[a / b / c / d / e / f / g / gif / h / hr / k / m / o / p / r / s / t / u / v / vg / vm / vmg / vr / vrpg / vst / w / wg] [i / ic] [r9k / s4s / vip] [cm / hm / lgbt / y] [3 / aco / adv / an / bant / biz / cgl / ck / co / diy / fa / fit / gd / hc / his / int / jp / lit / mlp / mu / n / news / out / po / pol / pw / qst / sci / soc / sp / tg / toy / trv / tv / vp / vt / wsg / wsr / x / xs] [Settings] [Search] [Mobile] [Home]
Board
Settings Mobile Home
/vg/ - Video Game Generals


Thread archived.
You cannot reply anymore.


[Advertise on 4chan]


File: kamige2.jpg (310 KB, 813x636)
310 KB
310 KB JPG
Visual Novel General #7304

This general is for the discussion of English-translated Japanese visual novels.
All posting of untranslated visual novels belongs on >>>/jp/
E-celeb shitposting is not allowed.
Kindly use spoiler tags appropriately when discussing plot spoilers to facilitate smooth discussion.

>Having trouble with your VN? Try the following before you ask for tech support:
1. Be in Japanese locale
2. Read the Readme
3. Check https://rentry.org/4chan-vn-help
4. Copy error messages with CTRL+C and paste them with CTRL+V into DeepL
5. Google it

>FAQs, Recommendations, and Other Useful Things:
https://chartanon.github.io/moechart/
https://files.catbox.moe/j3dd0n.png
https://github.com/marisukukise/japReader

>Need a novel with a specific element?
https://vndb.org/g

>Download Links:
https://rentry.org/4chan-vn-links

Previous thread: >>544457028
>>
S rank OP but i'm considering raising it to SS
>>
AAAAAA DERUDERUUDERUUUUUAAAAAAAAAA
>>
>>544524459
Can you try not being a vile asshole?
>>
Let's be honest. We all like NTR. Stop acting like babies. This is a big boy medium and we play mature visual novels with mature themes.
>>
VNCHADs won, gaychaniggers lost
>>
VNmong having a melty, kek
>>
>>544524669
Please don't talk about assholes. Makes me think of rimjobs.
>>
My wishlist is more KamiNTRimjobge for 2026
>>
>>544524459
Impressive.
>>
File: file.png (206 KB, 589x741)
206 KB
206 KB PNG
i will save /vn/ from mediocrity
>>
>>544525624
Kill yourself, kageakischizo.
>>
File: fw_213.png (75 KB, 244x244)
75 KB
75 KB PNG
>>544525684
That's not me. I have not and will never read the Tsukihime remake. Other than the original Tsukihime I despise Nasu. I hate Fate stay/night and everything else he did after Tsukihime.
>>
File: blacking.jpg (114 KB, 1284x1284)
114 KB
114 KB JPG
>>544525624
>Clannad is not SSS
>type-shit is not in it's own tier, AKA the S tier, AKA the SHIT tier
>Atri is not S
>Euphoria is in the same tier as Atri
>>
>>544526015
Are you terminally online or something? You're here whenever I summon you
>>
>>544526274
No, I work full-time. I don't sleep that much, though.
>>
Wagies overrate everything
>>
File: atrimasa.png (382 KB, 623x703)
382 KB
382 KB PNG
>>544526250
>Atri
>S tier
>>
No pubes?
Not reading
>>
File: 1757944228835194.jpg (49 KB, 500x367)
49 KB
49 KB JPG
>>544526939
>t. EUer
>>
File: 252.png (608 KB, 1366x768)
608 KB
608 KB PNG
semen popsicle
>>
File: 1731068997673020.jpg (153 KB, 411x560)
153 KB
153 KB JPG
The best moege turned 10 today.
>>
>>544527476
Amakano 3 released weeks ago.
>>
File: Screenshot (10674).png (7 KB, 692x167)
7 KB
7 KB PNG
>IDBLT

I remember a couple of posts that I mistakingly posted here and got attention that I didn't want... the second I post them, I know my fate is sealed, and I just put my hands on my face and start moving in circles in my room for a couple of minutes and then just go to my cord male bestie to forget about my life here ,_,
>>
File: 1749606489911693.jpg (30 KB, 942x427)
30 KB
30 KB JPG
>>544527476
>>
>>544527476
Wasn’t this so shit it killed the studio?
>>
File: Maeda-sensei ge.jpg (2.52 MB, 1919x1179)
2.52 MB
2.52 MB JPG
>>544524459
>best vinnie this
>best vinnie that
>{HE} joins the chat
>Maruto shivering
>R07 getting bullied
>Shimizu Hatsumi Smirking
>SCA-Ji doing it in his pants
>Narahara feeling betrayed
>>
File: fw_227.png (74 KB, 244x244)
74 KB
74 KB PNG
>>544527476
>>544527536
The best moege is Sana Edition, thoughever.
>>
File: 1759942513420063.png (96 KB, 255x292)
96 KB
96 KB PNG
>>544527476
sukisuki soon...
>>
File: Screenshot (10675).png (31 KB, 692x448)
31 KB
31 KB PNG
~
>>
>>544527852
>>
>>544527746
>jun maeda
>being a good writer
lol
maybe in planet illiterate
>>
>>544528052
He's both a good writer and a hack at the same time.
>>
File: Screenshot (10676).png (32 KB, 688x451)
32 KB
32 KB PNG
Am sure it will be an AOP... American Only Player~
>>
File: 1737082265028086.png (285 KB, 498x437)
285 KB
285 KB PNG
>>544527476
>Hyped for years
>Turned out to be utter shit
>>
>>544527476
I'm genuinely offended by how awful this moege is. The best moege to me is Onigokko
>>
File: Screenshot (10677).png (128 KB, 693x449)
128 KB
128 KB PNG
>/vn/ cuties do be not moving their ahh and just crying
>>
>>544528353
>ahh
Why moaned mid sentence ABchan? Did you think of black men again?
>>
>>544528287
Have you read any other Alcot games?
>>
File: Screenshot (10678).png (23 KB, 1188x703)
23 KB
23 KB PNG
How come all Maeda-sensei haters always share similar traits?~
>having roots that belong to EU
>enjoying type-shit content
>not being black
>thinking R07 writing is "deep"
>having fantasies about Redmonkeys
>being moebua
>>
>>544528470
I like Osadai and Clover Day's.
>>
>>544528287
>The best moege to me is another kusoge
>>
File: 1745284645157775.mp4 (1.45 MB, 416x752)
1.45 MB
1.45 MB MP4
>>
>>544527553
>my cord male bestie
They're grooming you retard
>>
>>544528717
She would do this
>>
File: Screenshot (10679).png (9 KB, 687x284)
9 KB
9 KB PNG
Trve~ I don't think that we should kill them. But they should at least not be free to roam the internet like as they want. They need to be limited to certain places on the internet, so that we can easily know which places we should not visit... it's unreal how even /vn/ got them... they are the worst... why are EUers so insufferable to be around?
>>
>>544528717
I KNEEL REDGIRL
>>
>>544528678
>Osadai
Is this actually good? The premise seems so fucking dumb. The only game of theirs I've read is Clover Days which I liked a lot.
>>
>>544528149
He's like Chiyomaru in that way.
>>
Onigokko > Shinikiss > Clover Day's > Yomegami > OsaDai > Sakura-iro Dreamer
>>
File: file.png (444 KB, 424x879)
444 KB
444 KB PNG
>>544527746
>>
File: Screenshot (10680).png (4 KB, 514x144)
4 KB
4 KB PNG
The main reason I stopped using /x/... it made me so depressed of my powerless... just thinking about how am going to die very soon and young because I took the vaccine... It legit was one of my darkest times... I only moved on when I watched Angel Beats! and understood that no matter what fate hold for me... I should move on... what if I die? it's not the end... the real end is me just thinking about it... I accepted the fact that am never going to live and make my dreams come true... So I should just spend my last days in peace... no school, no job, no responsibilities... I should just move on to my next life.
>>
File: 1738142983153136.jpg (202 KB, 1005x898)
202 KB
202 KB JPG
>>
File: file.png (50 KB, 298x186)
50 KB
50 KB PNG
>>544529165
HFK?
>>
>>544529165
>just thinking about how am going to die very soon and young because I took the vaccine... It legit was one of my darkest times...
You're so fucking stupid it's not even funny anymore...
>>
>>544528851
It's hard to be too sure on how to judge it since it was one of my first ever moege if not THE first ever moege I read the translation for Osadai is 16 years old by the way but I remember it fondly. It's definitely the most comedy focused of the bunch though.
>>
>>544529036
his vns need way more rape to become SS
>>
S for SHITwrite
>>
>>544529427
moon and ONE have rape doe?
>>
>>544529165
>just thinking about how am going to die very soon and young because I took the vaccine...
GEEEEEEEEEEEEEEEEEEEEEEEEEEEEEEEG as in >xe took the va*x, not as in >xe's a retarded novax*er
>>
>>544529518
Ohnononononyou dont let ABchan know this
>>
>>544529518
he wasn't good at coocking back then. nowadays he could easily cook up an SS+ ntr rape kino if he wanted
>>
>>544529552
>two more weeks
The vax only killed a few unlucky fellas with a bad genetic lottery
>>
ABhime needs correction.
>>
forgot
>jop
>high iq
>makes you seethe
>>
>>544530045
Yes its concerning that she thinks about black men 24/7
>>
My articulation of determinism can't be this erotic...
>>
File: Screenshot (10682).png (30 KB, 688x450)
30 KB
30 KB PNG
Must be that nazige V-V
>>
>>544529620
he only read 2 keyge
he is a poser
>>
File: 1761340149064938.jpg (220 KB, 1920x1080)
220 KB
220 KB JPG
>>544527476
LLJ only came out a month ago tho
>>
>>544527476
>Dude!
>Dude...
>Dude.
>D-dude...!
The TL killed it. Where's the restoration patch?
>>
>jopturd
>high iq
top kek.
>>
>>544530487
A game so mid you fucks have to compare it to Tenshi Souzou to make it look good by comparison
>>
File: 1755016807035443.png (290 KB, 591x628)
290 KB
290 KB PNG
You need an IQ of at least 180 to learn Japanese
>>
>>544530491
those sentences are so much worse in japanese
>>
>>544524459
still wrong number. next thread is 7306
>>
Nigga gets a gf and stops reading moege as much as he used to
>>
File: Screenshot (10683).png (149 KB, 683x529)
149 KB
149 KB PNG
Finally Ame smoking Hookah like me! it's waaaay better than drugs! I like the green apple flavor ^-^
>>
>>544530670
>Posts translated vn
>>
>>544530670
many have been eloquating this
>>
>>544530795
It's not translated doe?
>>
>>544529165
>he took the vax
kek
>>
>>544530792
Good luck with your lung cancer
>>
>>544530848
Unfortunately it is
https://store.steampowered.com/app/3094010/HENPRI/
>>
>>544530581
>most recent game gets compared to the second most recent game
Woah! and the posts that called it better than other yuzu titles didn't happen because you closed your eyes
>>
File: Screenshot (10684).png (33 KB, 694x450)
33 KB
33 KB PNG
>moebuta do be getting mind controlled by {THEM} to keep them being pigs and not humans who will stand in {THEIR} way
>>
>>544530885
favourite vn, iq, jop status, occupation status, skin color?
>>
>>544527553
>then just go to my cord male bestie to forget about my life here
Literally NTR
>>
File: Screenshot (10685).png (32 KB, 693x451)
32 KB
32 KB PNG
Am pretty sure that is not the case... why would the chip in my arm make me like this? Am a total mess that is uncontrollable ~_~
>>
File: ptsd misaki.png (1.6 MB, 960x1088)
1.6 MB
1.6 MB PNG
>heroine looks at (You)
Why'd yuzusoft make it look like an NTR CG?
https://files.catbox.moe/35n25s.jpg
>>
File: file.png (254 KB, 585x484)
254 KB
254 KB PNG
>>
>>544531508
God I fucking hate third person h-scenes.
>>
>>544531520
IDBLT
>>
What JOPge should I read next?
>>
>>544531520
Skyrim is one of the best RPGs ever
>>
>>544531520
Move Cafe Stella, Riddle Joker, Angelic Chaos and Dracu Riot all up one and it'd be my list.
>>
>>544531520
Watch LLJ drop as soon as it gets TL'ed.
>>
File: Screenshot (10686).png (118 KB, 694x451)
118 KB
118 KB PNG
This is... pretty much real @_@ It's actually a big part of the plot of my one-day-to-be-written vinnie @_@ the 1st part of it will be a normal mysteryge... but the 2nd part will go on and on about the people controlling everything and our fight against them... but that fight will turn into something different, and we will fight together with them against our imouto, AKA the greatest evils... Yah I spoiled it... If I one day share it here, am pretty sure no one will remember this post V-V
>>
>>544531763
HFK
>>
>>544531647
https://vndb.org/g421?m=0&l=&f=3gja&s=20w
>>
>>544531717
the jop bonus DO BE LIKE THAT
>>
>>544531508
It doesn't. Maybe you should stop obsessing over cuckoldry so you stop seeing it everywhere?
>>
I am a JOP. I do not vote on VNDB or use any of its social media features. I don't even have an account there.
>>
>>544531392
She already has a gf. You're NTR'd.
>>
>>544531508
To me it looks like she’s trying to look behind her, not directly at the “camera”
>>
>>544531024
>memetl
doesn't count
>>
File: Screenshot (10687).png (31 KB, 693x451)
31 KB
31 KB PNG
>/jp/ do be saying that to hide their fear when the MTL_CHADS start JOPing their untranslatable JOPge
>>
File: 1747290041942422.png (1.9 MB, 2560x1440)
1.9 MB
1.9 MB PNG
>>
>>544531871
>i'm a jop parasite who's not contributing but only leeching
ok, good for you
>>
>>544531950
Memegame deserves a memetl
>>
>>544531871
I do.
>>
File: Screenshot (10688).png (28 KB, 693x452)
28 KB
28 KB PNG
>the JOPsister that was trying to calm them turned out to be an MTLsister who blend in /jp/ for couple of months without them realising she was using AI the whole time, proving that AI is getting close to their N5 JOPing
>>
>>544531717
Its already been tl'd tho
>>
>>544532253
>he said non-deliveryly
>>
>>544532006
I buy all my VNs though so I'm contributing more than you.
>>
>>544532572
Lmao no one believes you.
>>
>>544532572
why are you projecting, i also buy all my vns
>>
>Heroine masturbation H-scene
Great way to make me drop a route
>>
>>544532783
This. Onani is a waste of an H-scene.
>>
File: wagie atri.png (445 KB, 623x703)
445 KB
445 KB PNG
>>544532572
>posting during work hours
Back to work wagie, you need to support the developers more so us NEETs get more visual novels
>>
>t.moebuta
>>
>>544532654
Post proof of your Phenomeno purchase.
>>
>>544532783
ctrl
>>
>>
>>544532867
Most of the time they actively make me mad and make me want to stop reading, so it's worse than just being a waste.
>>
Just let the medium die. Don't buy VNs.
>>
File: Screenshot (10689).png (35 KB, 708x807)
35 KB
35 KB PNG
>>
File: 1758334858563131.png (1.56 MB, 1080x1380)
1.56 MB
1.56 MB PNG
>>544533072
>Type Moon
>Black Lilith
>Age/Anchor
>Alicesoft
>key
Most VN devs are already pivoting to gachas.
>>
>>544533072
I've only bought one VN
>>
File: 1760380909841182.jpg (100 KB, 696x928)
100 KB
100 KB JPG
>>544531520
trvke
>>
>>544533262
Muramasa?
>>
>>544533260
>not a single good company
Okay lol
>>
File: 1754668669555619.jpg (675 KB, 2048x1448)
675 KB
675 KB JPG
>>
>>544532006
>leeching
Off of what? VNDB is inaccurate so I don't trust it for anything other than looking up name kanji in case it's relevant (it almost never is)
>>
File: Screenshot (10691).png (19 KB, 1413x780)
19 KB
19 KB PNG
>/vn/ do be like that
>>
>>544532783
I don’t mind it when the MC watches for a while and then joins in and fucks her, but if he watches and does nothing it’s pure trash.
>>
>>544533552
Wtf is this real
>>
File: 1730904613954574.jpg (126 KB, 569x800)
126 KB
126 KB JPG
>>544533314
I had bought this one before I knew better.
>>
File: 1750271812976765.png (138 KB, 720x540)
138 KB
138 KB PNG
>>
File: Screenshot (10692).png (24 KB, 1182x703)
24 KB
24 KB PNG
>>544533487
>Yuzuriha-senpai is Werewolf coded
>She won Neri-senpai, AKA white women
>Yuzuriha-senpai is WWW
>>
KIMIKAAAAAA!!!
>>
>>544533552
>she's calling ABdul a shitposter
what the FUCK is this realism in my vinnies?
>>
Is sex really as intensely good as it is shown in VNs?
>>
Why is pretend dating so common in moege?
>>
>>544533843
only if you're doing it with a lover
>>
>>544533815
Fuck off asshole
>>
>>544533009
it was a free download on their website....
>>
File: Screenshot (10693).png (7 KB, 490x528)
7 KB
7 KB PNG
>>544533689
Everything that happens in vinnies is based on a true story~
>>
>>544533980
Why are you so mean to me? Can't we be friends?
>>
>>544533892
Because they're written by retards that have never seen a vagina.
>>
File: Screenshot (10694).png (9 KB, 689x167)
9 KB
9 KB PNG
>/vn/ cuties do be like that
>>
>>544534213
Not with mean assholes like you.
>>
>>544533494
>VNDB is inaccurate
well make it accurate then?
>>
Sniffing lolis' armpits.
>>
>>544527852
Sana is so overrated. I have awful things to say about her but they're pretty fucking mean and I wouldn't want someone to say that about me so I'll shut up
>>
>>544533815
kill yourself
>>
File: 1737561917810380.jpg (338 KB, 1920x1080)
338 KB
338 KB JPG
https://www.youtube.com/watch?v=6bTMucIWVA0
>>
>>544534625
It's good that you decided to keep your mouth shut instead of saying a bunch of stupid bullshit.
>>
>>544534625
Yeah, Sana's an annoying gremlin.
>>
File: Screenshot (10696).png (33 KB, 693x454)
33 KB
33 KB PNG
KINO like this what make American the greatest nation ever... EU, AKA the ResidentSleeper continent, could never~
>>
>>544534363
Wild sex with ABhime;
>>
>>544534557
>>
I was enjoying Otome Domain somewhat but the MC is such a faggot bitch that I don't know how much longer I can keep reading it. I can't relate to this kind of character at all. It's not believable that he's a male.
>>
>>544534557
You forgot to say
>ABdul is the annoying retard that everyone hates because they can’t shut the fuck up and stop saying nonsensical deranged shit every 5 seconds
>>
>>544534963
THIS
>>
>>544534506
Ewwww
>>
>>544535013
No one says this.
>>
>>544534847
STEINS GATE REFERENCE LET'S FWARKING GOOOOOOOOOOOOOOOOOOOOOOOOOOOOOOOO
>>
>>544534991
Literally no one likes you
>>
File: Screenshot (10697).png (649 B, 377x29)
649 B
649 B PNG
>>544535152
:O
>>
File: Ganbatte Medusa-chan!.jpg (386 KB, 1920x1080)
386 KB
386 KB JPG
ENTER the kawaii rape idol goddess Medusa-chan
>>
>>544533815
Stay here king and live yourself
>>
File: Screenshot (10698).png (31 KB, 693x453)
31 KB
31 KB PNG
>>544535013
Don't call me the Rword, tho.
>>
>>544535405
You're the stupidest bitch ever.
>>
>>544535280
who is she raping?
>>
im working
>>
File: Screenshot (10699).png (30 KB, 690x448)
30 KB
30 KB PNG
S;Gsisters...
>>
chris chan voice I'm working on it
>>
>>544535193
>steins;gay
Cringe. Would've been based if she referenced Muramasa.
>>
>>544534993
Reading Kazari's route and it's been two weeks in-game since she sucked MC's dick, told him she's in love with him, he caught her smelling his clothes and masturbating, etc. and he's just whining and everything's just too embarrassing for him, and oh she wants an answer since it's been two fucking weeks but sorry he just needs more time because he's not confident, so we're going into another whole arc apparently of her trying to get him to date her. I'm going to punch a hole through my monitor if I keep going.
>>
>>544535805
Okay, I give up. I'm done. I hate this MC so fucking much and I want him to die.
>>
File: file.png (172 KB, 293x381)
172 KB
172 KB PNG
>>544535805
>>544534993
nobody forced you to read D-sloppa
>>
>>544535973
No one cares about your ranks
>>
>>544536037
cared enough to reply, not cared enough to avoid kusoge
>>
Does it only count as a lolige if the heroine is tagged with "Kid" on VNDB?
>>
>>544535973
What's the most life-changing trapge
>>
my favourite VN SSS
your favourite VN FFF
>>
>>544536187
Being a loli is about the age while the Kid trait is about the bodytype.
>>
>I rely on arbitrary online rankings to tell me what's good or not
>>
>>544535805
To be fair the MC is a trap that looks cuter than the heroines and is basically a girl himself, can’t expect him to actually act like a normal high testosterone male
>>
Not this again.
>>
>>544536129
That was not me. That being said, I haven't replied to any of your rank posts and I never will.
>>
>>544536192
good question, give me 5m
>>
>>544536385
you just did lil bro
>>
>>544536335
He's only cross-dressing because his entire family is dead and he had nowhere to go until he got invited to go to this girls' school. I think the writer lost sight of that at some point.
>>
>>544536650
He looks low t and he perfectly fits the female role anyway. Sometimes accidents lead to you finding your true self.
>>
>>544536562
I did not. I replied to this post >>544536129, not the one with the ranking image.
>>
>>544535973
Still posting rankgarbage? Maybe you should read a visual novel, faggot.
>>
File: kawaiiii.jpg (388 KB, 1920x1080)
388 KB
388 KB JPG
>>544535475
She enjoys playing with kawaii and naive virgin zethoid girls on her live streams
>>
Holy cute!
>>
We love trap main characters here.
>>
>>544536785
Well he can be whatever he wants. He's a fucking faggot and if I'd like to beat the shit out of him with my fists.
>>
>>544536390
>>544536192
afaik only these are B ranks
https://vndb.org/v19182
https://vndb.org/v21646
https://vndb.org/v776
>>
File: 1678749202493637.jpg (257 KB, 1280x960)
257 KB
257 KB JPG
>>
File: file.png (810 KB, 1153x685)
810 KB
810 KB PNG
>>544536831
reading a novelware right now
>>
>>544537071
Yeah I kind of had a vague interest in this game in this past but having actually tried a game with a trap MC, I now have no interest at all.
>>
Honestly who even wants to self insert as trap MCs other than JOP sissies?
>>
File: 1738286441903162.jpg (175 KB, 800x600)
175 KB
175 KB JPG
>>
>>544537053
>trap MC ge
These are not trapge, trapge needs to have trap heroines
>>
The only reason to play a trap MC ge is if you're the one being fucked.
>>
JOP sisies love their self-inserting traps MCs!
>>
>>544536650
You say that but
>His hobbies and talents include cooking, cleaning, laundry, and other household chores
>he was later voted "no. 1 ideal housewife" in a campus newspaper club poll.
Sounds like he was already basically a feminine girl despite disliking being forced to dress one
>>
File: 1671384329042252.png (637 KB, 555x844)
637 KB
637 KB PNG
>>
We love to see it.
>>
File: Screenshot (10700).png (2 KB, 673x56)
2 KB
2 KB PNG
>moege girl do be in love with an African American actor
>she is forcing the moebuta to go with her to watch his movie
>he is now helping the actor gain more fame and money by paying for everything
>he is also seeing his moege girl having her emotions stirred and mumbling about the actor the whole movie
>the actor himself was actually in a trip to Japan and was watching the movie at the same time with them
>he noticed her mumbling about him
>he made himself visible to both of them
>moege girl nearly lost her mind seeing him
>moebuta trying to play a poker face (he is failing to hide his shock)
>African American actor goes like: "Yo, wut did yo ahh think about them movies? wana see the uncut version? I got it in my hotel's room, u comin for some more extra funnn?"
>he starts to leave after she hesitates for 0.9 seconds
>she leaves the moebuta and goes after him
>moebuta holds out his hand trying to reach her and stop her
>African American actor gives him a side-eye-glare
>moebuta shits his pants from the fear of seeing a real man for the first time in his life
>African American actor starts giggling after seeing that
>moege girl starts laughing to follow his lead, not really knowing what happened
>moebuta looks at the floor
>a single tear sheds down his face
>while also getting aroused by thinking about what is going to happen to her
>African American actor then showed her why KANGs are built different from the moebuta
>after she went for a KANG, she was never capable of going back
>>
>first line
Not reading that.
>>
Is it gay if the trap mc is pegged by a heroine?
>>
Trap shotas fucking lesbians oneesans
>>
>>544537709
>>His hobbies and talents include cooking, cleaning, laundry, and other household chores
This was all explainable from his living conditions prior to the start of the game. He also likes guns, military stuff, video games, etc., but that only comes up when it's convenient since he needs to seem completely indistinguishable from a woman the rest of the time. I've dropped the game so I'm not going to keep arguing about it, no point.
>>
File: 2025-10-29_11.42.40.jpg (203 KB, 1282x752)
203 KB
203 KB JPG
>>544536907
Bros, wtf are these hands. Almost Sachi starfish fingers bad. Giving Koku a run for his money.
>>
>>544527476
Mahiru my beloved
I miss your pee
>>
>>544537917
If you don't have at least this much I'm not even sure what the point is
>>
>>544537949
No thanks, give me a normal MC to fuck the lesbians straight.
>>
>>544537917
how is that gay if it's a male having sex with a female
>>
jopsissies being fucked by eopbulls.
>>
File: Spoiler Image (1005 KB, 851x893)
1005 KB
1005 KB PNG
>>544537917
Of course not
>>
>>544537917
Only if he starts lusting for a real penis during
>>
>>544537848
>moege girl do be in love with an African American actor
Stop projecting
>>
>>544537507
oh sorry, not an expert on traps. then besides steins;gate we have this potential S kino
https://vndb.org/v826
and then these potential A:
https://vndb.org/v12483
https://vndb.org/v2653
https://vndb.org/v6702
tons of Bs also
>>
>>544537848
>>while also getting aroused by thinking about what is going to happen to her
Det...
>>
>>544538042
You could argue because the actual sexual act they are performing, a man being penetrated by a penis (albeit a fake one) and having his prostate stimulated is akin to regular gay sex.
>>
>>544537848
Like seriously why are you like this
>>
>>544538510
Zoomer girls are like that in general these days
>>
For me it's uglytrapsaiminge
>>
>>544537848
HFFFFFKKKKKKKKKKK
>>
>>544537848
Anyone who reads all of this should just die too
>>
File: 1734534434800812.jpg (403 KB, 2048x989)
403 KB
403 KB JPG
We are all here waiting for our Da Capo kino
>>
>>544538906
>All-ages
>>
>>544538906
HFK
>>
File: file.png (190 KB, 298x425)
190 KB
190 KB PNG
not even my threshold reassessment managed to say this sloppa
>>
>>544538979
Nothing wrong with all ages VNs
>>
>managed to say this sloppa
saar...
>>
>>544537848
Ok, I'm kneeling
>>
File: retard.png (1.25 MB, 1201x857)
1.25 MB
1.25 MB PNG
:D
>>
>>544537848
You've definitely self inserted as the moege girl while writing this.
>>
>>544539302
She doesn't even pretend to not be female anymore
>>
Who won?
>>
>>544539461
me and myself
>>
>>544539540
Many have been saying this
>>
File: 1761757126472.png (451 KB, 535x489)
451 KB
451 KB PNG
>>544539461
She did
She fucking did
>>
KINOger won.
>>
>>544539461
Yuzugods
>>
File: Monshiro porn.png (1.34 MB, 1026x800)
1.34 MB
1.34 MB PNG
`
>>
>>544539461
our mighty ABQUEEN
>>
What's even the point of a trap? Who wants to have sex with a man?
>>
File: 1761318374000621.jpg (280 KB, 1668x1668)
280 KB
280 KB JPG
VNs with a heroine like this?
>>
>>544539143
*save
>>
>>544540161
JOPs
>>
>>544540161
The heroines do, rectally.
>>
>>544540161
Some are into feminized men
>>
>>544540161
>traps
Eww so gay, I'm a heterosexual man so I love futas
>>
File: hibiki.png (1.41 MB, 1280x720)
1.41 MB
1.41 MB PNG
>>544540161
They're not men. They're otokonoko.
>>
>>544540168
https://vndb.org/v28255
>>
>>544538330
>https://vndb.org/v826
Fabled âgekino.
>>
>>544540487
Pure heterosexual sexo
>>
>>544531508
butas do be closet cucks
>>
Holy shit, I disappeared for a few days and everyone is fucking lowercaserank(sis)sy. Literally ntr'd I was the only one fucking her at first.
>>
>>544537848
kill yourself
>>
>>544540691
Looks interesting. Thanks
>>
>>544540168
https://vndb.org/v24618
>>
>>544541175
>Thanks
Cringe
this is not reddit
>>
>>544531508
>https://files.catbox.moe/35n25s.jpg
>Pinku slutty NTR
Every
Fucking
Time
>>
>>544538510
he spent his teen years in the cord
so he probably got groomed into venerating b*c
>>
>>544541375
mental illness
>>
File: 1741301929762632.png (855 KB, 1143x482)
855 KB
855 KB PNG
>>544531508
Based retard.
>>
jops are homos, all of them.
>>
File: file.png (227 KB, 640x471)
227 KB
227 KB PNG
>MC goes for round 2
How do I stop being a one pump chump?
>>
>>544541596
>that cope
Moesis...not like that
>>
>>544541651
Was going to attempt to refute this but I have multiple BLge in my backlog...
>>
>>544541746
i think having an actual woman that is super hot helps
>>
>>544542024
I can only go for round 2 if it's a cute trap.
>>
File: dark moege.jpg (834 KB, 2668x1500)
834 KB
834 KB JPG
>>544531508
>>
>>544541651
meanwhile moebetas: >>544541746
>>
>>544542067
I didn't ask
>>
>>544542180
>moebootas getting cucked by themselves
geeeeeeeeeeeeeg
>>
File: file.png (61 KB, 756x314)
61 KB
61 KB PNG
>>544541797
you lost, sissy
>>
>>544541746
I thought one pump chump is meant for premature ejaculators because they cum in one pump. You have to be extra horny or maybe have a zako to go for an instant round 2, when I was young my dick would stay hard even when I came, still happens to me sometimes now I’m older but not as consistently. I don’t know if you can call that having no refractory period, I always put it down to having a 5inch zako and not needing as much blood to keep it hard, maybe it’s to do with test level.
>>
>>544542513
trvke
>>
File: EOP Atri.png (487 KB, 623x703)
487 KB
487 KB PNG
>>544542515
>I thought one pump chump is meant for premature ejaculators because they cum in one pump.
wtf I'm an ESL?
>>
File: enasidelongglance.png (550 KB, 626x576)
550 KB
550 KB PNG
I just woke up. Why are we arguing about NTR again?
>>
>>544542513
MOEBROS
WE
FUCKING
WON
>>
Where is the swedish marmalade? Today was her day...
>>
File: google knows whats up.png (160 KB, 419x543)
160 KB
160 KB PNG
>>544527476
kek
>>
Thinking about zako having sex with others.
>>
>>544543587
>needing to reverse search
newbro...
>>
File: flipped.png (421 KB, 518x636)
421 KB
421 KB PNG
>>544543785
I shan't be bothered to manually type jp titles
>>
>>544544108
That's not the reason why, bubby...
>>
カレーライス
>>
How long ago did amigo leave
>>
>>544537848
Okay, you are now an honorary american after writing interracial fanfiction this elaborate. Happy?
>>
zako was better
>>
File: 1736706437872302.png (515 KB, 906x658)
515 KB
515 KB PNG
Zako
>>
>>544545818
gookbros don't look...
>>
File: 175533.jpg (169 KB, 1152x1080)
169 KB
169 KB JPG
>>544545818
>>
>>544537848
Hope you got banned because of this
>>
>>544537848
Any vinnie like this KINO?
>>
File: 1743769202046.jpg (54 KB, 736x736)
54 KB
54 KB JPG
>>544537848
When are you installing Void?
>>
>>544546839
When you become a woman so never @_@
>>
>>544546916
Holy Based
>>
File: 1743634554309290.png (149 KB, 593x597)
149 KB
149 KB PNG
>>
>>544546916
>Calls Makina a woman in every other thread
Not ABkang
>>
>>544546916
Abchan literally considers her a woman, you imposter.
>>
>>544546916
>>544534557
>Makinacchi is the only women in the club
>>
>>544547378
Makina is a woman
Makinatroon is a man
>>
Muramasa turned 16 years old today.
>>
>>544547516
MakinaCHAD
>>
>>544547592
It's now a kusoge then.
>>
>>544534991
Rokuhara Scientist cares for you
>>
File: 1730411966788227.jpg (955 KB, 1200x1600)
955 KB
955 KB JPG
>>
File: 130.jpg (133 KB, 1234x229)
133 KB
133 KB JPG
>>544546839
I like you makinasis
At least you're not obsessed with african americans
>>
>>544548000
Zako?!
>>
>>544548019
Honestly why is she ruining her idol image on /vn/ by shit like this?
>>
ABdul NSO phase is the worst
>>
File: 1741401711287489.jpg (411 KB, 685x982)
411 KB
411 KB JPG
>>544548000
Checked
>>
File: 1753768453466053.png (84 KB, 244x244)
84 KB
84 KB PNG
>>544537848
>>
>>544548282
Even when she was just complaining 14 hours a day during Higurashi was preferable to this
>>
File: 1731016217553.jpg (54 KB, 696x822)
54 KB
54 KB JPG
>>544548258
She's Kurdish. If you are in the middle east that explains everything.
>>
>>544548459
go back to trails Detroon
>>
>stop spamming rankKINO for 1 hours
>thread gets flooded with ntr/cuck/agp/blacked shit
>>
File: 1760813074303164.png (118 KB, 426x339)
118 KB
118 KB PNG
>>544548019
>>
>>544548496
Idk I only associate those badass rojava females when it comes to kurds.
>>
>>544548689
>badass
lmfao. dumb troon
>>
File: 1755390471854.jpg (104 KB, 736x736)
104 KB
104 KB JPG
>>544548465
Why is she posting about wanting to be blacked when she is playing the drugs and suicide game?
>>
File: Screenshot (10701).png (32 KB, 692x448)
32 KB
32 KB PNG
>took a needful break
>came back to schizoe rambling

Don't trust everything you read on the internet, /vn/ cuties.
>>
>>544549328
You already posted that image, retard.
>>
File: 1760672683337.gif (353 KB, 312x498)
353 KB
353 KB GIF
>>544549328
ABdully... Will you read me my bed time VN?
>>
>>544537848
>10700
>>544549328
>10701
So it was you indeed...
>>
BotCHAD, please do it
>>
I fucking hate it here
>>
File: Screenshot (10702).png (32 KB, 694x446)
32 KB
32 KB PNG
My village got realll weird/interesting customs @_@ the only reason I don't share them is that I can't prove them without saying too much and then someone can search online and find that damned 1 journalist who actually came here and did a thingie some time ago...
>>
BotCHAD I will pay for your VPN if you can't afford it
>>
File: 1698905942321771.png (493 KB, 580x926)
493 KB
493 KB PNG
>>544549904
>>
File: G4QiQbUWcAAxmPC.jpg (878 KB, 1200x1600)
878 KB
878 KB JPG
HAPPY BIRTHDAY, OKAZAKI TOMOYA!!!
>>
File: pink family.jpg (1.17 MB, 1920x1080)
1.17 MB
1.17 MB JPG
>>544548000
pinks won.
>>
File: 1745779987662849.jpg (108 KB, 924x1225)
108 KB
108 KB JPG
>>
>>544550089
>trafamily
>>
File: Screenshot (10703).png (32 KB, 690x444)
32 KB
32 KB PNG
/vn/ does indeed feel weird today...

>>544549489
With my deep coarse black manly voice? Trust me... if you hear it? You ain't sleeping for 2 straight weeks V-V
>>
>>544549489
kill yourself
>>
File: file.png (33 KB, 961x297)
33 KB
33 KB PNG
>>544549910
this one?
>>
>>544550089
Bocchi the KINO
>>
>>544549910
Literally everyone by this point knows you're from a yazidi village in sinjar mountains.
>>
>>544550185
How many STDs?
>>
>>544550250
>sinjar mountains
he's near sulaymaniyah though
>>
File: Gs2R2JGa8AAHO45.jpg (715 KB, 2250x3000)
715 KB
715 KB JPG
https://x.com/ONIMUSHI_HYOGO/status/1983197569904980161
>more hentai art
That's cool and all, but when are you going to release the sequel?
>>
>>544550220
BASED BASED BASED
>>
File: Screenshot (10705).png (32 KB, 689x446)
32 KB
32 KB PNG
Knowing how perverted /vn/ cuties are... I can never tell other generals and board that I post here >_>
>>
>>544537848
Nukitashi is not a moege you cuckold
>>
File: NUKITASHI2_vVDEsxjz7W.png (946 KB, 704x809)
946 KB
946 KB PNG
>>
File: Screenshot (10706).png (32 KB, 694x449)
32 KB
32 KB PNG
Before I sleep, I always start thinking about what persona I should play in the next day if I lived, so that I can please the /vn/ cuties
>>
File: file.png (172 KB, 622x193)
172 KB
172 KB PNG
remember when 16yo were bride material?
>>
>>544550935
blogpost persona 3 fes
>>
Your sumerian ancestors will be very disappointed in you, Abdul.
>>
>>544549652
He was doing us a favour and putting us out of our misery. It was a mercy killing...
>>
>>544550948
Hello, mr shlomoberg. What is your favorite VN?
>>
File: Screenshot (10707).png (2 KB, 663x56)
2 KB
2 KB PNG
>/vn/ cutie oji-san do be like that

>>544551005
>Shitona
You mean the moege wana be JarbageRPG? Yessss!!! my favourite 2!!!! Moege x JRPG &______& Ain't going to happen @_@
>>
File: 1744888111062009.png (469 KB, 800x600)
469 KB
469 KB PNG
>>
File: Screenshot (10708).png (30 KB, 687x454)
30 KB
30 KB PNG
>/vn/ wagie cuties do be coming back to this daily
>>
>>544551706
>no music
nani
>>
>>544539672
HOLY THIS
>>
File: 1749415170208342.png (1.87 MB, 2360x3356)
1.87 MB
1.87 MB PNG
>>
File: Screenshot (10709).png (68 KB, 695x449)
68 KB
68 KB PNG
>/vn/ fattie cuties do be clowning too much
>>
File: 1698861741523.png (1.68 MB, 1440x1080)
1.68 MB
1.68 MB PNG
>>
>>544552526
yuki my beloved...
>>
File: Screenshot (10710).png (3 KB, 401x63)
3 KB
3 KB PNG
Such a disgusting comment that I thought it only gets written as a joke here, but does all EU men really only think like that?
>>
>>544552672
what's disgusting about it
>>
>>544552672
What is this related to EU?
What's the context even?
>>
>>544552948
xe feels threatened by high t eu chads
>>
File: Leaf_logo.gif (3 KB, 199x81)
3 KB
3 KB GIF
A fucking leaf.
>>
File: 1774947265630069.jpg (93 KB, 520x520)
93 KB
93 KB JPG
>>544537848
>>
File: Screenshot (10711).png (24 KB, 1186x701)
24 KB
24 KB PNG
>i do be looking like that in the end of my blogpostations

>>544552862
>normal girly sounds= i need to touch myself while listening to it
It's purly just thinking like animals in heat in all types of sitationes. This was a pure sleeping innocent ASMR, why would anyone go and assume that she is doing eroge ASMR also?
>>544552948
Americans KINO/Africans don't post like this. It's just EU English posters who are doing that
>>
>>544552526
Will we ever get high kino like Subahibi ever again?
>>544553374
>>544552672
The p***stine comments? It's hilarious that these got banned for racism (probably) while >>544537848 is still up.
>>
File: Screenshot (10712).png (13 KB, 517x445)
13 KB
13 KB PNG
>I do be saying that about my favourite general and the /vn/ cuties
>>
>>544553374
>This was a pure sleeping innocent ASMR, why would anyone go and assume that she is doing eroge ASMR also?
men like cooming before sleep
>>
>>544537848
this is worse than that time she posted on /vn/ while complaining we couldn't satisfy her intellectual curiosity in discussing totono
>>
>>544553593
Subahibi sucked tho
>>
File: Screenshot (10713).png (116 KB, 692x449)
116 KB
116 KB PNG
>/vn/ cuties do be such big dum-dums
>>
Any good chair that will not give me backpain when I sit on it 10+ hours straight to read VNs?
>>
>>544554092
maybe on planet sub 130iq
>>
File: Screenshot (10714).png (106 KB, 693x444)
106 KB
106 KB PNG
>/vn/ cuties brains do be squishy
>>
>>544554201
herman miller if you are stupid, ikea's markus if you are smart
>>
>>544550089
Won what???
>>
File: Screenshot (10715).png (98 KB, 693x452)
98 KB
98 KB PNG
>HxH out of nowhere

Didn't think the work is famous among zoom-zooms @_@
>>
>>544554201
aeron served me well over the years
>>
File: file.png (835 KB, 785x696)
835 KB
835 KB PNG
>>544554201
herman miller or one of those mini-sofas for 500 lb people
>>
File: Screenshot (10716).png (108 KB, 693x447)
108 KB
108 KB PNG
@_@
>>
File: 1671937445322743.png (557 KB, 763x714)
557 KB
557 KB PNG
>>544554526
the best heroines award.
>>
File: Screenshot (10717).png (94 KB, 694x456)
94 KB
94 KB PNG
>other generals do be like that
>>
chupa chupa rero mlem
>>
>>544554590
What? It's incredibly famous why on earth would you think that?
>>
File: Screenshot (10718).png (39 KB, 692x441)
39 KB
39 KB PNG
>mfw a cord-senpai notices me
>>
There are at least 3 different uppercasesissies shitting up the thread.
>>
File: Screenshot (10719).png (55 KB, 694x441)
55 KB
55 KB PNG
>>544555191
Maybe a couple years after the anime finished airing, it was still famous... but now? after such a long time? I think it's mainly famous among all readers/anime watchers and the new generation don't really see it as anything else other than a boomers work @_@
>>
How to become a buta?
>>
File: Screenshot (10720).png (18 KB, 515x278)
18 KB
18 KB PNG
>IDBLT
>>
>>544537848
Moebros don't look
>>
>people fuck
no way
>>
File: Screenshot (10721).png (111 KB, 691x450)
111 KB
111 KB PNG
Every time she acts as an eroge girl, it kills my immersion and self-insertion ,_,
>>
File: 1750898616904115.png (691 KB, 663x708)
691 KB
691 KB PNG
>>
File: Screenshot (10722).png (30 KB, 693x445)
30 KB
30 KB PNG
I remember saying the Fword once while in the middle of my blogpostation because of how emotional I got... we need to be better men...
>>
>>544555791
/vn/ people don't
>>
File: 1737452404290544.jpg (215 KB, 1920x1080)
215 KB
215 KB JPG
/ourguy/
>>
File: samefaggots.jpg (221 KB, 587x638)
221 KB
221 KB JPG
Fuck off, retard. Your posts are extremely low quality and no one wants to share a thread with you.
>>
I can't believe clochette is dead
>>
>>544556357
meant for >>544535973
>>
File: Screenshot (10723).png (7 KB, 692x166)
7 KB
7 KB PNG
Another one of the few privilegees girls get online... is how they can get away with doing sexual things @_@ there was this whole drama because of how Nina molested Said with her friend in the middle of stream, and she only got 1 day ban @_@
>>
>>544556357
meant for >>544556482
>>
>>544556482
read a good trapge instead of crying lil biatch >>544538330
>>
File: sona-nyl.png (1.35 MB, 1277x715)
1.35 MB
1.35 MB PNG
>>
>>544557703
that line is so much better in japanese btw
>>
File: Zrzut.jpg (280 KB, 1920x1080)
280 KB
280 KB JPG
>>544547516
>Makinatroon is a man
Are there any girls in /vn/ at all?
>>
>>544558460
All lines are better in Japanese
>>
>>544558552
ABchan
>>
>>544558978
Makinatroon will never be a woman though
>>
>>544558552
There are two
>>
File: Screenshot (10725).png (126 KB, 689x447)
126 KB
126 KB PNG
>mfw I post my blogpostations voting posts

>>544559015
Boy! Am 6'8, African manly man with a strong body that can beat machines. Don't you dare assume what I am without my consent~
>>
>>544558845
evnkino says hi
>>
>>544559248
Lmao our Queen is funny thats why we love her
>>
File: Screenshot (10726).png (124 KB, 693x446)
124 KB
124 KB PNG
>me before I start KANGing the moege girls infront of the moebuta
>>
File: Zrzut2.jpg (346 KB, 1920x1080)
346 KB
346 KB JPG
>>544559231
Who?
>>
>Am 6'8
how the FUCK is anyone supposed to compete with THAT?
>>
VN translations this year that literally nobody on /vn/ has read:
>https://vndb.org/v51600
>https://vndb.org/v46663
>https://vndb.org/v56541
What did they do wrong?
>>
>>544558552
Makinsis
Abdulita
>>
>>544559890
Many have been saying this
>>
>>544559903
>>https://vndb.org/v51600
B
>https://vndb.org/v46663
>https://vndb.org/v56541
absymal fucking dogshit

it's mtl anyway who cares
>>
File: Best.png (2.11 MB, 1402x1426)
2.11 MB
2.11 MB PNG
Lucia is a miracle of the universe.
>>
>>544559903
>Female Protagonist 3.0
>Group Sex of One Female and Several Males 3.0
guess we'll never know...
>>
>>544559248
>Am 6'8, African manly man with a strong body that can beat machines.
>>544522701
>I got a dress that looks exactly like this one T-T
Zesty
>>
>>544560251
I constantly see people asking for MMF h-scenes here.
>>
>>544560414
With male protagonist
>>
File: Screenshot (10727).png (64 KB, 584x417)
64 KB
64 KB PNG
>FLOWERSge out of nowhere
>>
File: Screenshot (10728).png (21 KB, 519x711)
21 KB
21 KB PNG
>/vn/ cuties do be like that
>>
File: file.jpg (1.49 MB, 2560x1440)
1.49 MB
1.49 MB JPG
>that chub
kino
>>
File: 1759725239252720.png (573 KB, 1920x1040)
573 KB
573 KB PNG
ENTER
>>
>>544561085
Healthy, plump, with a fat ass. This is a good thing.
>>
>>544561242
The ESL king...
>>
File: out of nowhere.png (502 KB, 726x944)
502 KB
502 KB PNG
>>
File: Screenshot (10731).png (32 KB, 689x450)
32 KB
32 KB PNG
>>
File: 1748392419868668.png (104 KB, 691x450)
104 KB
104 KB PNG
>>
File: 1760981112446.png (262 KB, 795x594)
262 KB
262 KB PNG
>>544561916
Sex with Hayami.
>>
>>544537848
Det...
>>
File: pass.png (2.27 MB, 1600x900)
2.27 MB
2.27 MB PNG
I love oppai lolis, especially Yuki!
>>
>>544559903
>https://vndb.org/v56541
looks kino
logged
>>
Does anyone have the tsukihime h-scenes with the text? I can't find them anywhere.
>>
>>544562298
Have you tried reading the VN?
>>
>>544562298
As opposed to the tsukihime h-scenes without text?
>>
Arcueid ffm sex with Ciel doko?
>>
File: Screenshot (10733).png (32 KB, 693x451)
32 KB
32 KB PNG
>IDBLT
>>
FFF between Arcueid, Akiha and Ciel.
>>
>>544559903
Dunno but I'll log the first two
>>
>>544562694
Holy fuck is that an Umineko reference??????
>>
>>544562787
Don't talk to it.
>>
File: Screenshot (10735).png (29 KB, 690x454)
29 KB
29 KB PNG
>I do be saying that to the /vn/ cuties
>>
>>544562501
We love the KANGel
>>
What ge would Hirohito like?
>>
File: Screenshot (10737).png (28 KB, 697x446)
28 KB
28 KB PNG
>I do be loving the /vn/ cuties
>>
File: Screenshot (10738).png (29 KB, 693x448)
29 KB
29 KB PNG
~
>>
Hey guys I took a break for a while is the bot still here
>>
Why do all these pictures look the same? Is this a new bot?
>>
>>544563378
i wish
i miss the bot
>>
>>544562290
>about me
Who?
>>
File: Screenshot (10739).png (17 KB, 516x599)
17 KB
17 KB PNG
I remember 2 /vn/ cuties talking about her name meaning @_@ here it is from her own mouth:
>>
File: 78923784.jpg (29 KB, 225x350)
29 KB
29 KB JPG
The bad guys won WWII
>>
File: Screenshot (10740).png (7 KB, 657x120)
7 KB
7 KB PNG
>me
>>
File: 1739758117211750.png (2.33 MB, 1802x1226)
2.33 MB
2.33 MB PNG
>>544563696
-ACK!
>>
>>544563696
Muramasa chuds have been saying that
>>
File: Spoiler Image (1.07 MB, 1920x1080)
1.07 MB
1.07 MB PNG
>>544562589
That would be wonderful;
>>
>>544563958
Flowered...
>>
File: 1743800603686156.png (320 KB, 650x410)
320 KB
320 KB PNG
kissu
>>
File: 1747629422905223.png (637 KB, 670x670)
637 KB
637 KB PNG
>Zrzut ekranu
>>
>>544564139
French kisses look so weird. What's so special about touching each other's tongue?
>>
>>544539461
Me by only coming to this shithole like five times a year and only staying for like five seconds
>>
I wish I could discuss with Narahara and hear his own interpretation of Muramasa. The insights that man must have about life in general are extremely precious.
>>
>>544564473
I fucked your imouto
>>
>>544564473
as shit as this general is there's no where else to go
>>
File: meiya kissu.webm (969 KB, 1280x720)
969 KB
969 KB WEBM
>>544564139
>>
File: Screenshot (10742).png (31 KB, 694x452)
31 KB
31 KB PNG
>IDBLT
>>
File: 1735266031082517.webm (285 KB, 1920x1080)
285 KB
285 KB WEBM
>>544564757
>>
>>544564726
>no where else to go
Wrong:
https://forums.fuwanovel.moe/
https://www.reddit.com/r/visualnovels/
https://www.redtube.com/redtube/ebony
>>
>>544564942
best VN takes from the redtube ebony comments?
>>
File: Screenshot (10743).png (31 KB, 694x450)
31 KB
31 KB PNG
>IDBST
>>
>>544564241
You never French kissed a woman?
>>
>>544565253
Nope. I've never kissed a woman on her lips to begin with.
>>
>>544564906
W-Why is she vibrating? Don't tell me that she's wearing a pink bri bri?
>>
File: 1734158588733338.png (306 KB, 373x534)
306 KB
306 KB PNG
>>544565253
>>
>>544564942
ishygddt
>>
File: enafakkudesu.png (369 KB, 823x271)
369 KB
369 KB PNG
>>544565419
Say the line.
>>
>>544565253
I've never touched a woman
>>
>>544565042
Muramasa is one of the most fuckable girls in the entire medium.
>>
File: Screenshot (10744).png (33 KB, 692x453)
33 KB
33 KB PNG
>KAngel is a BLbro

Guess I need to read a BLge now...
>>
>>544564942
The third link was intentional, right...
>>
>>544565549
This, Muramasa cured my racism
>>
>>544538906
All of the look pretty young...but /vn/ told me japanese zoomers don't read vns anymore!
>>
File: 1730783173565880.png (255 KB, 734x271)
255 KB
255 KB PNG
>>544565483
>>
File: Spoiler Image (24 KB, 677x565)
24 KB
24 KB PNG
>EU men do be deserving that
>>
>>544565860
Can a jop translate this?
>>
>>544565696
Japanese zoomers only play corean gachashit and read LN, it's over
>>
>>544565923
What did EU men do to you that you can't stop seething about them
>>
>>544565923
This really is a dishonorary EVN
>>
>>544566083
His crush got stolen by a frenchman
>>
>>544538906
Based, Circus charage are HFK and have better romance than the average VN.
>>
>>544565923
I-i'm an EUbro...and I love you ABchan...
>>
File: 1755687830824910.png (9 KB, 366x232)
9 KB
9 KB PNG
>>544566387
yeah sure
>>
>>544566478
This looks like a dick length chart
>>
>>544566478
many have been saying that
>>544539074
do not trust jop propaganda
>>
>>544566823
>jop propaganda
it's a translated kusoge though
>>
Your mom has a Sex with Others tag
>>
File: 1745697494786598.jpg (97 KB, 577x759)
97 KB
97 KB JPG
>>544537848
>>
>>544567034
HFK
>>
File: yuukoheh.jpg (30 KB, 344x365)
30 KB
30 KB JPG
*peels the plastic off your new phone before you get to*
>>
>>544567034
muramasa
>>
asa prolapse are certified kusoge and that doesnt stop shill samefag retards from spamming them, though
>>
>>544567034
i wonder if there's a correlation between having a younger brother and being a cuck
>>
File: 1758038458173228.jpg (68 KB, 533x392)
68 KB
68 KB JPG
>>544567153
YOU BITCH
>>
File: file.png (1.02 MB, 1882x1787)
1.02 MB
1.02 MB PNG
>>544567034
>>
>>544443992
>>544444641
B-bro?
>>
>>544567328
Why yuzufags are so triggered? All know that Asa is the best moege producer in this medium
>>
File: sona-nyl.png (1.67 MB, 1274x716)
1.67 MB
1.67 MB PNG
>>
>>544567440
Why do older brothers always seem to "lose" socially to their younger brothers? A lot of brother duos I've seen have had the older brother as the more reclusive or weak one and the younger one as the more outgoing, even when both are young.
>>
>>544567708
Who is this? She cute and I like the artstyle.
>>
>>544566478
>84.5% of voters gave it a high rating
Sounds like a kamige to me.
>>
File: Screenshot (10747).png (524 KB, 1920x1080)
524 KB
524 KB PNG
OK... I reached the point of just wanting a guide V-V I hate gameplayge... this one is very heavy on this side @_@ it's a fun ge and I want to have a map that can make me see all the fun stuff fast... So am KANGing through it now with a guide V-V + it was made by an American KINO so it's totally good and worth it and the guide itself looks like me-coded V-V

>>544566083
I don't want to curse all men, so picking them here is the best I can do.
>>
>>544567706
Wrong, that's Smee
>>
>>544567095
Of course big smoke... you know I'll always take you home....
>>
File: 1761771913319.png (998 KB, 641x1008)
998 KB
998 KB PNG
>>544567706
Many have been echoing this statement
>>
>>544567951
It's the girl voiced by Kawashima Rino.
>>
File: 40102.jpg (29 KB, 250x300)
29 KB
29 KB JPG
>>544567951
>Who is this?
https://vndb.org/c20177
>>
File: Screenshot (10487).png (1.12 MB, 621x957)
1.12 MB
1.12 MB PNG
>>544566429
You are fine... as long as you:
>Denounce enjoying type-shit
>Denounce Redmonkey posting
>Denounce being from EU
>Denounce sharing Rword07 works
>Denounce hating Keyno
>Denounce calling HBR a gacha
>Denounce the racism against all-ages
>Denounce off-topic posting
>Denounce the presence of bots among us
>Denounce name-calling other /vn/ cuties
>Denounce calling FLOWERSge AGP
>Denounce bullying and stalking
>Denounce posting Xitter/Reddit links and images
>Denounce liking erotic moege
>Denounce talking about lowers body parts hair
>Denounce allowing type-shit to be here
>>
File: 1742761474502564.png (404 KB, 444x510)
404 KB
404 KB PNG
I no longer care about moe wars.
>>
What tags would you have if you were an mc in a vn?
>>
File: maricube.gif (706 KB, 250x250)
706 KB
706 KB GIF
>>544568183
She simply can't be defeated.
>>
>>544567781
many have been noticing this. probably some aesopian shit
>>
File: hehehehe.png (664 KB, 751x554)
664 KB
664 KB PNG
>Like heroine in the common route
>Suddenly has no chemistry with MC in her own route
What's her name, /vn/?
>>
>>544567708
that sentence is so much better in japanese
>>
>>544568402
Engages in: Blowjob
>>
>>544568674
It's funny how many screenshots this statement applies to.
>>
File: engine_dIvq7k8HLU.jpg (460 KB, 1920x1080)
460 KB
460 KB JPG
>>544568672
Miyako
>>
>>544568117
Smee and ASa are the same company, bro...
>>
>>544568372
>>Denounce enjoying type-shit
which you haven't read
>>Denounce Redmonkey posting
yes
>>Denounce being from EU
racist
>>Denounce sharing Rword07 works
filtered
>>Denounce hating Keyno
read your 3rd keyge
>>Denounce calling HBR a gacha
it's a gacha
>>Denounce the racism against all-ages
ironic coming from a racist
>>Denounce off-topic posting
yes
>>Denounce the presence of bots among us
yes
>>Denounce name-calling other /vn/ cuties
no
>>Denounce calling FLOWERSge AGP
flowersge is agpcore
>>Denounce bullying and stalking
it helps building character
>>Denounce posting Xitter/Reddit links and images
true
>>Denounce liking erotic moege
no
>>Denounce talking about lowers body parts hair
no
>>Denounce allowing type-shit to be here
read your first type-kino
>>
File: giga2.png (111 KB, 400x461)
111 KB
111 KB PNG
>>544568402
>Friendly, Popular, Outgoing, Charming Protagonist, Intelligent, Muscular, MASSIVE Penis, Hyper Penis, Gigantic Penis
>>
>>544568372
>Denounce talking about lowers body parts hair
F-fuk...I lost
>>
File: 1733016892983791.png (1.4 MB, 1280x720)
1.4 MB
1.4 MB PNG
>>
File: Screenshot (10748).png (11 KB, 695x257)
11 KB
11 KB PNG
>me when I get board of vinnies also and find a new hobby like I have always been doing
>>
>board
esl saar....
>>
>>544569127
remember when /vn/tards got uppity about him being refered to as an incel? kek big self report
>>
>>544568402
Eyes: Brown
Body: Dark, Pointed Ears
Subject of: Double Penetration (Group Sex)
>>
File: YUNA PUUUUUUNCH.png (1.63 MB, 1280x720)
1.63 MB
1.63 MB PNG
>>544568672
This is why Yuna won the popularity poll by 10x the margin of any other heroine. She had really great chemistry with Hiro, I don't know how the fuck they fumbled so hard with some of the other routes when they're capable of writing fun relationships like that.
>>
>>544569286
IncelGODS won
>>
>>544569394
>pic
diesofcringe.jiff
>>
>>544569286
shut up doutei.
>>
>>544569151
Based
>>
>>544569034
why would anyone read typeshit? full of kusoge
>>
>>544568674
Have sex.
>>
>>544569650
Abe-san...
>>
File: Screenshot (10749).png (2.08 MB, 1229x960)
2.08 MB
2.08 MB PNG
>>544569034
You are not behaving.
>>
>>544569650
Who will have sex with a JOP?
>>
>>544569650
>sex
No
>>
>>544569650
that sentence is so much better in japanese
>>
>>544569553
Pink, poopy fingers typed this post.
>>
>>544539461
Kimika fans and appreciators
>>
getting lil bit tired of the evn spam
>>
File: 1761772897542.png (421 KB, 623x703)
421 KB
421 KB PNG
>>544569553
Holy THIS
>>544569885
Shaddup!
>>
Have sex with KAngel
>>
>>544569851
セックスしなさい
>>
>>544570023
We love evns though. Katawa Shoujo, DDLC and Umineko are must-reads and better than most japanese vns.
>>
>>544570093
eopig....
>>
File: 1751707505073548.png (1.57 MB, 1280x960)
1.57 MB
1.57 MB PNG
Japanese martial arts lore can be extremely retarded not gonna lie.
>>
>>544570093
kek
>>544569650
This is a 童貞 thread, sir.
>>
File: 1743402085935185.png (204 KB, 588x317)
204 KB
204 KB PNG
Are you a gamer?
>>
>>544570193
>We love evns though
no we don't, they are all shit. i'd rather re-read fate shit/ass then read another evn
>>
File: 41ee72.png (1.49 MB, 832x1216)
1.49 MB
1.49 MB PNG
My slop... where is it?
>>
File: 1699780200691.jpg (950 KB, 1920x1080)
950 KB
950 KB JPG
>>544570280
>>
>>544570369
Yet the 3 vns I've mentioned were all beloved at some point in the past and still have generals.
>>
File: disgusting runa.jpg (339 KB, 801x599)
339 KB
339 KB JPG
>>544570381
Fish it out of the /trash/.
>>
>>544570435
>beloved by retards
who cares
>>
>>544570381
Usagi deserves better than karenschizo slop
>>
File: 1756245195588125.png (130 KB, 573x153)
130 KB
130 KB PNG
>/vn/
>>
>>544570381
turn off your monitor

>>544570435
>have generals.
huge redflag. where's the muramasa general? that's right
>>
>>544570280
No, I'm an incel. There's a difference.
>>
>>544570387
>Makina
Wtf? They've made a visual novel inspired by one of our posters? That's crazy!
>>
File: Screenshot (10750).png (1.36 MB, 760x763)
1.36 MB
1.36 MB PNG
>>544569996
JVN used to be only 10% of the vinnies I read... Angel Beats! 1st Beat is the vn that changed all of that and made me stop them.
>>
>>544570524
The final solution
>>
>>544570487
fat morgan mentioned LET'S GOOOOOOOOOOOOOOOOO
>>
>>544570516
This one was really good.

https://files.catbox.moe/mzavn7.png
>>
>>544570532
>where's the muramasa general?
That would gather the most intelligent posters on all of 4chan while leaving every board barren. it would destroy the ecosystem and we can't allow that
>>
>>544570640
>JVN used to be only 10% of the vinnies I read
No wonder you're such a low-quality poster.
>>
File: Spoiler Image (2.04 MB, 1440x1080)
2.04 MB
2.04 MB PNG
Hello.

I'm playing through Subarashiki Hibi ~Furenzoku Sonzai~ – Knockin’ on Heavens Door and I've been following this guide to unlock all endings: https://www.otakulair.com/english-visual-novel-walkthroughs/subarashiki-hibi-furenzoku-sonzai-knockin-on-heavens-door-patch-walkthrough-keroq-frontwing-tlwiki-onelines-workshop/

However, I'm at the part where I'm supposed to go for the first "Final Sky II End", but the third choice ("Who cares about that?") isn't appearing.

I've replayed through all the endings I've read so far, then I once again started Jabberwocky -> first choice -> Wonderful Everyday end -> started Jabberwocky -> second choice -> Sunflower Slope end -> started Jabberwocky -> the "Who cares about that?" isn't there.

Can someone tell me what I'm doing wrong? How do I make that choice appear? This is making me so mad that I can't follow a freaking visual novel guide...

Pic related shows the part where the 3 choices should appear, but only 2 do. It's pretty far in the game so people who haven't played it shouldn't click it.
>>
>>544570882
Thoughts on Kimika?
>>
>>544570990
She's awesome. Please help me.
>>
File: 1708785042807630.jpg (252 KB, 1280x720)
252 KB
252 KB JPG
Come back to us, Clochette. We miss you.
>>
>>544570712
morgana > maria > whg1 > nellie > giselle > whg3 > pauline and whg2/4
>>
>>544570882
I got stuck at this point. No idea why it didn't show up despite following the damn guide, so I used a 100% save file.
>>
>>544571092
Wrong
>>
File: Screenshot (10751).png (1.91 MB, 1264x895)
1.91 MB
1.91 MB PNG
>>544570881
(You)
>>
>>544570882
>I'm playing through subashitty
sorry for your loss
>>
>>544570781
Gross
>>
>>544570882
>Hello
Maybe you are new here but you are supposed to write "Ohayo!" since we take japanese culture very serious in this general
>>
>>544570781
sexo
>>
>>544571207
lets judge your taste now broski
>>
>>544570882
Should I just start Jabberwocky II and see what happens? Or will it spoil or ruin the experience for me if I don't read what's after the "Who cares about that?" choice in Jabberwocky 1?
>>
>>544571408
gomenasory
>>
>>544570882
>following this guide
You didn't beat the VN.
>>
File: Screenshot (10752).png (66 KB, 703x558)
66 KB
66 KB PNG
>IDBLT
>>
File: hasakichan.png (436 KB, 672x758)
436 KB
436 KB PNG
I still think VNs should just give you a few simple choices to pick what route/ending you want instead of making you assemble a jigsaw puzzle.
>>
>>544571698
Which guide should I follow, then?
>>
>>544570882
UOOOOOOOH CUNNY SEXO WITH IMOUTO AAAAAAAAAAAAAAAAAAAAAAAAARGH
>>
Wanko didn't deserve to have the one hard work vs talent story where the lesson is for hard worker to give up
>>
>>544571872
None. Just try out stuff yourself. Walkthroughs always ruin VNs.
>>
>>544570882
Did you do all side endings too?
>>
>>544570882
>>544571062
>>544571670
serious answer, you can do get all 3 endings on chapter 1
>>
>you can do get all
Nani kore?
>>
>>544572170
>can do
HAVE TO

gotta get used to proofreading my posts...
>>
>>544572003
Stop with the pdf shit.
>>
File: 1760401739993959.png (287 KB, 1280x960)
287 KB
287 KB PNG
>>544570210
Thank you for the sudden calculus lesson, Takuji
>>
>>544571670
maybe it unlocks after you beat the game? just read jabberwocky 2, you can do side endings later anyway, make sure u have all 3 in chap 1 I guess
>>
>>544572360
pdf general sir
>>
>>544572413
Literally optical fibres.
>>
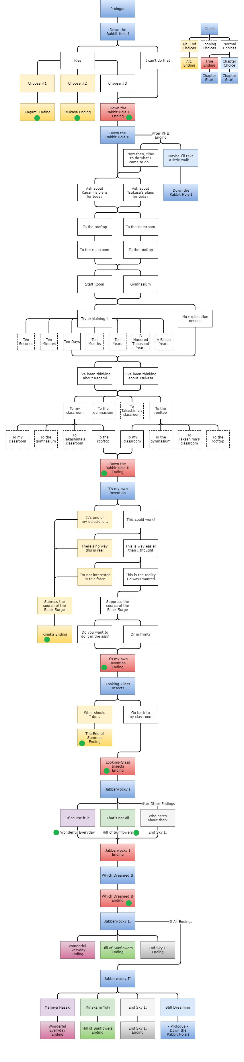
File: flowchart.png (685 KB, 851x3701)
685 KB
685 KB PNG
>>544572046
I followed the guide I linked to the letter. Then I found this flowchart and replayed through all the yellow and red endings. The green dots in pic related show which endings I've gotten.
>>
File: 1733268596258076.png (262 KB, 1280x960)
262 KB
262 KB PNG
>>544572413
Ahhh... the good ol' days of arguing with math-illiterate retards on this site about this exact subject.
>>
>>544572720
Isn't that supposed to say 0.999... or 0.999 repeating? I know what it's referring to but still.
>>
File: file.png (35 KB, 482x170)
35 KB
35 KB PNG
>>544572609
afaik this part is the flag for the ending, so you have to flag it and then reach the actual ending. once you reach the 2 actual ending, you need to reflag it with the new option and you'll get the third one
>>
>>544572460
Okay. I guess I'll read Jabberwocky II before reading the "Final Sky II End". I hope this doesn't ruin the story for me. Thanks bros.
>>
File: 1760686650461321.png (409 KB, 1280x960)
409 KB
409 KB PNG
>>544572720
>>544572914
Yeah it has that everywhere else but they messed up that line
>>
I will never read subashitty
>>
we know, /v/ermin
>>
>>544573087
>uppercaser
we know
>>
>>544573087
Based. It's just a waste of time.
>>
>>544573049
Blame herkz.
>>
I’ve read Subahibi but it wasn’t as good as Muramasa.
>>
File: 1745025567037650.png (857 KB, 1940x976)
857 KB
857 KB PNG
Are we playing new EVN kino, /vn/?
>>
i've read muramasa but it wasn't as good as subahibi
>>
File: Screenshot (10753).png (1.19 MB, 665x948)
1.19 MB
1.19 MB PNG
>getting sweaty
>chaning my dress
>getting sweaty again
>chaning my dress again
>happens again

I HATE SUMMER AM GOING TO BURN IT, am running out of dresses and clothes, what the hell am i going to wear, i can't wash them because there is a water problem that happened last week and I can't waste it, I HATE SUMMER
>>
File: cs2_jMF2BIWSmZ.png (848 KB, 682x698)
848 KB
848 KB PNG
>>544571070
had a vivid dream about playing a new clochette game...I woke up and truly felt the call to commit suicide in that one instant when I realized it was just my imagination.
>>
>>544573343
No.

>>544573378
Go blog somewhere else.
>>
>>544573343
post it
>>
>>544573378
>I HATE SUMMER
Many have been saying this
>>
File: Screenshot (10754).png (12 KB, 699x306)
12 KB
12 KB PNG
>IDBLT
>>
>>544573374
You are not supposed to read Muramasa. You are supposed to live it, to become one with it.
>>
https://mangadex.org/chapter/d340f8f4-3404-4442-bfd6-fbcffd37931f
https://mangadex.org/chapter/22e17089-4579-4e64-839e-7000ed8c32c8
Essential post-Subahibi reading.
>>
What's that pink shitge named the retard is blogposting with nobody even bothering?
>>
>>544573535
Dispatch
>>>/v/724505031
>>
>>544573619
murasame > muramasa
>>
>>544573601
So this guy's net contribution to the thread is "IDBLT", complaining about xer sweaty vagina, and calling us "cuties" on repeat every 2 minutes like clockwork?
>>
>>544573826
no, the ntr one
>>
File: Screenshot (10755).png (144 KB, 697x443)
144 KB
144 KB PNG
>bothering to ask about the ge name
>"nobody even bothering"

/vn/ cuties are so cute, it's unreal... how can they be this bad at ignoring anons they hate? @_@ This is the main reason why schizo like to bother them and keep coming here... anons will pretend to bother, but keep talking about how they are not bothering the whole time... which is, in itself... bothering wwwwwww V-V
>>
>>544573826
Holy cringe
>>
https://archiveofourown.org/works/search?work_search%5Bquery%5D=&work_search%5Btitle%5D=&work_search%5Bcreators%5D=&work_search%5Brevised_at%5D=&work_search%5Bcomplete%5D=&work_search%5Bcrossover%5D=&work_search%5Bsingle_chapter%5D=0&work_search%5Bword_count%5D=&work_search%5Blanguage_id%5D=&work_search%5Bfandom_names%5D=&work_search%5Brating_ids%5D=&work_search%5Bcategory_ids%5D%5B%5D=23&work_search%5Bcharacter_names%5D=&work_search%5Brelationship_names%5D=&work_search%5Bfreeform_names%5D=Gay+Sex&work_search%5Bhits%5D=&work_search%5Bkudos_count%5D=&work_search%5Bcomments_count%5D=&work_search%5Bbookmarks_count%5D=&work_search%5Bsort_column%5D=_score&work_search%5Bsort_direction%5D=desc&commit=Search
Essential post-Subahibi reading.
>>
File: 1757830370399397.png (1.53 MB, 1280x960)
1.53 MB
1.53 MB PNG
>>544573049
Common Takuji Trvke
Natural number fags BTFO
>>
>>544573927
she's here to fill the female posts quota, leave her be chud
>>
>>544574028
Muack I love you my Queen
>>
>>544574106
He's a man after my own heart...
>>
>>544573701
https://vndb.org/v33493

I would describe it as meh, not total kusoge. But as you can see, the type of person who really enjoys it tends to be completely insufferable. It's very popular with the normie crowd on Steam and Twitter.
>>
>>544573927
>So this guy's net contribution
He has also contributed>>544537848
>>
File: how many hugs.png (45 KB, 780x592)
45 KB
45 KB PNG
VN for this feel?
>>
File: Screenshot (10756).png (7 KB, 516x196)
7 KB
7 KB PNG
>IDBLT when my Special_Person *soontobewife.childhoodfriend* come to my village
>>
>>544574278
That's a good ge, fuck off
>>
>>544574467
>good ge
>S4ku gave it a 1/10
>>
>>544573995
>>544573826
>>>/v/724505031
this one
https://i.4cdn.org/v/1761497696836494.mp4
>>
>>544572720
>the good ol' days
There's probably a thread for that on /sci/ right now
>>
stop shilling off topic NTR here.
>>
File: 1752858457052332.webm (2.46 MB, 1280x720)
2.46 MB
2.46 MB WEBM
>NEEDY GIRL OVERDOSE
Pretty kino.
>>
Favorite on topic NTRge?
>>
File: Screenshot (10757).png (6 KB, 516x206)
6 KB
6 KB PNG
>>544574240
>>
File: file.png (178 KB, 418x372)
178 KB
178 KB PNG
>>544574278
better than 90% of yuzusloppa
>>
File: 1739396210271523.png (1.27 MB, 1280x720)
1.27 MB
1.27 MB PNG
Is it NTR if the girl gets cucked?
>>
>>544574603
Not clicking this.
>>
File: file.png (218 KB, 565x396)
218 KB
218 KB PNG
>>544574603
plotchads eating good
>>
File: R5ah7Zr7Q6.png (906 KB, 736x678)
906 KB
906 KB PNG
>>544574751
AmaKINO 3
>>
>>544575127
IDBLT
>>
File: Screenshot (10758).png (1.88 MB, 957x952)
1.88 MB
1.88 MB PNG
>>544574313
I honestly got no idea when did I write this, if I wrote it... but in any case, I will put the full blame on /vn/ cuties for voting for this ge to win when they know how easily am influenced by any media I consume.
>>
>>544575278
>how easily am influenced by any media I consume.
read subahibi
>>
>>544575278
In any case EU is to blame.
>>
File: Screenshot (10759).png (765 KB, 637x956)
765 KB
765 KB PNG
>>544574603
Honestly it Looks more mature and better than what eroge try to do with it... it's the pure sexual act without it turning it into a cringe-fest with weird writing and unnecessary long Monologues about how the MC is the most brain-dead human ever... who keeps thinking about those things during the act? Maruto am going to strangle you for what you forced me to read in your virgin fantasy ge...
>>
>>544575278
>how easily am influenced by any media I consume.
read 101 ways to kys
>>
>>544574467
It's fine but you would be crazy to rank it in the same galaxy as LLJ, Subahibi, or Muramasa. You don't need to be offended every time someone says a game is just okay. It's really not an insult. Most games are just okay if you cut through the bombastic rhetoric.
>>
File: 1749098009225482.png (404 KB, 700x896)
404 KB
404 KB PNG
LLJ was only the 3rd best VN that came out on its release date.
>>
>>544576798
LLJ would actually be good if every character got gender swapped.
>>
>>544577025
Would've been 1st if they included the rimjob patch
>>
File: nandomeka7.png (2.14 MB, 1919x1079)
2.14 MB
2.14 MB PNG
>>544577025
I love my kokukino as much as anyone, but it's single heroine ge so it's hard to beat a full-fledged yuzuge.
>>
File: 1734022486905637.png (61 KB, 230x298)
61 KB
61 KB PNG
>>544576798
>>
File: 1756626441692579.png (734 KB, 1125x675)
734 KB
734 KB PNG
moe moe kyun~
>>
What would Kageaki do?
>>
>>544577285
Kageaki is so fucking handsome
>>
Speaking of L3J, is it done being patched yet?
>>
>>544577270
>but it's single heroine ge so it's hard to beat a full-fledged yuzuge.
Maybe if you're reading purely for cute interactions. The only route where LLJ even comes close to Nandome writing-quality-wise is Tsukimi's (written by the same guy).
>>
File: Screenshot (10761).png (23 KB, 1186x705)
23 KB
23 KB PNG
I get a similar photo of my long hair before I cut it... mine was ponytail, tho.
>>
>>544577618
There are still a bunch of characters that feel like they deserve a sprite but they don't have one.
>>
>>544577638
Sakaki Kasa really is the Narahara of the 2020s.
>>
>>544577618
They said the last one was the final one. But if you want to be extra safe wait till Friday before you start it because they've been releasing one every 2 weeks since release. If there's no patch you're probably good.
>>
>>544577787
Who’s the R07 of the 2020’s?
>>
File: Screenshot (10762).png (194 KB, 1920x1080)
194 KB
194 KB PNG
She crashed and the ge also crashed... guess all the savings will be gone...
>>
>>544577638
Kys shill
>>
>>544577884
>episodic releases
>ge are either great or shit
Fumi probably makes the most sense.
>>
File: 1752041977889822.png (2.98 MB, 1920x1080)
2.98 MB
2.98 MB PNG
She's a proof vndb is filled with tasteless fucks.
>>
>>544577985
>Fumi
>great
>>
>>544578049
Japan hated her too. In before cherry-picked twatter posts.
>>
>>544578049
She won
She fucking won
>>
>>544578125
Nanarin, 9-nine- and Akeiro Kaikitan were all great.
Kimaten, Gun Knight Girl and Criminal Border all could have been great but he kinda flubbed them (similar to R07 in that regard too).
>>
File: npcjak.png (17 KB, 200x198)
17 KB
17 KB PNG
>>544568402
Pale, Slim, Teen
>>
File: 1761206827761843.jpg (87 KB, 960x544)
87 KB
87 KB JPG
>>
>9 nine
>great
Fails as moege, giga fails as chuunige
>>
>>544578049
It doesn't matter how great her route is if 90% of people are judging her by looking at her character design. She looks like a banana flavored penis.
>>
>>544577884
Shigatsu youka woman obviously
>>
where the FUCK is sakura no oto
>>
>>544578854
Read sora no oto instead.
>>
File: tsukimi.png (1.82 MB, 1500x2000)
1.82 MB
1.82 MB PNG
>>544578673
I'm gonna peel your skin off? It sounds fruitful...
>>
Whatever happened to foomschizo?
>>
File: Winner.jpg (80 KB, 512x512)
80 KB
80 KB JPG
Effortlessly mogs tsukimid
>>
>>544577638
The interactions with Tsukimi and the cast in her route are way better than the interactions with Sui in nandome. Nandome has a "better plot" but it's retarded to compare that because Tsukimi's route isn't trying to be a plotge.
>>
/vn/ go an entire thread without mentioning their love for penises challenge: IMPOSSIBLE
>>
>>544579139
Never existed
>>
>>544578373
9nine was just good, not great. I don't know why it's so overrated, it's not really anything special.
>>
File: 1752847520776534.jpg (236 KB, 1156x765)
236 KB
236 KB JPG
Know the difference
>>
need a vn to exist with more kissing than sex
>>
>>544579453
impossible
>>
File: Screenshot (10763).png (924 KB, 655x939)
924 KB
924 KB PNG
I reached the grind section... Am closing the ge's audio and playing some recommendations from KIIIMIKKKAAcutie to pass the time...
>>
File: altmiki.jpg (63 KB, 750x664)
63 KB
63 KB JPG
>>544578049
>>544579101
I don't know what they were thinking with that "ponytail" but the hair is growing on me, reminds me of Miki Hoshii
>>
>>544579453
Your /vn/ required reading reps? https://vndb.org/v18694
>>
>>544579790
>all younger than MC
im good
>>
>>544579790
Those are children
>>
you're hopeless
>>
File: Screenshot (10764).png (934 KB, 636x931)
934 KB
934 KB PNG
http://youtube.com/watch?v=K9fwkjEk880

Lois going to the baseball place to release her stress is now always connected in my head to Totono... I guess at this point I need to say that Totono was a ge that will be engraved in your memories forever... Maeda-sensei truly changed the industery when he gave baseball to Americans... the dream collaboration
>>
File: la creatura.jpg (75 KB, 1261x940)
75 KB
75 KB JPG
HIHIHIHIHIHIHIHIHIHI Happy October, Happy Halloween WIIIIHIHIHIHIHI!
>>
Hmmm.
>>
>>544580012
So?
>>
>>544581292
what?
>>
>>544581293
Only onee-san type heroine's are valid
>>
>>544581243
happy halloween but it's 2 days early...
>>
File: Screenshot (10765).png (3 KB, 518x110)
3 KB
3 KB PNG
Sawawawa or something something... (the Reddit x Family VA)
>>
>>544581505
Fair point.
>>
>>544581596
great dishonor...
>>
File: Screenshot (10766).png (33 KB, 713x452)
33 KB
33 KB PNG
>/vn/ cuties do be passively watching
>>
We only love male VAs here.
>>
>>544581969
she watches me
>>
File: fiveguysminusbassist.jpg (139 KB, 1024x683)
139 KB
139 KB JPG
>>544581596
For me it's Aya Hirano
>>
>>544582023
not me...
>>
https://dcre.bushiroadgames.com/download/en/

Apparently ALL-AGES Da Capo remake requires a patch to restore all-ages content.
How cucked are we now that even sexless all-ages ge undergo censorship and need additional patches? Feels like it's over even for all-ages future.
>>
File: Screenshot (10767).png (1012 KB, 723x961)
1012 KB
1012 KB PNG
>>544582209
Just learned about her thing the other day when /vn/ cuties talked about it... if you are interested in another big drama, I remember reading about this one, and I think it was quite big at the time... it saddens me because this anime was one of my favorites during my childhood ,_,

https://www.youtube.com/watch?v=FOGSUSW98eI
>>
>>544581243
Thank god someone's gor the holiday spirit around here. I want a jerky, too-loud animatronic of Gore that has 9 prerecorded phrases of terror.
>>
>>544582594
Payment processors want all japanese games removed from steam.
>>
File: uYRtrB1trac4oCVr.jpg (62 KB, 980x551)
62 KB
62 KB JPG
>>544527476
>Best moege
No tone work's, so factually wrong.
>>
File: Screenshot (10768).png (1.22 MB, 1360x958)
1.22 MB
1.22 MB PNG
>>544581243
Am only reading this ge because VNDB + /vn/ anons considered it horror
>>
File: 1713108373045578.png (817 KB, 1273x1057)
817 KB
817 KB PNG
>>
>>544582631
I want to go on a Halloween date with Gore.
>>
>>544582594
The extracted content is only 50MB, I wonder what does it change.
>>
>>544582815
I need more american heroines...
>>
>>544582815
It's too depressing
>>544583159
Replace this with a better heroine
>>
File: 1760457779564582.png (2.69 MB, 2591x2932)
2.69 MB
2.69 MB PNG
Vocalists exist to get cucked by the pianist
>>
File: 1742970537176648.jpg (488 KB, 1280x1058)
488 KB
488 KB JPG
>>544583693
>>
Hide yo donuts
>>
File: 1653837407531.jpg (944 KB, 1879x2672)
944 KB
944 KB JPG
>>544583963
IDBLT
>>
>>544583980
we get our sexo in the game itself, no need
>>
>>544537848
I KNEEL
>>
Who won in WA2???
>>
>>544572413
>>544570210
I dont remember these wtf
>>
File: muhshittykazusa.png (591 KB, 815x1080)
591 KB
591 KB PNG
>>544584190
*barfs on your heroine*
>>
>>544582815
>D rank sloppa
lol
>>
File: 1761540224881069.gif (3.46 MB, 1180x1012)
3.46 MB
3.46 MB GIF
Heroines for this feel?
>>
File: Spoiler Image (1.51 MB, 1280x960)
1.51 MB
1.51 MB PNG
>>544574106
>>544584390
It's what I presume to be the non-canon route in Looking-Glass Insects. Excited to be crushed by the actual events now.
>>
https://www.youtube.com/shorts/hxCaJDhmE8k
https://www.youtube.com/shorts/Io9vzJBUIPo
Vinnies for this?
>>
>>544579387
I am soft-eroge chad now
>>
Kazushit is STILL the second worst heroine from her VN btw
>>
File: FUHYkKDWAAEMmmm.jpg (153 KB, 1200x675)
153 KB
153 KB JPG
>>544582815
Best untranslated ge. Sakuuta, Asairo and whatnot can eat shit.
>>
>>544585459
lmao
>>
>>544584895
The Kimikino is over...
>>
>>544582815
>>544583980
>>544585459
>mondfaggot enters the thread
>posts the exact same 3 posts every time
>>
File: KeynoLOLI.jpg (149 KB, 1200x675)
149 KB
149 KB JPG
https://www.youtube.com/watch?v=BLm3t0X_pWA

>Keyno will save the eroge industery with their Lolige

Always saving us... I love Keyno...
>>
>>544586062
Blue Archive update looks great!
>>
>>544586062
Is that the Anemoi protagonist? He needs to find a new barber because this one ain't working out.
>>
>>544586128
https://www.youtube.com/shorts/g_o2vsJj_RU

BA is as much as a vinnie as this show is as a KINO as ass is. Point.

>>544586212
Open your eyes you eyeless
>>
>>544586212
Retardbro...
>>
>>544586304
>Open your eyes you eyeless
I don't get it. Isn't Anemoi their next game? Or if he's not the protag, is that man the chad who's gonna steal my girl?
>>
File: Spoiler Image (1.68 MB, 1280x960)
1.68 MB
1.68 MB PNG
>>544584895
>>544585637
Not so fast!
>>
>>544586062
>Lolige
>Can't even fuck the loli
What's even the point?
>>
File: evnart.jpg (41 KB, 240x300)
41 KB
41 KB JPG
Literally looks like some EVN trash art. You can tell this is the B-team. Throw it in the bin along with Loopers.
>>
ABDUL IS THE DUMBEST MOTHERFUCKER
>>
>>544584347
Setsuna >= Chiaki >= Koharu >= Kazusa > Mari
>>
File: Screenshot (9885).png (2.5 MB, 1920x1080)
2.5 MB
2.5 MB PNG
>>544586459
Sorry for sounding mean, I was close to wetting myself and typed anything then went to the bathroom
https://vndb.org/v48532
This is a new Keyno that is releasing before Anemoi, it's waaaaay smaller and just a little side ge that will be fun... it is written by a writer who wrote on of the HBR events~
>>
>>544586651
as expected of the nikubenki of class
>>
What if your sister is your wife?
>>
>>544586730
Holy fucking shit art
>>
>>544586730
Holy fudging KINO art
>>
>>544587621
meant for
>>544584402
>>
File: Screenshot (10769).png (31 KB, 690x449)
31 KB
31 KB PNG
~
>>
>>544587621
meant for
>>544587272
>>
>>544587695
meant for
>>544587272
>>
File: Screenshot (10770).png (30 KB, 688x442)
30 KB
30 KB PNG
>>544588003
Was about to post this and then go to sleep, but just for (You) am staying for another hour~
>>
>>544588209
good we love our KANGel's blogposts
>>
Feel too sick to read vinnies. VN for this feel?
>>
>>544588003
KEK
THIS
>>
File: Screenshot (10771).png (31 KB, 690x439)
31 KB
31 KB PNG
>/vn/ cuties need to understand that
>>
reminder that next thread is 4306
>>
File: Screenshot (10772).png (31 KB, 693x449)
31 KB
31 KB PNG
This general is so mean sometimes...
>>
File: 1705258183531389.png (102 KB, 319x479)
102 KB
102 KB PNG
>>544588906
Someone's gonna mess it up.
>>
File: Screenshot (10773).png (117 KB, 688x447)
117 KB
117 KB PNG
Why was I born so special... how come all my life arcs and even the dates of things happening to me always seems to special to be random... how come my dream of winning gacha actually came true when I woke up and pulled and the chances of that was like 1 in a billion or something this crazy... how come am always this special and my troubles will never be understood because you are all just humans and no one belongs to my kind...
>>
File: Screenshot (10774).png (99 KB, 692x450)
99 KB
99 KB PNG
https://www.youtube.com/shorts/zPpGHwL8RAg
>>
I love Karen
>>
File: file.jpg (1.79 MB, 2560x1440)
1.79 MB
1.79 MB JPG
Should I read the intermissions as soon as I unlock them btw?
>>
67
>>
File: 1730440857775995.jpg (326 KB, 1920x1080)
326 KB
326 KB JPG
https://www.youtube.com/watch?v=UBq6inEm0pY
>>
File: Screenshot (10775).png (61 KB, 691x450)
61 KB
61 KB PNG
>>544589860
>>
File: Natsume_Punch.png (58 KB, 231x197)
58 KB
58 KB PNG
>>544584014
Hmm this is acceptable I guess
>>
File: 1697873919131102.png (1.79 MB, 1920x1080)
1.79 MB
1.79 MB PNG
>>
Blonde meido thread onegai
>>
>>544584347
Kazusa Touma
>>
KANGzusa
>>
Thoughts on this guy making his own Rance clone? https://ci-en.dlsite.com/creator/13005
>>
File: Screenshot (10776).png (27 KB, 695x440)
27 KB
27 KB PNG
>plotCHADs talk a big game 24/7
>they are not even as 1% as powerful as the moebuta

So they are just spamming for like 3 hours and then disappearing for a couple of days? what a sad bunch... to not spend all of their time here...
>>
>>544590683
>>
>>544589724
Up to you. It's a while until it unlocks anyways, around the end of the common
>>
>>544590657
>animated H
kino
>>
uminegro lost
>>
steins;shit lost
>>
File: 1758506800787639.jpg (121 KB, 850x601)
121 KB
121 KB JPG
Kurisu legs won
>>
File: kimika52.jpg (178 KB, 850x860)
178 KB
178 KB JPG
https://youtu.be/wOobJH-NniE?si=5EebVRlFDHdALtaG
>>
gaslitmasa lost
>>
https://www.youtube.com/watch?v=5NSiHKPgNKs



[Advertise on 4chan]

Delete Post: [File Only] Style:
[Disable Mobile View / Use Desktop Site]

[Enable Mobile View / Use Mobile Site]

All trademarks and copyrights on this page are owned by their respective parties. Images uploaded are the responsibility of the Poster. Comments are owned by the Poster.