[a / b / c / d / e / f / g / gif / h / hr / k / m / o / p / r / s / t / u / v / vg / vm / vmg / vr / vrpg / vst / w / wg] [i / ic] [r9k / s4s / vip] [cm / hm / lgbt / y] [3 / aco / adv / an / bant / biz / cgl / ck / co / diy / fa / fit / gd / hc / his / int / jp / lit / mlp / mu / n / news / out / po / pol / pw / qst / sci / soc / sp / tg / toy / trv / tv / vp / vt / wsg / wsr / x / xs] [Settings] [Search] [Mobile] [Home]
Board
Settings Mobile Home
/vst/ - Video Games/Strategy

Name
Spoiler?[]
Options
Comment
Verification
4chan Pass users can bypass this verification. [Learn More] [Login]
File[]
  • Please read the Rules and FAQ before posting.

08/21/20New boards added: /vrpg/, /vmg/, /vst/ and /vm/
05/04/17New trial board added: /bant/ - International/Random
10/04/16New board for 4chan Pass users: /vip/ - Very Important Posts
[Hide] [Show All]


[Advertise on 4chan]


File: 1767919289007345.png (58 KB, 385x396)
58 KB PNG
An awful thread for devs and no-devs to post their awful ideas for strategy games that will never see the light of day, etc.

previous thread:
>>2032893

>Useful resources for making games
Free icons: https://game-icons.net/
Free HQ textures: https://ambientcg.com/
Kanban for organization: https://www.kanbanthing.com/
3D modelling program: https://www.blender.org/
Pixel art editor: https://www.aseprite.org/
Image editor: https://www.gimp.org/
Vector editor: https://inkscape.org/
Map editor: https://qgis.org/
Game engine: https://godotengine.org/
Music composer: https://onlinesequencer.net/
SFX generator: https://elevenlabs.io/
>>
With ChatGPT it is effortless to create the game of your dreams now.

I am using Grok AI for the image generation and ChatGPT for the code and I have made more progress than ten years of solo dev times.

ChatGPT is a genius level multi-Phd Einstein at your command. If you do not use it... you are a fool.
>>
File: ap_logo.png (116 KB, 1189x520)
116 KB PNG
>>2322499
It has taken me years of experimentation and reflection to consolidate my vision for the type of game I want to develop. And the previous /asd/ thread helped me to ground things, hopefully these threads can help to other anons as well. Another thing that helped was writing and documenting ideas in a game doc.
Either way, I'm proclaiming my intentions here, so after 200 days, people can mock me for not having anything to show.
My game will be called: Apparent Potentate
If everything goes as planned, it will be a character-based strategy set in an original fantasy setting (with no magic).
I'd intend it to be something like 20% CK, 30% M&B, 25% IMP, 20% ROTK, 5% Sengoku Rance
Focus will be on the character system and the simulation of generational evolution, and not on military conquest.
A lot of the game will rely on appeasing the nobles, and my biggest challenge will be making that aspect fun.
The player's goal in this game will be to fulfill their character's dreams. Which might or might not be fun, the point is that is that character's personality will serve as a sort of thematic mission system.
>>
This will be the year
>>
>>2322522
I find that grok is good for making new art with text only and chatgpt is good for editing existing images.
>>
if you're gona use ai, don't be tasteless: learn to use stable diffusion or the like
>>
the pendulum is swinging away from ai novelty in my humble opinion. whatever is 'handmade'. however crappy, is still readily identifiable
>>
that said, i feel like i need a UNIVERSITY COURSE to use inkscape properly. send prayers
>>
>>2323766
No, you don't.
Inkscape is very simple if you have used other vector programs like Illustrator before.
>>
>>2323832
Honestly as an Illustrator enjoyer I tried Inkscape once and found the UI quite confusing. They should have just copied Illustrator's UI instead of being special snowflakes.
>>
>>2323954
What is confusing about it?
>>
>>2323958
The layout's different.
>but we don't want to copy Illustrator!!!!!!
When something's an industry standard that people are already used to, you follow the existing layout instead of moving shit around for no reason.
>>
File: image.png (43 KB, 1330x747)
43 KB PNG
I have begun work on my 'dream project'. Something I've wanted to play for a long time, but doesn't really exist or what does doesn't scratch it.

It's intended to be "Fantasy XCOM Enemy Unknown". With some inspiration from Chaos Gate, Warcraft 1/2 and a lot of autism.
You have a roster of mighty Heroes from across the realms, gathered to fight some imminent great threat that is prophesised but not yet known. Sending out parties of Heroes to deal with threats, and investigating to see if they're linked to the big bad prophecy.
The meat of the game should be the combat so I'm working through that first. Trying to get a basic demo of the combat systems done to playtest a bit, and get feedback. Better to do any radical reworks now, and having a strong idea of how I want most of it to work will inform how I design campaign mechanics if I get there.

Presently, units are implemented in a basic state. Initiative works, units can be selected and perform basic actions. The most basic mechanics for attacking are in. But I still need to adjust how they work, add a lot more information to the UI, and setup a super basic AI for the enemy side before I could call the bare prototype playable.
>>
>>2324078
Interesting, so will units have different weapon masteries?
E.g. polearms, sword, dagger?
Or were you thinking of more ranged fighting?
>>
Do you sometimes have moments where you wish you had an ideas guy at hand?
Being my own ideas guy is hard. I have even started using ChatGPT for brainstorming purposes.
>>
>>2324255
brainlets are ngmi
>>
File: 1672630163763116.jpg (30 KB, 600x696)
30 KB JPG
>>2324255
Absolutely not
I have the best taste and ideas in the world
>>
>>2324180
>Interesting, so will units have different weapon masteries?
Yeah. I don't know how much weapon choice there'll be, but it will be a bit class / hero locked.
IE, a ranger can equip a bow and a longsword. Or a shortsword and torch instead of the longsword.
But a Paladin would get say sword and shield, or a greatsword, with no option for ranged weapon.
I haven't sketched down every weapon I might want to / not want to include yet. Just have vague ideas of who should be using what.

Melee combat will be a big part of it, ranged is more of a backup option for some characters.
>>
File: 112.webm (2.59 MB, 1180x656)
2.59 MB
2.59 MB WEBM
>>2322950
After about 3 days of work, all I could implement was the skeleton of the caravan system.
The idea of the caravan system is that caravan agents will move between settlements.
>They will buy certain goods from a settlement and sell them in another
>They will also pay toll for every settlement they enter
>If the settlement's happiness is low, some of the local pops will join the caravan and depart the caravan once they pass by a settlement with high happiness
So, in other words, the caravan will serve as "bees" that spread resources around. They will be the essence of the trade and migration system.
The way the player interacts with the caravans will be indirect.
The speed of travel will be based on the quality of roads that erode over time, so roads require maintenance. Poorly maintained roads mean caravans will move slowly, making the distribution of goods difficult.
The second matter is the highwaymen. If the settlement has high poverty, highway will spawn on roads near it. The robbers will demand high tolls from the caravans, diminishing their ability to spread resources. Therefore, the player has motivation to clear the highway men out.
Probably should come up with another way to interact with them.

Either way, the next step is developing the goods/food system.
>>
File: unknown_2026.01.19-14.25.mp4 (1.12 MB, 1920x1080)
1.12 MB
1.12 MB MP4
>>2324370
A video of what I have at the moment.
>>
>>2324370
Would be interesting if different weapons like polearms had different attack ranges.
But then again, I dunno how it would work with a tile-based system
>>2324408
Already quite promising. Something that comes to mind is elevation. Have you considered it?
>>
>>2324414
>Have you considered it?
A tile can be elevated which may disallow attacking from down below to the tile.
But there won't be height levels and tiles under tiles and such.
>>
File: firefox_XWLGP36IeP.png (37 KB, 378x475)
37 KB PNG
>>2324414
>Would be interesting if different weapons like polearms had different attack ranges.
>But then again, I dunno how it would work with a tile-based system
Having 'reach' weapons isn't too complicated.
Orthogonal movement is 1, diagonal movement is 1.5.

Set the reach, the weapon can target out to it's reach value. Picrel is 1.5 range, 2.5 range and 3.5 range.
If something had a range of 1 it would be unable to hit diagonals.
>>
I'm using Godot, and every resource I find online explains how to make units using the engines built in physics, while in the same breath saying you should never use physics for more than 100 units since it will not perform.
What is the correct way to implement ~1000 2d units?
>>
>>2324612
The correct way is to make your own custom physics engine: one that will cut corners heavily to handle only what your RTS strictly need, foregoing fancy stuff like stacking concave crates and shit.
That said, even Godot *should* be able to handle a thousand 2d physics objects, unless it's even worse than I thought.
Did you try? Premature optimization is the mother of time-wasting, at least with tech you don't already master.
>>
>>2324612
Are you trying to make an RTS?
Do you need physics?
You could likely easily code whatever primitive collisions you may need and the movement of units yourself.
>>
>>2324612
Make what you want and then if you really need the performance you can make scripts using C++ instead of GDscript.
>>
>>2324255
No, but i have moments where I wish I had a programmer on hand. Ideas come naturally to me and i can tolerate art, but programming is like pulling teeth.
>>
>>2324723
I had over a hundred so I guess it can work but it feels bad. It's too smooth.
>>2324770
I don't need physics, I am just not sure how to make my own collision system that updates in real time.
I have made so far
>Tilemap with unwalkable tiles
>Units path on the tilemap with astar in 8 directions
Where I get stuck is that at the moment, my units can all occupy one tile.
I know I'm supposed to keep a dictionary of tiles, and mark them as occupied or not, to determine the "collisions" in a light way, but I don't know how to do that when all the units can move and also if I order a unit to a tile that becomes occupied before they arrive how do I keep them from spazzing out
>>
>>2325028
Every unit needs to mark it's square as occupied, astar needs to know the occupied squares.
When a unit goes to move it should check if the tile ahead of it is occupied.
If it is it just needs to regenerate it's path, and go back to following it. It won't spazz out if it's target tile is occupied it'll just end as close as it can to it.

If you wanted performance astar doesn't even need to know occupied tiles. You could write a simple 'bump' algorithm that tells units what to do to try to get around.
Or have an astar that doesn't respect occupied tiles, and one that does. The unit main path comes from the one that doesn't. If it bumps it looks for the next tile that isn't occupied and asks the one that does respect occupation how to get there.

This is simpler than you're thinking it is.
>>
>>2325054
I think I see what you mean but how can units bump each other if astar doesn't know the tile is occupied by another unit, and the occupancy determines the "collision"?
And how should it handle an edge case like two units trying to enter one tile at the same time?
>>
>>2324021
Adobe already threw a tantrum back in the day when GIMP looked somewhat similar to Photoshop. That's why GIMP now looks and feels completely different.
That being said, I like Inkscape much better than Illustrator. Less buggy, too.
>>
>>2325084
>like Inkscape much better than Illustrator. Less buggy, too.
Agree. Another reason I like it is that Inkscape feels more lightweight
>>
File: Flowfield in-game overlay.jpg (607 KB, 1086x1079)
607 KB JPG
>>2325028
>>2325066
A* by itself doesn't really expect this kind of crowd problem. You need to make two separate systems: one for "normal" pathfinding, and one for what is called "local avoidance" (generally some boid-ish algo). Regular pathfinding find you a path from point A to point B, local avoidance try to make everyone dodge each other without getting too far from the intended path.
Personally I use flowfields instead of A*, mostly because it scale way better when many agents intend to go to the same place (often the case in RTS), and doesn't need recalculations even if local avoidance tell the unit to make a large direction change.
>>
>>2324401
Just have the caravan system respond to a supply and demand market system. Have road erosion be real time and based on the physics of the activities in the environment.

Have black market caravans that are run by the enemy, smuggling weapons into the hands of unhappy citizens.
>>
>>2325084
>That being said, I like Inkscape much better than Illustrator. Less buggy, too.
I've had the opposite experience. Inkscape can't handle large files, such as my game's tile map.
>>
File: 2335.jpg (172 KB, 656x898)
172 KB JPG
>>2324401
The goods system is getting bloated, and beginning to wonder if it is too complicated.
So, for my own sanity, I'm trying to explain it.

There are six raw goods
>lumber
>fuel (representing coal and firewood)
>oxen (rep. animal resources)
>wool
>food
>iron
And two "refined" goods
>clothes (made from wool)
>tools (made from iron)

Every site (aka. province/settlement) has a percentage of terrain. There are five terrains:
>woodland
>grassland
>farmland
>wetland
>dryland
>highland

Each site also has a population, and each pop contributes labor capacity, which is tied into the building system.

Each terrain type has a building type that corresponds to it.
Woodlands have sawmills that produce lumber and fuel.
Grasslands have pastures that produce oxen, wool, and food.
Farmlands have mills that consume oxen and produce a lot of food.
Wetlands have crannogs that produce fuel and iron.
Highlands have mines that produce fuel and iron.

Buildings determine the number of pops that can work in the building and produce certain goods, but the amount of goods is still bottlenecked by the terrain.
Effectively:
>number_of_goods_per_month = Min(assigned_laborers, building_lvl, terrain)
So, technically, you can have 100 wood mills and 100 workers, but if the site only has 50 woodlands, it will still only produce 50 lumber and 50 fuel every month.
Production of refined goods requires their own buildings and transforms the goods into something else.
Probably going to introduce more goods later (e.g. salt, weapons, stone)

>>2325432
>smuggling weapons into the hands of unhappy citizens.
That is an interesting idea. But I mean, what would the difference be in caravans just selling them weapons? I guess the price?
>>
>>2325575
The player can ban trading items within the territory. Or set tarriffs.

Rival states, factions, and independent traders will operate in the black market until unlicked via tech tree. It's a percent chance to create a caracan also participating in the black market, carrying extra untaxed (illegal) goods.

Then the player has an expanded market/trade system to include this previously untapped space.

The market size and shape could be a result of policies.

You could start your own black market trades and bribe traders to break the laws of rivals. Trade guns into a populace and spread propoganda. Have them bring you sex slaves and have full penetration cutscenes picture in picture ai generated with your avatar.

Dictate the trajectory of your kingdom from epstein island while banging kids! The real leader experience.
>>
>>2325454
Are you using Windows or Linux? I've made the experience that Inkscape runs much more stable under Linux (for which it was and is developed first).
>>
>>2325575
>too complicated
>8 materials in total
that doesn't seem complicated at all. not that it has to be, i mean look at homm3
>>
>>2325777
Keep in mind that average strategy game player these days is an inbred retard, look at Act of Aggression for example, there are two main arguments for why the game is bad the shitters have, first one is that it wasn't a Generals clone they imagined it to be, and the second one is that it has way too many resource types (3 types)
>>
>>2325785
i hear you, but that's a fast paced RTS, and i don't think people want too many resourcess in a fast(ish) paced strategy games. sure, there's cultures, anno, spellforce, the settlers, but most of RTS games have like what, 3 on average?
is >>2325575 gonna be an RTS? i was under the impression it's gonna be a turn based gsg. also
> average strategy game player these days is an inbred retard
yeah, but you wanna make a game for a wide retard audience, or dedicated autists?
>>
>>2325822
The most alive and i think popular RTS rn is AoE 2 DE which has 4
>>
>>2325785
Your game look like a gsg-ish game, not a C&C-style RTS.
People playing those are used to have way more resources types to juggle than just the usual 1-3 in regular RTS. It's fine because you have way more time to ponder resource management and other "bloat".
>>
>>2325906
I am not the >>2325575
I am just anon voicing my frustration with the general degeneration of average player
>>
File: goods_system.jpg (159 KB, 1281x1152)
159 KB JPG
>>2325584
Limiting is a good trade, an interesting idea too, but I'm not sure if it fits the scale of the game.
Initially, this entire resource system was supposed to be completely automated, but I thought players having control of labour and construction might be fun.

>>2325777
I guess I think it was complicated because the system is like a subsystem, the main gameplay would be revolve around characters like CK's.

>>2325822
>is (You) gonna be an RTS?
No. GSG.
>>
>>2325965
gaming iq has declined, but does that really concern us here?
>>2326023
>No. GSG.
then i wouldn't worry about "too many resources", personally, but you do you. for example, stellaris has 4 basic, 2 advanced, 3 strategic, 4 rare for a total of 13(16 if you consider metaresources). EU4 has like 30 trade goods. DF has a milion, just rock has like 50 types.
just do what you think would be fun. you can have fun with 5 or 50 resources all the same.
>>
What do people actually want from RTS campaigns? Story? Puzzles? Huge bases? Huge babes?
What about commando style missions with a limited force and no building?
>>
>>2326074
>What do people actually want from RTS campaigns?
Fun
>>
>>2326054
>EU4 has like 30 trade goods.
Those don't really count because they are not stored, they are essentially just price modifiers.
>>2326074
Well, I have only played games in AoE and Stronghold, but the appeal in those games for me was the city-building aspect and seeing the game world changing, forests being cut down, etc.
>>
>>2326082
>Those don't really count because they are not stored, they are essentially just price modifiers.
allright then, my bad. however i think my points still stands, partially.
>>
>>2326074
StarCraft basically did the perfect RTS campaign and it's the main reason it became the popular big one (its actual gameplay was kind of mid even at the time). Go play StarCraft and see how they did it.
>>
>>2326074
>What about commando style missions with a limited force and no building?
Those are fine in *very* limited number, or as optional missions (in which case you can push it very far, see Dungeon Keeper's hidden missions).
Otherwise you need to really design the game around it and/or go only half way on the "limited force & no building" like Warzone 2100 did with it's non-homebase missions.
>>
>>2326074
Not so much story, but memorable characters. The story only needs to provide a loose context for why you are fighting Orcs today, Humans in the next mission, and Humans and Orcs in the finale for example.
Missions variety is always good too.
>Standard build and destroy
>Deathmatch where you start with lots of money and infrastructure and go wild
>Gather X amount of money while also having to spend it to expand and fight
>Defend a spot for X time
>Dual base mission where they are cut off from one another
>Commando/micro mission with fixed force
I'm not a fan personally of the mixed missions where you start out doing commando fixed force shit then you take over a base and it becomes a standard style build and destroy, it just feels tedious to "start" a new mission type mid mission.
I'm sure you could mix and match within that small list and get some novel ideas, for example:
>A defend mission where you also control a fixed force across the map which is intended to be your relief
One of my favorite RTS missions of all time is True Colors in the Zerg Broodwar campaign. The Zerg are betraying their Protoss and Terran allies, but they don't know it yet. You get ten minutes or so where the enemy bases don't muster any defense before the alarm is raised and the AI activates, so you can rush one of both enemies or you can use that time to build up safely. It's a good twist on the classic "your ally is betraying you" trope where *you* are the backstabber.
>>
File: 1691358137768166.jpg (214 KB, 1600x1120)
214 KB JPG
>>2326074
i wanted to answer this by writing down why i like specific rts games, and then i listed like 5 out of 20 i wanted and hit the post limit, so here's what i think i find important in rts games
>gameplay smoothness - are the units reacting properly, is the game running nicely etc. the gameplay must feel "solid". i don't want to fight the ui, units, mechanics. i'm not a micro king but i'd like to be able to at least control my units properly
>balance - doesn't have to be 100% balanced, look at marine vs zealot in scbw - it just has to feel okay
>interesting gameplay - both stronghold and supcom are interesting, but for completely different reasons, "can build my own fucking castle" vs "look mum, 1000 units!". both are interesting
>passable and readable graphics. a lot of rts games look too generic and too cluttered/unreadable
>rule of cool - RA2 isn't a breakthrough in innovation, but it's a fucking cool rts. same with any dawn of war really, supcom experimentals
>nice campaign - story doesn't have to be groundbreaking, but good enough. some missions i might struggle, it's okay. some missions i might steamroll, it's also okay. i want variety. also optional objectives. also not too many time limits
>pacing - starcraft is fast, stronghold isn't. both are fine, as long as i know what to expect. i don't want to be forced to do "strategy X" just because
>doesn't insult my limited intelligence - lets me figure out stuff on my own, i can always restart. also "emergent gameplay", as in something you see in pro rts play where someone figures out you can "abuse" some mechanic for some sick plays. this isn't something you can design though
and most important of all
>cool unit quotes when i click them a bunch of times
this is MANDATORY
there's more but i'd require me to shit up the thread. notice i mentioned pretty much nothing about resources, unit limits, base building, game speed, victory conditions etc
t. worked in rts esports, for what it's worth
>>
>>2326074
>What do people actually want from RTS campaigns? Story? Puzzles? Huge bases? Huge babes?
The gameplay and completeing the missions should be fun. Duh.

Different people will want different things, look at the kind of game it is and consider that when making the campaigns. But campaign mode may not fulfill everyone completely.
Campaign is for people to get 'hooked' on the game's mechanics and to understand what is fun about the game in a casual manner. If they want to play more they'll do comp stomps, multiplayer, custom games etc. But they won't try any of those if they didn't learn how to play the game and get hooked initially. Pretty much every largely successful RTS is known for it's campaign for good reason.

Have a decent variety of missions letting players engage with different parts of the game sandbox. Don't overdo anything too limited. No build missions can be fun, especially if it's an introduction to how a special unit works. But if I'm doing a nobuild every other mission I'm gonna hate it.
Try to encourage the player to be active on the map, and not turtle up in their base until they've formed a deathball. Part of that is adding useful things on the map, and making it possible for the player to feel like they can safely walk away with their army for a couple minutes without losing.
Try to keep missions engaging as they go on. C&C does have good campaigns but it often has a big problem with frontloading difficulty, several RA2 missions are stuck in my mind permenantly for this. Where the only thing the player needs to do is figure out how to survive the super aggressive opening, and then they can macro up to a deathball and roll over the enemy base which poses no threat other than trickling units in after the opener.
>>
>>232616
The same unit combo should not be the optimal solution to every mission. This is partially game balance and design, but also mission design. The game should encourage me to use different units as they're introduced and different combos.
Also never, and I mean NEVER EVER.
Ever.
Introduce a unit and make it bad for the mission.
A unit introduction is a time to show how it shines and encourage the player to use it.
Never ever should the mission it's introduced in be filled with it's counter and make it practically worthless to build.
>>
File: site_GUI.webm (248 KB, 1185x668)
248 KB
248 KB WEBM
>>2326023
GUI stuff is taking more time than I expected.
I was concerned it would look too crammed, so I spread out things to different tabs.
Even though it still probably looks way too spreadsheety.
Tinkering GUI is an endless time sink; better not get stuck on it.

I have been thinking about the land conversion system. And concluded that having deliberate projects to convert land probably won't work the way I like.
So, I have been thinking about buildings transforming land:
E.g.
>Site is 100% forest
>The only thing the player can build is a sawmill
>Every year, every sawmill converts 0.1% of the forest into grassland
The only issue with this is that the world would eventually run out of forests and lumber.
So, I guess I have to introduce a building like a "forester's lodge" to offset the conversion.
>>
File: unknown_2026.01.24-16.20.mp4 (1.29 MB, 1920x1080)
1.29 MB
1.29 MB MP4
I've been busy, but have done a bit of work.
Although honestly most of it has been rewriting some old functions to work a lot cleaner, and to be able to easily add elements that work like I want.
It's a learning process.

But I think, at least for a prototype, pretty much all the backend is in and now I just need to bring information into the UI so it's more clear what is going on.
>>
Making a turn-based space 4X. Province management is the most developed part right now. It's quite complex, individual goods have different qualities. So the quality and price of the cloth is dependent on the quality of the cotton and the quality of the machinery you used to build the mill, along with whether the pop is a weaver or master weaver. Is this too complicated for people?

Making the AI good at this is also kind of difficult, I'm finding that there's a single meta of 'get rich making high-quality goods and exporting' and it goes against the principle of different AIs having different gameplay styles. Or would nobody really notice, it'll need to cheat anyway to keep up with players?

Also, how do people feel about a wargame minigame for planetary land battles, editing division templates like HOI4 but the formation actually matters, you move them around on the map like in panzer general or something? Will people just autoresolve?
>>
>>2328474
>Or would nobody really notice, it'll need to cheat anyway to keep up with players?
there's a lot of cheating AIs in various games, it depends on the cheating really. if i play against a "impoissible AI" and it catches my dropship through fog of war, that's bullshit. but if it plays fair but gets more resources, eh, i get it, it's supposed to be tough
>Will people just autoresolve?
some people will. you have total war where the battles are extremely engaging and people still autoresolve in that game because sometimes you can't be bothered
the ui looks pretty nice.
>>
>>2327538
People always underestimate how much time rewriting functions takes, but it is kinda satisfying to make something clearer.
>But I think, at least for a prototype
That's a big step.

>>2328474
Very slick GUI.
I do wonder what the purpose of having different food types like Grain and Meat.
Do different culture constume different food? Like, if you havea culture of pops that are vegan they only eat grain?
>I'm finding that there's a single meta of 'get rich making high-quality goods and exporting'
Not necessarily a bad thing. But can't you balance it by making luxury goods more unstable?

>Will people just autoresolve?
I would. The entire appeal of GSGS is auto-resolves and does not require commanding individual units in battles, at least for me.
>>
>>2328476

I can give the current AI a 100 turn head start and still out-eco it by turn 180... Ironically both me and the AI are getting better at the game at the same time so it sort of washes out. I was thinking of handling the AI's incompetence by introducing innately stronger civs. You might choose to be some random adventurers whereas when the Holy Church of the Dragon Empire's extremely well-funded expedition also shows up, they're going to have an edge.

Pic related is the AI player's anemic economic growth rate, by the lategame all it wants to build is schools but nobody is even rich enough to get educated...

>>2328489

The idea is that meat is a luxury resource. You turn a lot of grain into meat at the slaughterhouse, which can use up a lot of freighter capacity. There's a hierarchy of needs that starts with grain and then goes down through housing, cloth, fuel, meat, pharmaceuticals, all the way on to automatons at the very end. So as province prosperity rises and you get pops of higher status like professionals or experts they demand more luxury goods which ideally come from your own production (so you get all their money) or are imported from other sectors (which makes you much less money via tariffs/freighter cost).

Also there's no dynamic prices, I thought it might be too complicated if there was a price-range according to quality and also dynamically changing prices. The poor AI will get even more confused... I might try adding it though since it does make sense.
>>
>>2328905
>when the Holy Church of the Dragon Empire's extremely well-funded expedition also shows up, they're going to have an edge.
that's basically fallen empires in stellaris, kinda
>by the lategame all it wants to build is schools
i think you should look into some sort of state/decision system for this so the AI can shift goals or change direction when some elements are needed/lacking.
quake 3 has a nice AI that makes decisions, written by the legendary mr elusive himself, rip. well, fps bots aren't really related to a rts ai that much, but it's an interesting system.
>>
>>2328905
>There's a hierarchy of needs
That sounds fascinating.
Demo when?
>>
>>2327246
Think I might have gone too far.
>Pastures produce rawhide
>Tanners convert rawhides to leather
>Cobblers will convert the leather into shoes
The idea is that city A can specialize in producing rawhides, city B in turning them into leather, and city C converts them into shoes.
In theory, that would result in a supply chain.
But I mean, I feel like most eco-sins don't bother separating rawhides and leather, but treat them as the same resource.
>>
Any ideas on how to make terrain work for my space wargame? I have asteroids to take the place of forests, but other than that I can't think of anything. Do you think people would find lack of terrain boring?
>>
>>2329393
You could innovate and make the first ever strategy game set in multiple planets besides emperor of the fading suns (with their own map where you move units around)
>>
>>2329406
Actually kind of a good idea. If you treat space like naval battles and planets like land battles. If i did something like that it would be far later but I'll keep that in mind.
>>
>>2328939

Yeah I've got lots of work to do on the AI, right now it's only in a nascent state (doesn't do any research, doesn't expand after its first colony, doesn't do any internal politics, diplomacy doesn't even exist right now, can't build ships). But now I understand why it's so hard for 4X AI to be good, it has to prioritize between so many factors. Even with just one-province economic management and trading it doesn't quite know when to invest more into buildings vs workers, which buildings (cheap schools or expensive pharmaceutical plants?), when to export, when to get pops, when it needs more freighters...

My idea is different factions can have their own goals, the Church wants to crack down on dissidents trying to escape, that's why they're here, along with proselytizing. So if you buy these (cheap!) pops to boost your population they'll be angry with you. But that's yet to come.

>>2328992

Still got so much to do, only just got ship construction working.

>>2329393

What is it they're fighting for? I have these multi-tile planets, only a few tiles are habitable so factions fight for living space. There are some iron-rich asteroids, rare resources like fuel, substrate, arable land. Black holes are also supposed to be important resource points that forces compete over. There are also trade routes to other sectors that need to be protected/raided (when I implement raiding), so position and proximity is important.

I also have no terrain but I try to make up for it in spatial relations. Ground battles will have terrain be relevant though.
>>
>>2329513
I'm trying to keep my game simple, a Koei NES game is the extent of my complexity. Ultimately I just want to make a gsg game you can comfortably play on a steamdeck. I think i might add planets and stars though.
>>
I'm months away from starting to work on the character system, but I guess it doesn't hurt to brainstorm this early.
The working idea is that every character will have a personality axis, a value between -100 and 100. Player's character values will be visible, but everyone else's will be hidden. These values will influence AI behavior and will encourage different playing styles. They can also change over time.

First axis is:
>Cowardice vs Bravery
Measure how willing the character is to risk their life.
A cowardly commander might abandon their army during a battle if it looks like they are about to lose.
>Prudence vs Boldness
A character willing to take risks.
Prudent characters will play it safe and be more passive.
>Egoism vs Altruism
The measure of how character values others.
>Carefreeness vs Responsibility
A carefree character will make friends more easily, while a responsible character focus in self-improving.
>>
File: shot damage.png (7 KB, 400x400)
7 KB PNG
I was thinking about changing the percentage of damage done if you aren't facing toward the enemy fully. Do you think this would be too much micro? I like flanking mechanics so I'm not sure what other people think of this.
>>
>>2333516
In what context?
>>
>>2333523
Turn-based tactic/wargame with square grid.
>>
>>2333592
like x-com or something?
honestly i don't know how this would work, in every game i know you have to turn towards the enemy before attacking, unless you wanna do something like a "wild sslash" kind thing where your character just spergs out with a sword or some such?
it could work if the character was attacking a character in front of it with an aoe attack, and the adjacent tiles were caught in the attack with a diminishing chance to hit/damage/whatever, but if it's "i attack a dude next to me without turning towards him", it's kinda weird

well i wrote that and thought about it some moreand maybe it could be that if you're adjacent to a character you actually DO turn towards him, but since it's a fight you don't really line up your attack as well as you could've if you were attacking him straight on so the hit chance is penalized. i still don't feel it though.
>>
>>2333592
So company size units, Field of Glory style combat?
>>
>>2333598
>>2333602
Brigade level. So these would be around 1,000-3,000 men per unit. I'm not sure what the difference would be compared to Napoleonic vs modern tactics would be but I want to show that men are concentrated into a front.
>>
>>2333612
>Brigade level
okay, i don't play games like that so maybe something like
>brigade approaches the enemy from the side, moving parallel to the enemy unit's direction
>both units have their enemy to the side
>the brigade that approached can "turn" and attack with 100% strength, because it has the initiative
vs
>brigade is approached by the enemy
>the brigade has the enemy to the side and is now "locked in combat"
>on it's turn, the brigade can attack the enemy that is to it's side, but because it doesn't have the initiative and was forced into this position, it attacks with reduced efficiency
or something similar. you could put more stuff into the game like "being ambushed" or "do i want to spend a turn reorganizing" or whatever, depending on how autistic you want this to be
>>
>>2333612
I guess it would make sense if the unit is already engaged with a unit to its front and can only spare X amount of men to engage someone on the flanks, or if the unit is going to turn to the direction it isn't facing to attack the penalty can reflect the time it takes to reposition your units taken away from actual engagement time. And then the next turn you deal full damage. 50% does seem a bit steep if you're not already engaged but end of the day it's a game. If it makes gameplay fun, fuck realism.
Simple system that makes sense
>>
https://thetruesize.com
This site is blowing my mind
I never knew about map projection before and how it affects world scale
>>
>>2333615
>>2333619
Basically the point of the mechanic is to just draw fire to facilitate some sort of flanking. Instead of using the entire action and only doing little damage maybe it would be more engaging to have the unit use a percent of it's attack. Say it had an enemy in front and then a unit moved to the diagonal, it would fire some of it's damage at the diagonal but then you would only have 50% left to attack the other unit. This way if you are surrounded by skirmishers the entire unit doesn't just get trapped doing no damage.
>>
>>2334072
Sounds alright
>>
>>2334048
Parents not gifting their kid a globe is a crime. They cost like $10 on Amazon.
>>
>>2335425
My toddlers love looking at the globe, and the model of the solar system WITH PLUTO you bastards
>>
>>2335465
when i was in elementary school they used to stick us in the library for an hour and i would just stare at atlas books the whole time.
>>
Man i am not looking forward to writing the code for ai, I hope it won't be as bad as I think it will. That seems to always be the deciding factor in whether a single player strategy game is fun or not.
>>
>>2336838
I feel you. Even big studios struggle with AI. Personally, I consider the AI before even making any mechanics. If I don't think AI can handle it, I change the design.
I really dislike "player only features".
>>
>>2336838
>>2338057
>AI don't need to be smart. Just to *look* smart
>Primitive AI that just does its dumb thing reliably > overly complex AI that end up with decision paralysis (from the "optimal" solution changing constantly) or getting stuck half the time because it tried to pull something big/precise and the player fucked a critical part accidentally
>You can offload parts of the AI to the map designer: flagging "this spot can contain a full-sized base", "this hill should be fortified with priority 4", "this resource field is risky" and "this part of the map is a medium-sized chokepoint, don't send more than 5 tanks here" will help your AI tremendously - you will need such a system to make complexes missions anyway
>You can make AI look incredibly smart by just having it play some voice exchange about it. Bragging just before using their ultimate weapon/spell. Attacked squad asking for reinforcement over radio and the reinforcement answering (yes, that's just regular-ass "player pulled aggro on the entire base", but now it look like a human intelligence), etc. F.E.A.R. pushed this to 11, to great success
>All AI systems bow down to pathfinding. It's the hard cap on everything. 4000 IQ AI will be branded a retard if shit get stuck all the time. 40 IQ "just make 3 tanks and sent them attack a random building" (aka the C&C AI) will feel competent-ish if the units get where they are supposed to.
>Same as you can offload parts of the AI to the map designer, you can offload more to the unit designer. Flagging "this should stay away from the frontline", "this is cheap and sturdy and should be massed", "this should be only built if above 50000$ in bank", "this soft counter missile units and has priority [X * missile unit the player has]" will avoid risking the AI not knowing how to use its toys semi-correctly
>>
I can't even put into words the concept of my game, because every time I try, it sounds so lame.
>>
>>2341344
Give it a go, a lot of elevator pitches can sound lamer in words than it feels in your head but that doesn't make it a shit idea.
>>
With Menace and Mewgenics having such a huge amount of players I wonder if more people will be fans of turn based tactics. Im feeling hopeful.
>>
>>2341355
The basic concept is a game that revolves around recognizing talent and investing trust in worthy people. The key component is the bidding system.
Maybe it's just better to describe gameplay.
>You are a king
>You receive a report that 50,000 enemy invaders have invaded your province
>Your next decision is to determine who should lead an army against them
>Then, all your courtiers will make a bid for it
>The bid includes how many troops they need and what they expect as a reward for successfully doing it
>E.g. one of them might say, "I will defeat them with just 20,000, as for my reward, I will expect your daughter's hand."
>While someone else might say, "There are real threats, we need at least 80,000. If I succeed, make a duke!"
>These characters have hidden stats and personalities that influence their actions.
>When you pick one, the outcome will be resolved off-screen based on their skill and luck
>If they succeed, they will get the reward.
>But if they fail, you have to decide how to punish; punishing them too harshly will piss off the character's relatives

So, the entire game revolves around picking bids for different situations. E.g. if you want to arrange a marriage for your son, the nobility make a bid for who should negotiate the marriage, and what the dowry should be.
>>
>>2341443
Sounds like a neat puzzley sort of game.
>>
>>2341443
I don't remember if I mentioned this before or not but the game you're describing is very much in the same wheelhouse as sport sims like Out Of The Park and Football Manager, hidden stats are the basis of scouting and player development, resolving things offscreen based on stats and luck is the match engine, relationships with ownership/coaches/fans=relatives, bids sound like specialized contracts, and so on. It's unique because with sports you can always fall back to the official rules and historical data, but with a totally original scenario balancing things will be much harder.
>>
>>2341443
This sound more like a fun gambling thing with a medieval skin than an actual strategy game.
With a title like "King Roulette the First" or "Casino Royal- wait nevermind that's taken.
>>
>>2341513
>Out Of The Park and Football Manager
Huh, wasn't aware of those. I guess it is good that there is something similar.
>>2341582
The fundamental difference is that in roulette, every roll is an independent chance.
>>
>>2341443
Started working on this. Nothing much to show for it, but I'm more confident about the concept.
>>
File: 34434.jpg (292 KB, 1604x898)
292 KB JPG
>>2345226
Here is the basic idea.
Reputation is formed based on actions. For example, if two knights agree to duel, they will get a reputation for bravery. If they win, they will combat their reputation.
In this screenshot, the character has:
>lost three debates (which means -60 speech reputation)
>they have fought two duels and won one of them (hence neutral combat reputation)
So, based on this profile, the player can infer that this character has a slow diplomacy skill and mediocre combat skill.
They also have a "humility" reputation, which is because during their first duel, their opponent was arrogant and humiliated them.
>>
I was going to use square tiles for my tactics space wargame because Advance Wars uses them but I they don't really attack from long distances in that game. I wonder if hex tiles would be better since artillery units in my game will be shooting quite a few tiles (4-8)
>>
>>2349002
Hex are a trap.
Yes they are objectively better for some case.
But they reduce your potential audience by 99%.
The mathematical upside is frankly irrelevant, since anything using "short" distances on any type of grid will have a fuckton of accuracy anyway - hex just make a less bad, not worth the tradeoff.
>>
>>2349035
What about hex grids but using offset squares like in the old Koei games?
>>
>>2349035
Why do hexes reduce an audience by 99%?
>>
>>2349542
>"eww that's the nerd stuff, they have those in those nazi games or something, ick"
more or less
>>
>>2349542
It spook people. Mostly because a lot of games that pick hex over square tend to be deep autism, I guess.
Civ is probably the exception, but movement in it is less important than all the city management stuff so they could use triangles or tesseracts and it wouldn't change 99% of the gameplay.
>>
I thought UI would be easy and I'd bash this shit out in a day but it kept taking forever and then I'd procrastinate for like a week, so it took a month.
But some basic as fuck UI elements are in so the prototype is actually readable.

Next step is implementing an AI, and then I may have gotten somewhere.
>>
>>2350893
Glad you have returned!
>>
>>2325575
look up how production works in Imperialism and Emperor of the Fading Suns
resources are pointless if they don't force you to trade or go to war
>>
>>2351369
>resources are pointless if they don't force you to trade or go to war
Interesting take. Why would they be pointless if they impact the population growth and economy?
>>
So I wanted a 'mobility tier' system for my game so that more agile units and more armoured units interact with terrain differently, not just having more movement.
I was gonna work on this later, but I realised it'd just be easiest to work in now when I was doing the ranges for abilities.

When checking distance the mobility rating is one of:
>Teleport
Ignores everything
>Flight
Ignores everything except walls
>Hover
Ignores everything except walls and height
>Agile
Adjusts the 'difficulty' of terrain by 1 step down.
>Normal
Normal
>Slow
Adjusts the 'difficulty' of terrain by 1 step up. And doubles any height
>Immobile
Can't move

Terrain difficulty is:
>0
Does nothing
>1
Applies it's penalty dependent on the tile. An open floor tile might have no penalties at all. Some tiles will have more movement cost, some might apply conditions for moving through them or have hazards.
>2
Impassable.

Picrel to see a visualisation of this. The dashed terrain has an extra cost of 1 and a difficulty of 1.
So with slow mobility its impassable, with normal its just more expensive, with agile it does nothing.

A unit will be able to choose to move slower and raise it's mobility. But obviously without a special effect a unit can't go from agile to hover, or hover to flight, or flight to teleport. Just can move up and down between slow, normal and agile.
>>
>>2351929
If construction and population are the only obstacles preventing a faction from accessing all resources, then production becomes just another repetitive task for the player to manage.
That's one of my complaints about Sid Meier's Colonization, which I'm playing now. Having scarce or even unique resources should tie exploration, trading and diplomacy together.
>>
Sanity check, is there anyway to make a total war style strat game work with a real time overworld instead of turn based?
>>
>>2352224
MP no, single player yes and it's just Mount and Blade.
>>
>>2322522
>ChatGPT it is effortless to create the game of your dreams now.
lmao.
I'm using again after failing last year and it still requires significant consideration in limiting its scope and ensuring that any updates to code aren't going to fail in several updates
>>
>>2325575
>>2326023
I think this is similar to what I want to do, however I want bots to be able to consider such resource collection for the purpose of both trade/profit and war efforts.

Did you have guides or resources to help you learn how to implement it?
>>
>>2351986
Honestly, my model is pretty shamelessly inspired by Banished. And that game has no real obstacles.
>>2352245
I haven't actually gotten so far as to give AI real instruction how to handle it.
>>
Guys turn-based or realtime?
>>
>>2353222
Checked, depends on the game. Do you have more detail?
>>
>>2353538
Gameplay should be like castle defense-lite where player rely on ai controlled units for fight.
Non battle-related things include lot of text ( better to put between levels i think) and heavy research system.
>>
File: 3.webm (191 KB, 975x547)
191 KB
191 KB WEBM
>>2322499
Started working on something.
Figuring out colliders was quite messy, but I'm happy with the result.
Now I have to figure out how to place names on the map.
>>
>>2357263
Instead of having the name on the map itself have the name of the territory you are highlighting/hovering over appear in the UI
>>
I thought people usually color pick at the mouse with the province map instead of colliders. Idk what the difference is though.
>>
So this is how I did that map:
>draw SVG image in a vector-editing program
>divide it into ~100 provinces
>use code to name every polygon with id
>use another script to generate a CSV of coordinates for every id
>export every individual polygon as its own SVG
>use Unity to create every SVG as an instance, place the province in CSV coordinates
>create physical collider from shape
I don't know why it doesn't quite match in the bottom-left corner, but I think it might be an issue of precision.

>>2357935
I guess that would work.
>>2357984
You can do raster color stuff; I have done it before, but colliders have benefits.
Like they can be used to detect an adjacent province with overlapping.
I also find raster stuff a bit messy.
>>
>>2357935
A 2 dimensional point test for a concave polygon is a very well understood problem and fairly simple to execute, sampling from a texture effectively forces your map into a grid which will always be inaccurate unless you use ridiculously large dimensions, in which case it's the memory and performance constraints that suffer.
>>2357263
>Now I have to figure out how to place names on the map.
As with most things, you can reduce this to an interesting geometry problem, namely "fit a polygon (the boundaries of your text label) within another polygon (the province)."
If you only want straight (90 degrees) text then it's pretty simple since your text will be rectangle-shaped, if you allow arbitrary rotation it's a little more difficult, and if you want curved text then things get complicated.
https://cgm.cs.mcgill.ca/~athens/cs507/Projects/2003/DanielSud/
https://www.cs.princeton.edu/~chazelle/pubs/PolygContainmentProb.pdf
The other guy makes a good point as well though, you don't necessarily need text on the map. People are always eager to have their map games look like Paradox's because it's all they know, but if you look at real-life maps that kind of labeling is not that common, there's a lot of different styles you could go with.
>>
For space wargame somebody suggested you have planet battles along with space battles. I plan on space battles ending pretty quickly in around a day, unless they are reinforced, but I don't know how to make that work with land battles because just moving across a small distance on a planet with a tank would take a day. I don't know how to do this without making it cumbersome. Imagine if you were invading several planets across different systems, it seems like it would become annoying to manage, especially in real time with pause.
>>
File: 123.jpg (247 KB, 1105x621)
247 KB JPG
>>2358270
Maybe it works as borderless?
>>
>>2357263
>>2358270
Here's how Paradox does it, from a Paradox dev
https://old.reddit.com/r/paradoxplaza/comments/2jcf2x/how_do_paradox_games_perfectly_paint_nation_names/clb2rsr/

My method personally is to use the polygon's pole of inaccessibility as the label's base centre point, then for each ten degrees I test how far I could cast a ray out in each directions and take whatever's the best angle, then do a perpendicular ray cast up and down and curve the label a bit if the shape appears to be curved based on that measurement. This has some limitations too, but they're mostly related to tuning and/or adding extra checks when measuring angles (which I haven't bothered to do yet, but will some day), and it generally works fairly well. Using the pole of inaccessibility helps a lot because it typically insures the label will be roughly in the centre of the shape, or at least in what will "feel" fitting to players, rather than ending in some weird far off corner.

Most of the jank from Paradox games' labels way back in the day came from not really enforcing sane limits in their label generation stuff (such as not limiting how much their label could curve), which is why their newer games tend to have way less janky labels.
>>
>>2360258
Honestly, it seems to be a lot of effort for little gain.
Especially since in my case, Unity doesn't support text-paths, only boxes.
>>
File: 12345.jpg (2.06 MB, 3840x2160)
2.06 MB JPG
Finished V2 setting, the previous version had 98 provinces, the new one has 322.
I feel like provinces are not small enough, and maybe I should split them even further. But at the same time, I doubt it would make it more interesting.
Mayhaps interest is limited by a one-island nature of the setting, but I felt I'd better not add any islands before I figure out the navy system.
Adding impassable strips of land could also be interesting, but many people seem to dislike impassable tiles.
>>
File: 1000027856.jpg (943 KB, 2048x1545)
943 KB JPG
>>2322499
I don't want to make a game from scratch. Rather, I want to mod an existing game into the setting I created.
What strategy games have the most comprehensive and easy to use modding tools?
>>
>>2361983
Paradox games are known for being easy to mod, there's also a lot of total conversion mods for games like Mount and Blade and older Total War games
>>
File: asa.png (50 KB, 856x622)
50 KB PNG
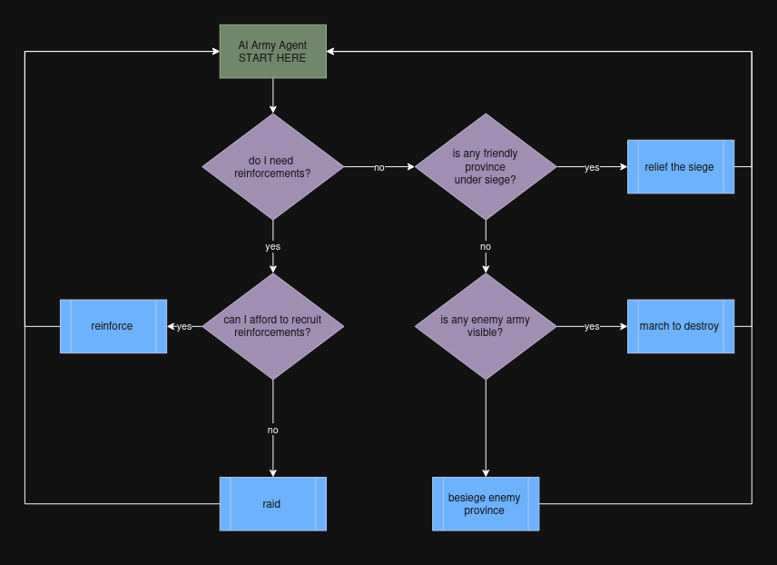
Huh, figuring out army AI is much more complicated than I thought. Pathfinding straightforward.

So currently, my army agent works based on priorities.
>1) If any owned province is under siege, move to relieve it
>2) If the enemy country has a visible army in their province, move to destroy it
>3) In any other case, move to besiege the closest enemy province

This should work as simple logic. Which kinda works when it is only 1 vs 1. But when it is a three-sided war with multiple ongoing sieges, it is kinda hard to determine when the AI should give up a siege to drive off the enemy from its border.

I was also thinking of implementing raid logic, which would even complicate things further.
>>
Came up with their weird idea of "subcountries".

>Instead of provinces being directly controlled by a country, a country is composed of subcountries.
>The size of subcountries will be absolutely dynamic. In a very decentralized country, every province might be owned by an individual subcountry, and in a more centralized country, every province can be owned by a single subcountry.
>Subcountries will not have an army, but they will have their own treasury, culture, and loyalty.
>Every tax collected within the province will go to the subcountry's treasury.
One of the subcountries will be the main country's "union leader", and the union leader will be able to raise additional taxes from other subcountries
>Taxing the other subcountries will decrease their loyalty, and might lead to their revolt
>The way subcountries will be born based on lack of order.
>Every province will have public order, and if that value drops to 0% the province will form a subcountry. Unless it is adjacent to another subcountry, in which case it will join that subcountry instead.
>Additionally, subcountries can make demands to the union leader, peacing out of wars, or lose loyalty

So, in other words, (at least in theory) a big blob that owns half of the map might become completely ineffective if it loses most of itself to subcountries.

My only issue is that I don't know how this should be different from vassals.
>>
Just finished scrolling the entirety of itch in the Turn Based Strategy tag. I was looking for some inspiration and there's not a single good game that wasn't a tactical rpg or a ww2 hex tactic. No hidden gems unfortunately.
>>
>>2363786
They didn't even have some HoMM-like in there?
Surprising.
>>
>>2363793
not anything good no
>>
I haven't touched any code in like 3 months. I think I have a serious problem.
>>
>>2364882
maybe you just SUCK ASS
>>
>>2322499
How are we doing?
I finished a new version of my map.
>>
>>2368390
>How are we doing?
Stuck on shader compiler being a very arbitrary asshole about what is allowed in a "for" loops.
>>
>>2368477
I hear you.
Shaders kill all motivation.
>>
File: image-21.png (156 KB, 1920x1035)
156 KB PNG
I have been working on my own game for about 2 years(on and off depending on my autism levels). Online gameplay works. All current units have their own passives and skills. I am now ready to start drawing all the assets. So long placeholders!
>>
>>2369183
Seems promising. Very Advanced War-ish.
I'd consider replacing stat labels with icons
>>
>>2369270
Yes, the game is pure pvp at the moment. I don't even have a campaign planned yet. And yea I will replace them in that manner.
>>
File: PastelTactics.png (470 KB, 1265x984)
470 KB PNG
Update: Every unit has their own custom sprite(some have portraits). Implemented a new fatigue system. Implemented a new action points system. Implemented variable map + team size. Online play seems to finally be free of de-syncs(as far as i know).
>>
>>2322499
Dunno if I ever finish a game, but my plan is this.
>release demo on itch.io during some event
>see if it gets any interesting
>if not, go back to drawing, but
>put it on Steam Direct as an upcoming game
>make a few trailers/gameplays for YouTube
>try to get some medium-sized YouTube video to make let's play of it
>release a few months later
>>
>>2369183
>>2371905
Looks like a more coherent version of War of the Human Tanks, neat
>>
>>2371908

>release demo on itch.io during some event
>see if it gets any interesting

Tbh at this point you might as well throw it at some publishers and see what happens. If you have some money you can bring on people so you don't have to solo dev rawdog it for five years when it should be an 18-month dev cycle with 3 or 4 people; also they'll handle the marketing bullshit for you.
>>
If I had just one dev and one artist I'd be fucking rolling. Making games as an ideas guy is truly a special form of hell. Like im completely paralyzed and just have my thoughts.
>>
>>2372478
Why don't you learn?
>>
>>2322499
I have been thinking about how to implement sex into CK-ish game as a meaningful mechanic.
The present idea is that every character has a "Sexual Frustration" meter, which increases based on personality.
It's decreased by stuff like lovers and how much time you spend with your spouse.
A character with high SF cannot resist seduction.
>>
>>2372502
I did learn i just suck at coding and art and it takes forever to do anything. I'm gonna be dead before I finish a game
>>
>>2372820

Just ask Claude to help you and use placeholder art, all you need to do is get a prototype to see whether it's fun, if it is, you can easily find coders and artists to work with you.
>>
>>2373811
Claude is an asshole, he always tries to find a way to get rid of me. With stuff like "take a break".
>>
File: 1738811232941899.png (396 KB, 713x741)
396 KB PNG
>>2372820
damn you are right. You might as well kill yourself now.
>>
A long time ago I read an interview with the director of Perimeter where he said his original pitch was "an RTS with no units". Just pure terraforming. He was tard wrangled by the publisher back then, but I still think about it a lot. How would that even work?
>>
>>2375868
it wouldnt? the main point of an rts is the units, without them it might as well be a map editor
>>
I have been thinking about occupying.
So in Paradox games, an army of 1K can occupy 1000 provinces. No part of it is actually detached and left behind to garrison. Which means the invading army won't shrink unless it suffers attrition or casualties from battles.
Hence, a simple solution would force occupiers to leave troops behind.
But historically, it is more complicated than that. Alexander didn't have enough troops to occupy the Achaemenid Empire. Rather, many satraps just defected to him.

That being said, I'm thinking of making a mechanic for my game, in which every province has a loyalty percentage.
When the enemy captures the province, they are forced to leave troops within the province if its loyalty is higher than 50%. Otherwise, the province cooperates with its conquerors.
>>
>>2376844
tbqh that's another area where representing countries as monolithic states just doesn't work, if you have a system where countries are made up of groups of smaller countries then you can just transfer that country to the attacker if that country's governor defects and the local population goes along with him
>>
File: weimar game.png (835 KB, 1911x873)
835 KB PNG
I'm making a browser game about the Weimar years. Hoping to put in loads of playable characters over time with their own events, but that'll take forever.
>>
>>2377460
Certainly a unique idea. What framework are you using?
>>
>>2377491
I'm not using one. Just using CSS and JS and putting it in HTML.
>>
File: weimar 2.png (403 KB, 1906x871)
403 KB PNG
Reichstag view.
>>
>>2377519
Pure JavaScript is pain; you should at least use TypeScript
>>
I have a prototype up, i want to gets some critique before i invest any serious time.

I would appreciate any harsh criticism

https://angular.itch.io/evil-tactics
>>
Anyone know a good guide for procedural generaion on maps? I want to make something "simple" what I got so far:
>Procedural generaion using perlin noise
>Defining a "ground level" that clamp everything below that to the ground level

I want know to add some sort of rivers, so I am thinking on doing this: take 2 ramdon ground level points from the borders (both cant be on the same border) and with A* create a imaginary road and modify the z level on the points that whithin the "road" in order to have depth.

Any suggestions on what else should I add or consider? or maybe some resources to find inspo, I'm deeply inspired on Banished, so I am also figuring out some other mechanics (flora, fauna, etc)
>>
>>2378014
I haven't needed it for the projects I've worked on so far but I have a few blogs saved that are all about the procedural generation (and rendering) of maps, mostly fantasy world maps but you could apply most of it to smaller scale local maps as well.
https://azgaar.wordpress.com/
https://procworld.blogspot.com/
https://heredragonsabound.blogspot.com/
https://simblob.blogspot.com/search/label/maps
(These crappy blogspot websites are a pain to navigate but the older posts are probably the ones that cover the broader and more fundamental mapgen topics that you're interested in)
>>
>>2375868
isn't that this?
>>
File: 800_map.png (582 KB, 1680x945)
582 KB PNG
>>2361855
A month later.
>increased province count to 800
>added impassable areas to give form
>political layout is still dull
Maybe I should go with much smaller countries.
M&B Warband only has six factions of the same size of the same size, and it's still engaging.
>>
I spent all my free time last week making hex tiles and when I went to do the unit sprites i realized 16pixel hexes are way too small for text. Now I either have to make a really small 4 pixelfont work or go back to squares.
>>
>>2322499
Weird question: for 3D RTS, anyone know what tickrate they use for their physics and/or gameplay loop?
Is there like, an accepted standard or does everyone use whatever?
Physics&collisions is my most expensive part by a large margin so I would like to spread it over several frames, but I don't know how all of a physics tickrate I can reasonably go.
>>
File: dmg.png (7 KB, 160x144)
7 KB PNG
>>2383095
I tried making a four pixel font work for something unrelated to /vst/ that I was doing, it's just too small. Even if you're making a pixelshit game whose resolution is scaled 640x360, 8x8 pixel fonts are the smallest you can go before everything becomes very uncomfortable to read. The only time going smaller works is for labels that the player isn't expected to read more than once.
>>
>>2384404
Anything above 20 is fine if you're tight on performance. ~60 is kind of the sweet spot, you'll have a hard time noticing a difference with higher values.
As long as you're interpolating things properly it will all look equally smooth.
>>
>>2384427
In desperation I asked an AI and weirdly enough it actually had data, with links to source.
>AoE2 (at least the non-remastered) was 5hz
>Supcom: 10
>Starcraft 2: 16 in campaign, 24 in multi
>C&C series: 5 to 30
>BAR: 30
That's way lower than I feared.
So 30 is the luxury option, with 20 being reasonable and 10 being tolerable.

I already have decoupled physics and rendering, but right now it's just all of physics processing on the last frame, which is invisible at 60FPS but will definitively look choppy as fuck at 10-20hz and high workload. Time to tweak all parts of physics to be able to slice them cleanly across several frames.
>>
>>2384453
I wouldn't couple physics with frames at all, just run it in a separate loop in another thread with the timings you want.
>>
>>2384465
>at all
At some point you will need a sync point, if only so the interpolation part of rendering know when the new values are ready.
Not that it matter much for my case, it's all compute shaders there is no such thing as letting something run in the background, I need to slice stuff manually for that to happen.
>>
>>2384409
Ya I tried a 4 pixel font and i agree. Although i just need it for numbers so might end up using it if need the space. But with hexes the 4 pixel font is still too big. It's disappointing since the hexes looked pretty good.
>>
If anyone is interested in making old-timey combat more realistic, frog archeologists recently decided to make a large live test of Hoplite combat according to old Greek battle reports:
https://www.youtube.com/watch?v=VerlSW1iPJ8
TLDW: Fleeing is the norm, it's lethal, and Romans putting their weakest/newest recruits at the front to prevent that make a lot more sense.
Probably not good for gameplay tho, unless you put as much efforts into the moral&leadership side of combat than into the actual stabby parts.
>>
>>2385511
what does that vide show that isn't already in paradox or total war games?
>>
>>2322499
>five nights at farquaads
>>
>>2385568
Mostly the fact that most routs happen *before* any contact.
>how hard and critical maintaining formation is (meaning only elite troop should have a vaguely straight formation).
>how much the charge's distance matter (formation always mechanically break at the beginning of a charge, so charging too close is recipe for disaster, so need some distance for everyone to re-sync while running but charging too far drain stamina tremendously more than most game portray)
>how much the rout distance matter (assuming it break before impact)
>how much the rout *shape* matter (a thin line at the front holding for even a few second increase survival of the overall routed tremendously
>dynamic of the "hunt" between routed and victor (mostly 3 groups, solo hunters at the front trying to get backstabs but folding on any resistance, wolves behind them naturally grouping to overwhelm straggler, vultures spreading in the back taking no risk but giving the victor's "wave" an impressive size)
>how pursuing the routed too far is a death sentence for the hunters because their formation get stretched way more and sooner or later the roles revert
>how confusion is absolute in the middle/back of the formation since you have no fucking idea about what's going on beyond 2 or 3m, so you can have routs even on the victor's side
>>
>>2322499
Bump cause I believe in us
>>
>>2322522
There is competition now that these tools have made coding wizardry accessible to everyone.
>>
>>2324401
Amazing work and concepts.
>>
File: 123.png (107 KB, 2400x1350)
107 KB PNG
>>2380603
I had this ambition of mapping elevation on very low level, but it has taken 3 days to do less than 10% of the map.
>>
>>2389205
Anon, just use proc gen.
Terrain's elevation has been a use-case for it since the 80s'.
>>
>>2389222
I used to use Willbur, but it has broken since then.
And I do not like most generators
>>
>>2389233
>And I do not like most generators
... you are a dev, make your own.
https://www.youtube.com/watch?v=J1OdPrO7GD0
>>
>>2389460
dude looks 2 steps away from trooning out
>>
>>2389563
That's what people thought right from his first video but 4 years later he is still holding.
>>
>>2389565
maybe hes just a fag, that profile pic is the gayes shit ive seen in a while
>>
like silence of the lamb mirror pics tier of gay
>>
Currently thinking of cattle mechanics.
Tribal warfare has historically been dominated by cattle raids. Tribes would often raid each other into submission.
But I'm not sure how to turn it into a mechanic. But I have one pitch.
>each province has a counter for cattle, warrior, cattle capacity, population
>population generates warriors
>cattle generate food
>population consumes food
>if food consumption is greater than food suppy, the population begins decreasing
>cattle capacity determines how many cattle can be supported
>if cattle outnumber cattle cap, cattle begins decreasing

>warriors can be sent to raid nearby provinces
>the size of raiding party determined max cattle that can be obtained
>bigger the raiding party is, more likely it is to be detected
>if the raiding party is detected, the defenders will ambush it, likely kill many warriors

So, the idea is that the player would raid nearby provinces. After a few raids, their province's cattle capacity is exceeded, which means they will start to lose their haul.
This means they have to become more aggressive with their raids in order to get all the nearby provinces' cattle.
After the enemy has run out of cattle, they will be forced to evacuate their population and warriors out of the province before they all starve. Leaving the province empty.
This will allow the player to send their own population, warriors, and cattle to colonize the province.
I guess there is no real gameplay there...have to invent something.
>>
File: A few sheeps.jpg (566 KB, 1920x1080)
566 KB JPG
>>2390375
>>I guess there is no real gameplay there...have to invent something.
>tactical a la Desperado, with larger party size
>all missions being about keeping the owners away from their cattles long enough to move them out of the map (TF2 payload style, but with the cattle able to go *back*)
>maybe herding dogs that can't be controlled but are much better at getting the cattle moving toward your evacuation point
>Dark Crusade-style UI to choose with province/settlement you are trying to pillage
Although I don't think killing province solely by stealing their food source is a good approach due to it being slow.
You should be able to just raze/capture the village itself if your party is stronger enough, with pure cattle raids being mostly a way to starve & demoralize them fully right before the "real" assault.
If you were planning a simple GSG tho, no ideas.
>>
>>2390388
I'm leaning towards some type of clan system where you give cattle to clans and those provide warriors.
>You should be able to just raze/capture the village
That's another issue I should solve. Name how the villages develop, like if there is no money, how do buildings get made? I guess some type of system where every province has ongoing "building project", which is free and player decides it is, but it just takes very long time
>>
File: TerrainGen.png (606 KB, 869x529)
606 KB PNG
>>2378026
thanks a lot mate, great help. what I added:
>Improved the river generation and height, prioritized the river placement and then defined the height
>added biomes for mechanics like forest, mountain (specific asset placement)
>>
File: 774.png (348 KB, 582x665)
348 KB PNG
Making games alone is such a drag...
Would be fun to do a small-scale project with fellow anons.
Would anyone be interested in?
I can probably code most things if no one else wants to. Think I'd most likely need someone to bounce designs off, because I have a habit of getting obsessed with micromechanics and then redesigning it a thousand times.
In off chance there are anons here interested in such a collab, to get us started, here are a few questions that need to be resolved:
>1. Why do you play as you?
>A) county
>B) character
>C) abstract entity
>2. Should the game be turn based or real-time (with pause)?
>>
>>2392494
>"I have a habit of getting obsessed with micromechanics and then redesigning it a thousand times."
A tale as old as computing.
Probably should come with an already formed idea tho, otherwise you are just going to be eaten alive by ideaguys.
>>
Godot vs game maker for a 2d roguelike tactics game?
Heavily inspired by games like https://steamcommunity.com/app/1682060 (warriors of the Nile 2)

I'm familiar with python and I see these two mentioned. Game maker seems more intuitive but can't get a clear cut answer .

Also is there any money to be made in a niche of a niche? (Strategy roguelikes)
>>
>>2395672
Godot if you wanna use GDscript with your knowledge in Python (for me was really easy to adapt) I have no experience on game maker but intuitivity is an entry level thing, godot is pretty intuitive too and plenty of tutorials.
Made what you have in mind without thinking about money and no



[Advertise on 4chan]

Delete Post: [File Only] Style:
[Disable Mobile View / Use Desktop Site]

[Enable Mobile View / Use Mobile Site]

All trademarks and copyrights on this page are owned by their respective parties. Images uploaded are the responsibility of the Poster. Comments are owned by the Poster.