[a / b / c / d / e / f / g / gif / h / hr / k / m / o / p / r / s / t / u / v / vg / vm / vmg / vr / vrpg / vst / w / wg] [i / ic] [r9k / s4s / vip] [cm / hm / lgbt / y] [3 / aco / adv / an / bant / biz / cgl / ck / co / diy / fa / fit / gd / hc / his / int / jp / lit / mlp / mu / n / news / out / po / pol / pw / qst / sci / soc / sp / tg / toy / trv / tv / vp / vt / wsg / wsr / x / xs] [Settings] [Search] [Mobile] [Home]
Board
Settings Mobile Home
/3/ - 3DCG


Thread archived.
You cannot reply anymore.


[Advertise on 4chan]


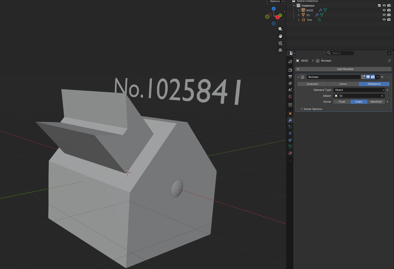
I’m trying to cut a simple shape out of another mesh with a Boolean (Exact solver) in Blender. But it doesn't work. Any help?
>>
Can you please stop with this weird agenda to spam the catalog with stupid questions?
>>
File: IMG2.png (171 KB, 1667x1140)
171 KB
171 KB PNG
>>1025842
??? Not sure who you are talking about. I'm literally having random issues with different booleans for some time now.
>>
booleans work great in maya, but maybe it's one of those u get what u pay for situations, idk, anyways good luck with the hobbyware, hope u figure it out bro.



[Advertise on 4chan]

Delete Post: [File Only] Style:
[Disable Mobile View / Use Desktop Site]

[Enable Mobile View / Use Mobile Site]

All trademarks and copyrights on this page are owned by their respective parties. Images uploaded are the responsibility of the Poster. Comments are owned by the Poster.