[a / b / c / d / e / f / g / gif / h / hr / k / m / o / p / r / s / t / u / v / vg / vm / vmg / vr / vrpg / vst / w / wg] [i / ic] [r9k / s4s / vip] [cm / hm / lgbt / y] [3 / aco / adv / an / bant / biz / cgl / ck / co / diy / fa / fit / gd / hc / his / int / jp / lit / mlp / mu / n / news / out / po / pol / pw / qst / sci / soc / sp / tg / toy / trv / tv / vp / vt / wsg / wsr / x / xs] [Settings] [Search] [Mobile] [Home]
Board
Settings Mobile Home
/diy/ - Do It Yourself


Thread archived.
You cannot reply anymore.


[Advertise on 4chan]


Anyone ever designed their own PCB?
Trying to replace the front IO Panel that supports a USB 3.0
Anyone know the name for Female 19 pin header?
Want to place it on the board so I can just use off the shelf USB 3.0 19 pin header extension cable.
>>
File: file.png (40 KB, 1255x298)
40 KB
40 KB PNG
>>2962509
Recereated the HD Audio for now.
Now need to figure out the USB3.0 connectors.
And maybe replace the Firewire with USB C
>>
Why are you trying to put a modern motherboard inside a case from 2006?

I don't think slapping modern connectors on is going to magically give you modern performance from unshielded untwisted ribbon cables.
>>
File: file.png (799 KB, 1200x468)
799 KB
799 KB PNG
>>2962516
Because it looks cool, and I'm reusing older motherboard.
Intel 8th gen.
It's going to sit under the TV as an emulator box and TV watching. The case supports IR remote and there's also VFD display! I want to see it in action
>>
File: file.png (1.15 MB, 593x854)
1.15 MB
1.15 MB PNG
>>2962516
VFD display itself
>>
>>2962509
if you're new to pcb design anything that involves USB3, PCIe, HDMI etc. is probably not a good idea
>>
File: file.png (37 KB, 676x624)
37 KB
37 KB PNG
>>2962537
>if you're new to pcb design anything that involves USB3
But then I'll never learn...
Found a part that seems similar, should fit but has no notch. ZX-PM2.54-2-10PY
>>
File: uFug mates.png (11 KB, 960x250)
11 KB
11 KB PNG
OP, what are you using to calculate the diff & single ended impedance of the USB data lines?
>>
>>2962509
There's nothing special about the PCB. You could just mount all the shit to a piece of protoboard that's cut to shape. Get protoboard with the correct pitch so you don't have to drill out holes to fit the jacks and pin headers.
>>
File: chip.png (350 KB, 2661x1112)
350 KB
350 KB PNG
>>2962574
They don't want you to know this but you can actually ignore line impedance and reflecting waves. The Smith chart is a tool made by big antenna to sell more antennae. Who is Smith anyway? Nobody knows. Electricity isn't a wave; I'd know, I'm a surfer. You actually don't need to know math to make a circuit. Just dabble 'till it works. That's what everyone does anyway. Math is for nerds. Don't be a nerd
>>
>>2962586
The PCB connects to the motherboard with shielded USB cables in the original PC. A couple of strips of copper foil tape for the ground plane is enough and if you use equal lengths of magnet wire flat against the protoboard it won't be an issue for OP's use case.
>>
>>2962624
Yea
>>
File: file.png (122 KB, 926x496)
122 KB
122 KB PNG
>>2962551
Thanks anon, you just made me go down the rabbit hole.
Apparently my traces will need to be on 4 layer board.
2 layer board needs wider traces.
Used this calculator and PCBway formulas.
https://www.digikey.ca/en/resources/conversion-calculators/conversion-calculator-pcb-trace-impedance
https://www.pcbway.com/multi-layer-laminated-structure.html
>>
>>2962574
I feel like the protoboard won't be able to fit all components in the size I need.
I only have 140mm x 18 mm to work with.
>>
File: 71ddhraQpBL.jpg (214 KB, 2560x2560)
214 KB
214 KB JPG
>>2962509
Fuck no. Fuck that. Absolutely the fuck not is it a beginner PCB design project. USB 3.0 is enough bandwidth to be a bitch about trace routing signal integrity shit.
Your best bet is ripping out the USB 2.0 components and bolting/gluing/bolting+gluing a premade molded cable to the PCB in their place, something like this.
It's what most off the shelf cases do for USB 3.0 front panel as well.
>>
File: file.png (126 KB, 1114x575)
126 KB
126 KB PNG
>>2962731
But anon, the whole signal integrity made me go down the rabbit hole of learning.
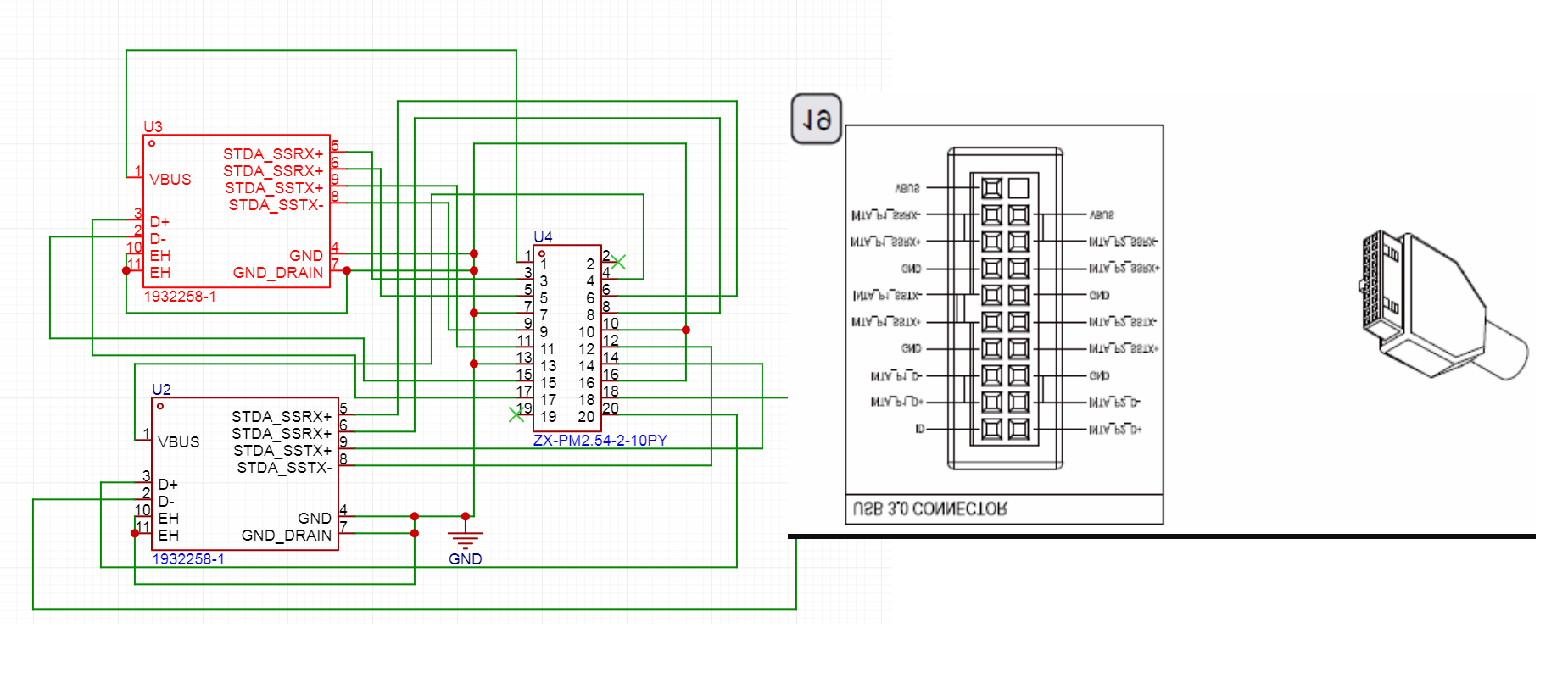
I think what I have should be good for 4 layer PCB
2 ground layers in the middle
I just now need to check it over and do all calculations. Hopefully i wired it up correctly.
>>
File: file.png (88 KB, 1278x467)
88 KB
88 KB PNG
Should be good now.
Just need to figure out what to do with Firewire slot.
>>
>>2962769
https://www.ebay.com/itm/184850995329
>>
>>2962509
I absolutely hate this shit
Makes my skin crawls feels so fucking gookish
I can't wait to finish this shit I'm working on and throw away my soldering iron
Yuck
>>
File: file.png (220 KB, 1354x1350)
220 KB
220 KB PNG
>>2962769
Going to leave the Firewire location blank so I can mount USB C cable there.
>>
Dude just install kicad and figure it out
It has built in footprints for most connectors by name so you can drop one down and get a part number to go order.
It does differential signal trace length matching as well which you will need.
You could knock out a board in like 3 hours

You do not need 4 layer, skill issue and a half.
>>
File: file.png (102 KB, 882x527)
102 KB
102 KB PNG
>>2963191
Yeah I'm going to pull the trigger and order the PCB on the weekend.
Hopefully I wired it up correctly
>>
File: file.png (213 KB, 1849x806)
213 KB
213 KB PNG
>>2963882
wrong pic
>>
>>2962530
That is a very cool case, if you get the remote and VFD working then that would be hella sick.
>>
>>2962550
The reason he says that is that high speed digital signals turn everything into weird antennas and it's almost impossible for someone inexperienced to predict how it'll act, meaning it probably won't work. There are additional design rules for USB3 signalling and USB-C connectors like impedance matching, trace length matching, stub antennas, and so on. Have you looked at the implementation notes regarding ground plane (de)coupling? USB2 is comparatively much easier as even shitty designs will probably work.
>>
>>2962769
>Should be good now.
Prepare to be surprised.
https://www.renesas.com/en/document/gde/usb-30-board-design-guideline-rev-10-20121203
>>
File: file.png (3.24 MB, 1920x1658)
3.24 MB
3.24 MB PNG
>>2964480
Thanks.
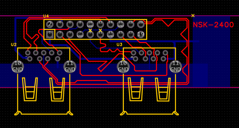
Surprisingly My traces are 0.5mm or more from each other and since it's 4 layer board, there's ground planes in between the traces on the other side.
Ordering the PCB today, with PCB assembly included. Will let you guys know if it works or I fucked up.
>>2964329
Yeah I got it for free, It's missing the cage for the DVD drive, so I'll need to think this one through, how to print it out on a 3d printer. (Pic related)
>>
>>2962530
love these cases lol. got a few on ebay for similar idea of upgrading them never got round to it. just use them to put hdmi out to digital signage instead of smart tv. look forward to see where this thread goes.
>>
File: Ordered.jpg (49 KB, 1579x269)
49 KB
49 KB JPG
Ordered
>>
>>2964518
It's a very short adapter wire essentially so your chances are better than if you were designing a dense PCB but that spiderweb of traces with hard 90° bends all over the place and differential pairs not being routed in pairs half of the way and sitting right against other signal lines is not going to do you any favors. We don't make soft bends because they look pretty. We do it because once you get into the GHz range, the edges of traces become both emitters and reflectors and it starts to get properly weird.
>>
>>2964708
>than if you were designing a dense PCB but that spiderweb of traces with hard 90° bends all over the place and differential pairs not being routed in pairs half of the way and sitting right against other signal lines is not going to do you any favors.

Interesting, yeah if I could I would have made the PCB larger for all of those traces. Having to fit it on 18mm pcb constrained a lot of my design choices.
If this is successful. I might try my hand on doing some USB routing board from scratch. Just to learn
>>
>>2964712
You don't need a bigger PCB. It's perfectly simple to route those traces sensibly on the one you have. You just need to have a general understanding of how signal lines interact with one another and to follow the design guidelines.
>>
File: Ordered2.jpg (124 KB, 1227x757)
124 KB
124 KB JPG
PCB done
Assembly is next
>>
File: IMG_20251230_191423_750.jpg (499 KB, 2048x1536)
499 KB
499 KB JPG
>>2962509
They arrived!
>>
File: IMG_20251230_192352_776.jpg (781 KB, 2048x1536)
781 KB
781 KB JPG
>>2968177
FFUUUUUUUUUUCKKKKKKKK
THE CONNECTOR IS SLIGHTLY LARGER
FFFFFFFFFFFFFFFFFFFFFFFFFFFFFF
>>
File: file.png (2.83 MB, 2048x1536)
2.83 MB
2.83 MB PNG
>>2968179
Fuck I got the pin pitches reversed
>>
>>2968179
It's ok OP, not much to change honestly, at least you did something and learned shit
>>
>>2968181
Thanks,
Yeah I reordered with correct pin Pitch this time.
Cost me $3 USD more this time.
>>
File: IMG_20260111_145849_581_1.jpg (1.46 MB, 1536x2048)
1.46 MB
1.46 MB JPG
>>2962509
IT'S WORKING!!!!!!!!!!!!!!!!!!
>>
>>2970352
>>
File: IMG_20260111_163202_256_1.jpg (1017 KB, 1536x2048)
1017 KB
1017 KB JPG
>>2970353
>>
File: IMG_20260111_145913_921_1.jpg (564 KB, 2048x1536)
564 KB
564 KB JPG
>>2970354
Both ports are working!
Thanks everyone
>>
>>2962734
>Currently defense contractor building $2,000,000 36 layer high speed DDR5 and RF ipc cl3 boards designed to be thrown in the ground for 30 years and still have 100% fidelity.

I'm looking at this image of your layout and sensing you don't fully understand SI. The decoupling on those diffs are staggering, likely to have massive convergence issues. You'll be a lot better off running coupled serpentines. Also, place reference vias BEFORE routing. You should have every via you need placed before running traces.

>But I don't need vias
Clearly. We don't need to think about signal integrity. It's just modern made up jargon to sound important.



[Advertise on 4chan]

Delete Post: [File Only] Style:
[Disable Mobile View / Use Desktop Site]

[Enable Mobile View / Use Mobile Site]

All trademarks and copyrights on this page are owned by their respective parties. Images uploaded are the responsibility of the Poster. Comments are owned by the Poster.