[a / b / c / d / e / f / g / gif / h / hr / k / m / o / p / r / s / t / u / v / vg / vm / vmg / vr / vrpg / vst / w / wg] [i / ic] [r9k / s4s / vip] [cm / hm / lgbt / y] [3 / aco / adv / an / bant / biz / cgl / ck / co / diy / fa / fit / gd / hc / his / int / jp / lit / mlp / mu / n / news / out / po / pol / pw / qst / sci / soc / sp / tg / toy / trv / tv / vp / vt / wsg / wsr / x / xs] [Settings] [Search] [Mobile] [Home]
Board
Settings Mobile Home
/diy/ - Do It Yourself

Name
Options
Comment
Verification
4chan Pass users can bypass this verification. [Learn More] [Login]
File
  • Please read the Rules and FAQ before posting.

08/21/20New boards added: /vrpg/, /vmg/, /vst/ and /vm/
05/04/17New trial board added: /bant/ - International/Random
10/04/16New board for 4chan Pass users: /vip/ - Very Important Posts
[Hide] [Show All]


[Advertise on 4chan]


File: 1749684639089818.mp4 (747 KB, 640x468)
747 KB
747 KB MP4
Thread that errored out:
>>2964845

>I'm new to electronics. Where to get started?
It is an art/science of applying principles to requirements.
Find problem, learn principles, design and verify solution, build, test, post results, repeat.
Read the datasheet.

>OP source:
https://github.com/74HC14/ohmOP
bake at page 10, post in old thread

>Comprehensive list of electronics resources:
https://github.com/kitspace/awesome-electronics

>Project ideas:
https://hackaday.io
https://instructables.com/tag/type-id/category-technology/
https://adafruit.com
https://makezine.com/category/electronics/

>Books:
https://libgen.is/

>Principles (by increasing skill level):
Mims III, Getting Started in Electronics
Geier, How to Diagnose & Fix Everything Electronic
Kybett & Boysen, All New Electronics Self-Teaching Guide
Scherz & Monk, Practical Electronics for Inventors
Horowitz and Hill, The Art of Electronics

>Recommended software tools:
KiCAD 6+
Circuitmaker
Logisim Evolution

>Recommended Components/equipment:
Octopart
LCSC
eBay/AliExpress sellers, for component assortments/sample kits (caveat emptor)
Local independent electronics distributors
ladyada.net/library/procure/hobbyist.html

>Most relevant YouTube channels:
EEVblog
W2AEW
Moritz Klein

>microcontroller specific problems?
>>>/diy/mcg
>I have junk, what do?
Shitcan it
>consumer product support or PC building?
>>>/g/
>household/premises wiring?
More rules-driven than engineering, try /qtddtot/ or sparky general first
>antigravity and/or overunity?
Go away
>>
>>2970026
>>antigravity and/or overunity?
>Go away
not electronic, but i have a client that really thinks he devised a piston pump that can works without energy just playing with peresure references.
I am being paid on explaining him why it doesnt work
>>
Made new circuit using PNP transistor, 74hc14 and a 555 timer, now I have solid, single, 1.2ms pulses everytime the ignition sparks

Still got a lot of noise on the power line (green) I'm trying to figure out how to stop, I think that's what's corrupting my SD card

It's 70% less noise than it was so I'm making some good progress, the scope was worth every penny
>>
>>2970100
>74hc14

schmitt triggers have saved my ass on numerous occasions as well
and, being pin compatible with the 4069, a fix can often be done in 10 seconds with a chip swap
>>
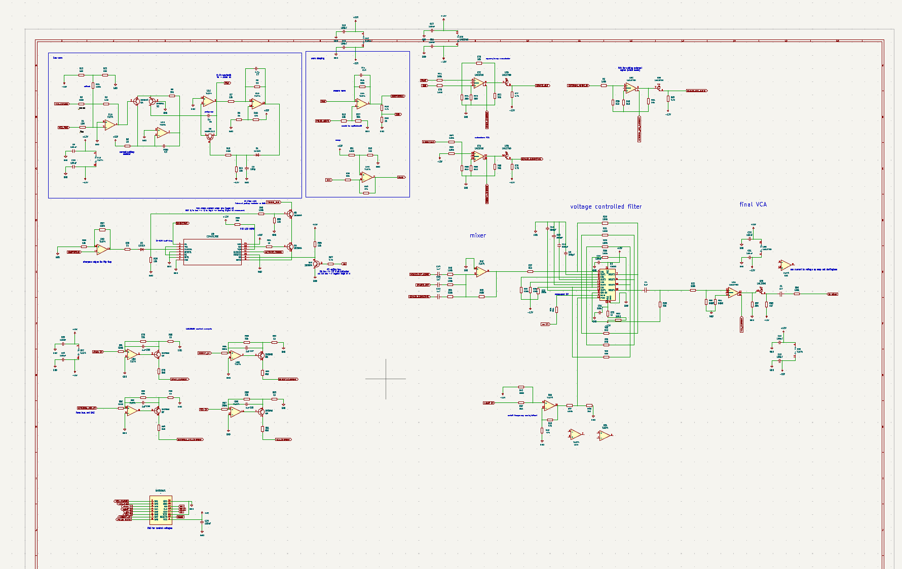
File: IMG_20260110_232258_970.png (134 KB, 2507x1120)
134 KB
134 KB PNG
>>2970100
This circuit is working well on the bench, adding and changing shit on the bread board didn't realize d2 and d2 were basically doing the same thing, oh well

Some nasty voltages even spinning it with a drill, like +/-10v, it's pretty gross

Gonna bring the whole ass scope to the track tomorrow for some fun adventures
>>
>>2970195
>didn't realize d2 and d2 were basically doing the same thing
im assuming you meant D1 and D2. D2 has R4 in front of it so theyre not exactly identical, but neither of them are protecting the schmitt trigger since theyre both behind the coupling cap.
when the base of Q1 jumps really high, the BE junction becomes reverse biased and you can break it pretty easily, often just a few volts of reverse bias.
move one of the diodes to the base and tie it to +3.3V to prevent the base from going much higher than that. move the other diode _behind_ the coupling cap.
also, dont leave the input of the schmitt trigger floating like that. tie it to ground with a 1 Meg or something.
>>
>>2970201
>since theyre both behind the coupling cap
>move the other diode _behind_ the coupling cap.
or in front, idk you know what i mean.
>>
>>2970195
Yeah D2 is useless.
You probably want a diode in anti-parallel with Q1's BE junction, to clamp voltage spikes that are above 3.3V. Probably the good old 1N4148. Don't know if R1 is necessary, BJTs don't really parasitically turn on like FETs do.
After C2 there's no DC reference, I'd consider adding a voltage divider or clamping diodes to hold it in place, if not both. A voltage divider is definitely a good idea as it will bias your schmitt trigger to relax into its hysteretic zone, something like a pair of 10k resistors, one to Vcc and one to GND. R5 is pointless since no significant current should be going into U1's input, unless you're relying on its built-in clamping diodes (bad practice, especially in an automotive environment). Either way, consider adding a pair of proper input clamping diodes, again 1N4148s should work well. Just one clamping diode is probably fine, assuming Q1 remains operating as normal.
D3 and R6 are even more useless than R5.

FYI you can make a monostable circuit like this solely with schmitt inverters and high-pass filters, but they're not as reliable or well-tunable compared to a 555. Something to consider if you want to use less parts. You could also use a comparator instead of a logical inverter, that would allow you to set the hysteresis wider or narrower as desired. You could also swap to 12V tolerant parts, just to make the system more electrically robust.
>>
>>2970203
>Don't know if R1 is necessary, BJTs don't really parasitically turn on like FETs do.
R1 ties the base to DC.
>>
>>2970205
R1's integral base-emitter diode does that well enough. The resistor makes it slightly harder to turn on if anything, which is probably a good thing, but I don't know if it would be noticeable.
>>
File: 1754570734672842.jpg (122 KB, 1074x1525)
122 KB
122 KB JPG
Finally found a piece of software to diagnose RAM issues with my GPU and had to register on a some Russian forum to actually get the links. Registration process was "unique". kek
>>
File: IMG_20260111_112932_959.jpg (294 KB, 1280x960)
294 KB
294 KB JPG
>>2970201
>>2970203
Thanks for the tips guys, time to do some playing around
>>
File: IMG_20260111_114817_244.jpg (169 KB, 1280x960)
169 KB
169 KB JPG
>>2970246
That's a big oof
Upwards of 1v swings on the power line

This is the original circuit, let's play around now with what y'all said

No I don't know why I placed the power line (green) where I did, cope with it

It's going from like 3.1 to 3.9v
>>
>>2970247
Need bigger PSU capacitors, maybe even chokes. And depending on whether you’ve got magnetic or electric field noise, the mitigation strategies will change. I’d consider having a coaxial wire with 3.3V shield going from the antenna to the BJT to take the rest of the circuit further from the engine, and putting some ferrite beads around the coax.

You might have less noise if you use an NPN relative to ground instead, maybe,
>>
File: file.png (3.11 MB, 1780x1001)
3.11 MB
3.11 MB PNG
My custom small home water heating system, fully electric

I don't care about efficiency because I have plenty of spare energy from solar.
>>
File: file.png (833 KB, 563x1001)
833 KB
833 KB PNG
>>2970268
>>
File: file.png (710 KB, 563x1001)
710 KB
710 KB PNG
>>2970268
last one
>>
>>2970268
>>2970270
>instant water heater
So, do you buffer the energy with batteries if you don't have a hot water tank?
>>
File: IMG_4275.jpg (1.75 MB, 3024x4032)
1.75 MB
1.75 MB JPG
every few weeks I have to replace one or both of these caps in this shitty peltier fridge for my nephew. Everything else behaves as it should so I'm wondering if you guys have any advice. I replace them with equivalent caps from amazon (but maybe theyre shitty chinesium caps?) could I replace them with something more robust? If all else fails I will just replace the entire board with a random 120->12v power supply board. There is a weird 'burnt' or hot spot by the transformer also so I'm not sure what that could be
>>
>>2970283
Double the voltage rating on the caps if there's enough room, and get high-temp ratings because they're right next to a heatsink. A smol fan would help extend their life. You could also lay them flat and solder them to the bottom side of the PCB.
>>
>>2970285
Almost forgot- never use chink caps in anything you care about.
>>
>>2970285
thats a good idea, never thought about the heat from the heatsink. The ones I am using are rated for 105C, could it be getting hotter than that? I'll try it though, thanks
>>
>>2970287
It's probably not getting that hot, but 125C rated capacitors (of reputable brands) are better able to handle sustained periods of heat.
>>
>>2970290
and you might want low-ESR caps depending on the switching frequency of the PSU.
>>
>>2970283
Buy a compressor fridge 2nd hand. Peltier fridges are rarely worth using, a single-can thermoelectric fridge churns through as much power as a full-size upright fridge.
>>
File: file.png (161 KB, 414x389)
161 KB
161 KB PNG
I need to charge this cat battery, but normally a battery has like caps on top of it i can unscrew so the gasses inside can get out during charging so it doesn't explode but this doesn't have any caps? wat do?

Also how do i charge it properly? It is 13V 44AH, i have lab bench power supply, do i just set it to say 13V 3A current limit and just let it rip?
>>
>>2970463
You can always trickle charge the thing. Less gas, and less heat generated, and generally safer. That means, like, 250 mA.
The caps let gas out, but they’re more for re-filling with distilled water and inspection. Sealed batteries also release gas if the pressure builds up and usually have internal caps that act like one-way valves.
>>
>>2970470
I see. But at 250ma it will take like 4 days to change.

Also is it safe to charge it in the room where i sleep or will am i about to wooden door myself?
>>
File: IMG_20260112_144759_434.jpg (215 KB, 1280x960)
215 KB
215 KB JPG
>>2970267
Bigger ground wire helps too apparently, that cut noise by a lot, this is all so much fun to learn

it needs the shortest path to the battery so it can fuck off, I'm not entirely sure how the noise is going into the power rail, adding a capacitor of any size, made it drastically worse

Got a generator that can playback some of the samples I took at the track, I expect to make some serious progress with this

I really need to find some books or some shit to cover all the basics, going straight into EMI protection was the worst things a human could do
>>
>>2970471
Depends on the charge rate.
Hydrogen gas is very light and will disperse and permeate rapidly, and is generally not harmful in low quantities.
I think explosions with charging single car batteries are probably very rare.
That said, don’t charge it under your bed at maximum current after and sealing off ventilation to your room, then in the morning light a match to check the hydrogen level.
>>
>>2970463
It’s a maintenance-free lead acid battery, it’s designed to be charged without you having to open up vents. I hear some lead acid batteries even have catalysts to convert the gases back to water. If it does produce gas that it can’t handle, there will be pressure relief structures built into it. Look up a spec-sheet of the battery if you’re curious. There will almost certainly be a charge current recommendation.

You can’t really use a CC/CV power supply to properly charge a lead-acid battery, because the voltage drops by a volt when you take the power supply off. Proper lead-acid chargers feed the battery with X volts, wait until the current drops to Y threshold, then stop feeding that voltage and measure the battery voltage, then repeat this, probably with a slightly higher voltage. The important part is they don’t feed the full 14-15V charge termination voltage into the battery indefinitely, like old battery chargers do. If you want to throw it on a CC/CV profile up to the final voltage then it’s probably fine, but be sure to take it off without leaving it on there too long. The datasheet may also recommend a charge termination voltage. If you’re leaving it for a while, I’d want to use a comparator circuit to turn off the voltage once the current drops below a certain level.
>>
can anyone recommend me a thermocouple for basic temperature sensing in small projects
I tried doing my own research and bought what I thought would work but the thing is massive
I just want a small thing I can hook up to a microcontroller and then, say, tape to the bottom of a laptop so I can automatically control the speed of an external fan
>>
>>2970620
You want something like the old LM75 (multiple sources) or newer TMP275 (TI) i2c digital temperature sensor. It's diode-based, not thermocouple-based. Cheap. Temp range will be enough for your application.
>>
>>2970631
I hadn't heard of these. I put some into my digikey cart to have around the lab. They're pretty neat.

Some other ideas I have seem to require the thermocouple method though, like active feedback for a TEC/peltier module. The way I'm conceptualizing it now, I would stick the thermocouple directly onto the TEC so I can get the most direct temperature reading possible. It seems like it would be difficult to bond an IC (like the TMP275) onto the TEC while also allowing it as much contact to the load as possible. Whereas (if I'm imagining things right), the thermocouple would be a small pair of wires that could get sandwiched between the load and the TEC, or the heatsink and the TEC.

I'll get those ICs and also keep looking too. This feels like an "I haven't done enough research on my own" kind of problem honestly
>>
>CR2450 battery
>recommended power consumption 2-5ma, absolute max is 15-20 in short busts
>1 red led requires 10-20ma
am I missing something? can't those batteries really can't even drive a led?
>>
>>2970640
yeah, current isn't power. It's also going to depend on the chemistry of the battery. What is the chemistry of the battery you're using, and what is the forward voltage of the diode? For red LEDs it's usually about 1.8 volts
>>
>>2970640
They can drive more than 2-5mA, but the manufacturer's data assumes lower loads, they have relatively internal resistance, and coin cells wear faster at higher loads. If you need intermittent high-load draws on one, put a capacitor across it.
>>
I've been desoldering scrap for practice but it's been very misetab
I keep burning pads, scraping traces, damaging components from heat
Some solder comes off very easily with just the sucker but the next pad won't
Even using a wick, it will pull the solder but it's never enough to free a pin
How do I stop fucking this up
>>
>>2970643
>misetab
Miserable*
>>
>>2970643
desu you're not doing anything wrong, that's just how it is with desoldering. It really is miserable, and as a rule, the cheaper the electronics/PCB you're trying to desolder from, the more it fucking sucks and the more likely you are to lift pads and such.

pre heating the board and using a hot air gun to heat the surroundings of a part (to minimize the surrounding temperature differential) can help a lot. Flowing fresh leaded solder into cheap/old non-leaded solder can also make a huge difference.
>>
>>2970643
The best way to desolder components is sucking them out. The saliva will melt the solder and the vacuum in your mouth will cleanly rip components out. Just try not to swallow it
>>
>>2970643
>I've been desoldering scrap for practice
Why?

I wouldn't try to desolder a QFP or SOIC without the special metcal tips that let you flick them right off.

If you need to do serious rework, a board preheater helps a lot. But try not to do serious rework.
>>
>>2970652
Because I'd like to be able to repair stuff without killing it
>>
>>2970672
If you're lifting pads a lot, you might neither be using a temperature controlled soldering iron nor matching the tip to the work. Your iron needs to be hot enough (temperature control), able to hold temperature (power), and it also needs to be able to deliver an appropriate amount of heat, not much more or less (tip size).
>>
>trying to reinstall kicad
>need to get 3d packages
>it's on the aur
>yay doesn't run
>need to remove it and install it again apparently
>a folder called "yay" already exists
>go to delete it
>type rm -rf out of strange twisted muscle memory
>hit enter
>nothing noticeable happens
gave me a scare serves me right for staying up late reading that /g/ horror stories thread i guess
unmounted my backup drive just in case, and added an alias from rm to rm -i so i don't do anything stupid again
if i don't post after rebooting my machine, know i fought valiantly and stupidly
>>
has anyone used the KiCAD StepUp plugin for FreeCAD? is it possible to update the imported board from the source file when the latter changes or do I have to re-import and re-assemble it every time?
>>
File: file.png (171 KB, 474x355)
171 KB
171 KB PNG
I bought one of these things, but it uses bluetooth to tell the thing to stop charging. I use the same charge cable for my phone and my tablet, and I have to go out of my way to tell one device to disconnect from bluetooth to get the other to connect when charging. There's a standalone mode, but that just sets off a noisy notification when the device gets to the desired charging threshold. Instead I can test the charging threshold approximately by when the charge current drops below 0.5A, I'd just need a reset button.
>>
File: 20260113_213759.jpg (336 KB, 2000x900)
336 KB
336 KB JPG
I am one of the synth anons reporting in
I was seduced by the idea of digitally-controlled oscillators, but I think it's a dead end for me, so I'm starting again with a more traditional VCO. So now I gotta work out how to do frequency counting on the Pi Pico to set up an autotune feedback loop.
The plan is for a single board synth voice that can vary smoothly from saw to square wave, and I will also be able to mix in a square wave sub-octave and external white noise.
>>
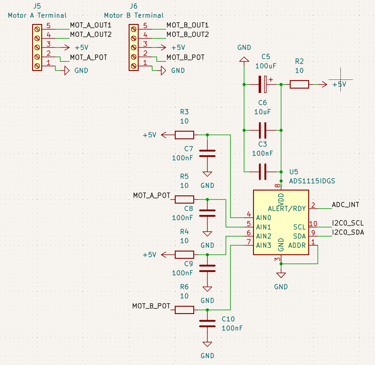
I have an ADS1115 ADC that I'm setting up to read the potentiometers of 2 actuators but I've been dealing with noise issues that make it difficult to get a good reading.

Switching to differential reads and adding an RC filter to the ADC's VDD helped a bit, but I'd still like a cleaner signal. Am I doing something wrong here? I added a simple 10Ohm + 100nF filter to each analog input but I'm kind of a moron when it comes to analog shit in general.

ADC reads at ~860Hz.
>>
>>2970720
Do those +5V and GND pins to the J5/J6 connectors carry motor current? Or are they just for the pot? Instead of measuring with respect to +5V, measure with respect to GND or a voltage divider, considering all your ripple rejection is to GND. Measuring synchronously to PWM cycles or whatever may help too. What's your wire loop area like? Twisted pot wires to the motor should help.
>>
>>2970722
Motors current is through the two MOT_X_OUTN terminals. The other 3 are exclusively for the potentiometer which is a 10-turn 10Ohm pot.

Wouldn't measuring it in respect to GND be worse? The pot will copy any noise from the input so doing a differential read on the input should reduce the noise, no?
>>
File: tegaki.png (11 KB, 400x400)
11 KB
11 KB PNG
>>2970729
>10-turn 10Ohm pot
Surely you mean ten thousand ohms, no?
>Wouldn't measuring it in respect to GND be worse?
Well one side of your pot is tied to GND, and all your filters are referenced to ground. If there's noise on the ground rail with respect to your signal, you're coupling it right in there. If you have 5mV noise between the +5V rail and GND, then at the middle position your pot will produce 2.5mV noise regardless of which rail you measure it relative to.

The best method I can think of would be pic related, keeping everything as differential as possible. The grey section would be twisted together for magnetic field immunity, maybe shielded too idk. Seperate twistings of the power and signal pairs may help. Then the differential amplifier shown is just any differential stage. A differential buffer amplifier may help, but taking measurements directly with a differential ADC, or even just subtracting two ADC measurements may be fine. That last one would only be usable if your noise frequency is significantly lower than your sample rate.

Also consider setting the corner-frequency of your anti-aliasing filters to be BELOW your nyquist rate.
>>
I'm trying to send apple TRRS headphone inline control signals to my phone, so i'm trying to reverse engineer the signal. Android phones just use different resistors to ground, but it looks like applel apparently use some sort of encoding:
https://imgur.com/a/4zvxt
Those images were posted by a formerly apple engineer on a reddit post, which is the only reference to this encoding I've managed to find.

I'm kinda measuring a 224kHz oscillation start 520us after the rising edge, and then going to a 105kHz oscillation 6300us after the edge, but the amplitude is only 40mVp-p, so I'm second-guessing myself. My CRT hybrid scope only has one or two full screen's worth of data, so I can't just zoom into the waveform with a bunch of detail, and the alternate mode doesn't work for single-shots. I've been using the A/B buttons to slowly progress the capture delay, but it's clunky and I don't really trust the resolution.
So tomorrow I'll bust out the chinky digital portable scope, hopefully it has at least a thousand full screens worth of samples per capture, so I can capture all ~30ms of the event and zoom in to see 30us for the 224kHz oscillation to be easily legible. I got this one:
https://www.eevblog.com/forum/testgear/new-$40-2ch-pocket-scope-2mhz50msps-(august-2023)/msg5046079/
It says 20kB on a 320px wide display which would imply a zoom of 62.5 times, if that's actually 20kb then like 8 times. Not looking good I guess, but hopefully I can make something work.
>>
>>2970768
I found this:
https://web.archive.org/web/20200219042720/http://david.carne.ca/shuffle_hax/shuffle_remote.html
>>
>>2970720
How much noise are you seeing and how much did you expect?
>>
>>2970779
Wow that helps a lot! So it does just use resistors, but just uses the chirp for authentication. It would be nice if there were a NEXT/PREVIOUS resistance to choose from too, but I can’t find any reference to such a thing besides one badly drawn schematic on google images.

The fact that code is presented too is very useful, I can probably run it directly on one of my AVRs lying about, mega88 or not, so long as I get the clock frequency right. Otherwise I could try to remove the microphone from the cheap pair of knockoff applepods I just bought and solder wires to the button contacts, that would solve the power issue at least. But I’ll need power for a summing amp anyhow, and for logic gates that allow me to use a rotary encoder instead of buttons.
>>
is there a good way to tell if my soldering iron is borked? i have an fx-888d i found used, but i can't get it to melt .02mm sn95 lead free soldering. i had the iron at 850 degrees on a rpi pico header for a whole minute and it did nothing. do i just need lead free? i don'[t have a thermal imager.
>>
>>2970876
actually i just look up the melting temp of sn95
Melting Range: 232°C to 240°C (approx. 450°F to 464°F

it's fucked isn't it. unless i'm just using this thing wrong.
>>
>>2970877
try a different tip if you have one. Will it melt solder? Worst case, Hakkos are pretty repairable.
>>
>>2970881
it'll melt solder with a smaller tip, but refuses to produce enough heat to get a proper joint on the board, despite leaving it there long enough to warp the pin header.

are there specs on the iron pinout i can reference to see if it's just the element/iron?
>>
>>2970886
Did you factory reset it yet? Turn it off, hold the two front buttons and turn it on.
>>
>>2970886
If there's 4+ pins, two will be a resistive element (idk like 4-20 ohms), two will be a thermocouple that will output a few mV.

>>2970886
Post a pic of it.
>>
File: schematic.png (736 KB, 2835x1757)
736 KB
736 KB PNG
>>2970849
>uses 166B of progmem
>uses 0B of RAM
Oh, I guess we're using an ATtiny13. Same instruction set, just changing the pins around and it seems to compile without error. I'll have to build the circuit and test it next, I guess. Pic related. And here I thought this wasn't going to be a feature-creepy kind of project. Because the radio, phone, and computer all have their own volume controls there will just be one master volume dial. Still not sure about the microphone situation, I'd like to be able to be in a phone call while using this mixer. The rotary encoder circuit isn't the best, but it's very simple compared to other circuits I've seen and only producing one pulse per detent is actually a good thing in this case. I tested it in Logisim Evolution and it seemed immune to switch bounce too.
>>
Putting PCBs in the dishwasher to clean off the flux: What's the worst that could happen?
>>
File: file.png (224 KB, 604x560)
224 KB
224 KB PNG
>>2970913
Oh yeah I forgot about the power supply. The safe way is to just use a regular transformer to get +/-12V rails or so, but I realise I could instead use a ZVS oscillator running off 5V USB. Regulation isn't really needed, I just want something compact, with low power supply ripple, and low radiated noise. I figure the lack of square harmonics is reason enough to attempt this, but if the quiescent current is too high I'll have to reconsider. Fuse necessary, don't want to fry my computer. Tried to make a ZVS switcher for 1kHz once and it wasn't working, but from what I see it's much easier to get them working up at 100kHz or so. So long as my diodes can handle it, and so long as my logic-level aliexpress IRLZ44N transistors work with a 5V supply, looks like they'll spiritio-effect themselves to death below 3V at the gate.

But I hear people taking about the transformer and choke(s) with different language, as if the magnetic core material for the choke(s) and for the transformer differ significantly. So I assume I can't just use the same little no-name toroids for both? One guy was saying that by powering the gates independantly from the coils he prevents latch-on and also doesn't get an inrush current spike. I'm wondering if I can do that by just putting an NTC thermistor inline with the choke. Does anyone have good documentation on designing these things?
>>
>>2970921
You could get crud (detergent, salts, flux residue, etc) into parts that aren't washable.

It's like planning for a water-clean process.

If you're using normal amounts of RMA or no-clean flux, you shouldn't need to clean off flux, and you can do more harm than good cleaning it. If you can't measure the cleanliness of your board, don't clean it.
>>
File: IMG_2047.jpg (223 KB, 1117x1112)
223 KB
223 KB JPG
>>2970026
This works right? My esp is on a header (header is pinned through perf board), and I’m using jumpers to attach to the hole right next to it to make a rail for GND and 3.3V. But I’m connecting those rails to an external tft screen and no dice, isn’t even turning gray or anything. My solders look decent, not running caps but screen should be fine on 3.3v alone . I connected to TFT LED and VCC for 3v3 and TFT GND to GND
>>
>>2971190
Is there meant to be a connection between the two orange wires? If so, are there copper strips on the back of the perfboard travelling the whole width of it? If there are copper strips, then they’d likely also be shorting out the two rows of ESP pins. How about posting photos of each side of the board instead of posting a crude digital facsimile?
>>
File: IMG_2052.jpg (305 KB, 1099x953)
305 KB
305 KB JPG
>>2971191
Yes they connect , I’ll post new pic of back here is Front
>>
File: IMG_2053.jpg (300 KB, 1068x820)
300 KB
300 KB JPG
>>2971195
This is back pretty bad but I think it actually
All still comes together no solder connecting both pins or anything
>>
File: 1754151843994332.jpg (31 KB, 545x366)
31 KB
31 KB JPG
Is modding that chinkshit really necessary?
I did it, and now when flashing in circuit with the clip, the pcb act as a voltage divider and overwhelms the 1117 regulator. But it supposedly doesn't risk frying the flash that you desolder anymore
>>
File: thing.png (92 KB, 910x710)
92 KB
92 KB PNG
>>2970687
I figured it out after much annoyance. you have to go into the board part of the PCB assembly and tell StepUp to pull the Edge.Cuts layer and it'll update the sketch for the board off of that. if components are moved in pcbnew then you have to update them separately. there's no "update the entire board pls" button
here's a shot from FreeCAD of the device I'm building at the moment. the board + components are done in KiCAD and synchronized manually. I've managed to line up the display and clickwheel with the board so I can use pin headers + socket headers to connect them rather than having to use cables
now I have some plastic parts to design that go inside and screw onto the board
>>
>>2971196
There’s no connections at all on this perfboard. Each dot is standalone, there are no copper traces connecting the dots together, you can verify connections with your multimeter if you’re unsure.

You can buy stripboard/veroboard, which has continuous lines connecting holes together, but you just have common dotboard. To make connections on dotboard you usually connect adjacent pads with solder blobs. Putting some solid-core uninsulated copper wire inside the blobs can help, especially for longer distances.

>>2971204
What mod?

>>2971208
Guess it’s not intended to be used with a board design that isn’t changing at the whims of the enclosure. In reality, lots of cheap products have strangely-shaped boards to fit around certain mechanical features, I bet designing a modchip would be a nightmare. Nice work though, I should probably learn KiCAD. Installing Xlibre seems to have gotten my KiCAD install working perfectly, before I was getting window sizing and scaling issues and 3D renders weren’t working at all.
>>
File: baffle.png (148 KB, 1149x847)
148 KB
148 KB PNG
>>2971229
I'm already at the point of designing the thermal baffle(s) that's situated around the PCB. but it must also fit inside the box, and I need to be able to run cables inside it in various places. tricky stuff
>I should probably learn KiCAD
yes, you should. KiCAD has gotten way better since CERN put money into fixing it. there's little reason to use anything else unless you need really specialized stuff
>>
>>2971232
I meant FreeCAD. I already use KiCAD a lot.
>>
>>2971235
aha. yeah give it a try. it's still pretty jank but the fact that I can get somewhere with it speaks volumes compared to just a few years ago
solvespace is still better with constraints
>>
>>2971235
like for example you can't put construction lines in 3D to help with assembly like you can in solvespace. this alone is a huge issue, because sometimes .step files don't have the features you need to attach things. the file I use for the enclosure in >>2971208 doesn't have actual circle segments for the end plate mounting holes. there's no way to add a circle tangent to the edges of the holes either. so I had to resort to a set of plane-to-plane distance constraints instead to get the end plates in place. you also don't get any information on how many degrees of freedom are left, unlike the sketcher which is excellent with that
>>
>>2971235
oh and biggest issue so far: there's no one-button thing to check interference. want a yes/no answer whether parts are interfering? fuck you! you have to do it manually by intersecting the bodies yourself
>>
>>2971245
Yeah I’m using Solvespace at the moment and it’s usually pretty good. Gets kinda choppy with larger models though and every now and then the geometry breaks and doesn’t do what I want. Still better than Dune3D though, which just memory-leaks and freezes my entire computer when I do something it doesn’t like after 5 minutes of trying to learn it.
>>
>>2971229
https://www.eevblog.com/forum/repair/ch341a-serial-memory-programmer-power-supply-fix/
>>
File: 1749872686804116.jpg (34 KB, 467x483)
34 KB
34 KB JPG
I have a laptop that charges specifically at 20V 2.25A. Any charger not capable of this will either not work, or, if it's a higher capacity charger, the laptop doesn't regulate the charging and will instead charge at 65W instead of charging at 45W.

It will charge at 65W but it will slow the laptop down considerably. The USB-C port is slightly broken, and while I have soldering skills, it doesn't seem easy to replace because there's some sort of shield over it.

Anyway, I bought a 45W charger for it, Ugreen brand. Used it for a week, then it only started charging intermittently and constantly charging off and on.
Got a replacement Ugreen charger. Same thing happened after a day. To clarify, the charger stops working properly for all devices after this point, not just with the laptop

All this is a long way of asking, can a Laptop like this kill a charger, or is it just that these Ugreen chargers are shit?
>>
File: 1746638787813162.jpg (135 KB, 1330x742)
135 KB
135 KB JPG
>>2971204
>Is modding that chinkshit really necessary?
NOPE!
>But it supposedly doesn't risk frying the flash that you desolder anymore
The 5V thing? It never did risk frying your BIOS. That BS was propagated by morons who don't understand electronics. There are microamps of current on that 5V pin and that's not enough to fry any chip. No one has ever destroyed their flash because of CH341A.

https://www.youtube.com/watch?v=J8-Sh7DjiXw
>>
File: IMG_20260117_090744_454.jpg (264 KB, 919x1280)
264 KB
264 KB JPG
Added trigger, optocoupler, and finally fuckin found a 3.3v isolated converter that takes 3-5v input

Signals are so clean you could eat off them, less than 5mv of noise
>>
>>2971311
What you call a charger is actually a PSU. The charging circuit for your laptop battery is on the mainboard, and the battery is protected with a BMS. Either your battery is fucked or the charging circuit in your laptop is fucked. I'd try replacing or at least cleaning the USB port first. Maybe even reflow the pins.
>>
>>2971313
Basically, it always works except when it doesn't, right? I have never seen a guarantee from any manufacturer of any i^2t rating or maximum current rating for CMOS protection diodes. So you have no idea whether what you said can be true. The manufacturers of these chips will all tell you not to forward bias their pins - that's what that "maximum input voltage Vcc+0.4V" means in the data sheet. I mean, that's what the diode's there for, so you should be ok, know what I mean? It won't break, I promise, except when it does.

Yes, you should mod the CH341A black boards if they're still putting out 5V on their pins. Or just get one of the CH347T purple boards that are much faster anyway and throw the CH341A board away or repurpose it.
>>
>>2971341
>So you have no idea whether what you said can be true
There hasn't been a single chip that was destroyed by microamps of current.
>>
File: pump.png (85 KB, 279x281)
85 KB
85 KB PNG
I have a small fountain in the office that runs with a small pump the kind you often see in fish tanks (pic related) except it has wires coming out of the pump that power some led lights. Anyway today I decided to clean the pump because the water flow looked really weak and when I put the pump back it wouldn't move water. My first thought was that I must have broken the power cable while I was handling it to get it out of the enclosure but if that was the case then the led lights wouldn't turn on, which they do. Any ideas?

And yeah I know this tiny pump is like 5 dollars or something (although after a quick search I couldn't find one with the same led lights).
>>
>>2971382
Submerge it in vinegar for 6 hours and agitate it every once in a while. Blow through the outlet port to help dislodge any debris. If it still isn't running then you have to disassemble it if possible.
>>
>>2971374
“Always works except when it doesn’t”. You don’t know it’s microamps either.
>>
>>2971387
>You don’t know it’s microamps either.
You're too dumb to read a datasheet? Where do you think this current would come from?
>>
>>2971395
So you're gibbering proof that a retard can read a data sheet, but won't understand it. Explain how you came to that conclusion from the CH341 data sheet.
>>
Someone explain Class X capacitors to me. Y, I kind of get, needing an EMI coupling to ground, but why isn't an X cap a short between L & N? Don't capacitors behave as shorts where AC is involved?
>>
>>2971434
>Don't capacitors behave as shorts where AC is involved?
This is where rules-of-thumb thinking breaks down. What's the impedance of a typical X cap at 60Hz vs say, up at radio frequencies?
>>
>>2971439
I see. Yeah, I wasn't at all thinking along those lines. I think X Class caps are typically 10pF-10nF range? So, couple hundred of K Ohms to like a couple M Ohms, give or take.
Makes sense.
>>
>>2971303
Hmm, looks like its push-pull outputs can easily do 4mA, so I definitely wouldn’t use it for SPI. For I2C it can use internal or external pullup resistors, there are no resistors on the board but if you’re using it in-circuit there should be pullup resistors to the 3.3V rail so it wouldn’t really matter if the builtin resistors are disabled. If they are enabled, seems like you’d be sourcing maybe up to 150uA. Read your EEPROM’s datasheet to see if that’s within the allowable range for an input pin, I’d probably say it’s fine but the mod is cheap insurance.

Either way it seems like a terribly flawed design, considering it takes no extra components do do it right for fixed 3.3V, or just have a little slide switch to change from 5V to 3.3V like my avrISP dongles.
>>
>>2970026
>>2970026
Sorry to bother, how can I make PWM with a PIC/arduino?
I have a project I need to use to close and open the blinds but I have no idea how to do so, I need to connect to a lamp and a photocell, so how can start with the pwm to move the blinds, 25,40 degrees?
Thanks
>>
File: file.png (904 KB, 1545x1676)
904 KB
904 KB PNG
Hey the Speeduino project uses the STP62NS04Z transistor to drive its injectors. This transistor is called "clamped" and "fully protected", I believe the Z in the title implies it's got a zener diode clamping the drain voltage so it never gets too high. Either directly from drain to source, or from drain to gate such that the FET turns on before the voltage gets too high. This part is no longer made, and the only clamped parts ST seem to make are in the 600V 5A class, not the 60V 50A class like I want. What's the solution, put a normal FET in there and add a zener diode or two somewhere for clamping? That might require changing the PCB a bit to fit them in there. Fuel injectors are inductive loads in a noisy automotive environment, I assume they picked clamped transistors for a reason.

The newer SMD version of the project uses the VNLD5090 low-side driver IC with integrated 25A MOSFETs, which are also clamped via the gate.
>>
>>2971473
I’ve seen an external fast schottky diode added to a device with an internal not-a-Zener catch diode, and a bidirectional tvs in parallel. Probably for emi reasons. Possibly for throw-things-against-the-wall-until-they-stick-and-then-warn-darkly-about-changing-anything reasons.

You can just add a zener but size it appropriately.
>>
File: 1747524949515930.jpg (2.66 MB, 6936x9248)
2.66 MB
2.66 MB JPG
>buy cheapest chink dremel I could find a number of years ago
>take it out today
>ded
>check it inside
>a microcontroller and a TRIAC
I bet the IC is fried. Time for a new project I guess: PWM this thing the analog way.
>>
>>2971382
pumps like that are fickle, i had one that wouldn't run unless it was primed first. it also had LEDs, one green or blue if it was primed, and red if it wasn't.
in hindsight, just a red would've been sufficient. i don't need to know it's running if it's running.
>>
File: 1763487407165012.png (1.6 MB, 1323x707)
1.6 MB
1.6 MB PNG
>>2971335
Why do you think it's the Laptop out of interest? I did replace the battery before, same thing.

For the USB-C Port, I don't know how to replace it because it doesn't seem to match examples I've seen of USB-C port repairs online.It's got some sort of covering over it and the port is a little different, I don't really get how to replace this
>>
>>2971516
I'd check if the micro is getting Vcc - it looks like that thing has a capacitive divider and a zener powering the micro. Most of the ways that can fail will fry the micro but if you're lucky the zener has failed short.
>>
>>2971535
>I did replace the battery before
Is it the same capacity as the original battery or does it have extra cells? If the latter you need to upgrade to a 90-120W PSU. As for replacing the port, you need to match the footprint and use hot air. The port has extra shielding probably for structural reasons. If the inside of the port looks clean and the solder joints are solid then you don't need to touch it. Are you using a USB-C PD cable that's rated for the required current?
>>
File: 1765517475728179.png (72 KB, 1042x782)
72 KB
72 KB PNG
How do you choose your transistors? I need to switch about 400-500mA at 12V. Do you think this kind of small sot-89 part would suffice? Its kind of cheap and my boss says bipolars have better reliability vs. FETs if you design your circuits right. I have no clue.
>>
>>2971575
no, it won’t do. 500 mA at 12 V is 6 Watts, the transistor can only dissipate .5 W or 2 W on a ceramic “bored” (see picrel).

It might be fine for short pulses though, definitely not continuous operation.

Also, I’d stick to standard parts packages, like TO-220 and over-spec it. Commercial products bring it as close to max rating as they can to save 1 cent and “help” obsolescence.
>>
>>2971575
Well, how much power do you expect to dissipate? What's the part rated for and if it has thermal resistance numbers, how hot will it get at the maximum ambient you expect?

(Also unless you're in a really unusual use case, your boss is nuts but don't tell him)
>>
>>2971575
For any transistor, you’ll want to do a thermal calculation. If that’s 0.5A continuous, through 0.4V Vce_sat, it’s dissipating 0.2W. That’s lower than the 0.5W rating when it’s mounted to a minimally heat-sinking board, so thermally you’re ok. For a BJT specifically, the hFE range is also important, as it influences how the transistor is driven. Your minimum (at 25C) is 200, so worst case you need 2.5mA of base current to turn it on. At -40C the gain might be closer to 150, looking at fig 3, suggesting 3.3mA. That’s pretty doable by most microcontrollers, for 5V I’d use a 1k base resistor.

If you’re PWMing the transistor maybe there’s other considerations to ensure it switches fast enough and doesn’t saturate, idk.
>>
>>2971581
That's not how you calculate power dissipation in a transistor. What's the worst-case Vce here? What's the worst-case Ice? If base current isn't negligible, you have to figure that too. If you're switching it hard, fast, and frequently, there are other considerations, also.
>>
>>2971584
or slow, for that matter, if you're spending a lot of time out of saturation, that can really hurt.
>>
>>2971584
I’m well aware that’s not how you calculate it, I’m just ball-parking here with limited information.
Let me calculate how much time you wasted…
>>
>>2971622
That's not even in the ballpark bucko. There's more than one of your betters here if you're ready to learn something today
>>
>>2971626
> no / missing calculation again
The only thing he can really do here is try it in the circuit and see what it does.
It’s interesting that so many people think that sourcing components according to their ABSOLUTE MAXIMUM RATINGS table as their typical operating parameters is a good idea. Like some chinese products.
For diy purposes I usually over-spec things, sometimes by a lot, depending on what I have on hand, and without needing to do any “calculations”
I’m probably not going to use a tiny small-signal transistor to switch power, just like I probably wont use a 1N914 diode to rectify mains.
>>
>>2971631
I started walking you through the calculation. Try it. What's your worst-case Vce going to be when the transistor is turned on? Hint: it's not 12V or no current would flow. Fundamentals, buddy

>The only thing he can really do here is try it in the circuit and see what it does.
In other words you don't know how a transistor works or how to choose one

>For diy purposes I usually over-spec things, sometimes by a lot, depending on what I have on hand, and without needing to do any “calculations”
Because you don't know how

>I’m probably not going to use a tiny small-signal transistor to switch power, just like I probably wont use a 1N914 diode to rectify mains.
How are these things not like each other?
>>
>>2971551
Same battery, but this laptop will not charge at a higher rate than 20v 2.25a. Well, it will, but it causes problems like slowdown.
For the port, I can't find that kind of port anywhere honestly or how to remove the shielding properly.
The port is broken, I can see where it's split so unfortunately it is that. But right now if I push the cables down while polugged in it works. The cable is fine, it's rated 100W. I've tried different ones.
>>
>>2971636
If you really wanna DIY, you can destructively remove the port with snips and needle nose pliers, being extra careful not to pull the traces. Then desolder the remaining bits. You can get a USB-C socket breakout board and wire it to your motherboard, then use double sided adhesive or neutral-cure silicone to fix it in place.
>>
>>2971638
https://www.aliexpress.com/i/3256804512202351.html
>>
File: Capture.png (88 KB, 266x249)
88 KB
88 KB PNG
If I am using a boost converter to bump ~20V up to 22V and need a continuous power output of up to 250 watts, but my (variable output) boost converter is only rated for 100 watts, can I put 3 of them and *really really carefully* adjust them to *precisely* the same output voltage and wire them in parallel to get a combined output of 300 watts, or is it going to create some kind of feedback hell and blow them up?

On a related note, if I want to try "designing" my first PCB board, would a boost converter be a halfway decent starting point? I say "designing" because I'll probably follow some existing schematic but just swap whatever component limits the total output power for something that can handle the load and/or add better cooling or use beefier PCB traces, etc.
>>
>>2971634
Look at >>2971583 for some reasonable first cut calculations… say .2 W.
Device is only capable of .5 W fully soldered to sufficiently large pads, but if you assume a veroboard prototype… it’s going to be worse than the “free air” ratings. So, already you’re at or exceeding the max device ratings.
Sniff… sniff… what’s that smell? Burning transistor.

Furthermore we don’t know how the base is being driven, or what the frequency is, nor the duty cycle, or how long it’s spending in the linear region, so the worst-case just got even worse.

You could assume it’s soldered to the ceramic bored [sic] in which case it’s likely fine, or assume it’s cooled with liquid helium in lab conditions if you wanted, but those aren’t worst case.
Please don’t work on anything life or safety critical.
>>
>>2971653
I would start out with a 24V SMPS and buck it down to 22V or modify the feedback loop on the PSU to output 22V.
>>
>>2971660
I'm powering it with a DeWalt battery pack which is ~20V give or take.
>>
>>2971653
You could probably connect them through some large resistors (or light bulbs) and/or diodes if you wanted to try it. This is how we parallelize bipolar transistors.
>>
>>2971662
Wire two packs in series and buck the ~40V to 22V.
>>
>>2971666
>two packs
This is going on the back of a cordless vacuum cleaner so space is at a premium. I suppose I could use a greenworks 40V battery as we have several of those as well. But why are you so insistent on bucking it down in the first place?

>>2971663
>You could probably connect them through some large resistors (or light bulbs) and/or diodes if you wanted to try it. This is how we parallelize bipolar transistors.
If I understand correctly, the idea being that diodes will prevent anything from backfeeding into the other module? And with a big resistor its the same idea by just limiting how much power can flow? But wouldn't that mean you're generating a lot of heat instead of powering the device?
>>
>>2971653
Youll want two diodes and a capacitor rated for 200 watts then. A voltage multiplier multiplies 2x per stage so you only need one stage. I think its continious dc not sure.
>>
>>2971670
>But why
Because buck converters are more efficient than boost converters (consume less power, generate less heat, lower noise, etc).
>>
>>2971673
Oh two capacitors is one stage i guess
>>
>>2971673
>A voltage multiplier multiplies 2x per stage so you only need one stage.
I'm not using a voltage multiplier unless I am misunderstanding what you're talking about...

>>2971675
>buck converters are more efficient
Huh, never realized that. I'll keep that in mind. For right now I still am going to use a boost converter but for later iterations I'll consider that.
What about making my own PCB? Basically all I need is input undervoltage protection, variable output voltage and power delivery of up to 250 watts.
>>
>>2971581
>Vce when off multiplied by Ice when on
pfft

>>2971653
I wouldn’t. Not if you’re relying on constant-voltage only converters with trimpots. If they’re CC/CV converters then no problem, even if they’re slightly off such that one eats all the load at low currents, its voltage will start to sag under heavy load and the others will start providing current too. If they’re sufficiently well match low-drift converters then you could maybe rely on the ESR to balance them for you, but definitely not with trimpots.

Backfeeding isn’t really an issue with boost converters as they already have an output diode, the issue is current sharing.

>>2971658
The 0.5W was with small copper lands under each leg, while when soldered to a ceramic “bored” it was 2W. There is no open-air rating for this part, nor is there a thermal resistance spec, though the case-to-ambient could probably be taken from another SOT-89 part. I’d take the 0.5W rating as if there’s minimal heat sinking to the PCB, so equivalent to shitty perfboard, while the 2W rating is for when you’ve got all the thermal vias and ground planes it could need. So 0.2W should be more than safe.

>>2971662
They range from 16V-21V, what sort of load are you trying to power? Any reason it can’t just run on a slightly lower voltage? If it’s a vacuum cleaner motor it really shouldn’t be a problem.
>>
>>2971680
>What about making my own PCB?
Read the app notes in all the relevant datasheets. It's important to avoid stray inductance and capacitance in the board layout. You'll need heavy copper and lots of thermal reliefs + heatsinks and fan.
>>
>>2971670
> But wouldn't that mean you're generating a lot of heat instead of powering the device?
Yes, not ideal from a battery supply, but you can back off the values as you build confidence that it will work.
>>
>>2971684
> Vce when off multiplied by Ice when on, pfft
I’m going to guess that about the worst possible conceivable power dissipation is going to be around 3 Watts, no? Like if you were going for worst-case.

> equivalent to shitty perfboard
I’m imagining soldering some kynar wire to the leads and letting it sit on the phenolic board which is a thermal insulator. A guess at the power dissipation is probably .2 – .3 watts. Imagine if you wrapped the device in a thermal blanketing material… the heat would build up and needs to be de-rated. We run across this in epoxy/silicone embedded components all the time.

Picrel is the .5 W traces rohm tested with.
>>
>>2971680
Let me elaborate further you said watts not volts. Well watts=volts*amps
If you increase the volts you get the watts either way unless you need the amps to be consistent.
>>
>>2971733
Okay so i didnt account for the source having to be ac i guess. But you can use a crystal after the buck. But i think voltage multipliers sacrifice amps not sure.
>>
File: file.png (1.7 MB, 2181x1622)
1.7 MB
1.7 MB PNG
>>2971675
>>2971680
Buck converters are more efficient for an equivalent voltage ratio, e.g. 22V->20V would be more efficient than 20V->22V. But I bet 40V->22V is going to be less efficient for an equivalent transistor+driver.

>>2971729
>I’m going to guess that about the worst possible conceivable power dissipation is going to be around 3 Watts, no?
>Like if you were going for worst-case.
Worst case scenario would be if that's a constant-current load being switched really fucking fast, and your switching losses might approach Vce*Ic, yes. With a resistive load it might approach Vce*Ic/2. But steady-state it's just not happening, you're going to hit that Vce_sat. If you're getting that much switching loss, you go back to the drawing board.

>We run across this in epoxy/silicone embedded components all the time
Ok fair enough, there are definitely worse thermal situations than a component soldered to an FR4 board in unmoving air. Shame on me for assuming the OP's thermal circumstances. If it's thermally handicapped, or surrounded by other hot components, or has other impeding circumstances, you're right that it's cutting it a bit close. A SOT-223 might be a better choice. Bonus points if you get one with integrated protection componentry.

>>2971734
Voltage multipliers are hot garbage. You might see them being used for low current high voltage applications on occasion (e.g. ionisers) but while you're within the breakdown voltage of enamel magnet wire, a flyback converter is always going to be a better choice. And I don't like flyback converters.
>>
cont.
>>2971513
Can't use a catch diode / freewheel diode on a fuel injector, see:
https://www.jeffatats.com/Articles/UNDERSTANDING%20FUEL%20INJECTOR%20WAVEFORMS.pdf
Using a zener diode seems to be the industry standard, at least it was decades ago. Sizing a zener diode for a short voltage spike seems non-trivial, they don't seem to have instantaneous ratings like a TVS diode does, but TVS diodes don't have as well specified threshold voltages. And might have hysteresis, not sure about that one.
Here's the Github issue for anyone curious:
https://github.com/speeduino/Hardware/issues/23
Pic related: >>2971750
>>
>>2971751
They'll have a surge current rating usually and an rms power rating.
>>
>>2971516
>I bet the IC is fried
Why do you think that? Have you even checked volatages on that board? FFS, quit being a tard and don't make silly assumptions. I bet you could easily diagnose & fix it.
>>
File: 1757383313705110.jpg (1.19 MB, 4032x3024)
1.19 MB
1.19 MB JPG
In the last thread I asked for a recommendation for a 3rd hand. Anon told me to get this.
Anyway, arrived today.
>$16 CAD
>all steel
How is this even possible?
10/10. Highly recommended. Thanks /ohm/.
>>
>>2971750
> SOT-223 might be a better choice
Best choice: TO-3 package
>>
>>2971750
Wait what about a post amp thst could raise 100 watts to 200 right?
>>
>>2971852
A TO-220 with the tab sticking up would be more than enough, no reason to take up entire square inches of board space.

>>2971879
what the fuck are you talking about
>>
File: 20260119_204129.jpg (387 KB, 2000x900)
387 KB
387 KB JPG
Do you anons save and re-use resistors or just treat them as disposable for breadboarding? My desk is strewn with them and I can't bring myself to spend the time sorting them out
I made a resolution to make neater breadboards but it keeps happening
>>
>>2971899
It's doable to sort them if you only use 1k, 10k, 100k, etc. values, but if you're doing analogue bullshit with a host of E12 or E24 values, it's probably not worth your time. Put them in a resistor bin for emergency scavenging. Or consider using trimpots for breadboard use instead of fine-tuned fixed value resistors.

Personally I never go beyond one large breadboard, and usually I only use up half of one. I validate my circuit in small chunks alongside simulations, large breadboard projects get unweildy and unreliable. If it works as designed, then solder it up and move onto the next section.
>>
File: 1000137351.jpg (142 KB, 1820x1513)
142 KB
142 KB JPG
>>2971195
>>2971196
Anon... get some pic related

And soldering those dupont cables is not a good idea, they are flimsy and will break as cable wiggles around
>>
>>2971902
>unweildy and unreliable

that is definitely my experience today, but I have to prototype the whole thing at once because it's all supposed to fit on a single PCB that I'll order
I already cooked one LM13600 today because two resistors came into contact which really shouldn't have :((
>>
>>2971885
Found it
https://youtu.be/IkubAYdlCzc?si=_kXAsC-ir2QiE6nx
>>
File: file.png (824 KB, 1203x774)
824 KB
824 KB PNG
>>2971904
>it's all supposed to fit on a single PCB that I'll order
I'd strongly consider soldering up some protoboard before ordering your PCB. Socket the ICs if you don't have enough of them.

>>2971910
That guy is just using a buck converter to feed a gate voltage into a gate-follower. It's a MOSFET linear regulator, it just makes a fuckton of heat and kills your FETs through Spiritio effect. There are ways of substituting the internal transistor of a switching regulator with an external transistor, but this ain't it.
>>
>>2971918
>I'd strongly consider soldering up some protoboard before ordering your PCB. Socket the ICs if you don't have enough of them.

I'm in two minds about that. I can definitely see the advantage of making a prototype first, but it would take me at least a couple of hours to design the layout, drill the strip board, etc, and then I'd need to design a whole new layout from scratch when it comes time to commit to a "proper" PCB.

I can get a PCB from JLCPCB delivered for less than 40 USD so I feel like there's an argument to be made that it's worth it to spend the money rather than the time making the throwaway prototype layout.

Although, there is protoboard that's exactly the same layout as breadboard, right? I guess that lets you solder it up without having to redesign the layout.....
>>
Spent a few hours making a spreadsheet from testing inductors at various frequencies. I was feeding a slow square wave into a tank circuit with a diode to get them to ring. With capacitors from 1nF to 1uF resulting in about 5kHz to 500kHz of oscillation, I was testing the frequency and number of rings on:
>two ferrite toroidal "L8" and "L15" cores - consistently pretty high number of rings around 100kHz, maybe dropping off at high and low frequencies, high consistent inductance
>a ferrite "M7 HUF/VHF balun transformer core" - consistently high rings, high consitent inductance
>a powdered iron toroidal core - lowish rings, very low above 500kHz, low consistent inductance
>a pre-wound powdered iron toroidal "EMC/RFI choke" - moderately high rings at low frequencies that drop off at higher frequencies, pretty consistent inductance
>a ferrite suppression sleeve - extremely low rings all across the board, high inductance drops with increasing frequency
>an axial "RF choke" - low rings at low frequencies, high rings at higher frequencies, inductance consistent but possibly increasing at high frequencies
It's strange how the RF choke had the opposite frequency behaviour compared to the EMC/RFI choke. I'm impressed at the hehaviour of the balun core, but since it's a tiny figure-8 core it's a pain to get a good number of windings on. Even for ham radio use, I'd need to use some pretty tiny coax. Apparently they can be used as a "lossy choke". Apparently the powdered iron cores are good for RF suppression, I assume that means they keep their inductance up at higher frequencies than the ferrites but I can't really test that with my current setup. The suppression sleeves give impressively high attenuation, I guess because I was testing with ten windings on each core but these things are designed to be effective with the wire threaded through just once.

Any thoughts on what would be the best for a choke on a (low-power) ZVS switcher?
>>
>>2971899
I’ve spent so much time looking for resistors in a bins with thousands of them, my ability to find them would be considered superhuman to an uninitiated observer like counting toothpicks on the floor. I’m sure I’m not the only one.
>>
oh hey, an advantage of going for a gan motor driver is that i can test it simply on rectified mains
a disadvantage is that i need to manage a much higher battery voltage for anything portable
anyone ever made a 50s bms?
>>
>>2971918
>feeding power through an aluminium heatsink
>zero strain relief
>OUT+ being connected to the gates
>no actual feedback to ensure the thing works correctly
this makes me unreasonably angry
>>2971978
there are BMSes that can be wired in series
>>
>>2971899
If I do a first prototype that's not a PCB, I usually dead-bug onto a piece of copper clad and treat the whole thing as disposable. So, not really. When I do use solderless breadboards, yes? maybe? But since I got a couple of the things in some other lots of stuff I've been just leaving a couple of dev boards that expect to live in a breadboard plugged into them, so I'm thinking "one shitty micro dev board, one shitty breadboard", because they're all cheap enough these days. And even the "good" solderless breadboards are shitty, anons.
>>
>>2971978
Rectified line voltage is a hoot for motors but it will make a lot of EMI (and the motor had better be made for it, of course). Old-timers will remember when mom's vacuum cleaner made snow on the TV. Products with that kind of approach have a lot of line filtering for conducted emissions.
>>
I'm skimming through AliExpress looking for some cheap DIY amplifier kits just to play with and to practice soldering, and I see a lot of them require either 12V AC, or +-12V AC. Where am I supposed to take these? All the power supplies in this voltage range are DC.
>>
Whenever people talk about cleaning PCBs with IPA, are they referring to THIS kind of IPA? I know IPA tastes like shit, but it sounds like a bit of a waste to wash electronic circuit boards with hipster craft beer.
>>
>>2972034
Probably misprinted. Link to amps in question?
>>
>>2972034
See if you can find the instructions/manual/schematic. If they're making a split supply from AC (dual half-wave rectified) then DC will not work.

They still make 12VAC wall warts; wherever you're at or looking you might be better off searching for a 12VAC transformer if that's what you need.
>>
>>2972036
https://fr.aliexpress.com/item/1005010328333820.html , https://fr.aliexpress.com/item/1005011526831592.html , https://fr.aliexpress.com/item/1005005274373011.html , https://fr.aliexpress.com/item/1005002633031583.html , https://fr.aliexpress.com/item/1005008463185963.html - these require 12-24V AC, I guess because of the tubes? So if I wanted to make them I need a 12V AC power supply.

https://fr.aliexpress.com/item/1005009667894960.html this uses discrete FETs, but for some reason still requires "15V-0-15V"? It looks like it even has a rectifier with LDO near the power connector.

https://fr.aliexpress.com/item/4000022911143.html says "AC12-24V" and then uses an amplifier AC?

https://fr.aliexpress.com/item/32890489737.html Says "AC-GND-AC" and has a rectifier with voltage stabilizers only to drive a couple of op-amps.

>>2972046
Meh, I probably stick with the +-12v DC ones. My plan is to use these https://fr.aliexpress.com/item/4000926908732.html USB-PD-to-24V converters, then use a voltage divider to get +12, 0, and -12. I also probably need an LDO to limit the noise from buck-boost switching from affecting the audio?
>>
File: isopropyl alcohol.jpg (14 KB, 400x400)
14 KB
14 KB JPG
>>2972035
Close enough, they taste about the same anyway
>>
>>2972062
>https://fr.aliexpress.com/item/1005010328333820.html

The first one makes split +/- 28V out of 12VAC. Half wave rectified and voltage doubled. A 12VAC 1A wall adapter or transformer is going to be your simplest option there. They specifically warn that DC will not work.

I didn't look at the others. But yes, sample size of one, not a typo, you really want AC.
>>
>>2972067
Wow, by looking for "12VAC" I was able to find https://fr.aliexpress.com/item/1005009212152345.html . Before that, I searched for "12V AC," and it only found the DC converters. Thank you, I'll try using that.
>>
Apologies if wrong thread. I'm starting to look at dyi cnc, thinking of a miniature one to carve out holes in woods etc(don't mind if slow)
Can any motor that spins up to 12k-20k be used? If I look up guides they all use a 'spindle motor' which on Ali are 300w-500w Motors and not really small. I've seen stuff like rs395 or rs360 which are small spin up fast, pretty weak(3w-10w?) but could they slowly carve out woods?
>>
>>2971980
Yes but each BMS needs to have transistors that can handle the total pack voltage in that case. It would definitely be cheaper to have one BMS with only one set of power transistors, or some sort of hybrid system with ICs chained together with a common shutoff signal somehow. I bet TI make a few chips designed to work like this.

>>2972033
I’d consider custom PFC circuitry if it were a permanent installation, but it would just be bench testing. Well, floor testing. And the 100kHz PWM frequency would make any noise pretty easy to filter.

My current motor is made for like 48V, but I’m considering rewinding the stator for higher voltages and lower currents if I go GaN. It’s already got a Kv of 170 and I’d be pushing it down to 10-50, which might have other downsides. Apparently extremely high dV/dt values can cause motor damage…

>>2972062
>we have a French ohmite
Dark times. Buy a transformer and get used to making linear split-rail supplies if you intend on working with audio circuitry. Otherwise maybe you can find an amplifier kit intended for automotive 12V operation.

>>2972076
Probably best off asking the eternal machining thread for advice on spindles. You might be stuck between full size CNC/router motors and rotary-tool motors. There are definitely motors between those sizes, but they may not have sufficiently rigid bearings for thr side-loading that a router entails. Still usable if you couple that to a well supported shaft with a belt, maybe with a transmission ratio for more torque or speed. Definitely see what other projects of a similar size are using, both diy and commercial.

What kind of size and materials are you intending for the CNC’s frame? What controller, GRBL?
>>
File: sjt.png (115 KB, 1088x824)
115 KB
115 KB PNG
Seems like SiC junction transistors "SJTs" were a thing about ~10 years ago. It didn't seem to catch on. SiC MOSFETs seem more popular these days.
>>
>>2972078
Haven't thought about size but if it has working range of 20x15x10 would be awsome, goal is cheap as possible. Would be hand measured and cut wood, GRBL haven't looked into any of these at all yet. ordered a 28byj-48 motor with uln2003 driver board and a pico(if I understand it correctly, it should be possible to power them with USB charger), a pully and a t8 threaded rod to try things around mainly to see how much weight can be moved around etc(found some t8 400mm with screw and 2 bearings for dorra and half 0: hope is not scam). the thought is to create something useable which could create better and more accurate parts for self. And thanks solved the question to the very few that connected the motor with a band to a drill head.
>>
>>2972078
>Yes but each BMS needs to have transistors that can handle the total pack voltage in that case
not necessarily
>>
>>2972079
SiC junctions have a higher forward voltage than silicon, so I’d assume they have a higher saturation voltage too. I assume they were trying to take the IGBT ultra high power market, where saturation voltage can be less of an issue than on resistance.

>>2972089
>28byj-48
Those motors are utter trash. It’s hard to make a 3D printer using them, let alone anything that has actual cutting forces. NEMA 17s are probably too small but might be fine with some gear/belt reduction, I’d probably want to use NEMA 23 motors since they’ll be more future-proof.
>usb charger
Ha

You can probably get the components for a decent linear motion system by buying a 2nd hand ender 3 or similar 3D printer for its motors, then buying some guide rods or linear rails from chinastan. And some extra belts and sprockets and/or lead-screws.

>>2972093
Well either each standalone BMS can handle the total pack voltage, or you somehow tell all the BMSs to turn off their transistors synchronously, like some sorta cascode circuit. Seems like a pain.
>>
>>2972094
>Well either each standalone BMS can handle the total pack voltage, or you somehow tell all the BMSs to turn off their transistors synchronously, like some sorta cascode circuit. Seems like a pain.
I still don't see why you'd need that. surely there could be a one-cell BMS that passes all current when that cell is full. then all you need is to check if the entire pack is at the desired voltage. would probably be terrible for efficiency, since each "BMS" would need to effectively burn 4.2V * charge current watts for as long as there's any imbalance
>>
>>2972094
that is, you could put what is effectively a Zener diode across each cell
>>
File: file.png (369 KB, 750x389)
369 KB
369 KB PNG
>>2972097
No I'm not talking about balancing. It's for a portable motor, balancing can be handled with a dedicated balance charger. It's the high-current parallel transistors that shut off the battery current in event of a fault condition. Like one cell getting below its minimum, or the current or temperature getting too high. Pic related, the big FETs at the bottom.

>>2972099
Zeners could potentially protect the FETs without allowing current to flow through the cells so long as there was some synchronisation between the FETs turning off at approximately the same time. But it doesn't feel like a robust design. It looks like even the simple DW01 can be used in conjunction with some BJTs (which presumably must be able to handle higher voltages) to send parallel shutoff commands, but it is pretty clunky.
>>
>>2972115
oh yeah the protection FETs have to withstand the entire pack voltage. there probably isn't a nice way around that no. but also you can get FETs that tolerate 400V or more so it doesn't seem like an issue for a 50S pack
>>
>>2972117
Yeah getting some high voltage FETs to go in parallel isn't really an issue, the issue is if I stack 6 regular BMSs on them and they ALL need to have those high voltage FETs on them.
>>
>>2972118
just get BMSes without protection :^)
>>
>>2972119
Don't want to overdraw my batteries and kill them. Considering the power I'll be pulling from cheap chinese pouch batteries in series, I don't trust them to remain in balance during discharge.
>>
>>2972121
oh yeah you'll want to monitor all the cells and cut off in case any of them go out of whack
yeah you probably need something custom
>>
>>2971931
Interdasting. I used one of the ferrite suppression sleeves as a choke for my ZVS circuit, it seems to be working fine, staying cold without issue. But the ferrite toroid I'm using is getting hot. The circuit is running off 5V with a pair of IRLZ44N alibay transistors, oscillating at 36kHz with a capacitance of 470nF. The circuit is consuming 1W of power, most is going into the ferrite core (not its windings but the ferrite itself), while a small amount of heat is noticeable in the film capacitor. That's a high voltage film cap, using a lower voltage cap or a few smaller caps in series will probably alleviate the heating. The transistors feel like they might be slightly warmer than ambient, but it's hard to tell. Maybe I'm just too close to saturation in the core? I'm getting a pretty flat-topped sine of 11Vpk across the capacitor, assuming 10Vrms that's like 1A through the cap and inductor. Going for a smaller capacitor and larger inductance would reduce this current, but the choke is already about as packed full of windings as I could make it. If I double the inductance and halve the capacitance, the current will reduce by half and the amp-turns will reduce by 0.707, which isn't much. The load current should be less than 0.1A or so, it's for a headphone amplifier.

Also sometimes the power draw increases a bit and it makes a whining noise, probably due to energy being dissipated as noise. Once it went so bad that my PSU's 0.5A current limiting kicked in. I haven't had any issues with the thing starting up properly, but for the deployed project I'll use a soft-start circuit of some sort, to ensure the gate power rail has power before any FETs get turned on. Also a fuse.
>>
>>2972133
There’s an image. After I bent the transformer windings a bit, it seems like it’s running consistently without hissing, but the heat is definitely suboptimal.
>>
>>2972133
I swapped to a bigger choke and doubled the transformer turns and it doesn't even start at all, just goes into current limiting. Time for a bigger transformer core I guess.
>>
>>2972138
Ok now swapping back to the original cap and choke, with the new core but the same transformer inductance, and iIt doesn't oscillate at all. Maybe the saturation was what kept it working properly. Or maybe I need a different type of choke. I hear the choke inductance should be significantly greater than the transformer inductance.
>>
File: 74LS166[1].gif (3 KB, 367x233)
3 KB
3 KB GIF
I'm trying to fix an old computer and ordering components has left me with a question. I need a 74LS166. Mouser has three different results: SN74LS166ADR, SN74LS166ANSR, and SN74LS166AN. What is the difference? Can I use either one?
>>
>>2972157
Different packages. Pick the one that’s in your computer, probably pdip.
>>
>>2972163
They are all DIPs. In fact, they all have the same datasheet:

https://www.ti.com/lit/ds/symlink/sn54166.pdf

Sadly, I know basically nothing about the actual working of these kinds of things so I can't tell what the actual difference is. I'm going off a troubleshooting book that says 'if shit don't work replace this and test'. It only uses the '74LS166' name so I have no idea what the prefix and suffix mean on these replacements or how they would effect anything.
>>
>>2972164
Are you blind? Only one of those is in pdip. It’s in the data sheet too.
>>
>>2972165
Guess I am. Thanks.
>>
File: file.png (291 KB, 1837x993)
291 KB
291 KB PNG
How does this shit pass peer review? There's no power path from the 12V supply to the tank circuit other than through R1/R2, the gate pullup resistors. They also list a capacitance as 0.8uH.

Anyhow I'm wondering if maybe I should forcibly prevent both transistors turning on at once. Might make the design more resilient. An enforced maximum on-time might be nice too. The latches in an NE555 might allow me to do that, or more realistically in the CMOS version.
>>
>>2972170
a µC ensuring that the thing swings could be a good idea
>>
>>2972170
Is it in a high impact journal or a paper mill?
>>
>>2972181
Yes.
>>
File: 1739147048685904.jpg (125 KB, 536x882)
125 KB
125 KB JPG
Can someone help me identify these components? I'm learning electronics and I'm good with identifying through-hole stuff but when it comes to SMT, I get confused easily.
Here are few components from my old (and broken) laptop that I can't ID.
In the top pic, what is that white component in the middle? The coil is on the left and a electrolytic capacitor at the top. But that thing in the middle has no markings. White stripe looks like a shiny enamel white paint.
In the bottom pic, what are these components in metal packages? In that region of the board, there's so many of them.

Anyway, I don't have a microscope and I'm relying on a janky macro lens on my phone to take these pics. These components are fucking tiny! Those caps beside these metallic packages are 02.
>>
>>2972212
>In the top pic, what is that white component in the middle?
a diode? but there also seems to be a diode just north of it so idk. give it a test with the diode mode on your multimeter
>In the bottom pic, what are these components in metal packages?
two-terminal devices with a metal lid? resistors maybe. again, try measuring them
>>
>>2972171
Theoretically it could be more robust, but I don’t trust my code to stop the MOSFETs blowing up, if I can do it with 555 timers that should be preferable. I’ll have to figure out the timing and logic to see what makes sense. Needing 5 ICs is also probably not reasonable.
>>
>>2972217
you could just have the code control the FETs directly. many micros have a comparator with an interrupt built in that you can use for that purpose. set up a watchdog that you hit in the interrupt and turn the gates off during startup and you should be good
>>
File: shock sensor closeup.jpg (58 KB, 750x578)
58 KB
58 KB JPG
>>2972212
>White stripe looks like a shiny enamel white paint.

shiny white things usually denote shock sensors
that be top pic
bottom pic might be something similar, as we see they're arranged in all 8 directions of space
so maybe a gyroscope
>>
>>2972215
>a diode? but there also seems to be a diode just north of it so idk. give it a test with the diode mode on your multimeter
My probes are too big and I can't reliably test these components. Especially the metal shielded ones.. I just have a short because I think I'm testing across the metal lid itself.
Also, that thing on the top is probably a cap. When I initially wrote that post, I also thought it was a diode and deleted the post. But I think it's a cap instead.
>>2972223
>shock sensors
It's a laptop mobo. Why would there be a half a dozen shock sensors in one area?
>>
>>2971830
I'm not a fan of probing a small ass board when there's 220V AC on it. That said I was wrong and you were right: I traced the schematics and applied 5V DC at the proper nodes and it works, meaning LCD and mcu are fine. At this point it must be the zener that failed short as the other anon suggested.
>>
>>2972212
Top looks like a current sense resistor with those funky asymmetric pads. Those thick traces on the bottom image suggest they’re carrying a fair bit of power. Maybe they’re ferrites with a can to minimise EMI leakage, or maybe they’re more like a polyfuse.
>>
I hate checking the details of my past orders only to realize that it wasn't a few month ago it was a few YEARS ago and I ordered $200 worth of parts and carefully sorted them and kept all the notes and did absolutely nothing with them but instead repeatedly ordered a lot more stuff with the same outcome.
>>
>>2972275
Are you me? Anyway, things have to acclimate to their new area. Give them some time.
>>
File: 1763013550816171.jpg (481 KB, 3084x4096)
481 KB
481 KB JPG
I've got this old musical spinning top that's not working properly anymore, I suspect it's the inductor. It's got no manufacturer markings and I'm not particularly familiar with inductors, anyone able to take a guess at the specs of it so that I can get a replacement?

It uses two L1131 1.5v batteries to power the components on the board plus a small tinny speaker and a red LED.
>>
>>2972287
Semiconductors are more likely to die than inductors. Do you have a multimeter? If so, measure the resistance between its pins.
>>
>>2972212
>4 leads
Likely a shunt resistor
>2 larger electrodes for current management and 2 smaller electrodes for voltage measurement
>>
File: file.png (183 KB, 1200x675)
183 KB
183 KB PNG
>>2972312
yep
>>
File: 1766563391988977.jpg (1.35 MB, 4032x3024)
1.35 MB
1.35 MB JPG
>>2972312
>>2972315
>shunt resistor
thanks! That actually makes perfect sense given the coil, a cap (& likely mosfets on the right) are next to it.

I managed to grab a better pic of those things with metal lids. I've only ever seen pics of XOs with metal lids. Could these things be XOs? There's so many of them tho..
>>
>>2970026
How simple and feasible would it be to turn this into a mobile flashlight?

It uses 200W but I don't know if it requires being fed mains voltage and current in order to work. If so, finding a battery for that is not feasible.

Would I have to modify the guts to make it battery powered?
>>
>>2972345
Best case scenario you power them up with a CC/CV step-up converter outputting 170VDC or so. Because it will likely have a bunch of LEDs in long series high voltage strings. Find a non-mains light to convert instead, you can even buy ones with integrated batteries.
>>
>>2972368
I want the brightest flashlight possible. any suggestions?
>>
>>2972338
I’m not getting anything from those three numbers
>1011
>9J28
>1227
Since concatenated SMD codes are 3 letters long at most. It seems like they have just two pads, though it’s hard to say for sure. Crystals just don’t make sense to me, the traces are thick and high-power.

The logo looks a bit like an I and an R wih an arrow between them, so International Recrifier is a decent bet. Though they’re Infineon now. I can only assume it’s some sort of diode, maybe a TVS or varistor, the 9J28 kinda sounds like the numbering on the side of a MOV.
>>
File: 1754210998230387.jpg (197 KB, 720x1080)
197 KB
197 KB JPG
>>2972372
>The logo looks a bit like an I and an R wih an arrow between them, so International Recrifier is a decent bet. Though they’re Infineon now. I can only assume it’s some sort of diode, maybe a TVS or varistor, the 9J28 kinda sounds like the numbering on the side of a MOV.
THANK YOU!
After you identified the manufacturer, I did some searching and this appears to be a power MOSFET. 1011 is the model number.
>>
File: 1749077926076461.jpg (2 MB, 6526x4894)
2 MB
2 MB JPG
>>2972252 here. I forgot the schematics.
R2 is a big ass power resistor, C1 is a X2 cap, C4 is a big film capacitor. 6 and 8 are Vcc and GND of the mcu.
>>
>>2972391
I'd bet dollars to donuts that C4 is toast.
>>
>>2972392
I'll take it out the board and check it. What about the zener? Wouldn't a failure to short make the rectification stage fail to produce a consistent 5V?
>>
>>2972375
Oh cool, didn't know they made MOSFETs like that. Can't find a datasheet myself, I guess the can is the drain or source.

>>2972391
D3/R12 is a strange addition, unless D3 is a bidirectional ZVS or similar. The LED appears to be backwards.

R2 and D1 will be what's getting hot, so suspect. C4 is also suspect.
>>
File: 1758570357526838.jpg (325 KB, 1932x2576)
325 KB
325 KB JPG
>>2972397
>unless D3 is a bidirectional ZVS or similar.
By the looks of it, it's just a regular smd diode in a glass package.
>The LED appears to be backwards.
Oh shit, yeah, when I copied it from my notes I draw it backwards.
C4 and R2 are the bigger components on the right in pic related.
>>
File: dremel-motor-brushes.jpg (21 KB, 600x600)
21 KB
21 KB JPG
>>2972398
Did you happen to check the brushes in the motor?
>>
>>2972400
They're like new.

I did a quick check in circuit of R2 and C4: they're both within tolerance.
>>
File: file.png (257 KB, 1085x1641)
257 KB
257 KB PNG
Ok here's my idea for a more reliable Mazzilli ZVS circuit, values not final. One schmitt inverter to force one FET off if the other is on. One inverter to force both FETs off until the power rail has been present for enough time. And a schmitt inverter oscillator on each transistor to prevent each transistor from staying on for too long, though feasibly these could cause inductive spikes so maybe I should add zener diodes or something else for clipping.
>>
>>2972371
>I want the brightest flashlight possible

carbon arc is the way to go
google this video title for one example
>>
>>2972476
that can't fit in my pocket or backpack
>>
>>2972477
A 48V lipo pack can make an equivalent arc, though a control mechanism might not be easy to set up. Or you can check out the portable laser flashlights made by StyroPyro.

More seriously though, how many lumens? What size or weight or form-factor? What run-time? What total lifespan? Does it need to be waterproof, or allowable to carry on a flight? What beam-pattern? What manufacturing capabilities do you have?
>>
File: 1738409680671590.jpg (184 KB, 1360x1814)
184 KB
184 KB JPG
If there was one time I felt like an Apu Apustaja this is the one. I finally carefully measured Vcc when the board is receiving the 220V AC and I measured about 3,2V. The mcu however needs Vcc to be at 5V: I just don't understand what component could bring the voltage down to 3,2V when failing.
>>
>>2972574
Clean the board with IPA and check for bad solder joints, then test for shorts. Clean the switch and speed control. If nothing changes, replace C2.
>>
>>2972575
If C2 is good, remove C3. You can put a drop of IPA on C3 before you power on and if it evaporates quickly then it's getting hot.
>>
bought a surface mount soldering practice kit and it's not as awful as I expected. Now I'm sort of regretting buying so many through-hole components
I still think routing PCBs must be easier with through-hole because there is enough space to route multiple traces under a resistor
>>
File: 12.jpg (407 KB, 1080x2400)
407 KB
407 KB JPG
Had been looking into an auto-switching inverter, 12VDC/500W as a backup for my aquariums to run life support only, no heaters. Max 200w load in that config.
I then accidentally stumbled on a listing for 13x Gen II NIssan Leaf modules for $80 and kinda panic bought them. Approx 3kWh worth.

What issues would I be facing if I had two 48v packs assembled and bopped them into a 48v inverter/charger in parallel? They would both have standalone BMS modules.
What about 3? 4? Scaling up
>>
>>2972580
I took the SMD-pill because I hated perfboard. Then I got tired of using a paintbrush and callipers to lay out one-off circuit boards. Then I discovered the beauty of vero-board. And now when I do order PCBs from the fab house I just get them to solder on the SMDs so I can even use the stupid LGA packages that TI is fond of lately.

>>2972582
If they’re standard BMSs it should be fine, they’re designed to be used in circuits with parallel batteries, though arguably you could find yourself in a situation where one battery’s BMS cuts off (e.g. overtemp) while other parallel batteries keep getting charged or discharged. Then when the fault clears, the BMS tries to enable the battery again but the voltages are different enough that the inrush current trips it again. Ideally parallel battery BMSs would synchronise to all shut off and on at once, or else have some sort of rebalancing.

It’s also worth considering getting aquarium electricals that can run directly off DC, especially 48V but 12V isn’t too bad since step-down converters are more efficient than inverters. 144/192VDC from three/four series packs would power on most mains SMPS devices, though they won’t work with anything that wants AC, like induction motors and iron transformers. Also the BMS situation gets a bit funny with voltage ratings with series batteries, best off having one big HV BMS.
>>
>>2972596
Thanks, appreciate your input regarding the mismatched volts and inrush. The idea is for it to be standalone since I'm likely to be out of the country for a couple months in March. I have a controller (Robo-tank) in the mail that will be set up for alerts/online monitoring and will be able to run 24DC loads up to about 5A, relays for the rest so setdown can be a thing.
Looking at the victron 48/3000 GX to just run everything. It has split outputs with one channel only powered by battery in event of mains loss which will work for me, and can charge up to 56VDC or so.
Overkill? Sure, but that's where my question in scaling comes in. These leaf batteries are so dirt cheap and in the winter I'm going to need battery and inverter capacity for heaters (700W intermittent at full blast).
>>
>>2972580
Surface mount (and to a large degree, SMD and or LGA packages) are almost entirely cost-driven developments.

For DIY I still prefer through-hole.
You also still see it on things that need to be field repaired, and other industrial mass produced boards.

I remember the in-between technology… melf resistors.
>>
File: f7ajJzS.jpg (58 KB, 720x660)
58 KB
58 KB JPG
>>2972659
>>
File: 1767266790873268.jpg (81 KB, 1280x720)
81 KB
81 KB JPG
>>2972580
Question for you and the rest of the SMT enthusiasts.

1) What SMT size is the sweet-spot to use?
2) What sizes are impossible to do by hand?
3) What tools does one need to use SMT efficiently at home or is it all relegated to PCB manufacturers?

I've been doing hobby electronics for a decade. I've always stayed away from SMT because I always assumed it's better to be done by machines. But I might be wrong.
>>
>>2972680
I'm the anon who posted the photo, the components are 0802 size and I feel like I managed them without too much trouble. I just used tweezers to hold the component, the smallest tip for my iron, and one of those lamps with a magnifying lens. I feel like the next step down in size would be a challenge, but I have no previous experience doing this and maybe others have been successful.
>>
File: 1751723522041298.png (58 KB, 1235x1096)
58 KB
58 KB PNG
>>2972397
>Can't find a datasheet myself, I guess the can is the drain or source
Good guess! It's a drain. No wonder I saw a "short" when probing all the pads. You can't even reach the source or the gate. It's impossible to ID this component by probing.
>>
File: 1760341517956255.png (143 KB, 2000x2194)
143 KB
143 KB PNG
>>2972684
>0802 size and I feel like I managed them without too much trouble. I just used tweezers to hold the component, the smallest tip for my iron, and one of those lamps with a magnifying lens. I feel like the next step down in size would be a challenge, but I have no previous experience doing this and maybe others have been successful.
0805?
I think that's the most common SMT "class" of components for larger devices that still need a fair bit of power. Yeah, I think one needs a microscope for anything below that. And I'm not even sure if using a regular soldering iron is even feasible. I mean, a blob of solder on the tip can easily cover both pads and just lift the whole thing. It has happened to me a few times I took off a bad cap on a piece of electronics I repaired.

What kind of a kit did you get? I did hear about those "books" of components but haven't looked into getting them myself.
>>
>>2972680
I usually use 0603, it's not hard once you get used to it
0402 is doable for components which don't come in larger sizes, but 0201 is basically impossible
If you hand solder parts, make the pads bigger than the default (KiCAD has hand-solder footprints built in that you can choose for standard sizes), but using solder paste and hot air is easier and faster
>>
>>2972694
>0805?
yes, my mistake.

This is the kit I got, it comes with a bunch of components and the board is laid out with test points so you can measure resistances and make sure the contacts are made.
It came with a few 0603 components which I haven't tried doing yet.
I'm sure hot air would be a lot easier, but I'm not ready to commit to buying that equipment. I still plan to be making plenty of one-off things on strip board so I'll need to keep using through-hole components a lot anyway. But a lot of the ICs I want to use are only available as surface mount, so at the very least I will need to make up adapter boards.
>>
>>2972708
What technique did you use? The easiest method imo is tinning one pad, laying the component flat against the PCB and pushing it onto the pad, then soldering the other pad normally.
>>
>>2972713
that's what I did for one of the pads. Then when the component was in place, I did the other one conventionally by putting the iron against the interface and feeding in solder.
I really wish I hadn't bought 25 PDIP TL074s before realising this is actually quite a lot easier than I expected
>>
File: 1760877469771199.jpg (360 KB, 1932x2576)
360 KB
360 KB JPG
>>2972574 here. I'm a massive tard. In the end I removed and individually checked basically everything that I suspected could have died and found nothing. All the diodes were fine, film and ceramic caps were fine too. In the end I realized my assumption was wrong and so I removed the electrolytic cap to find pic related. The fucker failed below rather than where I expected it to see the failure and I always assumed it was good, also because capacitance measure was (and still is) spot on. Replaced it and now everything works fine. Thanks everyone for the patience and support.
>>
>>2972680
I went for 0805 myself, but with my eyesight and a half-decent pair of tweezers I can do 0603 no problem. And a good tip geometry, of course. 0603 is much more common than 0805 in my experience, so if you are choosing parts with any expectation of working on existing boards I’d go for 0603. Though modern portable electronics are more likely to use 0402 or even smaller. I’ve hand-soldered 0402s before without magnification, but it’s definitely more of a pain.

All that said, unless you’ve got a router/laser/mill at home, you’re probably ordering PCBs from a fab-house, so consider just getting them to solder your SMDs for you. You can pick smaller and harder to solder parts, and you don’t need to have catalogues of parts in your own possession. Ordering a stencil with your board is also unreasonably expensive.

>>2972727
Audio op-amps should be socketed THTs, so you can replace them most easily.

>>2972734
Nice work. At some point you just gotta start replacing suspect parts I guess. Maybe your 3V measurement was actually a high-ripple voltage that went up to 5V but down to like 1V. Measuring for AC voltage on your power rail might have picked up that high ripple, and tipped you off that it was a dodgy filter cap.
>>
File: blackBox.png (345 KB, 1073x929)
345 KB
345 KB PNG
Is there any point in replacing the batteries on pic related or are they basically ewaste as soon as the OEM battery dies?
I've tried replacing batteries in one of these before or after the old one failed and it never came back up. I'm wondering if the whole thing is designed to basically wear out at the same time the battery does
The one I have was in service for probably ~4 years before it finally conked out. I use them on any CPU / networking in house (of some size) as we've frequented, short (5-30 second) blackouts during summer months. I've several of these small 600VA models and one larger one for my main desktop.
>>
>>2972751
The UPS I have at the work are meant to have the batteries replaced and I bet most of the higher end UPS do too, so maybe your old one had another kind of failure. Ideally you should take the battery out and test it independently to see if it's actually dead, just to rule out an electrical failure.
>>
>>2972751
The PCB needs repaired. Low-end UPS units are basically ewaste from the factory (lead-acid battery chemistry). Some people convert them to use LiFePo4 batteries to extend the life of the UPS. One of the benefits of a laptop is it has its own charging circuit and battery backup.
>>
>>2972751
IT guy here. I've replaced a ton of UPS units and batteries.

>>2972759 basically has it. That said, that tis a low end unit. They generally don't hold up very well. The lowest of the low APCs don't even have a battery access door. You have to take them apart to replace them.

Also, they batteries in those cheap units units only last 3-4 years. So, get a better unit that has more/larger batteries and better management circuits.

ALSO, don't buy replacement batteries from the manufacturer. They are almost always standard battery types that have been relabeled. Just take the battery to your local battery place and have them look it over. They will almost always have the same type of battery for less money. Maybe even one with higher amp hours for longer service when the power goes out.
>>
File: biggerBlackBox.png (198 KB, 503x953)
198 KB
198 KB PNG
>>2972763
OK. The larger one is pic related and I'd actually try replacing battery on it... the others are ~$80 new.
> don't use OEM battery
lol no. SLA lead acid is all same, but even then basically it's
> $80 for new 600VA UPS
or
> $40 for new SLA battery
Which if the UPS doesn't fire back up, is a waste of money. I had to resell the last battery I bought.
>>2972761
> LiFePo4 conversion
Interesting. I'll have to look at that.
The facilities guy I worked with at last place considered the smaller 600VA units 3 year service life and throw away for new one (they were backing up small desktops at a call center.) There were literal piles of dead ones at the place as we demo'd the building.
>>2972761
When they quit working (basically, just start screaming) I find the batteries are basically dead / out of capacity. The last of these smaller units I tried replacing the battery on just kept screaming at me.
I've started marking when they're put in service (I think I've 3 in the house) so I can keep track of how old the battery is. Shame on me for not doing that in the first place.
>>
>>2972765
>The facilities guy I worked with at last place considered the smaller 600VA units 3 year service life and throw away for new one
If you're in charge of hundreds or thousands of devices, then it makes sense to dump them when they fail. If you just have a few, it might be worth fixing them depending on the severity of the problem and the time/money it takes to complete the job.
>>
When is one ready to try PCB design?
Been out of school for a few years and relearned some calc, lin alg, and DE. I reviewed all my basic circuit stuff up to laplace transforms and am currently going through Sedra Smith's Microelectronics theory but it's 1000 pages long, only barely at differential amplifiers 300 pages in.
>>
>>2972769
>When is one ready to try PCB design?
Just do it and expect failure. College degree or not, you will fail until you succeed.
>>
>>2972771
Nice thing is, failure is cheap. You'll be out $10s of dollars on a failed design last I checked, if you go contract house. And if it's DIY, it's much less.
>>
>>2972774
>failure is cheap
It's also the best way to learn. Bonus when it just werks.
>>
>>2972777
Yeah, it's sort of like playing poker with actual cash. I don't feel like you really learn the lessons unless there's something at stake.
Or maybe I'm just particularly stubborn.
>>
>>2972778
>Or maybe I'm just particularly stubborn.
I think it's a personality trait. Some people are content to sit in a class learning theory with no real-world experience, while others are more hands-on. Either way, you learn what you don't know by dealing with what's in front of you. Simulation and modeling will only take you so far, and it's easy to forget.
>>
>>2972761
>LiFePo4
I’ve often wondered about this. Some such batteries describe themselves as drop-in lead-acid replacements, but even with a BMS you’re not going to get the proper CC/CV charge curve unless there’s a dedicated charging circuit within the battery. Do they modify the UPS board? From what I saw with a scrap UPS, the charging curve is defined by microcontroller programming, there’s no simple programming resistors on an ASIC you can adjust. Though maybe you can change ACD input voltage dividers to set a desired end-point voltage at least. Otherwise maybe there’s a charge converter module you can put between the battery and UPS that properly mimics a lead-acid, could just be a microcontroller and an H-bridge bidirectional buck-boost, but that does mean more to go wrong.

>>2972769
Once you’ve got to a point where protoboard (or manhattan) can’t take you further. If you’re doing analogue audio stuff, then whenever you feel like it. If you’re doing microcontroller stuff, then when you outgrow your dev-boards.
>>
File: Screenshot_cad.png (98 KB, 1752x838)
98 KB
98 KB PNG
I'm designing a circuit that is powered by usb and keeps a lipo to switch in as backup when it's disconnected. The main thing here is that I'm using an ideal diode and the boost ic enable pin to switch the two supplies to 5V and avoid backfeeding.
Am I doing something majorly retarded? I'd really prefer not to fry anything or redesign the pcb
>>
>>2972837
Seems sensible, an ideal diode is probably a good idea, though you could probably more easily use a MOSFET that gates the USB power path that’s also controlled from the BPEN node. Thanks for including the CC resistors, so it will actually charge from a C-C cable.

Personally I’d investigate whether 5V is a hard requirement. Maybe you can run it at 3.3V and just use a step-down converter off the battery. Or maybe if you set the boost converter to 4.8V it will never backfeed the USB source. Or perhaps you could consider a dedicated module/IC that charges and outputs 5V at the same time. Whether that be series (USB charges battery which feeds always-on boost) or parallel (switches between boost converter and 5V from USB).

Also FYI the voltage thresholds on the DW01 aren’t the greatest if you care about cell longevity.
>>
>>2972837
Pull down Q1's gate with a 1k resistor.
>>
>>2972855
whoopsie almost missed that
>>2972842
I'll look into what you suggested, I don't really care about the DW01 because it's not supposed to work for a long time in battery mode. For the 5V it's a requirement because I'm using those 16x2 lcds and they don't like working at 3.3V without some work
>>
>>2972785
>Do they modify the UPS board?
I think the main effect is that the charge and runtime status are reported incorrectly. The voltage and current supplied by the UPS charge circuit is sufficient for a LiFePo4 pack that approximates the original SLA battery capacity, i.e. if the pack is too big it will take forever to charge.
If you understand what you're doing and have a schematic then you could replace the UPS charge circuit with something more suitable for the new battery chemistry, and the BMS has to be able to dump the required current during use.
>>
>>2972785
>>2972883
I've never messed with them but don't the 12V LiFePo4 drop-ins have a justwerks BMS in the case already? The advantage of the chemistry being you can bash it with "good enough" charging and it won't explode.
>>
>>2972875
Ah makes sense. I’ve been using those nokia-style square LCDs and they require 3.3V instead.
>>
>>2972886
>don't the 12V LiFePo4 drop-ins have a justwerks BMS in the case already?
At least some do. I was speaking more to building a custom battery pack.
>>
File: IMG_2579.jpg (597 KB, 4032x3024)
597 KB
597 KB JPG
i got a bunch of LED dot display panels from Lighthouse Technologies. they are labeled as "100-D20M16-1A-PF VER:1A 20120222".
there’s 2 connectors on the back: an 8×1 pin connector that looks like +5 V power (not shown); and a 13×2 pin connector labeled DATA IN (pic rel).
i cant find any info online for it. theres supposed to be a controller board with it that i dont have.
odds on being able to figure it out?
>>
File: IMG_2580.jpg (1.23 MB, 4032x3024)
1.23 MB
1.23 MB JPG
>>2972909
this is what the front(s) look like
>>
>>2972909
Take a look at the hobbyist-grade LED dot matrix panels, they may use the same pinouts or at least the same ICs. If you can access the ICs you should be able to continuity test your way to a connector pinout. Even without it you should still be able to figure out the power connector pinout to power it up, then use resistors and a meter to find out which pin is an input or an output.
>>
>>2972919
pinout doesnt seem to be standard.
i dont see any ICs on the thing at all. they might be on the other side of the board, but the whole thing is sealed; i think it's meant for outdoor displays.
i might be cooked.
>>
>>2972935
You can still probably figure out the power connector pinout by continuity or visual inspection to the capacitors, and then use resistors to work out inputs and outputs. Can always cut into a module to reverse engineer it if you’ve got multiple.
>>
>>2972954
power connector seems pretty straight forward, but i dont know if powering it on and scoping the data port is gonna tell me anything.
>Can always cut into a module to reverse engineer it if you’ve got multiple.
i have 15 of them which is a nice 3x5 so i would like to avoid destroying any if possible.
>>
File: drill_count_turn.webm (939 KB, 852x480)
939 KB
939 KB WEBM
Sorry if I start rambling but I needed to dump these thoughts somewhere real quick and I cannot think of a better place than this anonymous imageboard. I am not really asking any sensible question or providing any great insight. This is just to express my wonderment.
Was trying to make single string magnetic pickups for an hexaphonic magnetic pickups I am making for a synth/MIDI project.
Similar to
https://www.youtube.com/watch?v=F9F0Hm1Zn9s
https://www.cycfi.com/product/nu-capsule-6-pack/
This required me winding coils which was quite tedious. But also, uncertain because I wasn't sure when to stop.
So I bought a turn counter on Amazon.
But I was getting impatient and it would only deliver on Wednesday.
This is when I remembered I had bought hall sensors for another project and I decided to make my own turn counter.
That way I could semi-objectively know how many times I winded my copper coil, and approximate Ohms per turns.
I did not have an LCD so I used LED lights
The green leds represent increments of 500. The other LEDs on the other side increments of 100. Alternative to just looking at the turn count being printed in the serial monitor
Although I am far from skilled in this hobby, being more of a /g/ anon, and most likely did some very shit low quality/dumb work, this was a lot of fun
I love creative problem-solving in general but electronics to solve a problem you care about seems to fulfill you in a way say programming and mathematics don't. Like when I program I get fulfilled because I am creating systems to solve a problem. But it's too abstract. There isn't enough in the tangible. With electronics, all of my senses get stimulated while I am also creating and playing around with systems to solve a problem. I can sense the warmth of the soldering iron, smell the fumes of the solder, look at the light from the LEDs, feel of the copper wire against the tip of my finger, hear sound of my drill. This triggers a very deep, spiritual sense of being grounded
(1/3)
>>
>>2972975
calculate desired resistance, measure out length of wire, cut
>>
File: Untitled.jpg (3.62 MB, 3024x4032)
3.62 MB
3.62 MB JPG
>>2972975
And I am realizing this sensory element is also something that I enjoy when I do more abstract forms of problem-solving. For example the thing I remember the best when I do maths, is how the sound and feel of my pen scratching against the paper harmonizes with me solving and working out a problem. For this sole reason I cannot do mathematics on an iPad like a lot of normies simply because the lack of sensory feedback drives me insane. Even with programming I am now remembering that the most fun I ever had was when doing computer vision to scan books one time. It does seem like abstract systems-based problem-solving, coupled with sensory feedback, is the peak of happiness and contentment. I am convinced that the way I felt while doing this shit today is what Hindu motherfuckers call Ananda. This is the closest thing to pure freedom, pure creative freedom. This is the type of shit that reminds you Yahweh really made you in his image because that has to be the closest a human can get to feeling like He feels. And if that's the case it is quite obvious why He would be all-loving, because how could you not be with absolute and infinite creative freedom and a connection to everything???
And what I like the most is also how much this shit accommodates for retards like me.
I love creating systems because, cognitively, I am quite procedurally challenged. The beauty of programming and electronics is that retards like me with poor procedural speed and working memory amongst other cognitive ailments, can focus on creating systems that break down very complex problems into very small problems any retard could solve, without having to worry about my own procedural speed or working memory. And every small solution to a small problem solves a bigger problem.
(2/3)
>>
File: drill_2.jpg (2.33 MB, 3469x3024)
2.33 MB
2.33 MB JPG
>>2972978
For example the only reason I made this turn counter is because I am making magnetic pick ups and I want to know the exact number of turns and derive how many Ohms per turns I end up getting. So in making this turn counter I am also solving the problem of making one magnetic pick up, and in making multiple magnetic pick ups I am solve the problem of making hexaphonic magnetic pick ups, and in making hexaphonic magnetic pick ups I am potentially solving the problem of making my own MIDI / synth instrument I am working on.
And a normie would look at what I make and think I'm "smart". Shit the other day a female told me "you are pretty smart" and all I could think after the cognitive dissonance triggered by this statement is that, damn girl you such a fool! I am just a retard who knows how to break down complexity down to a level of subatomic retardation that matches my retardation. The truth is I am actually way more retarded than the average normie when measuring for working memory, procedural speed, etc... but the beauty of electronics and programming, of applied Automata Theory, is that I can be as retarded as I want as long as I can break down the problem down to absolute subatomic retardation for my automaton.
Anyway I will definitely continue with this hobby. And I love how my drill looks like now, it's like he has cornrows or something. Or triple barrel braids. Fly as fuck.
(3/3)
>>
>>2972977
Sorry maybe I am too dumb to understand what you are trying to convey.
But for 200, 400, 600 Ohms, that's A LOT of wire. I get 125 Ohms from 1450 turns for instance. If I unraveled that I don't think I could make a straight line even from the longest diagonal length there is in my apartment, not to mention even if that was the case I do not possess a ruler long enough to make this practical. This why relying on approximation through turns seems easier.
I suppose something else I could do, is some sort of optical technique. Like you could know how much length was unraveled by having some sort of optical shit pointing at the string to sense when there is movement. So you would then indeed "measure out the length" you need.
Oh well, actually you could even combine two methods. You could have the hall sensor to measure spool rotations, and you could have a whatever-the-fuck sensor to measure distance from a random point to the copper spool(maybe some IR distance sensor?). So now you can effectively measure the radius of the spool as you unwind, since the distance sensor will sense bigger distances the more you unwind. So you could use that to estimate the radius of the spool live, while also counting the turns of the spool(with the hall sensor/magnet), giving you what I'd suspect would be a pretty good approximate measurement on the length.
That would probably be more rigorous than the bullshit I am doing right now although that means my drill would lose its cornrows
Another idea would be, in between the copper spool and the drill, to run the wire ONE TIME(NO SUPERIMPOSING)through a wheel/spool of known circumference, and just have the hall sensor on that wheel. That ensures the circumference we "measure" is constant while needing less adjustments/calculations. This might be the best mix of being easy to implement and providing a semi-objective length measurement.... it's actually kinda elegant considering how relatively simple to implement it would be
>>
>>2972983
I'd set up two rods with line-of-sight between them, measure the distance between them, and unspool the wire around the pair until you've got the desired length. Ideally you can just unclip the wire from the rods without it tangling, but that might not be trivial.

You might also be able to use significantly fewer turns (e.g. 100 times fewer) of a significantly thicker wire, if you use pre-made little audio transformers to step up the voltage (e.g. 100 times higher). I haven't heard of anyone doing this for guitar pickups but I can't see any potential issues with it.
>>
File: file.png (56 KB, 1440x1114)
56 KB
56 KB PNG
>>2972998
Oh wow you can even make a guitar pickup with a single winding.
https://alexshroyer.com/posts/2023-01-01-Low-Impedance-Pickup.html
He uses a pre-made current-transformer to convert the current in the loop into a voltage fit for the amp. Seems pretty cheap and easy to make, though maybe you could optimise the topology somewhat.
>>
>>2972751
>345 KB PNGIs there any point in replacing the batteries
Yes. I've been buying & replacing UPS batteries for a decade. All the electronics is fine. Just replace it. Even those claiming not to be user serviceable are just few screws away from being fully serviceable.
A price of battery always less than the price of a new unit.
>>
>>2972998
>>2973004
Wow this greatly simplifies things for me. Thank you for sharing this.
It's even better for my goals since noise would be greatly reduced.
Not only that but it would be much easier to keep whatever is being sensed consistent across multiple channels with this which is much better for an hexaphonic application.
Not only that but I suppose that would make cross-talk much less of a problem also
>Seems pretty cheap and easy to make
Insanely so. I feel stupid for spending some much time on this turn counter now lol. Though I do not regret the experience.
>though maybe you could optimise the topology somewhat.
Yes. Especially since I am not actually working with guitars, it just so happens that the principles used with guitars apply almost 1:1 with my own application since the material is also plucked and ferromagnetic. Still in my case things would also be more crowded. And I am making multiple hexaphonic pick ups.
This is definitely very interesting and I'll explore these options more thoroughly. Thanks A LOT anon. Your intuition >>2972998 was very insightful.
>>
File: current-transformer.jpg (22 KB, 300x225)
22 KB
22 KB JPG
>>2973004
>>2973030
Coming back to this
There might be something I am missing simply because I honestly lack knowledge/education/understanding.
But the current transformer he used was the TALEMA AC1005. He also recommends the TALEMA AP-1000 in the footnotes.
Whereas the forum posters from talkbass.com and music-electronics-forum.com (unfortunately dead forum, and the web.archive.com snapshots are horrible/lack images) used a CSE187L.
The CSE187L has a ratio of 1:500 and the AC1005 1:1000 (Damn!).
I was considering getting these but considering I am making hexaphonic pick ups, that means one pick up for every key, and that means I would need a transformer for every pick ups also. But these transformers are quite expensive.
Now there is obviously another option : making my own transformers. But making small transformers(I aim at 0.5 inch max) that would have a 1:500 or 1:1000 would be extremely tedious/hard(if I understand correctly), especially on a small toroidal shape. At least with the coils for magnetic pick ups you are winding on a bobbin so I can use my drill+counter. But making 500, 1000 turns on a SMALL toroidal shape to make a DIY transformer would be insanely tedious and hard(if I understand correctly) in comparison.
The CSE187L is a bit over the size needed to accommodate for my project, although much less expensive than the Talema transformers used by the blogger. The Talemas a lot of variants are unfortunately out of stock everywhere including the one he used. But the AP-1000 he recommended in the footnote is in stock fortunately.
What I am wondering is if I could find a 1:1000 current transformer similar to these that would be less expensive, considering I would literally need to buy 8 to 16 of these for my application.

Alternatives I have found that could be interesting, are less expensive, and are relatively small :
>MURATA 56T200C
>T60404-E4627-X001
>RL-7747-500
>CST25-1000
(1/2)
>>
>>2973101
>>2973030
>>2973004
But I am not sure about ordering these as I will use my money here. At least with the AP-1000, alexshroyer.com already shows you can use it for this and there is little uncertainty from my own ignorance of various electromagnetic details to account for. But with these other current transformers I am afraid there is a detail I could miss that makes them less practical/impractical for my purposes. I also wonder if I might be overstating the tediousness/difficulty of simply making my own 1:500 or 1:1000 current transformers with copper wires and a toroid <0.5".
Another alternative I might not have explored is simply scavenging and see if I can find a small 1:500 or 1:1000 current transformer in some old appliance or trash or something.

Thoughts anon?
(2/2)
>>
File: file.png (92 KB, 1822x479)
92 KB
92 KB PNG
>>2973101
>>2973102
Nevermind fuck all this overthinking.
I pressed the button.
>>
File: file.png (315 KB, 1148x696)
315 KB
315 KB PNG
>>2973105
Actually nevermind again perhaps I should overthink. I pressed the button, but I haven't pressed the next button... because I remembered that China existed.
These Chinese current transformers are significantly cheaper, and they are small.
Should I use these instead perhaps?
Or is there a detail I am missing? They have 1:1000 and 1:2000
https://www.aliexpress.us/item/3256809278362452.html

there is also
https://www.aliexpress.us/item/3256808882683584.html
https://www.aliexpress.us/item/3256810306817408.html
https://www.aliexpress.us/item/3256810311795336.html
https://www.aliexpress.us/item/3256810307013978.html

But I have little certainty with any of these current transformers that I am actually getting what I am supposed to try and get for these purposes...
>>
>Digikey cart sitting with components in it for 10 days now
>just know that as soon as I place the order I'll realise I've forgotten something
Are there any US component suppliers with free delivery? It makes it so much more high stakes when it's a 8 USD delivery fee every time
>>
>>2973101
There is a middle-ground to 1000 turns on a pickup or 1000 turns on a transformer: putting 33 turns on a conventional pickup and another 33 turns on a toroidal-core (current) transformer.

Chinese (current) transformers are also an option. I’m not too sure when a current-transformer topology will and won’t be suitable, it’s all magnetic so it’s probably not a big deal but I’d do some testing either way. You will want thicker wire though.
>>
Which range of millicandela ratings would you recommend for ordinary indicator LEDs for projects? The ones I'm interested in are rated about 30mcd at 10mA (kingbright wp7113gd). Would that be okay if I don't want them irritating my vision in the dark.
>>
>>2973216
>I don't want them irritating my vision in the dark
Don't use green then. Use red, orange, or yellow.
5mcd is pretty dim for an indicator, but still pretty visible in dim room lighting. 50mcd should be visible in any indoor situation, 500mcd should be visible outdoors, but probably not if sun is directly shining on the LED.

If you make it flash it will be more noticeable.
>>
>>2973106
>Should I use these instead perhaps?
yes. because they're all made there anyway.
>>
File: Screenshot_1.png (209 KB, 474x388)
209 KB
209 KB PNG
anyone here ever had any luck recovering pic related from a deep discharge state? I have one that went down to 6v. after putting it on a trickle charge at 14v (also tried 19v for a bit but it started getting hot so I stopped) for a while it displayed 12.5v but dropped down to 9.5v after sitting overnight. do those desulfator chargers work? is it feasible to open it up and replace the electrolyte or something? I see mixed opinions online.
>>
>>2973255
I think there are ways of attempting to recover those batteries with pulsed current, and there are battery conditioner fluids that you can buy, but honestly a 12V 3.6Ah battery should be cheap as chips to replace.
>>
File: file2.png (293 KB, 1126x1673)
293 KB
293 KB PNG
>>2972464
It seems as if U5A/D10 interfere with the operation of the oscillator. I think it must be that one gate must start rising before the other falls, to an extent that it will not run if you force one gate to remain off until the other turns off. That's irritating, the miller plateau is at about 2V, the hysteresis of the 74HC14 is about 1V, making about a 2V logic threshold. Explains why it was erratic. If I put a divider before U5A it would reduce the incoming voltage, making it detect a low voltage quicker but a high voltage slower. In other words, it would pull-down slower but release the gate quicker, so this should be worth trying. The high-going threshold is 3.5V at 5V, so a 3.3k/10k divider should work (R33/34). Though it will mean refactoring the circuit a tiny bit.
>>
>>2973273
Aw yeah, worked perfectly. Time to mess about with other transformers, hopefully ones that won't get so hot.
>>
>>2973269
it's more for the fun of it. of course I can buy a new one.
>>
>>2973273
>>2973276
Excellent news:
It reliably oscillates with various transformers and chokes, and increasing the transformer inductance decreases the power consumption. Dropping the capacitance to get the frequency back up into the audio range resulted in even more reduction in power consumption. Down from 1.2W originally to 0.2W now, using 11+11 turns on a ferrite toroid, and a 47nF film cap, boosting from 5V up to about 15Vpk. It doesn't seem to matter what choke I use, be it something wrapped on a similar core to my transformer, or wrapped on a high-loss ferrite suppression sleeve. At least with no load. I'll start adding resistive loads to it next, and see what influences its power sourcing capabilities.
>>
>>2973118
Thank you.
You think frequency range would matter though?
>You will want thicker wire though.
for sure. Ordered a variety already ranging from 0.1 mm to 1 mm.
>>2973243
Good point.
>>
File: 12v-to-120v-inverter.jpg (62 KB, 1296x701)
62 KB
62 KB JPG
what's the circle thing labelled NE1 near the outlet?
>>
>>2973282
Frequency range will be dependant on your magnetics to at least some extent. A conventional transformer thats 10:500 will be able to resolve lower frequencies than one thats 1:50 on the same core, but thats just because the lower impedance of it loads the lower frequencies down too much. If your pickup itself is a single turn, it’s already a high-current low-voltage signal that should be well suited to driving a low-impedance transformer, and the same should apply to having 33 turns on each. It’s approximate to impedance matching, you just don’t want to have a 1000 turn pickup feeding a 1-turn transformer, or the other way around.

>>2973291
Neon bulb. Cheap low-current indicator that just needs a resistor to run directly off mains voltage. The same things that are inside power-strips, and also kitchen appliances like kettles and sandwich-presses and old ovens.

FYI that inverter schematic is kinda sketchy because the output is referenced to the input; there’s no isolation between the LV and HV sides. I’d want to add optical or galvanic isolation in the feedback loop. At least have a GFCI on the output.
>>
>>2973293
>FYI that inverter schematic is kinda sketchy because the output is referenced to the input; there’s no isolation between the LV and HV sides. I’d want to add optical or galvanic isolation in the feedback loop. At least have a GFCI on the output.
thanks, i priced it out as an educational project on digikey so i'll add that in.
>>
I have a DC outlet on an engine that I want to plug some electric gloves into. The fuse for the outlet is 3 amps. Could I run the gloves at 2.9 amps for hours at the time or should you keep them lower for long term use? Like is there a rule of thumb of how much % of max amps to use.
>>
>>2973016
Coming back to this thread, posted the orig image and Q.
The one I had, when I replaced the battery, just started screaming and outputting error codes that just indicated "circuit problem." I pulled it open, since I'd never looked inside one. There's basically a control circuit and a couple massive capacitors inside, along with wiring. I couldn't easily figure out what was going on so purchased a new one and moved on. What typically goes wrong with the circuits?
>>
>>2973333
That safety factor's too low. 5A would be my minimum. But you can't just upsize the fuse without ensuring the wiring can support it.
Bigger issue is whether the charge system on your bike/sled can run 3A all the time without discharging the battery.
>>
>>2973340
>What typically goes wrong with the circuits?
Before you do anything, do you have a DMM and can you check the voltage on a new battery. If it's too discharged, it might be giving you these symptoms. The fix is to leave it plugged it but not turned on so it can charge it.

Now, if that doesn't fix it, it's probably capacitors. They last maybe 5-10 years depending on use. They're used for AC filterign os they're under a lot of stress.
Another thing that could have happened was a failed MOSFET or transistors. Shorted MOSFET or a bad transistor can also be easily checked with a DMM (just google for a guide).

Another issue might be solder joint fatigue... see if any of them are cracked and just reflow them with a soldering iron and leaded solder. I actually do this to all my brand-new UPSes and electronics in general that use AC power directly (without the DC charger.). Because fuck the lead-free solder.
>>
File: dc fan drive schematic.png (80 KB, 1637x867)
80 KB
80 KB PNG
>>2971583
Thanks for you input. I changed to another transistor type with similar specs and its max dissipation at 0.5A should be less than about 0.25W (Vce(sat) at 1A is 0.5V, 0.5V*0.5A=0.25W). HFE is lower with this one (120 vs. 200).
The max expected continuous current is 0.5A (DC fan). I picked a 2A transistor because I think the fan may draw higher current on startup? Despite that, if the load short-circuits, Q1 will be destroyed which definitely is a problem.
The current sense resistor is on the collector of Q1 to remove the error caused by the base current. The INA180 should allow this if I'm not mistaken.
>>
>>2973333

General rule of thumb is 80% of maximum for constant draw
>>
>>2973343
>DMM and can you check the voltage on a new batter
Yes, and I didn't. That might have been the issue right there.
Thanks for the outline; filing away for next time I need to swap out battery on these things.
>>
>>2973379
You should fully charge and fully drain the new battery a few times too.
>>
>>2973372
That should work. Don't forget the freewheel diode. You could instead consider a DC motor driver IC, because those often have overtemperature and overcurrent protection built-in.
>>
>>2973279
Neat, it can output up to 0.8W, but not 0.95W or higher. Should be plenty for a headphone amplifier circuit.
>>
>Control board from a certain power supply. After 25 years, all SMD mounted aluminum capacitors are completely empty. The only dip capacitor is still fully functional. SMD aluminum electrolytic caps are significantly less durable than their dipped counterparts.
>Operation lifetime of E-caps is fairly short. You can find some samples that still "operate" after 30-40-50 years, but this was not intented. There is an explantion on why they still opertate, but surely no longer meet the specs. There are ways to make e-caps more reliable, but this is not a common practice.
jeez? for music studio gear and synthesizers i was going to recap all through-hole electrolytics but i'm ending up with so much stuff that i was considering to let things be if they weren't old as shit and if they seemed to work fine. but even the SMD electrolytics should be recapped if they're 20-30 years old? this is vintage gear that i want to keep because they're still good for music production and there is no direct replacement and comparable gear would cost many thousands new.
>>
File: IMG_3054.jpg (549 KB, 1664x1248)
549 KB
549 KB JPG
I need some 14650s (pic related) to replace the cells in my trimmer. I've never bought lithium cells online before, all of my 18650s came from a box of them that fell off a truck or something. What is a trustworthy source of 14650s that isn't going to sell me fake garbage cells? Also I'll need to spot weld them to tabs I guess unless they come with tabs I can solder in. Can I just do that with my MIG welder tip like I've done to weld heat shields together or will that fuck up the cell? (you just take the wire out, press the tip against one layer of sheet metal, and it spot welds it to the next layer)
>>
>>2973678
>What is a trustworthy source

it must say Samsung or some variation of that like Samsong Sammsung, Simsong, Fakesung, etc
>>
>>2973695
ha ha retard. Where do you buy them that isn't just going to send you fake shit like amazon, ebay sellers, alibaba, whatever will?
>>
>>2973669
Consider replacing them with those solid electrolyte caps? And check datasheets for any lifetime recommendations. There were definitely some shoddy caps around the turn of the millennium, but modern ones should be better. And smaller, allowing you to go for higher voltage ratings for the same package, which should last longer too.

>>2973678
If you’re in Europe, NKON is a pretty reliable looking vendor. There’s also always people like Digi-Key. If you can’t find a 14650, 14500s are much more common.
>>
>>2971899
they don't get tossed, but they go into a tray labelled "assorted" with he correct/perceived wattage.
I have a pair of tweezers that can do component sorting, so when I have a minute or two I take it out and sort a few.
>>
>>2973696
>non-replaceables
>actually cumbersome to replace
I'd look at local electronics shops I trust then the usual big online suppliers like mouser and digikey.
>>
How do I calculate the output current from an op amp buffer? I want to drive a BJT with an arduino, the arduino can't deliver enough current to reach saturation. I can calculate the buffer voltages to not blow the transistor but how do I make sure it doesn't give it all the current it can and burn it out that way? Is that even possible?
>>
>>2973698
burgerclap actually

>>2973715
Yeah not available on mouser or digikey. Well, digikey has 14500s but I didn't want to do that because it'll require a longer nickel strip going to the board. It looks like they're only available from specialty battery retailers like onlybatteries.com or megabatteries.com but these kinds of places I don't know are trustworthy. I was hoping someone would.
>>
File: HAHAHA (2).jpg (4 KB, 225x257)
4 KB
4 KB JPG
>>2973715
>local electronics shops
Did you just wake up from a coma? Most of those went out of business a decade ago.
>>
>>2973717
>Is that even possible?

it's child's play
let opamp output whatever voltage you like, as long as it's reasonable, say 1V to 1000V
place a resistor in series with the base of the BJT to limit current to a few mA, using ohm's law
>>
>>2973737
I was expecting it'd be something more complex but I'm not complaining.
Thanks.
>>
>>2973717
Why not just use another BJT as a current amplifier? With base resistors, of course.

>>2973719
NTA but I work at such a shop. Taking my lunch break right now, snacking on a prosciutto sandwich. FYI we don’t sell 14650s, and our 14500s are about 5USD each. Which is surprising, considering our 18650s are more like 12USD. Our 3D printers keep breaking.
>>
>>2973746
Some of the BJTs are pnp and the arduino only outputs politive digital, the op-amp lets me easily invert it while also boosting the current. I think this would be the simplest solution, if you have other ideas do tell me.
>>
>>2973746
There hasn't been an electronics shop within 50 miles of me since the last radioshack in the area closed, and I think that was in 2016. Radioshack barely qualified anyway. The ham radio/real electronics store that had components and stuff closed in 2010. I bought my first HT there.
>>
File: hi speed io traces only.png (104 KB, 1435x710)
104 KB
104 KB PNG
Tried winging my first PCB, it was a clusterfuck, decided to start over and just lay out the high speed digital traces first before cramming all the other shit on. How bad is this? Layers from top to bottom are sig/3V3/gnd/sig, microSD is only class 4 and the 10 position doodad on the bottom left carries signals for 3 SPI peripherals (will run at <<<10MHz, probably closer to 1MHz). Can't figure out how to cross traces fewer times than this. Is it worth getting all squiggly to length match the microSD and/or SPI traces?
>>
>>2973749
The same arduino output can drive multiple different transistors? If it’s a general-purpose thing then yeah a push-pull buffer is a requirement. But an op-amp isnt the only option, you could make a BJT totem-pole, or use a digital logic buffer, plenty of options. An op-amp won’t be as fast as a dedicated comparator, not like you need analogue outputs. But either way you’d want something that can handle rail-to-rail inputs and outputs. Push-pull comparators are kinda rare, but the 5V RRIO ones are more likely to also be push-pull. Using whatever parts you have lying around is also a perfectly adequate plan.

>>2973788
10MHz = 7.5m wavelength. Length matching will matter if one trace is 10% of a wavelength too long/short, maybe 1% would make a difference, so don’t make a wiggle 75mm too long. More important is minimising loop area, but if you keep that ground plane as continuous as it currently is you should be fine. I’d add some decent bypass capacitance at the SD slot though, I’ve had issues with a lack of capacitance with those SD modules at least.

You could quite easily route one of those crossed traces around to the inside of the 10/12-pin connector. I assume the STM32 can’t rearrange its pins to something more convenient? Same applies to the SD slot, though the traces would be going all over the place.

Also why not just use a resonator if you’re already going for one of those 4-pin crystal packages?

Also:
>USB B > USB C > mini-B > micro-B
>>
>>2973698
luckily it seems to be only one 90s digital synth that uses SMD electrolytics out of the gear that i have so it won't be as much work to replace them as i had first thought. for some reason i thought people said SMD components would last "forever" and not need to be serviced but perhaps class II ceramics also ought to be replaced after several decades if they're in the analog signal path.
>>
File: ceramics.png (159 KB, 700x518)
159 KB
159 KB PNG
>>2973816
>class II ceramics also ought to be replaced after several decades
Due to aging? I'm just reading about that now, pic related aging when under DC bias looks particularly bad. Surely that's a big deal for PSU filtration?
>if they're in the analog signal path
Using them in the analog signal path seems like a terrible idea in the first place, I can't imagine any audio equipment worth its salt doing so. Even if you get caps that aren't microphonic, you'll still be plagued by voltage dependance. I don't consider any ceramic other than C0G to be suitable for analog signal path applications, though other class-1 dielectrics are probably fine too.
>>
I tried to follow the AND9093-D.PDF from onsemi to create a P-FET inrush current limiting circuit for my project which has 3x1000µF electrolytic caps. After the limit Vgs should end up around -2.2V which should ensure low on-resistance. Will the P-FET heat up too much during inrush current limiting?
>>
>>2973821
it turned out to be just SMD ferrite beads near the audio outputs and not ceramic AC coupling capacitors. SMD ceramics might not be much to worry about if the digital circuitry is still working since digital is just binary on/off and the aging slows down with time (aging graphs might appear to have a straight downward slope but the time scale is logarithmic so the capacitance wouldn't go to zero after 100k hours).
>>
>>2973806
Thanks a lot for the response.
>I assume the STM32 can’t rearrange its pins to something more convenient?
Not on the chip I'm interested in sadly.
I really need to sit down and read art of electronics, for the dozen "Is this enough of a difference to make a difference" questions bouncing around in my head.
>>
File: Capture.png (6 KB, 849x76)
6 KB
6 KB PNG
>>2970026
i'm looking at the input bias spec on the TLV9054. pic related. the footnote says
>(2) Specified by design and characterization; not production tested.
what does this even mean? is the maximum input bias current +/- 18 pA or is it +/- 525 pA? i'm assuming it's the latter because it's specified at some temperature -- but then what the hell is the +/- 18 pA specification for?
>>
>>2973831
I suspect that is not going to work. Remember, a P-channel FET is off when its gate and source are at the same potential, which in this case means when the gate is pulled up to 12V. Because the FET gate isnt being fed 0V during standby, the voltage across C4 is zero before the switch is flipped, so when the switch is flipped the capacitor keeps the gate at 0V while the drain is at a low voltage. But there’s still that negative feedback aspect that should work, so it might be fine. I’d trust a simulation here.

As for the heat, did you pay attention to figure 10? Spiritio instability is a real risk with switching MOSFETs. That’s why I’d consider just switching in a power resistor instead.

>>2973859
My heuristic is as follows:
If people can get away with it on a breadboard, you don’t need to worry about an optimal PCB layout
>>
>>2973912
It was designed to have that 2pA normally, with the 18pA worst case. If you’re sticking around 25C you can probably assume it’s 18pA. But if you scroll down to figures 6-6 and 6-7 you can see the relationship between input bias current and temperature, and with voltage, allowing you to plan a bit more precisely.
>>
>>2973920
thanks anon.
>>
File: 1750662355175997.jpg (1.75 MB, 4566x6090)
1.75 MB
1.75 MB JPG
I need a sanity check /ohm/: my current project is a fully analog PID demonstrator where a motor provides the process and pot driven by the motor through some sloppy mechanical connection does the sensing. (You) already suggested the H-bridge to allow for bidirectional control of the motor, and pic related is the best idea I came up with to drive it. Luckily I found the triangle wave generator in The Art of Electronics or I'd have used a 555 to generate the square wave to be integrated; comparing the triangle with the voltage out of the PID provides a PWM and doing it again but pins reversed provides the complementary PWM, then two comparators choose which mosfet needs to be active and they get strobed by the respective PWM signal (in the schematics I had a brain fart and drew the bjt on the right on the emitter instead of the strobe pin).

Is there something I'm overlooking? I'm open to suggestions, especially if you know a more elegant solution with less components.
>>
>>2973293
Thank you anon. I'll try with 33 turns.
>>
>>2973917
Yes it's a bit of a mystery how the limiting is supposed to work when C4 has 0V across it's terminals just at the moment when the power switch is on.

Can't I just bypass the P-FET with suitable resistors to limit the inrush? E.g. 4x270Ω 1206 resistors would limit the current to less than 0.2A. The P-FET switch would need a rather long delay before switching on. Maybe an electrolytic C4 and/or higher-ohm R1/R2.
>>
>>2973958
A: your PFETs are backwards (draw them with the body-diode and you’ll see for sure)
B: a discrete complimentary MOSFET half/full-bridge is a bad idea. If you run them common-drain then the threshold voltage makes for high dropout (and maybe spiritio instability), if you run them common-source (like you’re trying to do) then the FETs die from shoot-through. If you seperate the gate signals you can try to add RC dead-time circuits, but it simply isn’t robust. I would know, I tried making a motor driver with AO3400/3401 transistors for a client and it kept shitting itself. My recommendations:
>use a dedicated motor driver IC - modern ones are great for having overcurrent and overtemperature protections
>use half-bridge (high-side NMOS) gate drive ICs with built-in dead-time
>use a discrete sziklai-pair common-collector totem-pole, no risk of shoot-through and lower dropout than the equivalent MOSFET common-drain circuit.
C: not sure about what’s going on with the different transistor topologies for the PWM enabling each half-bridge, but the idea seems solid. But you may benefit from some crossover of each half-bridge for stability reasons, buck-boost converters do the same thing where they buck and boost when the input and output voltages are very close.

I’d simulate it before breadboarding to ensure you don’t draw 500A.

>>2973984
Yeah having a power resistor that gets shorted out by a PFET on an RC delay is sensible, but try simulating both to see what you like the look of.
>>
File: 1747421829455470.jpg (296 KB, 1200x904)
296 KB
296 KB JPG
TLDR; how much can i fuck up replacing a burnt mosfet?

So a fan mosfet on my 3d printer's toolhead burned out, because i fucked up. Anyway it's labeled A09T, which leads to a small variation of AO3400s with VDS at 30V, RDS at ~30mΩ at 5V and fitting layout to the existing fets. Seems to check out for a 24V fan. Question is, how much can i fuck it up by just trying? As far as i understand it, worst scenario is burning another fet or fan never spinning to begin with.
>inb4 just buy a new board
Chinks gave me the "haha no schematics or even part number for you, no warranty either, so 40 eurobucks please" spiel, so i'm kinda stubborn for the game here.
>>
>>2973831
>>2973984
[1/2]
>it's a bit of a mystery how the limiting is supposed to work when C4 has 0V across it's terminals just at the moment when the power switch is on.
That is precisely how the circuit works. The miller capacitance of a MOSFET (gate to drain capacitance) is a major factor in determining the rise/fall time. C4 absolutely dwarfs the intrinsic miller capacitance of any normal MOSFET, so I'm going to pretend that the miller capacitance of the PMOS is equal to C4's capacitance.

When the switch is flipped, current flows through the gate-to-source junction of the MOSFET through both R2||R1 and C4, with C4 being in series with the big electrolytics. Vgs starts to rise negatively, with the dv/dt limited by the time constant formed by the gate-to-source capacitance and the resistance of the wires + the ESR of C4 and the electrolytics. The resistor divider doesn't play a big role at this point due to its relatively high impedance. As soon as Vgs reaches the MOSFET's threshold voltage, Vds starts to drop and the drain voltage begins to rise. At this point, Vgs may be at around -4v or so, with the rest of the voltage dropped across the wire resistance and the capacitor ESR. C4 and the electrolytic caps will charge ever so slightly, but for practical purposes it can be said that the top plate of C4 (connected to the gate) remains at 0v.
>>
File: 029.jpg (36 KB, 680x570)
36 KB
36 KB JPG
>>2973998
>how much can i fuck up
>>
>>2973831
>>2973984
>>2974000
[2/2]
OK. So right now, Vgs is -4v or so, and C4 remains discharged. The effective resistance across the drain-to-source junction of the PMOS remains extremely high, as Vgs has just reached the threhold voltage where the MOSFET is barely starting to turn on. Before the MOSFET can actually turn on fully, C4 needs to be charged because it is preventing Vgs from rising further. If Vgs were to rise further, the MOSFET would switch on and a positive voltage spike would be seen on the gate which would counteract the turning-on of the MOSFET. Here, the operating principle of the circuit becomes apparent. The drain voltage cannot rise until C4 is charged because C4 prevents Vgs from going above the threshold voltage until it is charged. C4 can only charge through R1 and R2. The time constant formed between R1, R2 and C4 determines the rise time of the voltage on the drain of the MOSFET and therefore the rise time of the voltage across the capacitor bank.

The rise time will be proportional to C4 times the parallel resistance of R1 and R2. You can assume two time constants or something like that. The current through your capacitor bank will then be equal to C*dv/dt. All this circuit does is increase the miller capacitance of the MOSFET to an absurd value and then limit the gate current severely by using a relatively large resistive divider to charge the gate. If you don't understand my explanation just look up MOSFET switching and miller plateaus online. There will be many resources online that can explain it better than I can.
>>
>>2974001
Sex is hard :(
>>
>>2973998
Seems unlikely to me that you can do much damage by replacing the FET unless you suck so much at soldering that you ruin the board. If there is no speed control (i.e. PWM) for the fan, which I would guess there wouldn't be, you don't need to worry about gate charge or other dynamic characteristics so you can just overspec the MOSFET (i.e. higher Vds and lower Rds on) if you're unsure of the part number. Is the fan okay? Do you know exactly why the original MOSFET failed? If you don't then you might replace it only to have it blow up again.
>>
>>2974005
It's definitely controlled by PWM. Fan is okay, i moved it to the backup fan port which is controlled by the fet circled in the image.
>just overspec the MOSFET (i.e. higher Vds and lower Rds on)
No clue it worked like that, thanks!
The original fet got shorted when i tried to measure current draw (i slipped, dumb as).
>>
File: 1759615341818867.gif (976 KB, 350x300)
976 KB
976 KB GIF
hi friendos
I have an old phone (nexus 4) that no longer has a battery. I want to make it run when directly powered, ideally through just the charging cable. I have seen a few hacks around with different methods used to trick the phone into thinking there's a battery and dropping the voltage from 5 to 4.2 which is what the battery would output. All these hacks seem various levels of annoying to do, and I was hoping there was a small universal board I could buy from Ali or something that does most of the work for me. I understand that all phones are sized differently and may have different battery -> mainboard connectors. But I figure something reasonably small that has clear solder points for the mainboard connection would be really handy without me wasting a bunch of time.
>>
>>2974008
I used a TP4056 lithium charge module hooked up to my old phone while I powered it on, but I did have a battery in parallel with it to buffer the power. Those things only output 1A max and they get kinda hot when doing so. If the phone tries to draw more it would brown-out. Also my phone’s battery had a proprietary gas sensor I had to connect up otherwise it wouldn’t boot.

Two diodes an a pull-down resistor would also probably work fine.
>>
File: img_20180325_100243.jpg (131 KB, 800x551)
131 KB
131 KB JPG
>>2974014
Thanks for the reply
The battery connector has 4 pins, V-, T ?H? V+. I don't know what T and H are, maybe one is the temp sensor. Unfortunately I don't have an old battery so I don't have the board in the picture.
>>
File: pObCVX6duwchfLLp.jpg (159 KB, 1600x1200)
159 KB
159 KB JPG
>>2974016
Also I have a dumb question. How does the battery actually charge? I think the white cable in picrelated is the 5V 1.2A input from the USB charging port. When I plug that in, what does the phone actually do to charge the battery? Will it put 5V across the battery terminals?
>>
File: fren.jpg (76 KB, 750x1000)
76 KB
76 KB JPG
To the anons who have answered all my dumbass questions, and everyone else's dumbass questions, with detailed, helpful answers with minimal snark, thank you. I hope you make a lot of money at whatever your current job is. I wish you a cozy six figures and a voluptuous tradwife if you don't have those things already
>>
>>2974021
i echo the sentiment, but i'm a retail working incel who never makes comission living at my parents' house
>>
>>2973991
Thanks. I didn't want to go the IC driver route simply because I don't have any and I want to use what I have. It's just a learning project for me, nothing too serious. Also the motor is a 3V thing that barely absorbs half an amp, and on the youtube I saw people running those things with complementary mosfet in common source: they basically all handwaved the shoot through possibility or didn't even mention it. What you're saying is that I should replace the mosfets with sziklai pairs to avoid shoot through? Do I understand correctly?
>C.
The LM311, which I have in stock, is a comparator that includes a NPN output stage with both collector and emitter in its pinout. It also has a strobe pin that forces the output off whenever it's pulled low. The idea is that I can check if the PID Vout is either positive or negative and power the correct switches accordingly, then use the PWM signal to strobe the output so that I can transfer the PWM to the active switches.
>>
File: tegaki.png (7 KB, 400x400)
7 KB
7 KB PNG
>>2973984
FYI the power resistor method usually works with the cap going from gate to source, not from gate to drain. The gate-to-drain capacitor is specific to the negative-feedback "miller amplifier" topology of the original picture >>2973831 that the gate drive autist described.

>>2974036
>What you're saying is that I should replace the mosfets with sziklai pairs to avoid shoot through? Do I understand correctly?
Yes. This way around. Darlingtons would work fine too, I just suggest Sziklai pairs because they have lower dropout. Either way it's probably smart to add an input resistor, just in case something shorts. You'd limit the collector current by way of base current.

A common-source MOSFET totem-pole might be ok if your threshold voltage is more than half the total supply voltage, otherwise it's a bad idea. No clue what 4000 series CMOS chips do to mitigate shoot-through, maybe the ESR is high enough it's not a big deal. Your P-ch MOSFETs weren't actually upside-down, just drawn with the gate coming off the drain side not the source side.

>LM311 stuff
Yeah but the left BJT is on the strobe pin while the right BJT is under the main gate BJT.
>>
>>2974037
>threshold voltage
Eh, not really: I need at least 3V to run the LM358 and at least 3,5V for the LM311 so make it 4,5V so I can power it with three AA batteries once it's integrated; FETs' typical threshold voltage is 2,25V for the N channel which would be close, but the P channel has -1,7V which isn't near enough.
>the right bjt
In my post I wrote that I had a brain fart when drawing the schematic. I didn't want to draw it again for the fourth time since I kept making minor drawing mistakes lmao.
>>
>>2974016
That looks like 3 pins: [V-] [TH] [V+]. There are only three three conductors on the flat flex (unless it's double sided (can they even be double sided?)). TH would be a temperature sensor.

>>2974017
>How does the battery actually charge?
>Will it put 5V across the battery terminals?
It's basically a current-limited 4.2V supply
https://www.digikey.com/en/articles/a-designer-guide-fast-lithium-ion-battery-charging

>I think the white cable in picrelated is the 5V 1.2A input from the USB charging port
On the right side of the battery compartment? That's an antenna cable.
>>
>>2974000
>>2974002
Thanks for explaining the details on that circuit. I couldn't get onsemi's circuit to limit the inrush current to less than about 15A. It's an improvements as without any limiting at all the surge would be 22.5A.
>>
On the other hand, 10µ electrolytic G-S cap, large R1&R2 and 10R series resistor can limit the surge down to 1.2 A. I just wonder if X1 & R8 would be vaporized by having to dissipate over 10W for tens of milliseconds.
>>
NTC thermistor
>>
>>2974081
Hm, you tried varying C1, R2, and R3? I would expect doubling the capacitance to double the charge time and hence halve the current, but then again things are stranger with negative feedback.

>>2974084
If the FET is in danger from that you can increase the RC constant. Otherwise you can use the FET’s safe operating area graph or its transient thermal response graph to figure out whether it’s comfortable eating that impulse. A spike of 1A for 10ms over 2V is well within the SOA range for that component. A low Vds while switching is nice, that puts you out of the Spiritio region, I think 2V is good for that but you could maybe push for 1V. At 100ms you could easily afford to wait longer. Even 5 times that wouldn’t be a big deal for the end user.

FYI the more normal soft start circuit is to use a comparator sensing the capacitor bank’s voltage and comparing that to a reference, and only turning the PFET on once the bank is past a certain voltage. It’s more complicated, and you might need to take care that the FET doesn’t turn off under heavy load. I’d probably leave it as-is.
>>
I want to replace this corroded component in my Mercedes R129's radio amplifier. The car is making a constant high pitched speaker noise I think due to the amp, although it does have an old aftermarket stereo. Based on the C#### adjacent to it I am assuming it is an axial ceramic Capacitor. It looks like its identical neighbor C2103.
Based on internet searching about its markings it could also be a 0-Ohm resistor
If it's a capacitor, can I the values for this? Google search only showed color codes for 3+ stripes, this only has one.
I guess I should have removed the identical component and measured it, but I dont really trust my multimeter for capacitance measurements.
>>
>>2974126
The footprint in the silkscreen is definitely a rectangular spot to put a film cap, my assumption is that the designers made the layout flexible enough to handle multiple filter topologies. I’ve never seen an axial ceramic capacitor, let alone a capacitor with a single black bar indicating “zero” on it. If you measure the other one for resistance and it shows up zero, just use a wire to replace this one after you clean up the corrosion.
>>
File: 1764459735444448.png (435 KB, 800x584)
435 KB
435 KB PNG
>>2970026
any reliable materials on designing a power adapter? I want to start building tools like a ball mill for my workshop but I don't know all the gotchas and how to actually calculate values of components.
>>
>>2974194
Isolated AC-to-DC supplies are above my pay-grade. Decide on your requirements for voltage and current and efficiency and noise. Pick a sensible topology from that. Then pick a switching IC and the magnetics it requires. Then follow the reference design and appnotes. Same goes for non-isolated converters, but they’re more forgiving in terms of feedback and choice of magnetics. Don’t be retarded like me and choose an obscure topology like split-pi boost-buck, or try to make a fully discrete switching supply with components you have lying about.

The smarter option is to buy an off-the-shelf supply from someone like Mean Well. Power electronics is not something you venture into without a good reason, unless it’s something simple like a mains-frequency transformer linear supply.
>>
>>2974194
Salvage a washing machine motor and control board.
>>
send me your strength anons
I have to lay this out and order it before the JLCPCB Spring Festival closure
>>
>>2974340
>our factory production line will be on holiday from February 16 to February 19.

wtf, dude? that's a 4 hour job
as with any daunting task, you just start at one end, and push along until you come to the surprising realization that it's 100% done

then you realize it was actually an easy job, but you're still gonna get panicky when the next job comes along, coz you're weak, pathetic and human
>>
File: 1585738739427.png (22 KB, 307x292)
22 KB
22 KB PNG
>>2974346
>that's a 4 hour job
4 hour job hits different when you get home, exhausted from a day in the wage cage and commuting on public transit, and have to cook and eat dinner first.........
I guess I'll chip away at it bit by bit
>>
>>2974126
Bose makes ICs in their fab?
Doubt.
>>
> https://research.nvidia.com/labs/electronic-design-automation/papers/netlistify_mlcad25.pdf
I hope to one day just take a photo of either side of a board and have a schematic and working simulated netlist generated for me. By simulating the netlist it should be able to iteratively correct itself without needing further human interaction, at least for audio and power supply circuits, microcontroller stuff less so. At the pace of technology it should be doable in a decade or two.

Even just generating spice models from datasheets would be great.
>>
>>2974348
Do you actually believe all these excuses
>>
>>2974375
you've seen right through me anon
rather than do the work, it's easier to post about it on the internet and get (you)'s, and I've been exposed as a charlatan and a scoundrel
>>
>>2974373
just post the pictures of the pcb to AI and ask for a schematic, netlist, and, and spice model simulation.

> spice models from datasheets
Like they havent already ingested all of them
>>
>>2974494
>to AI
You mean the large language models with no method of self verification? I think they'll slowly get better at electrical engineering tasks like that, but it seems to me that you'd get more reliable results with less required training and less overhead per query by training a dedicated neural net for specific steps. You'd want to incorporate spice simulations into the verification process, such that the neural net can adjust the spice model until the graphs look identical.
>>
>>2974340
just awful
>>
>>2974532
You've got two or more layers to work with, it's easy compared to single-sided designs or perfboard. Looks like maybe 2 or three hours for a first run, then another hour or half to tweak and refine it. I prefer to select whole sub-circuit blocks in my schematic, then tabbing back to the pcb layout will select just those components, so I can lay them out in groups too. Don't be afraid to adjust resistor footprints to be longer or shorter or vertical.

What's the design? I'd consider turning that right-angle header into an edge-mount SMD-soldered header, they're nicer looking.
>>
>>2974539
>What's the design?
It's a voice card for a polyphonic synth, it's going to plug into a socket on a backplane, hence the pin connector. Wouldn't an SMD connector have less mechanical strength?
I'm trying to route as many signals as I can on the top, and have a ground plane underneath. I don't think I'm at the sort of complexity that justifies 4 layers. It's a kind of unholy hybrid of analog and digital so the main headache is routing control voltage signals from a DAC chip to all the analog parts that it controls.



[Advertise on 4chan]

Delete Post: [File Only] Style:
[Disable Mobile View / Use Desktop Site]

[Enable Mobile View / Use Mobile Site]

All trademarks and copyrights on this page are owned by their respective parties. Images uploaded are the responsibility of the Poster. Comments are owned by the Poster.