[a / b / c / d / e / f / g / gif / h / hr / k / m / o / p / r / s / t / u / v / vg / vm / vmg / vr / vrpg / vst / w / wg] [i / ic] [r9k / s4s / vip] [cm / hm / lgbt / y] [3 / aco / adv / an / bant / biz / cgl / ck / co / diy / fa / fit / gd / hc / his / int / jp / lit / mlp / mu / n / news / out / po / pol / pw / qst / sci / soc / sp / tg / toy / trv / tv / vp / vt / wsg / wsr / x / xs] [Settings] [Search] [Mobile] [Home]
Board
Settings Mobile Home
/diy/ - Do It Yourself

Name
Options
Comment
Verification
4chan Pass users can bypass this verification. [Learn More] [Login]
File
  • Please read the Rules and FAQ before posting.

08/21/20New boards added: /vrpg/, /vmg/, /vst/ and /vm/
05/04/17New trial board added: /bant/ - International/Random
10/04/16New board for 4chan Pass users: /vip/ - Very Important Posts
[Hide] [Show All]


[Advertise on 4chan]


File: 1752214041603839.webm (3.87 MB, 480x736)
3.87 MB WEBM
Thread that errored out:
>>2975961

>I'm new to electronics. Where to get started?
It is an art/science of applying principles to requirements.
Find problem, learn principles, design and verify solution, build, test, post results, repeat.
Read the datasheet.

>OP source:
https://github.com/74HC14/ohmOP
bake at page 10, post in old thread

>Comprehensive list of electronics resources:
https://github.com/kitspace/awesome-electronics

>Project ideas:
https://hackaday.io
https://instructables.com/tag/type-id/category-technology/
https://adafruit.com
https://makezine.com/category/electronics/

>Books:
https://libgen.is/

>Principles (by increasing skill level):
Mims III, Getting Started in Electronics
Geier, How to Diagnose & Fix Everything Electronic
Kybett & Boysen, All New Electronics Self-Teaching Guide
Scherz & Monk, Practical Electronics for Inventors
Horowitz and Hill, The Art of Electronics

>Recommended software tools:
KiCAD 6+
Circuitmaker
Logisim Evolution

>Recommended Components/equipment:
Octopart
LCSC
eBay/AliExpress sellers, for component assortments/sample kits (caveat emptor)
Local independent electronics distributors
ladyada.net/library/procure/hobbyist.html

>Most relevant YouTube channels:
EEVblog
W2AEW
Moritz Klein

>microcontroller specific problems?
>>>/diy/mcg
>I have junk, what do?
Shitcan it
>consumer product support or PC building?
>>>/g/
>household/premises wiring?
More rules-driven than engineering, try /qtddtot/ or sparky general first
>antigravity and/or overunity?
Go away
>>
if i wanted to make a low tech cyberdeck that will be used for reading pdf books, listening to music (cmus), and then very light browsing (prob with w3m or at most netsurf (no js & stuff)
how realistic/usable would it be on the pi zero 2w (or maybe + e-ink display? (and then im thinking like 6000mAh battery for the piz2w connected with the pisugar (remove the 1200maH & solder on the 6000mAh, & use the 1200mAh for the e-ink (charge both with usb c splitter?), wireless mini keyboard/trackpad)

how realistic would this build be? its my first electronic project im trying. i feel i could get it running under 512MB.
thoughts?
>>
>>2981582
A pi zero is a computer, with specs comparable to a machine from the early 2000s. If you run a conventional operating system on it, listening to music and reading ebooks would be trivial with existing applications. Browsing the web could potentially be challenging, but I imagine there are browsers or browser configurations designed for this. Only with multiple bloaty tabs would you be likely to eclipse a few hundred MB. I know there are really stripped-down linux operating systems, likely ones that use less than 100MB RAM, though I don't know if you'll be getting a UI along with that. Using an existing OS and software is more of a /g/fglt question. Writing your own code to run on a bare SBC is apparently a nightmare.

Hardware-wise, e-ink may not be ideal for browsing the web, or even books depending on your screen resolution. I'd much rather have a tiny screen with big text size and fast refresh for RSVP reading, but that's just me. Whatever screen you use, if you pick one with easy compatibility with the pi zero, it will basically be plug-and-play. HDMI is ideal, with a USB touch digitiser if you want that too, but those connectors and cables may interfere with your desired ruggedness and form-factor. I tried and failed to get a GPIO-based colour touch screen working on a Pi 2, but that was over ten years ago now so the landscape should have changed.
For the battery, the charging and protection circuitry can be a hassle but if you're using an existing project like the PiSugar it should be pretty straightforward.
>use the 1200mAh for the e-ink
You'd be much better using one battery for everything on the portable device. That shouldn't be difficult, the Pi has its own 5V USB outputs.

If you wanted more of a challenge, there are some compact ESP32 dev-boards with integrated e-ink screens, there you'd have to write your own OS and firmware. Though a few people have definitely done similar projects, like Ashtf's Pocketmage.
>>
>>2981573
>what tricks am I missing?
ultrasonic cleaner
>>
am i still range banned
>>
>>2981625
The best trick is to only use an appropriate amount of flux and then just leave it in place. If you don’t like brown use no-clean. Hobbyists and old school technicians get obsessed with cleaning flux and usually make a mess of it. Now you have conductive, corrosive salts free of the resin all over your board.

Trick #2 Don’t even try to clean no-clean flux. It should be called “never-clean”, because you should never clean it and you will never get it clean.

Trick #3 if you have a hardcore cleanliness or impedance spec you can measure against, have your boards assembled on a water clean process

Trick #4 if you’re going to clean flux off your board, make sure all the parts on it are sealed against flux and solvent ingress. If you can’t do that - don’t clean

Trick #5 if you really must clean rosin flux, a 2:1 lacquer thinner to isopropyl mix works a lot better than either one by itself
>>
>>2981631
https://www.youtube.com/@jkgamm041/videos
This guy is a professional who always cleans flux.
>>
>>2981631
And yes; trick #6 an ultrasonic cleaner is a great idea. I need to get one the next time they go on sale at harbor freight.

Trick #7 the old school method was to use a dishwasher. Fantastic with water clean. Kester also makes or made a saponifier for rosin flux you could use but it was expensive and I never tried it. Dishwasher detergent works suprisingly well. You do have to be super careful about sealing off unsealed parts or installing them afterward with no-clean

Trick #8 a toothbrush doesn’t work that well. You want a few stiff bristle brushes. Technitool used to sell nice ones; probably still does

Trick #9 if you are using solvents you need a lot more than you probably think. you should not reuse them. You should be doing this in a Pyrex baking dish and changing out solvent a few times in your process

Trick#9 if you have made a mess of no-clean they do make commercial flux cleaners in spray cans that about the best you can do. They’re a little expensive though
>>
>>2981635
Sure. There are reasons you might clean flux in a professional setting and I outlined a couple of them and how you might do it. They don’t apply to any but a very few hobby projects: almost all mass-manufactured electronics assemblies today are produced with no-clean flux and not cleaned. Almost the only reason you might want to remove flux as a hobbyist is if you’ve used excessive quantities of it. So first don’t make a flux swamp, and second, if the flux isn’t causing you measurable problems, leave it.
>>
>>2981631
>The best trick is to only use an appropriate amount of flux and then just leave it in place
t. zero high impedance, low current or high voltage experience
>Trick #5 if you really must clean rosin flux, a 2:1 lacquer thinner to isopropyl mix works a lot better than either one by itself
I've used distilled water + IPA a couple of times. it seems to work better in some cases. follow up with pure IPA
>>
>>2981644
You presume a great deal. Did you read my whole post? And almost no diyers are doing real high voltage or high impedance work; those folks know who they are and aren’t smearing salts all over their circuits.
>>
>>2981645
you shouldn't tell people to pick up bad habits
always clean your boards. "no clean" flux ain't
>>
>>2981648
Always cleaning your boards is a terrible habit. If you don't have any reason or way to measure ionic contamination, you're probably fucking it up and creating more problems on your boards than you would leaving an acceptable amount of flux in place.

Technicians who've been trained to do IPC Class 3 or mil-spec work or equivalent tend to internalize it as the highest standard of workmanship. But it isn't some moral work ethic performance. It's a way to meet a spec, and it has its own trade-offs.

Almost all commercially produced electronics are IPC Class 2. You can hit that with normal amounts of no-clean flux and no cleaning. Which is what everyone in industry does. You can fail its modest ionic contamination requirements, by the way, from just improper handling of the bare boards. Basically, Mr. Sweaty and Ms. Cheeto Fingers should be wearing gloves. (there's other ways you can fail, but that's the usual one)

The vicious cycle you'll see in production over and again is: the cm doesn't have their reflow profile dialed in, so they turn up the flux sprayer. Now they have excessive flux on the board (which is a defect in class 2). So they try to clean it off. Now they're failing ionic contamination tests and have two problems. I've never seen that end well. At that point the boards have to be scrapped or cleaned very thoroughly at a loss. The trick is to not use excessive flux in the first place; it's very hard to recover from that and it's better to allow excessive flux under deviation with corrective actions in place.
>>
>>2981644
Oh if you do need to get rosin off a board, do try the lacquer thinner cocktail. Water is the universal solvent but lacquer thinner is mostly nonpolar solvents and ipa is a mostly polar solvent. The mix just makes flux practically vanish. You'll like it.

It's my go-to when a technician has screwed up one of my boards by cleaning it improperly. It will take the sticky mess right off.
>>
>>2981657
>lacquer thinner
>Modern lacquer thinners increasingly have to comply with low-volatile organic compounds (VOC) regulations. Often, these formulations consist mostly of acetone and other simple ketones with very small quantities of aromatic solvents.
>acetone
how about no?
a gentle non-polar solvent would be heptane. I use it to clean gun parts
>>
>>2981661
You got me there. My can is pretty old. Good suggestion; next time I have to mix some up I might try that.
>>
>>2981613
so im actually thinking of using the Inkplate 5Gen2 so ~5in. i thnk it could potentially work. and the refresh rate is workable
and yea, i plan to use a really stripped down linux, with a wm like i3, and mostly using terminal, like even w3m for browsing, but if i want a little nicer, run (still seems possible) netsurf
>>
>>2981582
Get a thin client and trim it down. Some boards have a header for a LCD display so you don't need a DP or HDMI cable.
>>
>>2981666
You could use a display with USB-C input too for power and signal.
>>
>>2981644
It doesn’t even have to be that low current / high impedance, a client of mine was soldering LM3914 boards and found that the flux from his rosin-core solder was causing significant issues. I’d suggest that any analogue circuit would benefit from less flux. On the other hand, none of my recent vero-board designs have suffered from flux issues if I’m remembering right, maybe the guy was using plumbing flux. But as the other anon said, if it’s possible to make things worse with an insufficient clean, one should be mindful of that.

It should actually be pretty easy to measure these effects.
>>
>>2981661
> acetone, MEK, THF, etc….
You could sandblast it too to clean it. But why?
I’ve getting rid of rosin flux residue for decades, and IPA suffices as probably the safest, cheapest, and most readily available. It dissolves rosin 100% and it’s always clean.
The general rule is start with the lightest-duty cleaner first, and if that doesn’t work, move to something more stringent.
Similarly, and more relatable, you don’t start a battle in your final form, you always build up to it over a series of episodes.
>>
>>2981677
> plumbing flux
I’ve used zinc chloride flux before, it works fine.
I think the worry here is it tends to keep working and dissolve the metal just left on there at room temperatures. You definitely want to clean all of it off in that case. I’ve seen lots of rosin left on things made in the 50s and 60s with no degradation so less of an issue.
>>
>>2981677
>LM3914
I can't imagine. But I have heard variations on that story from time to time from hobbyists, and I also have literally never seen a circuit go from non-working to working from cleaning in a professional setting. The issues I have seen from flux in production have been from excessive use of liquid flux around unsealed parts. I have seen other cleanliness issues affect standby leakage current in battery-operated devices.

I hate to make assumptions about what people might be doing, but I have this theory that some of those stories involve using gobs of gunky flux and having conductive debris (solder splatter, wire strands, etc) stuck in it.
>>
>>2981681
>It dissolves rosin 100% and it’s always clean.
Yeah, show me the IPC-A-600 report.

The irony is the obsessive flux cleaners never get around to obsessing on figuring out how to measure ionic residue, or on not touching boards with their bare hands, or wearing hair nets, or whatever. And I've seen plenty of "clean" boards with bits of bristle and sponge and crud left behind, which is a defect for Class II also.
>>
>>2981689
>And I've seen plenty of "clean" boards with bits of bristle and sponge and crud left behind
I've seen this as well, before moving to sonication in IPA
the specific issue we had was leakage currents into some sensor diodes for laser stuff. not at the sensors themselves (which are $2k a pop) but at the opamps. said leakage was popcorny in nature. sonication was effective in fixing the issue
I also change IPA pretty much every time, which probably helps. this isn't very efficient in terms of solvent use, but I'm spinning $5k boards so who cares
>>
>>2981701
I'm looking forward to doing some experiments with an ultrasonic cleaner and maybe water-clean flux. I have a roll of water-clean-core around here somewhere. If you ever have boards assembled at a CM that uses water-clean, they come out gorgeous. But water-clean *must* be cleaned, and soon after soldering, and very thoroughly, because it leaves loose corrosive salts. It's just a royal pain to vet a design for sealed parts, tape stuff off, etc, and then figure out how you're going to do the water spray. The production machines are a lot like dishwashers so that's an option but every time I've ever cleaned a board in a dishwasher I've had to grit my teeth. Some people just rinse in warm-to-hot tap water but that seems a bit hokey.

I would do a deep dive on the risks before using an ultrasonic cleaner in production. What did you come up with?
>>
>>2981702
>Some people just rinse in warm-to-hot tap water but that seems a bit hokey
that's going to leave all kinds of salts on your board. at least rinse with distilled water after
>I would do a deep dive on the risks before using an ultrasonic cleaner in production. What did you come up with?
I fail to see what the "risk" would be
>>
>>2981701
If you’re spending that much, you might as well get an IPA distillation setup. Maybe a run through a seperatory funnel alongside saturated salt water beforehand.

I once had a BMS board that wasn’t outputting any current, suspected water ingress but not really any visible corrosion. I washed it with vinegar, baking soda, a mixture of both as a buffer solution, then distilled water, then IPA. That definitely got it working, but without sonication or high-pressure washing you do wonder how well you can wash beneath parts. I can only imagine conductive salts beneath a BGA or LGA.
>>
>>2981709
>If you’re spending that much, you might as well get an IPA distillation setup
I do recycle my IPA to an extent. I keep separate containers for virgin IPA and used IPA. I also let particles settle before decanting into the used IPA container
I go through maybe 5 liters of IPA per year at the moment, so it's not worthwhile to distill. but, a friend of mine has an SLA printer, and cleaning prints requires a lot of IPA, so maybe I'll have an excuse at some point. my company is flush with cash at the moment so I could stand to invest in fixed capital
>I washed it with vinegar, baking soda, a mixture of both as a buffer solution
weird idea. I definitely wouldn't think to use sodium acetate. also bicarb already acts as a buffer
>>
>>2981714
>bicarb already acts as a buffer
Guess you're right. I had extra vinegar in the jar so I pipetted it on atop the board that already had bicarb on it. No clue if the result was closer or further from pH neutral. It wasn't exactly a professional job, I was just trying to be as thorough as possible. The original board had some silicone conformal coating on it that seemed to be flaking and discoloured in some places, I sprayed a harder laquer-style conformal coating on once it was clean and working.
Know if there's a better more basic cleaner to use on boards? I know NaOH eats through solder mask. Sodium carbonate is used to dissolve un-cured etch resist but it should be pretty inert for anything on a manufactured board, no clue if it's any better as a solvent for acidic compounds though.
>>
>>2981725
oh yeah carbonate (as opposed to bicarbonate) will act as a weak base
>>
>>2981706
>that's going to leave all kinds of salts on your board.
Probably. Hence "hokey". But I've seen the method recommended by at least one pretty credible person for prototype-level and hobby work, so it's also probably sufficient to prevent the corrosion you'd expect from leaving water-clean on the board. You'd have to measure to see if it's worse than how you're cleaning now.

>I fail to see what the "risk" would be
Of course you do.

Here's a thought experiment. Imagine for a moment you're an engineering manager or principal engineer somewhere. In your weekly meeting with the quality team, you find out that manufacturing is reworking about 10 boards a day and they are struggling to meet cleanliness requirements. They want to start using an ultrasonic cleaner. No other context is provided.

Quality manager: Is that OK? Are there any risks to doing that?
You: I fail to see what the "risk" would be
Quality manager: I'll take that as a "yes"

Down the line you get bad news from quality. Maybe manufacturing is breaking a couple boards a day and they're concerned about the rest. Maybe six months down the line every single one of the reworked boards that passed production test is failing in the field and generating a warranty return, and they're just going to keep coming for at least six months even if they stop reworking boards now and let them pile up. What has gone wrong? What's breaking? How would you prevent it? These are not rhetorical questions. Assessing them hypothetically and mitigating them in advance is what I mean by a "deep dive on risks".

Note here I am not "arguing" with you or trying to win points. I am trying to teach you something you obviously don't know and bring you around to a point of view. You don't have to internalize it - maybe in your world it doesn't apply. Or other people are accountable for that kind of decision and you don't ever want to be. That's fine. But yes, putting *anything* into production has risks.
>>
reeeeeee
I needs my resistors
>>
>>2981812
Yikes. I have an order I've been meaning to complete for a while now while I finish sketching out some (hobby) prototype designs. Because when it's my money vs my time I usually wait the extra time to consolidate shipping. I can live with that but...

What about the big distributors like Arrow, Avnet, and Future? Mouser/TTI?
>>
>>2981794
Not him, but I’ve heard electrolytic capacitors do not handle ultrasonic cleaners well, so I’d want to solder those only after sonicarion, thankfully electrolytic caps should be far from any sensitive analogue signal paths so cleanliness isn’t quite as big an issue with them. For conventional epoxy components like resistors and ICs I wouldn’t expect any issues, same for connectors, and likely not with ceramic components like MLCCs either but I’d want to look into that. I know that for laptop board repair they go for a significantly different frequency than common hardware store ultrasonic cleaners, I don’t know if that’s to prevent board damage or to better clean in small areas, but that’s also something to look into.
>>
>>2981714
> so it's not worthwhile to distill
No, man… you keep what’s left-over… the dissolved flux, and re-use that.
If i find a good volatile solvent…. Not naoh obviously I’ll use it to strip the soldermask and re-use my new soldermask material for repairs.
Glpt is expensive.
>>
>manually balancing an 18650 pack by clipping alligator clips onto the battery tabs and discharging the cells with an electronic load
is it a bad idea? i really dont feel like soldering a balance lead onto this thing.
i already have a PCM on it that should do balancing automatically, but the cells are too out of balance for it to kick in yet
>>
>>2981843
Perfectly sensible, though ideally you'd have voltage feedback so you don't accidentally discharge the cells too low. I guess you could just check it every few minutes if it's at your desk while you do something else.
>>
File: fanta.jpg (19 KB, 480x335)
19 KB JPG
>>2981794
yes anon I understand things are a bit different if you're spinning boards by the thousands or more. but that's the point at which I'd send things off to be assembled by professionals. a 10% failure rate isn't a problem for the amount of boards I'm making
of course knowing more about what tends to break is good. being able to remove crap using only solvents is nice, so I may experiment with that on some boards. maybe a bit of heat could help
>>2981839
>No, man… you keep what’s left-over… the dissolved flux, and re-use that.
waste not want not
>>
File: amp_repair.jpg (754 KB, 1760x2400)
754 KB JPG
The output capacitors of my HypeX NC252MP amp have shit themselves. One of them is visibly bulging. The amplifier when turned on just clicks rythmically in a glitched way and produces no other output. According to the capacitor markings, this is the bottom dollar Sus'con capacitor range with no impedance spec.
I'll replace them all. I assume there is no issue with going with long life, low ESR Nichicon ones, right? Is the UHW1K471MHD the right choice? Higher voltage rating, 6 times the lifetime and low ESR according to the datasheet. https://www.tme.eu/Document/3d43f9cfc997a110b462c78c06deb490/UHW.pdf
I won't be touching any other capacitors. The bulk capacitors of the switching power supply section seem fine and are the HZ line with longer lifetime rating.
>>
>>2981857
In some cases going for a lower ESR can be an issue, by reducing loop stability or inrush current through other components. But it's almost certainly fine, especially if they're stacking parallel caps for low ESR in the first place.
>>
File: 20260318_101615.jpg (3.87 MB, 4080x3060)
3.87 MB JPG
I need to rewire this setup which is an old 3 phase motor 180W, to put it through a VFD of 370W and have a normal single phase socket. Whats the simplest method? has anyone done something similar before?
>>
>>2981942
this is the whole section
>>
>>2981942
>put it through a VFD of 370W

dont understand your concern about re-wiring
a great many VFDs will convert single-phase to 3-phase
as well as give you speed control
so no re-wiring necessary
https://www.youtube.com/watch?v=FGywGmlZOic
>>
File: 20260318_145428.jpg (3.55 MB, 4080x3060)
3.55 MB JPG
>>2981954
the problem that i have is that this 3 phase motor is really old and needs 3 x 380V supply, i dont know whats the right way to say it but the power supply is hard wired and goes directly into the motor so i need to go to electritian to pull the connectors out so i can transform it from delta to star or the other way around with a normal VFD..
>>
>>2981954
great video btw, thanks
>>
File: circuit-20260319-2024.png (122 KB, 2252x1154)
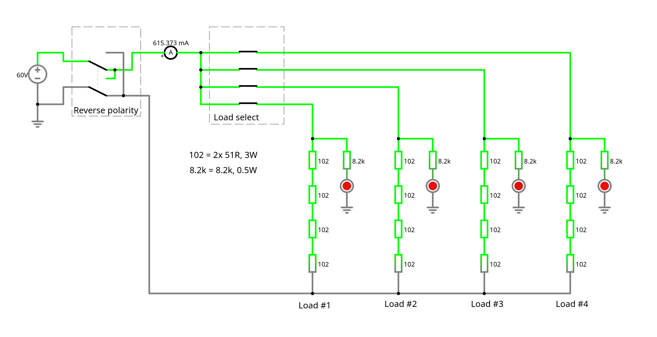
122 KB PNG
I built this switchable load circuit on a proto board for testing purposes. It needs to operate at 24V and 42V constantly for hours at a time and survive 60V peaks (<1 s). Sometimes the technicians reverse the supply polarity and as expected the indicator LEDs won't light up. Some have even blown out after reverse polarity. Can I use diodes or transistors to automatically switch the LED polarity?
>>
>>2981981
Yes. You're exceeding the reverse breakdown voltage of the LED. They don't make good rectifiers for that reason probably among others but I'm not going to think that assertion through right now. You can put a 100V+ silicon diode in series after the LED so that it "holds off" the reverse current, but you will have to adjust your current limiting resistor.

Then you can put the same pair of diodes in reverse in parallel so they light up or hold off in the opposite directions from the first.

In through-hole this would be the 1N4000 series like the 1000V 1N4007 or in smd the S1 series like the S1M. You can buy lower rated parts in those series, and they're fine if they're all that's, available, but the cost difference is very small and gets smaller in volume.

+LED- -> +1N4007-
Something like R< > Return
-1N4007+ <- -LED+
>>
File: reverse-holdoff.png (12 KB, 1152x648)
12 KB PNG
>>2981985
Well that bit of ASCII art didn't work. Try this.
>>
>>2981987
Or if you're limited to putting only one LED for each indicator in a panel or something, you could put it in the middle of a full-wave diode bridge.
>>
>>2981579
>Building an electronic ballast for 70w high pressure sodium lamps because they're comfy
>Try to simulate the PFC boost converter in LTSpice
>No PFC chip in inventory
>Can't find Spice models available for download
How exactly do you use this thing? Do you just have to make every chip model yourself? Or are there better tools you use to design or simulate the circuit?
>>
>>2982009
>Do you just have to make every chip model yourself?
Pretty much. It's a sales tool for Analog Devices after all. You can import other companies' chip models if those other companies provide them. You don't even get common jellybean analog out of the box with it.
>>
>>2982009
I usually only simulate minimalistic analog designs. I don’t simulate a, say, GB202-300-A1 with SPICE
>>
>>2982011
>GB202-300-A1
You might get behavioral models like IBIS models for SI work for something like that, but I don't live in that world
>>
I've been reading the flux cleaning discussion with interest, this is the aftermath of cleaning my board with 91% isopropanol - I suppose the deposits are some kind of salt? On another board, I was able to remove the white residue with water, and then rinsing with more IPA to dry it.

I recently acquired some pure hexane, which I think might do a better job. But also it seems like the safest thing to do is just not clean the underside of the board at all.
>>
File: 900492CK_01_0424[1].jpg (20 KB, 300x300)
20 KB JPG
>>2982017
Ouch. What kind of flux was it? If it was R/RMA/RA it's probably mostly salts. If it was no-clean, it 's probably both the synthetic binder and the salts. I don't know a whole lot about improvised, hobbyist-level removal of no-clean. If I had to do it, I'd buy a spray can from tech-spray or mg chemicals or chemtronics.

You need to use a lot of fresh solvent and scrub vigorously with a bristle brush. Dabbing at it with q-tips and a toothbrush will not get the board cleaner than it was when you started. All of your solder joints probably look cruddy with the stuff under higher magnification.
>>
>>2982017
water might take the salts
here's a thought: mix IPA, water and heptane. the latter is not miscible in the first two I think, but maybe there's an additive one can use to make it so? or just alternate
>>
File: pc1.jpg (3.18 MB, 2757x1775)
3.18 MB JPG
>>2982021
It was cheap Chinese rosin cored flux from Amazon, 1.8% flux apparently. The white residue did wash off by careful application of water on another board, so I'm sure it must be some kind of salt. I always thought that flux dissolved oxides and burned them off, maybe I need to understand more about the chemistry of all this.

>>2982029
I'm seeing generally confusing results. The board underside came out worse than if I hadn't cleaned it at all. But I also have a few smt components where I used a "no-clean" flux pen. That left a horrible residue, but it cleaned up perfectly just with isopropanol.
>>
>>2982031
observant anons will notice those are actually two different boards but they both looked the same before/after cleaning

and here is a pic of >>2982017 which I have just cleaned with water and then IPA and then dried with a hair dryer, it looks like I got away with it, but I think I just won't bother cleaning at all next time
>>
>>2982031
Yeah that's not a lot to go on. Was the flux brown?
Your board can look shiny and clean and have worse levels of salts and residues than if you had left the activators encapsulated by the resin. (That's part of the magic of rosin flux and what no-clean is specifically designed for)

I don't see any parts that should have an issue with water or solvents but it's your responsibility (to yourself at least) to check the whole board.
>>
>>2982038
The surface mount was done with ChipQuik CQ4LF which is apparently water-based and "leaves no residue". Surely it's no good to leave a board like the picture on the left with visible deposits of crap?
As of now the boards work so I'll just hope I got away with it.
>>
>>2982035
It looks like you still have visible flux residue that would be a fault in typical consumer/commercial electronics production (IPC Class 2, for the folks keeping score). All over but particularly on the right. Note that little clear puddles of no-clean at each pad, i.e. normal levels of flux especially no clean, are acceptable under that standard if you meet ionic contamination tests, which you should with normal levels of flux. Ironically, cheeto fingers, on the other hand can fail you, but you never hear the scrubbers going on about not touching boards with bare skin.

I'd give it another pass with generous amounts of fresh ipa and distilled water with a stiff boar bristle brush in a glass baking dish, and when it starts looking deep green like your cleaned top, call it good. I assume this is a hobby project?
>>
>>2982043
>I assume this is a hobby project?
yes, nothing that needs to adhere to any standards at all. As long as I'm not seeing actual electrical problems due to conductive residues I will be happy.
>>
>>2982042
You want to use a minimum of flux. You'd probably find IPC-A-610 interesting; you can find older versions as PDFs pretty easily online.
That before picture of the top side looks like it might have some excess solder, solder splashes, or solder balls. Those are more trouble than a little flux.

You can see the difference when a domestic supplier (Chipquik) promises "no cleaning required, easy cleanup with IPA" now, right?
>>
>>2982035
Low quality IPA + water is worse than nothing for surface mount parts since it doesn't dissolve the flux very well, and the solvents get trapped under components.
Trichloroethylane or anhydrous methanol in an ultrasonic cleaner + washing it in the dishwasher with a phosphate based detergent is usually good enough for any board.
>>
File: 1585602371826.png (60 KB, 614x518)
60 KB PNG
guess I've really ballsed this up
>>
>>2982031
>rosin cored flux from Amazon
AFAIK actual rosin core shouldn't leave a white residue. Possibly a different kind of flux instead of rosin.
From what I've seen, what you get is always kind of a gamble from random suppliers unfortunately.
>>
File: 20260319_184349.jpg (1.68 MB, 3264x2448)
1.68 MB JPG
What is it? Found in a collection of vacuum toobs.
Printing says something like "Max Output Port .." and the rest appears to be worn off. Two wires are open circuit and the wires are rated for 10 kvdc. So some sort of HV discharge lamp?
>>
>>2982031
The photo on the right is the clearest picture ever posted to 4chan
>>
>>2982062
Maybe a mercury switch of some kind?
>>
Digikey order still not dispatched, and I placed it on Sunday evening
it's never been more over
be forewarned, anons. I don't think it's like I ordered anything particularly exotic, just a bunch of resistors
>>
>>2982069
They must've gotten a taste of the Iranian's Golden Buttplug malware. 99% of the world's resistors now go through the Strait of Hormuz for some reason. I think that equates to another 20 year war and $20-30 trillion more debt.
>>
>>2982065
No mercury in it. And no change in conductivity with orientation (always open circuit). It's difficult to see in my photo, but there is an inner glass sleeve inside the metal enclosure (inside the outer tube). And a mercury switch wouldn't need 10 kVdc leads.

I'm still going with some sort of HV discharge lamp. But in the event that it's some sort of X-ray tube, I don't want to just fire it up and stare at it.
>>
>>2982069
>>2982071
The status updated to "shipped" literally just as I was about to send an email to them this evening.
Don't forget to like and subscribe for more updates about my order.
>>
>>2981985
LEDs that aren’t blue (or white) are fine with reverse voltage if it’s just 2-3V, I’d simply put LEDs in anti-parallel and ditch the silicon rectifiers. Each LED will clamp the reverse voltage across the other, preventing damage. Maybe even use two different colours so you can see its polarity. You can even buy drop-in replacement bicolour LEDs with just two pins that should work for this, often green and red. The resistor would be fine to leave it as is, a volt difference out of 24-42V isn’t going to be noticeable.

>>2982009
Just recreate the block diagram with op-amps and comparators bro. Or use the manufacturer’s own design validation tools.

>>2982078
Make a Geiger counter first, not only is it useful but it gets you some experience with “HV” vacuum tube circuits.
>>
my mouser package arrived \o/
now I'm just waiting for my reflow oven to arrive from CHYNA. it's currently in the Netherlands I think
>>2982062
glow tube for some kind of scientific instrument?
>>
>>2982111
>glow tube
Probably. I was hoping for a more specific description. Where the voltage/current requirements and biological hazards* might be better defined.

*Anecdote: Fried of mine gave me a handheld laser pointer to fix. "It's pretty dim", she said. Gimmie that! Pointed it into the corner of the room and examined the beam with a phone camera. It lit the whole place up. "How long have you been staring at that 'dim' light? It's infrared and you're lucky to have any vision left."
>>
>>2982062
Magic eye tube. Old school.
>>
>>2982053
>Low quality IPA + water is worse than nothing for surface mount parts since it doesn't dissolve the flux very well, and the solvents get trapped under components.
IPA is pretty much IPA. It's a mostly polar solvent. Water, while polar, is the "universal solvent" and does OK at things IPA won't dissolve. You're right that hot water and a saponifying detergent do great. Kester sells one, btw, I've never tried it (a jug is more than enough for multiple lifetimes at hobby/prototype level and it's expensive) or seen it used in production. Dish detergent works surprisingly well. I haven't tried it in the modern detergent era - does phosphate detergent really make a difference? You really want a nonpolar solvent to dissolve the rosin carrier in flux, but IPA will work with enough effort. The only issue with drugstore IPA and jugs of distilled water, or the dishwasher, is that they can carry some contaminants of their own, but you're probably handling your boards with cheeto fingers already anyway.

No matter what you use to clean flux, you want to make sure the parts on your board will tolerate it and protect them from ingress of flux dissolved in solvent.
>>
>>2982058
You're learning. That's fine. Unfortunately, guidance on this stuff for beginners is really scattered and inconsistent and full of folkloric stuff that, you know, works except when it doesn't. Extremely few hobby projects require the level of cleanliness that requires flux removal. Beginners should pretty much never bother.

To be fair, if you're using old-school pure rosin core (type "R") solder, and soldering through-hole, the usual endlessly copied-and-pasted recommendations of using IPA and q-tips to clean up the visible brown stuff are pretty benign. The world is more complicated now than pure rosin and through-hole, though.

Rescue for the sticky board: If it was no-clean (if you don't know, and there is no data sheet, and it wasn't brown, it was probably no-clean), bite the bullet and get a spray can of no-clean remover. If it really was R or RMA or RA, again, 2:1 nonpolar:polar solvent. I looked up what heptane is available and there's something called Bestine at art supply stores. That should work great for your nonpolar solvent. IPA for your polar solvent. In either case, you are going to have to wash that residue off, not just swab at it. If it's acceptable to run a board through your dishwasher, and you don't have water-sensitive parts on your board, you might YOLO one of them to see how dish detergent works for you.

>>2982147
Consumer semiconductor lasers are a laser safety nightmare, between all the high-output laser pointers sold as <5mW online and the really crazy stuff you can pull from consumer electronics. There's a good case for better regulation there but I don't know how you've even start when you can have them shipped from overseas or just pull them from a projector or disc player/recorder.
>>
>>2982147
Likely a poorly made or faulty green laser pointer, they use frequency doubling crystals to convert near infrared light into green light, but any failure in alignment can result in a bunch of infrared light passing right through. Even a good quality one will output mainly infrared if that crystal gets cold enough. I don’t know the extent to which cheap or expensive ones use infrared-blocking filters on the output though.
>>
>>2982147
come to think of it maybe it's a UVC sterilization tube?
>>
>try to use SWD on a board with a pico 2
>refuses to connect
>debug probe works fine on another pico, probably an issue with this pico specifically
>continuity all the way from the connector to the 100Ω series resistor is fine
>try to probe between the resistor and the SWCLK pin on the IC
>manage to knock the resistor clean off of its pads
>try to solder it back on
>resistor disintegrates
>try to short the resistor pads
>they're too small to heat up, solder just blobs onto the iron
>soldermask starts to crack around a nearby via
>give up before i can fuck things up even harder
this is like, the third time i've had something randomly stop working with a pico. first time was serial over USB, second time was an I2C bus, and now SWD.
maybe i should start socketing these things instead of soldering them down as SMD parts
>>
>>2981631
>>2981625
unironically I soldered professionally for a few years and the way we cleaned boards was to scrub with alcohol first, then we rinsed them under water, and blow dry.

also flux swamp is the best soldering method and is by far the fastest and cleanest way to get good reliable bonds. theres a reason why wave soldering exists and so on.

realistically though I dont know enough about the chemistry of flux to judge its potential dangers for corrosion, all I do know from experience is that many things Ive worked on personally decades ago still are fine with uncleaned flux. It really is just a step for manufacturing so companies can sell parts that arent coated in sticky poison
>>
File: logisim-shot-2.7.0.jpg (190 KB, 1020x654)
190 KB JPG
Are there any logic gate simulators out there that aren't complete dogshit?

I want to prototype something before I commit to buying parts, but all the traditional simulators
are downright terrible and such a pain in the ass to use. I've tried Logisim Evolution, Digital, some
web based crap, hell I even tried Minecraft.

Is there any actually good software? Or do I bite the bullet and just learn a hardware description
language (which seems massively overkill for what I'm trying to do).
>>
>>2982334
What's wrong with Logisim Evo? Seems about as intuitive and speedy to use as LTspice is for analog stuff, though I guess you can use LTspice for digital logic if you need more configurable time-domain features. Not that LTspice is perfect. I think ideally you'd have something like Logisim, but with a better system for layered sub-circuits, and to have a schematic and a netlist/hdl parity system like KiCAD has a schematic and layout parity system. And python automation. Maybe also topological analysis to declutter your schematics.

What are you trying to do?
>>
>>2982346
My issue is the software feels clunky and half-baked, super frustrating to use. If I understand correctly this has been an issue for a while and it's what lead the original Logisim to be discontinued and then forked
but it seems like Logisim Evolution isn't much better.

Pretty much just experimenting with digital logic, nothing complicated, thinking about making a gimmicky binary clock. Anyway, just wondering if there was anything nicer out there but it looks like I'll just have to suck it up.
>>
>>2982347
Like LTspice, I only find it useful for partial proofs of concept. Mocking up parts of a circuit I'm unsure of, the only time I've used it in the last few years is to test various quadrature decoders, something I could well probably have just breadboarded. The large layout I do by hand on paper, it's usually trivial enough that I don't need to simulate it, or at least simple enough that I can work through it analytically. Doing Karnaugh maps is always fun, I wouldn't let logisim steal that one little joy from me, though it may have other more powerful analytical tools I'm not aware of.

I expect a binary clock would be sufficiently simple to do without any software at all, assuming it's counting and displaying in binary. Just a stack of timers for dividing a source clock, plus whatever display driving logic you prefer. If it's counting in binary but displaying in decimal, haha good luck. Counting in decimal but displaying in roman numerals might be a fun project though, at least a departure from the normal 7-seg decoders whether you use segments or whole digits.
Though for a project clock I prefer the more pragmatic GPS-disciplined clock, that covers daylight saving and time-zone switching automatically. It doesn't need to have as many digits as Mitxela's clock, but hey might as well use those microsecond digits, you've earnt it at that point. Not that I particularly enjoy projects with software.
>>
>>2982347
>My issue is the software feels clunky and half-baked, super frustrating to use.
every EE software is like that. Software engineers are too stupid for circuits, EEs and associated folk hate webdev and similar bullshit. Same thing for CAD but in CAD you also have Autodesk massive monopoly dick up your ass.
>>
>>2982365
Why do I know this? I'm a EE working as a webshitter.
>>
>>2982334
>I want to prototype something before I commit to buying parts, but all the traditional simulators
>are downright terrible
Ironically, the parts you'd use to do a small 16-bit CPU are simple enough that in a perfect world you could just drop transistor-level SPICE models of logic chips into your favorite SPICE. Cheap computers have been plenty fast for that for a while now. But we don't live in that world.

> Logisim Evolution, Digital, some web based crap, hell I even tried Minecraft.
Yeah, Logisim bills itself as "educational" which in the free software world seems to mean "I got this to where it is easy to do easy things and good enough for demos, but I really don't want to turn this into a commercial product or support serious users"

>Is there any actually good software? Or do I bite the bullet and just learn a hardware description language (which seems massively overkill for what I'm trying to do).
It's not really my world, but my understanding is that schematic-style GUI frontends are rarely used in the professional-level digital design world which is pretty much all HDLs for programmable logic and IC design. So yeah, maybe?

But if you step up to more featureful analog/mixed-signal simulators than LTSpice (I hate to say "better", LTSpice is very good at what it does) like Pspice, Micro-Cap (now free), whatever Mentor is calling their VHDL-AMS based simulator now, maybe whatever Altium has, I don't know, etc. you get much better digital co-simulation too. QSpice (free and written by the LTspice guy for Qorvo) has HDL support too, so its logic support should be quite good, but I haven't used it at all. Kicad+ngspice as well as the various QUCS derivatives might be OK for your purposes too, but the same applies there.
>>
>>2982365
It's impressive how bad even the really expensive ones are. Silvaco's TCAD software is ~$200k for the full suite and it still feels like janky abandonware from the 90s
>>
>>2982365
>>2982378
A lot of professional engineering software goes way back to the before time before modern desktop conventions, and got its start on minicomputers, Unix workstations, and DOS. It's not all bad though and I don't really get complaining about Y2K-era desktop app style, which in some ways is more usable that the crap people come up with for the web.

People do tend to get unreasonably bonded to the first thing they learn out of some kind of trauma response like Stockholm syndrome. You don't even remember all the things you've learned not to do on junk like Windows to keep it from bogging down or crashing until you've watched someone who's "bad at computers" try to edit a Word document or whatever. And that goes triple for things like engineering tools that are typically written and maintained by very small teams compared to the other software you use every day.
>>
>>2982378
Wait til you see how good the new stuff is like fusion 360 where the thing just can't load the full model without crashing, AND they need a backup of your.model on their cloud at all times
>>
>>2982378
>300 k R&S network analyzer being a windows 7 machine connected to some very expensive electronics + labview shit
The more expensive the higher chance it sucks ass to use.

Why bother if you can remember most your clients by name? They are forced to use whatever you have. I pray president XI free us from this disgrace.
>you vill buy the cheaper chinese version that performs just as well
>>2982384
certified autoshit moment
>>
>>2982264
>the way we cleaned boards was to scrub with alcohol first, then we rinsed them under water, and blow dry.
That's still common practice in laboratory/prototype settings only because it's impossible to get the technicians to stop doing it without going nuclear. Don't ask me why. "Lore". Solder and flux manufacturers generally don't recommend it for typical rosin and no-clean fluxes.

>also flux swamp is the best soldering method
No.

>theres a reason why wave soldering exists and so on.
Yes. Wave machines have flux sprayers. But you want to use the minimum flux that will give good wetting even there. Excessive flux is a flaw under IPC inspection guidelines.

>realistically though I dont know enough about the chemistry of flux to judge its potential dangers for corrosion, all I do know from experience is that many things Ive worked on personally decades ago still are fine with uncleaned flux.
The flux manufacturers will tell you that too. The only issues I have had with flux in production that came back to me in design - over tens of millions of units - were due to excessive flux or inappropriate cleaning. Usually both.

>It really is just a step for manufacturing so companies can sell parts that arent coated in sticky poison
You're right about the first part. Cleaning is just a process step, not a proof of your skill or conscientiousness. But it's not about "sticky poison" it's about whether you really have a requirement to do it and a way to monitor whether you're doing it sufficiently or just making things worse. In 2026, most household and commercial electronics are assembled with no-clean and never cleaned, because no-clean flux once activated is benign.
>>
>>2982381
I think it is deliberate on part of most corpos. UX and UI is not a priority for them, much less file format compatibility, ease of modification, etc...

Literally shooting themselves in the future because if you open up autists will work for you for free.

Autoshit is notorious for this. BIM didn't exist in the past, they've shoved them concept down everyone's throat and now we are forced with their cuck licenses and garbage software. They even get students free access so they can only use that, literally drug dealers dealing crack in a school.
>>
>>2982408
Think of it as the more expensive and low volume, the more of the cost is R&D and support.

>Why bother if you can remember most your clients by name?
Exactly.
>>
>>2982410
>Yes. Wave machines have flux sprayers. But you want to use the minimum flux that will give good wetting even there. Excessive flux is a flaw under IPC inspection guidelines.
you clearly dont understand the process because the entire PCB is fluxed and then literally immersed in solder, cleaning isn't optional unless you want a really greasy part
>The only issues I have had with flux in production that came back to me in design - over tens of millions of units - were due to excessive flux or inappropriate cleaning. Usually both.
yeah uh huh, and I have a feeling whatever third world pcb assembler you were managing was probably the same company that sent us $200k worth of motherboards with a power trace running through a ground plane. Improper cleaning isnt a problem of flux, its a problem of your chinky sources. be as proper and regulated as you want, still doesnt mean every rosin is going to corrode or be conductive
>bringing up no clean fluxes for no reason
this an ai copy paste isnt it?
>>
>>2982423
Cleaning is absolutely optional with modern no-clean and rosin fluxes unless you have very specific cleanliness requirements, which you don't know anything about either, and very few if any of the electronics you're familiar with meet. You don't have to trust some guy on the internet, you can call any CM or flux manufacturer and ask. Just look it up you illiterate baboon.

>greasy
The liquid and paste fluxes used in professional environments are not like your butt lube.
>>
File: Diodebridge-eng.gif (48 KB, 300x180)
48 KB GIF
>>2981989
>full-wave diode bridge
This was it Anon, I added 4 x 1N4148W and it works. Thanks
>>
File: xxtxzj02pflx.jpg (40 KB, 592x597)
40 KB JPG
>>2982437
>>
>>2982437
It's kind of the sledgehammer approach but if you want to keep it to one LED that's the way.

>>2982080
>I’d simply put LEDs in anti-parallel and ditch the silicon rectifiers
You're right, of course. I started down the path with the silicon rectifiers assuming one LED... this is how designs get unnecessarily complicated.
>>
>>2982440
Yeah but blue LEDs are apparently really intolerant to reverse voltage, so you might still need silicon diodes for them. But instead I’d swap them for reds or yellows, because blue LEDs are ass.
>>
>>2982467
The idea is to use the antiparallel led to clamp the reverse voltage of the one at the forward voltage of the other. That should be OK with most LEDs for the occasional reversed hookup.
>>
>>2982468
Yeah I’m the guy who suggested as much, but I have heard blue LEDs specifically are bad in reverse. But you’re probably right that at 2-3V it’s probably fine, maybe it was that blue LEDs can’t survive reverse breakdown while other LEDs can do so repeatedly, likely in the context of running an LED off mains AC with a big resistor. I’d never seen a blue bicolour LED before, but looking it up now they do exist.
It sounds like these technicians are deliberately putting the machine backwards to test the low-side instead of the high-side, or whatever. Bicolour LEDs would be the most sensible option so you can tell what polarity it is.
>>
File: tile_gpu.png (155 KB, 2400x1800)
155 KB PNG
>>2982334
logisim is ok to pseudo prototype digital logic, but yeah, there's a bit of a gap between what results and a working implementation of a design
the big downers are the lack of real life devices in its part library, and non-existent pcb design software, but that's what kicad is for i suppose
i'm in the process of documenting my design and writing an emulator for it
>>
File: f3[1].png (14 KB, 483x138)
14 KB PNG
>>2982474
Set up as an antiparallel limiter they should keep each other clamped to their forward voltage. As attached.
>>
>>2982564
Can you read? Did you miss the part where I said:
>Yeah I’m the guy who suggested as much
See my post here: >>2982080
>LEDs that aren’t blue (or white) are fine with reverse voltage if it’s just 2-3V, I’d simply put LEDs in anti-parallel and ditch the silicon rectifiers
The likely unfounded fear was that -3V across a white/blue LED may be enough to damage it:
>I have heard blue LEDs specifically are bad in reverse
>But you’re probably right that at 2-3V it’s probably fine
Do you understand?
>>
>>2982566
You have to read the specific data sheet for the specific led you’ve got. I don’t think I’ve ever seen a led that had a maximum reverse voltage smaller than its forward voltage, but go ahead and surprise me, I won’t be offended.
>>
>>2982568
As I explained in an earlier post, I now believe this to be misinterpreted hear-say:
>>2982474
>likely in the context of running an LED off mains AC with a big resistor
>I’d never seen a blue bicolour LED before, but looking it up now they do exist
>>
File: image (16).png (163 KB, 647x356)
163 KB PNG
Hi please can someone recreate this for me you can use anything but I usually use https://www.falstad.com/circuit/ plz if you do this you are very very kind anon because I really need this or else I'm getting kicked out of college
>>
>>2982714
take responsibility for your actions and education
college is not supposed to be a daycare that hands out gold stars
>>
>>2982714
+45V on the left and -45V on the right? Man that's a shitty schematic layout for a class-AB amp.
Pay some indian on Fiverr to do it if you somehow can't do it in an hour.
>>
>>2982716
I would learn but I honestly do not have time and my only priority is getting it done
>>
>>2982718
Fuck mate you could have had it done by now. How does placing 20 components in a simulator take more than half an hour?
>>
>>2982720
I don't know what the symbols and numbers mean and how to replicate them plz can you do it for me because I need it done really soon cause if I fail colllege I will become a neet and then I'll be a shut in and then my hair will fall out and my teeth will rot and then I'll die of starvation plz hel pme
>>
>>2982723
If it has a letter C, it's a capacitor, they all look like polarised capacitors but with a simulator that doesn't matter, ensure you enter the right value, if it says 10uF that's 10E-6. If it's a letter D, that's a diode, make sure it's facing the right way and isn't a zener diode, easy. If it has a letter R, it's a resistor, the power ratings in watts also don't matter for a simulation, but like with the capacitor you do want its value (the k means thousand). If it's a letter Q, it's a transistor, in this case they're all bipolar junction transistors, you can tell whether they're NPN or PNP by the direction of the arrow. Though Q1 and Q2 are darlington transistors, so you'd probably want to create them from two discrete transistors (google it) if your simulator doesn't have darlington transistors. And Q3 is still a high-power transistor compared to Q4/5, so you'd probably set its beta/gain/hFE at 20-50 while setting the gain of Q4/5 to 100-300, assuming you have that option in falstad.
The speaker will just be a big 8 ohm resistor, and the power supply will be two 45V two-terminal DC voltage sources stacked in series, with the middle node connected to ground. The signal source will be a two-terminal AC voltage source, I like to use 500Hz since it's in the middle of human hearing, but you could also add in other frequencies from 20Hz to 20000Hz, or even perform an AC sweep.
I'd get a readout of the voltage across the speaker and the voltage at the input as my proof that the circuit works, looks like you should expect 100 times the signal amplitude on the output than the input from the R2-R4 voltage divider, so your input signal should probably have a peak voltage less than 0.45V, I'd err on the safe side with an input amplitude of 0.35V peak / 0.25V rms.

You'll fail college regardless if your work ethic is so bad that you went through an electronics paper without even being able to copy a circuit from a jpeg to software. Or just ask AI.
>>
i fixed my fx-888d.
turns out the up button does not adjust them temp, rather it adjust the temp offset.
i had it all the way at the max.
factory reset fixed the problem and i can now melt my chink solder.
we are all going to make it bros(not really, it was over before it started)
>>
>>2982725
We soldering now no bully I'm not drunk.
>>
>>2982723
you need to take the F
>>
>>2982726
obviously you need to clean your solder joints more, that will get them good as new
>>
im a total noob when it comes to electronics but i have a basic understanding of how an electronic toy works for example. how do i wire a toy piano matrix to a pi pico? It uses rubber contacts and not wires. how do i make sure it doesn't go to the black blob?
>>
>>2982731
>how do i wire a toy piano matrix to a pi pico?

you dont
you build an atari punk console like millions of others have done before you
google for videos and schematics
couldnt find a pic of it but my favorite version uses a stylus and copper pads to select the resistor, and thus the note
>>
>>2982723
what the actual fuck man. If you don't even know the symbols I suggest you change majors
>>
>>2982723
we are same but i am only hobbyist
i tinker with tinkerpad but i dont know what to actually do or make
>>
File: file.png (645 KB, 850x850)
645 KB PNG
Where would I start with learning how to work with electronics? The most I've done was wire motors and lights to batteries in middle school and I know how to work a soldering iron.
>>
>>2982802
>Where would I start

top post in this thread has all info you need
especially the part about ''principles''
even if you have none
>>
>>2982802
What do you want to do with electronics? Design custom circuits? Repair or troubleshoot or reverse-engineer electronics? What sort of electronics, embedded, audio, radio, power? Do you want to work on circuits manually, or with circuit designs digitally, or both?

Regardless, you're likely best off starting to learn how electricity functions, from voltage/current sources and ohm's law to op-amps and transistors. Breadboarding as you go would help, probably best to follow a book or series of tutorials. Once you have that foundational intuition with regard to current flow and feedback, you could branch out towards whatever you want. All electronic projects will end up being kinda mixed-media, so broadening your knowledge-base and experience is always beneficial.
>>
>>2982802
High voltage battery pack. Not dangerous if you have a spot welder.
>>
>>2982846
>High voltage battery pack.

good suggestion
something that can both kill the noob and set his house on fire
if he passes the test alive and without 3rd degree burns, he can join the brotherhood
dont want no stumble-bums in the 'hood as they endanger the rest of the brothers
>>
>>2982802
Make a high voltage dc source from a micro-oven transformer.
>>
File: 1745079508897220.jpg (27 KB, 300x394)
27 KB JPG
How could I make some money with electronics as a hobby? Is anyone doing some side-gigs?
>>
am I overdoing it with the little loops for spares?
>>
>>2982914
>am I overdoing it with the little loops for spares?
yes. it's pointless. trim it all.
>>
>>2982926
yeah idk why I botheed, I left loops in the cable going into the box as well....

but eh I timmed the gound a bit, cus I fogot one beake....
gonna finish the job on the weekend, just need to make a few bidges between the CD and the beakes outside it

funny how I baely passed electical in uni, yet I am now doing a complete electical installation on my apatament lmfao
>>
>>2982910
I design a PCB or two for a guy, it’s just a simple DC linear actuator controller for a marine application. Costs a few dollars per board, he solders wires and relays to them, puts them in boxes, connects them to the actuators, and sells the kit for something in the ball-park of a thousand dollars. Boats are big money.

Also I did some work repairing sewing machines for a guy who couldn’t spare the time or lacked the expertise to attempt board-level repair. Man some people spend a lot of money on sewing machines, but some of the newest models with their graphical touchscreen displays are so complicated that if anything goes wrong you don’t have a snowball’s.

I suspect it’s good money to buy broken audio equipment to fix, mainly old linear amplifiers and speakers. If you can also add a Bluetooth receiver inside them and change the writing on the selector-switch appropriately, if not modernise the entire front-plate, I think you’d sell decently. But that’s pretty dependant on trust and searchability, as you’re selling to non-technical consumers. Offering a decent warranty would help, something you should be capable of doing if you understand the amps enough. But that does lock you in for the long-game.

Guitar pedals are also pretty expensive for what you get, intellectual property aside you could make the circuit boards for stupid cheap, so that’s more an optimisation problem of the enclosures. Especially the variable pedals as opposed to the toggle buttons. Of course they also need to be reliable and rugged.
There’s definitely room for a DSP pedal (or DSP hub with a bunch of plugs for buttons and foot-pedals), so long as you can make the UI good. Or maybe using an FPAA instead. Then there’s more experimental products like the Moog Guitar you could attempt to compete with.

Anyhow, I’ve found it’s more a matter of who you know than what you know. That’s why I’m still working retail at a hobby/consumer/solar electronics shop.
>>
>>2982934
making reliable pedals is the main problem. Without custom molds and parts you are fucked.

Ones that are not kicked and stomped are fine.
>FPAA
you can get those easily? I've never messed with them.
>>
>>2982934
>But that’s pretty dependant on trust and searchability, as you’re selling to non-technical consumers.
That's what kept me out of selling repaired stuff, IMHO works only when you are selling special/end-of-life/rare</etc stuff to hobbyists
>>
>>2981579
I need a cheapish 18650 charger (Li-Ion) to keep them from undercharging and god forbid exploding in my drawer. I have like 50 of them sitting here that I salvaged from used laptop batteries that I pop into my flashlight from time to time.
Bought this thing the other day: https://www.amazon.de/dp/B0DW7S45PN but it died after a single day of use.

Oh yeah, forgot, should ship to Germany.
>>
>>2982987
>Without custom molds and parts you are fucked
3D printed out of PET-GF or something similar, they’d be strong enough. Even plain ABS might be fine. Add TPU corners or ann outer layer if you’re worried about impact resistance. Injection moulded parts have to have thin cross-sections to avoid shrinkage, along with specific geometries like clearance angles, with a 3D print you can make concave structures and 10mm thick walls if you want, though the real value is in having two ~2mm thick walls with a reinforcing infill lattice between them. The only thing I’m worried about is the stress concentration around the hinge and where the force meets the potentiometer or whatever, and I think those can be handled tactfully.
Or maybr you can buy empty enclosures designed for guitar pedals from alibaba or someone similar.

As for FPAAs, idk I just hear about them on Lantertronics’s channel on occasion. I think AI-bros are trying to use them now, idk.

>>2982991
Well the problem with selling to hobbyists is they have the expertise to do the work you’re doing, assuming you’re not spending dozens of hours per unit.
Maybe instead the gig is to modify perfectly functional existing equipment to have new features or a different aesthetic, though if you’re doing that by contract for a customer’s already owned equipment you get into a different type of liability question.

>>2982996
TP4056, wires, and magnets to stick the wires on the end of the batteries.
>>
>>2982997
>TP4056, wires, and magnets to stick the wires on the end of the batteries.
I mean it's /diy/ after all, right?
I have everything for that here, but I just want something that can sit on my desk that doesn't just explode when someone else touches it.
>>
>>2982996
Just get a LiitoKala or something.
If you get one with a LiFePO4 setting that's actually a pretty ideal storage voltage.
>>
>>2983001
Like one where I can set the target voltage myself?
>>
>>2983002
LiFePO4 are 3.2V nominal but 3.65V fully charged. That just so happens to be about the halfway point on "regular" Li-ion. Good for storage if you aren't cycling through them all the time. So if you get one that can do both that and 4.2V it's just a bonus.
>>
>>2983003
>LiFePO4 are 3.2V nominal but 3.65V fully charged. That just so happens to be about the halfway point on "regular" Li-ion
Yeah I got that part, thanks though.
I just can't find a model that has a feature to just choose the level, they're all automatic. Probably because normies would charge a LiFePo4 to 4.2V and get blasted.
>>
>>2983004
Edit: Bought this: https://www.amazon.de/dp/B08QR837SW because it has a "store" mode.
>>
tp4056 can only charge 1 battery at a time and that's going to take hours
>>
>>2982997
>Or maybr you can buy empty enclosures designed for guitar pedals from alibaba or someone similar.
Not talking about the enclosures, but the actuators. Multi-gangued pots that will be turned, LED-receiver pairs etc. The thing that turns the stomp into the desired effect.
>>
>>2983046
Also don't use plastic enclosures for audio stuff, or at least not just plastic. Make it out of ferro-magnetic and conductive stuff, it blocks the 50/60 Hz and other weird stuff that might interefere with the audio. Aluminium foil can help, but it won't block low frequency interference such as mains hum.
>>
i feel like i've plateaued. i was able to get some cool sounding things on my breadboard early on but am filtered by making a schematic and designing a pcb
>>
Anyone know why i can't see UART signals on my DS1054z? all i see if a ~.2v static signal on the TX line, but i can read the UART signals fine from a terminal. I should be able to see a square wave signal between 0 and 3.3v volts, correct?
A bit new to scopes, sorry.
>>
>>2983096
is it triggering correctly?
>>
>>2983100
it's triggering fine on my signal generator, but it's not triggering on anything between the noise base and 3.3v. my vpd is like 1ms. signal is 115200. i know i'm doing something wrong and it's not the equipment.
>>
testes
>>
>>2983096
Lower the baud rate to 9600.
>>
>>2983101
without a circuit diagram and pictures I can't really help you that much. I don't remember much from UART, but if it is between 0 and 3.3v, you can try a single shot mode with the trigger set to 1.5 or something above noise. Is your ground clip correctly attached to the circuit, and in the right place? Scope grounds are actual grounds from mains, people get caught off guard by that sometimes.
>>
>>2983096
Is it triggering (i.e. updating the scope’s displayed waveform) constantly? If so it’s either set to auto-trigger instead of normal triggering or single-shot, or the trigger voltage level is low enough to be triggered by the noise. It needs to be set up such that the first rising/falling edge of the UART packet will trigger a scope that’s ready and waiting for a trigger signal, and not trigger quickly afterwards to erase your signal. A function generator makes a repeating signal while a UART transmission does not.

Oh yeah and grounding seems like another potential pitfall.
>>
>>2983103
Aliasing 115 kilobaud? What kind of scope?
>>
>>2983110
got it, wasn't setting the trigger to capture uart and single shot. i even got the math to decode the signal into ascii.
thanks.
>>
>>2983149
Cool. What's the project?
>>
File: Wieso.png (115 KB, 252x252)
115 KB PNG
>>2983011
Me again, I have a question:
When i put batteries into the charging slots and start charging/discharging and then turn the battery inside the charger, the voltage that is shown changes?
Why is that?
>>
>>2983193
Contact resistance, it shouldn’t make a difference to the final charge voltage because the current will taper off and the effect of any series resistance will diminish,
>>
File: NI-MH 1.5v.png (791 KB, 750x1000)
791 KB PNG
>>2983196
Thanks.
Follow up question:
This thing is charging NI-MH batteries to 1.5v. That's kinda fucked, no?
Ignore the leftmost NI-MH tag missing, it's blinking because I disturbed the contact while positioning the charger.
>>
>>2983193
>turn the battery inside the charger, the voltage that is shown changes?
Sliding contacts have always been shit and make poor contact

>>2983203
Completely normal, NiMh will just dissipate the extra voltage as heat once it reaches full charge
>>
>>2983203
Eneloops can top out at something like 1.52 actually. If they're not cooking for extended periods it should be fine.
>>
>>2983213
>Sliding contacts have always been shit and make poor contact
Noted
>Completely normal, NiMh will just dissipate the extra voltage as heat once it reaches full charge
They're in fact warmer to the touch hours later than they were while charging. Neat.
Thank you!
>>2983214
They're IKEA rechargeable AA batteries.
These:
https://www.ikea.com/de/de/p/ladda-akku-aufladbar-hr06-aa-1-2-v-00509814/
and these:
https://www.ikea.com/de/de/p/ladda-akku-aufladbar-hr06-aa-1-2-v-50504692/
though mine are a bit older.
>>
>>2983223
IKEA batteries are basically MIJ Eneloops. It's why they're so good for the money.
https://eneloop101.com/batteries/rewrapped-batteries/
>>
>>2983224
Oh damn, didn't know. That's really neat, especially because they're just that good.
>>
>>2983224
Avoid the beige ones, they are only half full and even dent easily. Because full of air.
I’ve had the white ikea ladda’s for a while, and they’re not that great, but seem ok. Not many recharge cycles (but that’s the same with the eneloop).
>>
>>2983236
Beige ones have been discontinued for a while. Only the grey and dark grey ones are available now.
>>
>RCD tripping imstantly when I turn on a grinder, or a similiar "heavy" consumator
fuck my chudcel life
>>
Can someone help me make pedal based gadget to turn off my screen while watching porn? Please include materials and code for the raspberry pi pico W
>>
>>2983296
buy an extension cord with a button. press the button with your toe.
>>
>>2981579
I made a simple arduino project that uses a potentiometer, a push button, and a speaker. The potentiometer selects a pitch and the button when pressed makes the speaker play that pitch. If I added a second button and potentiometer, could the speaker play two different notes at the same time? If not, why not? And is there a micro controller that would be better suited for something like this?
>>
File: super simple mixer.png (12 KB, 600x473)
12 KB PNG
>>2983337
>could the speaker play two different notes at the same time?

a speaker can play infinite notes at the same time
just use a mixer and feed it all the notes you got that the planet needs to hear
>>
>>2983296
Map a key input to display sleep? There's probably tons of Boss Key software that does this already.
>>
>>2983337
discovering fourier transform from first principles.
>>
>>2983337
If you’re using the tone() or other timer output to produce your signal, then that pin can only output a single frequency at once. If you instead use a wave table to sum multiple signals, then feed that into a timer’s capture-compare unit doing high-frequency PWM, and low-pass filter the result. Basically a digital class-D output. Some microcontrollers have a DAC built-in that sidesteps the PWM and filtration bullshit. Either way you’ll probably want a buffering amplifier.
>>
>>2983337
https://www.youtube.com/watch?v=HgG2dP46b8E
>>
File: usb_why.png (289 KB, 874x2492)
289 KB PNG
can anyone figure out why this receptacle results in the data diff pair getting shorted together whenever a cable is inserted? but only for some cables, others work fine. it seems that cables meant for data transfer are working, while cables meant for power delivery (disconnected laptop charger, cable that came with wireless earbuds, etc) arent working. i can see under the microscope that each cable has different sets of pins, but i dont see a clear pattern for what works and what doesnt. fwiw, one of the cables that does work appears to have all 24 pins.
https://www.sameskydevices.com/product/resource/uj20-c-h-g-smt-2a-p16-tr.pdf
i know it must be something with the receptacle/wiring because i can replicate the issue exactly by putting only the receptacle and nothing else on the board.

last second update: able to replicate the issue without the board, receptacle only. it's specifically shorting either A6 to A7, or B6 to B7, depending on the orientation of the cable.
>>
>>2983577
Perhaps it’s deliberate, as a way to measure the type of cable plugged in? Also if it’s a USB 2.0 A to C cable, since the 2.0 A connector only has one data pair, maybe the standard wiring is to short the two pairs together like that. The same might apply to USB 2 charge cables. You can buy cable testing devices, Cheap and Cheerful on YouTube showed one off on a recent cable testing video.
>>
>>2983339
why does that work though wouldnt the currents just add up which wouldnt matter unless the speaker had a giga tiny resistance?
>>
File: file.png (303 KB, 1024x965)
303 KB PNG
>>2983670
>Also if it’s a USB 2.0 A to C cable, since the 2.0 A connector only has one data pair, maybe the standard wiring is to short the two pairs together like that.
type C only has one data pair as well, it's just that each line gets two pins. you can see on my board that A6 and B6 are wired together, same for A7 and B7. but if a cable shorts 6 and 7 together then data transfer is obviously impossible, even with type A.
at this point, my only theory is that some cables that arent meant for data transfer simply short the data pins in an apparent attempt to signal this limitation to the connected circuitry (or to prevent the cable from being detected at all, which was my issue). as far as i can tell, this is definitely not compliant, but not being able to transfer data is also not compliant so w/e i guess.
>>
>>2983751
Depends on the size of the resistors. If you use resistances significantly lesser than that of the speaker, a lot of the power will still go to the speaker, but a lot will also pass between the two signals, so really you’re much better using a buffering amplifier. I wouldn’t want to use a microcontroller pin to drive a 32 ohm speaker directly anyhow.

>>2983776
Isn’t that shorting D+A to D+B, and D-A to D-B? Seems like you still have one working differential pair there. Do they connect to the D+/D- lines on the other end of the cable? I was thinking that the USB transceiver would be able to talk over just one pair, but for that maybe it’s better gets to choose which pair to use, instead of having both pairs forced to be the same.
>>
>>2983847
>Isn’t that shorting D+A to D+B, and D-A to D-B?
yes, my board does that. its necessary since not all cables have both sets of data pins, they might only have the top or bottom ones. on that note, i dont see why the receptacle itself couldnt short them for you; maybe the crossover is too physically complicated and expensive, while doing it on the board is basically free. idk.
>Do they connect to the D+/D- lines on the other end of the cable?
thats how its supposed to work, yea. although my probes are too fat for the inside of a USB A jack so i cant 100% confirm.
>I was thinking that the USB transceiver would be able to talk over just one pair, but for that maybe it’s better gets to choose which pair to use, instead of having both pairs forced to be the same.
again, there is only one data pair in USB 2.0. if you were to cut a cable open, there is only one single D+ conductor and one single D- conductor.
>>
>>2983850
Oh I see, your board shorts A6-B6 and A7-B7, but the cable seems to short A6-B7 and A7-B6.
>there is only one data pair in USB 2.0
I was thinking more, if you didn’t do the A6-B6 and so on shorting on your board and just left B6/B7 floating, would it communicate normally over just those two pins? And what if you flipped the cable around? It seems likely that flipping D+ for D- wouldn’t let data pass through, but maybe some USB transceivers can correct for that. Additionally, this might just be a poorly designed cable issue, and would explain why some device+cable permutations won’t function properly unless you flip the USB-C connector around.
>>
>>2983860
>I was thinking more, if you didn’t do the A6-B6 and so on shorting on your board and just left B6/B7 floating, would it communicate normally over just those two pins?
yes, as long as the cable has pins in contact with A6 and A7.
>And what if you flipped the cable around?
if the cable only has one set of data pins (and the board doesn't connect the A and B pins), then flipping it would cause it to stop working.
>It seems likely that flipping D+ for D- wouldn’t let data pass through
flipping the cable doesn't flip D+ and D-, they're still in the same orientation relative to the board.
>some device+cable permutations won’t function properly unless you flip the USB-C connector around.
i havent encountered that.
>>
>>2983861
>flipping the cable doesn't flip D+ and D-, they're still in the same orientation relative to the board.
Not if the cable connects the D+ on the A side to the D- on the B side, and only has one data pair of wires going back to the connector. On the other hand, if the cable had internal connections from the D+ on the A side to the D+ on the B side, flipping it would work just fine. My assumption is that you have a cable where these A-side to B-side connections were made incorrectly.
>i havent encountered that
I work retail with USB cables and adapters and have seen it maybe 3 times total. It's definitely not common, but I've definitely seen it. Cheap cables is my guess.
>>
File: 1773325913988984.jpg (61 KB, 743x415)
61 KB JPG
>Optical vs Digital Microscope
Components and devices are getting smaller, my eyesight is getting shittier. So I need to get a microscope of some kind now. What do you guys prefer? What's a good deal? I'm in the "hobby" market but don't want to buy crap. Any advice?
>>
>>2983961
Get a used one from a local business auction.
>>
>>2983961
Get an optical stereo zoom microscope. Trinocular is nice but photographing through an eyepiece is good enough for a lot of purposes. Budget for cheap aftermarket lighting unless you're lucky enough to land ring lighting or fiber optic lighting as part of an underpriced bundle.

A cheap student grade one is much better than not having one.

A used name brand scope will hold its value. Olympus is very good. The prestige brands from German speaking countries are very good. Nikon is usually very good, and because Olympus is the market leader, you might get a good deal on one. The old American brands (Bausch & Lomb, American Optical, etc) are fine though they come from an era before modern coatings.

Optical coatings made a big jump in technology around 1980 give or take, so microscopes from the 80s onward are more desirable. That means as a hobbyist you can save some money buying pre-1980 models. They don't really wear out or become obsolete.

The biggest issue is that the grease can turn solid and someone might break the adjustments trying to get them to move, so confirm that the mechanicals all work. Also that the lenses aren't filthy or destroyed by fungus, but that's usually apparent.
>>2983996
>Get a used one from a local business auction.
This is the best way to get the best scope you can at the very best price.

Ebay is second best especially if you make a short list of what you want and are willing to wait until something shows up at a good price.
>>
>>2984013
Another advantage of Olympus is that you can find all the documentation for them online and eBay is stuffed with old Olympus microscope parts from the "beige" era onward, should you need them.
>>
File: file.jpg (190 KB, 1280x720)
190 KB JPG
>>2981579
Perfboard soldering, is it better to have wires connecting points, or solder blobs?
>>
>>2984013
>Get an optical stereo zoom microscope.
Yeah, I'm leaning towards this. But I see a lot of youtubers use digital ones so I'm wondering if there's any benefit in getting it instead.
>>2983996
>Get a used one from a local business auction.
I have alerts for local buy&sell site but I never see microscopes for sale. Is there some secret site that has these business auctions??
>>
>>2984068
I don't use alerts. They assumes whatever monkey they have creating the listings knows what they are selling.

There are 6 online auction sites in my county. On average, they each have an auction going every 3-6 weeks. So, there is always at least one auction going locally. They run about 3-5 days and are normally posted at least a month before they start. I check the auctions, wishlist what I find interesting, and bid when they start running.

Then there are the government liquidation sites. They run much less frequently but can be quite interesting. Maybe a local school/college is liquidating old lab equipment? You just gotta keep an eye out. Then there is things like Craig's List, Facebook, Mercari, eBay, etc.
>>
File: evens and odds.jpg (8 KB, 247x204)
8 KB JPG
>>2984064
>wires ... or solder blobs?

if you're too dumb to figure out which you like better i suggest the following strategy:
wires on even days, blobs on odd days
>>
>>2984064
Wires for dot-board for anything more than a single 0.1" hop, but strip-board / vero-board is cleaner and easier to wire up than dot-board will ever be. Or that breadboard-patterned stuff if you prefer.
>>
>>2984068
Hobbyist youtubers have a very particular setup and set of tics, don't they? The digital microscope and monitor on the mount. The silicone mat. The fume extractor, always the fume extractor. This year's clone soldering station. The boutique flux... use a tsunami of those unicorn tears...
>>
File: file.jpg (60 KB, 700x400)
60 KB JPG
>>2984081
kek
I never done a through-hole soldering before so I thought there's an optimal method of doing it. Personally I'd do wire because I never tried blob before.
>>2984083
>Wires for dot-board for anything more than a single 0.1" hop
Thanks alot!

I got another similar retarded question: My plan is to solder female header tabs onto a PCB to hold an ESP32, of which I'll use only 2 pins (GND + one of the GPIO), then solder two wires on the reverse side of the board to a screw terminal on the PCB. End goal is to sense two reed switches.
Now do I really need to solder all the female header tabs' pins onto the PCB or can I get away with simply soldering the pins at the corners of the header tabs?
>>
>>2984064
Solder blobs are a heinous crime.
Only a true retard would do it.
It also looks like shit.
>>
File: lorrainechips[1].jpg (46 KB, 480x321)
46 KB JPG
>>2984200
Not like that anon. Wire wrap was before my time but gosh I wish it had gone on forever. I have touched pic rel.
>>
>>2984204
Nothing stopping you anon.

These usually come with a 22-26g bit, I heard legends if you get a 30 or 36 or something with the right insulation, the square edges of the pins will dig in and make contact through the insulation so you don't even need to strip
>>
>>2984222
>the square edges of the pins will dig in and make contact

had a friend who bought the right items and tried it
found he had like 20% connection failures
>>
>>2984226
I have yet to actually do any electronics with it, but I've run thousands of jumpers.
>>
>>2984222
I have a small set of stuff around somewhere actually if I didn’t get rid of it in a move, given to me by coworkers when I was much younger and it was already obsolete for commercial-world prototyping. It’s just not practical for anything I’ve wanted to do for a long while.
>>
File: mastercrapddmm.png (917 KB, 922x1377)
917 KB PNG
Does anyone know how I'm supposed to use this blue part of my dmm that looks like a transistor tester? When I go to look for a user manual with the number on the back (052-0055-6) I get a completely different meter.
>>
>>2984335
Turn the dial to hFE and insert the transistor into the socket. PNPs on the left half, NPNs on the right half. The E, B, and C denote emitter, base, and collector.
>>
>>2984337
>hFE
OK. I'm getting a lot of new information from learning this is a thing. Not sure yet why that's the most important thing they thought to include, but I'm sure Ill figure it out eventually.

Thanks Anon!
>>
>>2984340
It’s the most variable part of a BJT, something you might want to know precisely but cannot simply refer to the datasheet for. It can also be used to test if the BJT is working at all, if the datasheet says 50-200 and it reads 2, it’s probably dead. But you can generally tell the health of a transistor by measuring its two internal diode structures. So I suspect the main reason for meters to have the feature is for hand-matching transistors for analog circuits.
>>
Damn, Claude Code was actually able to make a circuit for once. I just had it make a simple voltage divider to test and it obviously screwed up the names but still seems better than last time I tried.
>>
>>2984347
>able to make a circuit for once

fantabulous advance into a glorious future!
guess it was worth it after all:
- increased electricity rates
- memory and SSDs costing 100 - 400% more
- video cards selling for the price of a used car
- a dotcom-like economic crash in the making
>>
>>2984396
video cards were selling for the price of a used card before the ram shortage. also the temp price hikes are temporary. they're already coming down
>>
File: tism.png (51 KB, 820x680)
51 KB PNG
>have THT components
>be hell bent on making what amounts to a single layer board
>need to route +Vcc, -Vcc, GND, and eight signals
>realize after a few days of tries that it's basically impossible
This 'tism will kill me eventually. I'll route some stuff on the same side of the components, but this displeases me immensely.
>>
>assemble circuit on a breadboard
>works fine
>solder it onto a prototype board
>suddenly stops working
Why?
>>
>>2984447
Because you didn't say please.
(You probably have a short or bad connection.)
>>
>>2984455
I checked it with a multimeter (with the squeky connection detector thing you know which one) and it looks like theyre all fine
>>
>>2984456
Now measure resistance.
>>
>>2984433
You could always add a few 0R jumper resistors if it gets tricky.
>>
>>2984433
>not routing thin low-current signal traces between pads
Cmon you can get a single-sided design working, I believe in you! Also you should probably change all the traces to be on the green back copper layer, considering your components are on the front. Additionally, I prefer to use the TO-92-inline-wide package, and if those 3-pin 100k packages are multi-turn trimpots, there is a proper footprint for those in KiCAD.
>>
>>2984433
nigga trying to cross every bridge in Königsberg exactly once
>>
>>2984462
I ended up just soldering it without a board like a jeet. It works now.
>>
File: 1767729503841462.png (267 KB, 1187x877)
267 KB PNG
>>2984482
Unless there's a quick and easy way to swap green and red traces, I'll keep them there. In the end it''s just a template for me to follow. I'll use 22 awg solid core wire for the connections. I've managed to use only three jumpers on the components side, I'm satisfied, pic related.

>TO-92-inline-wide
Thanks I'll swap them tomorrow.
>trimpots
Nah they're pots mounted on a panel, the pins are going to be actual pins for easier integration.

>>2984607
Yeah topology a bitch
>>
>>2984731
Select all, RMB, filter selection, front copper
E, change layer
I’d drag your back copper layer off to the side so you don’t mix them all up, before dragging it back again after both are swapped. For a board with plated through-holes it doesn’t really matter, but it is somewhat of a strength advantage.
>pots mounted on a panel
That makes sense, but you have the freedom to not put their pins next to one another if that makes routing easier. If it’s even a slightly sensitive analogue circuit, I’d recommend a ground plane. And thicker power traces. Every signal has a return current flowing through ground, if that return current can’t flow directly next to or underneath the signal current, you’ve got a loop area that’s sensitive to noise. If you replace all ground traces on one side with a plane on the other side, you could likely manage to get rid of many of your unwanted traces.
Also I don’t see any bypass capacitors right next to your ICs.

Is this the motor PID project?
>>
File: 1747587319133893.jpg (191 KB, 1078x1317)
191 KB JPG
>>2984761
Thanks anon! I'll update the schematics for maximum autism. As for the pins I have the freedom, I just didn't because I rather have the restrictiont than the variable.

>ground plane
Can't: I'll use a board with plated holes, 0.1" in pitch IIRC. Idk how to call them: I'm pasta and we call them thousand-holes boards. Stripboard perhaps? Except the holes are individually plated on a single side and not connected in a line. I'll be doing something like >>2984200, except the wires will run mostly on the underside; in my previous schematic they'll be the red traces, while the green traces will run on the same side of the components.

>sensitive to noise
Welp, that explains why one other project I made was so damn noisy. To be fair I always wanted to make a better one, but it's been on the backburner forever. As for this project, it shouldn't be that sensitive to noise.

>bypass capacitors
Completely forgot. Dammit. I just transfered what I made on the breadboard without all the best practices in mind. I'm no professional.

>Is this the motor PID project?
Yes! I've breadboarded every component and they all worked, individually. The mechanical design is complete too, pic related, and I've printed all of it except the lower part, that will also hold the circuit. I just needed the final board size to integrate some screw posts at the right place.
>>
>>2984788
>I'm pasta and we call them thousand-holes boards
Protoboard
>>
>>2984788
>Can't: I'll use a board with plated holes
Ahh, you're just laying it out for protoboard. I use KiCAD for that too. So then I assume the traces that are currently red will be uninsulated wires/blobs, while the few other traces that are currently green will be insulated wires on the same side as the components?
You can always use some foil tape with a wire stuck to it to make shielding for your circuit if you need to, though that won't fix the loop area issue. Anyway, it's not audio so it's not like a faint oscillation in the background will likely be an issue.

I guess the bottom right knob is the position set-point, and the big orange knob is connected to the motor? Then what's the PROCESS stuff? Or the square holes next to what I assume to be the power button?
>>
>>2984200
>>2984204
>>2984222
Funnily enough, I've been exploring both of these. Would it be a good idea to incorporate both styles where ICs can be wire wrapped and other components like capacitors, resistors and LEDs can be soldered?
>>
>>2984821
Wire wrapping bare components isn't a good idea. They need 6 wraps around a square post to be secure. If you wrap around like an IC or transistor leg or resistor then you need to solder it to the componeent to be secure
>>
File: thermo.jpg (273 KB, 1836x1118)
273 KB JPG
thermometer anon here. the code is coming along nicely
>>
File: 1745288775551905.jpg (106 KB, 1080x1225)
106 KB JPG
>>2984817
>uninsulated
No, I'll use regular PVC insulated solid core wire, cut and bent to size. Blobs are for pussies. Green will be on the component side. Please be patient, I have autism.
>I guess
Correct.
>what's the PROCESS stuff?
It's the actual motor, with a flywheel and an intermediary pulley. I salvaged it from an old DVD player, so I need all the speed reduction I can. It's what influences the process variable to reach the setpoint, ie it's the process in the PID loop.
>square holes
Battery tray. I wanted to inlay a "9V" in it, but it was too much of a pain in the ass, since I don't have a fancy printer.
>>
>>2984883
Very nice design anon. I really hope you don't have to cut and bodge your pristine 3D printed case and circuit as things progressively need adjusting, because that's what often happens to me.
>>
>>2984885
Thanks anon. The design is somewhat modular, and in hindsight I could have made it more modular, but I won't have to scrap everything if I need to fix something anyway. The only doubt I have is for the RC values of the derivator and integrator subcircuts, so maybe I'll just add female pin connectors where those R and C go, so I won't have to break out the soldering iron if I want to adjust those.
>>
>>2984836
Yeah. I figured that out yesterday. I'd use a header with square posts for wrapping on one side, then solder the post on the other side to the leg of the bare component. If the component side gets too crowded of course, i'll just have to choose between wire wrapping or everything on the other side only.
>>
>>2984905
>i'll just have to choose between wire wrapping or everything on the other side only.
* i'll just have to choose between wire wrapping or soldering everything on the other side only.
>>
>>2984866
Six decimal places seems a bit excessive for a thermometer
>>
>>2984910
it's intended for temperature metrology. I expect accuracy on the order of 0.1 mK, so at least 4 digits (300 ppb). things are going to get interesting once I get my hands on a gallium cell
>>
>>2984917
Oh, that's really impressive then. I had no idea temperature could be that precisely measured outside of a lab, much less as a DIY project. I thought you just needed the main readout to be big enough to see from a distance and ended up settling on a funny layout.
>>
>>2984917
Wow, mind giving us an overview of the hardware and steps you’ve used to ensure accuracy? I see the terms PT100 and Oven, but I’m also interested in the analog front-end and method for eliminating ADC nonlinearity. Regulating the temperature of the oven also seems like a circular project, don’t suppose you’ve got battery backup for the oven?
>>
File: aaa_im_transfooooorming.jpg (1.11 MB, 1600x1200)
1.11 MB JPG
>>2984920
I have an option to make the big text 50% wider which makes it just about possible to have 4 decimals if I remove the degree sign
>>2984962
it measures the Pt100 ratiometrically. a precision square AC current is generated by a DAC feeding a Howland current pump and an analog switch. this is passed through the internal reference resistor (a fancy pants hermetic Vishay resistor) and through four terminals on the back. both resistors use a Kelvin arrangement
a PGA280 switches between the two pairs of sense wires, and its output is fed into an LTC2380-24. there's about $300 worth of parts on the analog side of things. total BOM is around $700 per unit
the analog sub-board is galvanically isolated from the digital side using optocouplers. two entirely separate +-12V supplies are used. the digital side can also be powered just off of USB
I use dual ovens to keep the temperature on the analog board stable
>I’m also interested in the analog front-end and method for eliminating ADC nonlinearity
I just rely on the inherent linearity of the 2380 which has +-0.5ppm INL (typ). the gain of hte PGA280 is set to 32 I think, so the INL matters very little
>Regulating the temperature of the oven also seems like a circular project
the oven doesn't need the same kind of precision. but I do read their NTCs with a 16-bit ADC, which gives them 2 mK precision
>don’t suppose you’ve got battery backup for the oven?
it's already very crammed inside. some kind of external PSU could be built. I use M8 connectors for power which are quite standard in labs
I expect the performance to be somewhere between Isotech's milliK and the microK. to reach the kind of performance the microK has I'd need to use ratio transformers. these are special kinds of active transformers that have inductances in the petahenries if memory serves me right. I wound a test transformer a while back but got sidetracked with other things. see picrel. I have the notes to make sense of the ratsnest somewhere
>>
>>2984962
oh and the PID loops on the ovens keep them within +-20 mK of their respective setpoint
>>
>>2984969
Wow you’re knocking it out of the park. Measuring synchronously with mains AC too? What do you need that kind of precision for? And what’s the plan for calibration?
>>
>>2985009
>Measuring synchronously with mains AC too?
I plan to, but I'm not sure how to synchronize with AC since the power input is all DC. probably a command via USART that starts the next measurement, and then leaving it to the controlling PC to do the actual AC synchronization
at the moment I'm modulating at 5 Hz since that will fit 5/6 power cycles in both the positive and negative part of the square square wave that I modulate the sensor with
>What do you need that kind of precision for?
metrology. the goal is to provide an instrument that is cheaper and more accurate that what is on the market. I also plan to make it open hardware and the firmware free software
>And what’s the plan for calibration?
gallium and water triple point cells. it's the only way to do it per ITS90
>>
>>2985062
>gallium and water triple point cells
I guess that’s pretty doable even with a limited budget. Electrical standards much less so, though you might be able to measure the quantum Hall effect at home using liquid nitrogen, and the charge of the electron would be even more doable. I looked into humidity calibration for a diy sensor using those capacitive humidity sensor ceramic chips, there’s a similar technique to water+ice being at a precise temperature whereby a saturated salt solution in humid air will form an equilibrium and a constant humidity. But that’s still a function of temperature, and likely pressure as well. I guess the triple point of water also makes a reference for pressure too, no? Gallium seems to just refer to its melting point not triple point in the standard from what I see, rather its vapour pressure is exceedingly low. Iodine would be easier, not sure which would be more corrosive.
>>
>>2985072
>I guess that’s pretty doable even with a limited budget
a Ga cell will set you back $20,000 at the very least. unless of course you recrystallize Ga yourself, which is possible but also a PITA according to a friend of mine who did so. he also managed to destroy a bunch of equipment when his DIY cell exploded because of sudden expansion following supercritical cooling. 99.99999% Ga and above can sometimes be cooled to LN2 temperatures without freezing
>there’s a similar technique to water+ice being at a precise temperature
I have something like that in mind for a cheaper rough calibration setup. the Fahrenheit used to be defined that way. say a 30%/w NaCl/H2O system which forms a eutectic at -21.12°C
>Gallium seems to just refer to its melting point not triple point in the standard from what I see
NIST uses the triple point of Gallium. it's not really a triple point in the typical sense because of the negligible vapor pressure of Ga. it's more that the melting point of Ga has a pressure coefficient of -2 mK/atm. so Ga under vacuum melts at a higher temperature. higher purity Ga also melts at a higher temperature, and the plateau becomes more and more flat with purity
>>
File: WatNaCl.png (68 KB, 1400x940)
68 KB PNG
>>2985072
looking at the phase diagram, it seems %/w between 26.3 and 61.87 will have two plateaus: -21.12°C and 0.1°C. this is handy for calibration, at least for lower temperatures. a saltwater cell and a gallium cell could cover -21.12°C .. +29.7646°C. the dihydrate also seems to want to absorb a lot of heat to release that H2O, which should keep that 0.1°C plateau flat
>>
>>2985077
Ah yeah I guess I am underestimating the purity requirements. A water cell costs $1600 which isn’t as bad, but still kinda steep.

>>2985081
By salt I meant not just NaCl, at least humidity calibrations are done with a variety of different salts for different RH values.
>>
>>2985062
>metrology
NTA, but what can you do once you have that super precise temperature reading?
>>
>>2985156
Manufacture explosives and microchips.
>>
>>2985156
you can calibrate other instruments
>>
>>2985442
Such is the instrumentation nerd's folly. 3D printing nerds upgrade their 3D printers in order to print better parts for 3D printers. There is no end, more digits = more better.
For what it's worth, having an accurate thermometer to 0.1C is definitely useful, even 0.01C might be handy, but basically all probes I see are accurate to like +/-1C at best. Surely you could get +/-0.05C in $20 of hardware. Going beyond that into the microkelvins might be useful for meddling with eutectic mixtures, enthalpies, maybe precision bomb calorimeters.
>>
>>2985453
I'm working with laser people who very much do need this level of accuracy due to pV = nRT
>>
File: 1760917851683068.png (137 KB, 1688x1206)
137 KB PNG
In the end I redesigned the whole circuit bypass caps for each IC. Damn my autism. Now it's time to solder.
>>
>>2985636
>bypass caps for each IC

that's gonna make somebody laugh
''guize, guize, watchie watch this: bozzo put bypass caps on his opamps like they were logic"
"and he did a double-sided board, when he coulda just've done some jumpers and saved hisself lots o' work"
>>
>>2985639
It's designed for perfboard, they're all jumpers. As for the caps, an anon above mentioned their absence so I went ahead and added them, then redraw the whole layout. I can still take them out, as I have yet to start inhaling flux fumes.

I don't get the ridicule: I'm no professional and I already stated Idk what I'm doing, on a /diy/ board of all places.
>>
>>2985636
Neat, FYI you should probably use 10-100nF bypass caps, not 100pF.

>>2985639
They’ll improve stability in the absence of a ground plane or star grounding, especially wih a noisy brushed motor nearby. Even if the circuit will work fine without them, it’s just good practice.
>>
>>2985677
Gotcha. I'll update the schematics and then I'll get building. Tomorrow.

On a side note: the speed control works on two 20kHz triangle waves (actual frequency will probably be lower) on each side of the (virtual) ground, they get compared to the PID output, and the resulting PWM signal drives the H bridge. These are the only real high frequency signals going through the board, everything else is a quasi-static voltage.
>>
>>2985685
I see you’re using 100k and 1M resistors. I also tend to go for higher resistances to keep the load off my op-amps, but high impedance traces are more sensitive to noise. Crosstalk from the triangle waves is one potential source, but brush commutation noise from the motor is another.
>>
File: allan.png (34 KB, 873x655)
34 KB PNG
thermometer update: I've started what I intend to be a long-term drift measurement of the internal ovenized reference. I just have a few hours of data but already the Allan deviation has a minimum of 165 ppb @ tau = 6553.6 seconds. the curve isn't as "smooth" as I expect. it's supposed to be bathtub shaped. but I also haven't done much "run-in". a friend of mine ran a similar test a while back over 18 days, so I'm a ways away
>>
>>2985805
oh and for those not in the know, Allan deviation plots tell you for how long it's worthwhile to do averaging. every time your quadruple your averaging time you get one extra bit of precision. the LTC2380-24 has maybe 16 bits with of precision per sample @ 2 MHz. if you average say 256 samples you get log2(256)/2 = 4 extra bits -> 20 bits (1 ppm) @ 7.8 kHz. you can keep doing such averaging for quite a while, getting more and more bits, but eventually drift takes over. this because pink noise has 1/f spectral density
>>
File: ref.png (502 KB, 1771x848)
502 KB PNG
>>2985806
I noticed some peaks at 0.2 Hz, 0.4 Hz and 0.6 Hz so I decided to dump the 5 Hz reference resistor voltage data as a 8 kHz wav file. listening to it and opening it in Audacity reveals there *something* that pops up and then goes away
cutting off the first 4 hours of data gives a bathtub Allan deviation plot as expected. I'm not sure what this 0.2 Hz signal is
oh and the initial tone is probably the oven PID loop settling in. the 0.2 Hz stuff could also be the oven. I'll need some way to test that. probably running the oven open loop one hour at a time
the signal has its peak at 0.4 Hz, with an amplitude corresponding to 320 ppb. why does it do this? I have no idea
beyond this tone there is what I assume is drift audible in the lower frequencies (the meandering signal in picrel)
I'd catbox the .wav but they're not accepting uploads at the moment
>>
Successfully replaced a broken switch on my mouse with a salvaged one without turning everything into a ruinous pile of slag, please clap.
>>
File: 1679013350109807.gif (977 KB, 220x220)
977 KB GIF
>>2985816
Congraduration
>>
>>2985816
post pics of your soldering job and we will judge you harshly but fairly
>>
File: ss1776023921.png (25 KB, 381x386)
25 KB PNG
>>2985819
Darn, already put the sticky feet back over the screws.
4chin will vouch for me though.
>>
want to be able to take 2 usb c to a cables and cut them in half and splice the c ends together to make a c to c cable. i needed to today and couldnt.

it ONLY needs power, not even data. what wires do i need? ground and power but maybe.... uhh others..... idk................
and if theres a tool for cutting the extremely thin colored tube without cutting the wire strands inside that would be cool too
>>
>>2985834
>i needed to today

dunno if it's true where you are but here you can get a huge variety of USB cables at every pharmacy
some of which operate 24h so you never have to wait for satisfaction

as for DIY, it's most def just red-red and black-black

as for strippers: teeth, razor blade, fingernails, fire, nail clipper
>>
>>2985847
i thought usb c was more complicated. the tubes are extremely small and the wires inside are easy to tear. i did get them connected just red black but just by twisting, didnt work at all
>>
>>2985850
If the power source is a USB PD supply, then it won’t output any power at all (not even 5V) unless you communicate on the CC lines. Because USB A connectors (even USB 3.1) don’t use these lines, chances are no USB A-C cables have these CC lines to connect anything to. So you’re fucked.
>>
File: broken-damaged-cpu-pins.jpg (300 KB, 1440x1436)
300 KB JPG
I want to do 2 things. Fix the broken pins in an AM4 CPU and replace the bios chip on a motherboard. Is it possible to do with these tools? I want to spend less than $100 if possible. I know I still need other stuff but I'm just interested in knowing if this is good enough for the expensive stuff.

USB Microscope $15
https://www.aliexpress.us/item/3256805641462544.html
Hot Air Rework Station + Soldering Iron $70
https://www.amazon.com/YIHUA-Soldering-Conversion-Temperature-Correction/dp/B07SCPZJYS/

I hate going to reddit or asking chatgpt and being recommended professional grade stuff. Surely with enough practice I should be able to do this repair with something cheap right? I can learn and practice soldering for 2-3 months before attempting. Maybe someone knows good chink brands that does the job for something like this
>>
>>2985971
Forget about replacing the CPU pins. The BIOS chip is much less work and can be replaced with a decent soldering iron and Chipquik. Dump and verify the BIOS before you begin. Tape off the surrounding area with Kapton tape and make sure to remove the Chipquik alloy with desoldering wick before you solder the new BIOS chip with 60/40 or 63/37 solder.
>>
>>2985971
Go check AM4 pinout diagram, there's a small chance those two are redundant VSS pins and you can bend back the remaining with a blunt tip syringe, it may still work in that condition
>>
>>2985974
Yeah I guess replacing the pins might be a fools errand but I wanted to try and not throw away a $250 CPU.

>>2985976
https://docs.google.com/spreadsheets/d/1Ml3tWOgl-ouOm0P3KlwqlDsHW8JlNzKDQ-GG4nHgU3E/edit?pli=1&gid=939065488#gid=939065488
Ok I found this one. I assume the top left corner is the yellow arrow in the CPU right? In my case it seems the pin on AM6 is the one that is broken.

Clock Inputs & Oscillators X32K_X1 32.768 kHz Crystal Input

How fuck am I?
>>
>>2985979
According to slop:
>The X32K_X1 (often paired with X32K_X2) is a specialized, low-power input pin on microcontrollers and Real-Time Clocks (RTCs) designed to accept a 32.768 kHz external crystal resonator. This crystal acts as a precise low-frequency time base for RTCs, system wake-up timers, and low-power operations.
>Function: This crystal is primarily used for the RTC (Real-Time Clock) to keep time when the computer is turned off and for low-power sleep states (ACPI S3/S4/S5).
>Impact of Failure: If the crystal fails, the computer will likely still boot, run the CPU, and operate normally while powered on. However, you may experience issues with system time resetting, failed wake-on-LAN, or problems waking from deep sleep modes.

Perhaps it's still salvageable. I'll try realigning the bent pins
>>
>>2985979
>>2985981
If you can find replacement pins then you might be able to do it with a thin stainless steel stencil laid over the chip and hot air. Without a stencil & jig, adjacent pins will get hot and fall over.
>>
>>2985979
For my part I have no idea but does sound quite likely it's fucked

As anon pointed out you need donor pins (broken am4 on ebay), a jig, and a very steady hand, the guy in this video got away with a socket cover from a busted mobo. Doesn't look easy at all, but you could practice on the donor chip
https://www.youtube.com/watch?v=5StjXfsPTh4
>>
>>2985979
you need replacement pins of appropriate size. you probably don't need a donor AM4. just source some wire of the right size and cut to length. one issue will be getting them to be centered and to attach well. luckily those pins are low frequency so you won't fuck any RF wizardry
>>
Does anyone know where I could find the service manual for a db technologies fm10 monitor speaker? I have one with a blown cap and I would like to fix it, but the cap has no writing on it.
>>
>>2986127
If it doesn’t show up from a web search, then you’re probably shit outta luck. Places like Elektrotanya and such are good resources, but I’ve never had to search on their website directly.

You may be able to find images of the board on eBay listings or forums, or to be able to infer the capacitance based off nearby components. If nothing else, you can figure out the maximum voltage the cap needs to be rated for and find out what capacitance would make for those dimensions. Going somewhat higher for capacitance is seldom a problem.
>>
The JLCPCB coupons out there for gerbers made on Easyeda Pro are pretty ridiculous. Is it worth giving it a go?
>>
File: IMG_1807.jpg (1.41 MB, 4032x3024)
1.41 MB JPG
What do
>>
>>2986223
Texas Instruments OPAx320/OPAx320-Q1 20MHz CMOS Op Amps are optimized for very low noise and wide bandwidth while operating on a low quiescent current of only 1.45mA. TI OPAx320/OPAx320-Q1 op amps are ideal for low-power, single-supply applications. Low noise (7nV/√Hz) and high-speed operation also make them well-suited for driving sampling analog-to-digital converters (ADCs). Other applications include signal conditioning and sensor amplification. These TI op amps feature a linear input stage with zero-crossover distortion that delivers excellent common-mode rejection ratio (CMRR) of typically 114dB over the full input range. The input common-mode range extends 100mV beyond the negative and positive supply rails. The output voltage typically swings within 10mV of the rails.OPAx320/OPAx320-Q1 devices have a wide supply voltage range from 1.8V to 5.5V with excellent PSRR (106dB) over the entire supply range. The OPAx320-Q1 devices are AEC-Q100 qualified for automotive applications.
>>
>>2986223
>7nV/√Hz
>low noise
laughing_engineers.tif
>>
>>2985976
I like to use mechanical pencils for that.
>>
Any sites where I can find analog synth module schematics?
>>
>>2986223
Design an adjustable CCS with dat shyt
>>
>>2981812
They're getting hit with a lot of fraud. I process the Digikey orders for a distributor and we saw ~50k in fraudulent orders come in over the course of two days a few weeks back. Each one under a different name, ordering 20x of different flavors of dc-dc chargers, at around 3-5k per order. The really crazy part is that they were all going to residential addresses. I guess the dudes were going to wait at the house, then snatch it off the porch, or something. Crazy shit.

To be more on topic: if anyone's still unaware, don't buy Battleborn's LiFePo4 batteries.
>>
>>2986478
What makes the orders fraudulent? Did they use stolen credit card details or something?
Also do you get a staff discount?
>>
>>2986479
>Did they use stolen credit card details or something?
Usually, yeah. They'll give a fake phone number and a real email, so that you can't call them but can get a response over text [spoiler]mostly to hide the fact that it's 99% likely they have a thick Indian or Spanish accent[/spoiler]. A common way to DQ fraud orders is to call the customer and do a retard check on them - ask them some questions about what they're using the items for - so it also helps them get around that. If they're cheeky they'll try to get it shipped direct to a freight forwarder, where it leaves the country and disappears forever. More often, it's going to a store, warehouse strip, or apartment. No PO boxes, probably because only USPS delivers to them and that's slower. There's been a few lately where they hacked into someone's Paypal account, changed the name on it, then made orders under the new name. These Paypal orders look entirely legitimate; we only found out because people called asking why we charged them 1.8k for something they've never heard of.
I got taken for a ride through Digikey once. Guy orders 99 BMS comms cables for like 11k. The order has a business name and customer PO number on it. I'm immediately suspicious, so I google the business, and they're real. I call them off the number I get from Google, get a bored-sounding receptionist, and ask if guy who's named on the label works there. He does, he's a manager. Does he want 99 comms cables? Yeah, probably. No, he's not here right now.
Well, shit. So I email the guy to tell him it's gonna take a minute to get 99 of these cables to him, hope that's okay. Guy responds, says he wants them ASAP, get my ass to it. He's kind of an asshole, but he's a purchaser and the company he works for has 2.7 stars on Google.
Fraud. Package disappears, email goes dead, owner of the company confirms they didn't order it, and apologizes for his receptionist being stupid. I think Digikey had to eat the cost on that.
>>
>>2986487
So they just order it and refund it to get the cash out of the credit card?

Could you start mailing bricks to the suspect fraudsters?
>>
>>2986534
They'll chargeback sometimes, but mostly they actually intercept the item and resell it. Our stuff is expensive.

>could you start mailing bricks to the suspect fraudsters
Haha, technically. Or a note that just says "eat shit" or something. It wouldn't be worth the shipping costs.
>>
>>2986569
Alright. I thought they were reselling until you mentioned a bespoke cable and that seemed too weird for there to be a resale market so it seemed weird.
>>
>>2986576
Yeah, it's pretty weird to me, too. I can only guess it's some industrial-level fraud where they're actually going to use them for something, or that they just wanted the copper - but that's a bad cable to strip for it. Good quality, but not much weight. Who knows what lurks in the heart of man and such.
>>
>>2986601
It’s rogue AI collecting components to upgrade itself with a cybernetic body.
>>
>>2981579
i want to use a single ended PWM IC like UC3845 to drive a push-pull SMPS topology. this requires a push-pull low side output with dead time and something like single ended LOW = BOTH PUSH-PULL OUTPUTS OFF logic (i.e., 0% duty cycle PWM can't turn one of the FETs 100% off and the other FET 100% on, as this would blow it up.)

i don't want to use gate drive transformers due to space constraints. is UC3706 really my only option here?
>>
I need to create a datalogger/recorder for signals up to 60kHz, so ~140 kHz or something of sample rate.

That part is OK, but what I'm faltering is in the device-computer interface. What is the easiest way to save something as a .wav file in a sd card or usb drive? Is there a SBC or MCU that can sample AND do the annoying usb/driver things for me?
>>
>>2986732
actually never mind, it's probably cheaper just to use UCCx808 or LM5030. analog devices of course makes some push-pull ICs that cost an arm and a fucking leg.
>>
>>2986739
>easiest way to save something as a .wav file in a sd card

a raspberry pi pico has a few 12-bit ADCs that can do 500k samples/second
you'll need a fast language to achieve that, i.e not python
there's no SD card slot but you can get an SD adapter
total cost is around $10
>>
>>2986782
Thanks, I want to record whales in october here in south america. A professional hydrophone is outside my third worlder budget.
>>
https://youtu.be/XaikFTLo12M?si=WVkzjlTvZR2dHmlL

What is the name of this device? Or is it actually called flexible LED transparent film?
>>
>>2986782
>you'll need a fast language to achieve that, i.e not python
Not going to claim it's the best fit, but I suspect micropython would still be able to do that, provided the filesystem writing can keep up. The inline compiler is much more powerful than I expected.
Also trivial either way if you properly use DMA and the peripherals, regardless of the language.
>>
>>2986732
TL494, my beloved, would work here

>>2986739
There are some cheap and ubiquitous MP3 modules that can record or play via SD card, I’d check out their ASICs’ datasheets to see if they can have their sample rate boosted. Otherwise DMA into an SD card with a microcontroller is probably your best bet. There’s a guy on YouTube tracking bat and bird calls, but I think he might be using full rpi SBCs.
>>
In an application I'm using one of those little SG90 RC servos at 5V, but I think I stripped some of its gear teeth since now it has some appreciable backlash that it lacked before, at least I have a spare. I'd rather it just stall instead of breaking itself, so I'm thinking of putting a resistor in series with the 5V line to limit its current, I see no reason this won't work if I'm sending a constant PWM signal to it. A BJT-based current limiting circuit would probably perform slightly better, but a resistor should be fine for this application. If there's nothing blocking it, the force required should be very low.
>>
>>2986839
>a resistor should be fine for this application

you'll need a resistor that
- doesn't cripple the motor's torque
- limits current to a safe value
you'll find that no resistor value in existence is capable of doing both things well at the same time
so go for a current limiting circuit, or a reset-able fuse, or a better motor with metal gears
>>
>>2986886
I don’t follow your logic, I hardly need the full output torque this servo is capable of. If it takes 1mNm to open the door I want it to open, and it takes 10mNm to strip its gears, can’t I just give it a resistor that limits it to 8mNm or so, and it will only have a 12% impact on its speed in normal use? Because current is proportional to torque. My assumption only holds so long as the breaking torque is far lower than the required torque, but I believe I am in that regime.

The only resettable fuses I have are the large ones for speakers, they take too long to trip. The tiny SMDs might work for this, but I don’t have any.
A proper current limiting circuit would either be passive and based around a BJT in the linear region, where the Vce probably drops more voltage than the resistor in normal use, or uses a transistor (FET) with op-amp feedback. I can probably make room on my perfboard for this if I really try, but common-source FETs are a pain to get stable. I’ll try it with the resistor first and see where that gets me. I’ve got a 12V rail too so I can always use that if the dropout is too high, plus something to clamp the max voltage,
>>
Any advice on working on key fobs?
Mine died, I replaced the battery in it and it still isn't working so I figure I'd try to fix it.
>>
>>2987001
Take it apart and clean it. Then probe for continuity to and from the button(s). If the buttons work, then probe for battery voltage. If power is getting to the board and the button works, replace the crystal oscillator.

The other problem could be a bad cap on the motor/opener control board. It'll be the electrolytic next to a voltage regulator, usually near the light bulb socket on the opener. If that goes bad then the remote won't work.
>>
Can someone tell me what these square with X symbols are? They're on a manual transmission schematic for the gear position sensor which uses a magnet on the shift rail to figure out what gear you are in. The schematic has no key and googling "wiring schematic square with X" only comes up with one relevant result, but it's related to superconductor Josephson junctions which somehow I doubt GM decided to go with for a gear position sensor (sounds like more of a VW or BMW thing), The rest of the results are circles with X's or just only X's because search engines have been purposely made thousands of times worse than they were 10 years ago.
>>
>>2987232
>gear position sensor which uses a magnet on the shift rail
reed switches?
>>
>>2987232
Maybe Hall effect sensors.
>>
>>2987234
I feel like there would be too much vibration on a car for reed switches to work well

>>2987244
Makes sense, but it's a 8 speed transmission (7 forward+1 reverse) so how would I get nine distinct states (including neutral) from just two sensors? Neutral is obvious, but even if the switches can do positive and negative outputs that's only 4 states between them.
>>
>>2987257
>I feel like there would be too much vibration on a car for reed switches to work well
cars use mechanical relays all over the place. on the engine? no. everywhere else, especially in the cabin? sure no problem
but yeah if the car is sufficiently new then Hall sensor makes sense
>>
>>2987257
>how would I get nine distinct states (including neutral) from just two sensors?
Hall effect sensors are analog devices
>>
>>2987259
The reed on a reed switch is significantly less stiff then a relay because permanent magnets are significantly less powerful than the coil of an electromagnet, so they would vibrate and flop much easier especially because in this case the gear sensor unit is mounted directly to the transmission.

>>2987260
Ahhh, well shit. They just have to make everything difficult huh.
>>
>>2987265
>significantly less powerful than the coil of an electromagnet and the return spring
>>
>>2987257
Probably Hall effect sensors. One measures the forward-aft shifter position. The other the left-right (see the arrows on the controller diagram). Hall effect can produce proportional outputs. Controller uses these to calculate shifter position.
>>
File: 1485295687972.png (16 KB, 771x929)
16 KB PNG
>start filling Digikey cart with "a few specific resistors"
>3 days later it has ballooned to $80
>I will probably still have forgotten something critical that necessitates another order and shipping fee
>>
>>2987551
Such is life. One of the reasons I more often than not just get JLC to assemble my boards. At least the ones that aren't composed of jellybeans. I mainly order boards assembled with jellybeans too, but more obscure SMDs of op-amps and comparators and transistors I don't have good stocks of.
>>
File: Y607110K0000T9L_sml.jpg (7 KB, 200x200)
7 KB JPG
>>2987551
>admitting to being this much of a poorfag
here I am buying Vishay resistors that cost $90/pc (Y6071100R000T9L). enough of them to hit that juicy 25% discount
>>
>>2987572
Are you the precision thermometer anon?
>>
>>2987576
yes
update on the device: I've discovered a ~10 ppm correlation between heater current and drive current. I suspect this boils down to insufficient insulation (because reasons) and also the fact that the LT5400 has an absolute tempco of 8 ppm/K. I plan on correcting this by gluing the NTC resistor for the oven to the LT5400. everything else has tempcos around 1 ppm/K or lower
>>
>>2987577
I'm still not sure what a millionth of a degree kelvin even means in physical terms, it seems like so many factors could cause such a tiny fluctuation
>>
>>2987582
no, 300 µK. it's ppms of the absolute temperature
>>
>>2986808
>TL494, my beloved, would work here
i want something current mode control
>>
File: 1778995786388579.png (86 KB, 877x745)
86 KB PNG
Are you kidding me
>>
File: 1763617463658662.jpg (85 KB, 541x557)
85 KB JPG
Anyone else here make & sell custom electronics hardware? I do it mostly as a hobby because I can't make a living with it. I ended up designing a custom controller based on ESP32 for an older series of industrial machines and it basically plugs in and replaces a large controller box which is prone to failure and has a form of DRM that users don't like.

Here are my costs.

Unit Price: $125
Manufacturing Cost: $52 (Components, PCB assembly, testing, packaging).
Gross Profit per Unit: $73 (58% margin)
Sales Volume: 34 units/month

The Monthly Math:
Revenue: $4,250
Direct Costs: -$1,802 (Parts)
Overhead: -$400 (Tindie/ebay fees, shipping materials, prototyping, electricity, small marketing).
Net Profit (before fucking taxes fo course): $2,048/month ($24,576/year).

The "Hidden" Costs: I spend roughly 15–20 hours a week on physical tasks: testing boards, packing boxes, dealing with "lost in the mail" tickets, and managing inventory. If I stop working, the revenue stops as soon as the stock runs out.

I'm probably going to discontinue it because it's hard for me to justify working on it any further.
I'm interesting in what kind of experiences you guys have with selling hardware products. Anyone else sell stuff on Tindie/eBay?

tl;dr: selling hardware is hard and unprofitable.
>>
>>2987897
You absolutely have to take into account man-hours in your calculations. Maybe that means you end up charging $400 per piece. Get fab-houses to do what you can (PCB assembly, cable crimping, etc.), automate what you can yourself (programming and testing via pogo-pin jig, shipping label generation, etc.), redesign your project if that’s what’s needed to reduce the man-hours as much as possible. Then set a reasonable wage and count every minute of your spent time.
>>
File: it's drump math.gif (39 KB, 1008x322)
39 KB GIF
>>2987862
>Are you kidding me

sure, an 80% drop in value is significant but nowhere as impressive as Trump's promised 600% drop on drug prices
>>
>>2987897
>I'm probably going to discontinue it

good for you coz you're gonna get sued if you continue
even meritless suits cost 10's of kilodollars
>>
File: 20260425_121122.jpg (2.01 MB, 2880x2160)
2.01 MB JPG
> this smd fuse measured 60 ohms in circuit
> then measured 0 ohms out of circuit
> then measured 0 ohms in circuit again (no solder bridge)

explain this sorcery to me. should power take the path of least resistance always? idiotGPT says "not always". wtf.
>>
>>2987914
>explain this sorcery

seen this before
the material could be loose and changes contact area as you apply pressure, or dont
needless to say, it's not reliable, so it has to go
alternately, same might be true of the meter, or the operator
so i'd replace all three
>>
>>2987916
>same might be true of the meter, or the operator
i still need an answer so not to go insane. maybe because this was a resettable fuse that the heat caused it to drop resistance again to 0?
i ended up replacing it anyway and restoring usb functionality (previously voltage couldn't get to 5v under load but now it does).
>>
>>2987907
Excellent points all around. You clearly have experience in this space. I'll just comment on few points you've made.
>$400 per piece
I tried few price ranges. Problem is that this piece of equipment is old and many of its users are looking to upgrade to something new. If I set the price too high, they will not buy it and will probably opt to upgrade the machine itself. These machines are still working well and aside from the controller, they're mostly trouble free. You just change the belts and do regular maintenance on them and you're good to go.
I did spend a lot of time writing software to make sure it's compatible with a lot of versions of the machines and have fixed a lot of bugs too.
But I don't think the price hike would work because some people even balk at $125.

I could try closing the store and stopping sales and then keep few boards around and charge $400 for them just to see if there are any takers. It would still be a good deal since the new machines are in $3k+ range.
>Get fab-houses to do what you can
Already did this. I could go further but then I'd have to buy 1000 of them in bulk to make it worthwhile for them to start a manufacturing line.
>redesign your project
Yep. Already optimized it few times since some ICs got obsoleted and impossible to find.

I'll see what I can do but I'm leaning towards giving up.
>>2987913
>good for you coz you're gonna get sued if you continue
They don't care. These machines haven't been supported for 5+ years.
>>
>>2987914
Shitty probe contact. Sometimes there’s crusty bullshit atop the solder that you really have to push through.

>>2987917
PTC polyfuses increase their resistance with increased temperature.

>>2987918
If there’s room between your minimum price (including labour) and their maximum price, then aim for it. If not, bail and aim for a different market and/or a different product. Maybe if you offer them long term support or a warranty or whatever you might be able to push their price higher, but it’s a dangerous game to offer 10 years on something unless you’re very confident in your design or in your business insurance. The fact that you started selling these too low means charging more will leave people hesitant, compared to the opposite trick of selling them for $500 and then having a price drop, well it’s unpleasant for the early adopters but you’ve already made your money from them.

Another trick is to offload labour to the customer. Sell it as an unassembled kit, or as a partial product that you plug into something else off-the-shelf.

I’ve undersold my labour many a time, still do. But I’ve only made a thousand dollars or so total. I do it as a half-hobby half-job while working retail part-time. To learn, not to make money.
>>
>>2987927
>Shitty probe contact. Sometimes there’s crusty bullshit atop the solder that you really have to push through.

nope. there were multiple measurements at different times. board had previous heat damage and this fuse was the worst of 3 bad fuses. other two are at 20 ohms.
>>
>>2987928
Then maybe it’s cracked, and the force from probing influences the measured result.
>>
I need to scale a 0-5V input to -25 to +155 mV output and invert the scale (for any other synth anons, this is to control a V3320 VCF)
I set up an op amp with the appropriate gain and offset, but I am wondering, is it better to have the op amp send a larger voltage, and then use a potential divider at its output to scale it down? The voltage is going to a high impedance input on another IC.
The 50 nF capacitor is there to slow down the slew rate and the arrangement on the left is a sample and hold circuit but with the switch left out.
>>
>>2987947
>is it better to have the op amp send a larger voltage, and then use a potential divider at its output to scale it down?
if noise is a concern then yes. but that only starts mattering at around 1 nV/sqrt(Hz). the fact that you have a 20 kOhm there tells me that noise is not a concern in your design
>>
>>2987949
on further reflection, the noise aspect really makes the potential divider at the output the better option, I think.
>>
>>2987955
this entirely depends on what kind of noise budget you have. there's no need to complicate things if you don't need to. plus things get tricky if you really want to minimize noise. good low-noise OPs are around 1 nV/sqrt(Hz) ≃ 60 Ohm. you'll need a gain of 5/0.155 = 32 and an output impedance below 60 Ohm. let's say 22 Ohm. your divider then needs to be something like 680+22 Ohm. that's actually only 7 mA so not entirely unreasonable. the feedback network will probably need to be low impedance so as to not add noise, but I'm not sure about the numbers. some quick calculation indicated that you'd need to push 2.8 amps through it, but that seems incorrect
>>
>>2987897
Your margins should be much better if you're selling a specialty item directly b2b. Or there's no business in it. That means getting your costs way down and raising your price. Think 5-8 times your cost. So you get your costs down to $30, you can charge $240. Now you have a business.

Revenue: $8160
Direct costs: $1020
Overhead: $400 (try to cut here too)
Net before taxes: $6980 ($83760/year)

That's only about $80/hr anon which is not a ton for a small business owner, but I'd take that side hustle if I enjoyed it.
>>
>>2987977
And yeah, you should have a properly formed business with insurance or one lawsuit could take everything you have
>>
>>2987978
Operating as an LLC without insurance might be acceptable, so long as the business doesn’t have a significant amount of assets.
>>
File: poop.png (154 KB, 1253x740)
154 KB PNG
>>2982477
wrote the emulator over the last month to evaluate the design
i suppose an FPGA implementation is the next logical step
>>
>>2988035
Very cool
>>
File: power modules.png (163 KB, 4397x3433)
163 KB PNG
I have a feeling that these two dual-output power modules are not going to share their load currents all that well. Should I use some kind of balancing IC?
>>
>>2988075
I don't see why you'd have a problem. You probably don't even need those diodes, considering the converters will likely have internal diodes as a part of their output. Maybe their datasheet will say if they're capable of handling a voltage applied across their output, I've seen isolated DC-DC converters used that way in USB isolators so it's probably fine. If each converter is rated for like 10W and you're trying to draw upwards of 18W from the whole system, then if the converters aren't well-matched you could well have some load balancing issues. But that's only a fault-causing problem if the isolated converters have no method for self protection, i.e. outputting less power as a function of heat or current. Either way, it seems like a problem best solved by selecting a better isolated DC-to-DC converter. Don't suppose you can split the load in half? Or just use one converter for the +15V rail and the other for the +30V rail?
>>
File: IMG_20260427_121819.jpg (285 KB, 3264x1468)
285 KB JPG
How do I convert this toy piano to a midi keyboard with the pi pico? It has a total of 52 keys but I'm not planning to use the top keys that play baby music, only the piano keys.
>>
>>2988108
You're going to have to run GPIO lines to a keyboard matrix one way or the other. Maybe that means replacing the control board entirely, maybe it means cutting the control board's traces or breaking off the IC/blob and soldering onto that phenolic board's traces. Maybe it means keeping the IC in place and just intercepting its signals. Maybe you can solder onto the flat flex cable's traces, for wires or for flat mounting to a board, or maybe you can find a ribbon connector it will fit directly into. Maybe you order a new PCB (flex or solid, if it's thin enough) with an identical layout of metal contacts for the buttons' conductive rubber to push down onto, or maybe you chuck some tactile switches in there. If you're adding new buttons, you could even try to measure key velocity or force.
>>
not sure if I'm gonna regret taking the surfacemountpill, I chose 0805 for all components but I will still need to hand-solder them with an iron
>>
>>2988115
be sure to get some conical tips
you might want to consider a tiny reflow oven ,too
>>
>>2988115
Don't listen to the other anon who told you to get conical tips. Get chisel tips.
>>
>>2988129
i suggest conical to help with really precise work and assume a chisel is already on hand since it is more generally useful
>>
>>2988128
>>2988129
>>2988133
my iron came with a conical tip and I've at least soldered a few surface mount ICs with it, seemed feasible with some finer gauge solder.
I've laid out a couple of boards with through hole components, and the thing that I am really missing now is the ability to route a trace or two underneath a resistor. I assume you have to make more use of vias with surface mount?
>>
File: T12-D12.png (466 KB, 1646x1646)
466 KB PNG
>>2988115
You've got three power rails, do you plan on routing that with a two-sided or four-sided board? You're probably fine just having a ground plane on the back and routing the other power traces on the front, taking them around the back for short jumps where needed. I'd want to ensure there's a return path for every signal on its ground rail with minimal area encompassed by this loop. The same loop-area concept applies to your power rails, ideally you can just have minimal loop-area from each rail to ground, but if significant current can't flow from rail to ground you'll want to have the +12V and -12V traces very close to one another. Well, if your power rails or surroundings aren't noisy, and it's not an ultra-sensitive circuit or to be placed near ultra-sensitive circuits, you should be fine even without all that faff.

What's the project? Audio?

>>2988128
>be sure to get some conical tips
Do the opposite of what this anon says, pointy conicals (i.e. most of them) are very irritating to get good thermal contact from. Get a screwdriver tip, I use a D12 for 0805s, it's great. I see some people using pointy hooked conicals like the JL02, they seem ok, same goes for blunt-nosed conical tips and knife-style tips. Bevel tips only really contact one face at a time, for most cases that's not a huge downside, but in most cases they fall short compared to the ability for a screwdriver tip to provide significant heat to two faces at once. Big screwdriver tip (2.4mm) for THT soldering, even bigger one (5mm) for D2PAKs. Tried an ultra small 0.8mm screwdriver tip on for 0402 soldering, but honestly the 1.2mm was better. it's basically like using a conical at that point, at least with my cheap knockoff T12 tips.
I see people use the term chisel-tip referring to both screwdriver and bevel tips, so I try to avoid that term.
>>
>>2988140
>What's the project? Audio?
Yeah, synth stuff, so an oscillator, filter, VCA, and then a handful of ICs to switch between signals, and a DAC to generate control voltages for the analog parts.
You have made me realise though, routing the power is probably going to be a real pain because of the 3 rails. Originally I'd imagined ground + power on the bottom and signals on top. This has much more of a mix of 5 V and +/- 12 V than my previous board, though. I'd really rather avoid the expense of a 4-layer board....
>>
>>2988147
Check with your fab house, 4 layer boards aren't really that much more expensive. IIRC it was a step up from $5 to $8. They might even have a deal that makes it no more expensive.
>>
>>2988115
>0805
ez pz. I had to solder some 0201's recently. that's where the real challenge starts
>>
>>2988115
0805(imperial) might be one of the comfiest SMT part sizes to design and to solder by hand. Second only to 1206(imp.).

>>2988103
It's a 3W module that we are using in our industrial comm card development project at my workplace. We currently have two options for powering the thing; in-house designed 15W flyback supply and the smaller and cheaper option is to use one of those 3W RS3K isolated power supply modules.
At some point we will need something to fill the gap between 3W and 15W. My manager brought up the idea of using two 3W modules in parallel. But we're not sure if that would even work. The RS3K-2415 module is probably a flyback converter and has +-3% output voltage tolerance. Like you said it's easier and cheaper to just use a single 6-W module instead of jumping through the hoops of parallel supply current sharing.
For some reason using separate modules for each rail didn't cross my mind yet. Thanks for that idea.
The comm card is a bit unusual because it mainly draws current from the +30V rail. Only when it needs to send data, it switches between the +30V/+15V rails up to 9600 times per second.
>>
>>2988150
Hmm, you are right, it's apparently only 5 dollarydoos more at JLCPCB, as long as I keep it under 100 mm square.
In that case I might do
- signal
- ground plus inevitable "jumps" for some signals
- +/- 12 V
- ground plus a small number of 5 V traces
>>
>>2988115
I just got a huge roll of 0603 LEDs and it feels like a mistake but I can also tell they'll take approximately zero solder to stick to something.
>>
>>2988272
a buddy of mine says it's hard to hand solder SMT LEDs without melting them
>>
>>2988277
The trick is to add solder to one pad, lay the component flat against the board, and slide it into the blob as you heat it, then solder the other side normally. Requires decent fine-point tweezers, light, magnification and something to hold the PCB.
>>
>>2988277
I have a few thousand chances to figure it out. I have some decent tweezers and I can see if my 1mm bevel tips are worthwhile for >>2988278
>>
I am getting there, first ever SMT board but I dare say it might be alright, as long as I can solder the couple of ICs that were only available with 0.65 mm pin pitch
>>
>>2988297
I really am wondering if I can get away with just two layers. The orange traces were the only things I needed to put on a second layer. If I have the bottom layer as a ground plane with +12, -12 and +5 V all snaking around to provide power, then the ground plane won't be particularly continuous, but does it really matter for analog audio frequency stuff? The only high-speed thing on this board is the DAC chip (BH2226F1) and the data and clock lines can go straight to the pin connector at the edge.
(Obviously I will go back and tidy up the traces later, this was just to get the connectivity down)
>>
>>2988304
AC return currents start to become a problem at >1 kHz iirc. Altium has great videos about the topic if you're interested
>>
>>2988304
Those orange traces are breaking up your backplane a lot. You might be able to mitigate this by using more vias, to have the orange traces be as short as possible; to have the back layer only used for little hops over one or two front-side traces at a time.
>>
>>2988304
4 layers aren't that much more expensive compared to tooling costs. and of course your time
>>
>>2988316
I'm sure I could do this, they were laid with very little thought at all at the end of my routing session. I assume it would be very silly to have just a handful of thru-hole resistors to jump signals where I need to, although it would also seem to solve the problem.

>>2988313
Thanks, I will take a look

>>2988344
Isn't there something to be said for making the design as basic as possible, though? 4 layers seems like overkill. I guess it depends on what you are optimizing for.
>>
File: Your_Doing_Great_Kid.jpg (326 KB, 1239x1211)
326 KB JPG
>>2988115
Just some constructive crit.
-place your components on a grid.
-use a silk screen layer as a keep out zone.
>>
>>2988395
thanks - keep out zone refers to component footprints right, not traces and flood fills?
I will align everything to a grid and probably re-draw the traces - this is really just my rough first attempt to disentangle everything and try to make a sensible layout.
I'm using 0.3 mm for signal traces, or 0.5 mm where it will fit.
>>
>>2988347
Adding jumper wires or THT resistors isn’t out of the question, but it adds more labour for assembly, usually that sort of jumperage is used on single-sided boards. That said, if you can replace an SMD resistor with a THT resistor, keep the board layout relatively compact, but avoid messing up your ground plane, that’s no change in labour. Might even be quicker to solder.

A 4-sided board technically has more manufacturing steps to go wrong, but if you can make the design more robust for an acceptable foundry cost and design time, I see no reason not to. Optimising for simplicity and getting a sub-par board out of it isn’t worth doing in my opinion. Optimising for cost, maybe. Practicing your layout optimisation skills, also maybe.
>>
>>2988408
>keep out zone refers to component footprints right,
Yes.
If you plan to hand solder and you have the pcb area to space stuff out, you can make the solder process easy for yourself by designing space for your iron. Here is a link to the document used for good manufacturing industry practices for SMT foot prints.
dn720001.ca.archive.org/0/items/ipc_20220718/IPC-7351 eng_text.pdf
>>
I've got a defective radio power amplifier with two mosfets. one of them shows 30ohm resistance between gate and source and the other 40kohm. which one is the defective? or are both broken? I thought gate should be isolated ..
>>
File: IMG_20260430_192527.jpg (287 KB, 3264x1468)
287 KB JPG
With diode for true polyphony.
>>
>>2988491
Measuring in-circuit I assume? 40k could well be normal circuitry getting in the way. 30 ohms is very likely to be an issue. With power off, short the gate to the source with an alligator clip and measure resistance from drain to source, the result should be a high resistance if not open-load, it should be open-load if the transistor is removed from the circuit. Then measure with a diode-check drain-to-source, then source-to-drain. Should be open-load D-S for an Nch FET, and 0~0.6V S-D. The other way around for a Pch FET.

Depending on how the FETs are wired with respect to one another, you may want to replace both even if only one is showing as completely dead. It dying may have put extra load on the other FET.

>>2988496
Foul looking, but how does it sound?
>>
>>2988497
sounds sane, thanks. I measured in-circuit, right. and yes the other mosfet got def some extra load. so I'll replace both.
will do the check with the diode, that's a good idea, I could have thought of myself (in theory). thanks for the input.
>>
File: IMG_20260430_190534.jpg (581 KB, 4000x3000)
581 KB JPG
good morning, /ohm/!
>>
File: 1615514285718.gif (1.46 MB, 400x560)
1.46 MB GIF
>>2988500
>>
File: fuses.jpg (47 KB, 718x612)
47 KB JPG
>>2988500
>>
So my problem is this, I'm trying to put a PS5 in my vehicle which has a 16v outlet with a 12 amp rating 250 watt rating.

the ps5 power supply is listed at 370w but only draws 200-230 when in use, my question is would it work? Why does it have a 370w power supply if it only draws 230 max, is the power supply ever taking in 370w.
>>
File: 1763747964832243.jpg (43 KB, 1200x732)
43 KB JPG
>>2988572
My guess it's for efficiency. PSU have a peak in efficiency at around half their rated power.
>>
>>2988500
Cmon, at least file a thin spot in it so the wire goes before the traces do.

>>2988572
How many outlets does it have? Because if you need to connect not just the PlayStation but the screen and other appliances, you’re gonna need a bigger outlet. I’d recommend installing a 50A Anderson or two.

Looks like the PS5’s internal PSU outputs a fixed 12.0V, were you planning on using a DC-DC converter? Or an inverter? Because an inverter will eat into your efficiency budget even more.
>>
>>2988572
>only draws 200-230 when in use

no doubt you've seen those funny tic-tac videos where somebody jumps on a sofa or bed and it collapses
like beds, power supplies are built to handle dynamic loads much higher than steady-state loads
for example, when you boot, all those caps have to be charged, and those coils have to build up a field
which requires a quick surge of extra power
and without which the boot fails
leaving you shoeless and excluded from restaurants

anyway, the always-correct solution is: try it and see
>>
>>2988572
>Why does it have a 370w power supply
power supplies degrade over time if they just put a 230 watt supply the device would stop working in the not too distant future.
>>
>power supplies degrade over time
so they get less wattage consumption? source?
>>
>>2988634
I think the thermal ageing of the components, especially capacitors and thermal paste, but maybe also power-silicon, will reduce the maximum allowable output power over time. Or maybe more importantly, for the same output power there will be higher transistor losses and higher output ripple on a well-used PSU compared to an unused PSU. The more efficient and more underdriven PSU you get, the colder it will run, and so the longer I'd expect it to last.
>>
>>2981579
I want to integrate some LifePo4 cells directly into my pcs PSU's 12v rail. I know PC's need 5v / 3v too but I'll ignore that for now. Right now I'm wondering what would happen to my mobo/vrm's if exposed to 14.6v needed to charge a 12v lifepo4 battery.
>>
>>2988674
Put a boost converter between the 12V rail and battery charge circuit. Your motherboard gets 12V, and the battery gets 14.6 or whatever you set the boost converter to output.
>>
File: 1762703185894509.jpg (3.66 MB, 7812x5860)
3.66 MB JPG
It's the last fucking time I do something so profoundly stupid and autistic.
>>
>>2988701
why not strip board?
>>
>>2988720
Perfboard was what I had at hand. Good thing is that now I'm out of those, so I can finally move to proper PCBs.
>>
I think I did an OK job hand soldering this with an iron but bloody hell these chips are tiny
>>
>>2988674
Worst case, the 15/16V rated components in your computer (especially capacitors) don’t last as long, not that I’d risk it with my build. It may not even boot, detecting it as a fault in the PSU. You also have the issue of brownout when the battery voltage is low. You still have usable capacity in the 12-10V range, but the computer may not like that.

I think the only sensible path forwards is to use a bidirectional buck/boost converter as both a charger and a regulator. You could even keep your ATX supply doing double duty as a battery charger, though I’m not sure what you’d do about its other rails.

>>2988701
Hope you breadboarded it first.



[Advertise on 4chan]

Delete Post: [File Only] Style:
[Disable Mobile View / Use Desktop Site]

[Enable Mobile View / Use Mobile Site]

All trademarks and copyrights on this page are owned by their respective parties. Images uploaded are the responsibility of the Poster. Comments are owned by the Poster.