[a / b / c / d / e / f / g / gif / h / hr / k / m / o / p / r / s / t / u / v / vg / vm / vmg / vr / vrpg / vst / w / wg] [i / ic] [r9k / s4s / vip] [cm / hm / lgbt / y] [3 / aco / adv / an / bant / biz / cgl / ck / co / diy / fa / fit / gd / hc / his / int / jp / lit / mlp / mu / n / news / out / po / pol / pw / qst / sci / soc / sp / tg / toy / trv / tv / vp / vt / wsg / wsr / x / xs] [Settings] [Search] [Mobile] [Home]
Board
Settings Mobile Home
/g/ - Technology


Thread archived.
You cannot reply anymore.


[Advertise on 4chan]


File: L5q36VojWk0-SD.jpg (59 KB, 640x480)
59 KB
59 KB JPG
I have linux fatigue.
Linux doesn't "just werk" yet youtubers will shill it endlessly even though it doesnt work.

I Installed and tried KDE bazzite. For some reason buggy/laggy while in game with all AMD system when you tab to the desktop. It doesnt work and for some reason has FPS problems in game too.

I installed and tried ZorinOS, and at the very least I installed steam and it gamed well and the desktop didn't lag but eventually the app store didnt work, froze, icons didnt load, tried to install a flatpak from the terminal I wanted which was librewolf, didnt work either.


Is there actually a distro that just werks? It feels like there is none on linux currently.
>>
You need something that's not flashy, Mint or anything decent with XFCE. Even arch is easy.
>>
>>108134567
You sound third world and retarded so I'm going to put your problems primarily down to user error
>>
>>108134567
PEBKAC

>gaming

Grow up
>>
File: ugly.png (865 KB, 1920x1200)
865 KB
865 KB PNG
>>108134583
Ugly desktop, devs ruined it, and now you have to make little tweaks and changes just to get back the original desktop.

Thats called enshittification. Also as a windows 10 competitor it doesnt even come close, nemo sucks ass as a file manager. Slow loading of folders and icons, vs thunar which is instant
>>
>>108134609
Only NPCs dislike videogames
>>
>>108134612
It's better than windows adware in every way, cry nigger your nepojeet company is going under
>>
>>108134622
windows 10 LTSC doesnt have adware, also windows 10 file manager is superior to most file managers on linux except maybe a couple.

Mint devs are retarded. They shouldve just used pcmanfm or thunar. It should be a generic files app. Its a user friendly new user distro but currently its worse than windows 10.
>>
>>108134567
There are literally 5 distros worth considering, and that has been the case for the last 20 years. Zorin OS is not one of them.
>>
>>108134649
Which are....?
>>
>>108134567
>bazzite
meme distro made by microsoft employees, didn't they kick some dev off the project?
>zorin
completely cosmetic, its main selling point is "windows clone", just stick to the 5 big ones (Arch, Debian, Ubuntu, Fedora, Mint) and you should be good
>>
>>108134638
maybe you should contribute the mint project, have you considered taking matters into your own hands?
>>
>>108134667
Yea but theres no good prebuilt made OS on linux.

Mint sucks now and its only gotten worse
Zorin sucks and has a broken app store and lock screen
Bazzite sucks and is buggy even with an all AMD PC

Where the fuck is the just werks linux beginner distro? If you install fedora, arch, debian you're going to have to do everything manually in the terminal there is no app store, GUI updater, bluetooth manager built in.

There's literally zero just werks. Maybe popOS? Yet they switched to cosmic, which is worse than guhnome they were using.
>>
File: 07f.jpg (247 KB, 960x1200)
247 KB
247 KB JPG
>>108134567
>ZorinOS
of all the distros, you found the gay ass commercial version

you should avoid zionOS out of principle
>>
>>108134673
No because the devs just sit on their asses making the desktop worse, and continue half assing shit making tens of thousands of dollars scamming people with donations.

The new theming changes prove they dont give a shit about the end user. The creator is just some egotistical retard who thinks linux mint his personal pet project instead of an OS that people rely on.
>>
>>108134657
1993 Debian
1994 openSUSE
1995 Fedora
2002 Arch
2004 Ubuntu
>>
>>108134567
Ultramarine
>>
>>108134567
While this is probably the case:
>>108134592
I'm also going to recommend that you try something that allows you a little bit more freedom. I've had weird, random issues with distros with flashy preconfigured desktops plenty of times.
Maybe try Arch. The main barrier for newfags isn't even the manual installation is that you have to know what packages you need for a working desktop experience, but join a Discord or IRC channel full of Linux nerds and ask for help (read the wiki first).
Alternatively, try something that's a bit more generic. A major distro like Mint or Fedora (neither of which I use; I like Debian on some machines, but it's not great for gaming) might have less extraneous bullshit to deal with than one of the more niche derivatives.
>>108134622
That's like saying stubbing your toe is better than sticking your dick in a waffle iron. Most of the distros mentioned in this thread are ass. I'm not going to ever use Mint myself, but it might boot on his machine and work fine. I don't hear a whole lot of bad things about Mint (as far as the end user experience goes).
>>
>>108134698
>gay ass commercial version
its really not. their paid tier just gives less acquainted users convenience features that you can just install or configure yourself otherwise.... honestly of all the ways they could commercialize this is far, far down the list of what I would consider unfair.

the devs are from dublin. almost had a pint with them while i was there but sadly had to bail on them. they seem really chill.
>>
>>108134684
idk anon, MX Linux is a neat Debian based distro. I like their GUI package manager. Idk if you care about whether your distro uses systemd or sysvinit but you have the option to choose between either (at least in 25.1). Not sure if you care about the antifascist leaning opinions of MX Linux's foundation but I personally don't care, I just use the default systemd KDE version of MX.
>>
>>108134567
>I installed and tried ZorinOS, and at the very least I installed steam and it gamed well and the desktop didn't lag but eventually the app store didnt work, froze, icons didnt load, tried to install a flatpak from the terminal I wanted which was librewolf, didnt work either.
you sure you installed it? because things grinding to a halt like that is what happens if you just use the live environment and run out of ram
>>
>>108134684
It doesn't get any more brain dead easy than Ubuntu and Mint. Maybe consider an IQ test.
>>
>>108134567
No such thing, there will always be tinkering required for optimal user experience, especially when it comes to gaming.
As such let me shill CachyOs with KDE as as a "mostly works" option.
>>
I tried windows 10 this week after 7 years of linoox.
How the fuck do you guys even use this shit? Everything is clunky it feels like a children's OS.
>>
>>108134567
>Linux doesn't "just werk"
just works on my machine
>>
>I distrohopped once and now I had Linux fatigue
>>
>>108134638
>They shouldve just used pcmanfm or thunar
what is stopping you from installing either of them? if you dont like the defaults, then change them
this isnt windows where you're limited to the same shitty systems microshit provides
>>
File: 1769343553859969.jpg (38 KB, 736x767)
38 KB
38 KB JPG
>>108134609
>>108134615
Imagine having infinite access to the best film and literature ever produced at the click of a button, and you waste what time you have playing video games. Actual goycattle.
>>
>>108134567
Anything with Plasma that isn't immutableshit (Bazzite is immutable)
>>
>>108134770
I installed it to an nvme and all AMD PC so theoretically it should work right? Nope, broken shit. App store cant even load icons on fresh boot, can't even install an app without guhnome software crashing. This is what the devs ship out and they literally expect people not to notice broken software.

It barely worked. Even installing a web browser was broken.

The only other OS that even comes close to usability is linux mint I guess, but that is destroyed beyond repair in terms of utility and theming. I could just use linux mint 22.1 which was the last okayish version.

So yeah its over. ANd all the kde desktops like kubuntu or bazzite are trash

>>108134760
MX linux is not a just werks distro. The theming is broken, unconventional task bar and they ship a lot of complex apps like nomacs which is overkill for a GUI image viewer, and its overall feels very amateur, no real though behind the cohesiveness and new user experience.

Mint or Zorin currently has the best but mint is ugly and getting enshittified and zorin doesnt function properly for a new user to be able to use it
>>
>>108134698
>if you release a free product you should never be allowed to make money off anything else ever again
You can't even say the differences between free Zorin and paid Zorin, because you don't know what they are lmao
>>
File: 1768738488660513.jpg (92 KB, 953x1078)
92 KB
92 KB JPG
>>108134913
Actually right, but it pisses me off how you are delivering it.
>>
>>108134567
go back to jeetware then gaymer
>>
>>108135125
>go back to jeetware
>>
Don't recommend channel.
>>
>>108134913
Imagine having infinite access to the best video games ever produced at the click of a button, and you waste what time you have watching films. Actual goycattle.
>>
>>108134989
>MX Linux is not a just werks distro
It seems fine on KDE Plasma
>ships with nomacs
if you mean preinstalled, its not, I just checked my MX desktop
>mint is ugly
a little but its not like you can't install a theme
I made my Cinnamon desktop look like macOS/GNOME. Its a little cursed but I like plank-reloaded. The Mint icons + taskbar are too small for me.
>>
>>108134567
OP as someone spending years and years switching on and off, the gist of it is the following:
Not everyone has your setup, you don't have theirs and your needs are different.
There is no denying that Windows is plug and play. Most if not all current hardware that isn't just Apple shit is designed to work on Windows. Chinese people don't chase open source, they'll give you a little device that only works on Windows and macOS properly. Hell even basic shit. You buy a mechanical keyboard that doesn't support VIA and you're pretty much fucked. You want to update your monitor firmware, and guess what, back to Windows.
However linux "just works" inside a sizeable bubble. A lot of people just buy a basic bitch laptop. Like that cocksucker in the video. A lot of people have more standard setups. And there's a lot of distros too, ask yourself why. Why would there be so many versions and not just one? It's not because you can pick the first one and guarantee that it'll work well for you. Consider also that this doesn't just apply to distros. The desktop itself is not just an aesthetic choice. A feature like HDR working depends directly on which desktop environment you use. I'm not kidding. It's not what you would or should expect, but it's the way things work.
However with all of this, yes. You can get a setup where everything just works. You just need to be inside that bubble, really. And not everyone picks Windows Home, they eventually come to the realization it's better to use an esoteric version or they go back and get stuck in a previous version because it turns out Windows has its shortcomings, and updates aren't great either.
Don't follow youtubers. Youtubers just want clicks. These people don't use linux for extended periods of time. There's a honeymoon phase to this shit. If someone tells you "I've been running this for 3 months and it's great" it's no indicator that it's going to be either good or bad at all.
>>
>>108135602
Also don't always look for the retard distro for windows refugees. These are not good for learning. If they fuck up you'll have no idea how to do anything other than ask a bunch of people who are more obsessed about their own internal politics than helping you specifically. On a fucking discord server, in some cases.
>>
the worst part about linux is the total lack of software and only 1/20th of games working on it
>>
>>108135624
ok dork the exact distro you need is the one everyone else uses.
>ask a bunch of people
chatgpt exists just copy paste what it tells you to in the terminal it's not 2000
>>
>>108135648
Ok, blindly follow that shit nigga. Don't you come back and complain about something not working.
>>
>>108135637
according to protondb, 60% of games work ootb, and 70% with tweaks
>>
>>108134567
Depends on your HW setup. If you have a laptop then it's very often a hit or miss.

I have good experience with Debian working quite well out of the box. Ubuntu as well.

I find that Debian with Gnome (and compatible HW) works well out of the box. Haven't used linux for quite some time but there is an app store included in Gnome which includes a lot of SW.

The only thing that I used to do post installation was add the non-free packages to my sources.list so that I can download Steam, etc. - I never interacted with terminal again after doing this because there is no need to.

Or just use MacOS if you don't want to use Windows. Lots of people will shit on you here but Macs despite some flaws are probably the best systems out there right now.
>>
>>108134913
>>108135342
Imagine defining your hobbies and whole personality around the consumption of goyslop instead of learning new skills and creating new things.
>>
>>108134804
Because you don't work on your machine.
>>
>>108134567
>Is there actually a distro that just werks?
No. Linux is not a desktop OS.
>>
>>108134567
If you really want things to just work, install any distro with GNOME. It's as simple as that.
>>
>>108134567
Linux jest werks for making YouTube videos on it.
I also use live USB for debugging friends PCs. But as daily driver you have to be retarded to use it.
>>
>>108134567
Debian works really well. On servers, that is. It's a really good hammer. It can do hammery things. Linux is like a hammer.
Wanting a desktop os is like wanting to drill a hole. A hammer is not going to be helpful for you.
>>
>>108134567
I would lick her feet.
>>
>>108135916
what if she has stubs?
>>
I know at least 3 people that say Fedora just werks.
Everyday I read in this board that Fedora just works. Use Fedora and all that. I never had problems with Fedora! Well I had my issues with it.
>>
>>108134567
No all linux sucks youre right. Please stay on windows or mac. We dont need anymore microsaar refugees. Microsaar and applel just worx please stay there
>>
>>108134667
>just stick to the 5 big ones (Arch, Debian, Ubuntu, Fedora, Mint) and you should be good

>Ubuntu
Shitfork
>Mint
Shitfork of a shitfork
>>
>>108134567
Use X11 and run all vidya with gamescope
>>
>>108134567
I use windows 10 (fuck 11). Linux I purely use on the command line
>>
>>108134567
Zorin is literal spyware and buggy as hell. Gnome of fucking trash
>>
>>108134567
>Linux doesn't "just werk"
Mine just werks. Never had an issue with Debian in the 10 years I have been using it.
>KDE bazzite
>ZorinOS
Lol, I have spotted your problem.
>>
>>108134567
I tried about 10 linux distros last month for about 30 minutes to an hour each and the one that "just werked" the most is fedora + KDE. (Yes, even more than mint)
>>
>>108135768
Low IQ nigger thinks the creation of art and aesthetics exists independent of consumption. The entire creative process is derivative and builds from what has been absorbed from prior exposure. You are not nearly as smart as you think you are.
>>
File: IMG_0517.jpg (1.15 MB, 1170x2122)
1.15 MB
1.15 MB JPG
>>108135689
no they don’t
lying linjeet
>>
>>108134771
strong disagree, youre rating distros based just on installation process.
lets install some software
>dpkg
>apt
>ppa
insane security risk, just slap literalwho's binaries on my system bro
>appimage
>flatpak
>snap
all of it is dogshit. Im unironically convinced people recommending this shit is to make linux look bad to newcomers to gatekeep it
>>
File: IMG_0518.jpg (761 KB, 1170x2210)
761 KB
761 KB JPG
>>108137243
>>108135689
ohnononono linsaars what is this
>>
>>108134913
>MY [consumptive media] IS BETTER!!!!!!!!!!!
>>
>>108137261
Philistines? On my AI porn and Linux Gaming board?
>>
>>108134567
If you're too lazy/stupid to install packages via terminal and need an "app store" just buy a mac. Linux is not for you.
>>
I wish a big company would put out a version of Unix that’s well-polished, included out of the box on a variety of hardware, and runs professional applications that people actually use.
>>
>>108135004
Pro is layout options they paywalled for their dash-to-panel and start menu extension forks
>>
>>108137366
Everything you said except variety of hardware applies to macOS
>>
>>108137411
Duh?
>>
>>108134567
Saying Linux “werks” or doesn’t isn’t a valid reason to dissuade someone from using it. Either you’re a retard or are using a retarded distro/software. It’s so configurable that just saying “it doesn’t work” isn’t good enough. If Linux hasn’t worked for you and you really have tried you might just be a retard
>>
>>108134743
This. If you’re a retard that wants to use some niche ass distro you deserve to have your shit not work and be fucked over by internal tranny politics. Just use arch, Linux isn’t for computer illiterate newbs
>>
The main problem with Linux desktop is that upgrading is a gamble. 9/10 times it's fine, but it will shit itself at the most inconvenient moment. Linux desktop is held together by hobbyists, many of them autistic trannies.
>>
File: 1722844542671260.jpg (75 KB, 740x740)
75 KB
75 KB JPG
>>108137253
Okay, I somewhat concede your point, installing new software is at least a different process. But:
1. ppa is no different than the standard Windows way in terms of trust. Windows, you download some randos .exe installer and hope it isn't compromised.
2. There are graphical versions of most Linux package managers. I can't name any, as I don't use them, sorry. But they are there.
3. So that leaves availability: If you want something nobody has put into a ppa, a noob is kinda screwed. The AUR is a big part of why I switched to an Arch-based distro, but that's a bad idea unless you kinda know what you're doing.
4. I've used flatpak here and there.... works for me, shrug.
>>
>>108134657
Ubuntu
Mint
Debian
Arch
Fedora
>>
Linux isn't secure out of the box. There are almost no professional programs. In 2026, there's still an X11/Wayland debate, and every year they say Wayland is almost finished. GNOME is a failed macOS imitation; you have to use extensions for simple functions. KDE crashes constantly and is far from stable. There was a volume bar bug for over a year. Cinnamon was close to being polished, but stupid 80 IQ developers killed Cinnamon. Instead of improving Wayland support or the awful file manager called Nemo, they're changing appearance of the start menu. Clem is a retarded spastic. Plus, there's a memory leak, and they won't even fix that. Nobody wants to deal with TWM madness either. People want a functional DE that works properly.

Linux is a joke. IBM can shill all it wants, but Linux is nothing more than a toy for the midwits in OP's picture. Go buy a Macbook and use it if you don't want to use Windows 11. If you want to play games, buy a Playstation. Don't attach too much meaning to these fucking technological devices; they're nothing more than tools. You're not the ones who will improve this piece of garbage called Linux, so don't take that burden on your shoulders.

Fuck Linux, fuck Freedesktop, fuck the communists, and fuck you too, you degenerate bastard reading this who watches anime.
>>
>>108134567
Yeah I just recently installed bazzite as a second OS to check it out. Since I put it on a second ssd I think I probably had fewer problems with it than people who use a partition so install went smoothly, but it's got a lot of issues that Windows 11 doesn't. It's slow to boot up, it's got problems waking up from sleep, it's HDR is apparently still experimental so it looks like shit on an OLED monitor compared to windows, and this on a supposed gaming OS.

Of course it's nice not to have Microsoft trying to sell me assware constantly in my OS, and my needs for this computer and minimal enough that none of it is a big problem for me. But it's not true that it's simply a matter of setting it up and you've got an OS that is superior in every way to windows, not even Windows 11.
>>
>>108134567
>I have linux fatigue
thats ok we dont want you. threads over, theres nothing to talk about.
>>
>>108134567
Skill issue.
>>
>>108137792
>not arranging them so they spell umadf(gt)
>>
>>108134567
But it does tho. I installed Mint on my parents computer like 5 years ago when Chrome stop supporting windows 7. And never once I had to do tech support for them. Just installed Chrome and turned on automatic updates. Simples as that.

I notice that Linux works pretty well for complete tech illiterate retards (as long you install and setup for them) and people who knows what they are doing. The only type of people that it does't work for is Windows "power users" who are afraid of change and the scary terminal.

It literally is like that bell curve meme, you know the one...
>>
>>108138309
Windows users are conditioned to fear the terminal. There, it's a useless thing with an interface unchanged from 70s CPM (well, w10/11 and ps slightly improved it but it's still shit). Its only use is to run sfc /scannow or dism commands when prompted by a jeet, or using bcdboot to unfuck your bootloader because windows put the EFI partition on the wrong disk again.
Because you only open a terminal in profoundly negative situations (like your pc isn't booting) windows users develop a negative emotional association with it, like a dog entering the vet's office. I wonder if they get anxious when they open the console in Skyrim.
>>
I don't know why bazzite gets so often recommended here. I understand in different places, but I thought we all knew better /g/. You disappoint me greatly.
>>
>>108138456
As someone who doesn't use it, whats wrong with bazzite? Is it not just immutable fedora with kernel tweaks?
>>
>>108138106
Lol why are you seething? Did a penguin fuck your mom?
>>
>>108134567
Nothing werks. Tried all of them, it's never like windows where you can run software or games without a problem. Even people saying it werks, need to do some command line for most games or windows software to werk properly. If you don't want to waste your time stay on windows. 10 ofc, 11 is trash.
>>
>>108134638
I I've been running mint for 2 months and Thunar has always been the default file manager. Idk wtf you're going on about
However yes, as great as Linux, Microshart still wins in the end.
Linux is gaining and you do have the option to really make it what you want.
If you're looking for ootb Linux, that's not happening
>>
>>108134698
ZorinOS is made by chad Ukrainians you cuck russkie
>>
>>108134698
Putin cock gobbler kill yourself
>>
>>108138309
>Windows and the terminal
What's it with people thinking that people don't use the command line for anything.
Powershell is well developed and you can navigate the entire os using it with ease.
When I came to Linux to see if it was right for me, I picked up bash easily because I was already familiar with windows powershell.
It's all the same shit.
And for people that say they really like one os over any of the others, that's just tryhards ricing their desktop just to watch anime, porn and play Vidya.
Those users might as well save their time and money and just buy an android or iOS tablet.
>>
>>108134567
skill issue

slso install mint
>>
>>108134567
works on my machine
>>
>>108134567
>Is there actually a distro that just werks?
macOS
>>
>>108134567
>app store
do you use an app store on Windows, too?
>>
>>108134567
cs2 on fedora performs equally to windows 11, 600 fps negligible latency
had a wifi problem causing occasional jitter but was fixed last week
cyberpunk and atomic heart run perfectly
if you try fedora, then install steam from rpm fusion
you only need to disable gpu acceleration in webviews and it will work well
ghostty snap is also fixed on 1.3.0
as of today, literally everything on my system works flawlessly
i have been running linux since 2019, and everything is truly starting to work
>>
File: 1510803745446.gif (3.59 MB, 375x346)
3.59 MB
3.59 MB GIF
I've been diving into Linux this year and the biggest advice from a newfag is don't fucking use the meme distros that are "optimized for gaming" or "just work". Just don't. You will run into some weird issues caused by them changing stuff from the parent distro without too much testing because they are some smol team with limited hardware setups to test with before they push changes. Also "just works" is such a meme that will bite you in the ass, might be fine for a while but sooner or later you will want to do something that requires you to learn about Linux file system, configuration files and console commands and by starting with a "noob friendly" distro you are putting yourself at a disadvantage by deliberately choosing to not learn the basics just so you can be frustrated later. Debian, Fedora and Arch are the ones you should consider.

If you want a normal OS for a normal person that does anything you would want to do on a computer just use Fedora. The only real challenge for a new user is installing all the non-free codecs and drivers but there are plenty of guides that tell you how.

Debian is more for server stability but you can absolutely use it as a desktop if your hardware is not recent or doesn't require new drivers to not be buggy (Nvidia).

Arch is not really for a normal person, it's a power user distro for people who don't mind spending a lot of time learning how Linux (and computers in general) work and want as much freedom and up to date packages as possible even if it means being very on the ball all the time about what changes are included in package updates.

tl;dr just use Fedora as your first Linux experience if you just want a working OS that is not Windows. Contrary to what some people think >>108134684 Fedora KDE has a GUI for downloading apps that also let's you update both system and other installed apps with one click as well as bluetooth manager and all your basic needs built in.
>>
Throwback to wanting multiple desktops on windows and using mod+1 etc. to swap them. Had to get an executable off github from some random so I could run it from powertools. Then, swapping desktops would randomly cause explorer to just hang, not even crash. Usually had to reboot if I wanted access faster than several minutes. Windows hardly just werks if you do anything beyond install chrome and some vidya.

The only thing I miss about windows is ShareX.
>>
>>108134716
This + the edge cases like Alpine, Asahi, Gentoo etc, but you just know, when you need them.
>>
File: 56465189894.png (14 KB, 349x311)
14 KB
14 KB PNG
>Install Ubuntu
>it literally and unironically just works
I’ve been using it for years. Linuxtoddlers just really don’t like stability.
>>
>>108139673
Something something snaps bad.
>>
>>108134567
Did you update after installing?
>>
>>108134567
The only linux distro that is working is Mint everything else is literally shit or you can use the other corpo cancer which is already 5-10 cases deep in corruption and trying to push spyware into it.

Mint is holding Linux currently but it will get overtaken by troons soon enough and rewriten into pure Rust and die.
>>
File: desktop20.png (2.98 MB, 1920x985)
2.98 MB
2.98 MB PNG
>>108134612
change it then lol...
>>
>>108134583
>Mint
Yeah I'm sure the abhorrent screentearing will really convince the average joe that linux is useable
>>
>>108139791
>Bazzite dev the biggest contributor of project sends troon meme.
>Get's instantly banned from project. Bazzite starts dying.

Linux will never be usable for normies since Linux sucks and community hates each other. Second Windows gets new CEO and that CEO makes Windows usable again Linux will be forgotten completely.
>>
File: file.png (162 KB, 805x642)
162 KB
162 KB PNG
Average mint experience.
>>
>>108137243
>what do you mean "Lovense Anthro Heat" does not have any reports
>STOP THE PRESSES THIS INSTANT
>>
>>108137255
KEK
USE LANUX SAAAR
>>
>>108134567
>nvidia driver shits the bed again and I have to boot into command line and clean it up
>old kernel images once filled up the ssd so bad my grub got fucked
>decided I couldn't be arsed with Linux for a while and just let my box sit for 6 months

At least these days you have ChatGPT to walk you through how to solve this shit. Thank fucking God.
>>
>>108137066
Source?
>>
File: seal.png (250 KB, 538x530)
250 KB
250 KB PNG
My stance before Windows11 had always been that a Linux server to host everything imaginable on and a Windows PC for Desktop use and to access the apps and services of your server was the best possible experience. I spent the last week on Fedora as a test and I can say that maybe it's finally coming to an end, slowly but surely. The Linux desktop experience is almost as good now.

But the amount of stuff that is just not quite as I like it, like font rendering for example, frustrates me and I feel fatigued from spending every day configuring things and Googling how to tweak things and entering my password over and over and over again. Also it might be KDE's fault specifically but everything is just slightly too sluggish. Like opening MPV to play a video and then closing it both take an extra second or two when on Win10 it's INSTANT so as long as Win10 keeps being a valid OS I will keep using it but the future looks nice enough on Linux in case jeets really run 11 to the ground (already pretty much have really).
Interestingly I had absolutely zero problems with Nvidia, even when playing modern DX12 games, unlike what I had heard would be the case.
>>
>>108138237
Ubuntu
Mint
Arch
Debian
Fedora
Gentoo
That'sall
>>
File: youserious.png (111 KB, 463x301)
111 KB
111 KB PNG
>>108134567
>while in game
>it gamed well
Fucking vidya. You slugs are pathetic.
>>
>>108134567
What Linux distro can play WinXP games?
>>
File: Clayton-fatman.jpg (90 KB, 640x743)
90 KB
90 KB JPG
>>108135637
>the worst part about linux is the total lack of software and only 1/20th of games working on it
I can smell you from here.
>>
linux users don't actually care about using their computer, they only care about how many distros they can install per hour
>>
>>108134760
>I personally don't care
>mentions it anyway
Retards everywhere
>>
>>108135776
there is no such thing as work on a computer. KYS faggot
>>
>>108139837
skill issue
>>
>>108134567
>>
File: 1760754294867560.png (3.27 MB, 1800x1800)
3.27 MB
3.27 MB PNG
>Linuxfags are STILL fighting amongst themselves about which of their hobby OSes is the bestest one
He won. You WILL use Windows 12 in your brand new AI-powered PC after your hardware becomes completely worthless for anything other than using outdated, non-industry standard (read: for unemployed NEETs) software, and you will be happy.
>>
>>108134567
i just run debian and use it as a bootloader for win7
best of both worlds tbhdesu
>>
>>108139516
"just works" distros are for people who only use a browser and a music player, if you want to actually mess with it it will get in your way
>>
>>108139807
Haha, microsoft doesn't really care about their os anymore, it'll just be left to rot until the pc market picks up (not happening).
>>
>>108137205
>The entire creative process is derivative and builds from what has been absorbed from prior exposure
midwit reddit take only a nigger would believe
Also if that was not obvious i was adding to the joke.
>>
>>108141428
I just started using Mac. It's really good, sorry.
>>
File: DP7J9CIXUAAykE9.jpg (72 KB, 499x621)
72 KB
72 KB JPG
>>108135768
imagine doing things when nothing matters
actual goycattle
>>
>>108141428
I'm gonna use Aluminium OS, actually.
>>
>>108141408
Now open the app store and take a screenshot after 10 seconds unedited.

Honestly if zorin just got rid of gnome software itd be a pretty viable windows 10 alternative. As it stands right now its shit and broken and even then there needs to be work done like theming changes, accent updates like ubuntu does instead of the weird themes that nobody likes.

How can you ship a OS that is broken out of the box where new users cant even browse software to install properly, and then say that it just werks.
>>
>>108134612
>enshittification
I’m so sick of redditors coming to /g/
>>
>>108137346
Fuck nigga, package managers have raised a generation of lazy asses.

tar zxvf foo.tar.gz
cd /foo
./configure
make
su
make install

Where we're going we don't need no sudo.
>>
>>108141608
Nice one up on the joke though i disagree with the premise lol.
>>
>>108134567
I strongly dislike this content creator

she is reddit npc slop aggregator personified
>>
>>108141275
Ur a double faggot, your future daughter (assuming you even manage to touch a woman's hand) will be an ewhore
>>
isnt zorin some chink botnet slop?
>>
File: debian.png (43 KB, 600x445)
43 KB
43 KB PNG
>>108134567
>Bazzite
>ZorinOS
Anon, did you try installing a regular distro that isn't some flashy zoomer bait to get them on Linux?
I've been using Debian for a while and have had no issues, its a tried and true respectable distro. I game on it just fine (I have an all AMD system).
Or you could install Arch if you want cutting edge up to date packages. Installing Arch is a little more work than install Debian but its not as hard as people make it seem.
Anon, the only two real options that aren't memes are Arch or Debian.
>>
>>108141965
>double faggot
Uses desperate expressions. sorry you're so upset
>>
The worst part about using Linux is having to re-enter your password five times per second. I'm exaggerating, yes, but not joking. It's fucking ridiculous.
On Windows it just asks "Do this admin action?" and you click yes. Or you can disable it if you REALLY hate it but I like to at least be aware when programs do something that require admin rights.
>>
>>108141983
People want a distro that is

1. Easy to use
2. Easy to install software and update
3. Easy to customize with default neutral themes and no jarring design changes, nice and clean aesthetic or minimal
4. Easy suite of software that lets you do the basics.

Currently the only distros that fit this are zorinOS because its the most non offensive of the bunch unlike mint which recently made a huge controversy over their theme changes and start menu. Maybe ubuntu too I guess but you have to go into settings to do click to minimize which is retarded and the vertical taskbar is retarded.

>>108142078
Not even that, just give people a simple, clean and easy to use OS. Its literally is not fucking hard.
>>
File: 8to17r48zp151.jpg (53 KB, 632x591)
53 KB
53 KB JPG
>>108135768
>imagine defining your hobbies and whole personality around learning new skills and creating new things, that people will then be admonished for using or consuming, as defining their hobbies and whole personalities around the consumption of goyslop instead of learning new skills and creating new things, that people will then be admonished for using or consuming, as defining their hobbies and whole personalities around the consumption of goyslop instead of learning new skills and creating new things, that people will then...
>>
File: file.png (2.07 MB, 1809x1018)
2.07 MB
2.07 MB PNG
>>108134567
I knew I recognized this bitch. I was shopping for a new desk and came across this video: https://youtu.be/hROXhdsVfFA

she made up a bunch of stuff about both the company of the guy and their competitors. she even cried because she broke something and the company wouldn't replace it for free

tldw: she's a paid shill who just makes up shit to pump out videos and collect revenue from affiliate links
>>
>>108142115
Ok, then they should install Debian 13.
>Easy to use
Pick KDE or Cinnamon if you want a Windows-Like Environment
>Easy to install software and update
Simple "App Store" GUI that lets you download packages and update with the click of buttons.
>Easy to customize with default neutral themes and no jarring design changes, nice and clean aesthetic or minimal
I use KDE and its pretty easy to customize but I could concede that ricing your desktop environment is hard for regular people. However, KDE does have a themes tab where you could install premade themes if the user desires.
>Easy suite of software that lets you do the basics.
Once again, Debian 13. Comes with all the stuff regular computer users desire. And like I said, you could even game on it pretty easily by installing steam from the package manager.

Do not take this as some sort of attack, I am just trying to make a case for why Debian is good for newcomers. Like I said before, its a baseline tried and true respected distro. Why go with Ubuntu when its just Debian based? Why not just go with Debian? Why go with ZorinOS when you could just use Debian? Why go with CachyOS when you could just use Arch? I do not really like these new flashy distros that add layers of separation from the baseline ones.
>>
>>108142030
ok buddy, ur a triple faggot
>>
>>108134684
>pop
no one talks about pop because its actually fucking brainded and works with nvidia

lets be real tho cosmic is mega fucking gay. but chatgpt can talk a normie through installing KDE to give a better UI
>>
>>108134716
>arch
opinion discarded
>>
>>108134567
works on my machine
>>
File: 1742429029038604.png (884 KB, 856x631)
884 KB
884 KB PNG
>>108134716
It's just Debian, Fedora, Arch.
And some non-standard ones like Alpine or pfSense, but if you need one, then you know what you need without asking anyone.
>>
>>108134567
"Just werks" for me.
Not blaming you, but listening to YouTubers for advice is asking for trouble.
Do your own fucking research and own up to it.
>>
>>108139576
I'm talking about general purpose binary distros.

>>108142655
It is not a professional distro, but there are good reasons for its immense popularity.

>>108142925
Those are arguably the top three, but openSUSE and Ubuntu are undeniably good and serious distros.
>>
>>108134567
use Windows 11.
no issues so far.
>>
>>108141331
Not for you there isn't, niggerfaggot.
>>
>>108134567
Use Ultramarine Linux. Everything else is bloat.
>>
>>108143225
>niggerfaggot
Continues to use cringe, desperate expressions of rage and impotence.
>>
>>108141053
>mpv
use the opengl backend. Due to an esoteric chain of problems, vulkan wastes time enumerating all GPUs on certain systems
#~/.config/mpv/mpv.conf
gpu-api=opengl
>>
>>108143915
Oh cool, this works.
But it's kinda what I was talking about with having to tweak everything all the time compared to Windows. But at least most problems ARE tweakable so I can see myself completely moving over in the next 1-3 years.
>>
>>108134567
Fedora should be the default Linux at this point.
>>
>>108134567
skill issue
>>
>>108134567
>another thinly veiled bootleg Lisa Su ad
>>
>>108134567
works on my machine, maybe you're retarded
>>
>>108144579
which spin
>>
>>108143235
You can't even quote right, zoomie. Damn, you're one dumb niggerfaggot.
>>
>>108134567
Pop OS just werks on my machine.
>>
>>108134567
Been using Linux for years and the last good kde was 3.5 later has been buggy.
>>
File: Unix_history-simple.svg.png (244 KB, 1920x1080)
244 KB
244 KB PNG
>>108134567
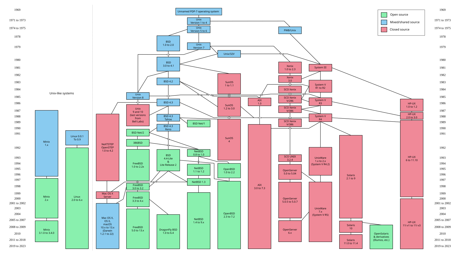
There is one truth. This truth has 2 parts.

Truth 1. There is nothing more efficient than Windows 10.
I remember in 2017 lightning fried my electronics, my ex gave me her old HP piece of garbage laptop. I desperately needed to get it to work, because specs were low and everyone was screeching how Linux is super light. I tried 2 different distros that were meant to be super light. I could not open more than 4 tabs in Firefox, computer would freeze indefinitely as system would page itself, and using SSD didn't help. Closing browser never released ram back, whole computer would become a brick and would require full restart to be normal again. Back then I also needed office apps, and could not figure out how to use wine or any other such bs. Installed Windows 10, and to my surprise, the laptop came alive, I was able to have 20 tabs in Edge which was a much more RAM efficient version of Chrome. Overall RAM management was insanely good too. I am not sure Windows 11 would bring same results.

Truth 2. There is nothing more stable than Ubuntu.
Now that my computers do work, and I am still using Windows 11. I did install linux as a windows store app. I have Ubuntu running on my windows 11 as WSL2. I can easily tap into it via docker and run my images that do work. I had to disable windows updates so my computer doesn't restart randomly and shitting on the server work the computers are doing, however, I am actively considering to rawdog Ubuntu. What still bothers me is poor gaming experience, or impossible to game at all in some cases, this is despite me just occasionally firing up CS2. So I am considering getting a chromebook, permahacking Ubuntu on it, and trying to live with it as if it were a fully fledged laptop, if it doesn't workout turn it into a server and keep using WSL2 on Windows 11.
>>
Fedora is the giver of headaches for me.
Since 2009, I've tried Fedora countless times, and I would always, always, always always always come across problems I didn't have on Arch, Debian or even openSUSE.
I don't know why it's fucking shilled so hard. I am convinced it's like a half step to shove everyone into the cuckboxes that are atomic distros later on.
>>
>>108147231
I suspect that those linuxes had super bad memory leakage, i hope ubuntu doesnt have that shit
>>
new in linux. i just installed ubuntu do i need antivirus?
>>
>>108135637
??? literally everything works on Linux except kernel anticheat garbage so you for sure are a subhuman zoomer who plays Fortnite or Valorant all day, kys
>>
a youtuber told me pop!_os is the best
I love it! Want to install it next week
>>
File: 1742692720696778.jpg (309 KB, 1024x1024)
309 KB
309 KB JPG
>>108145909
The one with Gnome Desktop.
>>
Works on my machine. Keep your shitware. I don't care.
>>
>>108137243
every game i care about works
>>
>>108142115
>1. Easy to use
>2. Easy to install software and update
>3. Easy to customize with default neutral themes and no jarring design changes, nice and clean aesthetic or minimal
>4. Easy suite of software that lets you do the basics.
Debian and Fedora (the only distros worth using) meet all these points.
>the only distros that fit this are zorinOS
Lmao
>>
>>108134567
install gentoo
>>
>>108147358
Or worse, LoL
>>
File: 1758321706871560.gif (1.63 MB, 310x498)
1.63 MB
1.63 MB GIF
>>108147945
that was the correct answer I was expecting, good job
>>
>>108139184
>>108144474
>>108144495
>[Deleted]
Janny...
https://desuarchive.org/g/thread/108134567/#108139184
https://desuarchive.org/g/thread/108134567/#108144474
https://desuarchive.org/g/thread/108134567/#108144495
>>
>>108148587
a shitstain like that deserved that
>>
>>108148617
Those posts are truth bombs. Cope more lintroon.
>>
>>108148642
your inability to take time and learn something doesnt automatically make it shit
and samefagging is pretty gay, just so you know
>>
>>108148687
I did daily linux desktop for a decade from 2012-2022. My personal hatred comes from knowing it, and the developer communities inside out. It only got worse.
I'm not samefag. You're are wrong, as you are with everything. This is my last reply to you, tech illiterate autistic subhuman MIDWIT. DIE DIE DIE
>>
>>108134684
Wat? A literal baby can install Fedora and both the Use case? and KDE variants have GUI tools for updating and installing stuff. It's Windows tier easy. (Ok that's not very easy, but Fedora's actually way easier than Windows).

I'm not sure I'd call it a great choice, but it's infinitely better than some atomic crap like Bazzite.
>>
>>108139516
Pretty much this, but:
>Fedora KDE has
Fedora Workstation has those, too.
>Debian is more for
Yes, but also you can use Testing but with your browser and kernel pinned to Unstable. Although this isn't really for a normal person, either.
https://wiki.debian.org/DebianTesting
>>
File: 1744651740548138.jpg (463 KB, 1920x1080)
463 KB
463 KB JPG
>>108134567
Qubes OS just werks. See?



[Advertise on 4chan]

Delete Post: [File Only] Style:
[Disable Mobile View / Use Desktop Site]

[Enable Mobile View / Use Mobile Site]

All trademarks and copyrights on this page are owned by their respective parties. Images uploaded are the responsibility of the Poster. Comments are owned by the Poster.