[a / b / c / d / e / f / g / gif / h / hr / k / m / o / p / r / s / t / u / v / vg / vm / vmg / vr / vrpg / vst / w / wg] [i / ic] [r9k / s4s / vip] [cm / hm / lgbt / y] [3 / aco / adv / an / bant / biz / cgl / ck / co / diy / fa / fit / gd / hc / his / int / jp / lit / mlp / mu / n / news / out / po / pol / pw / qst / sci / soc / sp / tg / toy / trv / tv / vp / vt / wsg / wsr / x / xs] [Settings] [Search] [Mobile] [Home]
Board
Settings Mobile Home
/his/ - History & Humanities


Thread archived.
You cannot reply anymore.


[Advertise on 4chan]


>Germanic/Nordic countries are I
>Balkans are I and E
>Ukraine is I
>Sardinia is I
>Greece and Southern Italy is E and J
>Baltics, Finland and Northern Russia is N
>Portugual and Spain has a lot of E

Where does this misconception that PIE/WSH replaced the entire of male lineages in europe comes from ?
In some cases it was even the other way around since Germanic/Nordics have a lot of WSH but are I and same for finno ugrics who also have a lot of WSH but are N
>>
File: yDNA changes Britain.png (278 KB, 1096x1818)
278 KB
278 KB PNG
>>18325253
Well, anon. You don't understand how founder effects work. Take the Scandi countries as an example. Corded Ware people invaded and killed off the local male lineages. They were I2 with some Q and R1b (V88 subclade). Replaced by R1a. Then another wave of IE speakers invaded and partially replaced the R1as, they were R1b. Then a third wave of IE speakers invaded, and due to a founder effect most of their men had I1 which they probably got from some very small hunter-gatherer population in Estonia or Latvia.

In the Balkans you had 7 or 8 massive replacements and a dozens of different cultures. The reason I2 is common there nowadays is because they have I2 (Y3120) that came there with Slavs. That lineage is only about 2000 years old and originated in Ukraine.

>>Baltics, Finland and Northern Russia is N

The Baltics went from being I2 and R1b during the hunter-gatherer phases to 100% R1a when Corded Ware arrived. This lasted until the iron age when Finnics with N1 came.

>Greece and Southern Italy is E and J
Much of the J in southern Europe is J2 with the L283 subclade, which comes from the Yamnaya. Was very common in Illyrians.
>>
>>18325269
>founder effect
Maybe im a retard but what does that even mean ?
I always see it but never understood what it means
>>
>>18325280
>I always see it but never understood what it means
Kek, reason for this thread's existence explained.
Ask ChatGPT.
>>
File: drift.jpg (48 KB, 564x564)
48 KB
48 KB JPG
>>18325280
yDNA founder effects are rapid changes in frequency and branching of a haplogroup that usually happen with invasions, migrations, shit like that. They can also happen when the elite happen to carry a certain haplogroup and that elite has a lot of children, that increased the frequency of some haplogroups rapidly in prehistoric times. Spanish R1b is a founder effect from the early bronze age, they didn't impact the autosomal gene pool that much but almost all their R1b is DF27 and surged when some chalcolithic group of beakers "conquered" Iberia
>>
>>18325394
>>18325354
I looked it up and i kinda understand but it doesnt change anything about my original point
>>
>>18325253
WSH is a proxy for the general "northern European" admixture - basically non WHG, EEF and the Middle Eastern stuff.
Linking haplogroups with is futile.
For example, Finland is majority N, and they have the highest WSH levels on the continent, while Spain has some of the highest R1b levels, and their WSH level is some of the lowest.

Here you have a PCA chart that shows the gradient.
>>
>>18325397
It does. There were almost complete replacements in many of the places I mentioned in >>18325269
So WSHs did replace locals, then there were later replacements that resulted in a "resurgence" of haplogroups that weren't originally from WSH. Do you understand? France, Britain, Spain, almost 100% replacements. Scandinavia, 100% replacement once, then two partial replacements. Baltics, 100% replacement and then 50% replacement by N in the iron age. Balkans, too many to count.
>>
>>18325253
>Where does this misconception that PIE/WSH replaced the entire of male lineages in europe comes from?
How anout the simplest explanation - the PIEs/WSHs were not only R1b/R1a, but also I1, I2 and N?
>>
>>18325429
They weren't. No need for these dumbfuck theories when I've already explained this shit to you >>18325269
>>
>>18325404
Okay but im talking about paternal ancestry
People act like WSH replaced the entirety of paternal lives in europe when its not true
>>18325407
How do we know its a resurgence from later ? and not just local lines that survived/assimilated or cucked WSH/PIE and took their women ?
A 100 % replacement is almost impossible
Even India and South america still have some few local paternal lines
>>
File: IMG_20260202_101124.jpg (149 KB, 766x556)
149 KB
149 KB JPG
>>18325253
>that pic
Toltecs mentioned
>>
>>18325466
Its from a comic book
In the video games, he discovered

>Quivira
>El Dorado
>Shamballa
>Iram
>Libertalia

But i guess Shamballa and Agartha is the same thing
>>
File: denmark.png (111 KB, 1137x742)
111 KB
111 KB PNG
>>18325462
>How do we know its a resurgence from later ?
Because there are studies on this. Ancient DNA. Why don't you read the studies if you're interested? Baffles me. I can post them if you're interested
>>
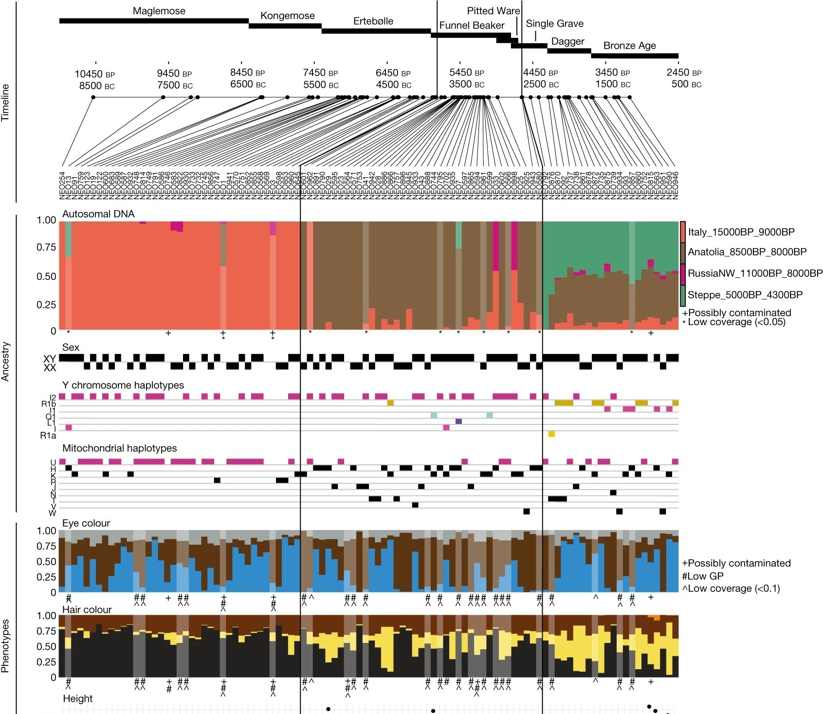
File: Denmark transect.jpg (472 KB, 1691x1467)
472 KB
472 KB JPG
>>18325481
With cultures included
>>
>>18325436
Patronizing tone is a common sign of inferiority complex.
And the funniest part is that you're not only contradicting yourself, but you're confirming what I'm saying.
>Corded Ware people invaded and killed off the local male lineages. They were I2 with some Q and R1b (V88 subclade).
Corded Ware autosomally were overwhelmingly Indo European.
>Then a third wave of IE speakers invaded, and due to a founder effect most of their men had I1 which they probably got from some very small hunter-gatherer population in Estonia or Latvia.
What are you even saying there? They got the haplogroup? This means they were replaced, which means it's no longer "them".

Again, the simplest explanation is that Indo Europeans were peoples of many haplogroups. Nevermind the fact that the Finns and Estonians are very close genetically to other Europeans, despite a different haplogroup and language.
>>
>>18325494
Are you that retard who uses chatgpt to communicate with people?

>Corded Ware autosomally were overwhelmingly Indo European.
Corded Ware were autosomally overwhelmingly WSH, and spoke late Proto-Indo-European.
>What are you even saying there?
Try reading what I wrote. They assimilated a random HG male line somewhere, probably in the east, and it increased in frequency due to a founder effect. This does not mean they were replaced.

>Again, the simplest explanation is that Indo Europeans were peoples of many haplogroups
God damn you are so fucking stupid. Lmfao. Yes they had many haplogroups, but what you said here >>18325429 is wrong. Are you unironically just allergic to actually reading studies?
>>
>>18325498
>Corded Ware were autosomally overwhelmingly WSH, and spoke late Proto-Indo-European.
Which is the fucking same as Indo Europeans you retard.

All what you type is some nonsense taken out of your ass. 8 massive replacements in the Balkans? Do you even think what you say?

>>18325253
OP, if you want some good info on the matter, check out this article: https://www.eupedia.com/europe/Haplogroup_I1_Y-DNA.shtml - the best source on haplogroups online.
>>
>>18325429
They were, little monkey
SS samples has I2 and some Yamnaya J2
>>
>>18325556
>the best source on haplogroups online
Lmao. It has articles from 2015 before most of the ancient DNA we have today existed. That entire article is garbage. Most of the stuff on eupedia turned out to be completely wrong.

>>18325566
Is he actually Brazilian? That would explain a thing or two because I haven't interacted with someone this low IQ in a long time
>>
>>18325494
>Again, the simplest explanation is that Indo Europeans were peoples of many haplogroups.
Finally, someone said the obvious. To say that haplos that are not R1b and R1a are not IE is extremely ignorant. They were divided into patrilineal clans and tribes, which sometimes separated from the tribal nuclei, and a specific lineage became dominant. We see this with the Yamnaya, where in the Balkans clans with haplogroup J2b became dominant, and in the formation of the CWC, where R1a became dominant.
>>
>>18325570
Yes. Brazilian
>>
>>18325573
I give up trying to explain things to him then. If he's Brazilian that explains why he's unable to read scientific studies. I might as well try teaching physics to Australian Abos.
>>
File: 20260202_150609.jpg (45 KB, 824x196)
45 KB
45 KB JPG
>>18325571
In case it wasn't clear, I want to say that they had other patrilineal lines due to clans, there are several examples of this, such as with Fatyanovo and R1a-Z93. And as already mentioned, we have a sample of proto-anatolian with haplogroup I2. There are also some Hittite related samples coming where the steppe associated I2-L699 haplogroup was found even Yamnaya
>>
>>18325556
Studies from the last 7 years have basically nuked everything written on Eupedia.
>>
File: My Sides IRL.jpg (818 KB, 1368x1568)
818 KB
818 KB JPG
>>18325253
Hilarious but the whole reason Agartha exists is because a French guy got high (opium?) after reading some Indian lore and combined it with Norse mythology. Apparently, Agartha was India's destroyed capital city.

>The term and concept dates to the 1870s, first introduced by the French writer and colonial official Louis Jacolliot in his 1873 book Les fils de Dieu. Jacolliot claimed that he had been given access to ancient 15,000-year-old Indian manuscripts which told of the ancient city of Asgartha, its rise, and its fall. The original idea did not involve an underground kingdom, but was said to be India's destroyed former capital city, and is closer to Norse mythology than Indian mythology in content. Jacolliot's book was popular in France and the idea of Agartha spread. The concept was afterwards expanded upon by a variety of occultist writers, including Alexandre Saint-Yves d'Alveydre. Saint-Yves wrote on it in his book Mission de l'Inde en Europe, which portrayed Agartha as still existing within the Earth where one could travel through astral projection

>>18325570
>>18325573
>>18325579
Rent Free.
>>
>>18325655
no one cares about agartha, brazilian retard
>>
>>18325741
Hail, cuban gods
>>
File: 1765259509876.gif (679 KB, 400x405)
679 KB
679 KB GIF
>>18325741
>>18325951
LA MISERIA HUMANA EN SU MAXIMA EXPRESION......... EL AUTOR DE ESTE POST........... UN ARGENTINO ODIOSO, FRUSTRADO, ENVIDIOSO, CON COMPLEJO DE INFERIORIDAD COMO MUCHOS, QUE NO ENCUENTRA OTRA MANERA DE EXTERIORIZAR Y DESFOGAR LAS MISERIAS PROPIAS DE UN DON NADIE POBRE DIABLO REDUCIDO A DESECHO!!!!!!!!!!! DAS LASTIMA!!! Ya lo decia Juan Domingo Perón, el ex-presidente ARGENTINO

Perón: EL ARGENTINO QUIERE SER RACIALMENTE URUGUAYO Y CULTURALMENTE PARAGUAYO. Con que argumento valido me puede rebatir el pobre y triste autor ARGENTINO de ESTE post. EL QUE DA RISA ERES TU Y TU POBRE VIDA ODIOSA. ARGENTINA, como lo dijeron muchos famosos, Es UNA MIERDA RECHAZADA POR CADA RAZA DEL MUNDO, DESDE INDIGENA, BLANCA, ASIATICA, JUDIA ETC Y POR ESO NO HAY NADA EN ARGENTINA DE VALOR NI DE IMPORTANCIA, LA UNICA EXPORTACION QUE ARGENTINA LE DA AL MUNDO ES EL ARGENTINO: UN SER TORPE, HEDIONDO Y FEO. LA ECONOMIA ARGENTINA? UNOS LADRONES QUE VENDEN COBRE ROBADO!!! UN ARGENTINO CONDENADO, POBRE Y ASQUEROSO, ENVIDIA DE NINGUN PAIS!!!
>>
File: 1762863580359.png (163 KB, 594x658)
163 KB
163 KB PNG
>>18326430
>IQ
Lol. What I see of midwits using this term incorrectly is not in the average IQ number. The average IQ is a balance for each group. Ashkenazi Jews have an average IQ of 110, East Asians 106, Whites 100, Hispanics 92, African Americans 88, and Sub-Saharans Africans 75. But this is just the average, not the actual IQ of each person. Every IQ test uses a standard deviation of 15 points up or down, so someone from a group with an average of 108 could have between 93 and 123, or even outside that range if we isolate the individuals with the highest IQs. Thus, the actual IQ of each group is roughly as follows: Ashkenazi Jews from 95 to 125, East Asians from 91 to 121, Whites from 85 to 115, Hispanics from 77 to 107, African Americans from 73 to 103, and Sub-Saharan Africans from 60 to 90. If you add all these IQs, 110 + 106 + 100 + 92 + 88 + 75 = 571, and divide by the six groups, the overall average IQ is 95, whose actual value is between 80 and 110. In other words, most people are on the left side of the bell curve.

Furthermore, animal IQ is not the same as human IQ, monkeys do not have religion, metaphysical beliefs, construct cosmologies, believe in gods, spirits or an afterlife, create origin myths, develop symbolic rituals, have cults of the dead, erect temples, produce art with transcendental meaning, elaborate abstract moral systems, formulate laws, preserve oral tradition, transmit cumulative symbolic knowledge between generations, reflect on their own existence, like Homo Sapiens. Argentina's IQ is 96 (81-111), the same as monkeys and yet it remains just another another underdeveloped Latin American country.
>>
>>18325253
finland sweden GG croatia R
>>
>>18326624
What
>>
>>18325394
Agreed. Look at history. The spaniards. The normans. Vikings. Hungarians. Finno ugarlic people in finland. When small groups of men become the elites thry spread their genes far and wide.
>>
>>18327883
No you retard its the other way around
Finno ugrics and spainiards are an exception
Generally a small minority elite doesnt mix that much and have no effect on a population
The hungarians for exemple have like zero finno ugric/magyar dna or ydna



[Advertise on 4chan]

Delete Post: [File Only] Style:
[Disable Mobile View / Use Desktop Site]

[Enable Mobile View / Use Mobile Site]

All trademarks and copyrights on this page are owned by their respective parties. Images uploaded are the responsibility of the Poster. Comments are owned by the Poster.