[a / b / c / d / e / f / g / gif / h / hr / k / m / o / p / r / s / t / u / v / vg / vm / vmg / vr / vrpg / vst / w / wg] [i / ic] [r9k / s4s / vip] [cm / hm / lgbt / y] [3 / aco / adv / an / bant / biz / cgl / ck / co / diy / fa / fit / gd / hc / his / int / jp / lit / mlp / mu / n / news / out / po / pol / pw / qst / sci / soc / sp / tg / toy / trv / tv / vp / vt / wsg / wsr / x / xs] [Settings] [Search] [Mobile] [Home]
Board
Settings Mobile Home
/mu/ - Music

Name
Options
Comment
Verification
4chan Pass users can bypass this verification. [Learn More] [Login]
File
  • Please read the Rules and FAQ before posting.

08/21/20New boards added: /vrpg/, /vmg/, /vst/ and /vm/
05/04/17New trial board added: /bant/ - International/Random
10/04/16New board for 4chan Pass users: /vip/ - Very Important Posts
[Hide] [Show All]


No longer down for maintenance!

[Advertise on 4chan]


Its time we talk about Kevin edition

Previously on /gg/
>>129971880

Resources.
Lick ideas
https://www.youtube.com/watch?v=KFF1YBNyUJw

How to set up your amp
https://www.youtube.com/watch?v=a59LXPQ_l54

How to play lead
https://www.youtube.com/watch?v=JDWPJ1AiDKc&t

Anything else just ask.
>>
File: image(1).png (122 KB, 256x306)
122 KB
122 KB PNG
first for jazz
https://voca.ro/1jtr7YUwrt2Y
>>
>>129981102
Kevin is alright with me.
>>
>>129981102
They don't call him Mister Wonderful for nothing, he can outplay most of /gg/.
>>
>>129981102
GIT GUD with GUITAR:
www.youtube.com/watch?v=Gg1L-sBIxnY&list=PLJwa8GA7pXCWAnIeTQyw_mvy1L7ryxxPH
www.youtube.com/watch?v=_QCt3UBTS1Y

ABSOLUTELY UNDERSTAND GUITAR PDF: web.archive.org/web/20251212114818if_/https://files.catbox.moe/qafrab.pdf
>>
https://youtu.be/ZdBky2R3dk0
>>
I'm looking to get a looper pedal. Im assuming they're all pretty much the same?
>>
>>129981133
Never liked his lessons he can't apply what he teaches.
>>
>>129981156
just make sure it's midi capable so you don't need to replace it when you buy a drum machine or something in the future
>>
Is it hard to make a guitar company? I don't want to build them, I just want to create new designs and sell them.
>>
>>129981176
A good guitar company would be hard.
You could outsource some designs to some Temu builder..but that'll probably still require a hefty bit of capital. I'm sure they all have preset templates for usual shapes and you could just stamp whatever name you want on them. Much cheaper, but still would require a hefty bit of capital to start.
Secondly, if your guitar designs end up being remotely successful, then expect said Temu builder to steal your shit and start building it themselves..then undercut you with cheaper prices. This happens to a lot of people who made the mistake of dealing with China. Both big corps and smaller businesses. But it's the small businesses who can't compete with the undercutting and get crushed.
OTOH, I heard Ola has his Solar guitars built in Spain. Much smarter.
>>
>>129981169
I already have one. I just need a way to control my bass loops when jamming with my friends. The ehx canyon looks good and cheap so I'm checking that out
>>
>>129981176
That would be called a graphic design artist not a guitar company if you don't plan on building anything.
Yes there is a market for graphic designers but its niche and pretty competitive and now its filled with AI slop.
>>
>>129981230
Ola Englund designs the guitars of his brand even though he personally doesn't build them, it is still his company
>>
>>129981247
Hmm, semantics that I haven't really considered.
I'll think about it for awhile. First thought is Ola Englund has a following so any of his designs come with built in interest so any third party builder would be happy to complete the request.
>>
>>129981282
I think he also had sig guitars before this, sponsored by someone.. Washburn or something. I forget. And an amp model by Randall or something. So built-in online fans + built-in potential customers of his gear already.
>>
>>129981211
Only his "Made in Europe" tier is made in Spain and are only a handful of models. The rest are from Indonesia and Chine. I forgot which factory is from Indonesia but I'm sure is one of the better ones (Cort or PT Wildwood or both). He still owns the brand.
>>
>>129981313
Indonesian guitars can be good some of their luthiers are great, its when they don't pass the savings off to you then it becomes a problem.
Indonesia probably has a larger guitar culture than the USA now in some sense.
>>
You will never see a mature, adult man with good taste and self respect play a double cut guitar or anything with a brightly colored or sparkly finish.

Are you highschoolermaxxing or adulthoodpilled, /gg/?
>>
>>129981366
>10 tops: for when you’re emotionally 10
>>
>>129981313
Well, hopefully it's Indonesia. They're Muslim, and for better or worse, they have some semblance of ethics and probably better business practices.
>>
File: IMG_1694.jpg (945 KB, 1576x2100)
945 KB
945 KB JPG
Volume pot is super scratchy and deoxit isn’t cleaning it out so I’ll replace it but with that being the only issue on a used guitar that’s no big deal at all. So far so good, feels like a Strat and sounds like a Strat. My go to guitar for over a decade was a roasted maple neck Strat with jumbo frets and its nice finally having another Strat but with specs more in line with what I like as I get older and my preferences change
>>
>>129981418
give us a demo of the neck and bridge pickups
>>
>>129981397
Ok Sneako
>>
>>129981418
What year is that the tuning pegs look weird.
>>
my cawk is hard rn
>>
>>129981438
Wtf are you talking about.
>>
>>129980969
I have mostly the same sentiment but my 2025 AVII was a piece of shit in ways that weren’t even fixable
>>
>>129981464
Oh wait, I just remembered who he was.
No, I'm not a Muslim. I just said "for better or worse". There's definitely downsides to Islam, but they are still not inclined to the same behavior. I would rather do business with the morality police than a lawless shithole. Places like China and India are dog eat dog hellscapes and everyone and their mom is hustling and scamming.
>>
>>129981418
cheap pots have a silk screened trace, eventually they will completely wear away. the good CTS pots have molded traces that are solid
>>
https://youtu.be/ej95s3triFs
>>
>just started using overdrive
Holy fuck that sounds good. How much is overdrive used in modern pop songs? I don't listen to pop but I'd like to know if they use overdrive or gay clean sounds
>>
>>129981572
A lot of modern pop bands crank the distortion and call themselves "Modern Metal" bands.
>>
>>129981587
I was talking about actual pop/pop-rock
>>
>>129981572
distortion has been around for a long time and was known as tube saturation, it probably even goes further back to acoustic instruments in some capacity but I haven’t read anything on it.
>>
>>129981608
when i think of overdrive in pop rock i think of this song
https://youtu.be/0XH3oMNKApI
>>
Spent 2k for jazzmaster.
>>
>>129981685
>jizzmaster
>>
any guys here have experience with the cheapass pedals you get on amazon or that type of shit
i watched a video where the elder onions elemental at JHS worked with some dude's "affoardaboard" and really liked a flanger that was featured, I didnt have one and was gonna check it out, and was also furtively eying a NUX chorus i saw. i have like $50 to burn, anything else cool or funny
>>
>>129981427
ok every pickup with every overdrive and fuzz pedal I have on
https://voca.ro/1bBRGqHldLJ9
>>129981442
1965 reissue so idk old boomer spec those old guys were crazy
>>129981499
Probably just old and used, it takes more time to take the guitar apart and put it back together than it does to actually replace the pot so I’m not worried about it. It’s 12 years and old and I knew it was used and scratchy pots are something that bug me anyway so replacing a pot is nothing
>>129981705
Just bought a $35 Chineseium modulation Amazon special pedal and it’s pretty ok for just getting weird borderline unusable noises out of it. Honesty just buy used beat up Boss pedals instead
>>
>>129981726
god that tone is so /gg/ so squashed and boxy just need some ambient noise to really shit it up.
>>
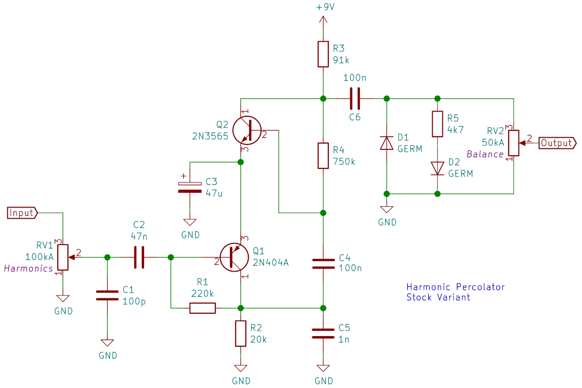
File: 1746289589956175.png (81 KB, 1200x800)
81 KB
81 KB PNG
>>129981572
Now build yourself a Harmonic Percolator.

https://voca.ro/1iZnPVD5yDm2
>>
>>129981742
he’ll yeah
https://voca.ro/1lb6U8pAJjip
/gg/ vocas are all about phone mics and audio shitposting he will yeah brother
>>
File: IMG_7291.jpg (242 KB, 1290x2043)
242 KB
242 KB JPG
>>129981705
>slime here
I bought a bunch of the JOYO brands just to fiddle with on guitar and bass. Most suck or feel too digital (reverb), but the only one that I didn’t sell back was the EQ and a basic looper (I’ve had BOSS loopers that works like a dream, but for $30 and small enough to fit in a gig bag, it’s good.
>pic rel for the EQ

After watching that “where does the tone come from?” series of videos, just dialing in EQ had me sounding like Dime, Fripp, Greg Ginn, and Jaco.

Same deal for distortion boxes, where I’d flip MOSFET and “Presence” when all it took was a nudge of midrange and voila, I can mimic a Misfits record.

The JOYO ebow sucks though
>>
>>129981797
link to vids?
>>
>>129981366
>double cut guitar
Very wrong
>>
>>129981901
Isn't he a schizo chud though?
>>
File: 1749362361255132.png (3.04 MB, 1600x1417)
3.04 MB
3.04 MB PNG
>>
https://voca.ro/118VnEHIZjfR
>>
File: maxresdefault.jpg (142 KB, 1280x720)
142 KB
142 KB JPG
>>129981102
hey guys ive been playing my new japanese 7/8 strat for a little while now and its legit so nice. a full two pounds lighter than a typical stratocaster and the shorter scale length isnt really that noticable despite having long fingers. japanese fenders are a really great value in general! not a blemish on the thing. the pickups are maybe a little anemic but im not a shredder anyway
>>
man jared dines can play
https://www.youtube.com/watch?v=2H76LUCBIUg
>>
>>129982058
Spend less money on guitars and more money on a real watch.
>>
https://voca.ro/16alLt7FOClx
>>
>>129982058
Arent those 24.75 or is that different
>>
>>129982083
sounds like shit good job
>>
>>129981911
he’s proud of his heritage and has no problem getting laid
>>
>>129980706
Neat thanks, Lord Umbasa bless you and keep posting dem vocas. I enjoy them even if I CBA with the captcha to give (you)s of appreciation.

>>129980979
Weird hotel.. any The Shining™ or Alyssa Lam experiences? Then I request stuff inspired by Stereolab - Instant Holograms On Metal Film their latest release. I like their stuff, something that does modal interchange modulates/moves but not one that is too electronic. Thanks

>>129981836
NTA but I presume these:
https://www.youtube.com/@JimLill/videos
>>
File: 1758735027103746.jpg (116 KB, 1024x1024)
116 KB
116 KB JPG
https://voca.ro/1hjvtRIGaMG2
>>
Had a deep conversation with my drummer about who we want in our band and who we just wanna jam with. Finding someone who cares about music as much as I do has been so great for my confidence/motivation in my 2nd year of bass
>>
>>129981797
>>129981836
>>129982136
>slime again yes aw lawdy
Yes, the Jim Lill vids. The most convincing one was the workbench guitar, the mic test, and building his own cabs. The entire music industry is pretty scummy and elitist so seeing them get taken down is nice.

However, this doesn’t apply to acoustic instruments as music. That’s most certainly where craftsmanship and precision come into play.
>>
File: download.jpg (134 KB, 840x1225)
134 KB
134 KB JPG
>>
>>129982216
Now you'll never be able to talk to him again without thinking of frotting.
>>
https://voca.ro/1OZA9MkHEHcN
How’s my toan?
>>
>>129982326
We did say during this conversation that we are a gay couple. I'm not sure how you knew that though
>>
Is this what they mean by wet and drippy
https://voca.ro/1bB3R474gemQ
>>
slime listen to my voca
>>
>>129982195
Hell yeah
>>
>>129982077
thats a youtube thumbnail lol. i havent worn a watch in 20 years +
>>129982084
yep! so like a mustang or whatever
>>
>>129981366
the exact opposite is the correct view, anon.
a person that wears the retarded newsboy hats and plays a semi-hollow with a bigsby because he loves jazz is the immature one.
the mature one buys his axe based on neck profile alone.
>>
jazz sounds best on a Fender Stratocaster
>>
>>129982338
>How’s my toan?
improved greatly by pic related.
>>
File: IMG_7538.gif (3.96 MB, 480x316)
3.96 MB
3.96 MB GIF
>>129982552
>father slime witness me
Yes my child
Ok, which one:

>https://voca.ro/1OZA9MkHEHcN
Did you add a ring modulator?
> https://voca.ro/1bB3R474gemQ
Frog pedal?

> + C H A L L E N G E +
Try to get the Fripp tone and make it fuck three sisters at once:
https://youtu.be/EA-U5H4VoX8
>>
https://youtu.be/a6BovzAgOJY?t=3560

Was gonna comment she was using a "measly" Harley Benton, turns out it was a Larry Carlton Sire which is relatively affordable as well.
>>
>>129980911
looks nice, black '65 reissue-anon
>>
>>129982708
Jazzmaster btfo
>>
>>129982777
got btfo'd even harder when joe pass picked one up ages ago
>>
>>129982952
picked up a jaguar, fuck my tired ass
>>
jazz sucks nobody really listens to it except other jazz guys and they all suck each others cocks, learn a stupid ass jazz standard and fuck up your major scale and suddenly you're a genius apparently.
>>
>>129982064
What do you call that tapping with the pick? Just tapping? How the hell do you make it sound so clean
>>
>>129982963
are u a femboy
>>
oh my ass is leaking(shit)
>>
File: you guys seein' this.png (1.23 MB, 1200x703)
1.23 MB
1.23 MB PNG
>>
>>129982967
>nobody really listens to it
no shit i got no (You)s on my voca =(
>>
>>129983040
>posting vocas for the (you)s
Cringe
>posting vocas for the shitposting and degradation of /gg/ regardless of who may or may not click on them
Based
>>
>>129983104
i've just been practicing very hard and would like head pats
>>
>>129983113
My eyes glaze over the first post of the thread from habit.
>>129981110
The chords need to be more airy pull the treble back on the rhythm and the mids back on the lead.
>>
>>129983148
disregard that I'm sounding like slime now, its good good job
>>
File: 54c4abbl7h851.png (832 KB, 1366x768)
832 KB
832 KB PNG
>>
>>129983184
screenshots of youtube videos now this is the kinda posting I can get behind
>>
https://www.myroneman.com/play/
this is kinda fun
>>
File: bekindtoyourself.png (645 KB, 1000x531)
645 KB
645 KB PNG
>>129983181
thanks mang
>>
>>129983196
Jesus you have 17 posts already out if 90
>>
>>129983310
i don't get it
>>
>>129983339
you need an audio interface
>>
18
>>
>>129983338
Fuck me for posting on a website about posting amirite? I type 160 wpm and am working 4chan is up on my second monitor with the auto refresh clicked, you want to tango tuff guy?
>>
yeah didn't think so, little porcine worm remember who runs this shit
>>
I can shitpost half the thread while making trades and still play better than you.
https://voca.ro/17Q5XcDxHZfA
>>
>>129983385
unironically
>>
>>129983385
but anon there is no guitar in this voca
>>
File: mfw.png (262 KB, 370x389)
262 KB
262 KB PNG
>>129983421
>>
Gonna put my new Strat’s body in the freezer then in front of my wood stove to force it to check and if it looks like ass I can strip it and paint it black or white
>>
File: IMG_7536.jpg (164 KB, 1080x1838)
164 KB
164 KB JPG
>>129983181
Keep my name out of your mouth
>stick to trading, looshharvester

Here’s some guitar:
https://youtu.be/fhrSv9JUQg0
>>
>>129983464
Baby girl you can't even post with your name because you'll get nuked from orbit.
>>
now enjoy some chords i dont know the name of
https://voca.ro/1cBRGHr5Xq3O
>>
>>129983452
Boil it in tea after like the chinese do with eggs and some pottery
>>
File: image.png (1022 KB, 1024x1024)
1022 KB
1022 KB PNG
do you guys unplug your guitar cable from your interface after your done playing? i read you can do it 1k times before it goes bad. i feel kinda weird leaving it in there 24/7, afraid im gonna trip on it one day and rip it across the room. also im gay and trans and play a music man if that matters
>>
>playing into chinese built interface through a web connected computer
have fun getting your riffs stolen
>>
>>129981418
Exercise it before you replace it. Spend 5 or 10 minutes going back and forth.
Congrats on the new beauty guitar, Anon. Those AVRIs are indeed some of Fender's best.
>>
File: 1774073399522436.jpg (9 KB, 168x144)
9 KB
9 KB JPG
The pentatonics clicked, bros.
>>
>>129983660
jokes on you 99% of my riffs aren't worth stealing
i do like the idea that a bunch of pakistanis are sitting in an office listening to /gg/ vocas just Incase there are good riffs hidden somewhere
>>
File: IMG_7539.jpg (483 KB, 1290x1921)
483 KB
483 KB JPG
>>129983592
If you’re sticking it in 1,000 times and it goes bad, I’d say it had its run and other shit might go bad with it
>but muh $100 focusrite is part of my sound
>how would I ever fix this?

If you’re afraid you’re going to trip over it, your setup isn’t optimized for recording. If it’s a tripwire just unplug it.

>the slime used a shitty used $40 8-input mixer (pic rel) that leads to the “hardwired by Velcro” audio interface
This setup also featured a 3-button wireless remote that turned on and off wall plugs.
>button 1: regular computer + peripherals
>button 2: KRK speakers + sub + Xmas lights
>button 3: mixer + amp + music shit

Easy to remember and gets rid of that “damn, I dunno if the mixer should be on for a week” anxiety.

You’ll still trip over shit, but the mixer gives you a lot more control. Plus, it’s easy to go into WORK MODE or RECORD MODE without blurring shit.

>slime didn’t mean to be harsh many sorrows and many arthoes to you based on your musical prowess
dont let me down
>>
>>129983592
I roll the cable and put it on the desk when I stop playing
>>
>>129983731
my gen 1 focusrite 18i20 has been left on for like 3 years straight except once when i went on holiday. the only issue i had was the tip of a cable popped off inside the channel 1 socket.
10 minutes and a screwdriver to pop it back out and good as new.

anons will try and tell you that you NEED x y or z but if all you're doing is getting your guitar signal into your pc it doesn't matter all that much.

once you wanna hook up mics and record amps etc, you might consider something fancier for some nice preamps but if you don't know why you would want that, it won't be the limiting factor in you sounding good anyway
>>
>>129983040
Your Autumn Leaves? It was nice. To be fair some anon here said he posted a clip of one renowned classical guitarist and it didn't get a (you), go figure kek.

>>129983310
Super compressed makes it feel easy and good but the latency of playing it live through in the browser is horrible. Fun track though. Is it possible to download just the backing track?
A phone micd shitposter inspired shitpost: https://vocaroo.com/1lX9az8lBD7f
>>
>>129983660
I only use a native TempleOS outside of shitposting.
>>
>>129983758
in a pinch, the rocksmith usb cable even works as a guitar interface. it isn't pretty but asio drivers get rid of latency and you can toss it in a backpack no worries. i wouldn't use it for serious recording but for practicing or demoing its fine
>>
why does my 2i2 make noise? its only 3 months old and i can rotate the cable in the combo jack and i either get sound (perfect) or lower sound with some noise or no sound. i told myself i wasnt gonna go scarlet again but i ended up doing. should i get some contact cleaner or something?
>>
>>129983777
cable tip, busted cable or the contacts inside the interface if it got moisture in there.

check with another cable first to rule out the cable being old and beat up.
the surface on the cable tips wear out over time, might stop making good contact, or the solder inside the cable end might have come loose, pretty common but easy to fix if you have a soldering iron, it's just 2 connections.

but yeah if you have some contact cleaner, get it on the tip and ram it in and out a bunch, spin it, whatever, might work
>>
File: IMG_20260414_074643[1].jpg (174 KB, 1224x571)
174 KB
174 KB JPG
>>129983731
>>129983731
some other faggot here, if you are going to buy a behringer mixer / audio interface, stay away from the cheap ones, the X32 rack for example can be had for like 500 bucks used i believe, since the WING is out now, its 32 chans in and 32 out direct to your pc and its supported on linux, also it isnt noisy.

you can even smack that shit directly into reaper on linux
>>
>>129983760
/gg/ has a knack for spotting authenticity, take your fancy city boy playing somewhere else
>>
File: IMG_7508.jpg (62 KB, 686x386)
62 KB
62 KB JPG
>>129983758
>on holiday
>no Queens English used
u wot m8?

I’ve had a couple of electronics-based fires, so I’m wary of leaving stuff on for the sake of convenience.
>the slime’s last shithole house still had knobtube in a regularly-flooded basement
yeah I’m waiting for my lawyer to get back to me. Total damages are $15k + pain and suffering
>sometimes the slime cries

>” anons will try and tell you that you NEED x y or z but if all you're doing is getting your guitar signal into your pc it doesn't matter all that much”
u rite. I just offer what worked for me so I didn’t have the feeling of a patch cord between my feet and the carpet. I mean, you could literally use a headphone jack if you didn’t have an interface, but there’s reasons goddamnit

For me, I just enjoy the ability to have an external effects loop on the mixer; it was a cheap upgrade and it allowed me to leave everything plugged in (a guitar, SM-57, condenser mic, and one wildcard cable for whatevs).

>when slime wins his settlement, his house will have a tracking room next to the nude photography room + instrument storage
>>
>>129983808
>looks good
thanks for rec. part of my ignorance is just being cheap, so I always equate digital interfaces with being one headstock smack away from being trashed. It’s also nice to have faders and I’ve mixed live sound on a dinky mixer back when I did college radio live music. Being able to yank a cord rather than digging around with that many channels when something goes wrong just eases my mind…
>>
>>129982338
Bitcrusher? Though sometimes I get those weird artifacts unintentionally on Reaper when it's tabbed out.
Nice chords made me wank on it
https://voca.ro/14YvllSGM6iC

>>129983817
Thanks man. I thought it was soulful and authentic™ enough having lots of flubs and missed target bends
>>
https://youtu.be/QhM6yLPsn2U
>>
>>129983808
a bunch of bands i know picked up the rack X32's to run their own in-ear setups on stage. i've only heard good things.
the soundcraft UI mixers do a good job too if you can find a used one for a reasonable price
>>
File: 834ygbg34g.jpg (756 KB, 2553x1407)
756 KB
756 KB JPG
>>129983862
yeah you can also control it with an app for all your faders or x-32 mixer program
>>
File: bonermassive.gif (3.11 MB, 400x400)
3.11 MB
3.11 MB GIF
>>129983896
>>
>>129983905
no u cant
>>
>>129983592
My Digitech drop stays permanently plugged into it and I just plug the guitar into that, I only use the interface input for Rocksmith 2014
>>
File: revc.jpg (114 KB, 1090x811)
114 KB
114 KB JPG
my amp is simple and doesn't require $300 of new tubes every 6 months feelsgoodman
>>
>>129984017
>Amp Knob
When did you get your own signature amp?
>>
>>129984017
>every 6 months
User error but yes tubes are retarded in a post-1960s world.
>>
>>129984030
he's right anon, even my valvestate only takes 200 worth of new tubes and only once a year. my amp tech keeps her purring
>>
File: tfw PRS.jpg (5 KB, 184x193)
5 KB
5 KB JPG
>>129984020
>mfw when
>>
https://voca.ro/16B9EKCeiHq5
>>
>>129984068
over the hills is a lotta fun to play
the timing is the tough bit
>>
>>129984093
https://voca.ro/1mUwO2qKRZvv
>>
>>129980591
@evertune ni/gg/a just a different strum pattern for the B Major thing merged in one file. 3 parts -
just the loop, clean wank, then a plain jane arpeggio + distorted wank
https://voca.ro/14HAA3qOYvwc

>>129982083
Loaded up an EJ preset and tried as well, but not quite EJ. That pedal lick is so hard to do cleanly
https://voca.ro/1jU1nuOLfOzd
>>
File: gg final boss.jpg (337 KB, 1280x974)
337 KB
337 KB JPG
>>
File: IMG_5882.jpg (194 KB, 1539x1383)
194 KB
194 KB JPG
Can speed be developed using forearm rotation?
>>
>>129984030
nothing breaks up like tubes
>>
>>129984387
this. you can mess around with sims and modelers for a while but the tone you were looking for all along was tubes
>>
I’m finally doing it man. I wanted to learn guitar my whole life, I tried multiple times, age 9, age 16, age 22, finally got it to stick somewhat at age 27 and now at age 30 I just practiced for like 5 hours today. Dreams really do come true
>>
File: 4220-2-3000.jpg (799 KB, 3000x3000)
799 KB
799 KB JPG
Do high mass bridges make a difference or is it another boomer snake oil
>>
>>129984490
snake oil, but it should be said that all fender bridges are dog shit and should be replaced
>>
My technique starts to fall apart at 120 bpm. Is that a problem?
>>
>>129984602
only if play songs that are 120 bpm or faster
>>
>>129984602
Try a 2 mm pick
>>
>>129984490
>>129984592
I've never found a reason to complain about a bass bridge ever.
It's hard to screw basses up, no matter what's on them. Short of neck warping.
>>
>>129984791
bass vibrates too much, the fender grub screws back out over time. also they lose their height adjustments during string change just not a good design for anything other than being cheap
>>
>>129984891
IMO basses benefit more from having a string through bridge, it's weird how it's uncommon on bass but is standard on fender style guitars
>>
>>129984932
the squier telecaster bass used to have it, then they went for a hardtail/top-load thing
>>
>>129983886
Nah just a cheap Chinese modulation pedal with a bunch of weird sounds
>>
File: 1776176038189.jpg (224 KB, 1080x2640)
224 KB
224 KB JPG
Made a list of stuff to ask my teacher today
>>
I now realize I'm dyslexic after reading my note again
>>
>>129984932
yeah I feel like it makes the strings have more tension and makes the low notes more punchy. Is 4chan shitting itself for anyone else?
>>
>>129984490
Bridge is one of the few tone-things that has a measurable and reproducible effect on tone. Even tailpiece changes on les pauls consistently do something. Even on bass, changing the bridge does something.

You don’t need it but maybe you will like your bass more without needing the additional EQ steps

The others are the fretboard woods hardness, the nut, the fret wire and the strings.
These facts might hurt some poorfags feelings because they already told themselves the stuff they cant afford doesnt do anything
>>
>>129985074
different necks have different dead and live spots and people attribute these to sustain or openness created by the body wood and neck attachment method and other bs
>its set neck so the tone channels in the wood grain are linked by glue!
>maybe the paint is improving sustain by letting the wood breathe
nope its literally always the neck
>>
done posts tone myths as fact unless you’re going to provide empirical data. we’ve been over this a hundred times
>>
i dont care about none of that crap i just play my guitar and adjust bass mids and treble on my amp until it sounds good with my tone knob rolled off to around 8 so i have room to go up in tone if needed
>>
File: IMG_0036.jpg (1.31 MB, 2316x3088)
1.31 MB
1.31 MB JPG
This is the symbol you need for Good Cain. Its a Dragon~

قايين الأبيض (no Red)
>>
You like electric? Never had a good electric guitar

Help
>>
oops (forget second post *
>>
>>129985138
>>129985166
>These facts might hurt some poorfags feelings because they already told themselves the stuff they cant afford doesnt do anything
how tf cant you afford knock off bridges that just have to be shaped right and made of the right metal? are you brazilian?
go watch some johann segeborn videos if you need reminding that different guitar parts sound different
>>
i only accept peer-reviewed and quantified data
>>
I only accept facts and data that appears to me in my dreams
>>
Well, thoughts on Vintera III?
>>
>>129985506
vintera line never offered enough to justify the price tag imo. same quality as the indo standard
>>
Week 2 of playing guitar, think I'm going to drop it for good. I just have zero desire to pick it up, and will be going back to my bass. Just because I like listening to certain music does not mean I want to play it, it turns out.
>>
>>129984051
you strike me as more of a TransTube kind of guy
>>
>>129985506
They’re fine guitars but for the money you can buy thing: Japan and have a better guitar, or wait for a good deal on an old US made vintage reissue and have a much better guitar. The Vintera series would be really cool if they were all under a grand. At their price point they are directly competing with Fender Japan and for that money I’d much rather have a Fender Japan model with their higher QC.
>>
>>129984030
Tubes sound better
>uhhh not in the mix after being recorded and thats all that matters! NOT MIC’D AT A BIG GIG AND THATS ALL THAT MATTERS (AND THINK OF THE POOR SOUND GUY!) ROOM TONE DOESNT MATTER!
Sorry, guitar is a musical instrument first and “just” a piece of equipment for studio production second.

Tubes sound better.

t. Wasted two fucking thousand dollars and ultimately lost a few hundred on resale trying to make a kemper and various arrangements of power amps, cabs, and powered FRFRs sound better than a boss katana

A $500 chinese made el34 powered head and a budget non-undersized cab will stomp all over that shit for in person sound
Leave the “professional tool” attitude in its appropriate professional environment.

The tube vs nottube debate shouldn’t even exist. Tubes are for sounding better direct to human ears. Nottubes are for being more convenient for making crappy rock music noises through a PA for drunk people.
>>
>>129985506
all fenders are the same. you’re just paying for the exact paint color you want, body contour, and static hardware specs like bridge and pickup routing and mounting hole positions imho.

mij, mia, mim, mii, mic qc myths are just that. there is nothing about the japanese that makes them better at making guitars. all of my worst guitars have been japanese. all fmic products leave the assembly line slightly subpar and often require some luthier finishing if you have high standards (frets and nut) regardless.
>>
amp sims seem like way more fuss than just plugging shit in to the right places
>>
JP, US, and MX Fender guitars are all the same overpriced shit. No fender, new or used should be more than 1k max. Fuck Fender.
>>
do gibson next
>>
I've been itching for a starcaster as of late
>>
>>129985904
>promises you toanwood
>7/10 guitars acoustically dead
>paint on the binding up the neck, chips in the binding down the neck
>body binding alternates between scraped too high and too low
>bridge drilled wrong, saddles bottomed out to intonate
>neck set too steeply
>tailpiece trying to escape into the stratosphere
>brand new guitars switch is corroded already, one pickup sometimes works
>first two frets play sharp
>d string pings
>headstock breaks when you hit a pothole on the way back to return it
>warranty dept says you need to detune before traveling
>a gibson is only good enough
>>
>>129985929
some would consider all that authentic
>>
>>129985929
boomers blown the frik out
>>
shoutout to the real ones keeping the thread alive while capcha services are shitting themselves
>>
File: IMG_3110.jpg (64 KB, 1236x927)
64 KB
64 KB JPG
>>129984602
Listen to this advice (>>129984660)

Once you start getting into 120 BPM 16th notes, the friction of the pick either has to be paper thin (John MacLaughlin) or super stubby (Shawn Lane).

My picking made leaps and bounds as soon as I gave a stubby 2mm with a rounded edge with 9’s. For thicker strings (11s), I used a very thin pick and had to compensate a lot with amp volume.

Super stubby also made economy picking + sweeping make sense. I could switch styles from digging in riffing to technical passages, where I’d almost follow my fretting hand’s direction rather than dealing with synchronization errors and “brute forcing” through strings. When it came time to go back to riff mode, I just eased up on choking on the pick (unless I need some pinch harmonics)

It’ll take some slime to get it all going, but you’ll feel that breakthrough past 120bpm and then speed mostly seems irrelevant. The only thing left to do is shawnlanemaxx with diabetes and still not be able to afford healthcare
>he was a genius with an eidetic memory
he was defeated by donuts.
Cause of death: irresistibly delicious fried dough
>french crullers, the silent killer
Maybe you should shred some salad every now and then

Let’s recap:
>do or donut, there is no fry
>>
>>129983760
whats the filter effect you're using sounds like prince, is that just a phaser
>>
>>129986417
yeah its a fuck off retard lmao
>>
>>129986776
nothing you say could ever affect me you are nothing you are dirt beneath my boot you disgust me
>>
>>129986829
*slaps your ass*
what now tough guy
>>
Oh good more schizoposting.
>>
Oh good, more schizoposting!
>>
man what a shit show this guitar has been.

40th anniversary squier telecaster vintage edition:
>"vintage spec" means the all the measurements are a mish mash of metric and imperial, no replacement pieces quite fit the right way
>pickups were trash out of the box, replaced them with wilde bill lawrence microcoils
>sounds fantastic now, but bridge plate pickup mounting spot is too fucking narrow because indonausea measurements and "Vintage spec" caused a fucking issue, whole bridge plate had to be replaced so the pickup wouldn't short out
>fender bridge mounting holes are slightly off but the string holes lined up, got the screws in as good as they'll go without damaging anything and called it a fucking day
>replaced saddles to compensated ones because the weathered vintage ones sucked ass out the gate
>control plate fits full size pots, but is not standard fender distance between knobs, had to buy a replacement
>all replacements mounting hole screws are off, so either i fill and redrill or grind out the old one
>say fuck it and make a 3d model of one with the perfect measurements instead, will eventually use it as a template to grind the pots out to the proper distance
>replaced weathered knobs because old ones no longer matched fucking anything

all this fucking work for a 300 dollar instrument lmao, but fuck it it's as perfect as its gonna get now.
>>
File: lola.jpg (120 KB, 586x783)
120 KB
120 KB JPG
>>129986936
fug, forgot pic
>>
>>129986944
I kind of like all of that matte... even the metal is matte. You're saying it didn't come that way?
>>
>>129986936
sorry bro vintage spec just means it has a shitty neck radius, the truss rod is in a bad location, and it has a terrible bridge. it’s still gonna use chinese “too small” pots. idk what you expected
>>
File: 1774839285292358.png (1.35 MB, 1100x1375)
1.35 MB
1.35 MB PNG
>>
So learning and improving at guitar is supposed to feel incremental right?
>>
>>129986959
pickguard is anodized aluminum, so has a sort of brushed matte finish. 3d printed control plate i used a textured plate to get that look, thought it matched up really well. then the bridge is smooth chrome on the top and then has a textured brush to the part underneath the pickup. i think it came together really well only thing kinda iffy is that the plate is plastic essentially, so i dunno what kind of shielding/grounding it no longer has. i'll worry about that later, sounds great for now.
>>129986966
pots were full size cts, the plate just had 60.2mm spacing, and i needed 63. also neck radius is 9.5, and it's roasted maple, and i found that incredibly rare for an instrument so affordable. checked a lot of boxes from the jump, and i went into it knowing i'd be upgrading some things to make it my own. i think i did a fair job all things considered.
>>
>>129987099
Sure. But every increment is supposed to feel great. Whether you're an old theoryfag or some kid who just learned a Sabbath riff.
>>
>>129987099
what i find difficult about music theory is it's not linear. every concept is dependent on every other concept. it's incremental in that you learn one thing at a time, but understanding often feels out of reach. you've gotta value those times when things click and your understanding levels up
>>
>>129987131
the older i get, the easier i feel like concepts like music theory are to learn, it's memorization that becomes harder for me. i feel like i have to hammer locations and connections more, but the concept itself no longer feels out of reach.
i guess it's good to know that you can hammer in certain things at any time of your life, and that certain things become easier to understand at certain points.
>>
File: 1765250231325665.png (1.47 MB, 1300x1900)
1.47 MB
1.47 MB PNG
UPDATE THE FUCKING TRACKING REEEEEEEEEEEEEEEEEEEEEEEEEEEEEEEEEEEEEEEEEEEEEEEEEEEEEEEEEEEEEE



[Advertise on 4chan]

Delete Post: [File Only] Style:
[Disable Mobile View / Use Desktop Site]

[Enable Mobile View / Use Mobile Site]

All trademarks and copyrights on this page are owned by their respective parties. Images uploaded are the responsibility of the Poster. Comments are owned by the Poster.