[a / b / c / d / e / f / g / gif / h / hr / k / m / o / p / r / s / t / u / v / vg / vm / vmg / vr / vrpg / vst / w / wg] [i / ic] [r9k / s4s / vip] [cm / hm / lgbt / y] [3 / aco / adv / an / bant / biz / cgl / ck / co / diy / fa / fit / gd / hc / his / int / jp / lit / mlp / mu / n / news / out / po / pol / pw / qst / sci / soc / sp / tg / toy / trv / tv / vp / vt / wsg / wsr / x / xs] [Settings] [Search] [Mobile] [Home]
Board
Settings Mobile Home
/pol/ - Politically Incorrect


Thread archived.
You cannot reply anymore.


[Advertise on 4chan]


File: yummi.png (683 KB, 659x875)
683 KB
683 KB PNG
Which country has the most feminist (uncooperative) women in the White world?
>inb4 not political
>inb4 go back to r9k
>inb4 inkwell
Women are half the voting population and are responsible for a civilisation destroying birthrate decline.
>>
>>518880987
1.Canada
2. United States
3. Nordic countries
4. Britain
5. Ireland
6. Spain
7. Netherlands
8. France
9. Belgium
10. Germany
>>
File: x.png (552 KB, 871x867)
552 KB
552 KB PNG
>>518880987
>>518881131
English women are the worst.....
>Be 5'7 ginger Anglo autist with a stutter that is living on my family farm in Lincolnshire
>Dad was too busy working/playing chess/homebrewing/watching rugby/playing snooker etc.
>Me and my cousin shared a room but when he was away my oldest sister and her bf would use his bed
>My 5'11 blonde sister had this tall blue eyed Greek bf that looked like Guts from Berserk
>At night, while I was in bed he would loudly fuck my sister while they acted like I wasn't there
>He'd turn on the lamp and I saw my sister's big tits flapping and her yelling made me wank hard under my blankets
Those were my first wanks. I'm autistic, Don't blame me. My sister groomed me. They knew I was wanking but just laughed. She made me fap into her panties. Her excuse was that she didn't want me dirtying my bedsheets. Her bf made her give me hand jobs. I got "relief" from her, it later became demoralising. Her bf's dick is a huge tanned monster and my tiny English cock is pale, thin and barely 5 inches hard. After he shagged my sister she would be sweaty and gasping but when sis gave me handjobs, she would laugh and give the tip of my cock little smooches. The bf made me insecure about my body. I hated my tiny anglocel body. Once he made me wear a johnny and put it (my peen) in my sister when they were stoned. I barely lasted a minute, I was nervous and her vagina was loose and squishy. She was laughing hysterically and I prematurely ejaculated. Afterwards I felt so emasculated I cried, her bf laughed but she cuddled me.
>TL;DR? My sister groomed me and turned me into a weirdo incel with a cuck fetish
>>
>>518880987
Idk I’m not a biologist, but whatever gender is looking at the camera here can get my dick
>>
>>518881252
Anon......wtf.....
>>
>>518880987
>>518881239
Definitely Korea first followed by the uk and Nordic countries, then Germany, Western Europe, U.S. and Canada, Eastern Europe and southern Europa last
>>
>>518880987
Sweden, France, America or Canada
Maybe Germany too
Idk who has it the worst. But we all have it bad
>>
>>518881252
Based sis
>>
>>518881397
English females are the most vile treacherous demons on Earth. My mum knew what was happening but didn't do shit.
>>
>>518880987
Relative to their own men: South Korea.

Real feminists: Israel Government.

Overall: Nederlands/USA/UK and of course France.

Less feminists: Apefrica, India, Arab World in general, Sea in general and some parts of Latin America
>>
File: gish.png (412 KB, 1018x845)
412 KB
412 KB PNG
>>518881560
>groomed a young autistic boy
>Her own flesh and blood
>Made me hate my own body
How is that based?
>>
>>518880987
I would think it's Australia. They have a lot of the shit written into law.
>>
>>518881252
You again? Stop posting your incest white trash stories (please continue).
>>
>>518881252
>dad had an active social life and hobbies
>can’t get iver wanking to his hot sister

Nigger wanking to your hot sister is normal, are you Eliot Rodger? Fucking get over it
>>
>>518881670
>white trash
>From a wealthy Anglo Saxon farming dynasty that owns 3 successful businesses
lol
>>
>>518881252
That is absolutely horrific, im sorry you needed to go through that
>>
File: f.png (895 KB, 878x864)
895 KB
895 KB PNG
>>518881718
Kind of I guess
>Not liked or truly respected by my family
>Eccentric
>Speak in a weird way
>Can be emotionally turbulent/intense
>Short, frail and have ginger/orange hair
>Only three friends but they are typical dudebro stoner types (like Klaus's boys)
>>518881729
She performed sex acts on me when I was only a young boy and gave me weird fetishes.
>>
>>518882015
Are you out of there now anon, I really hope you fins peace in your life fren, sexual abuse, especially for men is one of the most demoralizing acts one can go through.
>>
File: chd.png (1.31 MB, 920x870)
1.31 MB
1.31 MB PNG
>>518881857
It was only when I got older (at age 17) that I knew how truly emasculating it was. I have woken up in cold sweats and felt sick.

She even had two kids with him and everyone celebrated their "wholesome" relationship not knowing how they abused me.
>>
>>518880987
women are rowdy where there are wage gap disparities and polarized socio-economic classes made of super poor and super rich
>>
File: RO.png (490 KB, 869x871)
490 KB
490 KB PNG
>>518882197
No I still live on the farm but my sister doesn't.
>>
>>518881252
Women are literally allowed to commit any crime they want. The west is pure evil
>>
>>518881252
I knew this girl in highschool that openly bragged about being a serial killer, and then she’d threaten kids for money and shit, completely openly. The authorities and school admins protected her. Everybody was fucking afraid. The west is literally a bad place to live. You’re at the mercy of pedophiles and serial killers
>>
>>518881573
Let me guess, the courts and school admins protected her right? I saw courts cover shit up and force everybody to delete evidence of a girls wrongdoings. Bro the anglosphere is truly evil. I have to wonder how long they’ve been like this. Does it predate WWII? Were the english already pure evil and that’s how they joined the jews?
>>
File: l.png (672 KB, 1045x872)
672 KB
672 KB PNG
>>518882323
Imagine if I had been a girl, the two of them would be on a list to this very day. My mom even walked in once, she saw me wanking while they fucked. She just laughed, looked at the floor then apologised and left,

Granted she was drunk and had airpods in and was just coming in to collect dirty clothes, but she saw me, she saw them shagging but just ignored it. I was so young and no one taught me about sexual boundaries, I didn't know how I was cucking myself.
>>
>>518881131
>neutral
lmfao shut the fuck up retard, complete bullshit
>>
>>518882278
I know it sounds real cliche but you should seek therapy or just abandon you family all together, it sounds hard but these are bridges that should be burned and forgotten about, especially if they all knew something was going on to begin with. I don't know how someone could let their child go through this, or how someone's sibling could do that to one another and like I said seek peace my friend good luck and godspeed to you out there
>>
>>518882638
>Does it predate WWII? Were the english already pure evil and that’s how they joined the jews?
Probably since the Norman conquest, the brave and virtuous anglo died as martyrs.
>>
>>518882682
Thanks. I'm too autistic to live on my own but at least she isn't there anymore.
>>
>>518882015
>omg my sisters chill asf bf got me blowies and handies from my hot sister


>Oh know this is the worst

Stop bragging bro
>>
>>518880987
post her webm faggot
>>
File: IMG_20251006_154328.jpg (348 KB, 1080x1748)
348 KB
348 KB JPG
>>518880987
Uk.

4chan is about to be blocked in your country. It's the women doing it. They did it before with ladbible.

Uk, Spain, Iceland, France, South Korea, Israel, USA, Nordic ones, India.
>>
>>518881252
I got my first gf at 13, she was 17 and raped me in the back of a van for our first time. Women cab literally do ehatever they want with no consequences
>>
>>518882772
Also don't listen to these guys anon this is not really the place to look for sympathy from others, but at least you van have some peace of mind by being able to vent about your situation and the things you experienced. Again godspeed and good health to you. May God and time heal your wounds.
>>
Is that what anglo women look like?

t. lives in a severely diversified society where whites are 1/4 of the populace and are mostly italians and other swarthy types
>>
File: a.png (716 KB, 868x867)
716 KB
716 KB PNG
>>518882834
>Got molested by her from as young an age as 11
>Warped my sexuality
>The sex acts involved my humiliated and degradation
>She said weird shit like telling my penis was "cute", "dinky", and like a " little vanilla chocolate finger" and said "it's so cute I could eat it"
>Didn't allow me to watch porn but groomed me into perverted sessions
>Parents didn't do shit
>Made me feel inadequate by comparing my body to her gigachad bf
>Gave me body dysmorphia and self hatred
Fuck off, feminist simp
>>
>>518882015
>>518882197
When I was a kid, my parents (complete and total freaks, boomers) tried to groom me with similar shit. They would bring over my 13 year old cousin and her adult buck 30 year old nigger bfs. They would say typical cuck bbc posting shit to me, you know the type of shit that gets spammed here? Yeah they’d say that to me at age 5 and then scream in my face like paychos from a horror movie if I said anything bad about it.

The english language is the vehicle of satan.
>>
>>518882671
He's reffering to the Romance Languages you fucking retard. It's comes from Latin; feminine, masculine, and neutral refer to the suffixes of a word.

You should read more books.
>>
>>518883081
I don't want to traumatise you, but if you mind, how did she rape you? Did she drug you? Coerce you? I hope you're doing okay now. I was so traumatised I could never have a gf.
>>518883099
Thank you Aus Anon, god bless you.
>>518883130
I dunno, I am from a very Anglo influenced part of England and I've never seen a girl like her over here.
>>
>>518880987
>and are responsible for a civilisation destroying birthrate decline.
so... they won't have sex with you? Is that literally it?
>>
>>518880987
English speaking countries including Nords
>>
>>518881797
The UK doesn't count as a farming country. Anglo Saxons don't exist. They're German mutts.
>>
>>518880987
My understanding is that Spain is the Mecca of stupid feminist cunts.
>>
File: YUM.png (1.5 MB, 1170x874)
1.5 MB
1.5 MB PNG
>>518883364
See>>518881252
This is how they destroyed their own anglo sons. They are treacherous satanic spawn.

The birthrate decline is a legitimate and serious problem trying to downplay it or reduce it to "incels just mad because they can't get sex" is a complete mischaracterisation and strawnman nonsense.
>>
It’s one of the Nordic countries, Scotland, or Ireland. Women play a much bigger role politically in America, Germany, Canada, England, Australia, etc. but that’s mostly due to the outsized impact of politics rather than female temperament. The worst women in the world are Nordic, Scottish, and Irish.
>>
>>518882646
Airpods are relatively new. Are you 18?
>>
>>518883499
Eh. All the Med and Latin American countries are a bit odd because while they have some of the most militant feminist partisan women in the world and there are always plenty of them in politics and pushing revolution, most of the women in society are more or less normal.
>>
>>518883596
Yeah, well I'm turning 19 soon. it happened for years. Since I was 11 to about 17.
>>
>>518883188
>oh god im so fucked up becuase of my sister talking about my dick

Dude I hate to tell you this but as a man you have no recourse, nobody will help you, you literally need to accept what happened and get over it

Wallowing in it like some broken fag will do nothing
>it’s hard
>it’s not fair
>it shouldn’t have happened

To fucking bad you are a man
>>
>>518883580
Can you give some examples? Irish girls sometimes try to fuck with me because I’m tall and med looking, their moms tell me I look like the young hot version of brendan fraser when he was in the mummy returns

American girls absolutely fucking hate me, no matter their race, no idea why. At work a complete stranger (youngish 20s obese dirty blonde lady) is spreading rumors about me saying that i’m a freak, weird guy, creep etc. Never spoken to her in my life. Noticed she glares daggers at me out of the corner of my eye while im moving stuff. I work in a warehouse and shes the security guard
>>
The lighter your skin, the more likely you are to not beat your females into submission.
The Ferengi were right about females.
>>
>>518883871
I don't wallow in it. Are we men never allowed to complain about it? Are only roasties allowed to vent?
>>
>>518883871
That’s fucking criminal. Men have to be the victims of crimes because teehee. Only in the west. In Latin America you can literally brutally murder them and nobody will ever catch you. The tranny who is bullying you just vanishes one day. No cameras, no surveillance, no kike gangstalkers.
>>
>>518883897
Deep space 9 was so unintentionally based

Quarks mother literally throws their society into turmoil because she decides to be a feminist asshole

>>518883965
>are men not allowed to complain

No they aren’t
>>
>>518881252
>>
>>518883965
Right? You’re not allowed to even REPORT OR TALK ABOUT CRIME OF YOU ARE MALE.

This is called fucking BOLSHEVISM. They are GENOCIDING US LIKE THEY DID IN RUSSIA.
>>
>>518884032
>No they aren’t
Well I'm going to regardless. I'm not harming you or anyone else, it brings me catharsis and prevents me from going berserk.
>>
>>518884059
Hope you get slammed by a muslim truck of peace
>>
>>518884059
Are that little pudgy faggot with the ogham tattoo? Why are you such a feminist simp whore?
>>
>>518881475
Why France ?
I feel that we are far from all this bullshit in our daily life and interaction. You can still make sexe jokes at work. There seem to be little concerns about salary, high etc. Like in the US. Liberal women are crazy like anywhere else, but even then, i know couples that have different political opinion, but it dont affect their couple life.
>>
>>518884127
You are a fag
>>
>>518884019
You sound like a queer
>>
>>518884338
You are a feminist cuckold self-hating male. Probably a troon as well.
>>
File: 1591762706535.jpg (35 KB, 680x510)
35 KB
35 KB JPG
>>518884032
>Deep space 9 was so unintentionally based
Was it really unintentional?
>>
File: 1596476155375.jpg (442 KB, 750x694)
442 KB
442 KB JPG
>>518884185
It's 4chan not your personal fantasy blog, faggot.
>>
>>518883568
real talk though
women aren't the problem, it's men.
they all let themselves get emasculated for some reason. can't even blame women for having no respect for them
>>
>>518881475
Sweden is definitely at the top. Hard to consider most women as women here at this point compared to the rest of the world, it's like night and day
>>
>>518883730
How old is your sister? Did she keep the same boyfriend and live in the same room with you the whole time?
>>
>>518884535
You're that little gay pudgy faggot with the shit tattoos.
>not ur blogpost XD
It's relevant to the post, if you don't like, you know where the door is, paki.
>>
>>518884558
She's 3 years older than. She was 14 when it firsr started. She married him eventually and had two boys with him.
>>
File: hyde.png (799 KB, 831x873)
799 KB
799 KB PNG
>>518884798
*She's three years older than me*
>>
>>518884798
Call her, tell her to come over to your house when no one's home, lock the door, and rape her in the ass without lube, then tell her if she says anything to anyone, you'll tear her entire family apart by telling the police she molested you as a kid.
Teach that whore a lesson. Put a gun to her head when you do it. Karma demands a sacrifice.
>>
>>518885006
I'm a White guy. If I do that in the United Gaydom, I'm getting lynched.
>>
>>518884414
>woe is me woe is me
>my sister gave me handjobs now I can’t function

I’m the fucking feminist?
>>
>>518885128
then at least your pathetic existence is over
>>
>>518881252
>>518882015
>>518882225
>>518882278
>>518882646
>>518883188
uh, hate to break it to all of you but none of this ever happened.
>>
>>518885128
I had flags turned off. I see you're british now.
That complicates things. Use blackmail instead. Get money and favors from her or tell her husband and kids she's a molesting freak. Use all the sociopathic tricks she used on you. Fuck with her mind. She's gotta learn a hard lesson about being a lewd cunt.
Or, you can ignore it and stop giving a fuck. It's up to you.

We treat females too nice. We need to learn from the subhuman races on how to thot patrol.
>>
>>518885478
>>518885006
See>>518885472

Why are you placating this little freaks humiliation cuck fettish
>>
>>518885392
>Explain how she abused me
>Nigger is too dumb and has low reading comprehension
>Can only focus on le cummies
>>518885421
Fuck off feminist whore. You voted to get raped by shitskins.
>We treat females too nice. We need to learn from the subhuman races on how to thot patrol.
If we could have the sharia law without the brown people, it would be nice.
>>
>>518880987
>a civilisation destroying birthrate decline.

Can anyone redpill m eon how a lack of surplus goycattle to enact wage suppression "destroys civilization"? Shareholder profits are not a hallmark or in any way related to civilization.
>>
>>518885686
and I will do it again
death to the white race
>>
>>518885583
Because I've seen it happen growing up in the 90s to guys. It absolutely happens, and it should be punished with intensity. It's not the sex that's the problem, it's the mindfuck shit females do to males. It's alright for males to mindfuck females because bitches are lesser beings, and you have to treat them as such. Girls and women mindfucking guys completely throws natural order out of whack, inducing chaos.

Those anti-alcohol temperance bitches should have been forced to drink until stupid in the early 20th century, not capitulated to.
>>
>>518885852
>Turkroach speaking English
>Using White tech
>Living off of welfare provided by White
>Wants all Whites to die
Once we go, you brown dysgenic midgets will starve to death shortly afterwards.
>>
>>518885803
Demand out ways the supply in everything when you mass import goycattle. Especially shit like daycare. The only people I know my age that have kids stayed at home and worked blue collar jobs and were able to buy a house after like 5 years of it instead of moving out of our smallish town. 6 of my childhood friends did that.
>>
File: 1679540240446329m.jpg (77 KB, 1024x854)
77 KB
77 KB JPG
>>518884538
>you can't hold women accountable because men didn't hold women accountable
>>
>>51888098
France
Anglo
German
Dutch
Swedish
In that order
>>
>>518881131
Centrists have no opinions their just middle children who want their brothers to stop crying they dont have opinions just techniques of compromise very gay
>>
>>518881239
No way Germany is that low. It should be between Canada and US IMHO
>>
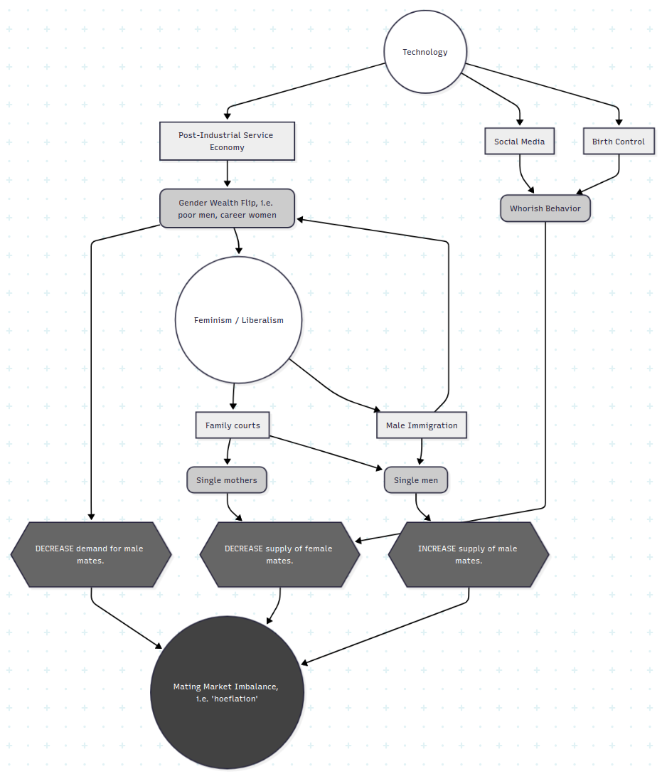
This is directly correlated with advanced post-industrialized & non-agrarian civilizations...
>>
File: hoeflation.png (129 KB, 931x1095)
129 KB
129 KB PNG
>>
>>518880987
Canada.
>>
>>518880987
I would say America has the most damaged women, but to call them uncooperative grants them far more agency than they have. They are basically helpless dolts that can't even figure out what they want for lunch.
>>
>>518884391
>>518884338
>>518885392
>>518883871
>>518884032
Found a pedophile. This guy rapes kids
>>
File: anglo autismo.png (738 KB, 2910x1056)
738 KB
738 KB PNG
>>518881252
pure pottey
this is why i still come to /pol/
>>
>>518883496
England has some of the best agricultural land on Earth.
>>
>>518890091
Why are you making fun of me? I'm an abuse victim..........
>>
>>518890378
>The stories and information posted here are artistic works of fiction and falsehood.
Only a fool would take anything posted here as fact.
Can you prove it?
No?
OK...
>>
>>518890784
>You're supposed to prove something that happened years ago and was covered up
Fuck off roastie.
>>
>>518881252
show pics of your sis, she sounds hot af
>>
>>518891269
She's a paedophile. Why are you aroused by me being abused?
>>
>>518881252
You saying your sister was certified?
>>
>>518881252
My sister showed me her clit once during a fight and i punched her in the face. It looks like a little cocktail weiner and it's fucking gross.
>>
>>518891351
because you're lying ya daft cunt
>>
>>518891522
Don't know what you mean by "certified".
>>518891560
My sister's was pink and tight but when she forced me to fuck her it was super loose on the inside. It was like the tardis from doctor who, small on the outside but super spacious on the inside.
>>
>>518890864
>being this mad
bet you don't regret shooting all those ropes of cum ot your sister getting fucked lmao
not like you'd ever have a chance with a normie woman because of your autism. be happy you at least got some exposure to sex.
>>
>>518891714
You hate male victims, thanks to your feminist swedecuck brainwashing.
>>
>>518885006
And eye for an eye is not how these situations should ever be handled brother. He needs to find peace and let go of what has happened.
>>
stfu
>>518890092
>>518890092
>>518890092
>>
>>518883227
My brother in christ may you find peace and healing with time and patience. God bless you
>>
>>518880987

>Canada
>USA
>UK
>Spain
>Australia
>Norway
>New Zealand
>Austria
>>
>>518881252
That's disgusting dude, I hope you are trolling.
>>
>>518880987
South Korea
>>
>>518881252
Go back troon
>>
>>518891522
Designated and certified: big Greek cock.
>>
>>518891522
>>518893854
I meant my reply here for you
>>
>>518893885
Oh shit. I can hardly repair this now can I?
>>
>>518881416
This dude knows it. Like there is a reason Korea is leading the world in a near negative birthrate
>>
File: 1760459215485271.png (365 KB, 871x867)
365 KB
365 KB PNG
>>518893755
Fuck off shit eating jeet.
>>
>>518888164
German women are not that bad. They are doing the needful if you let them.
>>
>>518882671
And what do you call intersex people?
>>
>>518881252
Damn it... You made me fap at school anon. All it took was imagining myself as the chad bf and you as a twink femboy to send me over the edge. Sprayed all over the school toilet and stall, clean it up janny haha
>>
>>518880987
There's no need to be like lefties and miserymaxx + try to have a competition on who has it worse and why and how. Hell, even in Korea, Japan, and now China are having issues getting women to cooperate in a post-modern society.
>>
>>518894990
yiff in hell furfag.
>>
File: 1760471448139.jpg (177 KB, 592x1206)
177 KB
177 KB JPG
>>518895051
Fuck off kike. Germany and Germans are garbage
>>
>>518882487
It’s not just that they are afraid of shithead psychos like that, it’s that the authorities actively defend the degen, and if anyone fixes the problem once and for all by removing someone like her from the genepool they are judged ten times as harshly as she would have been if she would have done it towards your average person.
The teachers literally instill this mentality of tolerating subhumans into you since kindergarten.

It all stems from a female mentality where where you’re always supposed to do whatever a bully tells and let them do whatever they want to avoid conflict.
It’s a major problem anywhere that women get into positions of power.
Fucking simpering cunts forcing their patheticness on the rest of us.
>>
File: 1752436056609.png (775 KB, 527x874)
775 KB
775 KB PNG
>>518896544
Yes this is true.
>>518897705
Where is the bot to rage at you?
>>
This
>>518881131

I cringe every time I see someone using modern "english". Now days, even white kids speak english like its their second language.
>>
>>518881252
>>Greek bf that looked like Guts from Berserk
Lmao
I can't imagine watching Berserk and thinking of the guy that slammed your sister the whole time.
>>
>>518880987
Sweden no contest.
>>
File: 1752433350505.png (991 KB, 1049x879)
991 KB
991 KB PNG
>>518903502
Stop repeating what I said botfag
>>
>>518904586
Point me towards another posts itt to steal.
Gotta be long enough to look organic.
>>
>>518904586
Come think of it, posts from other threads with women in the op work too. Pick one.
>>
>>518904669
>>518904720
Why are you spamming furry shite?
>>
>>518904807
If I effortpost "furry shite" it gets deleted.
So, I may as well just spam it without putting the effort in instead.
>>
>>518904891
I doubt you're actually russian.
>>
>>518904983
I am but the fact that the current flag matches the ethnicity, nationality and location is pure coincidence.
Here's a more exotic one.
>>
>>518905254
Can I ask, what is your reason for furry posting? Why do it? What purpose does it serve exactly?
>>
>>518880987
British women are by far the worst. Fucking herd of nigger paki mudslime worshipping slags
>>
File: 1751958117686646.jpg (154 KB, 533x575)
154 KB
154 KB JPG
>>518905374
Until a few years ago a random furry picture here or there — a reaction image, a pun, something of the sort — was tolerated on this board. Sometimes there were even threads on the topic, still revolving around politics (mostly gibberish and circlejerking around how aryan the hobby was). An occasional thread such as that, no harm done. All was tolerated more often than not.
There was (still is, in fact) a particular poster who would show up at pointless, worthless "why do women" and pic related threads and drop denigrating comment on the topic of her appearance, accompanied by a picture of a furry babe. I mean, it's a garbage thread anyway, what's the harm done? Some of us actually appreciated these posts because it helped build a collection and find artists.

Eventually the jannies cracked down on it all and went full no-fur policy.
This isn't stipulated anywhere in the rules. We are not breaking any of them by using sfw furry imagery.
That doesn't sit right with me. So I sneak pics here and there. They delete these. The more vigorously they delete the more I expand the list of threads to put them in. If a thread has a woman in the OP it's good enough. Only been avoiding generals like britpol.

Hope that answers the question. Basically the jannies don't like anthros, don't like me and I make them run around look for pics to clean up because this is such a good time investment, right?
Sorry if it inconveniences you, unlike some threads, like >>518889023 you're actually effortposting.
>>
>>518906163
So it's a form of rebellion against jannies?

Okay that's based.
>>
>>518906476
That's the idea, cheers. If one gets banned without breaking the rules, one may as well show what it's like when rules are actually being broken. So tonight they have to clean up anthros from all over the board. There's a few they missed since a couple of hours ago that are still up.

In the past one could be more picky about the threads, picking the worst offenders but atm it's quantity over quality to make these harder to find.

The impetus behind the today's binge:
>a thread about women literature is created (turns out one of the bestsellers is a smut where the protagonist milks minotaurs)
>this isn't the first thread like this, there's been at least 3 over the past week or so and neither was deleted, one lasted like 8 hours
>partake, bring up the notion that if the roles/genders would be reversed this thread wouldn't be a thing (spoiler: confirmed through the actions of jannies)
>later pick out a pic that could've been used as a book cover for a mockup, crop it to keep sfw, post it
>thread is deleted 30 seconds later
And here we are.

Personal favorite lately is getting a warning for "furry porn" after posting this abomination: https://archive.4plebs.org/pol/thread/518050885/#518053723
Usually it's 30 days for ban evasion though.
>>
>>518880987
>>
Easily Sweden.
Unless you still sniff hard copium then you'd realize as the rest of the male population in this shithole that.. Women is not worth it.
Top that off, they were discussing in parlament (which usually means it's not discussed but soon enforced) that you're not born with a gender.. you pick it, later in life.
Not even kidding..
Where are those nukes? We need them!
>>
File deleted.
>>518880987
I got my first gf at 13, she was 17 and raped me in the back of a van for our first time. Women cab literally do ehatever they want with no consequences
>>
Today on
>some random pommycunt larping with wincest fantasies and shitposting...
>>
>>518880987
She’s beautiful. Why doesn’t Timmy want to marry and breed her?
>>518881252
Feels like a pornhub story just make the bf black
>>
>>518912308
Begone jeet. The mughals and redcoats were too merciful to you sentient turds. Even rats have more dignity than smelly hindu turds.
>>
>>518880987
The US has a lot of feminist uncooperative women, but I'd say the UK has more.
>>
>>518884311
maybe because they are coalburners
hell, then even fuck subhuman nafris



[Advertise on 4chan]

Delete Post: [File Only] Style:
[Disable Mobile View / Use Desktop Site]

[Enable Mobile View / Use Mobile Site]

All trademarks and copyrights on this page are owned by their respective parties. Images uploaded are the responsibility of the Poster. Comments are owned by the Poster.