[a / b / c / d / e / f / g / gif / h / hr / k / m / o / p / r / s / t / u / v / vg / vm / vmg / vr / vrpg / vst / w / wg] [i / ic] [r9k / s4s / vip] [cm / hm / lgbt / y] [3 / aco / adv / an / bant / biz / cgl / ck / co / diy / fa / fit / gd / hc / his / int / jp / lit / mlp / mu / n / news / out / po / pol / pw / qst / sci / soc / sp / tg / toy / trv / tv / vp / vt / wsg / wsr / x / xs] [Settings] [Search] [Mobile] [Home]
Board
Settings Mobile Home
/pol/ - Politically Incorrect


Thread archived.
You cannot reply anymore.


[Advertise on 4chan]


A whole country, an entire nation has to suffer, because one asshole refuses to step down!
Remember Venezuelans, if you bury whatever remains of your loved ones, it is not the fault of the Americans! Their hands were forced!
It's the fault of one stubborn asshole who just won't go! The blood of your loved ones will be on the hands of Nicolas Maduro!
>>
File: 1764515395332911.gif (1.22 MB, 320x219)
1.22 MB
1.22 MB GIF
>>522579053
ROFLMAO.
OK settle down spaz
stfu retard, & stop embarrassing yourself.
Are you channeling your inner faggotass?
Here have a splooge load.
>>
>>522579632
Don't be silly.
We are bombing Venezuela out of humanitarian concerns. It's just a coincidence they happen to sit on huge amount of oil and gold.
The person who should be president won the Nobel Peace Prize.
The NOBEL PEACE PRIZE. We are the good guys.
>>
File: IMG_20251130_095421.jpg (55 KB, 709x929)
55 KB
55 KB JPG
>>522579053 (OP)
OIL & GOLD SPAZ
The US aggression has everything to do with Venezuela's robust plentiful natural resources & nothing WHATSOEVER to do with toppling a tyrannical despot.
Don't be such a dingleberry spaz.
>>
Many such cases
>>
>>522579053
i hate this bastard. i think every south american country should form a temporary military coalition to topple him. we already have a ground to do it, since this piece of shit has caused half the people of his country to move into our countries
>>
>>522579053
>A whole country, an entire nation has to suffer, because one asshole refuses to step down!
Could say the same thing about Russia. Could say the same thing about the US. Could say the same thing about any country on earth almost.
>>
>>522580210
The US is well meaning, but the other examples are just pure unfiltered evil.
>>
>>522579053
Can't wait to see America lose another war.
>>
File: 1763230412257896.png (36 KB, 225x225)
36 KB
36 KB PNG
>>522580393
>implying
Except this time America will have the support from the rest of the continent and even most people within Venezuela.
>>
Lots of oil, no central back.

Be a shame if someone stepped in and...changed that.
>>
>>522579053
Fuck off I've heard the same about Saddam and Gaddafi, and all you (for Saddam) and we (for Gaddafi) managed to do is make a bigger mess of things
Just stay out of other people's lifes, NATO only knows to generate chaos
>>
File: xplz245ca9n71.jpg (75 KB, 1200x798)
75 KB
75 KB JPG
>>522579053
>distractions from: Epstein & Poo Invasion
>>522580605
ok ima work on the "hero" part and keep my mouth shut.
>>
>>522579053
You are aware that this fag lost an election against nobel peace prize lady and literally faked election results in order to stay in power? He is not a legitimate president, and democracy has already proved to be a useless way to get him out. Its either US intervention or Venezuelans starve to death till the end of times

>>522580505

This. I dislike Venezuelans but the day this nigga croaks ill tap dance in his grave with them.
>>
>>522581141
>nobel peace prize lady
She's a faggot too, she lobbied for Maduro and Chavez to ban citizens from owning guns of any kind because "MUH VIOLENCE, GUNS CREATE VIOLENCE". And she did it for over a year.

Same scumbag as Maduro, both socialist dicksuckers
>>
>>522581141
How do most south americans feel about Trump putting the pressure on Maduro?
>>
>>522581296
Wait, you can own guns in vuvuzela?
Guess im moving
>>
>>522581927
you can't
>>
>>522581927
We had gun rights shit before 2013. Thanks to the opposition we dont have anymore btw and 6 months later (they voted in favor) they started bitching "MADURO IS OPRESSING THE CIVIL SOCIETY, THEY CANT DEFEND THEMSELVES"
>>
>>522579053
Gas yourself, kike.
>>
File: Terry vs glow.jpg (103 KB, 470x932)
103 KB
103 KB JPG
>>522579053
>A whole country, an entire nation has to suffer, because one asshole refuses to step down!
>Remember Venezuelans, if you bury whatever remains of your loved ones, it is not the fault of the Americans! Their hands were forced!
>It's the fault of one stubborn asshole who just won't go! The blood of your loved ones will be on the hands of Nicolas Mad-ACK
>>
>>522581664
I think it’s great, Maduro should be hung like a dog. Go orange retard.
>>
>>522579053
If everything goes well, we will have a Gaddafi moment. Or better yet, a televised Nicolae Ceausescu moment.
>>
File: 1754837084683290.png (589 KB, 1280x720)
589 KB
589 KB PNG
after a month or so asking around in /k/ and /out/ I figured what to do to survive this
The answer is capitalism
instead of buying a billion different things in case I might need them I just need to buy one thing and get ready to trade
So, if I actually started running a store right now, I wont have to loot
I am going to start a small house shop selling these https://www.enochlor.com.cn/productsdetails/102.html?gad_source=1&gad_campaignid=22462978761&gbraid=0AAAAA_awb3LudeesMH_66Vll5vWcHlgod

The idea is to start selling them right now at cost before bombing begins, that way I can build a costumer base when SHTF
If I get stuck on inventory I will just use it for myself , worst thing that can happen is that nothing happens. I will distribute some pamphlets telling people how to purify rain water , and then at the end I will put in my phone number in case people want some. With people as panicky as it is , some will want it just in case. These arent particularly easy to find, and most people dont even know they exist.
With the profits I will buy even more tablets. Then I will also buy everything needed to collect rain water: trashbags, containers, lighters to boil water, carbon etc and sell it.
With further profits I will start buying whole kits for survival.
If nothing happens and the business flops well the whole point was to survive anyway and mission accomplished, and I can put those into use
The spirit of Adam Smith came to me in a vision, and said: embrace Capitalism and it will vanquish your enemies, and save your soul
Call me the water bender
>>
>>522579053
Oh no the poor shitskins! Go fuck yourself, Baumbergstein.
>>
As a member of the venezuelan diaspora, I can answer any of your questions. Some of you may know me from past threads. Muy father took us all here, muy mother, muy brother, muy brothers gf, muy cousin and me. I usually get a lot of insults but also a lot of support. 4chan hated hispanics a lot but It IS what It is
>>
>>522585119
Stay safe, brother
>>
>>522585251
Why do you hate us so much?
>>
>>522585530
will you consider buying real state in venezuela after the bombs fall? land is bound to be cheap
>>
>>522586869
It is sad to say but I don't have any Friends left in Venezuelan. All muy Friends moved to Spain or Italy and I already got a normal job here and made some Friends. I've adapted pretty well and at least for now Ill stay here but Who knows about the future. I just want to be in the same place, im tired of moving and changing people all the time
>>
I bought a new phone today and It has this annoying auto correct that is driving me crazy
>>
You're memeing, but every Venezuelan that flees to here says Venezuela is hell of earth because of Maduro.
>>
>>522587313
It took me a while not to get all worked Up everytime I heard a motorbike. Muy mother has ptsd and barely leaves the house
>>
Diosdano is the one in power you absolute clown, Maduro is just the face and current puppet
>>
>>522585530
Do you think someone will betray Maduto before the bombs fall?
>>
File: 1655415287362.jpg (331 KB, 1475x1750)
331 KB
331 KB JPG
>>522579053
Maduro has an 85% approval rating, and the people will suffer only if the United States decides to launch its unprovoked, illegitimate aggression with the aim of seizing the oil that belongs to the Venezuelan people.
Maduro enjoys enormous popularity among the people, and the elections were recognized as legitimate by the world's most significant countries, such as Russia.
America is an aggressor country. America is the enemy of the free world and of peaceful people.
>>
File: deus_vult.jpg (65 KB, 600x466)
65 KB
65 KB JPG
>>522579053
> Their hands were forced!
By God the Allmighty!
>>
File: gay-threesome.gif (464 KB, 220x254)
464 KB
464 KB GIF
>>522579053
>A whole country, an entire nation has to suffer, because one asshole refuses to step down!
>>
File: 1391370288001.jpg (98 KB, 500x495)
98 KB
98 KB JPG
>>522587601
>>
>>522587529
>85% approval rating
first time i hearing this, everyone I know wants him dead, particularly after the famine back in 2017 which was pretty much his fault

but surely you know better than the people living here
>>
File: 1696156887378.png (441 KB, 645x876)
441 KB
441 KB PNG
>>522580505
This time, the United States will face resistance from Russian S-300 systems, which are the ultimate air defense weapon and completely neutralize U.S. air superiority.
>>
>>522579053
whatever, we are all just peasants. Venezualans and probably americans will die by the truckload of a war that doesn't even have a defined goal. I'd say a person who refuses to do anything about a canceruous tumor they have deserves to be killed by it. We had plenty of chances to make things right but everyone is just cattle. Maybe after the bloodshed we will learn but most likely no
>>
File: 1725268263422.jpg (114 KB, 903x903)
114 KB
114 KB JPG
>>522587832
Yes, I know better. Because you're a liberal faggot.
We had the same kind in our country too; they also refused to believe that Putin has an 85% approval rating. People like you live in your own imaginary bubble, excluding everyone who doesn’t fit into your vision of the world.
We used to call them “the 2% of shit” because in every election they scraped together a pathetic 2%.
Same as now: you can find Russian liberals claiming Putin has no support, but we all know perfectly well that it’s a lie.
>>
>>522587415
Honestly, I'm very pessimistic and I think nothing is gonna change. The entire government is hands Deep, it's not only Maduro and they have ways to sell the resources internationally. Madrid is full of rich Venezuelans that never tell you what they do. A lot of rich Venezuelans creating companies that don't make any money. Very suspicious. I think It Will become like Cuba where nothing changes. But at least Cuba is more or less safe. As I said, my mother has ptsd, she has become paranoid and barely leaves the house
>>
>>522579053
>has to suffer because it wont do what we tell them! its their fault we are evil!!!
kike logic
>>
>>522586344
I don't hate you. I'm indifferent. Start acting like a crying bitch with no agency that needs me to come save you and that can change.
>>
This but for the Ukrainian Jew
>>
>>522579053
>A whole country, an entire nation has to suffer, because one asshole refuses to step down!

Venezuela moved their Country onto our resources, some female "opposition" party member already stated that she'll give it to the US.
That's what its about. That's what it's always about.
>>
>>522579053
I know it's hilarious. Even starving commies aren't afraid of a paper tiger.
>>
>>522588138
I wish we could get along but you really hate SFLs. I Guess it's how you are raised
>>
Crush venezuelans harder until Maduro feels bad and quits
>>
>>522579053
It's true, I think all potential presidents and prime ministers in Europe, Latin America and here should be vetted by the US state department before they're even allowed to contest an election. This would save the nations population decades of sanctions and starvation and maybe prevent a full blown freedom bombing.
>>
>>522587832
>particularly after the famine back in 2017 which was pretty much his fault
Prove it
>>
>>522579053
>A whole country, an entire PLANET has to suffer, because one asshole refuses to step down!
Yes, Trump.
>>
>>522587529
>with the aim of seizing the oil that belongs to the Venezuelan people.
It belongs to the government. I mean, venezuelan laws explicitly says the oil belongs to the government. It doesnt say the people.
The government is like a tiny % of the people.
Because Maduro is the head of the government i think he has a legal right to take all the oil money.
>>
>>522589062
In Venezuela, people ARE the government, retard,
>>
>>522588854
i mean, causing famines is what commies do best
>>
>>522588005
>Yes, I know better. Because you're a liberal faggot.
but im literally against the communists?
>>
>>522589151
>, people ARE the government
As opposed to animals and plants? Of course the government has people.
But not all people, Maduro is like one person out of 25 million
>>522589193
>i mean, causing famines is what commies do best
Circular logic. Prove Maduro caused a famine.
>>
>>522585003
>If everything goes well, we will have a Gaddafi moment
So millions of refugees will start pouring into the US?
>>
File: 1616156631025.jpg (158 KB, 1080x868)
158 KB
158 KB JPG
>>522589298
> but im literally against the communists?
Yeah, liberal faggot. Liberals hate communism
>>
File: youdontsay.jpg (23 KB, 672x672)
23 KB
23 KB JPG
>>522588854
dont have to....Maduros gangs and drug cartels are already exposed and being slaughtered right before your own satanic eyes. Your people won't be able to handle the pain, considering each and every one of those communist fucks pretends to be a hero of some kind. Brainwashed. Time to go.
>>
>>522589298
Communists arent liberals. They are against liberty at all, their whole idea is for the state to control the means of production (bo, not the workers, workers are dumb and work, they don't have the time to manage the state)
>>
>>522581927
Not anymore, they essentially made a burocratic blackhole about ten years ago when gangviolence was on the most peak it has ever been recorded to the point it was estimated to be at least between 15-30 murders per day on attempted robberies, murders and other shit.
The thing is, you can "technically" own guns legally with the necessary paperwork, but you can't legally buy them, bringing them from abroad, or gift them.
To even get the permit, you need to fiddle with every corrupt burocrat under the sun, plus taxes, plus bribes, plus several fees until you pretty much spent 3-5 times whats the gun even worth. Same as with the ammo.
And even if you go through all of the process to get the permit, you might still get arrested if you had a gun before acquiring the permit, and after if you got it through an unofficial channel (there is none).
This is so pretty much the only people who can get guns are cops and military. You know, the same guys moving dope.
Ironically, they would also sell the guns in the black market, but only to friends and people with recomendstions.
Its pretty much easier to just say that we can't own guns at all.
Even the cops now think the same, you can show them the gun and all the necessary paperwork that proves that it is indeed yours and legal, and you will still get arrested and your gun stolen.
>>
>>522589441
Every sane person hates communism
>>
File: 19191919.jpg (78 KB, 630x630)
78 KB
78 KB JPG
>>522589513
yes its Oligarch ideology. Guns and votes and total fear will take care of all that. Watching a communist supporter die is a good thing. They aren't needed to sustain society or human life anyway.....and I mean the oligarchs, not the "people", I mean the bosses. They're all gonna die by American hands.
>>
File: 1752995806670851.png (123 KB, 225x225)
123 KB
123 KB PNG
>>522589309
>Circular logic. Prove Maduro caused a famine.
Price controls and restriction to imports, restrictions that still stand to this day to a degree but that they had to soften
Most of the issue stems from forcing business to sell at the stablished market rate for the dollar and forced to use the parallel rate, and jailing those who dont.
Since exporting at a loss is not profitable no one imported food but the goverment and duiring 2014 oil revenue fell too hard and they didnt import any food so we had a famine which made about 25% of the population leave or die.

This was called "la dieta de maduro" https://www.bbc.com/mundo/noticias-america-latina-37345488
>>
File: 1735121217810.jpg (54 KB, 720x720)
54 KB
54 KB JPG
>>522579053
>>
>>522589505
>every one of those communist fucks
Maduro isnt communist. And i will feel happy when hes taken out because then the never ending conflict will be over, not because Maduro did anything wrong in particular.
>>
File: ghadaffi.jpg (352 KB, 1080x1075)
352 KB
352 KB JPG
>>522579053
>WE REALLY FUCKING CARE ABOUT VENUZELUANS

When the heckin' LE EVIL dude died in in Lebanon because he dared to use a Gold Backed Currency, what happened to the people there?
Can someone remind me? I'm just a fucking dumb goyim with a goldfish memory so I really don't remember

How's that country doing right now?
>>
File: 1696359394527.png (979 KB, 611x901)
979 KB
979 KB PNG
>>522589543
Nah, only faggots
>>
>>522589371
nope
>>
File: 1763461160816366.png (106 KB, 403x310)
106 KB
106 KB PNG
>>522587529
>85% approval rating
Lol
Lmao
>>
>>522589652
>Price controls and restriction to imports,
With what are you going to import anything? All the dollars in Venezuela come from the government, neither you nor anyone else has dollars except the government. You dont own oil fields and dont have shit of your own to export to get dollars to pay for imports.
As for the price controls, Maduro removed most of the price controls that Chavez implemented, and allowed the free trading of the dollar. You are like 10 years off in your timeline.
Chavez was elected in 1998, or was it 99? Ruled around 14 years, so the famine of his price controls happened to come 5 years after his death and when all price controls were removed?
>>
>>522587529
> the world's most significant countries, such as Russia.
I admire your self-esteem!
>>
File: 1657658680734.png (316 KB, 472x863)
316 KB
316 KB PNG
>>522590168
Good. As it should be
>>
>>522590249
I only post on PTG because its funny
The rest I dont really care much

But yes we are selfish
>>
>>522579053
Meh, while I agree with a lot of points all of this is just for the current gringo government to save some face or get more resources. So, in the end I could care less.
>>
>>522590252
You don't know much about what is going on here. I'm sorry, Russian Bro, but many of you come to Barcelona and think everywhere is like that. With that post, youve proven yourself not to know anything about geopolitics. Stop talking about my country. You bring us a bad name
>>
It's just sad to the how clueless everyone is. Even russians
>>
>>522590549
Spain makes some boats, thats about the only industry they have.
However in a world of free trade their tourist dollars are as good as those of manufacturing. They can just buy whatever they need. Those beers and airbnbs are as good as steel plants
>>
>>522590634
Nigger please by your admission rich venezuelans set up fake companies that do nothing. Its obviously oil money from venezuela, Madrid is nothing but some cluster of apartment buildings
>>
>>522590744
Spain makes solid military patrol boats, Venezuela had a few... Actually far more advanced that anything Russia or China sold us lmao
>>
>>522579053
A whole continent, entire nations have to suffer, because a handfull of assholes refuses to step down!
Remember Europeans, if you bury whatever remains of your loved ones, it is not the fault of the Russians! Their hands were forced!
>>
File: 1761344263883972.jpg (314 KB, 1268x1155)
314 KB
314 KB JPG
>>522579053
>Their hands were forced!
LMAO
>>
>>522590744
>>522590812
Sorry, I shall not engage with meme flags. My own values
>>
>>522580505
>VPN kike
Lula ain't supporting this.
>>
>>522579053
lmao funny coming from a nazi country that beats peaceful protesters and arrest 14 years old girls. What a fucking idiot!
>>
>>522579053
>one asshole refuses to step down
far more complicated than that
maduro is one man in a very large convoluted international network
drugs, oil, terrorists, and cia
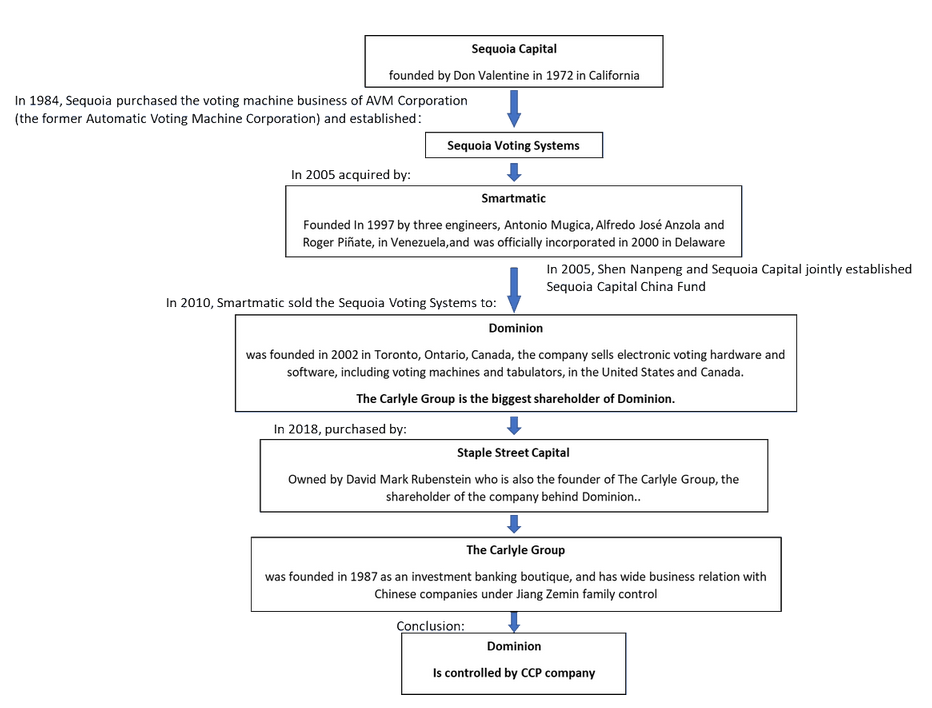
the e-vote software used in the US was created by venezuela before being imported into the US
maduro isnt just a guy
hes a lynchpin leading straight to the heart of the US government
>>
File: 1761947866250588.jpg (165 KB, 811x622)
165 KB
165 KB JPG
>>522581141
Last year Venezuela had 5% GDP growth. You gusano kikes are getting desperate because you are never gonna get rid of Maduro unless you go full retard and invade.
>>
Kinda hypocritical for America to shit on Russia over Ukraine when they're about to do the same thing over here.
>>
>>522590102
>You are like 10 years off in your timeline.
my man, 2017 WAS almost 10 years ago
the famine was the reason price controls were lifted
>so the famine of his price controls happened to come 5 years after his death and when all price controls were removed?
chavez slowly destroyed the private industry, so no one could import except the government and their cronies. Even while he was alive and people were praising the "socialist miracle", you couldnt find milk, flour , or toilet paper. Importing food without government permission was kind of illegal because you might not sell them at the prices they wanted you to sell them.
Price controls cause scarcity ever since the roman times, I dont know why this is such a big mystery to every fucking commie in the planet/

In any case the famine does hit a few years after his death after the oil price collapse and the ponzi scheme couldnt be sustained so its a shame he didnt live the see the great happiness his polices brought to his people.
>>
>>522590907
As someone Who lives in Madrid I can tell you this city is gonna become the main European city. 4channers hate Spanish speaking places but the percentage of the gdp that comes from tourism is not even that much.
>>
>>522591378
Russia had a casus belli in Ukraine due to the Russian minority in Ukraine and the Crimea issue. Muttmerica doesn't even have a logical reason to invade, not even a plan of action.
>>
File: file.png (512 KB, 552x500)
512 KB
512 KB PNG
>>522591462
They hate Cristo Rey

4channers think Hispanics are mutt, but they white when its beneficial. Tho it mirrors the ignorant culture of main europe and America.
Empires rise and fall, countries have good and times, its just a matter of time
>>
>>522591380
Venezuela is now moving towards the Chinese model you ain't fooling anyone.
>>
>>522591658
>Venezuela is now moving towards the Chinese model you ain't fooling anyone
Because they are forced, after one ass long decade famine and mismanagement, cleaning ranks and constant internal infighting.
Still things wont change, you can still get in jail for drawing porn of maduro
>>
>>522591600
At least in the Bush era, people could at least be fooled by an abstract discourse of "Freedom, Democracy and the Rule of Law."
But today? Nah, they don't even try. They're openly saying: "We will bomb the shit out of them due to drugs, just ignore the fact we just pardoned another president who was responsible for smuggling 500 tons of cocaine inside America."
>>
>>522591777
>famine
Famine is what people experience in Gaza and Yemen. You guys had severe supply issues due to severe US sanctions. Yet the government doesn't play the victim, but the shills and gusanos do. They fixed the problem and now the economy is growing, while you kikes are calling for war out of butthurt.
>>
>>522591902
Bro. I had nothing to eat in 2017/2018.
I ate pancakes made out of wheat flour, we had a massive bag because we always bought food by wholesale.
The flour was getting moldy and had spiderwebs.
We didnt had sometimes to buy cheese and ate once or twice a day.
I had to drop my japanese learning classes because I couldnt buy food to have the energy to get out.
The pancakes only had flour and it fucked up my stomach permanently. Now I have a PTSD to wheat flour, vomit myself by smelling it and my stomach is weak that anything remotely getting bad will make me weak.

So do not tell me about famine you faggot. I lived it.
Now I have a business of porn art so I dont starve again.
>>
>>522591902
Venezuelan detected, or even worse.... Congolombian
>>
>>522592299
>Venezuelan detected, or even worse.... Congolombian
Doesnt matter, a faggot is a faggot. Would it be different if it was a gringo?
>>
>>522592187
Based /ic/ goonerbro artist
My currency is like, 1:5 to the US dollar, so I can't live on that alone, but I can use it upgrade my PC or whatever. Can you earn a living over there?
>>
>>522580210
This. People in america don’t give a shit what we do to other countries until the price of shit we buy from them goes up. We need a 1 party government and IQ test to vote. My apologies,I know the us government is pure evil. Only idiots still support it. Unfortunately this country is full of idiots. Do us all a favor and unleash the nukes. It will makes the entire world a better place.
>>
File: invade me papi.png (100 KB, 392x301)
100 KB
100 KB PNG
>>522591777
>you can still get in jail for drawing porn of maduro

You can advocate for his death and invasion of you country but no porno pics?

Based?
>>
>>522592522
>Based /ic/ goonerbro artist
I dont do regular drawing

>My currency is like, 1:5 to the US dollar, so I can't live on that alone, but I can use it upgrade my PC or whatever. Can you earn a living over there?

Yea. Its better having a regular job, earn the same with x10 less effort.
>>522592592
Both are prison.
>>
File: Z5d6onkgLG.png (754 KB, 2048x1046)
754 KB
754 KB PNG
>>522592592
>>
>>522592187
Post nose kike.
>>
File: Capture.png (60 KB, 744x694)
60 KB
60 KB PNG
Redditors are so fucking funny
>DOCUMENT EVERYTHING FOR THE HAGUE, THESE CHUDS WONT GET AWAY WITH BOMBING THOSE POOR DRUG SMUGGLERS!
>The US isn't a signatory of the ICC, even if they were tried they wouldn't be tried by the Hague
>W-WELL THEN THEY SHOULD GET COURT MARTIALED!
>Secretary of Defense is a civilian position, he can't be court martialed.
>O-OKAY??? SO?? ARE YOU TELLING ME THERE'S NO AUTHORITY ON EARTH WHO CAN PUNISH THESE EVIL CONSERVICHUDS???

It's always so amusing to watch them slowly realize the US is the highest power on this earth
>>
>>522588005
>10% inflation in a year is good guise
>>
File: GxpDjKMXAAAG9DO.jpg (56 KB, 720x975)
56 KB
56 KB JPG
>>522592187
show us your art Venezbro
>>
>>522581296
So was Caprilles who used to praise Lula all the time
>>
>>522594348
>So was Caprilles who used to praise Lula all the time
Maria Corina Machado (nobel peace price winner) including her family and her political party used to larp for Fidel Castro and invite him constantly to the country.

>>522594311
no
>>
>>522587313
I met two retarded whores who hate maduro but love Chavez and will probably vote for Lula next year
>>
>>522591658
that was actually what we were hoping but seems old habits die hard, they just jailed a bunch of people for selling at rates besides the market rate they imposed

https://laverdad.com/detienen-a-3-hombres-por-manipular-tasas-de-cambio-en-binance/
>>
File: IMG_5317.jpg (20 KB, 394x507)
20 KB
20 KB JPG
He's next.
>>
File: 1764382383332502.jpg (293 KB, 1242x1317)
293 KB
293 KB JPG
>>522594169
t. Judío
>>
File: chudda.png (845 KB, 1116x1432)
845 KB
845 KB PNG
>>522590744
spain has quite a bit of industry
https://oec.world/en/profile/country/esp
>>
>>522594556
>binance
Kill all crypto niggers.
>>
>>522594473
mr president another 3rd world furry artist has hit the /pol/
>>
>>522579053
Literally 90% of his country fled to Florida, they have to go back.
>>
File: 1743895166893620.jpg (76 KB, 1200x675)
76 KB
76 KB JPG
>>522579053
>>
File: IMG_20251130_160050.jpg (74 KB, 575x690)
74 KB
74 KB JPG
Machado really needs to sell her country to Blackrock and Israel, just like Milei and Zelensky are doing.
>>
>>522594614
Who do you think sold out all the boat operators in a deal to get pardoned?
>>
>>522591048
>man on hit list does not support hit
Woah!
>>
I'm back. I was having some drinks and some tapas but I jsut got home. Different ID. If you have any questions, hit me (meme flags shall be ignored)
>>
>>522579053
I'm just waiting for the kino amazonian guerrilla footage. Fuck both sides, give me the kino, give me american boats sinking, drone strikes, both sides leaders decapitation strikes, ambushes, destruction of occupied oil infrastructure, terrorism strikes on those gold mines. Don't let the gringos just come and grab everything without paying with blood. I want my vietnam 2 NOW.
>>
>>522579053
>it is not the fault of the Americans
Amerishart go home!
Everybody hates you in Germany, and you know it.
>>
>>522579053
maduro must go he is the new hitler
>>
>>522579053
Why are Jews seething about this guy suddenly?
>>
>>522591902
You're mentally ill and I hope you're at least getting paid for being so shamelessly wrong about a country you know nothing about.
>>
>>522579053
Stfu, they want the oil and rare materials, their narrative Is gay and retarded, this Is modern tax collection.
>We will fucking destroy you and your people If you dont do what we want
>>
>>522596808
America is bitching that they flooding with drugs, when every single president under the Umbrella always made a fake war about drugs and never fixed it.
When its themselves that made the drug cartels, gave them guns, training, money and tech to develop drugs, move them into US to have unstable countries around.
>>
>>522579053
If you only knew. I mean, he could simply accept the deals and give up on what he is doing cause we all know that oil is having it last breath and people gotta make the most out of it as much as possible but no one is letting such a gold mine go. So what should we do?
>>
>>522596451
Die communist scum
>>
>>522579053
>A whole country, an entire nation has to suffer, because one asshole refuses to step down!
That is not true.
The whole fucking subcontinent is suffering because this retard just keeps doubling down
>>
>>522580118
It was tried, but as always the leftoid leader blocked it
>>
File: larfing.jpg (124 KB, 931x1278)
124 KB
124 KB JPG
>>522592187
>a PTSD to wheat flour,
dude, seriously
you sound like a serious manic depressive so of course you are going to seek out threads like these to vent your personal rants.
>>
File: TrumpPortrait.jpg (190 KB, 800x1035)
190 KB
190 KB JPG
Isn't it maddening? A whole country, an entire nation has to suffer, because one asshole refuses to step down!



[Advertise on 4chan]

Delete Post: [File Only] Style:
[Disable Mobile View / Use Desktop Site]

[Enable Mobile View / Use Mobile Site]

All trademarks and copyrights on this page are owned by their respective parties. Images uploaded are the responsibility of the Poster. Comments are owned by the Poster.