[a / b / c / d / e / f / g / gif / h / hr / k / m / o / p / r / s / t / u / v / vg / vm / vmg / vr / vrpg / vst / w / wg] [i / ic] [r9k / s4s / vip] [cm / hm / lgbt / y] [3 / aco / adv / an / bant / biz / cgl / ck / co / diy / fa / fit / gd / hc / his / int / jp / lit / mlp / mu / n / news / out / po / pol / pw / qst / sci / soc / sp / tg / toy / trv / tv / vp / vt / wsg / wsr / x / xs] [Settings] [Search] [Mobile] [Home]
Board
Settings Mobile Home
/r9k/ - ROBOT9001


Thread archived.
You cannot reply anymore.


[Advertise on 4chan]


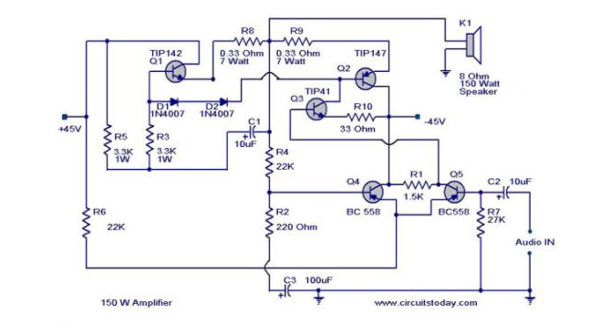
File: image (16).png (163 KB, 647x356)
163 KB
163 KB PNG
Yo not gonna lie I have so many assignments that I need to do please can someone complete this for me all you need to do is copy this diagram and then send the image I usually use https://www.falstad.com/circuit/ this website
>>
>>84163279
That's your own fault. Do your own work. Manage your time better. Nice amplifier though. This shouldn't even take you 10 minutes. The time you spent posting this could have been used to actually do the work.
>>
>>84163373
I'm really bad at circuit stuff I can't plz plz plz
>>
>so many assignments
skill issue then, university is not for you
>>
>>84164573
>""Skill issue""
Fuck uni, woman-making institution of death
>>
>>84164573
Plz I need this or else they're probs gonna do something idk what maybe they'll slime me out I just really need someone to fulfill my request because they're smart or something
>>
>>84164625
you must be a jeet
kys
>>
>>84164625
Here, let me help you learn circuits.
nandgame.com



[Advertise on 4chan]

Delete Post: [File Only] Style:
[Disable Mobile View / Use Desktop Site]

[Enable Mobile View / Use Mobile Site]

All trademarks and copyrights on this page are owned by their respective parties. Images uploaded are the responsibility of the Poster. Comments are owned by the Poster.