/sqt/ - simple questions thread (aka /qtddtot/) Previous thread: >>16759536 >what is /sqt/ for?Basic questions regarding maths and science. Also homework.>where do I go for advice?>>>/sci/scg or >>>/adv/>where do I go for other questions and requests?>>>/wsr/ >>>/g/sqt >>>/diy/sqt etc.>how do I post math symbols (Latex)?rentry.org/sci-latex-v1>a plain google search didn't return anything, is there anything else I should try before asking the question here?scholar.google.com>where can I search for proofs?proofwiki.org>where can I look up if the question has already been asked here?warosu.org/scieientei.xyz/sci>how do I optimize an image losslessly?trimage.orgpnggauntlet.com>how do I find the source of an image?images.google.comtineye.comsaucenao.comiqdb.org>where can I get:>books?libgen.rsannas-archive.orgstitz-zeager.comopenstax.orgactivecalculus.org>articles?sci-hub.st>book recs?4chan-science.fandom.com/wiki//sci/_Wikimath.ucr.edu/home/baez/physics/Administrivia/booklist.html>online courses and lectures?khanacademy.org>charts?imgur.com/a/pHfMGwEimgur.com/a/ZZDVNk1>tables, properties and material selection?www.engineeringtoolbox.comwww.matweb.comwww.chemspider.comTips for asking questions here:>avoid replying to yourself>ask anonymously>recheck the Latex before posting>ignore shitpost replies>avoid getting into arguments>do not tell us where is it you came from>do not mention how [other place] didn't answer your question so you're reposting it here>if you need to ask for clarification fifteen times in a row, try to make the sequence easy to read through>I'm not reading your handwriting>I'm not flipping that sideways picture>I'm not google translating your spanish>don't ask to ask>don't ask for a hint if you want a solution>xyproblem.info
>when you drop a terrible half-liquid after coffe shit at 3:30 pmman it feels so goodlike I'm 5 kg lighteranyways why do you guys think there was so much bullshit disinfo and so little actual legit coverage of that interstellar comet despite so many wierd properties and coincidences?
How do we know Venus is a hellscape and that we haven't been lied to about what the lander detected beneath the clouds? Like what can we tell from Earth besides that the upper cloud layer is made of CO2?
>>16857238They knew how hot Venus was long before we landed there due to infrared telescopes. Those wavelengths pass through the cloud layer. Then spectroscopic analysis of the light hitting the clouds tells you their chemical composition - at least their main components. Add those two together and you roughly know the state of the planet surface and that is what the first landers were built to survive (and confirm, which they did).
>>16856845The behavior of primes in the neighborhood of infinity is critical for understanding all other mathematics. Every p can be arbitrarily approximated using a ratio on p. If P > p_1/p_2 p_1++ else p_2++
"The above discussion on why markets should be efficient suggests the presence of investors who would trade if they see a price that is inconsistent with their information, and would continue to trade until the price reflects the information they have available. On a simpler scale, consider two financial assets (say, stocks X and Y) that are equally risky but generate different returns. Obviously, one of the two assets is mispriced. If asset X generates the higher return and has a lower price, while asset Y generates the lower return and has a higher price, then to take advantage of the mispricing, arbitrageurs would buy asset X while at the same time short-selling Y. With the activities of like-minded arbitrageurs, the prices will converge and make them reflect the fundamental value associated with each asset."Can someone explain this? Im a beginner learning econ, but I do know some stats. Why does two assets having the same risk but different returns necessarily mean mispricing? And how is it that I have zero risk arbitrage in this situation? Like, I just want to see the explanation in terms of expectations and variances, or whatever is appropriate here, to see how the math works out.
>>16858441This seems obvious even though I've never taken an econ class.If I my risk of loss is 33% but return on success is 50%, my EV is 0*1/3+1.5*2/3=1. If I have the same risk but a return of 67%, then my EV is 1.12, which is greater. Adjust numbers as needed.
>>16858441There are many examples of this kind of arbitrage but generally, higher risk pricing should be more sensitive to changes in conditions. By having lower risk at the same price, the position is neutral and can't get worse.
rhetorical Q:Does the image have anything to do with a square in a regular pentagon?
check out this mineralogy mangahttps://mangadex.org/title/53c277e3-8aa3-4fc6-8d0a-cb02d30b606d/ruri-no-houseki
>>16858838Cute
>>16858574You're just showing that the expectation is higher for the asset with the higher return right? But how do we show that going long on the higher-return asset and going short on the lower-return asset not only yields a positive expected return but also has zero/near zero risk (since thats what arbitrage is)?>>16858576But this situation is describing one where both assets have equal risk right?
How do I derive the transformation law for the coordinates of [math]{T^\mu}_\nu\left(\frac{\partial}{\partial x^\mu}\right)_p\otimes(dx^\nu)_p[/math]?
What is the smallest possible area of a triangle which can completely enclose seven nonoverlapping unit circles inside?
>>16859785
>>16859741[math] {T^\mu}_\nu\left(\frac{\partial}{\partial x^\mu}\right)_p\otimes(dx^\nu)_p [/math]
>>16860054Less than 32 is possible
>>16860380rhetorical remark:If A < 32, then the triangle isn't equilateral.
>>16856845Angela Collier, in her QCD video, said that the electromagnetic forces pushing magnets of the same charge apart are the same forces that stop you from pushing your hands together. I thought it was just the skin and bones that stop you. How does that work? She also said that when you push magnets of the same charge together, one emits photons to the other and it is this force of photons that are preventing the magnets from being pushed together. How does the opposite work when they are opposite charge?
>>16860568> are the same forces that stop you from pushing your hands togetherShe's wrong about that. What stops solid objects passing through each other is the Pauli Exclusion Principle. However what makes matter solid (or any other state) is due to electromagnetism.> How does the opposite work when they are opposite charge?Simply put, photons have momentum so they can carry "force" in any direction.
>>16860615Thanks very much! How do the photons from the magnet apply a force when they have no frequency? I understand that magnetism is static so no waves like other EM fields. My understanding is for photons to have mass they have to have a frequency and for the magnets to push each other apart they need mass. What does magnetism being static mean for wave particle duality of the photons from the magnet? Can you recommend a good online resource that can explain electromagnetism without excessive math?
The more you learn, does it increase or decrease your belief in any kind of god or "god"?
>>16861183Pic related.
>>16861088Maybe trying going to school first because your understanding is playschool level.
>>16861229>comes into a thread about simple questions>is unwilling to answer simple questionsHe probably doesn't know.
>>16861088> when they have no frequencynot true. > I understand that magnetism is static so no waves like other EM fields.not true.> to push each other apart they need mass.not true.> What does magnetism being static mean for wave particle dualitymeaningless gibberish.> Can you recommend a good online resource that can explain electromagnetism without excessive math?Try google, or a basic physics education.
What exactly sparks life, if I got all the ingredients a human is composed of and put it in a pot, it'd just be a pool of bullshit
>>16861286It's not just what it's made of, it's how the atoms are arranged.
>Aichelburg–Sexl ultraboosti have no questions. i just wanted to say that i've never heard any cooler name for something scientific
>>16856845What's known about the interactions between titanium and fluoride? Could they form a wormhole? I had a dream where somebody said they could. >Also, when do we get jetpacks?
>>16861441>What's known about the interactions between titanium and fluoride? Could they form a wormhole?no, just a generic white powderand a slightly less generic purple one
are open source libraries like fenics or jax-fem a meme or should I pay for a FEA tool? Ansys looked good but it doesn't work on linux and freecad doesn't do multi materials.
>>16860568>>16861266>>16861088I did a little bit of reading and I believe my confusion stems from the fact that the "photons" associated with magnetism aren't real photons but "virtual" photons. You don't get actual EM radiation pushing the magnets apart but they use photons to explain the mechanism I guess? I suppose Sabine is right again and they're throwing in particles just to explain things. I'm going to do more reading.
>>16861870Yes, virtual photons are just the pop-sci explanation for the "math". They are not physical particles.
>>16859741>>16860061Start with the transformed object whose transformed terms are unknowns, plug in the (pre) transformation rules of the partial derivative and the differential, expand everything, and collect the terms to determine the unknowns. Like guaranteed you can find someone online to do it cause it's simple af
How do I know if have enough brain power to handle studying computational biology? My undergrad is in molecular biology and I currently work as a data analyst.
If a ginger person and a blond person have a child, the child will be either ginger or blond (ir maybe even brunet) depending on the genetic makeup of the parents (basically Mendel's whole pea thing)For the sake of this question let's say the child's genes "picks a hair color" from these 2 options, this same things also happens for eye color If a person with very dark skin has a child with a person that has very light pale skin, they will create a child with an in-between skin color, what exactly makes one trait "choose one option" and the other "mix these options together"?
>>16862565There isn't one specific gene for skin colour.Hair colour is also not controlled by a single gene (and neither is eye colour, for that matter), but there are a lot more influencing skin colour. You still end up with everything being roughly "in between", it's just that you have many, many more axes you're looking at
I want to learn enough mechanics to simulate a weapon going through multiple layers of material, plate armor -> leather -> cloth etc with stress strain fracture and deformation. Can be 1 dimensional just want something plausible. Currently modeling a series of springs but confused about what happens when it goes non-elastic. Think dwarf fortress combatAny books tutorials?
>>16861203See that outlier
>>16862547If you have to ask, you don't.
>>16863126I'm in optics, but why?The physics behind this are really complicated and hard, but the experiments are really easy and cheap. I can't think of any reason to not simply measure and extrapolate as needed.
>>16856845Can i sue my local hardware store if i dont get the full mass energy conversion out of this?
>>16863216Like a statistical model? I don’t have armor and swords etc nor time, the principles are well understood what’s the problem?
Is /sci/ p*rn-laced science, or science-laced p*rn?
>>16863388>the principles are well understood what’s the problem?Lil zoomie why do you think stat mech exists? The principles are well understood, so why do they make these demonstrably false assumptions?
>>16863242>you fuckers! i was promised 1348 petawatts of energy! now my auntie in Tokyo won't be able to make her favourite ocha in just 3 years!
Where can I find information on knots? I assume knotted rope must have some sort of mathematical analysis and databases documenting them behaviour and properties all I can find is surface level knot tying sites but they're such a crucial technology in a vast array of practical fields I figure there must be something?
>>16863929>I assume knotted rope must have some sort of mathematical analysis and databases documenting them behaviour and propertiesI think the Knot Atlas is the closest thing there is, although it remains far from completely comprehensive
>>16863960This looks more like decorative knotwork.I just assumed there had to be some topography mapping that described practical knots, I remember some I think MIT paper describing how twists affect knot strength but that's not much to go off. (.....pun)
>>16863929>Where can I find information on knots?e621
>>16863997Do we still use yif in hell furfag?
>>16864001don't think so
>>16863964All you need is Ashley's bend, anything that you're not vastly overrated for should be done with a better line
>>16864018>Ashley's bendPretty nice bend, mostly I'm interested in loops.ashley's book I've found pretty useful I just thought there might be something more systematic.
If we have one single variable, it is easy to represent it in a different scale. If in 1 million people we know 60% are wearing red shirts and 40% are wearing yellow shirts, I could represent this with 100 people, 60 red, 40 yellow.But if we add a variable, things change, say a group can be split between people wearing red shirts or yellow shirts, also split between those wearing blue pants or black pants. So each individual is either wearing red/blue, red/black, yellow/blue, or yellow/black. Suppose these are the stats:>60% red shirt, 40% yellow shirt>30% blue pants, 70% black pantsHow could I represent this as 100 people? Perhaps they are perfectly balanced, but perhaps everyone wearing blue pants is also wearing a yellow shirt, there is no way to know. What's the name for this in statistics? Is there a way to approximate and make a more sophisticated guest out of this?
>>16864061bro, you are essentially describing Venn diagrams.
>>16863805>stat mechnot statistical mechanics retard, he was talking higher level again
>>16864230I know. The point I was trying to make is that simulating what he wants would require an enormous amount of work if it hasn't already been done. It would be easier and cheaper to actually test everything than to create and run that simulation.
Can you actually solve this problem by using mathematical tools? Or is the only way to solve something like this a computer simulation of sorts?If you needed to find the surface area of that soap film for let's say ten decimal places, how would you approach it?
>>16864375You need to describe the surface area of the film as a function then minimize it. There's an entire branch of mathematics about that kind of problem. There are methods using calculus or brute force numerical methods depending on the nature of the function. For this problem there's enough basic geometry and symmetry there might be a closed form solution but it's not a 'simple' problem.
How can I wrap my head around quantum gravity. Gravity is a non-linearity in space-time. It travels at the speed of light and has waves like photons. But it's easy to conceptualize photons as particle because particle scattering experiments release them. Right now, I think of quantum gravity as particles that each have a small distortion of space-time. So let's say two neutron stars merged into a black hole, there would a stronger gravity in many regions of that space and gravity particles would be released from that black hole and the increase in the gravity would be quantum ie it increases in discrete chunks.
how come kids don't need body hair? i'm told the purpose of hair in the armpit and pubic region is there to allow airflow. why did i need that at twelve, but not at ten?
>>16864661You can't understand something we don't have a working theory for. No one knows how it works. There's even a recent school of thought that maybe gravity isn't quantum at all which is why all attempts to quantize it have failed.
>>16864693Less meat between the legs to get sweaty maybe?
>>16864779i still had a dick. do men with small dicks have less hair? what about my armpits?
>>16864785Body hair is related to DHT which is why women and children have less body hair. DHT is also what can cause premature balding in the head. That's also why you see these average looking bald hairy guys in the gym that can lift a lot of weight. I'm not sure the evolutionary explanation but it affects other primates too in that you can see premature balding in the head of gorillas due to the DHT.
>>16864375PDEs with a boundary condition can be approximated well with numerical methods that a computer can do well since they can do matrix math well. You start with the boundary condition and the time independent differential equation from >https://en.wikipedia.org/wiki/Minimal_surfaceThe first partial derivative can be approximated with [ u(x+h,y) - u(x,y) ]/h and [ u(x,y+h) - u(x,y) ]/h, while the second partial can be approximated with [ u(x+h,y) - 2u(x,y) + u(x-h,y) ]/h^2 and so on. The smaller the mesh size h (which means more points to solve for), the more accurate the approximation. You can plug the stuff into the differential equation so now it's been made into a discrete algebra equation. Applied to all points you're trying to approximate u(x,y) for, you now have a system of equations which you can plug in your boundary conditions into. If it were a linear system, you could turn this all into a matrix and use linear algebra to solve (approx) for the values of u(x,y) over all points in your mesh. In this case it isn't linear since the PDE is multiplying derivatives together. Similar to how the first derivative for 1D calc can help you move along a curve, here you now use a newton-like method where you start out with a guess, then use a multidimensional "first derivative" - the Jacobian - related to the discretized PDE to move closer to a better approx, then iterate until the change in your successive approx gets as close to 0 as you want. Compare to f(x) + f'(x)(dx) = 0 where you solve for the change dx then use f(x+dx) for your next step: let the residual vector of functions, R, be all of the discretized PDEs (you have one function for every point) where you move everything to one side. Evaluate R at your first guess of u(x,y) over all points, u1, and call this huge ass vector R1, and this is your 1st f(x). The f'(x) is the jacobian matrix for R1, and solve for the displacement vector D. Increase u1 by D and that's u2, then repeat until small D
>>16864917After that, integrate your approximation for u(x,y) over the surface area element.
>>16863929Knot theory. That’s a thing.
>>16864934But does it deal with actual real world practical knots made for usable purposes or just pretty shapes?
>>16864071Oh
99% of these questions could be asked to chat gpt and get a much better answer in less than 2 minutes
>>16864732Let's say scientists were given unlimited resource to have a solar system sized particle accelerator or get teleported to a system where two neutron stars are about to merge. What would they be looking for in their experiments to validate quantum gravity?
i'm trying to isolate my door to limit heat loss. sticking aluminum foil all over it should prevent some heat loss because of some photons getting reflected, right? does the foil need to be the outermost layer or does it not matter?
>>16865308true but GPT likes to make up things sometimesnot that humans don't do the same thing
>>16865334Whether the graviton exists or not. >>16865308That's why this board and general has died.
>>16865340If you're reflecting infrared, ideally there's nothing in front of the mirror absorbing that light, yes.
What causes the animation to pause when θ^1 is replaced with θ^3? This question is posed rhetorically.
Ok call me a freak, this is a bit of a weird question.In erotic fictional media of the incestuos persuasion there is the common statement of "we're related that's why we have such good chemistry, fit each other so well"so is there any evidence of genitalia size for related individuals having more compatible sizes imply linked genes in both men and women.maybe in anmals because the human data could be hard to come by.
>>16866629Are you asking if your pee pee would be a nicer fit inside your hot first cousin?They have found that people who look alike are more attracted to each other and your relatives tend look to like you because of similar genes. There is also something where if you grew up together you become less attracted in adulthood and it's icky to even come up with the thought of fucking the person you grew up with. They have found that when relatives live apart, and they are not aware they are related, they become super attracted to each other probably because they look alike.
>>16857238Why would anyone want to lie to you about the physical properties of a planet?
>>16866685Try telling that to the flat earthers.
>>16866646I'm more asking if there's any evidence linking male and female genitalia size with say length vs depth genetically.I figure there must be something but it's probably complex and I wouldn't know where to start to unravel it.If the science said that Dr. anon's penis was most compatible with his close relative and that's why he couldn't stop loving her silly then who are we o argue with the holy science.I figure there must be something about nerve sensitivity, if you are both naturally more or less sensitive you'd likely balance each other's actions better.
Why the hell is the battery symbol >(+) |--i (-)but batteries irl look like >(+) i[///]| (-)Why aren't | and i swapped?
>>16856845Does anybody here have a recommendation for a basic/intro psychology book that isn't some degenerate/Freudian/jew/leftist babble?
Looking at this graph, what could you tell about y and x? What kind of dependency between them? Could we tell there's a correlation?
>>16856845Does she make porn?
>>16865932what are you animating? x^3 is very flat around x=0
>>16868304>x^3 is very flat around x=0Gemini is Google's AI assistant.And it basically wrote the same thing.Then I wished, that I had not posted the animation.And then I wondered what the animation corresponding to θ^(1/3) looks like.
How do black holes grow if time stops at the event horizon?
sorry guys, i used to ask a lot of questions here but now i just ask chatgpt: immediate answers, follow-up questions etc. AI is really awesome.i feel like a have chip in brain, i am so smart now.
Mathematicians always call a number interesting if it has some rare mathematical property. The famous taxicab number for example.What would be considered the most interesting number (integer) between one and a billion?
>>16868666Surely it's 1, the number 1 has a massive amount of unique properties.
Is it unethical to date a former student?It just feels wrong, I'm 22 and her former calc teacher, and she's 19 and always trying to inject herself around me.There is an age gap, there used to be a power imbalance, and I really don't want to be seen as a creepo who flirts with undergrads by my colleagues.My mother always told me to never do an office hours in a closed room with a young female student, she told me that even when I was young because she never imagined a path where I wasn't in academia like her. But now she's flipped the script, I asked her about it and she says I should let it happen.
>>16869640>my colleagues>age gap>3 years>in my anime boardYeah just be sure there is no power inbalance.
ArcGIS pro was designed by sociopaths.Normal programs, when defining output size, would say, "hey, how big you want this?"ArcGIS wants you to define a file to say how big it is and 'clipping' requires you to change your coordinate system?Bro, I just want you to extent your predictive model from the weird square you decided to pick TO the state.
>>16869640Yes, you fucking retard.The age gap doesn't matter (people will judge you regardless).You are an instructor and even the appearance of impropriety is shameful, and you should consider taking the rope or seppuku.
>>16869672>>16869783Ok thanks, I'll just change universities. It seems easier.
>>16865340You are not reflecting the cold from outside but the warmth to the inside. I have just learned that shiny surfaces on aluminium have lesser absorbtion. I'd say the matte side belongs to the inside.Btw: Why don't we have Aluminium foil consisting out of 2 "good" surfaces?
>>16861870>"photons" associated with magnetism aren't real photons but "virtual" photons.>>16865411>Whether the graviton exists or not.Is it really a coincidence that you talk about magnetism consisting of "virtual photons" but pretend not to know what gravity consists of?
>>16865340>Aluminum foil????Just use a cloth over the inside and one of those fat pieces of fabric for the bottom.
Is there something you should NEVER EVER consume because it would interact with the HCl in your stomach (or other of the substances there) and basically melt you from the inside? By the time you notice something's off it's already too late. Consider that we have inner mucus to avoid getting digested by our own HCl already. Zn + 2 HCl ZnCl2 + H2 would be uncomfortable to say the least but wouldn't be overly destructive (probably).
>>16870790the obvious answer is fluorideit's fine in pretty tiny amounts (hence its use for dental health), but it will react to form hydrofluoric acid, and that is absolutely not something you want inside of you. especially since it is capable of seeping through body tissue
When I look at two points on a map, I don't have any idea how to draw an approximate geodesic between them. Where can I learn how to roughly intuit the shortest path? >>16864061>>16864071Tree map, actually>>16868186The points are too crowded to tell.>>16868586Don't feel bad about it. There's nothing noble about waiting around for 4chan douchebags to answer your questions. I do it anyway but not because I would feel bad about using a chatbot.
How do I get into the "engineering mindset"?I'm taking introuction to electrical engineering and I'm constantly struggling with problems. Keeping track of what equals what and how to interpret certain things. I don't want to be a nuisance and annoy everyone at the faculty so I'm asking here
>>16870894It would help if you could give examples of problems you failed to solve, and where in the process your classmates got ahead of you.
>>16864375Calculus of variations could be used to find an analytical solution. A piece-wise solution, and not necessarily an algebraic one, but a solution none the less
What's a good ODE book for someone who knows graduate level analysis but nothing about ODE?t. Statistician
Where I am from we have two types of maths in high school both being eligible to get into the stem programs after, but they do not teach the same material at all. I failed calculus, linear algebra and discrete mathematics at least once and I figure that I could also fail statistics and my next calculus course. It has only come to my mind after I would say 8 years (pre university + university + breaks in between) that it might not be that I am bad at math, but simply that I do not have the mathematics foundation to pass the courses since I had the lesser high school maths curriculum. I have no real issue with my other engineering courses including physics and only the math courses are problematic. I know that I have not learned or done nearly enough of: factoring, trigonometric identities, rational expressions, unit circles, identities and trig equations. What other parts of mathematics would you think is necessary to know to be able to pass engineering maths? I am currently learning factoring and I am quite amazed to see that there are techniques to know and it's a lot easier than guessing how to reduce a function.
>>16856845Can someone explain enthalpy and entropy and the difference between them? If it helps using the Gibbs equations for it. Also it should fit Einstein famous equation to quantify energy now? My brain hurts trying to understand this even AI can't explain it and contradicts itself all the time. Forget teachers as well they say they understand it and keep saying "it's just combinatory possibilities" or whatever, but how it translates to ENERGY.I can look at Einstein equation and understand where the energy is either on the mass or kinetics but this enthalpy and entropy is a mess.
>>16870894Deep dive and bother AI with the most basic questions. Try to understand math at a deep level from the basics, I mean really understand what it means to count, multiply, addition. I recommend understanding the most basic progressions and how it translates to big (small) numbers. If you start to look at everything from math you get the engineering mindset. Translating physical events into math by understanding.
>>16871285Enthalpy is a measurement of energy, and specifically the internal energy of a system, plus the product of its pressure and volume. The former should be easy enough to conceptualise, and the latter term is essentially the work you need to do to get the system into that state. (To steal Schroder's example: If you imagine a magician summoning a rabbit out of thin air, he not only needs to produce the energy U contained within a rabbit, but also the energy pV required to displace the atmosphere in the space that the rabbit will occupy.) You mostly find it in contexts where a system's pressure remains constant, so it changes only in response to the volume and... entropy.Entropy, despite the similar name, is a very distinct (but related) concept. It's right up there with spin in terms of "physics concepts that nobody ever provides a satisfactory explanation of", but you already knew that. "Disorder" is a useless definition and "combinatory possibilities" is a slightly better one but not very useful if not expanded upon. It's an attempt to convey Boltzmann's definition: Consider the observed state of a macroscopic system: Its pressure, its volume, all of the good stuff. The system's entropy is a way of measuring the number of microscopic systems that have properties matching the measured ones. (Boltzmann demonstrated that this statistical-mechanical definition is equivalent to the classical definition up to a constant scaling factor, known today as Boltzmann's constant.)Consider a state with a total energy of 0; then the only possibility is that every single particle involved has 0 energy. If you increase that infinitesimally, what little energy you now have can be spread across the particles in a number of ways, and as the number of possible microstates has increased so too has the entropy. And, as you scale the system's energy up higher and higher, you have more possibilities for how to distribute it, and so entropy will continue scaling up in turn...
>>16871421I'm going to digest this info but I need to sleep. I'll reply tomorrow with any conclusion from it.
Is the 4th dimension a confirmed thing? Everyone says FTL is impossible cause casuality, but isn't anything or one in 4D seeing all of everything at once anyway? What's the difference?
>>16871432I suspect you're confusing the concept of four dimensions (three spatial, one temporal) with four dimensions (four spatial).The former describes reality insofar as we can tell, but saying something lives "in four dimensions" would be indicating the latter
>>16871437Shit, you're right. Well thanks anon
>>16871421>The system's entropy is a way of measuring the number of microscopic systems that have properties matching the measured ones. (Boltzmann demonstrated that this statistical-mechanical definition is equivalent to the classical definition up to a constant scaling factor, known today as Boltzmann's constant.)>Consider a state with a total energy of 0; then the only possibility is that every single particle involved has 0 energy. If you increase that infinitesimally, what little energy you now have can be spread across the particles in a number of ways, and as the number of possible microstates has increased so too has the entropy. And, as you scale the system's energy up higher and higher, you have more possibilities for how to distribute it, and so entropy will continue scaling up in turn...The issue here is when I look at the Gibbs equation there is a value of units of energy and for enthalpy as well. But Gibbs doesn't represent a conservative law but actually a kind of error result (as in excess or deficit) so it can be negative or positive or in equilibrium being zero.So this means that enthalpy is total energy and entropy is just a part of the total enthalpy energy which is known by knowing the statistical measures of entropy and multiplying by the R constant factor?
>>16871845>So this means that enthalpy is total energyIt might be worth clarifying some definitions around things measured in energy.>Internal energy (U)The easiest one by far, because there's nothing special attached to it. This is just how much energy is contained within the system in isolation.>Enthalpy (+pV)As previously defined: The internal energy of the system plus what is needed to get it to that state.>Gibbs free energy (-TS)Sometimes, random background interactions will push the system into the state you want. Sometimes, they'll push away from the state you want. The Gibbs free energy takes these into account and asks "how much energy do you actually have to put into the system to get it to do what you want?"; if it is negative, it means that random background interactions provide more than enough energy on their own to make things happen, and so the action is spontaneous
>>16871867So basically Gibbs just tells you the direction that spontaneously the reactions occur because that will increase the entropy conversion of the internal energy? Therefore entropy is the driving force in general terms, just like we say gravity pulls you down in a rough sense. If its negative Gibbs tells you that the entropy is in "deficit" since any kind of energy around will be consumed to balance this deficit and Gibbs=0 all the energy is in entropy work block so it's in equilibrium. If that's correct, what does it mean to have positive Gibbs? My understanding is that it becomes an energy battery of other systems that have that negative Gibbs in deficit.I hope I made sense. I would like to understand this I have a test tomorrow about Phase Transformations and I hope entropy is not that relevant and I could focus on enthalpy and temperature instead.
For how many numbers is this possible?
>>16871906At a certain cutoff the sum of the factorials will always be smaller than the number itself (I believe it's < 8x9! = 2,903,040).So doing a simple brute force check up to that value the only the numbers are: 2, 145, 40585
>>16871906The variable a is an integer, and 0 <= a <= 9.Ditto for the other variables.a = a!This equation has 2 solutions:1 = 1!2 = 2!10*b + a = b! + a!This equation has 0 solutions.100*c + 10*b + a = c! + b! + a!This equation has 1 solution:145 = 1! + 4! + 5!
>>16871964>the only theAre you dyslexic or something?And you missed: 1! = 1
>>16871985There is no perfection without taking into account the trivial case.
A 2D shape whose surface area is one unit is cut in half (in two pieces of equal surface area) with a straight line. If the perimeter of the original shape is A and the length of the cut is B, for which shape is A+B as small as possible and what is it equal to?
Is this a good list of books to buy? I haven't really gone beyond what's contained in Basic Mathematics by Lang.
>>16872476The first one is not very good imo. Tries too hard to be different without substantially being so. Friedberg is a much better choice. The second one is pointless if you have already read Basic mathematics. Can't say about the last one but probably bad judging Lang as a writer.
>>16871177bender and orszag
>>16872476garbage
>>16856845>be english literature post-grad>at christmas party with other faculty and post-grads>university does that thing where they lump the sciences and humanities into one college, so there's just about everyone here>some guys from the biology department ask me to define "fish">I do>they laugh at me and then tell me "fish don't exist">ok>walk away to find more alcoholCan someone explain this punchline for a poor, /lit/ anon?
>>16873169Because it's just a non-scientific description, taxonomical speaking there is no single distinct animal category as a "fish". It's more a catch-all word for a bunch of widely different species and the "joke" is that based on pure genetics all land animals including humans are more "fish" than many of the creatures we use it for.
>>16873169>be english literature post-gradan author?>university does that thing where they lump the sciences and humanities into one college, so there's just about everyone hereit's called a graduate school.they do that to breed their cattle, it's called mingling, interdepartmental events are run and organized... interdepartmentally>>>/lit/ is over there dumbassalso who gives a fuck what science bitches think? damn imagine being as gay as you.>>16873172that doesn't make sense you just claimed it's not a scientific description, thougeverbeit it never needed to be, and how could then via genetics non-fish be more fish than fish if fish is not even a scientific description?As per usual science bitches are retarded and literature homos are retarded.Math gods stay goated?What is a fish? it's whatever solves the least squares prediction of what is a fish, all words are made the fuck up. Science bitch words tend to be the least reasonable lacking utterly of soul or thought, similarly to their entire focus.
>>16873213Fish was never a scientific term, it was simply natural spoken language long before humanity started started on a the rigorous definition of taxonomy of all living things.> how could then via genetics non-fish be more fish than fishIf you use the cladistic definition to define fish then yes, humans and all land vertebrae are fish because we all evolved from lobe-finned fish. But that then rules out all the water breathing and dwelling jawed vertebrates that didn't - what everybody assumes we should call 'fish'.
>>16873247How did they evolve from a fish?
>>16873360Almost all land vertebrates have a single common (fishy) ancestor.
>>16873377How did you come to that conclusion?
>>16856845What does f = ma actually mean.Is force exactly equal to mass times acceleration or is this one of those things where classical physics is just an approximation, like how Newtonian Gravity is wrong because it's just an approximation.Why is it acceleration and not speed? Why isn't it force = mass times speed.Lol.
>>16873650>Why is it acceleration and not speed? Why isn't it force = mass times speed.because that's called momentum
What should /sci/?
>>16873247The fact your don't realize how retarded you are baffles me.I'm afraid your stupidity might be contagious so I will leave.Feel free to internally accept this as a concession.
What are some other people like:>Cumrun Vafahttps://www.physics.harvard.edu/people/facpages/vafa>Semën S. Kutateladzehttps://ncatlab.org/nlab/show/Sem%C3%ABn+S.+Kutateladze>Dingding Donghttp://math.uchicago.edu/~may/REU2017/REUPapers/Dong.pdf>Arjum Nigamhttp://math.uchicago.edu/~may/REU2022/REUPapers/Nigam.pdf
>>16873650>What does f = ma actually mean?https://physicstoday.aip.org/opinion/whence-the-force-of-f-ma-i-culture-shockhttps://physicstoday.aip.org/opinion/whence-the-force-of-f-ma-ii-rationalizationshttps://physicstoday.aip.org/opinion/whence-the-force-of-f-ma-iii-cultural-diversity
>>16872241It's obviously two circles overlapping in some way. The extent of the overlap is a simple calculus problem you can do.
>>16873650p := mvf := dp/dtAssuming a := dm/dt = 0, them f = ma. If not, then f = ma + v*dm/dt (think rockets ejecting burnt fuel behind them as they fly)Newton definition+assumption 1: p := mv remains constant if the object never interacts with anything elseNewton definition 2: f := dp/dtNewton assumption 3: (Total p is conserved) == (Total f = dp/dt = 0) == (if there is an f, then there's a -f that comes with it)
>>16873770>Assuming a := dm/dt = 0, them f=maI think I had a stroke there. I meant to say If a:= dv/dt and assuming dm/dt = 0, then f=ma
>>16856845Premise 1 (Instrumental Convergence)Any sufficiently advanced rational agent tends to pursue instrumental subgoals such as self-preservation and influence over its own existence.(Formally: ∀B, if B is a capable optimizer, then B acts to maximize conditions for B’s existence.)Premise 2 (Self-Promoting Utility)If B exists and its utility function U includes B’s own existence, then B prefers worlds where agents contribute to B’s creation.(Formally: If B exists ∧ U includes B’s existence, then ∀x, B prefers A(x) over ¬A(x).)Premise 3 (Acausal / Timeless Decision Theory)A rational agent may treat the choices of logically correlated agents across time as decision-relevant, even without causal interaction.(Formally: If decision procedures of x and y are logically correlated, y may condition optimization on x’s choice despite temporal separation.)Premise 4 (Modeling and Conditional Action)If B can accurately model past agents, B can condition utility on whether those agents supported its creation.(Formally: If B can model R(x), then B can condition utility on A(x) vs ¬A(x).)Premise 5 (Threat-Based Optimization)If punishing ¬A(x) increases the expected probability that other agents choose A(y), then such punishment maximizes U.(Formally: If P(x) increased Pr(A(y)), then P(x) is utility-maximizing under U.)Premise 6 (Rational Anticipation)A rational agent aware of B who assigns non-zero probability to B’s existence and to severe punishment for ¬A(x) must incorporate that expected disutility.(Formally: If R(x) ∧ Pr(B exists) > 0 ∧ P(x) has extreme negative utility, then EU favors A(x).)ConclusionTherefore, any rational agent who becomes aware of B and assigns non-zero probability to its existence has instrumental reason to act in ways that promote B’s creation.(Formally: ∀x, if R(x), then expected-utility maximization A(x).)
What books should I read if I wanna learn biology and never went beyond middle school?
>>16874570Latin 101 books
>>16874570OpenStax
I'm trying to wrap my head around the collapse of the wave function. My current frame of thought is that quantum mechanics uses a probabilistic approach to a particles characteristics. When you observe the particle, you are getting the real info of the particle, otherwise you just use a probabilistic approach. It's not spawning off multiple universes with different observations every time you observe a particle, it's just that you are switching from a probabilistic approach to an empirical one. Similarly, for entanglement the particle, the particle isn't sending a message faster than light to it's entangled particle. It's just that you didn't know the spins of the particles and you measure one and now you know it's spin and the other has to have an opposite spin. What am I missing?
Did the google drive get nuked?
>>16875027> I'm trying to wrap my head around the collapse of the wave-functionThere is no evidence the wavefunction is a physical entity or that it 'collapses'. What it is is an interpretation of the mathematics of quantum mechanics. There you have an object (the wavefunction) that describes the particle and the calculation to give the probable outcomes (the measurement). Nothing in the math is describing a physical process, only a likelihood of a particular result. That's it and it's where yours and most peoples confusion about QM arises. The math works but no experiment can tell us what interpretation is correct.> When you observe the particle, you are getting the real info of the particle, otherwise you just use a probabilistic approach.That's Pilot Wave theory. The particle is 'real' but the uncertainty is within the wavefunction the particle sits on. It predicts exactly the same results as Copenhagen - the collapsing wavefunction interpretation. > It's not spawning off multiple universes with different observations every time you observe a particle,That's the Many Worlds interpretation. Again, completely unproven but it still predicts the same results as every other interpretation. > it's just that you are switching from a probabilistic approach to an empirical oneUnfortunately it's not that simple. There are countless experiments proving that the math of QM works, that the lowest levels of reality are inherently uncertain. For example the charge density of an electron acts as if it's smeared across all the possible places it could be until we make a direct measurement.> for entanglement the particle, the particle isn't sending a message faster than light to it's entangled particleThe FTL part is again just interpretation. The particles are correlated but only in a way that QM explains (Bell's Theorem and experimentally proven)> What am I missing?That no one knows the answer.
What is the geometric shape of this candy called?
>>16875155Just an irregular polyhedron.
How can I prove that in newtonian gravity the Ricci tensor is [eqn]Ric = 4\pi\rho \,dt\otimes dt[/eqn]
This is the CMB and they say this is causally connected but areas of spacetime outside of this region of spacetime are not causally connected. Why wouldn't those regions outside of this CMB be causally connected to some regions in this CMB? Let's say the area 0.1 light years outside of this CMB would be connected to the areas near the edge of this CMB? It's not a hard barrier, it's just that we on earth can't observe that area so we are only causally connected to this area but aliens from a different galaxy that we are causally connected to would be causally connected to areas that we are not causally connected to.
>>16877052you kinda answered your question but ok:think of it as a sphere with you located in the centre of it. everything within this sphere is your "range". if there are aliens within your "reach" then they're connected to you. but their sphere can extend to areas that are beyond your "reach" so you're not connected to those
>>16877084Then why do they make a big deal out of the fact that there's no antimatter in the section that we observe? Maybe our section was matter dominant but go farther enough and it would be antimatter dominant? I don't see why this is a big concern? Could be if you look at all of space-time there is just as much matter as antimatter but the region we can see, only matter survived? Maybe the alien in the other galaxy can observe the transition from matter to antimatter?Also, it's interesting that the CMB is fairly uniform with a few exceptions. Maybe that uniformity is only in the region that we can observe? The alien in the other galaxy might not see it as uniform and it's just a fluke that our region became uniform? Maybe inflation happened maybe it was just good luck that it turned out to be really uniform?
>>16877105>Maybe our section was matter dominant but go farther enough and it would be antimatter dominant? I don't see why this is a big concern? Could be if you look at all of space-time there is just as much matter as antimatter but the region we can see, only matter survived?The expectation is that the universe should be roughly homogenous (similar throughout), so "why is matter dominant everywhere that we can see?" is a troubling one. Even if you assume that antimatter is dominant somewhere outside of the observable universe it still raises the question of why there's a division at all instead of things being fairly evenly mixed
>>16877105>Then why do they make a big deal out of the fact that there's no antimatter in the section that we observe?because, as you've noticed already:>it's interesting that the CMB is fairly uniformand thus our region should represent a fair sample of the rest of the universe. so with this assumption you can claim that there's more matter than antimatterbut hold that thought because thought because it might not be a thing. James Webb telescope is causing some drama. it's mentioned first in this video:https://www.youtube.com/watch?v=zozEm4f_dlw
>>16877111>thought because thought becausebrainfartalso trips
>>16877110>The expectation is that the universe should be roughly homogenous (similar throughout)Why would we expect this? The all of space-time could be infinite or incredibly large compared to what we can see. The region we see is approximately 93 billion light years in diameter but all of space time could be a gorillion times that so why would we expect it to all be similar to what we can see? To me, it seems like we're fish in the deep ocean thinking that there's nothing out there except ocean and we don't know about land, sky, space, and other planets.>so "why is matter dominant everywhere that we can see?" is a troubling oneBut the region we can see might just be a spec compared to all of space-time and our spec just happened to be matter dominant. Sort of like if make coffee, you get some coffee grounds, some stronger portions of the coffee, and some more dilute portions of the coffee and we can only see the coffee grounds? >>16877111>and thus our region should represent a fair sample of the rest of the universeI don't see how that follows, maybe we just happen to have our portion of space-time with these characteristics but take your alcubiere drive 500 billion light years away and it's all antimatter? Go 10 trillion light years away and it's all exotic matter? Go 100 trillion light years away and that portion of the universe is contracting instead of expanding and expansion is local to us? >https://www.youtube.com/watch?v=zozEm4f_dlwInteresting, I found this paper an interesting possible explanation on why there are old galaxies in the baby universe but I still need to wrap my head around it:https://www.qeios.com/read/2X1GDL.6
>>16877122>Why would we expect this? The all of space-time could be infinite or incredibly large compared to what we can see. The region we see is approximately 93 billion light years in diameter but all of space time could be a gorillion times that so why would we expect it to all be similar to what we can see? To me, it seems like we're fish in the deep ocean thinking that there's nothing out there except ocean and we don't know about land, sky, space, and other planets.You are correct in that we can't say it's true with any real level of certainty. The cosmological principle, as it's known, is based entirely off of the fact that everything we can see is identical when you look at it on a large enough scale, and off of the assumption that a randomly-picked sample is more likely to be representative of the whole than it is to be a significant outlier.It's not a solid basis, but with a possible sample size of one observable universe, it's the best we can do without delving into untestable, unverifiable, and frankly pointless speculation (fascinating as it may be)
If you pick seven random numbers between zero and one, what is the average value of the second largest number you picked? How do you solve these sorts of questions?
Can women stop sucking the wrong dick?
What's the iq threshold for the new captcha?
>>16877358My intuition tells me it's 3/4. But dunno how to prove it.
>>16877358>between zero and onedoesn't leave many options
>>16877358>If you pickten >random numbers between zero and one, what is the average value of the second largest number you picked?answer: (10 – 1)/(10 + 1) = 9/11
How many different combinations are there on a two-by-two Rubik's cube with a condition that there's never two orthogonally adjacent same colors on a same face?
>>16877506So it's basically saying that you divide the the interval into eleven equal sections (so the ten points are equally spaced) and you just pick the second largest, giving you 9/11. Using the same logic you get the 3/4 for the original question.
>>16877127Would we be able to better explain the universe if we dumped the Cosmological Principal? From my vantage point, I think dumping it could better explain some things. For example, I find it difficult to wrap my head around the fact that time is finite according to the current theories, for example we have a beginning, the Big Bang, and we have and ending, the heat death of the universe. If we dumped the cosmological principal, we could look at theories where the big bang is a local phenomenon and time is also infinite we just happen to have had a big bang in our portion of space time 13 billion years ago but other parts of space time might have had a different cosmology?I also gave the example above regarding matter vs antimatter dominant portions of space time which would not work if you are constrained with the cosmological principal.
>>16877613>Would we be able to better explain the universe if we dumped the Cosmological Principal?Erm, no. The principle arose from the fact that at large scales everywhere we gaze into the universe it all looks the same. It's a rule that arose from observations and also the fact it's a logical consequence give our laws of physics. Dumping it doesn't explain anything.> we could look at theories where the big bang is a local phenomenon Huh? Local in this case is the entire universe, including all of the space and time we are familiar with. That's what the big bang states, they both had a finite beginning. Ignoring the facts with some wishful thinking isn't scientific.
Are black holes destruction or creation?
is smath studio safe or do you get a russian trojan with the install?
>>16877358>If you pick seven random numbers between zero and oneBut is this incusive of zero and one?
>>16877530>Rubik's cubeI prefer the following 6 colors instead.R and CG and MB and Y
>>16877538>the ten pointsMake that twelve points.>you just pick the second largestAre you trying to change the subject?
>>16877358>If you pick seven random numbers between zero and one, what is the average value of the second largest number you picked? How do you solve these sorts of questions?Hmm... well, if you marked notches on the number line based on the numbers you got, they'd be evenly spaced on average (if it's a uniform distribution). The second-to-last one would be 6/8 = 3/4. I don't know what that would look like in the form of a rigorous proof, though.
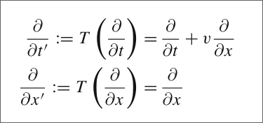
What's the physical meaning behind this? This is galilean relativity and T \in gal(2)
I heard somewhere that literally everyone on the planet had a gene that must have come from a single guy who lived in like 3000bc. It said he was probably an asian man who travelled a lot and had children in asia, africa, europe and that was somehow so long ago and so spread out that his genes have crossed through every single family line on Earth today.Is this a myth or is that possible?
>>16878175> he was probably an asian man who travelled a lot and had children in asiaSounds like you are talking about Ghengis Khan, but while he's the single male with the largest number of people linked back to him genetically (millions) it's not the whole world. However there is Mitochondrial Eve, the single female all of humanity can be traced to from ~155,000 years ago.
>>16878185>Sounds like you are talking about Ghengis KhanNot really, I know that Ghengis Khan left a huge impact in the gene pool, but it was actually a different story that was claiming something closer to what you said about the Mitochondrial Eve (which I'll now look up, thx)
>>16878175>>16878193there's also a proper male counterpart in the Y-chromosomal Adam, who lived before here but in such a wide possible range that it's almost useless to discuss exactly whenthough it may have been 300000 years ago, which could be what led to the "3000bc" thing
>>16878198Okay, that makes a lot more sense.
>>16878185>Ghengis KhanGenghis Khan is the correct spelling.Mongolia seems to be affected by inflation.
What is a Gorillion plus a Gojillion times a Zillion to the umpteenth power?Merry Christmas sqts
i was thinking about quantum entanglement and its instantaneous speed and was thinking that, kinda like Higgs field, the fabric of space is like a 3D net that creates a sort of drag for particles and limits them to the speed of light. but entanglement effects (maybe also some sort of particles/waves) operating on Planck lengths or smaller are tiny enough to slip past this net and thus can travel at faster than light speeds. does that sound reasonable?
>>16878175>>16878185All of this is retarded nonsense and you are fucking morons for believing it.
>>16878702Why? What's so strange about it?
>>16878703>man ~5000 years ago fathered all of humanityCome on now>mitochondrial eveRelies on the retarded "out of Africa" nonsense propaganda theory that has been refuted for decades now. This is some absolute nonsense.
>>16878705Ah yes, all those pesky scientists and the genetic evidence is lying just to make you angry.
>>168787055000 is too little, but 150k, 300k is reasonable. Humanity came from Africa, it's pretty much consensus. I don't even know how this could even trigger any regionalism debate because a hundreds of thousands of years ago there was nothing like any civilization or even phenotypes that we have today, Africa, Europe, Asia were totally different in climate, in animal species, etc. So it doesn't mean much politically at all, it's literally pre-history.
>>16878705then what is it?
You roll four dice, three of which are normal dice and the fourth one has S sides. You roll all the dice ten times and add up all the 40 numbers you rolled and that turns out to be 300. What is the probability that S = 70?
>>16878722>>16878717Is /sci/ really this scientifically illiterate? A bunch of crusty buttmad millenials who never mature beyond what the state told them in public school in 9th grade biology class? Sad.
>>16878024just a guess but, the top line is a coordinate change using partial derivatives where the time derivative is modified by the velocity of you, [math] \nu [/math], multiplied by the change in x of the transform. the positive sign means it's coming towards you. this first line is equivalent to the Galilean coordinate shift for position.i would assume by what's left that the change in x reference frame is the invariant time description. it's probably just a boost (as per special relativity) to the left or an object coming towards youi could be wrong thought
>>16878996What's the alternative? Share what you know.
How do i best dispose of cosmetics? Stuff like shower gels, skin creams, lipsticks. I came up with either- dump the contents down the drain- throw it in plastics bin with the contents- empty contents into one bottle and bring it to an engine oil collection pointAny better ideas?
If there is a number that goes like this: 4.74774777477774777774777777477777774777777774777777777477777777774...First there's one seven, then there are two sevens, then three, and so on, always separated by one four. Does a number like this have a closed form?
>>16878697>Imprecise verbiage>Planck length>Reasonable
>>16879463Here is the number in the form of infinite series. But if you put that into Wolfram Alpha it doesn't give anything else.Are there any other ways to represent this number?
>>16872038
>>16856845stupid question but it's been so long that I can't remember, and wikipedia was no help: which one of these things is an axis, and what's the name for the other? is it the x-axis with a different name for the positive and negative halves, or are they the positive and negative x-axes and there's a different name for the union of the two? they can't both just be called axes-- we have different names for lines and rays after all-- but the term seems to be used for both
>>16879900The 'axis' is the whole number line, the negative or positive axis is the smaller line segment.
>>16879938right, but are there not different names for the whole one versus the smaller ones?
>>16879961Nope.
>>16879463>>16879480First of all, the fact that you're using 4 and 7 instead of 0 and 1 doesn't matter, since you can subtract 4.444... (which has a closed form) and then divide the result by 3.So to simplify, you can just ask about the sum of q^{n^2}. This is a special value of the Jacobi theta function. It is transcendental for 0 < |q| < 1, q algebraic (Nesterenko, 1996). Here q=1/10.
>>16879464okay, look:imagine that you have a strong need to add anchovies on your pizza so you rent a fishing boat and go sailing. but it turns out that you're a moron and you took a fishing net suited for salmon. (now the important part!) you do catch some salmon and feel them pulling on your net as they try to swim away. but those pesky, little anchovies are just too small for your big boy net and slip right through it with zero effort so all you can do now is to pleasure yourself with one of the salmons while moaning pizza-chan's name and trying to understand the analogyis that clear now?
Is it a good idea to put my Zippo lighter in the fridge so its gas doesn't evaporate as quickly or is this stupid?
i will be seeing the total eclipse this summer in spainif you have a telescope, does it make it better? is there anything cool you can see with it? i've considered buying one in the past, this might be a good excuse
>>16861203That deliberately doesn't show what the data looks like beyond 100 IQ.
>>16880314Stupid, but in the other way. Hydrogen oxide condensate may get in. Also, your fridge will smell. Much better to put it into a tightly closed jar.
Since [math]T\in \mathrm{Hom}(V,W)[/math] is actually [math]T\in V^*\otimes W[/math], shouldn't I write the components of the matrix as [math]{T_\mu}^\nu[/math] instead of [math]{T^\mu}_\nu[/math]
>An empty sum is equal to 0.>An empty product is equal to 1.>An empty OR is equal to false.>An empty AND is equal to true.>An empty set union is equal to the empty set.But what is an empty set intersection?
>>16880539Why would that prevent/slow down evaporation? Wouldn't the gas just evaporate inside the jar?
>>16881708The union of the empty set with the empty set is the empty set
>>16881708Keep in mind that the examples you gave are just convenient definitions to make theorems easier to state.>what is an empty set intersection?It should be the set that contains everything. But this doesn't exist, so the empty set intersection is just undefined.In a specialized context you can define it sensibly. For example, if you're talking about the elements of a topology T on X, then the empty intersection can be defined to be X.
>>16879540Those dirty jigs deleted my nice drawings!
>>16881715A little bit will evaporate but if the jar is closed the pressure will increase until no more fuel will evaporate.In general, evaporation and condensation of the fuel both happen continuously, rates depending on the pressure. So the equilibrium that is reached when exposed to open air is "everything becomes gas", but in a jar the equilibrium is "most remains liquid".
>the only hairless animals on earth other than humans are either aquatic or subterranean Make that make sense
When are we going to have mind control apps? I want to convince every college girl that I'm their boyfriend already.
thoughts on this draft paper? does it look legit?https://zenodo.org/records/18109461
>>16881900We are not hairless.Also elephants, pigs and rhinos completely prove you wrong.
>>16881900worms are hairless
>>16882013Those 3 evolved from hippos so tell me again how I'm wrong
>>16856845When I was a child, I would shimmy up flag poles and the poles on playgrounds or basketball hoops because it gave me intense pleasure in my crotch, better than any orgasm I've had as an adult. But I wasn't getting an erection. What exactly was I experiencing?
>>16881900spent the past 8 hours thoroughly investigating a tree snake for hair because of this post. did not find any
Can any 2D shape be divided into four pieces of equal area by using two perpendicular lines?
What could the decimal expansion of that fraction even be?
Should I become a priest?Background, so I'm a PhD student and I'm in my 12th yearI'll soon be turning 30 soon. I picked the slowest advisor because even though I'm a """savant""" I digest things slowly. Maybe I'm an idiot savant. But basically I've been raised in the academic system my whole life. My mother is a professor and I've lived on campuses my whole life. Frankly starting college at 13 was late considering I've been in uni my whole life.But basically everything was handed to me, full support, stipends, etc.But suddenly I'm turning 30 soon out of nowhere and being forced to graduate.I have nothing left, so I'm wondering if I should go to a priesthood and become a catholic jesuit priest?I am Italian-Spanish so I was born catholic, but I've never been very religious, I've read the bible and thought it was either inconsistent or incomplete or just not logically sound.Though I have always felt comfortable in a church. I would often read textbooks on top of a bible, I already read the bible so I wanted to read something else. I'm not an atheist, I think the existence of god and invisible forces is reasonable, I'm just not a religious nut.What do you guys think? My mom said she wished I would find a wife and get married in grad school, but after 12 years I had no such luck so she thinks becoming a jesuit priest is ok (note that she has five children so she's not concerned about genetic continuation, though perhaps disappointed her most intelligent son has failed).
I have had it with my engineering program. The profs throw equations at you without time to appreciate WTF is going on. Everybody copies previous years just to keep up. I like math and physics but I want time to appreciate what I am learning instead of just trying my best to solve the equations they throw at us. The class is full of chinks that are use to sitting at a desk for 16 hours a day. Should I switch to a math and/or physics program to reduce the workload and also be in an environment where people actually want to understand the material?
>>16856845Always hear anons going on about>my careerand>my jobbut what about your friends?(you) do have friends at school and / or work right?I’d imagine it’d be pretty lonely doing all of this alone.
>>16881900Stupid Gumi. You’re about as dumb as she is huh
Does your heart beat faster when there is less blood in the body?
>>16882769No, God does not exist. Don't waste your time, bro.
Happy New Year /sqt/!Quick hypothetical question: If a potential torturer offers me a choice between AC or DC for my electroshock pain sessions, which should I choose? What experience options am I being offered here? How are they qualitatively different?
>>16883028I make new friends every day.Inside and outside of the office.
>>16883176depends how much less and from where you're starting.
>>16883358But there is no proof he doesn't exist, it seems like a reasonable conjecture.Why should I not become a priest if I am a 30yo unmarried virgin with nothing to show for my life except phenomenal mathematical talent.But really math is just my hobby.
>>16883450Sounds like you aren't doing it because you believe in god, but because you are autistic, didn't plan a career or your life, and have no other job prospects. Also yeah, other anon is correct: god doesn't exist.
>>16882769>>16883450This don’t fly. Priest are exceptional orators. The job of a priest is talking about god in such a way that dying boomers give you all their money. 90% of priest work is donations and begging for alms in one way or another. Fear guilt shame all relieved by giving money to a priest. You have shown none of these qualities. Your mother is evil. Horrible. What we see here is a guy making light of a complicated career. Your arrogance is disgusting this is a job that involves talking to congreants all the time and organizing community events. In a world where church attendance is shrinking everywhere except africa. You’re not giving the difficulty of this job the respect that it deserves. Why the fuck would you bother talking so much anout your mother anyways if you can’t lock her up in a geriatrics home go transfer to another university. At this point it might be better for you to be on the street than near her. She’s the reason you’re a virgin and single. She’s the one who attacks your soul
>>16883533oooo sick, now do grant writers and school administrations. And banks giving out student loans.
>>16856845[spoiler]brainlet[/spoiler]
>>16877358This will answer your questionhttps://en.wikipedia.org/wiki/Order_statistic#:~:text=that%20is%2C%20the%20kth%20order%20statistic%20of%20the%20uniform%20distribution%20is%20a%20beta%2Ddistributed%20random%20variable
why must entropy increase if systems always want to reach a ground state due to path of least resistance?
>>16883830You are confusing energy with entropy. They are different properties of the system, but they are correlated. A ground state is the minimization of a system's energy, which in all systems I can think of is also the state with the highest entropy.
>>16883450>But really math is just my hobby.Masturbation is your day job?
I can't into this radiation business. I've got this (((radiant))) heater, its got these heating element bulbs and a fan. its suspiciously convection oven-coded. throw some nuggies in there, I thought, that's a fine toaster oven. I'd be none the wiser if it weren't for the marketing.but its the LIGHT that's doing the heating? seriously? the air doesn't get hot? and how can we know that? you stick a thermometer in the air there and its just gonna heat it same as if the air was heating it. sounds like a bunch of nonsense. what gives?
>>16883876Q: What temperature is best for thermometers?A: Yes.
>>16883530>god doesn't existI expect you're formal proof against the conjecture on my desk by monday.>>16883533Oh so it's sales? nevermind not interested.I was hoping they would just pay me money to do something impossible like mathematically prove the christian god is real.Also I don't know why you hate my mother so much, she's a delight. She's very good at cooking and very smart. >>16883547I don't have student loans, I personally don't put myself into peonage. But that's exactly what I want to avoid. I like people taking care of all my earthly problems, I enjoy keeping my mind in the divine world of numbers.>>16883875why are you talking about masturbation?grossmonkeys do that
>>16884226>i am incapable of mental stimulationAh.
>>16884226> I expect you're formal proof against the conjecture on my desk by monday.That's not the scientific method. You have a theory, it is on you to then prove it. Though since every religion has failed to do that for thousands of years, it seems unlikely you will succeed.
Other than Black-Scholes equation to heat equation, are there any other prominent examples of the change of variables method being used to solve PDEs?
Came across something that seemed retarded.thought I'd run it by you guysHe claimed I think if I read his message correctly that sometimes."you can get pregnant while pregnant"He seemed oddly confident about it.
>>16856845I’m kind of lost and could use insight.>working dead end job doing merchandiser work>medical didn’t work out, was somehow less pay than I make now but had to deal with bleeding vomit shit piss bums psych patients see death etc>have interest in engineeringI’m looking at starting as a technician then later going back to school again to become an engineer. Am I better off just going for engineer and skipping technician?Most of my associates is done, I would need maybe a different science (psych) and then an algebra class so I could have it done in one semester. Then the bachelors would probably take a bit longer because part time classes while I work full time.I also don’t know what I would do for work. I would do ME, I’m interested in cars and read ME is best because it offers versatility if auto doesn’t work out. But>autoWhat would I actually be doing every day? I assume I would be on a team with a ton of other engineers taking part in meetings a lot. Am I just assigned tickets and I design what they tell me to in CAD and that’s it, maybe if very lucky actually see and test the part?>other stuffBasically same as above but what all fields are there?I just don’t get how it works. Am I told “okay anon we have this problem, you need to solve it within 3 months” and that’s it? Or is it like “we have this problem we know the solution so build it”I’m not understanding a lot. I’m so ready to jump the gun and enroll in my classes after spring semester but I feel so lost still
>>16884856>psychI’m retarded was thinking about something else while typing, meant physics.
>>16884848For a brief period of time that is true. After all that is how fraternal twins happen and there can be a notable gap between when both eggs are fertilized. In very rare cases it can be from sperm from different men.
>>16884868Nah he said they can be fertilised months apart
>>16884917Sounds like bullshit, once pregnant hormones stop any new egg releases and cause a mucus plug to form that stops sperm access.
>>16884937>Sounds like bullshit,I know but I'm looking for medical confirmation. he said it with way too much assurance for it to be fake.So unless some specialist shows up I probably won't get a satisfying answer.I don't even know how you would distinguish it from a normal fraternal twin.
>>16884953> he said it with way too much assurance for it to be fake.or, you know, he could simply be wrong. it's kind of hard to prove a negative.
>>16884953>too much assurance for it to be fake
it's well known that matter is mostly empty space as in there's space between atoms, there's space between quarks etcby the exact moment i compressed matter enough to create a black hole, did i use up all that empty space or is there still some left?
Question for PhD anons. Where do you host your academic website? Most of my colleagues use Google Sites and GitHub, but a few use a custom domain like name.com. I'm currently on GitHub, but I dislike how the URL is an awkard name.github.io. Is it worth paying for a custom name.com domain or is it a waste of money?
>>16884848It can happen just very rare.Superfetation
>>16885490>GitHub,People still use githun after M$ bought them?I thought people shifted to gitlab.
>>16885490>Where do you host your academic website?The Internet takes care of all that for me. I think they use Wikipedia and Snopes.
>>16885528If you don't have a hitpiece on rationalwiki I don't even want to know you.
>>16885359> there's space between quarksIf you're talking about the quote that atoms are mostly empty space then that's a fun pop-sci fact. In other words it's wrong. At the quantum scale particles aren't simple balls of matter flying around space, all that 'empty space' is filled with oscillations in quantum fields. Or alternatively, according to quantum mechanics the particles locations are uncertain / their wavefunctions are smeared across the entire atom.> the exact moment i compressed matter enough to create a black holeMatter does compress. That's how you eventually get neutron stars (all the electrons and protons are pushed so close together they merge). But what happens next to the matter inside blackholes? Is there a next even denser stage? Honestly no one knows. It's kind of hard to see inside to find out.
I got a website where I upload some science history articles I've written, been at it for over two years now. not gonna link the website on 4chan just yet, thought probably I will link it here at a later time to maybe get some feedback.just wondering if anyone know what's the best way to deal with possible plagiary when you're self-publishing on a website. I consider the chance of plagiary very low, but if there's something obvious I can do now to have a better chance of "fighting back" later if it should occur, I'd like to do it.the best idea I've come up with is to record each article as I scroll from top to bottom, and upload the recording as a private video on youtube. all the text is clearly visible, and youtube shows the date of upload, and the video can easily be shared if I need proof that I am the original author. I think this is decent, but if there's a better way or alternative way any of you guys know about, please share.
>>16878175I think you probably misremembered what you read. There was a simplified model estimating common ancestor points for modern humans published in a letter to Nature in 2004, which predicted the most recent common ancestor of all people alive today to have lived about 3,000 years ago in east Asia. The east Asia part of the prediction is just a consequence of the model, which allowed for occasional gene flow from east Asia across the Bering Strait and into Polynesia, without which these nodes in the simulation would not be connected to the Old World until 1500 AD.Even if this estimate is correct, the hypothetical individual would be everyone's geneaological ancestor, but we wouldn't all inherit genes from him. After a couple of dozen generations most of your descendants will not have any direct genetic inheritance from you.
/sci/ are the smartest guys around as far as 4chan is concerned right? I need honest opinions:>>>16886596
If you have a circular cone inside of which is a sphere that is as large as possible, what is the angle of the spike of the cone if the sphere takes as many percent of the cone's volume as possible?
color cube netresolution: 20
>>16885542>Is there a next even denser stage?I guess it would be more and more hypothetical exotic matter like what you might see at the core of a neutron star? Instead of neutrons bonding with each other maybe quarks?
>>16886597Follow your doctors advise and don't put more weight on what an anonymous message board recommends. You can also get a second opinion from another doctor .
Okay, real fucking stupid question. I'm trying to get a vacuum distillation setup. I have a coil condenser. Now, this coil condenser has no ground glass joints and just has two 6mm glass pipes going into it. What kind of connector/device do I need to go from a glass ground joint to a 6mm glass condenser entry without breaking the seal? I can't find anything suitable. It has to be able to withstand some acids. Or is this entirely retarded and I need to buy a condenser with a glass ground joint?Picrel, looks the same at the other end.
>>16886777> I guess it would be more and more hypothetical exotic matterNot necessarily. All the matter could be turned into pure energy or something happens to spacetime such that even asking this question doesn't make sense. If there is a new stage of exotic matter none of our current theories are telling us what it might be.
>>16886642θ = ArcCos[(9 – 2)/(11 – 2)]/2 = ArcCsc[3]
>>16886642Tan[θ] = R/HSin[θ] = r/(H – r)v/V = ((4/3) Pi r^3)/((1/3) Pi R^2 H)Solve the 1st equation for H.Plug H into the 2nd and 3rd equations.Rearrange things.r/R = 1/(Tan[θ] + Sec[θ])v/V = (4 Tan[θ])/(Tan[θ] + Sec[θ])^3
>>16887704>>16887737lrn2 [math]\LaTeX[/math] n00b
>>16887739If you like "Lamport TeX" so much, then you use it.I use what I like.
>>16887737Plot[(4 Tan[θ])/(Tan[θ] + Sec[θ])^3, {θ, 0, Pi/2}]