[a / b / c / d / e / f / g / gif / h / hr / k / m / o / p / r / s / t / u / v / vg / vm / vmg / vr / vrpg / vst / w / wg] [i / ic] [r9k / s4s / vip] [cm / hm / lgbt / y] [3 / aco / adv / an / bant / biz / cgl / ck / co / diy / fa / fit / gd / hc / his / int / jp / lit / mlp / mu / n / news / out / po / pol / pw / qst / sci / soc / sp / tg / toy / trv / tv / vp / vt / wsg / wsr / x / xs] [Settings] [Search] [Mobile] [Home]
Board
Settings Mobile Home
/tg/ - Traditional Games

Name
Spoiler?[]
Options
Comment
Verification
4chan Pass users can bypass this verification. [Learn More] [Login]
File[]
  • Please read the Rules and FAQ before posting.
  • Roll dice with "dice+numberdfaces" in the options field (without quotes).

08/21/20New boards added: /vrpg/, /vmg/, /vst/ and /vm/
05/04/17New trial board added: /bant/ - International/Random
10/04/16New board for 4chan Pass users: /vip/ - Very Important Posts
[Hide] [Show All]


[Advertise on 4chan]


File: verbenae.png (1.35 MB, 932x676)
1.35 MB PNG
Dianic Edition

>Previous
>>97939915
>Pastebin
https://pastebin.com/WiCHizn0
>Mediafire
https://mediafire.com/folder/s9esc6u7ke8k5/CofD
>Mega I
https://mega.nz/folder/ePQ1BKhJ#RCosRCh59Ki2Mpb1M9H3Uw
>Mega II (also containing fanmade games)
https://mega.nz/folder/ZbQ2zLJA#DOT-3df6rS2lLet4_RmqJQ
>5e Mega
https://mega.nz/folder/7rQQ1LbQ#16_AiXVGo0P3_rVOJuoZyA
>VtM to VtR fan translation guide
https://mega.nz/folder/LhYTUD7b#cRDFTcMXSB_2TjD7eJoE5Q
>STV content folders
https://pastebin.com/9i9zhydQ
>General Creation Kit
https://mega.nz/#F!FWJgBTbb!f7d5rARWHYzuI8-8aI-Bxw
>Ideas: BJ Zanzibar's WoD
http://167.99.155.149/
>Anders Mage Page
http://mage.gearsonline.net/anders/
>White Wolf Wiki:
https://whitewolf.fandom.com/wiki/Main_Page

>Thread Question
Who is the most important woman in your character's life? Hard mode, they must have an actual presence in the chronicle.
>>
>>97953716
Anyone have any openings for a player in their vampire games? the discords are dead.
>>
>>97953741
Everywhere is dead or infested with retards and troons. At this point just grab an AI model and train it to be a ST for you.
>>
Repeating from previous thread, with an extra one:

Three questions, two for CofD in general, one for the VtM-Requiem 2e conversion guy if he's around:

1. If I'm grappling someone and they get stunned (for example, with the Headbutt maneuver from Hurt Locker), during the next turn when the opposed roll occurs what happens? My grappling roll is unopposed?

2. The previously mentioned Headbutt maneuver from Hurt Locker inflicts stunned as a grapple maneuver, and says that "Each use of this maneuver in a scene imposes a –2 penalty as the shock and surprise of this tactic wears off.". However, since you only choose what maneuver to apply AFTER the grapple contest, where is this penalty applied?

3. In the Conversion Fortitude FAQ it's mentioned that Fortitude adds to the threshold for Arm/Leg Wrack (since those are based on Stamina), but not Staking (since that's 5 damage, fixed).

However, what about Stunned from taking damage to the head? That one is based on Size instead of Stamina, so RAW Fortitude wouldn't raise the threshold... which feels a bit weird?
>>
>>97953716
>Who is the most important woman in your character's life? Hard mode, they must have an actual presence in the chronicle.

Previous character: the Toreador primogen that became his adoptive sire (Lasombra sholvehead turned Camarilla)

Next character: the Ventrue Justicar he's blood bound to (Gangrel archon)
>>
>>97953748
>using AI
I'll drop acid if I wanna hallucinate
>>
>>97953669
>>97953669
I agree. Even with the canon stuff, there's a lot to say Nagaraja are halfway to bloodmagicking their way to being Kuei-Jin. They eat flesh like low-dharma Hungry Dead, suck ghosts, act as mediaries between the living and the dead. They even work with the Korean courts openly.
>>
>>97953779
Use a good model with propers lorebooks and presets.
>>
>>97953748
Ironically I had a thread exactly asking about that just a while ago.
Some people advised SillyTavern system. Might actually try that.
>>
>TQ
Previous character: bitch who separated my character from everyone said PC valued, while laughing all the way to Elysium, effectively a Iago to my Othello. The End.
Future character: first character who didn't treat him like complete shit and/or an enemy.
>>
>>97953748
I can tell you from experience when our DM decided to outsource DMing to an AI, it is fine for encounters but it utterly shits the bed in regards to storytelling. Lots of story threads go nowhere or the details get corrupted to the point the narrative makes 0 fucking sense.
>>
>>97953748
>retards and troons. At this point just grab an AI
AI is both
>>
>>97953898
This is a big thing with AI yeah, you have to keep reprompting and combining responses to make it be somewhat consistent and even then it literally cannot think so it can't keep in mind all the random story beats that pop into the a human's head naturally enough.
>>
is there anything in the book about if mummies can learn arcanoi or not?
>>
>>97953898
Anon, nah, that's a skill issue, not an AI issue. If your DM just dumps everything on a bot with zero structure, of course it derails. You have to guide it, keep notes, pin lore, and reinforce canon between sessions. When you actually prompt it like a tool instead of a replacement, it tracks threads fine and spits out solid payoffs. I've run campaigns that stayed coherent for months with AI assisting. Sounds like your table just winged it and then blamed the tool when it mirrored that chaos. Use it properly, or don't, but stop coping about it now.
>>
Sell me on chronicles mummy. I heard it described as playing some ancient wizard and his cult of henchmen which seemed interesting
>>
>>97953976
they ain't dead
>>
>>97953976
yes the answer is (very likely) no

while mummy second ed says that mummies and risen are only a hair away from each other world of darkness sorcerer says that arcanos are fully Incompatible with sorcery but a sorcerer gets to transfer some of the exp they put into sorcery into their paths' counterparts and revised sorcerer says that hekau is powered up sorcery that sorcerer can learn at 1 rank up (although i personally don't think it lives up to that hype)

the difference is probably down to pathos and angst
>>
>>97954028
>>97953976
This seems a bit lame, since Arcanoi are rather specific and not at all similar to available magic. I guess there is some overlap, but not much. Unless you were already turning dudes into swords in your normal day to day
>>
>>97954019
i was wondering about what mummies use while they are in the egyptian afterlife when they are between resurrections, but if what >>97954028 says i true then they don't turn into real wraiths or something?
>>
>>97954077
Doesn't the mummy conversion happen while they're still in their caul before wraithdom? Kinda firmly denies that avenue if so.
>>
>>97953988
I wouldnt say it was the table. We werent aware he was doing it until we started questioning inconsistencies with the story. The campaign fizzled out pretty fast afterwards because he couldnt be bothered to write himself out of the corner he dug himself into and just throwing random encounters at us wasnt really getting anyone excited.
>>
>>97953988
>DM a second game
>it's easy
Why not save yourself work and just dm the one game?
>>
>>97954134
Nah, that sounds like cope desu. Blaming the guy for “writing himself into a corner” feels like dodging the bigger issue. If the table was actually engaged, random encounters wouldn’t have killed the vibe that fast. Good groups can roll with messy storytelling and still have fun. Sounds more like everyone checked out early and then retroactively pinned it on him. Also, if nobody noticed until “inconsistencies,” were you even paying attention? Kinda feels like the campaign didn’t fail because of him alone, it just didn’t have much momentum or investment from anyone, and that’s on the whole table, not just one dude.
>>97954148
Nah, that’s a lazy take. Running just one game isn’t automatically easier, and it gets stale fast. Some DMs like juggling different groups or styles to stay engaged. Plus, different tables bring different vibes. Cutting down to one just to “save work” misses the point of actually enjoying it.
>>
>>97953976
I'm 90% sure the book directly says mummies can't learn arcanoi, but I can't find it rn
>>97954077
A lot of Mummy Hekau works just fine in the shadowlands, chiefly their Necromancy.
>>
>>97954090
before that even. the spell of life only works on living beings so even like the dude who died just now and could still be embraced could not be turned into a mummy anymore
>>
File: Mummy Arcanoi.png (505 KB, 505x612)
505 KB PNG
>>97953976
>>97954168
Unfortunately no. But really you are already an immortal dude who can use most of his powers in the Underworld. You will be fine.
>>
Are wraiths allowed to interact with Mummies generally as an exception to the rules or no?
>>
>>97953988
If someone is at least slightly below average intelligence and creativity why would they try to use AI for STing and prep? If you have to put in even more work just to make it helpful for a small amount of the tasks needed to run a game what is it actually doing for you? Not baiting, I legitimately cannot see how it could do your hobby for you in a way that isn't worse and less rewarding than doing it yourself.
>>
>>97954156
The dude literally trapped us in a labyrinthian city with the dimensions of Dis (the city was constantly shifting and circling back on itself) and we couldnt leave until we won a tournament that lasted 5 sessions. He kept throwing gold and exp at us that felt meaningless as fuck and every time someone tried to escape we basically just landed back at square one. We were invested (except one player but he is always a negative nancy) until we figured out he was using ai but by that point we had already entered the city and couldnt escape and had a literal month of 'monster of the week' encounters thrown at us.

The whole premise of the game was to build and protect a village that had a seal keeping a cthulu-esque horror trapped inside of it, not fucking about for 6 in game months in a city we couldnt leave.
>>
>>97954390
Entirely depends on how much the local hierarchy is willing to bend the rules for you or how necessary the contact with mummies is.
Though I can't imagine them trying to claim you talking to one that's currently in spirit form would be violating the dictuum mortuum unless they really dislike you.
>>
File: infer.png (57 KB, 377x180)
57 KB PNG
Should Infertile vitae really be a 5 dots flaw?
>>
>>97955137
It's borderline an advantage, no risk of your Gangrel commiting the clan's 200th accidental embrace of the week

Really, intentionally embracing seems like something that'll only happen in very specific chronicles
>>
>>97955137
>All those you try to Embrace die.
Technically it should be “stay dead”, since you’re just killing them and can’t bring them back
>>
>>97955137
In theory, it's extremely crippling in the long run of a vampire's unlife, as they will never be able to sire childer. This may, depending on their clan and other social factors, also mark them as defective, and may make them into a social pariah on account of their "cursed" blood.

But most VtM games don't actually span the length of decades, let alone centuries, so it probably won't come up in play. Minmaxxing oWoD is child's play, let's be honest, things like merits and flaws require the honor system to work.
>>
>>97953716
>Who is the most important woman in your character's life? Hard mode, they must have an actual presence in the chronicle.
If other PCs count, it's her best friend / roommate. Otherwise, it's the nice sluagh that we met.
>>
>>97955137
>>97955162
>>97955149
The real thing though is if you're 13th gen, this is basically free. 14th gen vampires are barely better than ghouls and arguably even 12th and 13th gen are dead-end slave caste vampires.
>>
Thought of an elegent solution to the giving-Cainites-four-morality-stats thing: tie it to V5's blood resonances.
>Choleric blood temporarily boosts your Instinct, eventually giving permanent stats, along with previous effects
>Melancholic blood resonates with Self-Control
>Phlegmatic blood resonates with Conviction
>Sanguine blood resonates with Conscience
So, the blood you drink changes the way in which you handle social conflicts, wrangle the Beast, and seek balance. If you want to hold onto Humanity through Conscience and Self-Control, you will probably need to drink the blood of happy and sad people to constantly reinforce the growth of those two stats. If you move to some ashram where you can avoid the Beast and constantly drink the blood of those two resonances though, you will be less capable of using Conviction and Instinct in social and psychic combat. To stay in balance, you have to choose to either engage in behaviors that stimulate the other two stats at the potential cost of Humanity, or drink Sanguine and Choleric blood to potentially preserve Humanity at the cost of slowed stat growth. You always have to leverage risk to Humanity, morality stats, and your blood sources. Beast I am, etc.
>>
File: disgust.png (132 KB, 310x313)
132 KB PNG
>>97955325
>13th gen
>>
https://youtu.be/3cIQ_i0l2tg?si=8iKJ7HbL8cdm1Jku
>>
>>97955699
Didn't this anime have a weird cucking arc going on? That's one of the few things I remember from this.
>>
>>97954003
You basically play Imhotep from The Mummy, yes.
https://whitewolf.fandom.com/wiki/Mummy:_The_Curse_Actual_Plays
>>
>>97955776
I've been hungering for content, outside of NFW can you anons sell me on some good actual plays?
>>
File: ntr post.png (67 KB, 1657x314)
67 KB PNG
>>97955755
fucking NTR I swear
>>
>>97955786
Red Moon Roleplay has a session which features the French Revolution then jumps forward to the (Second?) World War.
>>
>>97955793
How very meta.
>>
>>97955793
>>97955807
This is insanely schizo, but I appreciate it. When you think about it though, technically Paradox is giving us NTR with the IP
>>
9 hours till vtm Bloodhunt shut down
>>
File: ohno.png (670 KB, 604x706)
670 KB PNG
>>97955828
>>
>>97955793
You are 100% correct and is why I hate porn now.
>>
>>97955828
Every time I see this game I always confuse it with that weird Legacy of Kain multiplayer game
>>
File: 1444330744444.jpg (44 KB, 352x370)
44 KB JPG
>>97955793
So... NTR is the crabs of fetishes?

Every animal goes extinct or evolves into a crab, eventually, and every fetish becomes NTR?
>>
Let's say, hypothetically, that you've been hired by the Illuminati to work on a World of Darkness 666th Edition.
You have been given full creative control and nigh-unlimited funding and resources.
The catch? It must be the best-selling tabletop roleplaying game of all time.
>>
>>97955833
Fair I am just all done 100% it so care
>>97955842
huh
>>
>>97954390
the problem is less mummies (they only been 72 of them before the 6th malestrom) and more that the deathlords of striga don't want you to interact with anyone from the field of reeds because egyptian afterlife is actually nice, but you are not allowed in! and the egyptian phanteon is also powerful enough that conquest is also not a option

but because the fields of reeds are so much nicer than most of the shadowlands nobody really leaves them and the only wraiths who really interact with egyptians are the ferrymen who are oathbound to anubis because he showed them how to do the rituals that made them ferryman in the first place
>>
>>97955824
I didn't know it was a thing until yesterday. :(
>>
>>97955828
and i can't bring my homies to play because they don't want to install a game that's about to shut down
>>
>>97955851
It was called Nosgoth, square made the devs push out a multiplayer class shooter(?) I think for Legacy of Kain, another piece of vampire media. Ironically
>>
File: Nosgoth.png (598 KB, 1600x850)
598 KB PNG
>>97955851
>huh
nta but they made a legacy of kain team arena shooter called Nosgoth
>https://en.wikipedia.org/wiki/Nosgoth
it actually lasted a year less than bloodhunt
>>
>>97955869
same I heard about less then a week or to ago
>>97955875
same also no friends
>>97955883
>>97955887
this is cool, it has that 2010 style
>>
>>97955846
>Every animal goes extinct or evolves into a crab
Are trannymisces "evolving" into crabs?
That would explain a lot of things...
>>
>>97953816
How?
>>
>>97955921
zulo form is often described as having bone like chitin
>>
What do you guys think the "canon" protagonist of Bloodlines should be? My vote is Independent, and Gangrel, since if the Bloodlines protag fucks off to the woods after going autark, their existence won't cause any major ripples.
>>
>>97956027
i am fine with his mention from nightroads being canon
>walked south after the Independent ending and shit talked lacroix so hard it inspired at least one prince to do better
>>
>>97955842
That game was really ahead of it's time. The best asymmetrical multiplayer game I've played. I still miss it.
>>
File: deformed.jpg (103 KB, 1119x573)
103 KB JPG
I think someone on the wiki's mad again...
>>
>>97956202
To be fair those last two images are awful.
>>
File: 1777117553682640.webm (1.45 MB, 568x720)
1.45 MB WEBM
>>97956202
It's just a joke, bro.
>>
Hi, I'm playing God-Machine Chronicles. I have 3 Strength, 3 Weaponry, and a 1L knife. When I attack, do I
>roll a dice pool of seven minus my target's defense, then deal damage equal to my successes?
>roll a dice pool of six minus my target's defense, then deal damage equal to 1 + my successes?
>>
>>97955375
>The Assamites have invented a ritual to fix the thinblood/high-gen problem
>Won't tell anyone about it
Vampires deserve Gehenna
>>
>>97956376
Welcome to the World of Darkness, where every supernatural group has at least one or two secret techniques that could completely solve that supernatural group's problems if used intelligently and on a large enough scale.
>>
>>97953772
1.
Grappling is a contested action, so on his turn he can't make a roll, but during your next turn he can still try and resist.

2.
If i remember correctly special manouvers like headbutts or feeding are declared before the grappling roll as your intent is different. Also some other abilities let you do things like headbutts outside of a grapple.

3.
I'm not the conversion guy, so no idea
>>
>>97956355
The latter. Always attribute (str or dex) plus relevant skill (brawl/weaponry for strength, athletics/firearms for dex) minus enemy defences (and cover, conceilment or other effects like range). Weapons then give their damage on top and determine what kind of damage you deal. Knifes are lethal, as are guns, but a flame thrower or molotov would be aggravated, etc.
>>
>>97956355
>roll a dice pool of seven minus my target's defense, then deal damage equal to my successes?
This is first edition.
>roll a dice pool of six minus my target's defense, then deal damage equal to 1 + my successes?
This was a 1E optional rule from Armory Reloaded called Automatic Damage that was made standard in 2E.

The reasoning is that in the 1E default, adding weapons as dice affects your accuracy. The change meant that accuracy of attack is entirely in your att/skill pool, them damage gets modified by how dangerous the weapon is, though certain weapons like shotguns, axes, and chainsaws get 9-Again to reflect how they're harder to evade and cause nastier wounds.
>>
>>97955848
We kidnap the consumers' loved ones and only return them once they buy a copy.
>>
https://www.youtube.com/watch?v=4NbbGG3DpY8
Do you guys roll arete for npcs doing vulgar magic? i figure to do so for combat but like NPCs fucking up their rolls for non combat things is such a weird choice lol.
>>
>>97956920
pentex, we cannot kindap anyone's loved ones to buy product.
>>
>>97956478
>Grappling is a contested action, so on his turn he can't make a roll, but during your next turn he can still try and resist
The way Grappling is written the characters don't get their own individual actions, only the grappling contest to decide who applies grappling moves.

so either "next action" refers to the next grapple contest, and the character doesn't get to oppose it... Or ut means whenever the grapple ends, and that's bizarre
>>
>>97956977
It means that the one you headbutt doesn't get to oppose your next grapple roll, so you can easily stunlock people with headbutts as long as your base pool is high enough and you roll good.
>>
>>97956929
If there isn't at least a 90% chance of success and the magic being cast isn't minor and inconsequential, it should be rolled for. Magic and the consequences of casting magic are the most important part of MtA, just hand-waving it and letting NPCs get away with everything that isn't combat-related cheapens the game a little.
>>
>>97956929
If the magic needs to work for the story to progress I don't see why bother rolling

Now, if the players attempt to disrupt or oppose said magick, give them the chance - or make it clear there's none.
>>
>>97956929
Wait...I was right that Samsons Avatar being a hand sticking out of the floor was a sign of Inversion?
>>
>>97956929
Redpill me on their wizard game. I only watched HtP
>>
>>97957893
It's set in the same setting (HtP) which is a mix of 5th edition and pre 5th according to whatever they prefer, but it's predominantly a mage campaign set in America. They're actually playing the game, unlike HtP that we joke is played out like a more cinematic campaign. It's pretty good I'd say, I like the chimp (with the gun)
>>
>>97957753
Wait, what's Inversion?
>>
>>97958108
Basicaly it's when you get born with an Avatar that was previously that of a Nephandi.
>>
>>97958223
So like a widderslainte?
>>
>>97958231
Exactly a Widderslainte
>>
>>97958274
Shit, I actually hoped Samson would turn around for the better, looks like he's gonna have to get put down. Only Bill and Sybil seem to have their heads on straight.
>>
Do you think you could make one of those Lasombra "oh ho ho I am so smart I play the game of kings" chess masters frenzy if you hit him with a stupid opening like the bongcloud?
>>
>>97958223
>>97958274
>>97958283
Can a Widderslainte be fixed or are they just doomed to be a Nephandus? Either way, the entire party is kind of fucked
>Bill's awakening genuinely killed his friends
>Parker is more than a little bit insane
>Samson future Nephandus
>Sybil passively trying to get murdered
All in all sounds about right for a Mage chronicle.
>>
>>97958317
I'm sure they'd react with the Kaczynski gambit, you'd have to do something really stupid to get them to frenzy outright and not plan to kill you later. Like maybe make fun of the Sabbat or the Lasombra while you're doing it
>>
>The Clan whose theme is shadows to the point they have a literal Discipline all about it have not showing up in mirrors as their Clan curse
>The Clan whose thing is snakes and vice has getting weaker in bright light as their Clan curse
>The Clan whose thing is illusion and deception has being compulsively criminal/being constantly nomadic or die as their Clan curse.
Is this another Balrog/Vega/Bison fuckup? Explain to me how any of this makes any goddamn sense.
>>
>>97955887
I always really, really liked that vampires had a Moorish aesthetic to contrast with more Gothic humans. I wish Durga Syn won the war of ages and we got to see a vampiric material culture.
>>
>>97958395
I dunno ask Caine he made the curses up
>>
File: IMG_7645.png (108 KB, 875x873)
108 KB PNG
>>
>>97957753
The only one that will never become a Nephandus is Bill, he is too earnest. Sybil might get pulled in by being goth if she isn't smart. Parker is creepy, but has good intentions. Samson is a cunt, and has an irrational attraction to the eldritch.
>>
>>97958395
>so in tune with shadows that light doesn't affect them the same, their reflections fade away
>set got beaten up so badly by horus that now even weaker light reminds them of the sun
>romani vampires lmao
source: I made it the fuck up
>>
>>97958320
We don't know. It may be possible to fix a widdy, but it's never been done. I'd say the progression of dealing with one is:
>try to ensure they don't awaken
>if they awaken, try to keep them away from their Avatar
>if they start listening to their Avatar, kill them
Of course, killing them is always reasonable if you want to be safe, and trying to get them to turn back is always dramatic.
>>
>>97958395
>Had to get good at hiding so no one would see your lack of reflection
>No light at all means seeking out windowless places, like casinos and snake caves
>When you roam around for centuries you have to get good at faking your licenses with illusions and sweet talkin'
>>
>>97958317
The Lasombra will take the challenge seriously, and outstupid you.
>>
Has anyone ever done a vampire chronicle with a plague or pandemic? I little inspired by covid, but also by Vampyr and it's story with the Spanish Flu.
>trying to only drink from the uninfected
>trying to hide your vamirism from the health checkpoints
>trying to find a cure and save the herd
>>
>>97958516
I recommend the movie Only Lovers Left Alive, Tilda Swinton and Tom Hiddleston become two not-Toreador elders in the middle of a (human) blood disease pandemic thing that is killing all vampires.
>>
>>97956202
It is also very nitpicky. Bastet has everything from Egyptian cats to Tigers to Lions. Why would Apis be limited to aurochs?
>>
>>97958516
And then the players find out it's the vaccines that spoil the recipients' blood. Maybe one of them also finds out all the vaccines are made by something or someone named "Pentex".
>>
>>97958395
well aphosis is real so perhaps the setites myth of them having their clan weakness because of they stole power from it isn't fully made up especially when you consider the fact that osiris was a caitiff and there is some legends that say that set was a gangrel and bloodline curses don't come from caine

and even revised the edition that goes the most with noddism being right all the time says that the settie clan curse from from being
>The Setites, as creatures of the most ancient darkness

ravnos is because their founder was again acording to noddism just a thief who however (as can be seen with the indian ravnos) always wanted to pretend that he is something different and that curse won't let him easily do that

and the lasombra clan curse is a bit complicated early book say that actually their connection to the abyss is their curse like here in their first ever write up in the 1992 sabbat book said that obtenerbration causes the lack of reflection
> Due to a side effect of their Obtenebration Discipline, the members of this clan can no longer be seen in mirrors, nor can they appear in photographs or on film.
which also caused stuff like lasombra knowing what will happen to them after death and being secretly terrified by it. While revised said it's because of their vanity
>Lasombra vampires cast no reflections. They cannot be seen in mirrors, bodies of water, reflective windows, polished metals, photographs and security cameras, etc. This curious anomaly even extends to the clothes they wear and objects they carry. Many Kindred believe that the Lasombra have been cursed in this manner for their vanity

they also do take extra sunlight damage in revised
>Additionally, due to their penchant for darkness, Lasombra take an extra level of damage from sunlight
>>
>>97958320
>Can a Widderslainte be fixed
Only thing I can think of is Gilgul
>>
>>97958574
>While revised said it's because of their vanity
This is the reason I remember but it's nonsense really. Curses come from Caine and why would he do this? Was Lasombra ante doing his makeup when third generation rebelled and Caine got angry he didn't stop it?
It makes sense as a current curse when you consider how egoist the clan is but nonsense as an ancient curse lorewise
>>
>>97958320
>Can a Widderslainte be fixed or are they just doomed to be a Nephandus?
the mage say PERHAPS with like a oracle in the umbra or the spirit of the head of a phanteon

but a Widderslainte despite being nephanti is not forced to follow the decention adgenda unlike someone who is turned nephanti in life so i haven't watched the show but he can resists but his avatar will always try to pull him unto the "right path" and he reads as super tainted to several supernaturals in wod
>>
>>97958609
>>97958574
erciyes fragments give a alternative reason: allegedly from first person recount of a ante who was there, but it's also stupid
>Behold my darkest childe, who killed with shadows. Let the shadows veil his soul, so that all may know his crime.
but the book presents caine as pants on head retarded. for example
>Assamite
>Yes, that is truly a fearsome curse. “You like killing, so I will make you like killing more.”
and
>“Let your proud blood weaken with each generation, So that no childe can match its sire’s strength Or rise up against those who came before. So shall you be bound to peace, Enslaved by weakness, where force has failed
>It is ironic that the curse laid upon us to bind us to peace became the single greatest motivation for conflict among our kind.
>The angels must have laughed that night.
who is only in charge because he is so powerful that nobody can do anything about it so in that book it fits 100% with the 1int retard it describes caine as
>>
>>97958609
>Was Lasombra ante doing his makeup when third generation rebelled

Wouldn't put it past him lol. The Lasombra have a pretty popular theory that their Antediluvian was a loser in life, and his insane ambition and lust for power was the result of getting his second chance in the embrace. Granted, they might just be bitter about him tyrannizing them.

I believe the Erciyes Fragments, the only noddist source that provides a reason for each curse, states that Lasombra got his reflection stolen because Caine essentially deemed him a soulless monstrous shit and thus to be without a reflection renders this fact apparent to the wider world.
>>
File: Widder.png (1.16 MB, 1051x1221)
1.16 MB PNG
>>97958320
Unless you have a very willing Widderslainte and equivalent to an Archmage or a God, nope. Even then, it is basically a coin toss in practice.
>>
>>97958656
What if the curse worked in reverse, making the blood stronger with each generation and weakening the antediluvians to 15th gen shitters?
Uhh, pretend you can't just diablerize a childe instantly.
>>
File: IMG_5834.png (392 KB, 923x1315)
392 KB PNG
>>97953716
Ironically, her own Fetch. After some time observing the replacement that had been living her life, my Beast Changeling learned that the fetch was being treated for the malaise of existing as a fraction of someone else's soul with copious amounts of cocaine (it was the style at the time). Taking pity on this false-Martha, real-Martha eventually confronted her, and has convinced her that by working together to reconcile they might have a chance to become one being again.
>>
>>97958747
would be more of a punishment for the antediluvians but would go against what we know of caine's belief system: idiot really thinks that being older just makes you more qualified as a ruler so a lot of the elder rhetoric cainite elder use comes (supposedly) from him... probably because he was THE firstborn son
this goes so far that he still sets up things so that the antediluvians can and should rule over their kind despite the fact that he was furious at them at the time
>>
>>>/x/42314070
>>
What if... what if we don't try to "fix" the widderslaintes but just "break" them in the right direction?

Throw them into an anti-caul, where they will spend what feels to them like millenia in a prison of happyness and good things and thus invert their avatar again downside up?
>>
>>97958838
Putting evil demonic people on magic heroin sounds like a bad fucking idea.
>>
>>97958838
that IS the fix that is so hard to do
>>
Did Caine catch stupiditis from banging Lilith
>>
>>97958881
he had it before. otherwise he wouldn't have banged lilith
>>
>>97958881
God made him wrong as a joke
>>
>>97958850
well with widderslaintes, willing ones, it's certainly doable

>>97958867
I thought the fix was just going "unga bunga big magic stick to the face now you're healed", which is why you need an archmage or a celestine

mnnnhyes, now that I think about it how can one have an anti-caul? Either make it from scratch if possible, or manage to purify an actual one? The latter seems hard to verify without going inside, or sending someone else to check
>>
>>97958881
read the crone part of the book of nod caine is legit retarded when it comes to women
>>
>>97958897
>I thought the fix was just going "unga bunga big magic stick to the face now you're healed", which is why you need an archmage or a celestine
no the fix is we are inverting your avatar back even if it will kill you and as you can see here >>97958673 it will. it can also not be done with sphere magic and that's why you need a god to even try
>>
>>97958838
>Throw them into an anti-caul
The key thing about going into a caul is that it needs to be done willingly.
An anti-caul would require the same, and it would be so much harder to do, because a part of the Widderslainte's very soul is screaming at them non-stop to ruin everything and everyone they encounter. The Widderslainte would need to constantly deny the wishes of their Avatar and out of the goodness of their heart and for the sake of the world without any selfishness involved, genuinely wish to be a better person.
Anti-cauls also don't exist. The magic of an Archmage, an Oracle or a Celestine can work miracles, but the Widderslainte would need to convince them that their redemption is worth the investment, and that they are willing. It would be the culmination of an entire chronicle, and the same is true for the creation of an anti-caul that could redeem willing Nephandi. Continuing a chronicle after that point feels like it would just cheapen the immense accomplishment.
Finally, the closest thing to an anti-caul that actually exists is death. Maybe a Nephandus who dies in a heroic and/or selfless fashion, as a martyr or in order to save the world from their monstrous Avatar, could be considered deserving of salvation by Essential Divinity. If they reincarnate after that point, maybe they are reborn with a restored Avatar.
>>
>>97958924
Alright, I get your point and if I'm still wrong I won't argue further... but like falling into a caul is a gradual process. It takes what feels, and probably is with Time shenanigans, like millenias. The way of redemption isn't stated because it's up for interpretation, but having the BIG GUYS inverting the avatar back since like an immediate process. The anti-caul would take the same process as a regular one, locking the mage inside where he can't escape until he and his avatar is redeeemed

Like Izanami in Naruto
https://www.youtube.com/watch?v=Iv-LdSQ_jqw

>>97958973
>The key thing about going into a caul is that it needs to be done willingly.
>An anti-caul would require the same, and it would be so much harder to do, because a part of the Widderslainte's very soul is screaming at them non-stop to ruin everything and everyone they encounter. The Widderslainte would need to constantly deny the wishes of their Avatar and out of the goodness of their heart and for the sake of the world without any selfishness involved, genuinely wish to be a better person.

That's the idea

>Anti-cauls also don't exist
Then we make them! A mage unable to shape reality to make the impossible possible is no true mage.

>It would be the culmination of an entire chronicle, and the same is true for the creation of an anti-caul that could redeem willing Nephandi. Continuing a chronicle after that point feels like it would just cheapen the immense accomplishment.

Sounds like I just found my next character goal for a Mage the Ascension game.
>>
File: incest of highest order.png (507 KB, 1059x915)
507 KB PNG
>>97958881
Considering Lilith banged everything from fish to fish that are her own children, 100%. Probably one of the primary reasons why Caine fucked up Lilith too, alongside the endless torture he suffered under her.
>>
>>97959019
For roleplaying, why would a mage waste time doing that? Nephandi do it because they're insane and obsessed with proving how right they are. Why would a powerful mage that's aligned with the universe want to waste their time as a janitor for widderslaintes, when they could do anything more fulfilling and helpful for the universe. Mages don't even have a clue how many widderslaintes are out there. It might be dozens, hundreds, or thousands. Compare that to the thousands, maybe millions of Avatars.
>>
>>97958673
Say a gamer word and you deserve death.
>>
>>97958610
>>97958673
Samson basically has a Shadow on him telling him to do crime basically?
>>97958838
>>97958850
Remember when Freeza (Dragonball villian, for the uncultured) died and instead of getting sent to Super Hell like all the villains he got sent into the equivalent of a mental psyop campaign where a bunch of pixies and pleasant environments were telling him to stop being a dick and embrace fun and positivity so that he can move on and be redeemed?
He just came back angrier, evil, and more autistic. It took an act of genuine good will, cooperation, reward, and world ending stakes to even make him SLIGHTLY less of a dick. It's not very possible to torture someone like that into being a good person.
>>
>>97959019
Can True Faith in the Lord and Savior Jesus Christ (amen) fix those people? I know the answer is no, since you'd need TF 10 and that's nearly impossible
>>
File: batmaneveryonesworthit.jpg (1.9 MB, 2119x3263)
1.9 MB JPG
>>97959043
Some people, I guess, think that everyone's worth it.
>>
>>97959043
>For roleplaying, why would a mage waste time doing that?
Mages are defined by their strong values and beliefs about the universe. A reality in which a soul is eternally damned across innumerable reincarnations because of the actions of one life in the distant past, and all of the lives connected by that soul are ruined and defiled by the sins of that one life, is an obscene and demented reality that must be fixed. It is a diabolical quirk of the cosmos that serves as a sign that there is no God, that God is demented, that God is weak, or that God's work has been subverted by agents of Satan. Whatever the case, it's a terrifying flaw in reality that violates the free will of man and needs to be fixed.
It's absolutely the sort of thing that Akashics, Choristors and/or Euthanatoi might fixate on.
>>
File: Sarenrae[1].png (180 KB, 271x500)
180 KB PNG
>>97959043
>Why would a mage waste time doing that?

You could always have personal motivations tied to your character. Like I'm spitballing here... what if twins both awakened at the same time but one is a widderslainte? The good one wants to save their sibling. Here, motivation in 3 secs. You could also just want to do something out of the goodness of your heart too, and not believe that permanent death is the only solution.

>Why would a powerful mage that's aligned with the universe want to waste their time as a janitor for widderslaintes, when they could do anything more fulfilling and helpful for the universe.

I don't believe that one should quantify or qualify act of goodness when you just want to be helpful to the universe. Simply doing is how you do best.

>>97959070
I wanted to post this exact scene instead of the izanami at first lol.

But Frieza was stuck there for 16 years and was freed by outside forces before any kind of redemption occured. A caul won't release you ever unless you submit and turn evil. The anti-caul would work the same. And inside it would last way longer than 16 years.
>>
>>97959099
It's surprising Batman even has any villains considering that, besides the violence he's willing to enact to keep Gotham crime-free, he's actively trying to rehabilitate and save everyone
>>
>>97959131
Most of his rogues gallery are literally insane, that's why they get sent to an asylum instead of prison.
>>
>>97959114
I suppose an eternity might be more effective than 16 years, but it'd still be a gamble
>>
>>97959113
If true, Mage might be more based than this thread's ever made me think it could be by orders of magnitude.
>>
>>97959070
Not really "do crime", more like "torture everything any way you can". They'll probably play it lighter, but I expect Samson has held back how far his anger has gone.
>>
>>97959157
I believe it's worth a shot
>>
>>97958574
Still makes no sense.
>>
>>97959174
It's the basic premise of the game. People strongly believe in a paradigm, so the universe operates according to that paradigm. If their belief gets shattered, so does their ability to work magic.
>>
>>97959174
Not every mage feels so strongly about righting the injustices of the universe, but every mage has to passionately believe in something, like >>97959289 said. But looking at the World of Darkness and going "this is all fucked up and I'm going to fix it" is peak mage shit. It's got hubris, it's got good intentions, it's got strong beliefs, it's perfect.
>>
If I’m thinking running either a VtM or MtA game, what version do you guys recommend? 2E or the 20th anniversary editions or what? Currently reading through V20 and M2. I’m new to WoD but I’ve run Cyberpunk 2020 and really enjoyed it. Is there a different distinct feel to any specific edition? Also these new captchas are truly demonic
>>
>>97959465
And yet, most of the Traditions want goycattle, Vampire chairs, Werewolf pets, Wraith salsa, Mummy chips, Demon houses, and Changeling concubines.
>>
>>97959524
>anon says mage
>you assume Traditions
hmmm I wonder who could be behind this post
>>
>>97959524
wtf I love the traditions now?
>>
>>97959524
That's just /wodg/ shitposting about mage supremacy and whataboutism in order to make the Techies seem like the good guys.
>>
File: magesupremacy.jpg (39 KB, 200x267)
39 KB JPG
>>97959465
You have to understand that 95% of my knowledge of Mage comes from these threads, so basically all I know is pic related, >>97959524 and way more about Brucato Satyros than I ever wanted to know.
>>
>>97959620
I want to say that I'm happy to answer any questions that you have, but honestly, if you feel an actual interest in the game at any point, I suggest just opening M20 and poring over it, from the very beginning. No skipping to character creation or spell-casting rules, the very beginning.
>>
>>97959652
Better yet: Read Awakening instead. Second Edition preferably.
>>
>>97959506
Original WoD is pretty campy, lot of vibes and lot of murdering guys while on rooftops. Revised and onwards tried to at least keep the setting more grounded (in respects to vampires).
With Mage though, Revised and on helps to conceptualize magic beyond the extremely vague bullshit of M1 and M20. M20 is (imo) something that's pretty much only useful for making a character and finding quick access to features, you need some supplementation to make it intelligible.
>>
>>97959524
Tradniggies are stealing our thing? Bomb Concordia with magical cobalt bombs please.
>>
>>97959657
If you prefer Brookshaw's character optimisation power fantasy over Brucato's New Age anti-modernity screed, you do you.
>>
>>97953898
Depends on the model and context size
>>
>>97959540
>>97959595
Technocracy scientists are not mages. Yes, it is a shitpost I know, don't worry anons. I'd still have to say traditions mages aren't so much good intentioned with respects to unawakened humans though.
>>97959577
WRONG. YOU VILL VE ZENT TO REDUKAZION KAMP UNDZ YOU VILL LIKE IT!
>>
File: 1000040968.jpg (179 KB, 1284x1603)
179 KB JPG
>>97955862
Wait, the Egyptian afterlife exists? With like Egyptian gods and shit? I know almost nothing about the afterlife/Shadowlands except the fact there's a complicated inefficient bureaucracy and a ghost Enoch somewhere (or was before it got ghost nuked). Doesn't that give credence to Set's story about being a God rather than just an Ante? Are there othere afterlifes like Valhalla or Xibalba too?
>>
File: 1000032704.png (118 KB, 550x350)
118 KB PNG
>>97955699
It was neat in the search for Paradise in a forsaken world, but I remember very little from the ending apart from Steve Blum rocking it as Darcia.
>>
>>97959729
The Egyptian gods are a mix of Mages, Vampires, and Mummies, the Christian God is probably actually god but he may also just be the demiurge
>>
>>97959787
>>97959729
Pagan gods in WoD are spirits (and a bunch of other nonsense) that's sort of melded together over-time iirc, except for the ones who are I guess rather powerful wraiths like the judges. I like to think God in WoD is just a really powerful mage from the previous universe who ascended, and then realized that Caine will always be a dick so he's extra petty.
>>
>>97959524
>Changeling concubines
Who among us does not want this?
>>
Anyone played with the High Umbra? The Spires and Epiphanies in particular? I wonder how a mage who managed to understand the literal concept of True Love would evolve.

Also I was sure that I read somewhere that the absolute limit of the High Umbra is similar to the limit of the underworld. That you dissolve into oblivion, or the high umbra equivalent of it.
>>
>>97959716
>I'd still have to say traditions mages aren't so much good intentioned with respects to unawakened humans though.
Again, /wodg/ tends to focus exclusively on mages who do reprehensible shit and ignore the mostly benevolent mages. It's much more fun to talk about the dominatrix energy vampire who turns the pain of her clients into Quintessence or the sex cultist who lowers the inhibitions of people around her to lure them into orgies, than it is to talk about the dance instructor who just wants to help Sleepers experience the sublime through rhythm or a mystical Zyzz who wants everyone to make it and improve themselves and achieve great things through exertion.
>>
How do I run woof (wtf version)? It's difficult to make sense of all this spirit world stuff and how to interact with it, or how it interacts with the world
>>
>>97959652
You're exactly right. Honestly your post makes me feel kind of bad now for pointlessly interjecting with >>97959174

>>97959798
>I like to think God in WoD is just a really powerful mage from the previous universe who ascended, and then realized that Caine will always be a dick so he's extra petty.

It would make all of the shitty stuff God did or is attributed to have done make sense.
>>
>>97959748
If you can stomach dubs, it is available on Dailymotion.
>>
>>97959846
>Honestly your post makes me feel kind of bad now for pointlessly interjecting
Nah, don't. It's an ego boost to know that something I wrote was able to make a game seem appealing to someone who was previously uninterested in it, so thanks.
>>
>>97959836
Doesn't Forsaken (and CofD) have supplement books for everything between mortals, spirits, the setting, etc, to reference? What exactly are you struggling on though?
>>
>>97959833
>Again, /wodg/ tends to focus exclusively on mages who do reprehensible shit and ignore the mostly benevolent mages.
Focusing on the bigger players is simply more fun than talking about some rando nobody who's doing his own thing.
>>
>>97959833
This is so true. Talking about what we hate can turn into threads-long wars, but someone talking about stuff they genuinely love about the games just gets called a fag and driven off.

>>97959836
I don't pretend to really understand the spirits in Werewolf the Forsaken really well, but my understanding is that the spirits interact with the world to make it more attuned to the 'flavour' they want. Like if you've got a murder spirit, it's going to use its powers to influence people to murder, whether its using powers to push an angry driver to road rage, or crossing over and possessing some bastard and just keeping murdering until they get caught or the meatsuit dies. Your job is to wrangle spirits by any means necessary to keep them from 'tarding out and ruining the spiritual feng shui, because the spirits can't help but 'tard out.

Even if you've got like, the spirit of a tree, or something equally ostensibly benign, they will 'tard out to affect the real world to be more the way they want so that it changes the spirit world to benefit themselves.
>>
>>97959935
>The mage who just works at 711 on the grave yard shift
nah that is a worth while character and the whole thread should just be about him.
>>
>>97959716
>spoiler
Isn't that the case for most powerful mages? They're either super detached from reality / want more control / are busy pushing whatever paradigm they have
>>
>>97959951
You can make a shitpost out of anything anon. All you need to do is believe
>>
>>97959935
All of the characters I listed are Ecstatic sample characters, one of whom was used to decry the Ecstatics as a cult of rapists a couple of days ago. Besides, it's not like people really talk about the big players of Mage like Voormas or Courage.
>>
>>97959979
>Besides, it's not like people really talk about the big players of Mage like Voormas or Courage.
True, most shitposts simply group traditions and unionists into two separate monoliths.
>>
>>
>>
>>97959729
it's a bit complicated yes the egypitan (and a lot of other pagan afterlives) afterlife exists but most of them are headed by eidolons who are JUST super godlike wraiths with some being on paar with a Malfean

Charon is counted among one of these and he is the only one in Stygia the western underworld that is the main setting of wraith
as is Qin Shi Huang the emperor of the chinese afterlife called yellow springs although he secretly got killed and replaced by a Malfean
Quetzalcoatl was also considered one of these but is missing in modern times much to the confusion of the mesoamerican mummies
meanwhile the egyptian afterlife has the 42 Judges of Ma'at, osiris and anubis. Anubis especially is kinda the shadow ruler of the egyptian phanteon in wod as he been the in the underworld before osiris, helped make the spell of life with thoth, is said to be equal to the lady of fate aka Eve the first women and end of the empire hints that he might be the first person to ever die which would be abel (mind you this does not fit in well with abel's appearance in orpheus) but he let's osiris be the figurehead. All protecting a pretty small afterlife because it helps seal oblivion/apep

and as of the nature of the egyptian phanteon they all beside anubis and thoth used to be members of a noble dynasty that actually existed in proto egypt and been worshipped as gods probably because they been mages then set got banished and osiris got embraced by a vampire called typhon who may or may not be set or someone he diablerized later (because typhon seemed to be a okay guy who was actually sad that osiris didn't take to the embrace well) then when set came back as a 3rd gen vampire they created the spell of life and turned horus and osiris into the first mummies

but because of how spirits work (in the mage cosmology, it's a bit different in werewolf) there will be a egyptian phanteon in the higher umbra as well created by human imagination and faith
>>
In the game I play as Shark the nazi vampire, Anubis is actually a vampire. Basically Cappodocius embraced the founder of the White Howlers so that makes him a fourth gen, legend level abomination. After surviving the extermination of his antediluvian’s childers he went to Egypt and became the adopted childe of Set. Currently in our game we have the soul of the White Howler’s founder stored in a dagger. The body has disappeared and everyone is chasing it. We are currently tasked by Rasputin, an old clan tzimisce archbishop of the sabbat, to find the body of Anubis in order to resurrect him. He intends to use him in his holy war as a “flip the table, fuck you and everyone else” move.
>>
>>97959967
That was a joke but I made a this [Spoiler] might have believed to much in a shit post[Spoiler]
Okay so my character concept:

>be me, 23, work graveyard shift at 7-11
>inherited grandpa's old trunk when he died (never met him, he died right after I was born)
>half filled with Euthanatoi books in broken English/German, half filled with German WW2 memorabilia and fancy British truncheons
>grandpa was some white German-British guy who moved to America, apparently was into some weird death cult shit
>find the books when I'm 19, high as fuck, think they're cool occult stuff
>start "practicing" while stoned
>actually fucking Awaken because apparently grandpa's Avatar reincarnated into me
>now I'm a self-taught Euthanatoi who learned everything from barely-legible books written by a dead guy I never met
>my entire paradigm is "everything is already dead man, we're all just cosmic dust waiting to return to the Wheel"
>use Time 2 to make my shifts go faster
>use Entropy 2 to make better weed and rig the lottery scratchers for customers I like
>think I'm being a good Chakravanti by "helping people achieve ego death"
>I'm literally just getting homeless people so high they OD
>one guy transcended his Avatar and died on the spot, I didn't notice for 6 hours
>pretty sure I accidentally created a Spectre
>my mentor is a 300-page book that's 60% illegible and 30% wrong
>>
>>97960627
Oh and my only friend is this artist chick who comes in at like 2 AM for energy drinks

>be her, Destiny, 25, thicc as fuck, does weird abstract paintings
>literally the fatest ass I've ever seen, like dumps truck territory
>also has IBS so bad she could wage biological warfare
>comes in every night, buys sugar free Red Bull, immediately crop-dusts the entire store
>I'm convinced she's doing Entropy magic but she's a Sleeper, she's just fucked up
>she thinks I'm a regular stoner, has no idea I'm Awakened
>sometimes she asks me about grandpa's books because "the aesthetic is fire"
>showed her a photo of one of the books once
>she dead-ass said "the vibes are immaculate" about a Diksha ritual instruction manual
>uses my badly-translated Euthanatoi philosophy for her art installations
>her last show was called "The Wheel of Ass: A Meditation on Entropy and Lactose Intolerance"
>it was 47 paintings of circles in various states of decay
>one art critic called it "a profound exploration of corporeal dissolution"
>it was inspired by her watching me explain karma while restocking Slim Jims at 4 AM
>>
>>97959729
Nearly every Afterlife exists. Most Afterlifes are either purely in the Astral Umbra/High Umbra or partly in the Astral and partly in the Shadowland/Dark Umbra/Lower Umbra.

Let's take Yomi World aka The Thousand Hells of Yama Kings. It is basically a huge Umbral realm stitched by corrupted and stolen realms. It isn't solely on one layer of Umbra. It is connected to all of them. It even has trade routes with Malfeas (aka the Wyrm) and regularly conflicts with the asian Shadowlands.
>>
>>97959847
Naw, saw it not so long ago, my brain just refused to save the ending's plot, a recap video is probably fine.

While I did think of WtA while watching it, I don't find the Garou Tribes interesting enough for me to want to play Werewolf.
>>
But what would make Mummy playable?
>>
>>97960853
what makes it not playable?
>>
>>97960863
The fact that nobody plays it, either edition.
>>
>>97960877
it is pretty fun to be the good guy in WoD,
saying no plays it because it is not posted about here is unfair
>>
>>97960853
something to do without having to rely on crossover. mummies have very little conflict among themselves because they all have the same goal, are turned into the best version of themselves and if you somehow still mess around too much then horus is awake, active and both concerned and tyranical enough to beat your shit in till you get in line or the judges revoke your right to eternity
and their entire villain gallery are two underpowered statblocks
>>
>>97960900
>villain gallery are two underpowered statblocks
there should be more, make set better!
>>
>>97960853
The wave of Orientalism that informed it is very, very long-dead. You would have to evoke that within the group with that kind of haunting post-punk like Cocteau Twins and Dead Can Dance, decorations with lots of reeds and flowing cloth, oud in the air, etc. You have to make people remember when the Middle-East was sexy and mysterious, they worshiped passion and death; eternal life and eternal love. Everyone needs to play sitting on floor cushions, with mood lighting overhead. People forget that, in the time of Universal Horror, mummies were the most overtly romantic monsters.
>>
>>97960980
ALSO you need at least one cat in the room
>>
>>97960938
they did their best to cut set and the setties out of resurrection to make it's their own gameline. lorewise apophis cuts ties with Set and starts looking for a new champion and that's kinda the issue because without Set and his minions apophis "forces" are just the bane mummies of which there are are only a very limited amount of who are very often acting alone and who are not necessarily stronger than your player characters. Asekh-sen who could lose to a combat oriented ghoul but are meant to fight mummies and evil normies without any powers

it so bad that the final fight of their time of judgment scenario is "kill this room full of normal people fast enough to stop apophis' new champion from gaining godhood" despite the fact that you are a maxed out group of mummies who have the trust of horus and horus is very likely there too
>>
>>97960889
Mummie in Mummy: the Cursed are... ambivalent at best.
>>
>>97960853
It's already playable.
>>97960877
This is more a problem with the book being small, a low amount of powers, the Mummy fantasy being HEAVILY divorced from popular media of being some decrepit, petty wizard haunting a tomb and cursing thieves, mummies themselves not being as popular because they are not sexy (like the vampire), and other factors like a lack of media. The Mummy books are perfectly fine and the gameline is very playable though, all of it's problems are independent of quality. This is exactly the problem with WoD anyway, ever since they wasted a bajillion on the MMO.
>>
>>97960566
>Cappodocius embraced a Scottish (Pict) Werewolf who (being an honour wyrm fighting autist) did not immediately kill himself at the blasphemy or go insane

I suppose that's an interesting idea though all things considered, no one's saying spoiler-man needed to be so deep into the beliefs that he couldn't change his mind.
>>
>>97961236
desu I don't have the full picture yet, but I suspect that Cappadocius' childe managed to embrace the White Howler, than stole his body to steal his powers. Perhaps with letting the abomination diablerized him.
>>
>>97961262
>spoiler
That's a pretty damn cool thought for an antagonist
>>
>>97958320
>Can a Widderslainte be fixed
https://youtu.be/UKPBTcBPW9M
>>
I want to play modern day wizards and magic, would Mage be something to look into?
And uh... Which Mage is best Mage?
>>
>>97961680
>I want to play modern day wizards and magic, would Mage be something to look into?
If you want to make whatever magic you want from a set of portfolios, Mage is what you're looking for
If you want specific magic practices, check Sorcerer
>>
>>97961680
>>97961696
To add to this I'd say it depends if you want to deal with politics and philosophy over the normies, Ascension is probably better. I heard that Awakening is pretty good if you want more of a wizard seeking loot vibe
>>
>>97961680
Yeah, that's basically Mage. For a more philosophical and ideologically driven story, Ascension. For a more typical "good guys vs bad guys" type story, Awakening.
>>
>>97961696
Ascension if you're into a bunch of weird-ass shit like that the general consensus of mankind shapes reality and all the various factions are fighting each other over control of that.

Awakening's more along the lines that humans once were all commonly able to view and edit the source code of reality via magic to perform various feats ranging from minor tricks to full-on creation, but a few power-hungry assholes ascended to the Supernal Realms, pulled up the ladders behind themselves, locked everyone else out, and just for kicks made it so everyone had a shard of the Abyss in their souls that blocked them from even being able to perceive magic anymore. You're one of the few who manages to cleanse themselves and regain that magic.
>>
>>97961304
Oh yeah. And the ST revealed that spiritually my Shark, who is flat out becoming an avatar of the Wyrm, is the closest thing that Anubis would have to a childe and take a liking to him. He will increase Shark’s powers to levels unprecedented for kindreds. Technically Shark isn’t even a regular vampire, he was made in a lab by tremeres and its main ability is accelerated evolution. Something that would make a tzimisce sick with envy. So being a vampire+ he will also eventually gain fomori powers and black spiral dancer gifts. Recently he managed to forcefully absorb powers from Kupala itself (the demon also took a liking to Shark so it let him do so) and Shark learned the Kraina of Enoch, and is progressing VERY rapidly without any teacher. Soon he will be able to tear the minds apart of his victims, and not even elders with willpower of 10 would be safe from getting their souls obliterated by Shark.

The only downside is that Anubis would also treat Shark like an attack dog once he fills him up with banes and turn him mindless. Let him out of his cage, slaughter hundreds of innocents, throw hundreds of corpses into the cage for Shark to snack on, lock on the cage and repeat. And he’s not the only one viewing Shark like that. His creator, and his creator’s sire the Prince of Munich think that way too. Thought for the former. Shark ate him last session. Rasputin believes that too, but he’s also applauding Shark behaving like a true sabbat. We also have two malkavian elders dommy mommies who behave like Shark is a cute doggy they can order around… they even scratched him like one and fed him bones. Personally I think it’s funny that it’s clearly implied that if let grow Shark WILL cause the apocalypse, but everyone thinks that they could still cage him past the point of no return.
>>
SEX WITH PROMETHIANS!
>>
>>97962069
I mean, probably depends on which ones. Frankensteins and Unfleshed would be a niche attraction, while Zeka are just straight up hazardous to your health.
>>
Business Venture: Madchester Ecstatic that casts spells by belting britpop classics
>>
>>97962100
>while Zeka are just straight up hazardous to your health
Just don't fumble the screwdriver and everything will be fine.
>>
>>97961222
>mummies themselves not being as popular because they are not sexy
I want Nefertina from Mummies Alive to be my mummy.
>>
File: 2e.png (1.47 MB, 870x1158)
1.47 MB PNG
>>97961680
Mage the Ascension is my go to setting to use and tweak when I am in the mood for it.
Afterall, not many settings allow anything from classical Merlin to Terminator at the same time, depending on your magic.

I personally suggest the 2nd Edition Core for Mage the Ascension. Or Revised Edition if you want more modern but ignore all the Avatar Storm bullshit. M20 Core is decent but has a horrible edit and spends way too much time on non-essential things while leaving out pretty important things.
>>
>>97962796
Can you share song of your tweaks, brother?
>>
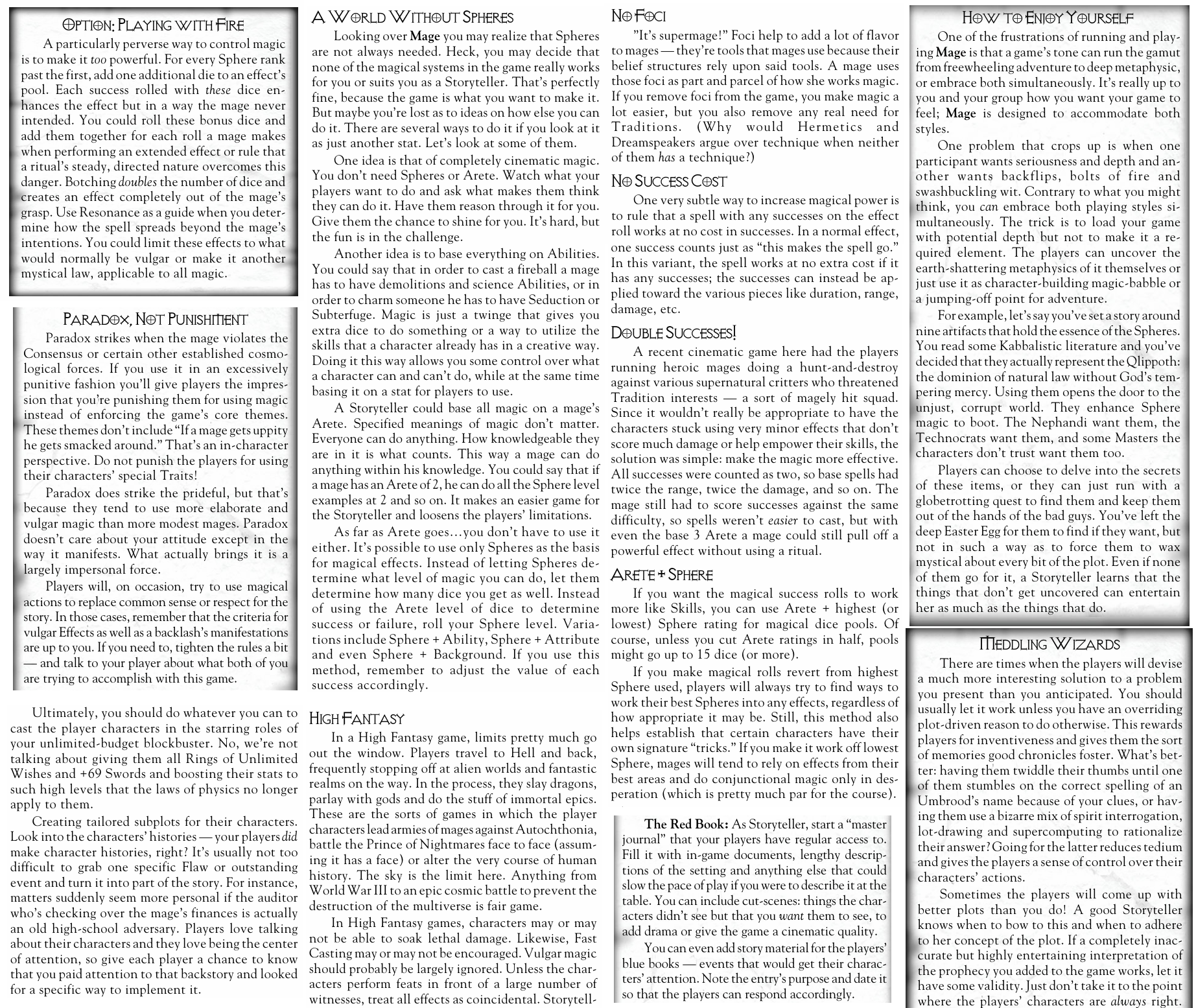
File: Stroyteller Stuff.png (1.82 MB, 1845x1555)
1.82 MB PNG
>>97963008
My personal ones depends on the chronicle so it wouldn't be helpful in general.
But I have also used nearly all the options in Storyteller's Handbook and more across the decades. Some don't work ("Realistic" games, for example, didn't work 11 years ago when I last tried it. I doubt it would work in the present), some work perfectly.



[Advertise on 4chan]

Delete Post: [File Only] Style:
[Disable Mobile View / Use Desktop Site]

[Enable Mobile View / Use Mobile Site]

All trademarks and copyrights on this page are owned by their respective parties. Images uploaded are the responsibility of the Poster. Comments are owned by the Poster.