Don't mind me. Just delivering a comfy Dragons Dogma thread to /V/ran Soren.
Played some DD2 yesterday... Fighter is still more fun than Warrior or this new Thief vocation.
good lad
This is a good game
What's the best dungeon in Dragons Dogma 2?
>>736841783there's none, it's all copy pasted caves
>>736841937This is the reason why I don't like Bitterblack Isle. I love the dungeons in the main game, but Bitterblack Isle was just copy-paste segments over and over besides a few unique ones.
Inferior to CDDLC will never arise
>>736842042good morning saar
>>736841783The tunnel connecting catland to the volcanic island.
>replaying dd1>it's not that comfy anymoreit's over...
>>736841783Waterfall Cave and this one>>736842201
>>736841273I can't play it again because I don't want to lose my lv.200 Arisen with all gold dragonforged ur-dragon weapons and also because I'm worried of overwriting the feelings it left me with, I will love this game always
>>736841273Wolves hunt in packs
>>736841273wagon's wogma
>>736842551I redownloaded to try some other vocations but my previous character was completely wiped anyway for some reason
>>736842551this
>>736842551He's cute.
>>736841273I started replaying it yesterday. Just a male human fighter with my single pawn. Peak fantasy.
>>736841783What gets me is that in the 90s~00s we got great dungeons, big interconnected 3D puzzles with multiple floors where the critical path lead you up down and all around filled with several unique encounters and environments and each one was visually distinct from one another, and then in modern games we get 100 caves and 95 of them look identical and are more or less just a straight line.
>>736844693Well, something like MML is a way, way smaller than these massive open world games with a lot more mechanics.
>>736844787It still makes me wish we could get more stuff like that instead of copy-paste environments.Bluemoon tower was my favorite moment in Dragon's Dogma, but I wouldn't even rank in my top 10 dungeons. I can't be the only one who yearns for higher quality dungeons in these games.
aaaaaAAAAAAAAAHHHHHHOOOOOOOHHHWHHHHOOOAAWHOOAYEAAHWHHOOOOOOOOOOOOOOA
>>736845128Bluemoon Tower was so much better than BBI. It felt like a real place that wasn't just there for the player.BBI isn't even real dungeon crawling. More like modern grind slop.
I tried creating a character and my game kept crashing each time. Is this happening to anyone else?
>>736845289No. But give us your specs and os.
>>736845197how can DD1 look both so generic and iconic simultaneously?
I booted up DD2 after like a year and found out I'm at the start of unmoored world. I just wanted some comfy fantasy adventures, worth powering through to NG+ or should I just start again?Also, you can't rest in unmoored world? I wanted to check if anyone hired my pawn
>>736845360>so genericIt just looks right and believable. Mostly because the landscapes are just landscapes and not designed just for the player.
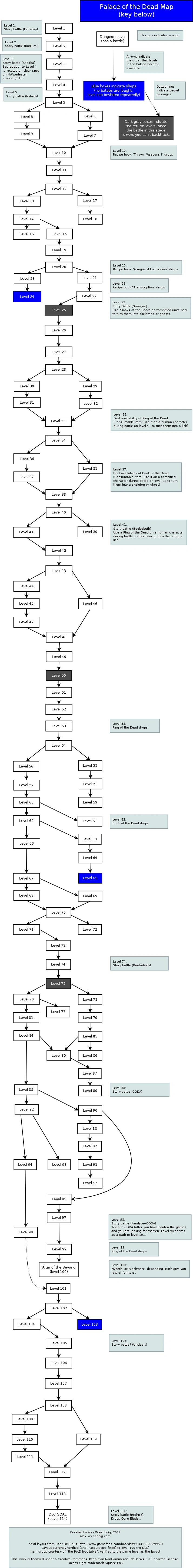
>>736845214>>736845128I don't care if its samey looking, so long as the individual floors aren't 1:1 copy paste like BBI, I don't need to make sense either. I want that 100 floor palace of the dead like super dungeon, where each floor is a unique challenge and shit gets harder the deeper you go. I live for that shit.
>>736845573Ng+ is only worth if you're playing with difficulty modIf you want to replay from start then use dullahan, simple difficulty tweak with default preset and beastiary modIf it's ng+ then just select very hard in simple difficulty tweak
>>736845197https://www.youtube.com/watch?v=LrgUoeFWNtY
>>736841273>/V/
>>736845703I will never understand the 'it's too easy after a certain level' crowd. Power scaling is one of the main draws of RPGs. You start as a weakling who dies just by looking at a wolf and end as a legendary hero. Even Icewind Dale 1 in Heart of Fury Mode became easier than the normal difficulty once you overcame a certain level threshold. You get so many good items and so much EXP that you eventually break the game. That's the fun of it. If you just want a never-ending challenge without any sense of progression or getting stronger, you don't want an RPG. Go play a matchmaking FPS.
>>736845701What game is the image?
>>736845573There's a bed in the ruins you can rest at
>>736845701Palace of the Dead has plenty of repeating floors though. I love the concept of endlessly going deeper and deeper in a dungeon, but PotD gets old after floor 20. I think Brandish did a simple job of making an interesting dungeon with multiple environments that felt you were exploring deeper.>>736845701Tactics Ogre
>>736845898I meant to reply to you with the name of the game.>>736845926
When switched in DD1 after 60 Level from a Fighter to a Sorcerer I had so low magic attack that even with good equip my damage was 20-30% lower.Is this still an issue in DD2?
Anyone with knowledge of ReShade that could point me in the right direction or tell me that I'm dumb?I managed to set up a simple ReShade that just gets rid of the sky color banding during nighttime in DD:DA. I like how my game looks now except my system is weak and I have to run shadow quality on mid for 60 fps.Is there a setting that just touches up shadows a little to look better even on mid on I shouldn't bother?
>>736845926>>736845960Thanks.
>>736846038>my damage was 20-30% lowerBut you are comparing Fighter damage to Sorcerer damage. So who knows what kind of a comparison this is. I'm not saying that stats don't matter 100%. But if your fighter had the right augments and fighting a good matchup with let's say slashing damage weakness (Hydra) how would that compare to a new Sorcerer without Acuity? And all that assuming fighter and sorcerer are meant to have the same damage and not deviate 20-30% right?
>>736846038No your stats also switched to that particular class
>>736845314Nvidia RTX 2070AMD Ryzen 7 3700X 8CoreWindows 10 ProAnd I have played it past this point but I uninstalled it at some point and when I reinstalled this year it just started doing this
>>736846047Are you using d3d9?If not then use it, simply drag drop that file in main game folder
>>736846172based. so I can try out all vocations without feeling wea or having screwed up stats.
>>736845701That is big.
>>736846178Should work without issues. any mods?
>>736846178You're pc should easily run it at max setting 60fps https://github.com/doitsujin/dxvk/releasesDrag drop d3d9
>>736846241It's a cool concept but god is it a slog to go through. As you might know, combat encounters in these games are 15 to 20 minutes of moving units around. And PotD is full of undead enemies that aren't considered dead until you exorcise them and only certain units can do it. You also cannot leave the place and start from where you left off. It basically takes like some days of playing to get through the thing.
>>736846262Yeah i got no idea. I'll reinstall it again maybe clear all the cloud info. That or import a character from the beta they made before the full releasd
>>736846302I have a 7800X3D, RTX04080 and Win 10 IoT LTSC and don't need DXVK. I think the issues lies somewhere else.
>>736846221>>736846302This d3d9?
Goddammit I fucking hate playing ts shit offline, I have to shuffle my pawns once every 30 minutes because they become so fucking weak so quickly
>do noticeboard quest to kill wyvern >wyvern in conquest road is glitched out and never engages you>blue moon wyvern doesn't want to respawn
>>736846402uninstall the game, delete all the files in left and make a clean install. And deactivate this cloud save thing of steam.
>>736845197LelUnironically kino, and so is the cheerful little tune in Gran Soren, too bad ambient music doesnt loop in this retarded game.
>>736846543https://www.youtube.com/watch?v=g0lDqEX1hckWell this looped, for a good reason.
>>736841563Thief is overpowered. I suggest don't play/use it if you want the game to last longer and be more of a challenge.
It's one of those games I can't play anymore because I know it by heart. On my last save, I had every piece of equipment in the game, every weapon, everything.I miss it though.
Best weapons and skills for every occasion using warfarer? Using Dullahan so 4 skills are available.
Kino game. The sequel cemented my visceral hatred for Capcom.
>>736846643see>>736845873
>>736845701>1:1 copy paste like BBIBBI only repeats each room, what twice? Three times for the coliseum room, and the boss rooms plus city are unique. Better than the Everfall, and I'd the occasional repeated from layout (with a different encounter table to boot) over overly short dungeons like Blue Moon, Shadow Fort, and the Catacombs.
>>736845128Fuck.. Right, I'll play dddda once I've had my fill with cd. Got it bought too after I completed dd2 but I was a graphics fag back then.
>>736845701>>736845926Thats what I plan on making after I finish my current game, I want to do huge tower dungeons then you explore in the over world like Mount and Blade and travel around to outposts and cities and trade your loot. You have to pretty much hire mercenaries to help you clear the dungeon.and yes, its gonna be pixel art.
>>736846767The first area in BBI garden of igonomy and vault of the defiled truth. It's mostly the exact same shit. If it wasn't for the atmosphere and loot no one would give a shit about BBI.
>>736846767All the main game dungeons felt like being a part of real world that existed before the player and will be still there if the player is gone. BBI just was themepark slop.
>>736845686Thanks but I'm on ps5. Haven't played in such a long time just lost on what I was doing. Do I just go to all the red circles on the map?
>>736846787>tower dungeonsSpeaking of. Might want to read some of Nihei's manga if you haven't already. I always found the settings very cool.
>>736846385>And PotD is full of undead enemies that aren't considered dead until you exorcise them and only certain units can do it.That's so fucking cool, so like the skeletons in dark souls you need a holy weapon to actually kill them or else they just come back after a few seconds?God, I ~LOVE~ that shit.
I'm sorry I know this is a thread for DD2 but are we any closer to beating this Ur Dragon? I was dealing next to no damage with all holy weapons and I need that last trophy
>>736846920Just kill it offline for the trophy.
>>736846841Garden has Wargs and Hobgoblins, and Ogres Pre Daimon and Greater Gobbos/Shamans, a Gore Chimera and Garms or high tier Saurians, Sirens, post-Daimon with a chance of Death Spawning.Vault has Hobgoblins and Cockatrice pre-Daimon and either Gorecyclops and Sirens + a Golem or Corrupted Pawns, a Cocktrice and Eliminators post.So they have different encounter tables which makes the rooms feel different. Yes there is some overlap but that's more variety than what you'll get from other dungeon.> If it wasn't for the atmosphere and loot no one would give a shit about BBI.People like it for the combat tables, necrophage spawns, and more interesting loot mechanic and drops. There atmosphere is great but so is the rest of DD, that's not what makes it so beloved.
>>736846920Use makers fingers. Like 80 of them.
>>736846908I read half his works. Though I kinda dont like how the current Tower Dungeon speed introduced the new faction so fast let alone being from THAT place. But his designs on existing monsters was pretty cool. I think the only way to make something so big and have a lot of them is procedural generated but you create so many rooms and tiles that its basically infinite possibilities.Though players would eventually see every thing so I am not sure how you keep it fresh with each dungeon. Maybe different design patterns for different dungeons. Some might be circular, others with long linear hallways, others very vertical, others wide and big rooms etc.
>>736846916I do too. Like I said the concept was amazing, it just ends up a slog after a while. To be honest it was more of a problem of the dungeon having some of the best loot possible in the game, and the game having a horrible RNG loot drop rate system. So you really ended up spending more time there than what was "intended".The exorcism part started becoming an issue after a while though. Only 1/12 characters being able to actually get rid of an enemy meant that the gameplay was super slow when fighting 15+ enemies on every floor. I think I moded another class (Necromancer) to have a similar Cleric exorcism effect when I replayed.
>>736846875So like the Everfall?
>>736847157Nothing a bunch of Shamans can't fix.
>>736847198Very leggy, and look at those thighs. All 4 of these bitches built like 2B, gyatt damn.
>>736847198Sherri my beloved. All breeding and no substance, that one.But seriously the place was cool. And I love how they expected you to kill units by dropping them in the void (if they DIDN'T have the loot you wanted).
I remember when DD2 came out there was a lot of noise about the lower height restrictions, but replaying 1 right now I haven't seen a single loli pawn in the rift or otherwise in about 40 hours, and I've cycled through tons. Just something that stood out to me
>>736847362>All breeding and no substance,True for all Bakram sluts if we're being honest.
>>736847480Lolis are not to be rented out like whores anon. I keep my loli offline.
>>736847480My first DD1 playthrough on 360 was a Guts cosplay (game practically bends over backwards to facilitate this) and naturally I went with a Sorceress Schierke pawn.DD2 did not let me recreate this. I will NEVER forgive them for this BETRAYAL.
>>736847480>hear that apparently 150cm is supported in vanilla and online>figure Capcom just "censored" it last minute>install the mod>the head also scales down with it to the point 160 looks youngerWell I don't fucking know who's to blame then.
Why the fuck are there so many saurian variants like what the fuckRecently I stumbled upon pure white ones in the everfall
>>736848484>take enemy>change colourand now you have a new enemy
>>736848484Hope you're looking forward to snow ogres, ice goblins and frost saurians in the DD2 DLC
My first time with DD2. Wish me luck bros.
FUCK ARCHYDRA
>>736847757You can still make a loli character retard
>>736848974post pawn ID
>>736849432Currently creating my pawn. Which vocation would be good for a melee char? I'm Fighter right now.
>>736849517Mage, heals+buffs and a way to deal with enemies you might encounter vulnerable only to magic (ghosts).
>>736845873The difficulty of beating enemies is an important part of feeling you have overcome something powerful. If the enemy puts up a challenging fight and you still win, that feels like being a legendary hero. If you just roll over them, I don't feel powerful, the enemies just seem weak. That's why RPGs need to keep providing you with challenging opponents that you can surpass.
>>736849517Thief are very good at climbing and hitting weak partsWarrior are good tankFighter are average imoMage is a must have for every party so don't forget to hire one
Yeah, I'm happy with her. Wish me luck bros.
>>736845873>I will never understand the 'it's too easy after a certain level' crowd. Power scaling is one of the main draws of RPGs. You start as a weakling who dies just by looking at a wolf and end as a legendary hero.Because Dragon's Dogma can't decide what it wants to be. Want to be a power fantasy RPG where you crush things with big numbers? Fine, but then don't put in a bunch of friction heavy mechanics like limited fast travel, camping, dark nights, having to use tactics to kill big foes etc. These are two different design philosophies, DD wants to have its cake and eat it too but it just ends up undermining itself.
SULFUR SAURIAN
blastin'
Just 4 more days
>>736848781don't forget snow wolves, snow harpies and snow goblins!that will be 40$ filrhy gaijin arigatou!
>>736848069which mod?The only mods I see online are mods that you have to run a console command every time you start the game
Why doesn't photo mode just let me fly around like any other game?
>>736848069They didn't 'just' raise the height floor to 150cm, they didn't 'just' add an additional 10 censorious centimeters to that height floor close to going gold, they also explicitly coded in 'proportion correction' that force modifies sliders like head size/shape as the character approaches the 160cm height floor in order to enforce adult body proportions.
>>736850783I bet someone in the ethic department is a huge pedo
>>736850642Use reframework's freecam, you can set a hotkey to toggle it on/off
I really appreciate that the developers went the extra mile and hid the underwear for this chest piece.
https://pastebin.com/WZrsHWaaso I'm using this guide but why does it recommend seamless warfarer over better warfarer mods?
>>736841783you know what I find really funny about dungeon beggars: they only consider it a dungeon if it goes down
>>736851814Probably just outdated, I think it recommends Random Encounters Re-Arisen when that's been rendered obsolete by Regional Enemy Randomizer with Custom DungeonsSame goes with Masterworks All being redundant now with Equipment Stats Overhaul. DD2 modding scene changes a lot right now.
how do you share your pawns in dd1 again? I don't think this game has IDs like 2, right?>>736842551use one of the save managers. there's one built into fluffy mod manager and there's a standalone one.
>>736850058Good luck!
>>736841273>we will never get a DD re-release that adds the handful of mechanical improvements DD2 made as well as a few more areas and side dungeonsThat's all I want from this world and I'll never get it.
>>736852229Name/vocation/level I guess.
>>736841937Nogames retard
>>736841273Am I supposed to focus on STR or MAG if I'm playing Mystic Spearhand with the Dullahan mod overhaul? Also does this class get any real damage skills later because right now it's just a bunch of weird gimmicky shit like throwing enemies and teleports with nothing that does actual damage.
>>736852412Why are you retarded? Instead of giving us a shitty remake Capcom should just add more content to DD2 or give us DD3.
>>736852539that heavily depends on if you're using other mods as well
>>736852412It's really hard for me to go back to DD1 after playing 2. Climbing and physics is such an upgrade it's unreal.
>>736851696I dread the moment my gooner run ends because I need to wear better armor in BBI.>>736852229It's unfortunately a bit of a pain in the ass. If you are friends with someone on Steam, your pawn will automatically show up for them.Otherwise, level, vocation, name, even inclinations help. If you just rested and uploaded your pawn, they should appear more frequently.
>>736852651>better armor in BBI.Never needed.
>>736852564>Why are you retarded?Why are you?>Capcom should just add more content to DD2They couldn't fix it even with a big DLC. The base game is too fucked up and the world design is too bad.>DD3Itsuno and Ikeno are gone and you can fuck right off if you think Kinoshita can do it on his own.>>736852648I know. I like everything else about 1 more but the lack of the improved climbing, ragdolls, and contextual attacks fucking sucks.
>>736852074Literally no one said or even implied they think this.
>>736852651>>736852710most of the BBI armor is just reskins of the most used base game armor anyway. the thong for instance is BBI armor.
Is it even possible to make a good sorcerer/mage fit in DD2?
>>736852756>They couldn't fix it even with a big DLC. The base game is too fucked up and the world design is too bad.ah, so you are indeed retardedthanks for clearing that up
>>736852758they do all the time actually>hurr durr it doesn't count as a dungeon because it isn't like a skyrim dungeon where it has one opening that goes downfuck off
>>736852813>liking the world of DD2You're a shit eating retard and likely brown. The world is horribly designed compared to 1, and the characters are all boring and flat. On top of that, there are too many dropped plot points and quest lines.
>>736852464>>736852651okay well she's scather/mitigater and I just rested at the innIf anyone else is replaying dark arisen right now, post your pawn and I'll hire them
>>736841667for 30 minutes or so, then it's blitz strike / fivefold flurry spam with MMO quests
>>736852876>and likely brownlmao, I'm whiter than you and your entire bloodline and you're beyond retarded>caring about muh quest linesfuck off back to shitcher, subhuman
>>736852975>I'm whiter than youNo you're not, zoomer mutt.
>>736853000cope and seethe, niggerI'm pretty sure you've never actually played DD1 at this point
>>736852975>>736853000I'm whiter than both of you combined. literally translucent
>>736853053>cope and seetheWhy would you confirm you're an underage third world shitposter during this argument?>I'm pretty sure you've never actually played DD1 at this pointQuite down, turdie.
>>736853285>stolen image>doesn't have all achievements>below 400 hoursyeah fuck off larper
>>736852874>hurr durr it doesn't count as a dungeon because it isn't like a skyrim dungeon where it has one opening that goes downOnly (you) said this.
>>736851814is the SDT preset here: https://www.nexusmods.com/dragonsdogma2/mods/1079?tab=filesgood for this modding guide?
>>736852756>like everything else about 1 more but the lack of the improved climbing, ragdolls, and contextual attacks fucking sucks.Same boat. The combat improvements they made especially when playing in regards to Fighter and Warrior are so damn good but then I do anything in the game that's isn't just fighting a large group of mobs/bosses and I'm just thinking "wow, I should just boot up DD1 again". I don't even care at this point, even if it's the most lazy shit possible I would kill for something new to continue to take advantage of what they made here.
Still one of the greatest games of all time.
>>736845873The second I start feeling like I'm way too powerful for the games content, I stop caring about finding loot and getting stronger, which goes a long way towards making me lose interest in an rpg. In theory, you're supposed to be building towards taking on stronger enemies right up until the end boss. The power fantasy is in whipping the weaker enemies that used to give you trouble, not every enemy in the game. The problem is you can't make endgame content that's challenging for autists like me who do every sidequest while also making it fun for people who just tear ass through the main story only. Best solution is difficulty sliders/mods. Getting a difficulty mod really helped me enjoy dd2
>>736853480I don't think so, I tried it and it turned everything into a massive damage sponge, I don't think that preset isn't designed for bestiary mod. Its designed for Vanilla + ERO only.
>>736853741I see, thanks
>>736852404Abby keeps complaining about getting raped by goblins. That isn't your doing, is it anon?
>>736845873Some people don't know how to modulate their behaviour. It's the same crowd that plays the "best" items/skills/etc. in a game with no regards to their own personal taste, while complaining how overpowered said thing is. The Saw Cleaver in Bloodborne always comes to mind.
>>736853732>The problem is you can't make endgame content that's challenging for autists like me who do every sidequestBBIDD2 was going to have it's own BBI / endgame forever dungeon mode with multiplayer guess what happened to that
Would you recommend getting DD2 for 20-25€?
>>736853732>Getting a difficulty mod really helped me enjoy dd2same
>>736853928Yeah that sounds like a good price for the CaC and combat of notjing else.I assume that's less than you'd pay for a burger and fries at a chain restaurant.
>>736853906>BBIonly challenging until you get tier 2 BBI gearyou don't even need tier 3 at all>DD2 was going to have it's own BBI / endgame forever dungeon mode with multiplayerguess what happened to thatfuck Capcom for thishopefully, if the DLC rumors are true, they fix this
>>736853337>stolen imageNope.>achievementsI'm not gay and I always kill the whore queen so I never finish her quest.>below [number posted rounded up to the next interval of 100]That's nice. You're brown and underage.
>>736854045>CaC and combat of notjing else.the CaC and combat if nothing else*
>>736853928Absolutely
>>736853496Yeah, that and the ragdolling makes combat too fun. The contextual stabs especially.
>>736854128Cuhrayzee: Teamwork Edition.
>>736853860Of course not, I only give her over to cyclopes.
>>736854128They totally hi-fived after that.
>>736852404Thx based anon. I will check it out later when I'm at home!!!
Just a late-night hug, right?
https://www.nexusmods.com/dragonsdogma2/mods/766?tab=descriptionis this mod still needed?
>>736856361Yeah, just make sure its the very last mod you toggle on.
>>736853860Nice pawn very aggressivehttps://streamable.com/if8sjt
Aww, she gave me flowers.
>>736856186those cheeks are hella rosy
>>736857312dongma 2 is rather bri'ish
bros I can't level two vocations I don't even like just to play magick archer effectively
Ur dragon is so cool
>>736857661Guy has a lot of heart
>>736857525dinput8 hooks on nexus can be used to set your skills and stats to what you want
>>736857909I like when damaging him you literally tear off his flesh and innards until you see his skeleton
They don't qactually expect you to do these escort without the port crystal cheese right? Escorting Quina to Prayer Falls from Cassardis would make lose my mind.
Only hiring male pawn
>>736858412they did before DA, yes
>>736858412You could also clear the path beforehand.
>>736857661Cool idea poor execution Whole fight is you spamming stab to the heart
Why are human women like this?
>>736856709Is there actually a load/install order with all the dogma mods? Don't think I've ever seen it mentioned anywhere.
>>736859051Built for female cats.
>>736854236>>736854617It really hurts me that DD1 doesn't have this.
>>736859139For the most part no, but the way fluffy works is it overwrites in the order you activate them, for most mods that's not an issue because they're just loading a lua script, but for the texture mod you want that to be the last thing you turn on.
>>736859365Does mod nerf rope pull?I never able to pull any enemy with it
>>736859750>Does mod nerf rope pull?What?
>>736859750Pretty sure the rope pull is related to stagger chance so difficulty mods can mess with it, yeah
I fucking hate the bullshit download speed cap on Nexus...
>>736860004
https://www.nexusmods.com/games/dragonsdogma2/collections/h2r2g0/modsThis collection seems pretty good for any of you lazy fucks out there. It has all the important mods but lots of extra stuff.
most to least fun melee classesWarfarer>Fighter>Warrior>Thief>SpearhandThief and Spearhand have way too much OP cheese shit that removes all fun and friction from the game
I wish dd2 had better consumable shortcut so i don't need to hire a mage all the time
>>736862037what could have been...
>>736862583WTF is this?
>>736862037>Thief and Spearhand have way too much OP cheese shit that removes all fun and friction from the gameexplain this a little bit more.
>>736862665what should have been...
>>736863145So this would explain the Everfall and the Pawns.
>>736850058Sent your pawn home.
Symone, my beloved...
>>736863936SYMONE!!! ITS FUCKING SYMONE!!!
>>736857312She can't help it, her mind is full of impure thoughts atm.
That's strange, in this shot it kinda looks like she has red eyes
>>736864408Someone gave your girl the dragonclap. Brine her before its too late.
>>736862532there is a mod for that
>>736864408This is how all women look at me btw. What do they mean by this?
>>736862583Sick idea for a game, gutting we never saw it come true and I'm sure this is what inspired the movie The Platform.
I got the gold idol from the bratty loli, what do I do with it? Just sell it?
>>736865539Give it to Caxton. After some time he has a quest and wants a Idol.
>>736865539dd1?Make a forgery asap and give one to caxton when he ask for oneThis way you can buy high tier weapon from him Never sell gold idol
>>736865539>what do I do with it? Word around town is a certain buxom lass who would do anything for one of those.
>>736865920He wont sell the better weapons when you give him the fake one.
>>736865940She's an agent just like Mason.
>>736865539They're masterworks all, you can't go wrong
>>736866017she's MY agent
>killing the metal golem is required to get The Hero achievementFor what purpose?
>>736865963You do still get the discount at shops while carrying the fake one though
Magick Archer was fine, I was never really a fan of it in DD1 either and DD2's iteration didn't really change my mind. Its strong on just about everything but it made Golems kinda annoying at first, I resorted to kicking the weak spot on the bottom of its foot until I realized Martyr's Bolt absolutely melts them.Welp, one vocation left, sounds like a Freelancer from FFV.
>>736869034Even though it's called Magick Archer, its dagger skills were fun as fuck. I hate DD2 so much, man.
>>736868621It's apparently a normal quest
>>736869550I was a mystic knight guy so I know what's it like to have your favorite stuff deleted.
Man, we really need a pastebin for pawn codeshere's mine: 4ZB1NAH0BXB1
>>736870601Feels awful
>>736870869didn't the general on /vg/ have one?
Does updated seamless warfarer work seamlessly with all the new nickesponja mods and the like? Namely Dullahan.
>>736872012comments say it works with Dullahan
>>736872012That's what I'm using, seems so.
>>736870869
>>736870869Good huntTook us a whole day to slay this griffin on very hard difficulty
On ng+ and first time seeing a ox cart like this
Seamless warfarer actually makes duospear feel pretty good, I was on greatsword slashing away and swapped to spear for Magick Speregonne when it tried to fly away, felt good.
>>736870462Yes but why?
I like Aelinore
>>736874367Her accent is cute.
>>736864408this harlot got the rot she did
Why can't we have a nice DD1 thread without DD2 scum trying to derail it?
>>736870601mystic knight was too unbalanced
>>736877192That was the best part.
>>736877067How dare people talk about the newest installment in the franchise
>>736879547They failed to create a rivalry between Dragon's Dogma and Crimson Desert so they're trying to create one between Dragon's Dogma 1 and 2.
how do you make a cute arisen in 1? mine always comes out looking like she has a fat face
Tomorrow I will enter BBI for the very first time
What do you do about Daimon 2.0's vortex attack? When I played years ago I remember my pawns all dying to it and I had to fight him solo. I was a Fighter.
>>736862037>Spearhand with Dragouns Foin, Skiedragon Feste, Humble Offringe, and Magick SperegonneBalanced and fun. Just don't use the shield.
>>736862583I wonder if Capcom keeps cutting it to get the numbers of MonHun up.
>>736877192It was way less OP than Strider, Ranger and Assassin.
If consider yourself a strider main you can't sleep on Fracture Dart.
>>736881035You need to knock him out of it with big stagger damage.>FighterOuch. Pop periapts, jump on his chest face and start hitting him out of it before he finishes sucking your pawns off.
>>736874367>liking whores
Anyone got some good settings for SDT while using most of Nick's mods?
>>736881035>>736881615You can even tell when he's gonna do the attack. It's purely HP threshold based. He does it once after losing around 3 bars of his hp and then on his last 3 bars of hp.
>return to Harve following a pawn in search of Ulrika>speak to some negro>mystic spearhand unlockedThis is how they present the shiny new vocation, yet the MA is behind a quest deep in the desert? Bizarre.
>>736880948Please look forward to it
>>736881774I didn't say Madeline though
>>736877067Be thankful the usual suspects aren't posting their horrible screenshots of their ugly ass characters.
>>736882309Damn, sorry my character is ugly.
>>736883170Do better.
>>736882309I will forever remember the CC demo launch and workshopping my pawn's face in here with other anons
>>736859336And human men too.
Cassardis. Home.
>>736884174rorric is my bro
dogged bastard
>>736883869>Jon Snow with even more of a baby face
>remember to save my Arisen's look before making a new game>but not my pawnWell shit...
https://streamable.com/0dwf4rDid a shit job supporting my pawns ;_; game unmodded
Best farming
>>736877067
Why are there only 3 armor slots? Is it Itsuno's vision? Or is the RE Engine that shitty?
>>736859365What do you mean? DD1 had things like that. The cinematic camera often captured them too it was cool.
>>736859365Doesn't have what, Implicate?
>>736890704They added a casual mode after he left. Take a guess.
I hope the upcoming dd2 dlc is more like monster hunter expansion than another gacha chalice dungeon that add nothing to the base game
>>736892391I hope it's a new region with an endless randomized dungeon at the end.
If I mods the fuck out of this will I have a good time? Do they really make the game that much better?
>>736891680>>736891757DD1 has staggers and launches, but they're canned animations. You can't launch and ragdoll an enemy and then pingpong it back and forth with attacks.
>>736841273why are you copying cd comfy threads?
>>736892986There's no functional difference except that DD2 is like you're underwater or moving through molasses when you or the enemies are mid-air. Takes away from the snappy coolness the first game had.Thinking about it, it's probably an optimization isn't it? I wonder if a modder could fix that.
>>736893146>There's no functional differenceThere absolutely is, but I'm not going to argue with someone who thinks implementing ragdoll physics is a simple "optimization" that a modder can do. DD is a far better game than DD2, but downplaying the actual mechanical improvements DD2 has is pure ignorance.
>>736893348>someone who thinks implementing ragdoll physics is a simple "optimization" that a modder can do. Don't be illiterate I was talking about removing the sluggish effect when things are mid-air in DD2.And there is absolutely no functional difference, it's just graphical.>hit or launch enemy somewhere>someone else hits it>you follow upIt doesn't matter if the enemies "ragdoll" animation is procedural or canned. The result is the monster getting fucked.
>>736893506>Don't be illiterate I was talking about removing the sluggish effect when things are mid-air in DD2.Then you're even dumber than I thought.>It doesn't matter if the enemies "ragdoll" animation is procedural or canned.One is deterministic and one is probabilistic. There is absolutely 100% a mechanic difference, and the more simulated systems games have, the better. Stick to complaining about inertia in games like DD2 or RE4R and stop trying to talk about mechanical stuff you're genuinely too dumb to understand or appreciate.
>>736893783>Then you're even dumber than I thought.Damn you're really salty for some reason. Why do you think you and enemies slowly float mid-air? I'm betting it's for optimization purposes since the game struggles to run smoothly.>One is deterministic and one is probabilistic.Both games factor in the distance and direction to send enemies flying, and both games have them flying. You're acting like the flailing animation is important when it isn't, it's just graphical. You're an unironic illiterate retard lol.>posts a video of the griffin dropping straight downSimply amazing, that's exactly like DD1.
>>736892597I likely would've dropped the game 300 hours ago if I didn't have mods.
>>736894597300 is babies food for me. I have over 10k hours in poe. I need A GRIND
>>736892597It really doesn't.
>>736894756Mods add some good stuff but the core meal is still shitty so not really. You should just play Crimson Desert, that game's crazy. It's so big with so much to do.
>>736894998>just play AI ubislop from gooksretard
>>736881391That's the entire reason DD2 got fuckedIf you look at datamined content DD2 was literally going to be the finalised DD1 vision they always had (all the races, big map, moon shit)The datamine has content relating to a dungeon with multiplayer named tower of the new moon, and if we look at the super old DD1 slides you can see why it's multiplayer centric as the tower itself connects to all words and arisens can enter it and dungeon crawl together Wanna know why we never got this? Wilds was getting fucked so they needed devs to fix it + they had to release a game for the end of the fiscal yearMH was in the hands of the nepo nigger so DD2 was put on the chopping blockThis shit was never about Itsuno being a hack, it's capcom murdering their golden goose while it's still in the egg
>>736895573Sorry, I thought you liked video games.