What do you honestly think happened to him and Roll in the end?
>>737313470They had kids.
ran out of batteries
zero killed them
They got old
get equipped with death
got recycled into parts of X
>>737313470I don't think even Capcom knows
>>737313470No idea, but it is a bit weird how someone so influential just disappeared and left behind absolutely no history. Perhaps he quietly shut himself down after Dr. Light died.Meanwhile the legacy of X lived on for hundreds of years.
>>737314260Nah, he'd win
>>737314538It helps when you build a whole as society
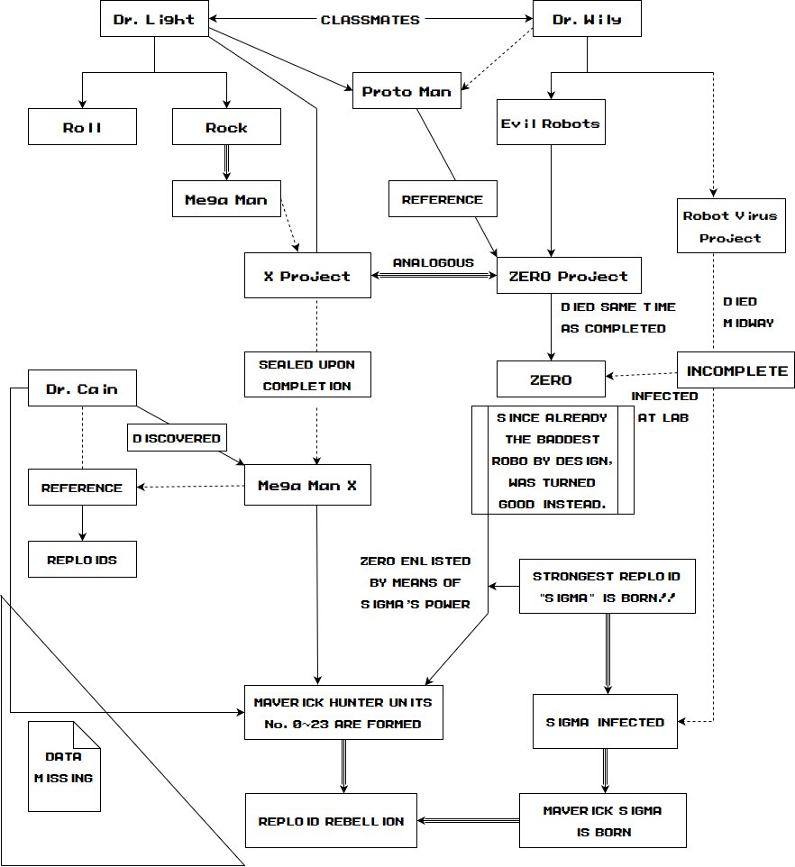
>>737314451X is implied to be in development whilst Mega's still running about.Wily had already made progress on Zero sometime around Mega Man 7.
>>737314764I don't know why Capcom didn't just say Mega Man's mind was transferred to X. It would've been the most simple and easy back story.
Could you imagine if Capcom had the balls to set a new game in the Legends period and have Rock and Roll just wake up in some tomb after like ten-thousand years while Volnutt stays on the moon
>>737314562https://www.youtube.com/watch?v=nPlTvJZG2J8
>>737313470Possibly they just had a finite lifespan and couldn't keep hiding themselves while they tried to repair themselves like X and Zero.
>>737313470Faked their deaths and moved to Acapulco with the rest of the Classic cast.
>>737313470Had their lifeless chassis put in a robot museum
>>737313470Mega Man was the first maverick and the hint is in MM7's ending. Mega Man was eventually corrupted by evil energy, forcing Duo to return to Earth where he had to put down Mega Man, Roll, Bass, Rush and Proto Man all at once. Then their history was buried. This left Dr. Light in grief and spurred him on to create Mega Man X and the centuries long diagnostic to make sure X would never suffer the same fate as Light's original robot children.
>>737315197You're only proving my point. Zero is a glorified robot master that was able to best Dr.Cain's greatest reploid, a machine far more advanced than Zero, with ease. Mega Man has gone against not only Wily's creations, but Light's, Cossak's, and some of the best scientists from the world, and that's not even mentioning the Stardroids. The fuck is Zero gonna do?
>>737314921I like it better that they're separate characters.
>>737313470Decommissioned obviously.
>>737316134I don't think it makes much difference. X shares the same traits as Classic. He destroy mavericks the same as he did robot masters.
>>737314921Because that's not what happened at all and they have entirely different personalities.
Their conciousnesses were uploaded to the Internet like all the other robots to live on as pure software.
>>737316296I said that would've been the most simple explanation, not that it happened obviously. Their personalities aren't that different outside of X being more mature.
Megaman never existed in the X timeline.
>>737315271Being fair Wily doesn't build his things with finite lifespan. Light made X's AI to infinitely grow so he wouldn't have added a lifespan either. The X series doesn't give reploids finite lifespans either. You only see that if you follow the Z branch into ZX where reploids get a lifespan of 100 years.
>>737316267Bro, there's a whole ass backstory given to you at the start of Mega Man X. They are absolutely not the same character. X not being Mega Man and being super advanced robot is the whole point of the character. There's a reason his name is a fucking variable.
>>737316783Where in my post did I say they were the same character? I said they share the same traits, therefore if Inafune wrote that X were Classic, no one would bat an eye. If Classic were given the same processing power as X, they would be the fucking same. How are you not grasping this, holy shit.
he will die in dual override
>>737315859Do remember that Megaman got his shit kicked by Terra at first.
Most likely decommissioned. MM9 already tells us that robot masters have expiration dates. I'm pretty sure something in a work for MM10 alludes to Light beginning work on X because Mega Man contracted Roboenza, and he wanted a robot that wouldn't succumb to viruses like that, and also free will obviously.I would guess that eventually Wily either goes too far or the world simply has enough of his bullshit and robot masters are basically outlawed and any research buried. Which would explain why there's only Mechaniloids until X is discovered, and Light's lab is sealed away and basically considered an Area 51 in X6.
>>737317353X being a blank slate works better because you can develop him individually separate from Mega Man. They can write Mega Man without having to think about how it could potentially reflect on X and vice versa.Take the Zero series. Zero is the same guy from the X series so they have to write references to the X series and evm try to foreshadow him the Zero in some of the endings of the later games. With X and Mega Man you don't have to go through that.
>>737317353You're questioning me not grasping shit? Nigga, you mashed the start button after the Capcom logo popped up.
>>737318402>Take the Zero series. Zero is the same guy from the X series so they have to write references to the X series and evm try to foreshadow him the Zero in some of the endings of the later games.They literally blank slate him because the design was very far removed from his original appearance.
>classic: dr. wiley is being bad again. time to stop you>x: sigma is a virus again. time to kill you again>retard: BRO THEY'RE >>>COMPLETELY<<< DIFFERENT PEOPLE. YES, THE LIMITED DIALOG IN THE GAMES MEANS THEY ARE ON A WHOLE NEW PLANE OF PERSONALITY DIFFERENCE BRO
>>737315859>Mega Man has gone against not only Wily's creations, but Light's, Cossak's, and some of the best scientists from the world, and that's not even mentioning the Stardroids.Not canon, Mega Man never interacted with later generations.
>>737320140Zero being the same guy as those games still matters, especially in 1 due to cyber elf X.
>>737313470
>>737320401tbf X8 was a transforming twink and CM was a police force leader getting the taste of too much power.
>>737314921Is it really possible to transfer data and memories to another machine anon? Like say you replace your Alexa with a new model can you transfer all the memories of the old one to the new one?
>>737316692We will never get that answer to bridge the gap between both series sadly. All we have are small hints a clues such as >>737314764
>>737313470In a pre-Quint going back timeline he becomes Quint and in post-Quint timelines he fulfills a job until being retired.I think one of the manga's had him become a dentist.
Let’s see who’s a tourist and who’s a hardcore nerd.
Evil Energy ----> Zero Virus
>>737320989>We will never get that answer to bridge the gap between both seriesGood because frankly that's ass. Nevermind that there are deviations within the series so it's not a straight line connection anyway.
>>737313581she does look like a mixture of megaman and roll
>>737314331Hag Roll...
>>737321259So you're saying Wily harnessed alien power.
>>737320401>Mega Man: "Just another day at the job">X: "When will the violence end?">Retard: "Yep. Totally the same character"
>>737313470Probably not the headcanon any of the devs had, but I'd like to think they were eventually upgraded into older bodies or something and were living peacefully in society, indistinguishable from Reploids at the time of the X games. Otherwise yeah maybe they're just in stasis for an indeterminate amount of time like >>737315003 says. Can't really see Capcom be on board with Rock just outright being retired.
>>737322303Bots getting retired was one of the points of MM9.
>>737321521That is beyond hag my man. That's full-blown granny. You wouldn't a nice old granny, would you?
>>737322198Mega Man didn't face the same level of treats as X did. There were no human vs robot uprising or general extinction events. He didn't have to kill his best friend. Most of the mavericks X had to kill he knew personally. Completely different mindset from having to destroy another one of Wiley's retarded robot master.
>>737323291>Most of the mavericks X had to kill he knew personally.The first robot masters were basically his brothers.
>>737320704is he ok?
>>737323530Yeah, just having one of those days that drags on.
>>737313470Dr. Light eventually died, Dr. Wily eventually died, Dr. Cassock eventually died, and there was nobody else with knowhow to repair them when they inevitably broke down. They either got damaged in a Wilybot fight or just eventually ran down and stopped operating.>>737322132>So you're saying Wily harnessed alien power.Isn't that the whole plot of Mega Man 8?
>>737323980>used once then breaks>thinks too hard and system shuts downI'm suppose to believe Light wasn't a hack?
>>737321059I engaged with everything on there except for the comic shit. Fuck Archie and fuck Ian Flynn.Quake Woman is gay as fuck by the way.
>>737323832It was only 100 years later. Honestly MM should've still been around. I find it hard to believe they didn't have facilities that could maintain him. I can understand if X took place 1,000 years in the future, but only 100? some young humans from the start of the series could very well still be alive.
why didn't dr.light seal classic mega man or roll
Capcom will never commit to showing what happened to Rock, Roll, Protoman etc because they are all too iconic to be given a definite ending no matter how grim and depressing the rest of the series became
>>737324571>Quake Woman is gay as fuck by the way.YOU TAKE THAT BACK
>>737324749The problem is that Light and Wily were too advanced with robotics, Light with AI and Wily harnessing powers that shouldn't be possible. Cossack could have been comparable but he was basically copying Light's work. The facilities were basically simplified down to deal with mechaniloids.
>>737324978This is why its always better to treat each Mega Man series as its own universe. This way you keep each rendition as flexible. And honestly it makes sense. This isn't like Castlevania where the timeline is linear. Mega Man has too many weird branches and such that its better to treat it as a multiverse like Legend of Zelda.
>>737321059I know way too much of this shit
>>737325262You might be right. Mega Man is basically Japanese capeshit, isn't it, so it should be approached the same way
>>737313470Rock's mind was integrated into the program used to test X's AI for a hundred years.His body was probably left in the lab with the rest of Light's bots.
>>737325110>Robot Master called Quake Woman>Character design is just generic reploid body with nothing to indicate its ability >HURR DURR BUT SHE'S A GURL
>>737313470They had sex.
>>737321059We must go deeper
>>737321059>Jay Eazy>Bond Man>MM7 vs mode>MM4 gold cart>Toe attacker>Roll kidnapped>Battle Rainbow RockmanI am faintly aware of the MM3 screenshots.
>>737326287Oh hey, this looks like it might be fun...>PachislotOh. Nevermind.
>>737326287>>737326608We need to get worse
>>737313470Almost definitely recycled for Reploid construction. Capcom will eventually spin lore that X has Rock's "soul" or some gay shit.
still waiting warmly for perfect blue to come out
>>737327174Damn it's been a minute, forgot about that one.
>>737314921Because megaman's AI is fundamentally incompatible with what X is
>>737327174Forget perfect bluelook at Corrupted
Rock becomes Rock Shadow in that one Megaman and Bass game for wonderswan in a displaced future from the classic line and Roll was meant to be Zero at one point.
>>737313470The edgy headcanon. Bass too. >ow the edgI don't give a fuck, it just works
>>737328121Rock Shadow =/= Quint despite the nigh identical designs. It's one of the more confusing bits of obscure trivia.
>>737326995They won't. They'll most likely just leave it at the implied shut down that MM9 hints at happens to robots at the time. Otherwise there won't actually be a direct connection.
>>737328418
>>737328418Rock Shadow is a prototype of Quint while Quint is Megaman from the future kidnapped and taken to the past and reprogrammed by Wily.
>>737328418>>737328689Little known fact: it's actually GBD
>>737313470Probably just didn't have power and nobody installed new parts. Dr. Light looked like he was on the verge of death before even making them, so it's likely he died of old age and nobody fixed them.
Canonically they just faded into obscurity Though X series and especially the ZX series makes a big deal about "Mega Man" and what it means to have that title
>>737329284Let's not forget how Legends has Megaman as a designation as well.
>>737329341Bonus points that Legends implies pretty heavily X and Zero were still basically the peak of technology, Shining Laser and Blade Arm being made up out of their derelict weaponry
>>737326884The sequel comics take a pretty radical turn when the cartoon show was basically recycled first gen Ben 10.
>>737329284In X "Mega Man" isn't even used much. The "title" even stops being important early on.
>>737329502It's something of a retcon but it serves as a reason why Wily's force ghost is so obsessed with him, Awakened Zero and the Zero Nightmare mention a blue robot they were tasked with destroying ("robot" being an important designation in a series that mentions them almost exclusively as Reploids and Mechaniloids), and why Sigma is completely obsessed with X's potential
>>737313470>My favorite theory is that he just got tired of living, and just held his breath, til he died!
>>737329502It was mostly just used to make people theorize that Serges was Wily.
>>737329628>Wily's force ghost is so obsessed with himI mean shit just being made by Light is more than enough for Wily to want to nuke him.
>>737329284>>737329628For ZX specifically, the Biometals and Mega Merging system has a proper name.In Mega Man ZX, that's M.E.G.A. System, the "Meta-Encapsulated Granule Awareness System", and in Rockman ZX that's R.O.C.K. System, the "Rebirth of Crystalized Knowledge System".
>>737329778Didn't the Japanese version of X2 pretty much confirm it?
>>737329778he WAS wily, shit localization ruined it
>>737330061It's weird how hard they repeatedly dropped the plot point that Wily was still digitally alive and still fucking hated everything
>>737329915As close as they could get without outright stating it that he was in fact Wily inhabiting a reploid body, he outright mentions Light by name and is the only guy to call X Megaman/Rockman X. Then X6 did the same again with a new body and it even reinforced that he can just jump out of those bodies whenever he's threatened by leaving it as an empty shell.
>>737330229Not only that but its implied he repaired zero to begin with, but X6 being X6 this is the biggest nothing burger of a character ever
>>737330310Ironically biggest proof would probably be that arcade game that shows Zero in silhouette to Bass, since it shows his X2 and onward finished design
>>737313470Easy answer is that before Light died, their minds were uploaded to the net
>>737329751That's the more realistic option.
>>737316692Nah, Zero having a Wily Number implies he existed.
>>737331725>Zero having a Wily NumberBecause Wily created him. Doesn't really imply Megaman existed though.
>>737316692That novelization of X1 disagrees, Mega Man existed but faded into myth in X's timeline
>>737331762Wily numbers follow Light numbers.
>>737331725Dr. Light and Wily never created the classic series robots in the X timeline. Which explains the relatively primitive robot climate of the X universe when X and Zero are discovered. >>737331945>novelizationOh yeah that myth 100 years ago that happened during my parent's years when cameras and televisions existed
>>737332149>Dr. Light and Wily never created the classic series robots in the X timeline.Yes, they did. Zero wouldn't be DWN-infinite if the DWN series didn't exist.
>>737332149>Oh yeah that myth 100 years ago that happened during my parent's years when cameras and televisions existedObviously something happened before X that caused Robot Master technology to fall completely out of vogue or even believe it wasn't possible until Reploid technology came about; sentient or semi-sentient robots should be old hat, yet there aren't any Keyboard Man or Piano Man robots running about in X's time and Reploids immediately filled the same ecological/technological niche as Robot Masters did with the animal bodies and elemental powers for specific purposes and assignments
>>737314921The whole premise of Mega Man X is that X had to be sealed away for a hundred years while Dr. Light's capsule ran iterative morality tests on him so he could make appropriate use of his free will when he was ready. Then Dr. Cain found him, copied everything he could from X's design, except the morality training and replaced it with a system that suppresses Reploids' free will. Going Maverick is just that suppression system being disabled, and the Reploids who experience that are all inevitably bitter and resentful about it.
>>737332284>sentient or semi-sentient robots should be old hatThat's the problem. Even in Classic they're not even semi-sentient. And the leading guy with AI croaked so you'd see a definite standstill.
>>737332231DWN can exist without the events of classic. >>737332284The discontinuity between the two eras is because the X universe is separate from classic.
>>737332425Hell Classic plays around every once in a while with the fact that there's really not much separation between Reploids and Robot Masters in terms of cognition, just Asimovian Three Laws rules that can't keep Mega Man from seriously considering blasting Wily's head off that one timeTechnically Proto Man is the first Reploid, and after him Bass and King depending on how you interpret their loyalty and lack thereof to Wily, and even with the latter two the joke is Wily is a dogshit programmer who can't make a robot loyal to him while specifically trying to>>737332456Obviously yeah but we're being pedantic nerds
>>737332145For all we know Wily was being a cheeky fuck by calling Zero DWN - ∞.
>>737316692Fucking Dr. Light is in X1. Of course they're connected. This is like pretending LOTR The Two Towers and LOTR Return of the King are in totally different timelines.
The utter lack of knowledge of Dr. Light. Dr. Wily, Robot Master, Mega Man etc in the X universe and the discontinuity of the robot societal-technological progression between the two eras despite being within 100 years of each other and the absolute global notoriety of said characters in the classic series proves beyond a shadow of doubt that the X universe is an alternate setting to classic.
After Light and Wily die of old age they voluntarily shut themselves down for the last time. You'd think they'd be put in a museum, but eh.
>>737332706>Fucking Dr. Light is in X1.So what? It's an alt universe Dr. Light.
>>737332751Lets go with "alternate future".
>>737332558Classic gives robot masters hobbies but they're still tied to their base programming and the Asimov "laws". Like look at Tundra Man. He gets interest in figure skating but at the end he was still working on environment observation before Wily reprogrammed him. He basically can't leave the job. A reploid can leave the job just because they chose to, like Squid Adler leaving the hunters after Launch Octopus went maverick.
>>737314260tpbp
>>737332965Bob and George doesn't count, Anon.
>>737332774You must be an alt universe shitposter instead of the one I replied to. Any replies to this post will also be from alternate universe people.
>>737313470I thought it was implied that Zero killed them.
So basically we've determined that Classic and X are different universes. Now that we've got that out of the way, what is the logical conclusion of the Classic setting?
>>737328248I buy Zero killing everyone, but I don't get how he was eventually stopped. If classic Mega couldn't stop him, then nobody should have been able to.
I would read a series of books based off Mega Man lore.
>>737333180>what is the logical conclusion of the Classic setting?Mega Man X.
>>737333208Thats why it doesn't work. And is just something a sprite webcomic made up.
>>737333148No. That was just Bob and George.
>>737333261That's illogical. Too many major inconsistencies.
>>737333148That is never implied anywhere.
>>737330441The Power Fighters isn't canon.
>>737333563It doesn't contradict anything
>>737333602It's still not canon.
>>737332456>DWN can exist without the events of classic.No, it can't. It's literally Wily's Robot Master designation.
>>737333634Source?
>>737333804Yes, it can. Dr. Wily created Zero and gave him a number but that doesn't have to be Classic universe Dr. Wily. You literally cannot come up with an acceptable argument against my position.
>>737333871Dude, Robot Master is an English name. In Japan they're just called Numbers. DWN literally just mean Wily's Robot Masters.Zero wouldn't be called DWN-infinite if the classic era didn't happen.Besides, we know from official sources Zero was based on Proto Man.
>>737334071>Zero wouldn't be called DWN-infinite if the classic era didn't happen.>>737332572
>>737334071>Rock -> Mega manWhat?
>>737334206Rock was originally a housebot like Roll was. When MM1 attacks happened Rock was suited up and changed to Mega Man even though they're the same.
>X is a different timeline from Classic because... It just is okay?
zero kills everyone. probably wily too.https://www.youtube.com/watch?v=JShkRLtDoAg
>>737334071DWN means Dr. Wily Number. >Zero wouldn't be called DWN-infinite if the classic era didn't happen.Wrong. That is not a prerequisite.
>>737334383Then what was Protoman?
>>737334206>young'un learns about ROCK n ROLL for the first time
>>737333427There isn't a single inconsistency going from MM6 to MMX, and later inconsistencies usually came from Capcom not caring if the plot made any sense.
>>737330229Isoc also refers to X as “old robot” instead of reploid
>>737334652Prototype robot that went rogue.
>>737334652We don't know what his original purpose was supposed to be. He just decided to run off one day because his power core was defective and he was afraid that Light repairing him would mess with his personality. Wily found him, repaired him, and turned him into a weapon for good measures.
>>737334537That's oil
>>737334647No but acting like this isn't the actual implication without any proof to back that up is retarded.
>>737334652a real nigga (RN)
>>737334675I thought he came out of the box as Rockman/Megaman
>>737334708>There isn't a single inconsistencyThere isn't a single consistency
>>737334652It’s in his name. Light was trying to build a really good robot. Most likely, Protoman has all those capabilities because the intention was that ideal of robots being heroes and helping people. Just without a clear goal.I’m gonna go a limb and assume the Robot Masters actually derive from him or advancements based on him because of that. Basically, Light learns better by Protoman and the next generations are more specialized and stable.Unfortunately Protoman ran off thinking he’d be decommissioned and was “fixed” by Wily
>>737334854No? He has a civilian life when he isn't fighting Wily. He's just plain old Rock Light, robot boy and lab assistant.
I just wonder what exactly is the purpose of multiple viruses. X5 had multiple strains and Zero basically need exposure to them all to become Awakened.
>>737334826The only implication is that Wily created him. Somehow in the span of 100 years no one knows who the most famous roboticists are, no one has ever heard of the most high profile hero robot of all time who was a mainstay in mass media and global conflict and somehow robot technology is completely lost unil they dig up an old robot. It's fucking stupid. It makes zero sense.
>>737333208>I buy Zero killing everyone, but I don't get how he was eventually stoppedHe wasn't stopped. He just completed all the tasks Wily programmed him with and since he didn't receive further instructions (because he also did Wily in right after he was activated), so he just returned to base. He willingly stayed there in that abandoned ruin doing nothing until someone stumbled onto him, whom he promptly offed, then Gamma's maverick hunters went in to investigate and were wiped out, then Sigma was sent to deal with it. He was still a slave to his original programming but after so much time it had deteriorated to the point that he'd become even more unstable, which is why Sigma survivedThink about it. He wasn't imprisoned in that ruin, he was just sitting there waiting for someone to find him, sort of like X (except not in stasis)
>>737334647>DWN means Dr. Wily Number.Yes, and Number means Robot Master.
>>737335021And how do you know that nobody knows about the Classic era characters?
>>737334071>we know from official sources Zero was based on Proto ManHe was the prototype for all humanoid robots so I would think that was a given?
>>737335104Considering robot technology was lost, wouldn't be fucked up if Zero literally solo'd every robot and scientist in the world and went back to sleep?I guess Wily had the last laugh
>>737335013>Sigma basically became the virus after merging with the original maverick virus to be the Sigma virus>it doesn't really affect Zero so Wily's ghost completes a new strain that patches Zero but also affects other robots for good measure>from Zero's core DNA Gate creates the Nightmare virusSigma just spread the new strain to the world for better odds of hitting Zero.
>>737334854heh
>>737335113You're having an autistic meltdown. Number means number. But even if it somehow did mean robot master, that still wouldn't preclude an alternate timeline. You aren't making any logical sense.
>>737313470They died
>>737335275I think he just took down whoever Wily considered an enemy then returned to whatever secret hideout Wily was using at the time.Where does it say that robotics technology was lost between 20XX and 21XX? They still had lots of mechaniloids and such around. Reploids may have replaced robots but where is it implied that they were no longer around when Dr. Cain discovered X?
>>737335104Inafune was asked about it and said "doing something like that is not in zeros character". Look at that psychotic fucker, it's not in his character? lol okay bro. Everything in your post lines up.My guess is him killing everyone was the original idea, but then they wanted to keep it a mystery so they could can continue the mainline Mega Man games to infinity. Shitting a new one out every 5 years or whatever to cash in on nostalgia.
>>737335484mechanoloids were still around but they were limited in what they could do due to their clunky AIs. Robotics basically went through a dark age were it stagnated and regressed once Wily and Light were gone as no one else in the field came even remotely close and government cracked down on how good robots could get made to avoid robot master situations. It wasn't until Cain unearthed X that they managed to make non retarded robots again...and yet they had the brilliant idea to make a shit load of them furries.
>>737335380>Number means numberFor fuck's sake, Number is what Robot Master is in Japan, that's literally what they're called.There's no alternate interpretation to the screen saying DWN-infinite in MMZ3, it literally means he's the last of the Robot Master line that began with Proto Man and Mega Man.
What's with the asshole badgering everybody about canonicity
Wily never used Zero. The W appearing on Zero's crystal during his battle with Sigma debilitates him so we can assume it some sort of Wily control mechanism. IIRC Wily did mention that Zero was unstable and that he was still working on controlling him, something that had to do with the virus.
>>737313470a better model of robot came along so they got scrapped
>>737321059This iceberg is such a fucking joke. Jesus christ I hate zoomers.
>>737335970ナンバーズ just refers to Wily's series of robots. Again, you autistic fuck, that term does not preclude an alternate timline in any way, shape of form. You are a ranting madman.
Why do you think they came out with the X series anyway?Why make a new series with a new character that is visually almost the same, set in the future but refuse to explain how they are connected?
>>737313470Most likely in a museum somewhere as the first two Robot Masters
>>737336162Wanted to change up the gameplay but too scared to permanently alter their cashcow series' tried and true formula.
>>737336208I only ever played X, never the regular MM games.Isn't gameplay exactly the same?
>>737336162Megaman had done all it could do on the NES, it was a way to revitalize the brand.
>>737336247Why not just make more Megaman for the SNES, then?How is putting an X after the title revitalizing the genre, rather than incrementing the number?
>>737336162I'd her horns
>>737336289Someone asked the same question and that's how we got megaman 7.
>>737336568Cool. That was the best one.
>>737335021That's not true, Dr. Light is still remembered as a robotics genius in X's time, Cain says as much.
>>737335705A lot of mechaloids looked like animals. Might as well give them human intelligence.
>>737335970It also literally means number, as in there's a number associated with each robot generally dictated by when it was made.
Classic inevitably leading to X would be quite bleak but we also know there's the peaceful future Quint comes from.I think X is one of the many alternative futures spawning from Classic, possibly one where Megaman shoots at Wily but doesn't kill him, branching off of 7, which leads Wily into rushingtthe creation of Zero and the Virus out of fear and hatred. In this timeline, X was already in prototype stages, but Megaman willingly hurting Wily became the reason for Light to start working on the morality tests for X.
>>737335021Do you know who the most famous doctors were 100 years ago?
>>737335970They aren't officially known as numbers, that's just JP player slang to refer to them collectively.
>>737337208Yeah, Edison
>>737334652Was the protoype of the robot masters, is the only robot master with true free will unlike rock and roll, but that came at the cost of a faulty energy reactor that if light fixes he'll lose his sapience, which is why he ran off and went to wily, who replaced his energy source to a nuclear one and gave him the shield to compensate, he's also the template for the sniper joes
>>737314764was there ever given a reason why Zero was so much better than every other shit that Willy made
Since people are having a shitfit about robot classification I think this is a good place to ask. Is X a Robot Master?I've been making a Mega Man Card game and have reached the X series and I don't know if I should give him that trait on the card. Same question for Zero too.
>>737337564Wily stole x's schematics but couldnt really replicate his free will
>>737337594Both are robot masters, only the desgins derived from X are reploids
>>737335651Yeah I'm in the same boat as you on that.Basically, I am aware that the creators disavow the edgy headcanon. Because of what you said, but probably also because classic Mega Man is, overall, a lighthearted setting. So bad stuff like that wouldn't happen! Hell they wouldn't even go through with making X the main bad guy of the "darker" setting of Mega Man Zero. And so what happened to the original cast is left mysterious, and funny haha silly answers like >>737314331 are put forward because it's just a story. ...But logically it makes sense that Wily activated Zero, he was hard to control, so Wily tried to deactivate him, Zero goes nuts and wrecks him and the base, but the voices in his head still tell him to go destroy Mega Man and Light Labs, so he does that. But X is underground so he remains intact and Zero returns to the ruins and just waits. No one knows what really happened because Zero destroyed everything quickly and disappeared just as fast. So it remains an unsolved mystery and the world moves on.Would Capcom ever in a million years sanction that? Fuuuuuuck no. But it still works! So that's what I personally go with.
>>737337646I was aware they weren't Reploids, I just wasn't sure if they were technically Robot Masters or if they are their own separate thing.
>>737337564Zero is the end of a pretty long line of robots designed to destroy Mega Man and the magnum opus of outright copying Mega Man, Zero's helmet is somewhat closer to Mega Man's than it is to X's and X is the actual successor robot, or Bass looks like X in the First Armor but in Classic's artstyle and with big head fins. It's hardly a coincidence Wily specializes in copying Mega Man
Is Diana from Pragmata Roll coded?
>>737337597Literally only used Protoman as the base.
>>737337594That name seems to just mean a robot made around the time the Classic games were made. Presumably those two were built when the phrase robot master was in popular use, so it makes sense to call them robot masters.
>>737337594Technically. Also on a technicality because X and Zero are so advanced they get called reploids too.
>>737337756Thought it was due to him supposed to be the titular Mega Man X in the early planning stages.
>>737337594>Is X a Robot Master?On the one hand, I consider him a DLN so I want to say yes. But on the other hand, the message left by Dr. Light in the intro of Mega Man X refers to X as "the first of a new generation of robots" so it might be more accurate to give him his own classification above the original Light/Wily/etc. Numbers.
The Maverick Virus is modified Evil Energy. If Duo had done his job none of this shit would have happened.
>>737321059This is awful, what the fuck? A good 65% of the things on here can just go under the top layer. Whoever made this iceberg doesn't understand how the fuck an iceberg meme works. Why is Sonic Racing Crossworlds so low? Retard. Kill yourself
>>737337594>>737338034A Super Robot Master 2.
>>737338249Yeah let's go with that.
>>737337831As far as I'm aware it's a classification of advanced robots meant to oversee other robots from the classic era. E.G Guts Man is a Robot Master, but Mettools are not.
>>737337594
>>737337564Zero was developed to be the Patient Zero of the Maverick Virus, and Wily's previous robot, Bass, was already the most advanced robot of the time.Zero was so advanced that when he went under to avoid the Sigma Virus from spreading, they studied him and created the Cyber-elf technology from what they learned.
>>737338861That's if he goes to sleep leaving X to deal with shit alone which effectively makes the world worse by leading into the Zero series.
>>737337802This is wrong, its literally stated in a interview this is not the case
>>737338969What's wrong is still thinking Wily took X's schematics.
>>737338608Yeah Robot Master refers to the more humanoid robots with abilities who are running as intelligencia for fields of smaller worker robots, similar relationship between Reploids and Mechaniloids
>>737338820How could so much sass be generated from such an ancient machine?
>>737338820They get called reploids for simplicity's sake. They're literally too advanced for the world.
>>737337597Zero is literally not a reploid hes an alien in Xs world when you think about it
>>737313470Sigma destroyed him, this was shown in the PSP game
Who's the Omega-xis/War-Rock of the robot timeline?
>>737339151Prior to at least X4, characters in-universe did make a distinction between X and reploids. I dunno about afterward though.-When Zero tells X to go ahead and blast Vile, the latter replies: "Dream on, Zero! X knows he can't defeat me! My armored carrier is more than a match for his ancient weapons!"-Upon being defeated, Sigma says this to X: "No!!! It's not possible! I'm a Reploid! I can't be destroyed by you! Why, X?! Why have you done this to us?! Without the humans, my Reploid brothers could have ushered in a new age."-Upon destroying Byte, he says of X: "How can this great power be generated from within such an ancient machine!? Well done, X. The victory is yours."So I don't know if it's supposed to be common knowledge, but a lot of characters understood that X was a much older model and NOT a fellow reploid.
>>737339540Model X?
>>737339540I'd say Terra
>>737339610Just meant an older "reploid". It was more distinct then but even in 22XX X and Zero are too advanced so they get called reploids for simplicity's sake.
Zero is a fusion of Protoman, Bass and Roll. That's why xhe is so powerful.
>>737338608I was thinking of basic enemies that are robots but not Robot Masters. I figured it's clear enough that only the more human ones count.
>>737313470Mega Man 1 through 6 - Special Weapons in the “11-Style”
>>737336239
Mega Man 7 through 10 - Special Weapons in the “11-Style”Got any favorite costumes?
>>737340107Zero would shut down from thinking too hard developing ways to attack if he had any Roll in him.
>>737340345They all kinda suck desu
What do?
>>737340516Destroy it I guess?
>>737314764By X6 Zero has had enough of it, I’m sure we can all relate to things that happen in our lives.
>>737340516FINALLY!
Why would you give a robot a ponytail
>>737340516
>>737313470If you look closely here Mega Man has gotten a bit of a redesign and before Sonic too lol
>>737340668Fun fact, the cartoon was going to look like the OVA, but it was considered "too cute", so they redesigned everyone.
>>737340107Wrong it's a fusion of Roll, Megaman and Rush.
>>737340258>. I figured it's clear enough that only the more human ones count.They don't though. Sniper Joe for example are not Robot Masters
>>737337208to me the most famous comparison would be henry ford and not everyone knows about the stuff he worte about the tiny hat people so it tracks another good one is that mercedes used to make war tanks and were the enemy for a large portion of time but its the darling of every hood nigga time changes perspective i guess
>>737340570He just got more serious.
>>737341845You're retarded. Henry Ford is world famous for his automobiles. That's the equivalent of Dr. Light.
Stop it
>>737340774We live in the worst timeline
>>737314538I always headcanon'd that his "ghost" was just transferred into X.
>>737342317
What's the best Classic games besides MM2?
>>7373424427
>>737339225Lmao no
>>737340668I was big into Mega Man as a kid, but I always refused to watch the cartoon because I hated how they leaned into the weird NES box art style designs. Then you've got Captain N, which couldn't even get the color right.
>>7373424424. If ROM hacks count, this hack, Mega Man 4 Voyage, is great too.
>>7373424429 and 7, 3 and 6 if you want to fill yourself more
>>737342442V
>>737340345Rather glad it's a one-off for 11, and mostly yelling at Mighty No. 9 and Inafune to suck their cocks
>>737340668It kills me how accurate Wily is to other portrayals and then Light is an extremely Americanized version
>>737313470Probably decided to deactivate themselves after Light died and the world they knew changed.
>>737313470According to Google A.I., Mega Man and Roll got decommissioned. Mega Man X happens to be an entirely new machine built from the ground up with the original Mega Man as a starting blue print. Same thing happened with Protoman and his replacement, Zero.
>>73734067680s heavy metal.
New series idea: Mega Man seX
>>737343139That's just Xtreme beach volleyball.
>>737343236Dibs on Iris.
>>737343236#3, #5, #8
>>737313470>What do you honestly think happened to him and Roll in the end?rust
>>737343236Pass on all. Where's Roll? Or Alouette?
>>737332558Bass' only directive is basically "be better than Mega Man," so it's only natural that proving himself as the superior robot will sometimes contradict direct orders from Wily.
>>737343524You could have just said you wanted a little boy.
im going to be honest. i have only played 3 megaman classic games.(7, 8 & rock & bass). Meanwhile I've played X1-X8MMZ 1-4MMZX/MMZXALegends 1-2Battle Network 1-6Star Force 1-3XDive gachai dunno. classic just never stuck with me
>>737343586Bass is given that as a single-minded obsession but it's hard to parse out whether that's actually his given Prime Directive or whether that's a natural consequence of his inferiority-complex personalityThe Archie comics, faults and foibles regardless, touch on this a little with Proto Man having an illusion of freedom with his Prime Directive being so hilariously vague ("be Dr. Light's son") that he does have free will in practical terms
>>737343590I said Roll, not Rock. Project not your gayness onto me, spiteful hagfag
>>737343820Whatever homo.
>>737343236Where is leviathan?
>>737343893in the bad timeline
>>737340668>>737342505It's kind of hard to believe that the "Archie with thicker eyebrows" aesthetic they went with for Megaman was supposed to give him more mass appeal. I always thought it made him look way goofier
SUPERFIGHTINGROBOT>MEGA MANSUPERFIGHTINGROBOT>MEGA MANSUPERFIGHTINGROBOT>MEGA MANSUPERFIGHTINGROBOT>MEGA MAN
>>737344454American kids had dogshit taste in the 80s
Alternate timelines/MMX is a more serious and action based take on the seriesI don't like classic connected with XSame with MMZ
>>737344454Americans are too obsessed to be the coolest kid in the room even now
>>7373424422 isn't even the best one. Top 59 > 11 > 3 > 4 > 6 or 7
>>737344610Ruby Spears Mega Man cartoon came out in the 90s iirc. American kids had pretty good taste in the 80s, Thundercats was cool, Transformers was cool, TMNT was cool
>>737344573Greetings from Germanyhttps://youtu.be/MkHr-vMfhYE?si=gi2U4vnnhwJilgKm
>>737343674>Only plays the worst classic games>Wonders why he doesn't like them
>>737313470Duo took the megaman cast to his homeworld to escape the new goverment robo purge ban laws, that's why Light is alone at the end with X
>>737343678>it's hard to parse out whether that's actually his given Prime Directive or whether that's a natural consequence of his inferiority-complex personalityOr is that his personality because being better than mega man is his prime directive?
>>737345325I wouldn't say that they had good taste. They just had it really good.
>>737345256You can beat [GAME] (Megaman X7) without X, but it's awful
>>737337756>>737338861so the reason is just "Willy tried really hard with Zero and never again with anything else he made"?
>>737345973Zero was half-finished and Wily's meat-body died before he could complete him
>>737345973Yes, but according to the games he died right as he finished Zero.
>>737344920Inti really tried connecting it all only to cause their own messes.
>>737346556I'm really not a huge fan of them apparently trying to speedrun the setting towards Legends after Zero/ZX
>>737336239Classic Megaman didn’t jump on walls for starters and his mobility was reliant on Rush (dog) working as a portable platform or spring for him. Most he could do was dash on the ground otherwise.Arguably there were more secrets around than 4 armor parts. But he was otherwise limited in what he could do.
>>737346665The connections they tried were a mess and for whatever reason didn't realize Legends is like 6 millenia away from X or ZX.
>>737343674>i dunno. classic just never stuck with meSame.
Remember that time when Tron was chased by a dog she had to go up a pole? Talk about making a funny good impression.
>>737313470Cursed or Blessed?
>>737347614even has a kid I fell in love with tron and she was more of a waifu than roll
>>737347659Cursed. Not fat enough.
>>737337749Reploids have “repl” in their name exactly because they are X’s replicas. By the original definition this excludes both X and Zero by default as X is their origin and Zero a separate robot altogether.In practice, reploid includes them because nobody knows they aren’t included, even themselves.In one of the novelizations of X1, Sigma figures that out and points out to X that reploids are derived from him, further deducing Zero’s buster was compatible because Zero was built using the same robotics theory as X was.If we go further, there is a good likelihood High Max isn’t a true reploid since Gate built him using Zero’s DNA. He’d be basically Zero’s equivalent of a reploid.
>>737348203>Reploids have “repl” in their name exactly because they are X’s replicas.I know this, I don't understand why you are telling me things I know and not answering the question.
>>737345973I’m gonna deduce that Wily either died as he finished Zero or the original intention with the Virus was to do the finishing touches. Kind of his equivalent of Light putting X to morality tests.When we see “Base” Zero he is basically an animal that attacks whatever is moving and sadistically beats it to death. So my guess is that the Virus was intended to “patch” him into Awakened Zero. That failed however, Zero ironically becomes a normal well-meaning robot and Sigma goes crazy with the infection.His subsequent antics as Serges in X2 and Eurasia’s strain in X5 would be finally complete him as intended since the Sigma Virus across the planet only empowered Zero and nothing more by that point.
>>737347376You can't latch on walls on regular old Megaman? Fuck that, outright unplayable.
>>7373424424, 7 and 8
>>737348608it compensates with the slide early on
>>737348203They're called reploids because they're suppose to replicate humans. X was just the base.
>>737348527I think the zero virus was supposed to infect and take over X as a fuck you to Light, but X ended up immune and it only could infect the early reploids until they finally figured out how to make them immune with Axl and later generations.
Something I would like is an explanation on how reploids are tolerated in society even after all the increasingly deadly disasters caused by them, the first two X games are just guerrilla warfare and takin over some facilities, but in X3 Sigma fucks up civilians in a city, in X4 he drops a giant flying yacht downtown and then takes over a death laser, and in X5 he finally does a colony drop.Is reploid slave labor so necessary to society?
>>737349014>but X ended up immuneHe is not inmune, In X5 if you take constant exposure to the virus as X he will get debuffed and lose health over time, he just has anti viruses>>737349191Reploids by large increased progress and efficiency to the point they're necessary to carry out the logistics in society
>>737349014It's not that new gens are immune though. You see Gigavolt kind of fried.
>>737349191X1 seemingly happens during a golden era that the world advanced a lot and the Mavericks were manageable. Sigma’s rebellion was the first case of a movement of that magnitude.X4 is where mankind should really question it with Repliforce’s independence movement but even then General kept doing propaganda claiming they didn’t want to war with mankind and just be freed. Repliforce was set up on the Sky Lagoon’s incident but I dunno if they were truly deckared guilty for it or the truth was exposed. Regardless, here is where humanity should have started putting heavy bans on Reploids.X5 is a disaster on so many levels that there simply isn’t anything you can do. The entire game happens through the span of a few hours in which a robot virus spread worldwide and a space colony crashed screwing the atmosphere. Even if mankind wanted to do anything they wouldn’t be able to because…… in X6 Gate points out humanity evacuated underground while the reploids were working for them in the surface. So it’s likely mankind is out of choices here and they are forced to rely on the reploids to repair the world after the events of X5.Basically there is enough plausibility to allow reploids to stay in X1-3, with X4 being the glaring point something should have been done and X5-6 they are done for.Then we get to X8 that mankind finally got fed up and decided to go to the moon and be freed from all those wars
>>737344610>American kidsNah, American cartoon studios had dogshit taste in the 80s. Try to think of all the absolute horseshit cartoons to be made in America and how many of those are still actually fondly remembered.From my childhood the only ones I still have fond memories of AND could actually "still hold up" are80s>Heathcliff>Ducktales>Voltron>Transformers>TMNT>Thunder Cats
>>737349881X8 also has the project stopped so they don't go to the moon at the end. Instead they're stuck on Earth but the Earth started recovering naturally plus other work like Gaudile's cyberized plant research.
>>737349881The Repliforce was in hot water with the humans from before X4. The Hunter were so good they kept the PR on good terms
>>737349191X1 starts right after Sigma nukes the world. It wasn't a guerilla war but a full fledged robo coup.
>>737314921Because x is a completely different character with a different character arc.He has the question of violence classic megaman dosen't have.
I feel like the closest thing to getting a satisfying Megaman """ending""" is just reading Astro Boy. And maybe watching Casheern. And everything else that inspired this heavily derivative franchise.
this franchise is dead and buried. you have to let it go, boomers.
>>737350323>X1 starts right after Sigma nukes the worldhe never nuked the world, he simply staged a rebellion, he does remake the world in the remake