[a / b / c / d / e / f / g / gif / h / hr / k / m / o / p / r / s / t / u / v / vg / vm / vmg / vr / vrpg / vst / w / wg] [i / ic] [r9k / s4s / vip] [cm / hm / lgbt / y] [3 / aco / adv / an / bant / biz / cgl / ck / co / diy / fa / fit / gd / hc / his / int / jp / lit / mlp / mu / n / news / out / po / pol / pw / qst / sci / soc / sp / tg / toy / trv / tv / vp / vt / wsg / wsr / x / xs] [Settings] [Search] [Mobile] [Home]
Board
Settings Mobile Home
/vg/ - Video Game Generals

Name
Spoiler?[]
Options
Comment
Verification
4chan Pass users can bypass this verification. [Learn More] [Login]
File[]
  • Please read the Rules and FAQ before posting.

08/21/20New boards added: /vrpg/, /vmg/, /vst/ and /vm/
05/04/17New trial board added: /bant/ - International/Random
10/04/16New board for 4chan Pass users: /vip/ - Very Important Posts
[Hide] [Show All]


[Advertise on 4chan]


File: 136185987.jpg (1.17 MB, 1187x1200)
1.17 MB
1.17 MB JPG
Previous: >>542496963

>JP Game News
Current Rate Up: Hishi Akebono (Alt 3*), Marvelous Sunday (Alt 3*), Fuji Kiseki (SSR), Eishin Flash (SSR)
10/7 - Legend Race vs NTR and Super Creek (Alt)
Early October - Tachyon's Factor Research
Late October - New training scenario
October: CM Sprint - Niigata 1200m
November: LoH Dirt - Morioka 1600m
December: CM Mile (No debuffs) - Hanshin 1600m

>Global Game News
Current Rate Up: Gold City (3*), Nishino Flower (SSR), Vodka (SSR)
10/7 - CANCER CUP - Tokyo 1600m
10/14 - Summer Maruzensky (Alt 3*), Summer Special Week (Alt 3*), Sweep Tosho (SSR), Winning Ticket (SSR)
10/14 - Summer Story event
10/21 - Meisho Doto (3*), Special Week (SSR), Tokai Teio (SSR)
10/26 - Half Anniversary Part 1
10/30 - Eishin Flash (3*), Nice Nature (SSR), Tosen Jordan (SR)
10/30 - LEO CUP - Hanshin 2200m

Timeline: https://uma.moe/timeline

>IP News
Umamusume Cinderella Gray 2nd cour will air on 10/5
Umamusume 6th Live Event Autumn Leg will be held on 10/18-19
Guest Starring:
Alexandros, Ooishi Masayoshi (Day 1), Kageyama Hironobu (Day 2)
https://umamusume.jp/contents/event/tnf6th-autumn/

>Thread Circles
JP: ウマオオオオ (20 million/month), PUMA, ウマぴょいのまにまに (No quota)
EN: https://rentry.org/globalclubsuma
You must be E3 (20k points) to join a circle. Apply with /uma/ or /vg/ in your profile or post ID in the thread.

>All Guides & Resources
https://rentry.org/uma26
Game database
https://gametora.com/umamusume (Click the gear to switch between JP / global server info)
A basic guide for newfags
https://rentry.org/umaglobal
Find networks if your region is blocked from the game or client
https://www.umavpn.top/93
Seiyuu & Concerts
https://rentry.org/umst
/uma/ POG (Paper Owners Game)
https://rentry.org/umapog
>>
>>
File: Untitled.png (372 KB, 789x468)
372 KB
372 KB PNG
I abandoned trying to improve my Intelligent Avian to make slightly increasingly better Taishins.
How are your stats looking bwos?
>>
File: 1756221716229318.jpg (2.15 MB, 4096x3072)
2.15 MB
2.15 MB JPG
this thread will be better
>>
File: akimission.png (1.27 MB, 1076x731)
1.27 MB
1.27 MB PNG
>>
File: 1746105928326400.mp4 (3.19 MB, 720x1280)
3.19 MB
3.19 MB MP4
Enjoy your last 24 hours before Uma Musume becomes a HAG GAME for the next 6 months.

Tick Tock.
>>
File: mystery uma.png (327 KB, 614x821)
327 KB
327 KB PNG
https://www.youtube.com/watch?v=xFrGuyw1V8s
ENTER
>>
>>542519059
Rudolf fans are built like THAT?
>>
>Tazuna still hasn't shown up in April of Classic Year
>I'm currently 4 attempts deep trying to cure Night Owl
Why does this only happen on borrow runs? You will never convince me this shit isn't rigged.
>>
>>542518872
Blob Kuriko?
>>
Keep failing to get medium sparks and grandparent's unique. Sigh... Golshi's affinity with Maru is real trash. Nevermind, soon there will be legend race with Ryan and I will get my own parent for end closers.
>>
IMAGINE my groundworklet and focuslet seiun winning in the finals...
>>
How was Uma Musume (the game) originally received back in 2021? I know the anime especially season 1 was widely disliked here and in Japan
>>
>>542519142
Blob Kuriiko.
>>
File: 1759759101517154.png (103 KB, 589x230)
103 KB
103 KB PNG
>>542519030
I don't change my runners
only lost 5 races so far
>>
File: 122113793_p1.jpg (3.72 MB, 1872x3129)
3.72 MB
3.72 MB JPG
https://youtu.be/OdPkGtIb0w4

Video footage of my proposal.
>>
Air Shakur Hot Spring event where she says "You aight, white boy" and gives you an approving nod before fucking off to her own room.
>>
File: Image.jpg (258 KB, 1320x1013)
258 KB
258 KB JPG
REMINDER: Aoharu will release in the middle of Leo cup, unless Cygames alters its usual release schedule up to this point. Plan to rebuild your aces accordingly.
>>
I'm done trying to make bad horses work, back to the front mines
>>
File: 1754961619255615.png (1.27 MB, 610x1323)
1.27 MB
1.27 MB PNG
Energy bar so long that it hits the edge of the screen
>>
>>542519308
They'd be retarded to do that but this is Cygames we're talking about.
>>
File: 1755436398500360.jpg (29 KB, 542x561)
29 KB
29 KB JPG
>>542519178
>I know the anime especially season 1 was widely disliked
yeah it bombed so terribly its sequel was the best-selling anime of all time (wtf is this nigger talking about?)
>>
File: G3FgjRLW8AAiMqA.jpg (113 KB, 667x900)
113 KB
113 KB JPG
>>
>>542519232
You're going to lose to the worst builds imagineable in finals.
I know it's going to happen because I went into the last 2 finals with a 80% winrate too.
>>
File: 1749899510272303.gif (64 KB, 500x500)
64 KB
64 KB GIF
>>542519308
hmmm... nyo
>>
I need more Symboli Lewdolf...
>>
>>542519138
If I can't get tail held high before Junior year, I consider the Tazuna wasted.
>>
>>542519308
I’ve seen the stats of Aoharu aces, they’re not that much better than URA aces since the stat cap is still 1200
>>
>why the FUCK is my trainer being ignored
>why the FUCK is my trainer getting attention
What the hell is Gold city's problem?
>>
>>542519173
>8 first places
>12 unranked
>nothing in between
now THIS is gambling
>>
File: 1753946602461104.jpg (42 KB, 200x200)
42 KB
42 KB JPG
>>542519441
kaichou, what's a horse?
>>
FUCK Teio
>>
>>542519342
Bwo your Taiki unique?
Your Medium S?
You also don't need race planner with that setup
>>
>>542519427
probably
the last 2 CMs i did much worse in the rounds and won the finals so it's just a matter of time
>>
File: 1738085336831793.png (424 KB, 475x815)
424 KB
424 KB PNG
FUUUUUUUUUUUUUUUUUUUUUUUUUUUUUUUUUUUUUUUUUUUUUCK
DAMN YOU HOPEFUL STAKES
>>
File: 1744300714476198.jpg (483 KB, 1226x1800)
483 KB
483 KB JPG
>>542519441
>>
>>542519030
>>542519108
I missed the new thread.
>>
>>542519401
spent all career raising energy you forgot to raise any stats
>>
>>542519506
she's a woman
>>
File: 1737665390096.png (45 KB, 846x812)
45 KB
45 KB PNG
>>
File: 20251013_130934.jpg (679 KB, 2039x2894)
679 KB
679 KB JPG
Cripple marking!
>>
>>542519413
Season 1 has a sub 7.5 on MAL. Even the most powerfantasy isekai wank can get 7.5+
>>
File: cancer day 3.jpg (908 KB, 2404x1210)
908 KB
908 KB JPG
>>542519173
the rest
new curren was a vast improvement to the old one
maya is uuhhhh doing her best
>>
>>542519628
I need a flowchart to tell me whatever the thing I want to do is.
>>
>>542519616
It was a shit run anyway, zero double rainbows
>>
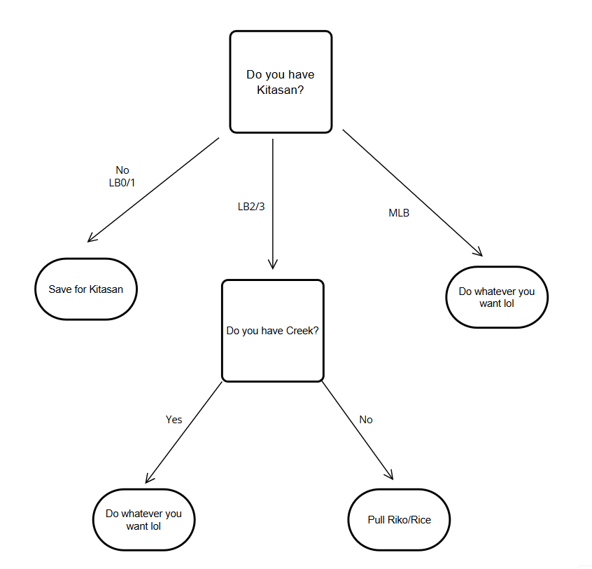
>>542519628
>LB2 Kitasan
>Usable
???

>Captcha: hagjo
>>
File: mcqueen e.png (621 KB, 582x764)
621 KB
621 KB PNG
>>542519569
another one bites the dust
>>
>>542519628
Why not both? Surely people have saved up enough by now...
>>
>MAL
>>
File: 1740344804325856.webm (1.95 MB, 520x520)
1.95 MB
1.95 MB WEBM
>>542519760
Damn Hopeless Steaks!
>>
File: 1760366647372201.gif (3.98 MB, 774x1134)
3.98 MB
3.98 MB GIF
>>542519556
My mission ticket was my 4th Spe
>>
>>542519569
Bro just enter the late November race.
>>
>>542519757
You get to MLB with ticket/dupe crystal
>>
File: 1740693045535330.png (403 KB, 1500x1501)
403 KB
403 KB PNG
>>542519569
Hai
>>
File: 1760377268481430.png (4 KB, 515x148)
4 KB
4 KB PNG
>>542519757
Reminder
>>
>>542519757
You can MLB her with the event soon
Also most fags probably don't have a LB2 Creek so you'll end up wanting to pull anyways.
>>
>>542519708
>MAL ratings
>>
>>542519825
the website seems fine?
its just community ratings isnt it?
>>
File: iuqq.jpg (259 KB, 1220x503)
259 KB
259 KB JPG
>>542518583
I'm a f2p Kitasan reroller and I made it to A finals in all 3 CMs so far (3rd/1st/?)
As long as you know what you're doing + a bit of luck, you're gonna make it
>>
File: 1754497954605711.png (221 KB, 500x431)
221 KB
221 KB PNG
>>542519708
>on MAL
>>
>>542519628
0/10. Poor flow chart. You need a start node.
>>
>>542519308
Is Furasshu going to be any good or just a waifu roll?
A medium/long distance late surger isn't exactly something I need for my team. +10% stats to strength sounds shitty for a long distance uma too. Or am I missing something?
>>
>>542519863
You wouldn't get it...
>>
>>542519628
This is just a man
>>
>>542519934
>>542519974
What’s wrong with MAL
>>
what deck do you use to get max speed and 1000+ power on fronts
>>
>>542519030
post your umas, I want to see what a 47% win rate taishin looks like
>>
File: meto san.jpg (170 KB, 770x1024)
170 KB
170 KB JPG
The end is near...
>>
>>542519962
There's a cabal that will spam low ratings on shows to make sure no one overtakes FMA:B.
>>
>>542520013
Goldshi also has a strength bonus, that's all you need to know
>>
File: 1747292807324696.jpg (1.34 MB, 2450x2357)
1.34 MB
1.34 MB JPG
Digitan LOVE
>>
File: PNG image 3.png (1.74 MB, 1266x1794)
1.74 MB
1.74 MB PNG
>>542520013
Yeah, her fat fucking tits
>>
>>542520071
depends on the uma innit
>>
>>542519962
>>542520054
You can accomplish what MAL does with a text editor.
>>
File: 1231279452956.jpg (41 KB, 798x500)
41 KB
41 KB JPG
>>542520054
>>
>>542519628
I would have enough for 3 sparks for kitasan if I keep hoarding which is kinda overkill no?
>>
File: IMG_5948.jpg (223 KB, 1451x2048)
223 KB
223 KB JPG
I only have 1 copy of Kitasan. Should I prioritize waiting for her rerun over all else? I'm mostly F2P but I'm willing to spend a little bit of money
>>
>>542520093
WHY DID YOU REUPLOAD
>>
>>542520126
most of the front runners being used don't have power growths
>>
S1 does suck ass thoughbeit
>>
>>542519874
That's only 4LB.
>>
>>542520054
Even fags there know the ratings are a meme
>>
File: 1759321077052388.png (880 KB, 832x1216)
880 KB
880 KB PNG
I have this fantasy that I'm Seiun sky and having Lesbian Sex with Curren. Thanks Cancer cup
>>
File: 1753516913168353.jpg (206 KB, 1200x900)
206 KB
206 KB JPG
>>
>>542520086
FMAB is the most astroturfed show ever. I haven’t met a single person from all walks of life from the Spirited Away boomer to the Covid shounen faggot that’s even watched one episode of fmab
>>
>>542520086
ah, i'm not schizophrenic so MAL is fine
>>
is it just me or did people really underestimate stamina?
My umas are nothing special skills wise, but since I had it hard to get skills I just highrolled stats and got 1200 - 700 - 1150 with S mile and S turf. When I check the other umas I swear they all have sub 600 stamina but better skills than mines yet now I have a 65% win rate
>>
>>542520274
LB4 is is MLB, retard-kun
>>
File: G18hsL2bUAEkBbw.jpg (26 KB, 680x680)
26 KB
26 KB JPG
>GoGoCommando video autoplays unprompted
>>
File: Untitled.png (515 KB, 787x1367)
515 KB
515 KB PNG
>>542520074
Sympathy is literally worthless I just had 49 points left over after getting everything else.
>>
I really want to turn Digital from an uma lover into a human lover...
>>
>>542520251
I am evil
>>
File: 1756106658885065.png (1.04 MB, 1070x1880)
1.04 MB
1.04 MB PNG
HOW IN THE SEVEN FUCKING HELLS DID YOU WIN URA AT AWFUL MOOD AND FUCKING YOURSELF OVER TRAININGS
>>
File: IMG_6127.png (99 KB, 450x600)
99 KB
99 KB PNG
>>542520279
even if that would be extremely hot, seichud is not a filthy dyke and you are not a woman
>>
>>542520318
The luckiest hors does win
>>
>>542520252
so..... are you talking about one of the bad front runners or Smart Falcon
>>
>>542520249
according to the Japanese Witgod, Kitasan MLB is paramount importance #1
>>
File: 1758020474119025.jpg (1.48 MB, 1143x1600)
1.48 MB
1.48 MB JPG
my crack ship
>>
>>542519178
Season 1 gets hard carried by 2 episodes and Season 2 is the best season for everything except the races.
>>
File: 1760292438516197.jpg (17 KB, 311x311)
17 KB
17 KB JPG
>>542520054
>>
how the fuck am I supposed to get 1000 speed and 1000 stam when my only stamina cards are 3LB mayano, 0LB creek and 1LB dia
>>
>>542520054
It's a reddit tier forum
>>
>>542520484
You don't
>>
>>542520484
9* stam parents
>>
>>542520484
Inherit 18 stamina sparks.
>>
sniffing Grass Wonder's big sweaty butt
sniffing Tazuna's large sweet smelling butt as she settles in at Trace
>>
>>542520409
Mood is a suggestion. You can brute force anything with stats.
>>
File: file.png (626 B, 54x35)
626 B
626 B PNG
>>542519083
People say until they see this shit with their best stam groundwork parents
>>
>>542520484
your MLB McQueen?
>>
File: 1752096928095926.jpg (1.81 MB, 2480x2212)
1.81 MB
1.81 MB JPG
>>542520409
umapyoi with toreina is serious business
>>
File: 1760360165068184.png (1.97 MB, 1240x1754)
1.97 MB
1.97 MB PNG
>17 years old
>>
File: 1751674077497209.png (112 KB, 371x359)
112 KB
112 KB PNG
>>542520054
not a good look
>>
File: G3JGf22b0AAHQAC.jpg (791 KB, 1000x1828)
791 KB
791 KB JPG
>>
>spend weeks grinding groundwork + green skills
>maintains lead in the race and procs angling
>loses anyway to random vodka
I think I'm done with CM
>>
File: 1748958816969414.jpg (3.02 MB, 2480x3508)
3.02 MB
3.02 MB JPG
>>
>>542520463
>Witgod
Alright. I trust him. I'll have to fight off FOMO over not getting any new horses but I'll be fine
>>
File: 1756640020319081.jpg (70 KB, 1024x984)
70 KB
70 KB JPG
>>542520318
>mile S
>turf S
>double 1200 (rounded up)
>why i le win???
>>
File: 1757494496334105.png (615 KB, 1046x1070)
615 KB
615 KB PNG
>>542520416
There's a keyword in that anon Fantasy
>>
>>542520652
sex outfit
>>
>>542520484
Run recovery ult umas and focus on wit. Learn your gold recovery skills and pray. It's less painful.
>>
>>542520476
Which 2 episodes? It’s been a while since I’ve watched it.
>>
>>542520318
Love these "subtle" brag posts
>>
>>542520297
Have you ever considered that the circles YOU participate in simply prefer to watch goyslop?
>>
yep I heckin LOVE pace chasers
>>
File: 1731733151558385.png (533 KB, 772x800)
533 KB
533 KB PNG
>>542520318
>>
>>542520643
If a front always won when it procced angling, there would be no point in playing anything else. Backliners must at least have a chance to overtake them or the game no longer makes sense.
>>
File: 1740870062510435.jpg (1.31 MB, 2508x3541)
1.31 MB
1.31 MB JPG
gn
>>
File: 1749717637650858.jpg (35 KB, 400x400)
35 KB
35 KB JPG
>>542520786
This but unironically, Doto is gonna sweep so hard
>>
>>542520786
This but unironically
>>
Does Cygames ever implement a way to choose which outfit your horse wears? Like if I wanted to use original pasa for her unique but wanted her to wear her fantasy alt.
>>
>>542520416
Counterpoint
>>
I hope I'm reincarnated as Hishi Akebono's racing insoles
>>
>>542520683
>>542520763
Have you guys just not been playing the cancer cup or something? there are umas with stats like that in every race, mines are devoid of skills
>>
I love hags horses.
>>
File: 1760045853583752.gif (1.28 MB, 498x333)
1.28 MB
1.28 MB GIF
Was reading archived 2ch uma threads recently because I was curious how they felt about the translation (they were mainly concerned about personal pronouns apparently), and they've got even worse armchair anthropologists doing cultural analysis than we do.

Apparently Umamusume was such an instant hit in North America because, us having so many farms and wide open spaces, everyone knows about horses through personal experience, so we intuitively appreciate the idea of turning horses into cute girls. The tongue-out Dia meme? It was a thing because gaijin all know that horses like to stick their tongues out to play.

Further, Satono Diamond will be much more popular than Kitasan Black here, because the SEGA genesis ruled America's lower-budged gaming scene into the 2010s, so Gaijin love SEGA.

Also, oddly, apparently we're all starting to use "-san" nowadays because we've recognized how convenient it is as a way to be generically professional (so translating honorifics shouldn't be too difficult). This is also an optimal way for gaijin to avoid being cancelled for misgendering (-san is gender neutral).
>>
File: mayano_think.jpg (117 KB, 750x750)
117 KB
117 KB JPG
>fail a 10% training
>now my bad luck's been used up I can take more risks
>fail a 29% training into "Don't Overdo It!"
Hmm. I don't think that's how it works, Cygames.
>>
>>542520786
I say this
>>
>>542520925
yes
>>
>>542518872
Look at this adorable creatura
>>
I just want to collect umas so I will continue to skip cards
>>
>>542520318
You need like 560 to clear the track most of the time. 578+ was suggested to not die on bad mood and 601+ was for the bonus and that's before greens
>>
>>542520952
TLDW. Nips can cry about it.
>>
>>542520642
nooo she is gonna melt!
>>
>>542520279
Boot up sillytavern and make your dreams a reality.
>>
File: JF.jpg (207 KB, 742x966)
207 KB
207 KB JPG
I need 34 juvenile fillies sashes within 2 days. do I just burn TP juice on quitting careers right after JF?
>>
>>542520952
What does satono have to do with sega?
>>
Are country bumpkins more prone to Trainer Love?
>>
>>542520652
Prank her by not giving her headpats or praises on the dot lmao
>>
File: 182498389.png (578 KB, 639x514)
578 KB
578 KB PNG
>>542520786
>cuck late surgers by brocking
>cuck fronts by passing them at the last second
>no grind autism required (closest thing is getting speCHUD to give you gourmand)
Yeppers. I unironically love them
>>
>>542520786
Me too. I love seeing pace chasers in my CM race as I know I won't have to worry about them.
>>
>>542520952
The only people who give a fuck about SEGA nowadays are autists who never grew out of their sonic OC phase
>>
File: 1753626982785073.gif (252 KB, 458x459)
252 KB
252 KB GIF
>14/20 wins
i may have a chance in the finals
>>
File: 1745729403090199.jpg (1.57 MB, 2591x3542)
1.57 MB
1.57 MB JPG
>>542518872
AlmondLove has 1 open spot for an active player
>>
>>542521161
Falling in love with Oguri just feels wrong. She's more a dumb daughter I just want to constantly spoil than someone I'd see as a wife and seek to impregnate.
>>
>>542521136
Just buy them from the store
>>
File: 1758374422027378.png (84 KB, 953x173)
84 KB
84 KB PNG
>>542521157
>>
File: 1753140902648231.gif (2.84 MB, 700x700)
2.84 MB
2.84 MB GIF
>>542521136
OH FUCK I JUST REALIZED I DONT HAVE THE MATERIALS TO UPGRADE THE HAG AND I HAVE LESS THAN 24 HOURS TO FARM THEM
>>
>>542520769
You’ve gotta be joking. FMAB is the goyslop to rule all goyslop
>>
REMEMBER TO DO YOUR CM RUNS BEFORE IT RESETS IN 4 HOURS
>>
File: 1759294930495832.jpg (375 KB, 1280x1280)
375 KB
375 KB JPG
4 hours until Day 2
>>
>>542520318
I hate humble brag faggots like you the most. Worse than Seiun posters
>>
>>542520476
and Teio's race is the best one in the series
>>
>>542520484
4/2 spd stam, stam sparks, borrow MLB creek and use umas with stam training bonus
That's basically my setup for my 1100/1100 Gemini aces
>>
>>542521157
The horse is owned by SEGA, and apparently there's a couple nods to that in game here and there
>>
>>542521258
anon... I had a 5/20 in the geminis cup and won the finals by pure sheer luck.
I'm sure the two guys who got cucked in my final were thinking the same...
>>
>>542521362
Uhhh based contrarian take!
You fit in!
>>
>>542520786
what do you even build on pace chasers? some mid race skills into a nimble navigator?
>>
only brown people use late surgers
>>
>>542521373
I liked winning the soul concert
>>
File: 1757959937235505.jpg (26 KB, 399x479)
26 KB
26 KB JPG
>>542521157
>>
>>542521373
Actually, that would be Twin Turbo's.
>>
>>542520484
>he fell for the 1000 stam grift on a medium shorter than CM1
>>
File: 136218442_p0_master1200.jpg (464 KB, 1200x943)
464 KB
464 KB JPG
>>542521045
>>
>>542520086
isn't frieren #1 now
>>
File: 1750359639931304.png (45 KB, 821x126)
45 KB
45 KB PNG
>>542521403
>a couple nods to that in game here and there
>>
File: 1760278844276611.jpg (208 KB, 1134x780)
208 KB
208 KB JPG
NANI??? c-curren chan you are telling me that I DESTROYED the front runners so HARD, that they start to FALL behind and WALLOW IN PITY, making the gap between the last front runner and pace chasers EXTREMELY TINY, allowing YOU to overtake them at the opportune time before the corner ends to proc #LookAtCurren?? and you are going to CATCH UP to my ZERO ACCEL final spurt front runner ASS??? what can i say except YABBA DABBA UMADOOOOOOOOOOOOOOOOL
>>
File: IMG_5227.png (1.48 MB, 1280x1120)
1.48 MB
1.48 MB PNG
damn
boys look like THAT??
>>
>>542521476
It's true. Glory to Eisin Flash.
>>
File: 1737766038570639.png (1.03 MB, 570x1365)
1.03 MB
1.03 MB PNG
I did it bros.. happy they all got a win each
>>
>>542521513
How long until this is in the game like Rudolph Christmas tree?
>>
>>542521538
Don't kill me just because I don't have japautism anon, if I did I'd be in >>>/uma JP/
>>
>>
>>542520484
you can run 850 stam, but you need more recoveries to survive Nature and Top Gun
>>
File: natie.png (299 KB, 534x711)
299 KB
299 KB PNG
>>542521369
jelly of this? seriously?
>>
File: 1740757326428139.jpg (738 KB, 850x1202)
738 KB
738 KB JPG
>>542521619
No they look like this
>>
File: 1748219532665278.png (384 KB, 582x556)
384 KB
384 KB PNG
I finally have parents with 10* turf to guarantee Turf A, so I'm thinking of giving Falco another shot. Would you suggest any changes to this deck?
>>
File: 1759707857688661.gif (603 KB, 512x512)
603 KB
603 KB GIF
>>542521583
STOP posting this fucking shit
>>
File: G3DJZV5agAAo-TA.mp4 (21 KB, 500x500)
21 KB
21 KB MP4
>>
>>542521510
>this is what happens when you don't give up
I love that gremlin so much
>>
What the hell is going on here
>>
>/uma/ month ago
>late surgers are the worst style
>/uma/ now
>late surgers are actually not that bad, pace chasers are the worst
>>
File: 20251013_140443.jpg (511 KB, 1449x2048)
511 KB
511 KB JPG
Pokke is my boyfriend (aibou)!
>>
>>542521762
borrow FM instead of Tazuna
you want more wit
>>
File: speedless.png (287 KB, 527x694)
287 KB
287 KB PNG
>>542521392
I have been trying the 4/2 but I fall short speed everytime and that's still using kitasan, this is the best I got, if I take kitasan away I dont know...
>>
Naturally, I always love late surgers
>>
>>542521762
Replace Tazuna with Seiun and Eishin with King Halo.
Consider throwing in Bourbon if you can afford to cut Suzuka.
>>
>>542521926
>FM over Sunday
NGMI
>>
Why does Seiun Sky never give me Tail Held High
>>
>>542521724
>A mile
>Witlet
No
>>
In all seriousness, Opera O would probably be the most insufferable Uma wife.
>>
File: 20251013_130454.jpg (370 KB, 1405x2048)
370 KB
370 KB JPG
>>
>>542521905
>I don't know how different tracks work
>>
post that dog
>>
>>542522020
*turns her into a bird*
>>
>>542521905
Tickezo is a late surger. Fuku is a late surger. Neycha is a late surger. Therefore I love late surgers. Simple as
>>
File: 1740335523773506.webm (1.28 MB, 425x395)
1.28 MB
1.28 MB WEBM
>>542521905
>anon when the things that are good or bad are different depending on the cm track/distance
>>
>>542521926
>>542521979
These posters are enemy front players who want you to die to late starts
>>
>>542521905
they were bad because of stam check. Pace is going to be the late surgers of cm4 for being easier to build for the track stat minimum because of easy gold heals
>>
>>542522020
Winning Ticket exists
>>
>>542522015
hence why I was posting what I posted retard
>>
>>542522020
sorry i meant to say bweeehnning ticket
>>
File: 20251013_130846.jpg (1.24 MB, 2896x4096)
1.24 MB
1.24 MB JPG
>>
File: 1734788767870505.jpg (303 KB, 1350x1910)
303 KB
303 KB JPG
>>542521925
sex with pokke
>>
>>542521905
>What are different track and skill needs.
Pace will be top tier next CM solely because of Gourmand.
>>
File: 1754428070818754.jpg (208 KB, 2560x1440)
208 KB
208 KB JPG
>>542522191
What are you trying to say?
>>
File: 1739325909681791.png (783 KB, 754x976)
783 KB
783 KB PNG
CHILL OUT NEICHA IT'S JUST AN OP RACE
>>
>>542522020
sorry guys that was a typo, I meant to say Daiwa Scarlet
>>
What exactly is a "Jungle Pocket" anyways?
>>
File: 1755796327481127.webm (2.89 MB, 720x1280)
2.89 MB
2.89 MB WEBM
>/uma/ month ago
>say kawaii kawaii curren
>/uma/ now
>say kawaii kawaii curren
>>
>>542521704
850 Stam and 1 Gold Recovery on a Front isn't enough if Murmur procs
>>
File: 1749771282275140.jpg (153 KB, 453x602)
153 KB
153 KB JPG
Oh boy
>>
>Supports grouping up on guts constantly
>Never more than single rainbows
>Tissues on all three borrow runs today
You guys are alright. Don't go to Tracen Academy tomorrow.
>>
File: pf.jpg (257 KB, 1041x1348)
257 KB
257 KB JPG
>>542522269
threesome with Pokke and Fuji
>>
>>542522383
just be a front and murmur won't hit you
>>
>>542522307
Her "Hmph" melts my heart, fuck you
>>
File: ogurin.png (282 KB, 529x602)
282 KB
282 KB PNG
should I use this oguri for cm 4? I dont feel like farming
>>
>>542522349
>>>>/soc/
>>
File: 1743424191188388.png (32 KB, 286x81)
32 KB
32 KB PNG
>just queue later bro
>>
>>542522349
>no /uma/ timestamp
Come now.
>>
File: 1759128653838709.png (150 KB, 481x197)
150 KB
150 KB PNG
>12/20
>11/20
>11/20
Any consistentbros in chat?
>>
>>542522020
What I actually meant to write here was bakushin sorry
>>
There are some truly gifted geniuses in /uma/
>>
File: TT_736.png (408 KB, 964x1361)
408 KB
408 KB PNG
Support check /uma/
>>
>>542521583
Oh no Umadolbros what is this....
>>
>>542522241
Your ironic posting was not good nor funny
>>
>>542522447
bwo mumur hits everybody in front of you, nobody can outrun it
>>
when's summer maru
>>
File: 1735131339075829.webm (1.19 MB, 540x720)
1.19 MB
1.19 MB WEBM
>>542522498
leave them to me!
>>
File: 1733821184267610.png (957 KB, 577x765)
957 KB
957 KB PNG
>>542521926
>>542521979
I'm bringing Tazuna for guaranteed focus and THH, but yeah I can try Sunday.
For reference, these are my speed and power cards
>>
File: G3JiEv0bsAA4tdC.jpg (91 KB, 640x853)
91 KB
91 KB JPG
they ruined her
>>
>>542522498
Finally, my Competitive Spirit ◎ skill will be worth something!
>>
>>542522506
I got 0/20, 0/20, 0/20
>>
>>542522252
Machitan…
>>
File: 1731540761562691.jpg (362 KB, 1200x2100)
362 KB
362 KB JPG
>>
File: 1760321703044540.jpg (504 KB, 1280x1130)
504 KB
504 KB JPG
what makes umanko different from regular manko? does it produce a special jelly like dolphins?
>>
>>542522584
If I'm 200m from winning and you used mumur, I think I put ran it.
>>
>>542522498
Soon it's going to be 9 frontrunners with smaru, xoguri and vbourbon
>>
>>542522506
19/20
19/20
19/20
>>
>>542522641
>when the girl you know with big blabbers talking about about reduction surgery for her back
>>
File: 1759326832100778.png (183 KB, 593x913)
183 KB
183 KB PNG
>>542522541
>16 at lvl 50
man the harpoons
>>
File: 68196773_p0.jpg (290 KB, 809x1200)
290 KB
290 KB JPG
>>542522394
Oh boy!
>>
File: 264.png (299 KB, 959x1137)
299 KB
299 KB PNG
>>542522541
>>
>>542518872
Creek mama..
>>
>>542522686
What was her plan here?
>>
File: brocked.webm (3.86 MB, 536x712)
3.86 MB
3.86 MB WEBM
>>542522498
your blocker?
>>
>>542522562
there is no irony, tell me why a late with 0 late race acceleration skills beyond maybe homestrech haste has a 20% in rate, please do answer.
>>
>>542520750
episode 7 is the best depiction of overwhelming dominating excellence I've ever seen.
Episode 12 is fantastic as well.
>>
>>542522641
not to worry, her cup size will increase with pregnancy
>>
File: 20251013_131118.jpg (50 KB, 483x634)
50 KB
50 KB JPG
>>
>>542522661
Bro is cheating the system. He got into group B without a win in day 1 or 2.
>>
>>542522020
>Marry Matikanefukukitaru
>Every day you see a noose in a different location
>She's either huffing her own farts or threatening to bathe with the toaster
>Finances are rough because impulse buys and is hooked on stock options
>You are forced to engage in the worst OCD activities imaginable
>>
>>542522641
The sweater outfit is cuter but I'm glad they reduced her tit size
>>
File: 1747993010673225.mp4 (68 KB, 620x702)
68 KB
68 KB MP4
>>542522641
her cingray anime design is the cutest
>>
File: 1744975620826953.png (126 KB, 651x244)
126 KB
126 KB PNG
Hopeful run
>>
File: nerdcreek.png (458 KB, 563x661)
458 KB
458 KB PNG
>>542522641
Would Creek fags still love her if she were flat?
>>
>>542522719
Maybe if you're 20 m away and all the other horses are multiple horse lengths behind.
>>
File: 1736096723413551.png (168 KB, 780x877)
168 KB
168 KB PNG
>>542522541
ehhh
not much
>>
>>542522895
Every day an adventure!
>>
File: G2a_LHqaIAAxES3.jpg (208 KB, 1230x772)
208 KB
208 KB JPG
post something cute
>>
>>542522541
uh what the hell is this
>>
>>542522895
Or you could just be lucky instead
>>
File: 1745041087020085.jpg (3.93 MB, 4320x6096)
3.93 MB
3.93 MB JPG
>>
>>542522641
The sweater outfit is cuter but I'm mad they reduced her tit size
>>
>>542522909
Stoppppp you're killing her!
>>
>>542522924
As long as she acts like a mommy, yes
>>
File: 1760024522756169.png (1.25 MB, 950x768)
1.25 MB
1.25 MB PNG
>>542522086
>>
File: second.png (299 KB, 521x898)
299 KB
299 KB PNG
You have heard about win rate, but what about top two rate?
>>
>>542522686
Enjoy your Deadly jigsaw puzzle that requires you to memorize Opera O facts, tTainer-San
>>
>>542523057
AAAAA I NEED NEICHA WIFE
>>
File: 1728908645174321.jpg (68 KB, 728x545)
68 KB
68 KB JPG
>>542522924
>>
>>542523057
Why is golshi scared
She just did the same thing
>>
>>542522924
As long as she kept the same personality, yes.
>>
>>542523020
You don't need to fix your TT team if you just do this one trick!
>>
File: goldCityRuined.jpg (162 KB, 938x1120)
162 KB
162 KB JPG
>>542522641
That's nothing compared to how they massacred my girl.
>>
>>542519208
Sad stuff.
>>
File: 99586674_p0.jpg (2.52 MB, 2508x3541)
2.52 MB
2.52 MB JPG
>>542522895
>>
>>542523257
I'll never not seethe at Zenno Rob Roy's redesign.
>>
>>542523164
>more 1sts and 2nds than 3rds
not a real Nature
>>
>>542523210
She was doing it to piss her trainer off and never intended to marry him.
>>
>>542523257
I like a blend. Her newer jacket is better but overall the original design is much better
>>
>>542520484
3lb Mayano is very good, a shame she doesn't have starting friendship.
Get the Mcqueen welfare card to 3lb asap if you don't have it. It's very, very good. Now you have two good stamina cards. Either run McQueen and borrowed Creek, or McQueen and Mayano with 4spd cards (borrow mlb kita of course, and get the speed Brian card to lb3 asap if you need another good speed card), and do max power inheritance. During careers, as much as possible, only train speed, stamina, and wit. You need speed trainings to be at level 5 by Senior spring and stamina trainings around level 4 by Senior Spring in order to take advantage of high-powered rainbows. Good luck.
>>
Meisho Doto.
>>
>>542523257
I like both of these but the final design definitely seems more like something they should have put on an American uma
>>
File: UmaHags.jpg (3.29 MB, 2000x6000)
3.29 MB
3.29 MB JPG
>>
UWAAA GOLD CITY YOU DID IT! YOU PROVED YOU'RE NOT JUST A WORTHLESS WHORE ONLY GOOD FOR HER SEX APPEAL. this was her only win in round 2
>>
File: 1751706832322576.jpg (345 KB, 1200x1200)
345 KB
345 KB JPG
>>542522394
Oh boy
>>
What is the next meta support card to go all in on?
>>
File: file.png (10 KB, 350x84)
10 KB
10 KB PNG
>>542521512
Let me whisper in your ear
>>
File: 1759962149036236.jpg (162 KB, 2048x1463)
162 KB
162 KB JPG
so after finishing leo cup preps we should stop spark grinding on URA and wait for aoharu right?
>>
>>542518271
dating her before filling up friendship gauge
>>
>>542521510
>"THIS IS WHAT HAPPENS WHEN YOU DON'T GIVE UP"
>right as she's gassing out in victory
what a lovable hebe gremlin she is. Brought a tear to my fuckin' eye.
>>
>>542523520
Bold of you to run her late
>>
File: doing mayo.jpg (84 KB, 323x716)
84 KB
84 KB JPG
>>
File: RobRuined.jpg (110 KB, 960x787)
110 KB
110 KB JPG
>>542523337
What were they thinking?
>>
Stay Gold can get it (it meaning the sex)
>>
I'm still mad I won't ever have the super special Taurus plat title
>>
HOW THE FUCK IS THERE NO RACER THAT'S MIKO THEMED IN THIS GAME
>>
>>542523680
>lovable hebe
T-toreina...?
>>
Is early positioning (ie. center stage) on a front helping get them to the rail faster ASSUMING WIT CHECKS SUCCEED or does it do literally nothing?
>>
>>542523614
Riko
>>
>>542523257
>thinking that generic harry potter ass outfit is better
ngmi
>>
Is she meant to be meta? I did a run with her while at work, not even paying attention to what I was doing, but ended up being my best horse yet.
>>
File: 1755676509122913.jpg (792 KB, 2792x4096)
792 KB
792 KB JPG
>>
>>542523295
>*Matikane scream*
>"I """forgot""" to take the pill
>>
>>542523257
yeah I have to agree with you on that one
>>
>>542521136
Isn't JF one of the friend points sashes? Just buy them.
>>
File: 20251007_193227.jpg (167 KB, 1320x1080)
167 KB
167 KB JPG
>>542522641
Do people pretend to like grotesque nikke-style titcow designs as a way of overcompensating for their secret faggotry, or do they genuinely have brain damage that makes them this way?
>>
>>542523910
where did her tail go in the second panel?
>>
>>542523520
that pasa helped you out a ton
>>
>>542523257
they redesign everything that looks like school uniforms because it does not make any sense since they already had tracen uniforms. Don't know why they let Oguri Cap and Fukukitaru though
>>
>>542520086
I will always thank friereddit for taking out the trash. Those FMABtrannies have been spamming low scores on other anime for years
>>
File: IMG_6010.jpg (369 KB, 847x590)
369 KB
369 KB JPG
>>542521925
>>542522269
cute boy...
>>
>>542523257
The final design just feels lazy. Show more skin = better?
>>
>>542524056
It captures her hearty background
>>
>>542523909
She might be the worst uma but she can win same as any
>>
>>542523987
Don’t forget the absurd asses
>>
>He did not answer the question
>>
I WANT TO FUCKING RACE
>>
>>542523742
>mismatching shoes
>worse socks
>jagged skirt design that doesn't fit in with the rest of her ensemble
>dumb green and gold tunic
>gigantic useless wrist collars
>stupid tartan muffler
>a dumb hat
They made her look scottish.
>>
>>542523987
nigger (you)
>>
>>542523825
a-a-ahem, please excuse me, I said what I thought in a moment of foolishness
>>
File: 20251013_032903.jpg (566 KB, 1080x1728)
566 KB
566 KB JPG
>>542522895
My beautiful wife is working on her personal problems and is down to only one suicide threat per week!
>>
>>542523909
This was the set-up.
>>
Do people pretend to like grotesque blue archive-style skeleton designs as a way of overcompensating for their secret faggotry, or do they genuinely have brain damage that makes them this way?
>>
>>542524230
You will become strong soon young one
>>
>>542524258
ANON NO IT'S STILL SEA HOURS
>>
>>542524182
>Slobbering over the 2d equivalent of a Congolese fertility idol
>Calling other people niggers
For sure, man
>>
>>542523062
>>542522904
I bet these are the same poster
>>
File: ok_then.jpg (158 KB, 1100x742)
158 KB
158 KB JPG
>have two of the worst fan runs ever back-to-back
>they both give me 3* blues
T-Thanks, Cygames.
>>
File: 1752034367390232.jpg (248 KB, 1562x1008)
248 KB
248 KB JPG
i will not be replying to bait posts today.
>>
>>542524230
she has good stat growths so pretty easy to train
just doesn't have the best ult
>>
>>542524258
you just lack of testosterone
>>
>>542524389
EXPLODE
>>
>you need riko/rice
>actually, you just need 1lb ssr riko
>uh, mlb r riiko is fine too
>never mind that, all you need is just 0lb r riko
so, apparently, you just need riko's events?
>>
File: file.png (6 KB, 369x105)
6 KB
6 KB PNG
>>542524385
>>
>>542524448
Uhhh suck my uhhhh cock uhhh retard lmao
>>
>>542524540
They're meh. Only to be used for blues and pinks
>>
File: 1371517966722.jpg (53 KB, 680x604)
53 KB
53 KB JPG
>>542524448
>>
>>542524448
I will be replying to your post
>>
File: 20251013_033041.jpg (1.19 MB, 2000x2000)
1.19 MB
1.19 MB JPG
>>542524448
You and I both know that medium is premium and we can leave these lesser lifeforms to their squabbles
>>
File: 1759863302377225.gif (1.03 MB, 550x500)
1.03 MB
1.03 MB GIF
>gives you Hydrate
>>
>>542524553
darn
:{
>>
File: haru urara space.jpg (206 KB, 993x993)
206 KB
206 KB JPG
>go 0/5 twice
>put different uma in my team
>instantly she wins first round
>go 2/5 with her winning both times
>i can qualify.
>spend 30 carats for final attempt at qualifying
>go 0/5
>>
>>542519308
Who called it? All this pissing about over Riko/Shower and NN when we might not see the next scenario until nate November.
>>
>>542523742
https://youtu.be/f2bHoTUiMpI
>>
File: 1732581120777272.jpg (148 KB, 517x553)
148 KB
148 KB JPG
>>542524621
i dont get it? what does this mean?????
>>
>>542524551
you want MLB SSR riko so it's not a brick in your deck
>>
File: 1753039874454631.png (148 KB, 534x368)
148 KB
148 KB PNG
>>542524673
Thanks for the discount bro
>>
>>542524551
Nyes. But riko is also the only support with fan count bonus.
>>
>>542524673
FUCK YOU SPECIAL WEEK
DIE DIE DIE
RIM MY ASS AND GIVE BIRTH TO MY KIDS
>>
Why does Oguri always put her hand over womb after a win, is she pregante?
>>
are people legit botting in uma? i have no fucking idea how these clubs at the top have that many fans. I did 500k runs 5-10 times a day for the last few weeks but they are tripling my pace and I've been playing like 8 hours a day.
>>
How much would a pregnant Oguri eat compared to now?
>>
>>542524852
She is a gluttonous creature
>>
>>542519569
genuinely how? I have never ever lost the Hopeful Stakes with McQueen
>>
>>542524852
Nyes. With my child.
>>
>>542524747
It means he fed Grass Wonder a carrot burger
sort of
>>
File: 1741048969037997.jpg (282 KB, 1920x1080)
282 KB
282 KB JPG
big fat sweaty uma tits
>>
>>542524852
>Toreina-san, it didn't come this month...
>>
>>542524950
About the same but she would eat weirder combinations like putting icecream on takoyaki
>>
>>542524180
>the character named after rob roy looks scottish
Just coincidence surely
>>
File: 1759354089069794.png (131 KB, 366x333)
131 KB
131 KB PNG
>>542524943
>does [game from a genre notorious for botting] have botting?
>>
>>542524943
>8 hours
>10 runs
>500k
L.M.A.O.
You're probably going down in ranking with a statistic like that.
>>
File: 1745184452561820.png (23 KB, 120x119)
23 KB
23 KB PNG
>>542525051
Vile
>>
File: 20251013_143425.jpg (403 KB, 1570x2048)
403 KB
403 KB JPG
Remember to follow the rules
>>
>>542524852
she hungers
>>
I only train honses that were girls IRL because I like that they wear buruma.
>>
File: file.png (214 KB, 808x653)
214 KB
214 KB PNG
>>542524943
They just try really hard every day bro don't worry about it
>are people legit botting in uma?
not people, but yes
>i have no fucking idea how these clubs at the top have that many fans.
cheat engine + chink bots + wallet
>I've been playing like 8 hours a day.
Get a job, nigger
>>
>>542522383
thats why i said more recoveries. 850 stam and 2 gold is the bare minimum. If you get stuck against 2 natures and 2 top guns you're just fucked no matter what
>>
zeno zob zoy
>>
does tazuna show up at a certain friendship level on her card or is it random?
>>
File: 1745106820606498.png (1.57 MB, 1067x1432)
1.57 MB
1.57 MB PNG
>>
>>542524963
I want to believe this post is sincere but the humblebragging makes me think you're a faggot so take a guess
>>
>>542525370
more like zeno zog goy
>>
File: 1735521880193922.jpg (159 KB, 821x1200)
159 KB
159 KB JPG
Cesario oneechan...
>>
>>542525370
Zeno Zog Onions
>>
>>542525321
I don't know if CG is /here/ but I hate how the name ordering isn't by highest fans sort
>>
>>542525412
you have to get her to green friendship to get her date event
the date event is random when it appears tho
>>
File: umawife.png (360 KB, 435x920)
360 KB
360 KB PNG
No slander my umawife plox
>>
File: G3JjFhKXUAEqP6J.jpg (167 KB, 1080x1327)
167 KB
167 KB JPG
Ryan love
>>
>>542525435
It's not humblebragging. It's genuine confusion. She has BY FAR the easiest career in the game, in my experience.
>>
>>542525321
The Edens could all get banned and cygames wouldnt hurt a single innocent player
>>
https://www.youtube.com/watch?v=L7tz1C32KIQ
>>
>>542525413
Where is she going?
>>
File: 1734579225093548.png (1.07 MB, 1080x1080)
1.07 MB
1.07 MB PNG
/uma/dachis you guys are actually so easy to spot on places outside of here that I almost feel stupid caring about doing opsec
>>
>>542525526
>wears a shirt with her own name
Is she a narcissist?
>>
File: 1756845242863865.jpg (291 KB, 1123x794)
291 KB
291 KB JPG
>>
>>542524230
F2GOD...
>>
>>542525350
If you're building 2 or more Gold Recoveries + Groundwork and 3 greens on a Front you will barely have any points left for midrace velocity skills and you will get blocked easily.
>>
>>542525476
It's by player ID
>>542525620
If they ban the top players they even make money because these addicts will do it again
>>
>>542525643
you can opsec on deez
>>
Are we getting free pulls for the Riko + Rice banner or not? I haven't seen a clear answer on it yet but if we're getting a decent number I'll be able to afford the spark and have enough left over for Kitasan's rerun
>>
>>542525647
urara would agree to sex in exchange for sweets
>>
>>542525643
Why would I care about opsec? All my gachaslop is tied together.
>>
>>542525523
Your umawife is a god damn cutie
>>
File: 1760180949410644.jpg (544 KB, 933x1427)
544 KB
544 KB JPG
>>542524621
>last night i bond burgered your uma
????
>>
>>542525776
_1 a day
>>
>>542525570
It was just an unfortunate series of events that led to it. Bad stat distrib from early friendship farming, the only useful skill I got was hydrate, into slow start and finally the NPCs crowding her was the nail in the coffin.
Sometimes the game is out to get you
>>
>>542525153
500k a run since I was also doing parents and not trying to meme 1 mil runs. If doing 1 mil runs is what it takes then that's not for me. It probably takes me 20 minutes to do a run idk where I got 8 hours from tbdesu. I just know I've been playing a shit ton recently.

>>542525139
desu I don't follow the metagame (I mean umamusume happenings or specific stuff, not race/horse metas) or whatever else is going on I just goon to the horses while playing.

>>542525321
I assume the cheat engine is for speed hacking? I play on mobile only but damn if I wasn't scared of losing my account the speed hacking might be nice.
I have a job I'm just affected by the shutdown so I have way too much free time and I hate it.
>>
which uma would you make little musumes with
>>
>>542523337
>>542523742
Her final outfit is pure scottish cinema, even if they got too cocky and went for another pattern (racing silks reference) on her kilt/skirt. But I think it's a haram for women to wear kilts so guess it can be forgiven, cuz it's a regular skirt. Very pleasing color combo as well.
Her old concept looks terrible, it's just a generic baggy jacket with terrible gray. And what the fuck are those stubby legs.
>>
You guys aren't going to spend 12 hours desperately trying to build a passable hag just so that you can boltgun one of the umas that tried their best to get you to finals, right???
>>
>>542525901
can't wait to be spooked by kitasan and also MLB SR riko
>>
File: 20251012_000140.jpg (488 KB, 1365x2048)
488 KB
488 KB JPG
Fuku is for (me)
>>
>>542525121
I should have said TOO scottish. The skirt-kilt was already enough of a nod. Maybe the silly bonnet.
>>
File: 1738775047591.png (628 KB, 828x704)
628 KB
628 KB PNG
it being named "cancer cup" was a bit too apt im afraid.
>>
>>542525643
I used my uma username for online shit since 2015. I don't care at this point.
>>
File: 1758783433616508.jpg (849 KB, 2100x2800)
849 KB
849 KB JPG
>>542525971
The one that's already the best mother.
>>
>>542525412
I think its 3 bar and then after that she can randomly appear. I cope by tapping her as much as I reasonably can before junior new year and I like to think that affects her showing up faster.
>>
File: file.png (1.65 MB, 2048x1636)
1.65 MB
1.65 MB PNG
>>542525623
>AI Cover
>>
File: 1760169750574500.jpg (36 KB, 284x350)
36 KB
36 KB JPG
Curren Chan? Will never be relevant for CMs
Don't waste your time with that hussy, toreina
>>
>>542526102
It's actually pretty fun for once.
Way better than first 2 ones.
>>
File: 1735407699334.jpg (109 KB, 686x755)
109 KB
109 KB JPG
>>542525643
I don't go outside
>>
>>
File: 1749752352592406.jpg (84 KB, 800x800)
84 KB
84 KB JPG
>>542526032
I'm using a borrow parent so I'm actually probably only going to spend 1 hour doing it
>>
>>542525921
You either care for farming parents or farming fans.
There's a reason why people who prep parents all the time are in A+ clubs. Their fan output is so pitiful, then you factor 30 of them are all doing this.
>>
>>542526124
hishi amazon?
>>
File: 1753297946005560.jpg (3.74 MB, 5250x5250)
3.74 MB
3.74 MB JPG
>>542525643
What makes you think I don't spot (you)
>>
File: 1749321024896.jpg (527 KB, 1577x1162)
527 KB
527 KB JPG
>>542526179
rage bait will be provided 1 (one) you (see above)
>>
Why Smart Falcon talks about food so much
>>
>>542526331
>>542526195
>>542526116
This is all a psyop from the anon. Do not engage with him.
>>
File: mew.jpg (49 KB, 371x387)
49 KB
49 KB JPG
why did she do this
https://www.youtube.com/watch?v=jsh2rF01aF8
>>
>>542526032
Vodka kept chocking so she gets a boot sorry
>>
File: 16350171052959.jpg (446 KB, 1448x2048)
446 KB
446 KB JPG
MAMBO NOOOOOOO
>>
>>542524180
the shoes are mismatched because the horse had one white hoof.
>>
>>542526179
I agree. Gemini was pretty miserable with the stam checks.

A lot more build variety and different things to try with cancer.
>>
why do people run multiple front runner
like Seiun Falcon and Daiwa at the same time
Aren't you basically cucking your chances at winning if a single late surger pops off cause your other 2 front runners didn't get to activate A&S?
>>
AIEEEEEEE
>>
>>542526179
Stamina checks are annoying and the game is a lot more fun when you have the freedom to skill up and not give half your skill points to 2+ gold recoveries.
>>
File: 1749815885240661.png (1.74 MB, 1920x1080)
1.74 MB
1.74 MB PNG
cute story
>>
Any way I can guarantee Gold City in the future? I got Funi Kiseki instead (LMAO) and have a slight need for the complete GSK group but I'm trying to save for Nice Nature alt and maybe her card (can this be guaranteed in the future too?).

I CAN get her now with what I have but I'm afriad I won't have enough for Super Creek alt.
>>
File: we are number one.jpg (61 KB, 814x278)
61 KB
61 KB JPG
>>542526531
just proc both of them at the same time bwo
>>
>>542526531
Nyes it's an all in strategy that you'd rather stack the deck on the A&S winner winning the race than toss in another random late surger or two to gamble with.
>>
does levelling up your ult affect anything?
>>
>>542526757
Yes just pay up and use a selector on sex
>>
File: 1759824639860057.mp4 (1.31 MB, 720x720)
1.31 MB
1.31 MB MP4
>>
wife groove
>>
File: 1759801167850325.png (382 KB, 578x919)
382 KB
382 KB PNG
>>542526757
all uma banner in a few months, you can spark any uma
buy the selector at 1st anniversary
>>
Do you guys think that Marvelous Sunday's owner specifically requested her Umamusume design to be short with absolutely ridiculously massive honkers, and if so, how do we get him to request more Uma designs?
>>
>>542526757
>Any way I can guarantee Gold City in the future?
Yeah, you can drop 30k on the allspark banner when that happens if you want to guarantee it
>>
File: 1760243921582059.png (1.97 MB, 1000x1600)
1.97 MB
1.97 MB PNG
>>542526757
There's a banner for EVERYONE in a couple months and also vouchers to pick most umas besides anniversary ones (who get free pulls in the first place)
>>
>>542526757
there's an all uma spark banner that you can pick whatever uma you want on when you get to pity
>>
>>542526531
three front runners are three chances for one of them to activate AXS. the odds of a late surger activating properly and beating the one who got in first are low.
>>
File: 1742491696890793.png (338 KB, 619x715)
338 KB
338 KB PNG
>>542526910
this thing disgusts me
>>
File: 1756666717783508.png (110 KB, 340x407)
110 KB
110 KB PNG
i am gonna beat cancer
again!
>>
>>542518872
Oguri Plap the fatty
>>
>>542526513
It's going to be better as time goes with the gap between whales and regular sweats increasing.
>>
>>542526910
Nyes
>>
>>542526102
I expected more people to just show up with whatever because it was a mile and half the people crashed out from the last two cms. Which is true for many but plenty still breeding top umas
>>
>>542526179
>angling makes the early and mid-race interesting to watch
>lots of skills make late-race a nail-biter
>low stamina requirement makes debuffing useless
>most characters are reasonably viable
Agreed. I'm skipping the actual cancer CM (Leo) and will start preparing parents for Virgo once I register my Finals team.
The sprint CM looks really fun as well, I can't wait.
>>
>>542526757
pay 20 bucks at the anniversary
>>
>>542526992
It's okay to be gay these days anon, it's alright.
>>
File: 1736503501829608.png (56 KB, 624x211)
56 KB
56 KB PNG
bruh
>>
File: 1751255751375.jpg (287 KB, 720x1560)
287 KB
287 KB JPG
Bros we didn't we get this again? Episode 2 has been out for 2 days now
>>
File: 1756432066874.jpg (110 KB, 994x994)
110 KB
110 KB JPG
what's the over-under on us getting 100 free pulls on the riko banner? currently planning to pity summer maru and xmas oguri, and I could go 200 pulls on riko if they meet me half way...
>>
>>542526757
You should finish rolling her now
Super Creek is in more than in a month so you'll get those carats
>>
>>542526910
It's based on the real horses' proportions, Marvellous Sunday really was a midget with an insanely broad chest
>>
>>542519628
bros what do i do if i have lb3 kitasan lb1 creek
>>
File: 1730469202455339.png (777 KB, 1080x1003)
777 KB
777 KB PNG
>>542527251
anon I...
>>
>>542526179
I've noticed most the people who think otherwise either gave up on front fighting, or never tried to compete for the front in the first place and didnt groundwork farm
>>
>>542527241
Check notice. They hand it out every Monday.
Only thing I hate is they leaked we will have one less episode of PEAK this season
>>
>log in
>multiple people are now borrowing my freebie spechud card
uuuuuuuuuuuuuuuuuuhhhhhhhhhhhhhhhhh
>>
>>542527326
>Do whatever you want lol
>>
>>542527408
Sorry that was me
>>
>>542519628
I have MLB Creek and Tazuna but no Kitasan Negro
>>
>>542527357
I don't run any front and it's fun for me. Never farmed groundwork too.
>>
>>542527421
What if I have MLB KSB SC?
>>
>>542527529
see >>542527421
>>
Question about rates.
The reason I even installed this game because I saw a post on xitter about El Condor Pasa (forma de Kukulkan) and decided to get her. I got her but had to spark. Is this normal or did I just have unusually shit luck?
>>
File: 1748355206818988.jpg (957 KB, 1103x1778)
957 KB
957 KB JPG
>>
>>542527251
like 10 pulls total on skipko
later on, 50 pulls on tamamo cross, another 50 on either nice natie or matikane ssr
>>
>>542524943
>500k runs
Well you can easily up that to ~900k runs but yes, a lot of the top club members are just using auto play scripts.
>>
>>542525643
Wow the 4channer posts on other boards...
>>
>>542527574
0.75% chance for any rate up uma. Going to 200 on uma banner for a single rate up and not getting her is unlucky
>>
>>542527574
13% chance that you don't get the banner unit you wanted (0.75%) after 200 pulls .
>>
>>542526179
back to actual cancer for the next cm, new stamina checks on the way!
>>
File: 1730386469469644.png (141 KB, 400x360)
141 KB
141 KB PNG
>>542527574
shit luck
>>
>>542527647
This Uma is the designated plapbreeder
>>
>>542527357
I think it's the opposite. People bought into the metamania and are losing their minds over not getting their insta wins
>>
>>542527574
It's pretty normal for Cygames gacha
>>
>>542527574
13% chance to not get her in 200 rolls. So it's pretty common.
>>
>>542526910
yes, do you think cygames just put whatever design they want? they asked the owners for approvement, so Sunday's owner is based
>>
>>542526862
You can't get 3 star spark for the unique skill unless it's level is 4 or higher (I think).
And the level does matter for the ability itself but only a tiny bit. The difference between Triumphant Pulse level 3 vs level 6 isn't that much and not worth shooting for if you are struggling to win races. Its not make or break if you can't hit level 5+ but you do at least want 3 stars on your uma since that is what unlocks the upgraded/stronger version.
>>
>>542526179
I thought it was gonna be worse than it really is, wish i spent more time on my grass wonder now.
>>
I am going to put only enough effort in cm4 to get to finals because the people winning finals will be those that re-train their uma in Aoharu.
>>
>>542527574
1 in 5 chance of that happening, it's usually in like 120 pulls so it's unlucky but yeah that happens
>>
File: 1746855528050310.png (91 KB, 245x252)
91 KB
91 KB PNG
>mayonnaise top gun gold support MLB
>0 initial friendship
>>
>>542524621
I can't believe this pic has survived so long. Has to have been like 20 years
>>
>>542527762
I'll just prepare someone like 3 days before it.
Can't be bothered anymore.
>>
>>542527842
level doesn't matter for the spark at all
you just need to upgrade 1* and 2* umas to 3* to get a chance at it
>>
File: 1760015215431394.jpg (695 KB, 850x636)
695 KB
695 KB JPG
>>542527913
Such a miserable card to run with Spechud
>>
>>542526757
Just wait for her first alt. It's better and actually meta for a while (it's also part of the all uma banner).
>>
File: 117635130_p0.png (1.23 MB, 2150x3035)
1.23 MB
1.23 MB PNG
>>
Is golshi a soulful cm4 ace?
>>
File: 1754936268460682.jpg (624 KB, 800x1000)
624 KB
624 KB JPG
Whales do NOT queue now I need to do my runs and go to bed early today.
>>
File: IMG_1776.jpg (304 KB, 500x500)
304 KB
304 KB JPG
give me a cm3 Taishin deck
>>
>>542526862
Very tiny bonuses per level. They are only particularly relevant if you join Open League, as those levels increase your final score
>>
>>542526236
>>542527674
Mhm, 500k is where I'm comfortable because parent farming is at least somewhat fun for me and I don't/wont bot and I'm also the type of autist that genuinely feels bad for making these horses race every other turn.
I also struggling with playing evil characters in games by the same reasoning.
>>
>>542526757
Get her NOW with that amount of carats already spent. You'll get enough for Super Creek even if you spark.
>>
>>542527937
Old images are going to be very valuable.
Kids (sinners) will post AI generated images along with reaction images featuring africans.
>>
File: 20250927_133253.jpg (144 KB, 1100x1464)
144 KB
144 KB JPG
>>542528034
I lost all my sets 15min ago tho
>>
>>542528034
i already ran my 20
you're good
>>
File: 1760115913027.jpg (696 KB, 813x1448)
696 KB
696 KB JPG
>>542528034
I'm login in, I'm coming for you
>>
File: 1736353994263117.jpg (54 KB, 715x960)
54 KB
54 KB JPG
>542528129
>>
File: 1754842759266357.png (956 KB, 1500x900)
956 KB
956 KB PNG
sex with gyaru
sex with palmer
>>
File: sweepy_pits.jpg (834 KB, 1200x2314)
834 KB
834 KB JPG
I don't feel so good about finals...
>>
late oguri kinda starting to piss me off
>>
>>542528034
Whale here
You'll be fighting my ghost I'm afraid.
>>
>>542528032
She is hard meta
>>
>>542527913
>mfw my main stamina cards are mlb mayano top gun and 2lb super creek
I'm pulling to spark on Riko and Rice because Riko can replace a Stam card and I'm desperate to get some Manhattan Cafe LBs
>>
>>542528032
only if you go pace
>>
File: 1748266498053854.jpg (458 KB, 850x1242)
458 KB
458 KB JPG
Manhattan Monday
>>
>>542528069
I am using:
SSR Kitasan Black
SSR Fine Motion
SSR Vodka
SR King Halo
SR Hishi Amazon
and whatever speed card is your best. For me I am using Biko, but Sweep is fine too.

You can use Oguri, El Condor Pasa, or Helios power cards if you don't have Vodka or Hishi.
>>
File: file.png (551 KB, 630x757)
551 KB
551 KB PNG
Specialty priority is the biggest gaslight in the game. This shit is not a real stat.
>>
File: deck.png (1 MB, 960x1482)
1 MB
1 MB PNG
>>542528069
It's low on skills but kinda works if your cards are lacking.
>>
File: 1733025200926154.png (838 KB, 810x1080)
838 KB
838 KB PNG
We're safe for another week bros!
>>
>our first mile
>0-1 wit cards in every ace deck
>they will be dropped in cm4
So when does this become a wit game exactly?
>>
File: 1755222594148.jpg (496 KB, 720x1560)
496 KB
496 KB JPG
>>542528228
You're just a stepping stone on my way to the PEAK
>>
File: 128971743_p1.png (3.15 MB, 2894x4338)
3.15 MB
3.15 MB PNG
>>
>>542528228
Dont hate on her for being the GOAT.
>>
I was considering using Rice for Leo. Quickly found out what a terrible idea that was
>>
File: 1759900649967178.png (1.69 MB, 1050x1139)
1.69 MB
1.69 MB PNG
well?
>>
>stuck making mediocre vodkas for the finals because there is no time left
i should have grinded more
>>
File: 117794953_p0.png (1.37 MB, 2150x3035)
1.37 MB
1.37 MB PNG
>>
>>542528204
YAMERO
>>
>>
>>542528461
I have a 65% win rate with all my umas under 400 wit, it was a gaslight
>>
File: Spoiler Image (491 KB, 642x642)
491 KB
491 KB PNG
>>542528581
>>
File: file.png (747 KB, 1597x1079)
747 KB
747 KB PNG
decent Tachyon? Also why everyone wants to breed inside her and call her a mommy?
>>
>>542528641
decent
>>
>>542528494
why? I want to use rice for leo
>>
File: 1753308985663.png (20 KB, 203x240)
20 KB
20 KB PNG
Imagine proccing both and still losing to a pace pasa.
>>
File: 1733913546085.jpg (585 KB, 720x1560)
585 KB
585 KB JPG
>>542528228
It's hunting season and Seiunkucks are the prey
https://files.catbox.moe/2lwppi.mp4
>>
File: heh.jpg (2 KB, 101x66)
2 KB
2 KB JPG
>>542528581
Thanks for the free win.
>>
>take a break from parent runs and do a random ace run
>immediate 3* power 2* turf no whites
LMAOOOOOOO LOL OLOL HAHAHAHHAHA XD!!!!
>>
>>542528790
She really is a glutton.
>>
File: 1754688567604789.png (1.46 MB, 636x1351)
1.46 MB
1.46 MB PNG
>>542528518
WELL?
>>
>>542526178
I want Falco to look at my penis like that
>>
File: el.png (737 KB, 1240x638)
737 KB
737 KB PNG
>get off 3* stamina ONE TIME
>instantly get 3* stamina
oh well i guess it's still usable
>>
File: 1736408475584569.png (698 KB, 669x654)
698 KB
698 KB PNG
Okay /uma/! Quiz time!

without looking it up, tell me on which month (early or late) the following G1 races take place

>Takarazu Kinen
>Hopeful Stakes
>NHK Mile Cup
>JBC Sprint
>JBC Classic
>Japan Dirt Derby
>Oka Sho

Surely you've memorized it by now, right?
>>
>>542528790
Awfully smug for someone in belly rub reach
>>
>>542528843
She's already dead
>>
Tazuna has a terrible voice
>>
>>542528908
They take place on your mom.
>>
>>542528908
Jackie Chan
>>
File: 1732063322287632.png (281 KB, 360x468)
281 KB
281 KB PNG
G1 18 win aura
>>
>>542528204
Doto Rape
>>
>>542528802
Stop... I just need one more...
>>
>8/8 Grass Wonder
>9/9 Haru Urara
>10/10 Fine Motion
>>
>>542528868
unless your deck is incredibly bad 6* blue sparks is still very useable
>>
any /uma/ clubs recruiting
>>
File: 108152905_p0.png (1.88 MB, 2004x2869)
1.88 MB
1.88 MB PNG
yes, I will have a family with my trainee
>>
>>542528461
Once you start getting a lot of stamina and SP for free with Aoharu
>>
>>542528908
late jun
late dec
uhhh somewhere in april?
no clue somewhere in fall
it's with queen elizabeth i think, idk november?
wtf is dirt derby
right after inspiration
>>
>>542528908
>Takarazu kinen
uhhhh June
>Steaks
Uhhh December
>NHK
Uhhh late Nov
>JBC Sprint
Uhhh late march
>JBC Classic
Uhhh april
>Japan Dirt Derby uhhhh maybe Late november
>Oka Sho
Like April or something
How did I do
>>
i know it's too early to ask but between CM1 CM2 and CM3 how would you rank them? personally CM3 > CM1 > CM2
>>
File: 1729087784198695.png (183 KB, 506x408)
183 KB
183 KB PNG
>>542528908
>Takarazu Kinen
Late June
>Hopeful Stakes
Late December
>NHK Mile Cup
Early May
>JBC Sprint
Early November
>JBC Classic
Early November
>Japan Dirt Derby
Early July
>Oka Sho
Late March

>inb4 completely wrong
>>
File: 1753772739621066.jpg (833 KB, 2508x3541)
833 KB
833 KB JPG
>>542528908
Mambo sex
>>
File: 20250913_071411.jpg (156 KB, 1019x1200)
156 KB
156 KB JPG
>>542528830
But cute!
>>
>>542528481
Chrono please have mercy.. I'm sorry for saying I'd rape you..
>>
>>542528834
It's spechud
>>
>>542528908
>Takarazu Kinen
Year 2 & 3, Jun 2
>Hopeful Stakes
Year 1, Dec 1
>NHK Mile Cup
Year 2, May 1
>JBC Sprint
Year 2 & 3, Nov 2
>JBC Classic
Year 2 & 3, Nov 2
>Japan Dirt Derby
Year 2 (& 3?), Jul 1
>Oka Sho
Year 2, Apr 1
>>
>>542529092
but think of the million borrows I could have gotten with a 9*.......
>>
>>542528763
Losing to a pace Pasa with the weaker unique is a certified KWAB moment
>>
File: 3224770_82.jpg (370 KB, 1920x1080)
370 KB
370 KB JPG
Finally, my bitch casual self did it. Now I just need to get her to star rank 5.
>>
File: 1746152128007017.gif (74 KB, 200x200)
74 KB
74 KB GIF
>>542528995
Who's on the right and when do we get all of them
>>
>>542528908
>late june
>late december
>late april?
>late november for both JBC?
>no clue
>i think it's the same day as satsuki sho so early april?
>>
>>542528908
Takarazuka: Late June?
Hopeful Stakes: Late December
NHK Mile Cup: Early May
Dirt ones: no idea
Oka Sho: Early April
>>
>>542528908
Late June
Late Dec
Early May
Early Nov
Same as above
Dunno don't really care
Early April
>>
File: 1735889960340.png (61 KB, 316x234)
61 KB
61 KB PNG
Grim
>>
File: 1740337488543225.gif (193 KB, 384x484)
193 KB
193 KB GIF
>>542528908
Late jun
Late dec
Late april?
lol dirt who cares
lol dirt who cares
lol dirt who cares
early april
>>
If your uma has a default title, I'm not looking at her stats.
>>
>>542529274
it has to be a good 9* stam spark
no one is using random ones
>>
File: 1759997884852196.png (211 KB, 459x507)
211 KB
211 KB PNG
>>542528839
Never say this to falco
>>
File: Spoiler Image (890 KB, 611x1215)
890 KB
890 KB PNG
>>542529207
nope
>>
>>542528908
Late June
Late December
Early May
Early November
Early November
Early July
Late June
>>
File: vodka_shock.jpg (16 KB, 232x264)
16 KB
16 KB JPG
>>542529214
I meant Dec 2 for Hopeful Stakes! No!
Also I meant Nov 1 for the JBC races...
Have I failed the torena exam?
>>
>>542529156
CM3 is way more fun because stamina becomes less relevant, and that's the anti fun stat for now.
CM1 was not that bad, but I had not much idea what I was doing so I ate shit
CM3 was hellish with the stam check, to compete I had to use umas I didnt even like that much, and even if I won with my fav out of them I would still pick CM3 where I could pick my wives even if I dont win
>>
File: 1757953339972647.jpg (234 KB, 1125x1321)
234 KB
234 KB JPG
>>542529338
She doesn't want you to scout her either.
>>
File: file.png (157 KB, 530x276)
157 KB
157 KB PNG
fuck this race, really
>>
>>542529473
shut up powerlet
>>
>>542529156
cm2>cm1>>>>>>>>>>>>>>>>>>>>>>>>>>>>>>>>>>>>>>>>>>>cm3
>>
File: 1755617815633158.png (301 KB, 419x492)
301 KB
301 KB PNG
>>542528839
>>542528839
best i can give you is
>>
>>542529416 (me)
>Oka Sho
>Late June
You threw me off with the dirt races, I was thinking of Teio Sho
>>
File: 1754166503284548.jpg (164 KB, 1079x1240)
164 KB
164 KB JPG
>>542529156
I agree with your list, CM2 wasn't fun to train to or watch the races, even the ingame commentators ran out of things to say during the races lol
>>
File: 1759433315092056.jpg (1.02 MB, 2700x1920)
1.02 MB
1.02 MB JPG
>>542529156
I lost CM1, so CM1 sucked. I won CM2, so CM2 was epic. Jury's still out on CM3.
>>
>>542529387
I will say it again
>>
File: 1748044453578171.mp4 (3.87 MB, 466x600)
3.87 MB
3.87 MB MP4
You walk into Round 3 finals and you see this on the enemy team and its A+ with all the skills

What do you do?
>>
File: 1730985517343731.jpg (369 KB, 1280x720)
369 KB
369 KB JPG
>>542529157
>one month off with Oka Sho
AIEEEEEEEEEE
>>
File: 1759992369118299.jpg (140 KB, 887x1920)
140 KB
140 KB JPG
>>542529670
Win? This is HER cm
>>
>>542529670
>dolphin bestiality
yeah im not rolling this
>>
File: G2fL8IObkAA4V0E.jpg (819 KB, 1359x2048)
819 KB
819 KB JPG
>>
>>542529670
Who cares I'm there for my 1k participation prize
>>
>>542529670
I win because she's not proccing mile maven and my speed eater will cancel out her unique
>>
I'm convinced that 3* spark farming doesn't exist without botting, because it's a slot machine that you don't get to see the panels until 30 minutes after you pull the handle
>>
>>542528908
Machitan giving me paizuri while going Ei Ei Mun!
>>
File: file.png (317 KB, 519x447)
317 KB
317 KB PNG
>try to make Leo ace
>gives me miles from a grandparent instead of the gorillon mediums on the parents instead
Oguri fat... why...
>>
>>542518872
Hello everyone, I (f2p for now) am currently looking for a club!
I joined excatly a month ago and recently left the tiny club I was part of with a couple of my mates.
We didn't make much progress with only 3 people so i'm looking for something larger and higher ranked for the club points and carats.
Pic related are my stats for the past month, 5,5 careers and a bit above 1,2 million fans per day since I started. I plan on staying at around 1 million per day at least.
My trainer ID is 885246215575, hope I can join a club without too many stowaway dead accounts.
>>
File: yjk.webm (2.82 MB, 852x480)
2.82 MB
2.82 MB WEBM
>>542529670
>>
File: G3ByQfdbMAAZKoL.png (2.47 MB, 1365x2048)
2.47 MB
2.47 MB PNG
>>
>>542529843
clubs here require a dick pic with timestamp to join
>>
File: reeee.png (577 KB, 1132x1594)
577 KB
577 KB PNG
Why couldn't it be turf, or medium? damn it.
>>
God I hate McQueen
>>
>>542529902
>unrelated ai sloppa
wrong board nigger
>>
>>542530062
If you don't want it, I can take it.
>>
File: msd.png (112 KB, 428x670)
112 KB
112 KB PNG
This skill is kinda bad? Moving up during the late race is already too late for end closer.
>>
File: 20251004_183628.jpg (345 KB, 1454x2048)
345 KB
345 KB JPG
>Group A match
>Late start on my Seiun
>She fights a blockushin for position all mid-race while my Suzuka fades into the pack
>Seiun's fully cockblocked coming out of the curve
>No angling
>Procs NONE of her late-race skills, no homestretch haste or anything
>Still somehow jukes and pulls ahead
>Wins by 3 lengths ahead of 3 late-gamblers with clear lines of advance who were all popping skills
Is front runner just the real protagonist running style?

https://files.catbox.moe/kdsvab.mp4
>>
File: 1730961243449225.jpg (149 KB, 960x540)
149 KB
149 KB JPG
>>542530073
and he hates you too
>>
>>542525523
Your umawife would poke a hole in your condom to baby trap you
>>
God I love McQueen
>>
File: falcon.png (141 KB, 586x534)
141 KB
141 KB PNG
damn if only she didnt have shit affinity with everyone
>>
>>542530151
No because Spechud is a late
>>
File: 20251009_150828.jpg (290 KB, 1448x2048)
290 KB
290 KB JPG
>>542529958
FUKU NO MY HEART!
>>
>>542530150
It's better in longer races.
>>
File: 1759761191592649.jpg (55 KB, 899x801)
55 KB
55 KB JPG
>>542528908
late sep
late dec
late may
early nov
early nov
whomst?
late april
>>
god I hate Rudolph and her dumb puns
>>
>>542530102
>ai sloppa
anon...i.... how do you even not know who that... nevermind
>>
>>542529958
Absolutely gross.
>>
Is sMaru coming today in a couple of hours or tomorrow?
>>
File: coolweek.jpg (109 KB, 850x850)
109 KB
109 KB JPG
WE ARE ROLLING FOR SPE

WE ARE ROLLING FOR SPE

WE ARE ROLLING FOR SPE
>>
>>542530285
who the fuck is rudolph?
>>
>>542530337
26.5 hours.
>>
File: 103225590_p0.png (686 KB, 1050x1549)
686 KB
686 KB PNG
>>542530313
>>
File: 1737072469572638.png (61 KB, 232x219)
61 KB
61 KB PNG
>>542530285
I hate how she fucks my asshole with a strap on by getting mood down after mood down with slacker night owl and migrane on top of it
>>
>>542528908
>Late Jun
>Late Dec
>Early May
>Early Sept
>Early Nov
>Early Apr
>>
File: Spoiler Image (2.98 MB, 1440x2560)
2.98 MB
2.98 MB PNG
>>542530157
Shiraoki-sama forbids the use of condoms and anything like that. That only invites bad luck. There will be only happi lucki cum umapyoi.
>>
>>542530313
Do NOT talk about my wife like that
>>
>>
>>542530551
wife
>>
>>542530358
me if I wasn't broke (I have 60k carats)
>>
>>542530413
>>542530223
>>542529958
She's so fucking UGLY!
>>
File: bb (2).png (135 KB, 427x821)
135 KB
135 KB PNG
is this good or bad?
>>
File: 1752771255489256.jpg (104 KB, 850x1207)
104 KB
104 KB JPG
/uma/ will say too small
>>
File: 1745861858775893.png (111 KB, 329x247)
111 KB
111 KB PNG
>>542530358
>>
>>542530627
>0.9s duration
gee I wonder
>>
>>542530627
bad
>>
>>542530678
bigger NOW
>>
File: 20251007_193537.png (106 KB, 380x278)
106 KB
106 KB PNG
>>542530591
I CURSE YOUR NEXT RUN WITH BAD LUCK!
>>
>>542530627
its trash
>>
>>542530358
I will spend my last 1500 carats rolling for her
>>
File: 1759297790501439.png (949 KB, 731x1429)
949 KB
949 KB PNG
Imagine NOT wanting a child (or multiple) with your umawife.
Couldn't be me.
>>
>>542530627
I beeline burst towards my trainee and straightaway spurt inside of her, then end my turn.
>>
>>542530627
It's very subpar, not worth the sp
>>
File: 103507489_p0.png (709 KB, 1076x1518)
709 KB
709 KB PNG
>>542530591
>>
File: 1732663240386267.jpg (65 KB, 1080x1202)
65 KB
65 KB JPG
>retention is 466k already
We are so getting 494k~500k retention range this week
>>
>>542530692
Don't get attracted to retarded girls.
>>
>>542530358
I'm saving for Agnes Digital
>>
File: 1744477062098354.png (552 KB, 865x544)
552 KB
552 KB PNG
>>542530865
have you tried making better umas?
>>
>>542530678
Inari One's huge tits giving paizuri with my small pp
>>
>both Summer Spe and Hag are Tier 1 characters.

You are retarded if you don't roll on this banner
>>
ez
>>
Matikane is ugly.
>>
god I hate haru
>>
I just got gatekept as a purple skill on my Golshi... Should I keep it??? Isn't this actually good on her since she wants to be last?
>>
>>542530857
does this bring good luck?
>>
File: 1758141350893576.jpg (152 KB, 500x500)
152 KB
152 KB JPG
>>542531020
t. gold city fan with a findom mommy on twitter (it's an AI bot)
>>
>>542530865
a lot of retards have been making TT umas while waiting for SMaru instead of parent farming
>>
>>542530627
I put it on my Brian ace for CM4 I guess I have to remake her huh?
I have everything else for her but it was either this or her spurt skill
>>
>>542530865
Just do a run or two for each slot for a few weeks and you won't have to worry about that.
>but my CM prep!
Who even cares about CM anymore make something in like a week before and send it
>>
>>542530551
>>542530575
why does she remind me of the IMAS deliquent girl
>>
angering and seething
>>
File: file.png (666 KB, 774x600)
666 KB
666 KB PNG
>>542531138
>>
File: 1745386848093681.png (45 KB, 442x206)
45 KB
45 KB PNG
cygenerious...
>>
File: 1747556095403825.png (133 KB, 552x397)
133 KB
133 KB PNG
>>542530213
this looks very similar to one I got yesterday
what kind of babies do you think they would produce?
>>
>>542531121
No because everyone you're behind of can sto you from winning
>>
Scary... I didn't plan for this... I wanted a nice safe B finals gold...
>>
>>542531121
It's only good if you want to enter Open League because it nerfs your points making it easier to get B. You still want to get out of the gate sooner rather than later in general.
>>
God I hate Rice Shower
>>
File: 1755124003670106.jpg (97 KB, 413x411)
97 KB
97 KB JPG
I wish Summer Maru was today, I'm so tired of saving carats
>>
>>542526862
>>542527842
In the gene guide according to an interview level is supposed to give a greater chance of getting a higher star green
>>542528075
Also a big deal for team trial score
>>
File: 103869267_p0.png (1.23 MB, 1086x1403)
1.23 MB
1.23 MB PNG
>>542531137
yes
>>
never give up
>>
>>542531297
same
>>542531304
god I hate oguri cap
>>
Why is McQueen an umalet when the real stallion was pretty big irl
>>
>>542530028
okay sent. Please don't reupload it or use it for AI training
>>
>>542531289
B finals 1st place reward is the same as A finals 3rd so it's good
>>
File: 1730013669688166.jpg (289 KB, 500x500)
289 KB
289 KB JPG
>>542531304
keep edging
>>
File: punch9.jpg (87 KB, 750x1334)
87 KB
87 KB JPG
How about I Matikanepunchyourface
>>
>>542531357
>2 sovlful characters pumping forward
>goldship wins

absolutelu fucking ruined and soulless
>>
>>542531284
>>542531294
>>542531332
shit i thought i was cooking really hard im not gonna lie
yeah I was just thinking as a leo cup build
>>
>>542531357
>Ticket and Vodka activate, expect one of them to win
>Goldship from nowhere
lel
>>
>>542531191
Well, considering the OG developer base for Uma...
>>
File: file.png (97 KB, 389x221)
97 KB
97 KB PNG
>>542530865
just use your parfaits, bwo
>>
>>542531357
winning ticket is so UGLY
>>
CM1 made me realize the importance of accel skils
CM2 made me realize the importance of high raw power
CM3 made me realize the importance of higher wit/mid-race velocity skills
>>
File: G2kaxX_bAAAk1Vt.jpg (562 KB, 1431x2048)
562 KB
562 KB JPG
>>
>>542531357
golshi game
>>
>>542531483
Rice wouldn't say this.
>>
File: 1754817913656035.png (562 KB, 1920x1080)
562 KB
562 KB PNG
>>542531546
>>
601 stamina or 1180 speed? How important is that 601 breakpoint in actuality?
>>
I didn't know Beeline was that bad bros...
>>
>>542531686
Its not important.
>>
>>542531546
FUCK YOU TAISHIN
>>
>>542530157
trainer would never wear a condom
>>
>>542531728
yeah it's DOGSHIT
>>
File: 1743957580891.png (160 KB, 321x566)
160 KB
160 KB PNG
>>542529438
>CM3 is way more fun because stamina becomes less relevant, and that's the anti fun stat for now.
>CM3 was hellish with the stam check, to compete I had to use umas I didnt even like that much, and even if I won with my fav out of them I would still pick CM3 where I could pick my wives even if I dont win
>>
File: 1732644477773964.png (1.93 MB, 1456x1226)
1.93 MB
1.93 MB PNG
>>542531543
This, 500k is literally a non-issue
>>
File: 1756040928035914.png (393 KB, 600x900)
393 KB
393 KB PNG
>>
>>542531728
It gets buffed from 0.9s to 3s at some point, but until then it's pretty bad.
>>
when should I be looking to race on ace runs? how many optional races should I be looking to do in those runs in general? I feel like I either do too many races or not enough.
>>
>>542531461
no you dont get gold title
>>
>>542531893
Which trainee would let me fondle her incisors
>>
>>542531137
believe ittttt
>>
>>542531728
straightaway is worth it because you can fully discount it on brian
gold version is a scam tho
>>
>>542530865
TT umas don't matter right now because unity cup will raise the cap and make all your current veterans irrelevant
>>
>>542531728
I just realized those 2 gold heals are like half total skillpoints.
Are we getting more sp in new scenario?
>>
>finally get a passable bakushin parent for maru
>3* pace
Aiiiieee
>>
File: spe (2).png (25 KB, 874x228)
25 KB
25 KB PNG
>Special Week (Summer)'s unique skill requires her to use two skills mid-race before it can activate.

Reliable, or no?
>>
File: 1754271685888.jpg (133 KB, 438x438)
133 KB
133 KB JPG
>>542531853
>>542531930
Is it worth rebuilding her or would it be prudent to just build my other aces and then see where I can get her later on?
It took me like 6 or so runs to get something decent out of her so I don't want to waste a bunch of borrows right away if she can still perform in her current state.
>>
I got such a bad Bakushin run that I unlocked her normal ending for the first time today
>>
> Train a Tachyon for CM3
> Finally get a half decent one
> Unique almost always triggers during late race making it useless
Fell for shitty tier lists again haven't I?
>>
>>542531553
wit game is here
>>
>>542532069
I've been sitting pretty in C6 since the start of the game, and I haven't even changed out any Umas in 2 months.
I don't want to make new ones. That seems like effort.
>>
>>542532106
Wit check 1 > Wit check 2 > Wit check 3 (if inherited)
>>
>>542532106
Can proc THH
>>
>>542532106
Easiest requirement ever
>>
>get a perfect stat run
>no mile corner
>no mile straights
>no playtime's over
>no slipstream
>no ramp up
this game fucking hates me.
>>
>>542531924
SLUUUUUUUUUUUUUUUUUUUUUUUUUT
>>
File: 114212757_p0.png (3.5 MB, 4000x5500)
3.5 MB
3.5 MB PNG
Epsatono files
>>
File: IMG_7295.jpg (148 KB, 1206x632)
148 KB
148 KB JPG
if only this was turf
>>
File: GyNmEKAWYAAbv2Q.jfif.jpg (660 KB, 2173x3508)
660 KB
660 KB JPG
You can tell a lot about a person based on how they view Tachyon.
>>
>>542532193
I don't remember ever seeing tachyon high up on any gaslight lists
>>
>>542531686
I believe it's like about half a length but should be hitting your speed cap first. 578 is the target to account for bad mood. But finals is great
>>
>>542532302
Tachyon was great for CM1.
>>
so summer spechud is a pace chaser?? and seems good for cm4?
>>
>>542532358
Yeah but we're talking about cm3.
>>
File: narita_brian_uppies.jpg (568 KB, 976x1800)
568 KB
568 KB JPG
>>542532174
I'd just keep her, train the other aces, then come back to her later. Beeline burst isn't completely atrocious, it's just a bit of a waste of skill points. Perhaps try throwing her into some CM4 rooms to see how she performs?
>>
>>542532430
she's made for late.
>>
>>542532497
Apologies, I am blind.
>>
>>542532430
Summer spe is for lateCHADs
>>
>>542531483
No crying pls
>>
How do I get club points? Only shoe trading and borrows?
>>
File: 1735196210047.jpg (882 KB, 1440x3200)
882 KB
882 KB JPG
Is it good?
>>
File: Norn_Ace_(Main).png (274 KB, 840x1360)
274 KB
274 KB PNG
When?
>>
>>542532512
I'll do that I just didn't know just HOW bad it was.
I didn't roll well with spark skills or hints so it was either that or her other gold skill for the final spurt which I know is inconsistent.
>>
>>542532614
Nyo
>>
>>542532614
good blue and decent whites but shit red. it's still good
>>
>>542532685
No bullies allowed.
>>
>>542532614
style pink hurts and the single starred white spark spam doesn't help, good for a grandparent assuming you don't have anything better
>>
File: halo tragedy aint it.jpg (436 KB, 719x975)
436 KB
436 KB JPG
>>542532273
>reddit tachyon
>>
>>542532685
Never, alongside March.
>>
File: 1754943983735606.png (286 KB, 1080x1080)
286 KB
286 KB PNG
>>542532717
>red
>>
File: IMG_1789.jpg (354 KB, 1320x1914)
354 KB
354 KB JPG
got fucked over by bad rng so going to reroll but wanted to make sure. These skills are all good right?
>>
>>542532614
what are the parents' reds
>>
>>542532685
Once this cutie releases
>>
I haven't seen a single sovlful off-meta opponent this entire CM, someone actually running their waifu as an ace. It's always just the most basic bitch choices.
>>
File: i hate groundwork.jpg (287 KB, 1582x1370)
287 KB
287 KB JPG
I'm staring down the barrel with no more borrows, is the one on the right even potentially worth running over the one on the left? No Groundwork sucks but that left one seems to get mogged regardless of if she pops it or not so who knows
>>
>>542532794
nigga you got 1 accel skill and it requires you to be 5th.
>>
File: 1746567052210.jpg (1.2 MB, 1440x3200)
1.2 MB
1.2 MB JPG
>>542532801
>>
>>542532685
My paizuri slave.
>>
>fail a 1% training with double circle practice perfect that would have given me +88 speed in senior spring
>miss 1200 speed by 75
yeah im killing myself
>>
>>542532794
for cm2? swinging maestro is a waste and way too expensive. Taishin without her gold skills what's the point?
>>
>>542532685
npc racer
>>
File: 1754958117129723.jpg (265 KB, 1231x2048)
265 KB
265 KB JPG
I will be hosting the Matikane Mambo Monday Mayhem Derby in the next thread as replacement for missing out on Marvelous Sunday Sunday Derby in the next thread.

I will be hosting all 5 races at the same time, then with a 5 minute waiting time between each to eliminate the long waiting times a bit better than usual.

For the first race we will be waiting for 15 minutes for everyone to get in and seated.
>>
>>542531526
WHO WAS IT
IM RETARDED
WHO
>>
>>542530028
almondlove dancho you need to stop doing this.....
>>
>>542532985
No. A front with no Groundworks is insta-death and will always be lagging behind. Your left has a chance of winning with overtake mechanics and proccing Red Ace to take first position.
>>
how do you hit the 7-800 stamina requirement for leo without compromising your power? run 4 speed/2 stam with 18* power sparks?
>>
>>542532985
speaking from experience, my Daiwa Scarlet is much stronger and I am getting gapped 90% of the time by Smart Falcons. You need more gambling skills because none of your unique skills will ever proc.

I would go with left as its the only way you'd get close to proccing any of the unique skills
>>
File: G2riXm8XkAAg2qx.jpg (239 KB, 1180x1486)
239 KB
239 KB JPG
EL
CONDOR
TETAS
>>
File: mambonn.webm (3.85 MB, 960x666)
3.85 MB
3.85 MB WEBM
>>542533126
mambo!
>>
>>542533183
4 speed cards
As many power sparks as possible.
I got about 850 power in my runs with 9* power sparks
>>
>>542533183
3 speed 3 guts or 4 speed 2 guts with stamina sparks
>>
>>542532756
Thinking she's reddit tells me you enjoy getting (You)s and have seen Pokke's movie.
>>
EL
CONDOR
PASAAAAAAAAAAAAA
>>
>>542533183
You can't. Speed > Stam > Power priority. What sparks you run depends on what character is, but yes, for Leo Power sparks are most important since you have to run 3 Speed 2 Stam minimum.
Power training on Med and Long is retarded because you also kill any Guts which also helps you sustain your HP.
>>
>>542532985
for daiwa forget about 600 stam, go 4 speed 1 guts 1 wit
>>
>>542528069
I want to give Taishin my 3cm if you get what I mean.
>>
File: image(2).jpg (646 KB, 1116x2758)
646 KB
646 KB JPG
>just lost to this
WitGAWDS I fucking kneel
>>
>>542533183
I dont know,I have the same problem
>>
any uma club looking for a new guy? I have 40m fans, i do 10m fans a month. on cooldown but eh
idm if its after 14 day cooldown, my last D club was going nowhere, losing out on 200 carats is nothing
361616376543
>>
>lets try a test room
>my pace chaser is running along in 8th because there are SEVEN front runners
fucking hell. how the fuck do I get round a crowd like that with a pace chaser in this CM?
>>
>>542532685
no whores allowed
>>
File: halo enlighten.jpg (223 KB, 564x911)
223 KB
223 KB JPG
>>542533329
I enjoy getting (You)'s but I have no idea who Pokke is.
>>
File: 1755457995837043.jpg (590 KB, 832x1216)
590 KB
590 KB JPG
My trainee raped me...
>>
>>542533309
two LOSERS
god I hate nice nature
>>
>>542518872
What do you think of ep 2 so far anons?
>>
>>542533520
this is actually good for you though, that means there are 6 useless front runners
>>
>>542533517
>>542521264
only club I have seen asking for a member lately
>>
>>542528069
Hishi Amazon SR
King Halo Sr
your choice of sweep tosho SR (gambling) or Shinko Windy SR
Grass Wonder SSR
Biko Pegasus SSR
Kitasan Black SSR
>>
File: 1742727575879382.png (1.64 MB, 1080x2058)
1.64 MB
1.64 MB PNG
>>
>>542533612
I want to see gold
>>
File: tachyon.jpg (165 KB, 775x1035)
165 KB
165 KB JPG
This was a good investment. Right?
>>
>>542533612
Boring. Give us the Obey Your Master schizo and race already.
>>
>>542533612
Why did they turn Super Creek into Super Potato?
>>
>>542533520
>>
File: 1755706488903787.jpg (597 KB, 1100x1538)
597 KB
597 KB JPG
Should've been me
>>
File: 1753258640448352.png (1011 KB, 853x1200)
1011 KB
1011 KB PNG
>>542533329
Who doesn't like getting (You)s?
>>
>>542533725
yes
>>
>>542533517
I just sent an invite, feel free to come on in whenever
>>
>>542533725
if she's your wife then yes
>>
>>542533725
BRICKED
>>
>>542533651
thanks, im on 24hr cooldown, if its still open i'll try tomorrow
>>
>>542533749
when do we get the petplay horse?
>>
>sprint/mile - realm of the frontGODS. if they proc angling and scheming they win, not enough track for anyone to catch up
>medium/long - domain of the endCHADS. track is long enough that stamina and speed is king, which end and lates have a plentitude of.
>lates are still pretty good at mile/medium/long as well
so when do pacers get to win?
>>
Holy shit guys /uma/ club lost 6 members due to botting.
>>
>>542533508
high speed, decent power plenty of stam and wit meaning it was speeding up to perfect position I'd imagine. Just a matchup issue if you're not a strong front/got unlucky
>>
>Consistently in the top 4 favorites
>Long shot doesn't proc
>Lose anyway
This system is rigged.
>>
>>542533921
source?
>>
>>542533834
on cooldown but thanks i'll join tomorrow
>>
>>542533967
Check Reuters!
>>
>>542533967
I'm in the club dude it's a huge mess everyone is panicking.
>>
File: 1742785639247177.gif (1.79 MB, 443x448)
1.79 MB
1.79 MB GIF
>>542533725
>>
File: 1744368463650.jpg (94 KB, 435x270)
94 KB
94 KB JPG
These girls carried me to the finals, they will go through this till the end
I will not switch any of them for SMaru because she is "better", that is cope from failed Torenas
If YOU switch any of your girls before finals, you're a disgraceful soulless nigger and your Trainer license should be revoked, kicked from Tracen and banned from being near Umamusume.
>>
File: file.png (931 KB, 1280x720)
931 KB
931 KB PNG
>>542533602
first time?
>>
>>542533745
I guess she would look too motherly otherwise, the studio probably thought she has to look more like a young maiden in love
>>
>>542534037
ok shorting right now thanks.
>>
>cm1 and 2 which had clear stat checks but had rng are le bad
>cm3 that's random as fuck and is gambling on gambling on gambling is le good
>>
>>542534140
only whales get mad at rng
>>
who the fuck is mejiro ryan's target audience
>>
File: Gzy67Y6XcAAicz4.jfif.jpg (253 KB, 692x1024)
253 KB
253 KB JPG
>>542533583
Jungle pocket, or "Pokke" is a tomboyish Uma musume that likes yelling and got her own movie that was pretty good.
Beginning of a new era was pretty good but also the source behind people misunderstanding and misinterpreting Tachyon's character.
>>
>Nishino Flower has no specialty priority
Damn. It's still worth to run her for Hanshin and Firm right?
>>
>>542534140
>mid CM seethe post due to who the fuck knows
lol did you see my EASY sticker spam?
>>
>>542534207
gays
>>
File: 20251013_215901.jpg (1.72 MB, 4096x2729)
1.72 MB
1.72 MB JPG
Umasumi
>>
>>542534207
fake tomboy fans when a real short cut, muscle bound, dress loving cutie walks in
>>
>>542533602
Many such cases trainer-san, think of it as a rite of passage into manhood
>>
It's probably a bit late to ask but are we supposed to be regularly getting multiple wins in our CM attempts? I've just been playing whilst praying that I get maybe one odd win each run.
>>
>>542533161
>>542533240
>>542533480
I was afraid of this, looks like I'm heading to Group B finals unless Shiraoki-sama comes through for me.

Does it ever get any better? At least with CM1/2 the required skills weren't as hard to get but fronts need so many things to go right even before stats/aptitudes. Or maybe it's just a sprint/mile thing, idk.
>>
>>542534293
You can get firm from King Halo which is a much better card
>>
File: G1dC0tAbUAAe-HJ.png (2.5 MB, 1594x2048)
2.5 MB
2.5 MB PNG
>>542534208
Pokke childhood friend when?
>>
>>542534207
dykes
>>
>>542533914
I'm winning with my pacer right nyow
>>
>>542534140
because building a proper CM3 winner is harder than CM1/2 where if procced your recoveries, you win.
>fronts need lots of skills to get to the first and then keep first in order to proc their win condition of angling and scheming
>lates need excellent positioning and lots of accel skills in order to gamble and go turbo and reach first when the final leg starts
>>
>>542534357
I would
>>
new thread now
>>
>>542529156
I liked CM2 because Golshi basically auto-won every match for me.
>>
>>542534293
Her events are strong too with Charming, mood up, energy up, and the power stat stick is good. I'm glad I got her as MLB since I don't have Halo
>>
File: 1749222826971458.jpg (614 KB, 3612x2274)
614 KB
614 KB JPG
>>542534140
CM1 is bad, CM2 is good
>you're here
CM1, CM2 were bad, CM3 is good
CM1, CM2, CM3 were bad, CM4 is good
CM1, CM2, CM3, CM4 were bad, CM5 is good
CM1, CM2, CM3, CM4, CM5 were bad, CM6 is good
>>
>>542534523

>>542534594
>>542534594
>>542534594
>>
File: Leo Seiun 1.png (575 KB, 600x1033)
575 KB
575 KB PNG
I fucking love the welfare Brian card bros
>Hint level 4
>Good greens, medium corners and straights
>Decent events
Shame she didn't get groundwork, could have been a really good ace otherwise.
>>
File: 95673400_p1.png (695 KB, 1114x978)
695 KB
695 KB PNG
>>542533602
this but Sky
>>
>>542534497
>lates need excellent positioning
>If there's 1 front, your mid-race velocity skills put you into 5th+ too early
>If there's 6 fronts+pacers total, you are never hitting pump
What lates need is lobby RNG
>>
File: 20251004_054825.jpg (182 KB, 1502x1601)
182 KB
182 KB JPG
>>542534208
I think it's less a "misunderstanding" and more each version of a character just being different in this franchise. Anime Spechud is not Starting Gate Spechud is not game Spechud, for example, but they all iterate on the same fundamental design & ideas. Similar thing with BNE Tachy, but people don't realize it and keep expecting game Tachy to act like movie Tachy.
>>
>>542533914
ervery race is frontgod turf from now on lil bro
>>
File: 1742359443199901.png (2.4 MB, 1536x2304)
2.4 MB
2.4 MB PNG
>>542534357
These...are fillies and colts...
>>
File: Tachy Logic Conclusion.png (1.27 MB, 1920x1080)
1.27 MB
1.27 MB PNG
>>542534208
>>542534687
Both of you are fake Tachy fans
>>
>>542534687
That's definitely part of it, but it feels weird to see people look at Tachyon as some kind of super cool hype moments Uma when even in BNE she's a sperg.
>>
>>542534140
>>542534497
It felt much easier to get the Speed + Power + gambling skills for CM3 than it was to get max Speed + high stam + 2 gold recoveries + high Power + accels for CM1/2
>>
File: G2CytFgXUAAF6gx.gif (2.88 MB, 328x206)
2.88 MB
2.88 MB GIF
>>542529843
bumping this
>>
File: give shoes.jpg (19 KB, 455x203)
19 KB
19 KB JPG
>>
File: 1750289830435454.png (923 KB, 1079x1437)
923 KB
923 KB PNG
>some random horse busts into my lab spins my me around and "fist bump bro"
>hmm...
>let's start spiking her drinks with random chemicals since she had some shiny crystals in her eyes
>>
>>542533309
So that's why that club is named Mambo



[Advertise on 4chan]

Delete Post: [File Only] Style:
[Disable Mobile View / Use Desktop Site]

[Enable Mobile View / Use Mobile Site]

All trademarks and copyrights on this page are owned by their respective parties. Images uploaded are the responsibility of the Poster. Comments are owned by the Poster.