Broest of Bros editionPrevious realm: >>547949898Where Winds Meet is an epic Wuxia open-world action-adventure RPG set in ancient China at the tenth century. Players will assume the role of a young sword master as they embark on a journey to uncover the mysteries of their own identity. Let the wind carry your legend on an epic journey to the East!Download Now:PS Store: https://playstation.com/games/where-winds-meet/Steam: https://store.steampowered.com/app/3564740/Where_Winds_Meet/Official PC Launcher: https://wherewindsmeetgame.com/news/official/GlobalLaunch/InstallGuide.htmlWebsite: https://www.wherewindsmeetgame.com/Maps:Chinese: https://map.17173.com/yysls/maps/qinghe (more info, but... Chinese)English (global): https://mapgenie.io/where-winds-meet/maps/world/vg/ Guilds:>Name: Sage>ID: 10001992Full (80/80)>Name: HeavenlyClover>ID: 10036681Full (85/85)>Name: NOFUNALLOWED >ID: 10108281Search by ID and then send a message to the guild leaders saying you're from /vg/.Codes (Settings -> Other -> Exchange Code) (And should this decree no longer hold true, let the heavens bear witness as we bellow at the OP with righteous fury):WWMGLtiktokWWMGLyoutubeWWM251115
Pretty cool bird you got there, bitch. Now give me your sword.
How many barefoot outfits are out in CN right now?
damn, 2kat is actually cracked but timegated hard cause of innerway books.
Is there any website or wiki for upcoming shit?
>>547989573like 10 at leastchinks love feet
>accidentally queue up for perception forest instead of arena>almost immediately get stuck in the ground fighting someone, almost untargetable, unable to move until the miasma enclosed and put me out my miseryVERY cool mode
WHERE THE FUCK IS WENG DA WHY ARE THESE DARK SURGE QUESTS ALWAYS SO COMPLICATED
Which is the funnest to play so far
>>5479897302kat bros, stay strong.
>>547989745https://boarhat.gg/games/where-winds-meet/guide/timeline-guide/
What am i supposed to do as a "tank" in Sword Trial? Normally in MMO i would aggro the boss, luring him to a corner and then force him to only attack in my direction. But i don't think you can pull the boss that long in this gamePlus people keep standing next to me for some fucking reason
>>547989268I will kowtow 100 times facefirst into her unripe cunny, it'll help her bloom
>>547990039just stop this dumb ass nigga from turning and moving so DPS dont get clipped. In Dark Lord Sword Trial, just move him out of the torandos so DPS can unga bunga.
>>547989770Nice. I'll keep playing then.
>>547990039Whoever's the tank seems to just get the aggro most of the timeYou do need to steer them, especially with some of their attacks like Voidcel's aoe roar coneBut mostly just unga bunga fight and parry and hope the healer does somethingIt's not really tanks that make or break in this, it's everyone else knowing the mechanics that just wipe the whole fucking team if people don't get on them
>>547989308How the fuck do I kill the Snake Doctor under 2 minutes using these gayass umbrella and fan?
>>547990039You can assign a tank role and that member will be targeted most of the time. The others can stay as range or behind the boss. If they stand next to you it's their fault.
>>547990039you can run wherever you want and the boss will chase you unless it is casting a spell or something
Did the Breaking army event already happen today or is it in like 3 hours?
So just checking, I only use the Martial Arts: Custom Tips chests when I'm breaking through and know what precisely I need, right?
Where the fuck do I see the rumors menu or whatever?
AHHHHHHHHHHH
>>547990771Check the schedule in the guild menu.
>>547991032That's the best way to go about it unless you have no self control and want to keep switching up weapons.
>>547991047>tfw same issue
Is anyone else getting a slowdown at Blissful Retreat's entrance? Not stutter and lag, but game speed slowing down for a bitDriving me nuts
>>547991372its because of the npc talking about drunken immortal month. they want you to listen to itevery single time
>>547991076Brother I can see what it says I and i've googled the time but I still don't have the answer.Has it passed or no?
OI CUNT WUT ALL TIS? YOU HAVE A LOICENSE FOR LIGHTNESS SKILL?
>>547989730>He didn't invest in KiritocoinBricked
>>547991037Wandering Tales in your journal?
>>547991524I got it right here bud*tai chis you into the river*
>>547991447It's your local time. And yes we had a Breaking Army event some hours ago.
>>547991225I wanna tank main so I'm gonna be Stormbreaker Spear and Thunder Cry Blade.
>Be me >Be trying Sword Trial>Boss fight hints flash across the screen for half a second before he finished his attackHow the fuck am i supposed to read that
>>547991638It is? Why am I getting a different time when I google time. Why they gotta make this so confusing.
>>547991798american moment
>tai chi a guy into a wall>suddenly fucking gta police system is activatedkino
Do you weave your martial art skills into your combo? I like to do Cloud Step + Buddha Palm everytime they are off cool down
>>547991812My bad it's not local time but server time. Anyway as you can see the next one is on Saturday.
>>547992040Yaksha Rush > Free Morph on cooldown, Flaming Meteor to ambush camps/groups of enemies
Anyone want to be friends?
>>547992051Yeah unfortunately I can't really make those times. Shit sucks.
>>547992234Are you cute, I need to get more jade beauty friends so I can add them to my profile screen harem .
>>547992346Can you add them in your profile scene without their consent?
>>547992234Friendship is a luxury I discarded long ago. The only things accompanying me on my ascent are the corpses beneath my feet
>>547992516as long as youre friends.
Are Wild Liu and Sai Guanye impossible to please? The Blissful retreat dudes looking for Killerblade.
Whats best food buff for gathering herbs? I ran out of ointment
>>547991047it's worse for me, Battlecrest Slope is 100% in the Wandering Tales menu, I've got the experience, and on the map it still says 98%. If this shit's a bug and not some quest from another area leading me back I'm gonna lose my shit.
>>547989770basado
What to do when Tian Ying used his Shadow clone no jutsu to gang bang you? In that phase, is it better to just block rather than trying to deflect him? I feel that the parry timer for his "nothin personel kid" attack is kinda short
>Checking out the partner and marriage menu>See arrow next to a friend username, thought it was sub menu.>Press it.>Invitation sent :^)Wtf bros I hope that friend doesn't think I'm making some move on them.
>>547991047>>547991318:^)
anyone else bricked by pip rat?
>>547992589
>>547992878You mean the 3 sand clones? Or when he starts doing his invisible gangbang shit? The sand clones, just run away from them but not too far. You need to parry the real one to kill the clones.
>>547992926Too late now
>>547992040I use step + palm at the end of a combo for recovering stamina
>>547992993The three sand clones, i haven't even made it to his invisible gangbang. I thought you have to kill the clones since they behave like common mob
>>547992346>>547992589I just want to talk and play wwm with someone
If I hear one more Expedition 33 song while I'm healing animals and shit I'm gonna go crazyIt's a good soundtrack don't get me wrong but it's EVERY FUCKING TIME. Play Jecht's theme or something you hacks
>>547992878>Dodge the clones, run around the outside of the arena if you have to, don't bother squaring up with them since each parry on the real Tian kills one>Tian Ying will always teleport directly in front of where your character is facing, use this to prepare your camera for when he reappears
>>547993446>PlayMaybe>TalkThat's beyond me
>>547993446i would be ur friend but i play on ps5 and typing is a pain sorry bwi
>>547993459i play katawa shoujo songs but most of the time i make it so only i can hear it
>>547993274you destroy a clone by parrying him when he appearstry to keep distance but don't move all the time or he'll whiff his attack and you won't be able to parry himyou could also just summon an npc to keep the clones somewhat busy
>>547990039if you have the red icon on the party list the boss will basically full aggro to you the entire time regardless of what you do, it's an insane amount of bonus threatthere's nothing you can do about people standing next to you, it'll happen. if you're lucky they'll do parries for bonus qi damage, but mostly that's something for them and the healers to sort outthings you should be worrying about are positioning boss for mechanics and keeping your damage reduction/shield up, then pumping as much damage as you can. don't be shy about just soaking hits when you have a fresh shield, healers put out stupid amounts passively
>>547993446join one of the guilds and chat all you want with the bros. >>547993524just use the voice message feature bro!!!
>>547992589Edgy. I approve.
>>547991318this nigga explorin'
>love the idea of a glaive like mo blade>its so fucking slow for no reason
>>547993819>just use the voice message feature bro!!!i sound gay....
Time to clear out the world bosses...what's the easiest one
>>547994283ring the bell
do sword trial chests not drop greaves? where do i get these from
>>547994193use the voice change and larp as a little girl!!!
>>547989730>heart of the mud fishwhat's the name of this skill in english?
>>547994073
>>547994283puppet master, either one. Snake Doctor.
>>547994492every day i learn a new feature wtf
In a transbian marriage rn
>>547994757UID???
I still don’t know what weapons to main..
>>547994283Puppeteers.
>>547994804Never
>>547994907mo blade
>>547994980is that really ingame?
To the people in guild testing whether you can sell trade goods not listed under market fluctuations: you can't. I triedWhich is retarded because the main trade goods guy has like 10+ trade items you can buy
>>547995043Thats Final Fantasy anon
>>547995043its modded ffxiv bro
>>547994283Snake Doctor is the easiest. Just bring one healing weapon to negate the poison.
>>547995056caveat: I don't know how it works for NMN. But I know for profit trading, it doesn't do shit
>>547995090no shit>>547995141the lighting looks different than when i played, theres modded lighting mods too?
>>547995295I wouldnt know, im not a modbeast
>>547994283Orochimaru is pretty easy i beat him first try, puppet fights are fun, that nigger Yi Dao keeps stepping out of the field's bound and reset it
Will they ever fix coop latency?
>>547995659only if you move to china
my blood pressure is at 130. am i ok
>>547995659They've said they're working on adjusting server routing and improving that so we'll see how long it takes.
>>547996051its jank as fuck but its definitely skill based.
>>547996051silver is the most fun you will have
Even on CN server theres no main weapon spear, just supports for the swords?
>random enemies in the overworld are more dangerous than any boss
>>547995043No, that's an AI video.
>>547996382fuck those fire arrow bastards
>>547996353Just use charge attack
>>547996382>Me leaving a bandit camp as a max level wuxia hero
Why she looking at me like this?
>>547997028lack of proper parental figure
>>547997028She knows what you are.
Is there any way to refund the guild tokens used for stats like fish acquisition
>>547997169Neightt!
>>547991047fail>>547991318fail>>547992937win
>my disciples are all jew sects except 1Wait shit
can't talk to you guys im in the middle of this thing
>>547993446>>547992234sure anon. where are you a in the game now?
>>547997523stop throwing innocents into the river
Why the fuck the flying umbrella projectiles don't auto target like literally everything else in this game?I'm have to fucking claw grip my controller just for this stupid attack.
transphobe
What's the resilience damage water endow does?
>>547997910>controller>playing the only aim dependent weaponAnon?
>>547997947Born a woman day one (of the game)
>>547997969Convinced water divine art is literally useless
>>547997607I am not online, i am busy drawing.
>>547997947born fully formed as a 16 year old woman, day one of the game
>>547991798Are you playing on normal difficulty with 1 minute game slowdown every time the enemy attacks outside of multiplayer or what?
>>547998115sure, i meant how far you are in the game.i'm reading a novel right now
>>547992316>Nyooo the chinese game caters to chinese and asian players! It's not fair we're the center of the universe!get fucked amerilards.
>>547994553mudfish heart
>>547997028ToT
>>547998332
>>547998303I already beat all the bosses and im at like 12k gs.I was working on doing the Monk guy's trial on abyss no hit then I got bored and went to draw
>>547997028Rough facefucking + swallow option
whats this pvp skill where they teleport before me with a black smoke? is it a mystic art or weapon skill
>>547996382I only really had a issue with them going from max level 20 to max level 30 solo world. Because I didn't get any gear upgrades at all.
>>547997028looks unsettling, you retards actually find that face attractive?
BLACK FRIDAY SALE ON STEAM BROSWHERE WINDS MEET IS NOW $0!!!!!!!!!!!!!!!!!!!!!!!!
>>547998332back in my day people put effort into their bait
>>547998819chart trannies are gonna have a field day
>>547998850You could always play a Real American Game like World of Trooncraft or Dragon Age : the Troonening if you've got complaints. ;^p
>>547998819>lowest price its ever been>lowest player count since launchsisters why is our game dying what did we do to deserve this
Needing to start prison breaks from solo mode is a weird decision
Does Weng Da move during the festival or something? He's not standing where he's supposed to be.
>>547997976I'm bored of strat sword and was trying other sets when npc bounty hunting. I like the ranged dps set but this one thing is such a turn off because it's so retarded.I'm in too deep playing this with a controller to swap to M&K now.
>>547998808Guess you are gonna have to correct it for her
Inkwell + Umbrella are definitely a noobstomper combination, yeah? It's so easy to counter but low-rankers barely know how to stagger
Legend doesn't seem like it's worth playing. The enemy scaling is so busted, I feel weaker every time I breakthrough. Even regular enemies can kill you in 5 hits, and they don't ever fight alone.
>>547999638just make sure everyting is maxed before you breakout
How much xp you got saved?
>>547999638It's not worth playing simply cause of the fucking bandit camps. I put that shit on story mode to farm upgrade mats, legendfags could never.
> gets closer to 100%> learn that some of the stuff needed for 100% isn't out yetwe truly are going 1 for 1 on chinese patches? bugs and all? pip isn't even supposed to be the old friend, and some more npcs are missing in town. there is a watermelon npc missing near the warp stone too, but the table is there.
>>547997969the whatdo you mean the water divinecraft, aqua wax? it lets you hit through shields, mostly
>people still play at 1080phow do you bear it
>>547999967I just Taichi them toward the wall
>>547999638when you first breakthrough you're lower level than the enemies>>547999917it might kill the game for me if they don't update at a rate faster than a glacier melts. there is no reason we should not be getting bug fixes and QoL changes day 1
>>5479998633 mils only
>>547999865>to farm upgrade matsyou can use the coop outpost run in sword trial for that, it's super fast and gives you a ton if you bother looting corpses
Game kinda a shitty parry slop. I suggest people go to Aion 2 an actual mmo if you wanna scratch that itch.
Am I reading this right, bwosIt has a whopping 6 pearl discount?
>>548000320That's from the 10% discount voucher you get as a login reward roughly every 18 days or so. You can stack them up to a 50% bonus.
>>548000276Well that's knowledge I didn't have two weeks ago. Good to know if I ever decide to do a legend or hardcore run.
Post your jade beauties so I can post mine without feeling like an attention whore
>>548000378Can I buy it without using that voucher? Seems like a scam to use up a 10% discount on something that cheap.
>>548000441You don't need to worry about feeling like because you're already on your way to being one.
>>547998497that's much further than me - i only started playing less than a week ago.but i've got 8900 gs and finally put together a full gear set. i just beat void king today and i'm at 4 bosses according to the legend counter.i saw that someone had 30 bosses done, i have no idea where all those guys are. the jianghe sure is wide and mysterious
>>5479998632.1m
>>548000441
>>547999863Damn I thought I was alright but I guess I'm too employed.
They ain't my apprentice
>>5479998632.8m
>>548000702>>547999863have you guys been playing since day one?i nolife'd it last weekend so i thought i'd have a lot of xp... but i'm in last place
what's wrong with the guild applications in this gamei've applied to tons of guilds and none of them ever take me ini'm level 55
fgucking db and chain niggers
>>548000586trial bosses on abyss countgo to your legend badge in profile and it'll tell you
>do drunk horse stealer quest>beat him up>bystanders get caught in the crossfire>they were apparently officers>get a bounty, get beaten up and sent to jailIt wasn't supposed to be like this
>>548001012Now you know why only this general has been complaining about lack of things to do
>>548001072Play better lol
>>548000517Yes
>>548001067HC GM here, whenever we have open slots, I get two dozen applications in a few hours. Youre just getting lost in all the applications.
>>548001012I only play a few hours a day and I just wander around doing bullshit, I haven't even done the most recent MSQ. I feel like there's still a mountain of shit I haven't even touched, like I've never even done any PvP at all yet.
should i apply bwos
>>548001241you should apply bounties to them
Juniors, whip yourselves and kowtow one thousand times before this elder, you disgrace your sect and your ancestors by scribing such low numbers.
>>548001407
>the only google searches related to the guild's Hall of Wonders are me asking about the Hall of Wonders in threadsFUCKING CHINKS HELP ME OUT
>>548001241bianhua is biocatarina is transbtw
>>548001097yeah that makes sense. even for me right now, it seems like there isn't much left to do. there's a couple places i found exploring, but i'm not sure there's going to be another 20hr of content unless i decide to grind for better gear>>548001407junior disciple greets the elder
Ehhh Nani?!?!How did this game went from 66% to 86%?
made it to expert bros
>>548001830i don't remember it being in the 60s. when was that? surely /v/ would have pointed it out
>>548001407legend badge = trannyno badge = biofem
>>548001952it had negative reception at launch but it quickly went away
>>548001708How do you know? Are you Trans, bio or ally?
>>548001952it was in the 60s for like a day and then people realized it was good
>met a girl in world chat looking for partnership>says to get to know each other first>try to do a world boss in her world>got wiped>she says she needs to go to bed>find out I'm blockedI hate women so muchAlso apparently getting blocked, they still remain on your friend list and you can see when they log in or off
>>548002162god i hope this is true
>>548002162
>>548001952Don’t doubt me junior.
>>548002045that makes sense. i didn't learn about the game until about a week after launch.>>548002162that's too funny.dont' worry anon, the total happiness in the world has goneup
>>548002162You should've beat the boss anon
xqc trying to buy the 40k boat
>>548002162she married me instead
>>548002162Say what you want about women but they've got their ick sensor so well tuned it's scary.Shit makes you believe in 6th sense.
>>548001961legend in arena and on legendary, also not a tranny.
The biggest tell Miaoshan isn't actually a monk is that all high level monks only have one arm.
>>548002162>see cute catgirl in world chat>chat with her, we have a lot in common>ask her for partnership>she says yes and wants to add me on socials>just say let's do discord and then shares pictures of herselfCute chubby redhead
>>548002301>i didn't learn about the game until about a week after launch.I got lucky and was on a shitpost thread on /v/ about wuxia and someone posted about this a couple of days before release
>>548002335He blew way more on gambling. What's another 40k?
Is there a way to play the guqin that's slightly less ass than keyboard control? Can I hook it up to my midi controller?
>someone accepts my coop request so I can play the stock market and then immediately kicks mewow rude
>>548000817I'm currently stuck at the sewer toad dude that spawns from a chest, but I might ignore him for now and focus on other things. Other than that I have been doing okay. Thanks for the advice, what should I focus on for the moment? >>548000907Makes sense, thanks. Does that mean I can trash all early game gear? Anything in my bag I should keep early on?
>>548002604ign??????????
>>548000441Here's my beauty.
>>548002604Yin Endowed Lips
>>548002617https://www.youtube.com/watch?v=0mTIizY707I
>>548002604nice tranny sis
>>548002715Thats cool, thanks
>>548002617there are scripts to play midisyou can also click on the notes instead of keys
>>548002205It's true, she's still on my friendlist
Next weapons should be zither and flute
>>548002342>ick sensorEverything becomes ick when you only want perfection boss
>>548002907>meanwhile quarterstaff beggar bros...
>all bosses cleared>both zones at level 6 explorationwhat do i do now brothersthe only outfit i actually want is out of the multiplayer leisure mode shop
>>548002813LMAO legendsCHAD wins again
>>548002813>didnt block or remove her afterwardscut ties and be free lest you should fall into qi deviation. she is harvesting your innate energyi knew someone like this. 100% shes periodically checking if you're still friended
>>548003006max your legendscore. Go for 1v1 arena mythic. Do all bosses no hit. Goon in the guildhall.
>>548002382yeah, same but a good while later.actually, i was hesitant to install it at all because gacha. still am>>548002649>Does that mean I can trash all early game gear? Anything in my bag I should keep early on?you can safely trash all of your weapons and armor. you get a full new set every time you breakthrough.notice that you enhance the slot and not the weapon, so if you get the right hand weapon to level 10, any weapon you put in that slot has the level 10 bonuses.
>>548003098legend score is already maxed naturallyi lack the requisite autism for no-hit runs and the thought of pvping in this game makes me want to vomit
>>547992937I can't get a guy in stonewash to talk to me, always tells me too many players.
>>548003183any tips for qianye on abyss?
>>548001067NFA still has spots.
>>548003321parrypoison powder is nicegoose honk on moon phase is useful for getting in a free combo chain to regen hp off of
>>548002335he's doing puppet boss, where's the boat
>>548003269Which guy?
>>548003405i legit just died to her, she had like 3% hp left, jumped into white phase again and one shot mei want to kil lmyself so fuckign bad rn
>Missing a whole 7 chests in Palace of AnnalsMan I must have missed a whole side area.
greatclub
>>548003621yellow gook
i got my first one
>>548003579you can also try and keep her qi bar low but not broken before she phase swaps so that you get an early qi break in moon phasebut really, it's better to just get used to the parry timings of her moon phaseand hope and pray she doesn't use the unblockable radial slam
>>548003579why didn't you heal up when you saw her going into the phase transition
>>548003529He couldn't figure it out and got adhd.
>>548002162fuarking brvtal
>>548003785because it doesnt matter when you miss a parry and she instakills you>>548003739im at this shit for fucking hours man i downed a whole bottle of wien already i jsut want to be done with it
>>548003732i lied
>strong attack on dual blades >sometimes works>othertimes i press the button and nothing happenswhat gives
>>548003732It isn't hatemail but I get something like this every 30 minutes
>>548003645chinese did have club weapons, not common though especially in wuxia
>>548003929you mean demon mode? you need a full red bar, it's in the bottom right by the weapon swap
are you fags really doing boss rushes in the trials menu?what is the appeal. i thought this was supposed to be a free spirited exploration of the jiang hu, full of a living world and mysteries to unravel. you're just grinding a single boss you already beat
>>548004154asmonfags are all mazed wowbucks and soulstards, he got a lot of them flooding this place
>>548004154need to pace the exploration so i dont run dry before new explorations are released
>>548004272i have no idea what you just said
>>548004154>you're just grinding a single boss you already beatClosed door cultivation to surpass the past self. I'm significantly better than I was when I beat those bosses and I like validating my own progress. And who is to say I don't explore in between it? Post ID.
>>548003905if you mean actual drinking, junior brother, then you've crippled your own cultivationpurge yourself and try again
>>548003645Unfortunately the only people who use blunt weapons in wuxia settings are 10 IQ bandits or freakish giants. Same goes for axes.
>>548004392>its another instakill the second she goes into the white phaseKINOOOOOOOWSDRFOGOWSEDFRIPOSEDFGRAJIKOLPGRAESWHHJPIKOLDERSAG
>>548004154I have 87% of qinghe explored and like 37% of kaifeng.Shut up lil bitchJianghu is all about doing what you want because you are strong.You're a weak little bitch frog down in the bottom of the well.Keep looking at jade like beauties and lusting for swan flesh you ugly ass toad.Cause you're NEVER gonna see mount tai.
>this nigga launching another boat
>>548004425>10 IQ bandits or freakish giantsthats me
anyone have 100%+ increase for vase prices in their world? world chat is useless as no one even knows about the ingame stock market
>>5479998632.2m
>>548004568he's been world chatting like some eceleb, definitely an attention whore trying to start a streaming career or something
>>548004324a guy in the last thread said february for new explorations.>>548004330well. as long as you are having fun, i guess.>>548004425we should get a saber/blade (dao) art. and a daoist talisman art, as well as a confucian brush martial art
>>548004705Check co-op sell option in the sell menu.
>>548000441wtf is going on with those fingers?
what does /claim on boat do
>this week's mirage boat reward limit reachedwtf
>>548004425>>548004645one day a chinagame will launch where you can play ugly bandit man with a big club
>>548000679looks like a boy I went to school with.
>>548004880do it and find out
>>548004705133% in my world post your id
>>548002604another femboy.
>>548005017how do i steal his look
Plague spreads
>>548002475$40K to him is relatively like $20 to the average American.
>>548005146corn syrup
>>5480051274015057693thanks
>found a really good hairstyle>can't dye itWho came up with this idea?
>>548000441step aside concubines, the empress has arrived
>>548002767Damn I should've made a tranny. I always try to make ugly characters.
Hey, wait a fucking minuteThey just reused the model for the middle doors, but they're way too small for the frame. Absolutely unplayable
>>548005185Not sure about the conditions from spreading. Pretty sure it's from interactions of some kind rather than just standing next to someone
>>548005010nothing happened
>Go on the boat >Boat chat is spammed to oblivion with /claim >Claim doesn't do anything>Everyone does it anywaySenior brothers, but why?
/claim
>>548005469>>548005496hohoho!young disciple, have eyes but cannot see mt tai
>>548005496it's because you're supposed to post it on /wwmg//claim
how do I reliably parry tian ying's giant sand nigga in phase 2?
>>548005496/claim
>>548005673ive seen people just run to the side arena to avoid it
>>548005673You don't lol. The animation vs the parry window are fucking retarded. The parry window for the slam is 'technically' as the sand blasts out from his fists on hitting the ground but that's literally 1 - 2 frames-tier of indicatorAs for the push? lol lmao
>>548005673The first one will always hit you if you stay close to him The second one, press parry just as his fists hit the floorThe third one you have to watch his shoulders, as soon as it pushes toward you press parryOr you can just block and take chip damage
>>548005673closed fists seems to be when they pass through his body (but i think the timing is actually slightly later)roar is when he's fully extended forwardthe slap has horrid telegraphing for the hit but it also has very short range in front of him
>there's a whole bunch of them/claim
>>548005886check periodically when new bosses releaseit's based off of unique abyss clears
since you retards dont know/claim removes all your red tabs by claiming everything inside
wtf, pervert
>>548006080you have to put it on a separate line/claimlike this^it won't work the way you did it, baka
>>548006080Really?/claim
so waht does the boat owner get by hosting this? just to show off?
I don't think anyone besides me knows how to play madiao lmfao
>Try on the boat paypig outfit>Got strip naked as i get off boat Jianghu giveth and Jianghu taketh away
>>548006237DMs from gold diggers
im getting jaundice from playing wwm
>>548006429I've taught multiple people here how to play thoughever. I've even taught a couple randoms on the boat, but yeah my work is but a drop in the pond
how do i dye my hair?
>>548006237he gets 80k likes
>>548006589Keep going, I need full tables, the game is fun as fuck. As soon as I realized it's just Liar's Dice with cards I was hooked.
>>548006745It's fun but the random insta-death is gay. Especially on the first turn.
>>548006872That is kinda shit but I'm not really sure how else you'd implement a penalty for lying.
>>548006630Go to hair option and press Dye
every now and then i get a notice about +2 research progress for some enemy or gatherablewhat's up with that
>>548006872>>548007023having it be 3 or 4 failures and you're out, so instead of a 25% chance to get drunk you're 25% drunk, would be better
>>548007153if you do it enough times it says 'enemy mastered' and has a little lore blurb you can read
>>548006429I've been bullying children with cards since day 1
>can't do my idle animation in my scenarioWhat's the fucking point of it all bros. I'm leaving this gay earth
>>548006429I've only played against the AII get the concept but I've never played it or liar's dice so I'm sure I'd get dunked by a good player
>>548007274Nah, then you know how many challenges you have, it makes it metafaggy. I'd maybe start it at zero to give you a free challenge, but after that it should be risky to throw them out.
>>548007430it's stupid how restrictive it is. let me use all the emotes in there
>>548007442It's all about just bullshitting and recognizing bullshit, that's what makes it so fun, especially with a full table of actual people.
>>547917009>>547917124What the fuck is "recycling" in this context?
>>548005361is that hat removable?
>>548007781It would be very painful
>>548007754Tip exchange. When you break down inner notes it gives you currency to exchange for something else. Bear in mind the stuff you buy with the currency is limited and appear to not ever replenish.
>>548007914Man, why are there so many "this may permanently break your character if you do it wrong" mechanics in Chinese games
>>547989308>If you're wearing the dancer outfit when you arrive at the Revelry Hall it changes the dialoguekino
>>548004425That's why we need the beggar sect
>>548008115That is pretty S0VLful
>>548008034I have no idea. There was a turn in for some martial art book right before you fight Tian Ying. I figured I'd just go back after I beat him.The option to turn in no longer exists and there's a dead guy next to it out of nowhere.
the boat voicechat is a disaster since xqc joined
>>547997028Mom got some mad makeup skills.The potential in-laws must be having a fun on battle royale for the privilege of negotiating marrying their son to her with the parents.
the guild technique menu. is that for everyone or just me?
>>548008436it was a disaster day 1 though
>>548008187Isn't the Nine Mortal Ways sect technically the Beggar's Sect?
>entire team leaves after the first boss again
>>548007781Nay....It's a part of the hairstyle for some truly brain damaged reason.
>>548007781the hat stays on
>league playerMakes so much sense
>>548000441i need some friends and a guild
>>548008502just you
>>548008187we have the beggar (scammer) (merchant) sect
>>548008590The beggars are just a front. It's the investor sect in control of the stock market instead.
I keep missing my chances to join guilds...
>58 hours>Still exploring QingheJust..
>>548007851>>548008645>>548008697that fucking sucksi nearly whaled for it
>>548008927there's no way no fun is full already
>>548008754Emiliachads... we won
Is there any face preset of her's yet?
>>548009029Nah just the time of day I play I guess. I'll never be on when someone can add me.
>>548008754>ReZerofagwhales always have the shittiest taste imaginable, no matter where
This is getting out of hand, now there are two of them
>>548008754>europeanFor once, NA isn't taking the L
>>548007442Meh, card games are better as offline game. You want to read and bullshit people.
im almost there chink broswhat am i in for?and male or female?
>fight Yi Dao world boss>he does all sorts of cool combosWhy didn't this bum do this when we were fighting Qianye? He was fighting like a trash mob there.
>>548008034Low IQ filter, game wasn't made with americans in mind.
>>548009117I joined NFA like 2 hours ago. You have to pass an interview to get in.
>>548009409Male, many trannies here are looking for a husband
>>548009409prepare for kino.Also be sure to pick legend. You can't opt into it later, but you can opt out (you wouldn't though, would you?)
>>548009426he ran out of qi because you kept betraying you little shit
>>548009409surprising kino where you'd expect slop since they really just throw a billion elements from other games together, yet it actually workseither is fine. the player relationship system doesn't matter, you can be normal or gay. just whichever you like the look of in the character creator, and maybe also take a look at the outfits and how they look for males and females
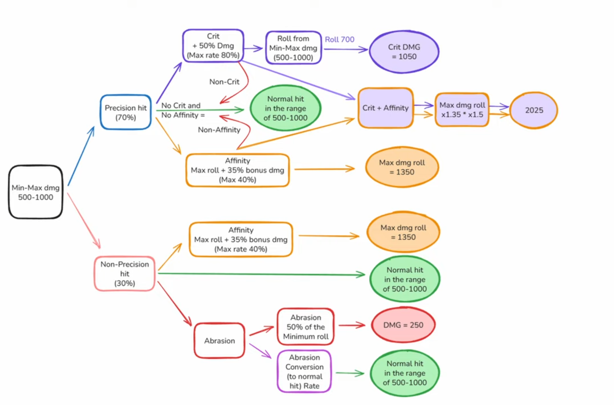
What does "Affinity" do?
>>548009295You know what to do
>>548009571its crit, like in monster hunter. This game also has crit though. 2 crit systems.
>no more new playersyeah im thinking EOS imminent
>>548009649XIV won
>>548009409
>>548009409Female with chinese voices on. MC is a dumbass and it fits perfectly, femc VA really sells it too.
>>548009497I'm pretty sure all the guys here playing female characters are looking for wives though
>>548008754holy cringe
Tian Ying is a fucking faggot I hate him so much
>another mirage boatDoes this have no cooldown?
>>548008034replayability
can you summon assists in legend mode?
>>548009768t. Khitan
how the fuck do you leave voice chat
>>548009872chat > windtail lounge > leave button at the bottom
>>548008187whats this from? is it good? i want to watch some wuxia kino or whatever this is called so i can more accurately shitpost here
>>548005886which quest chain should i do next
I don't needed to be reminded every .2 seconds you fuck
>>548009813But in this game specifically, and in a lot of other Chinese games, making alts is not an option and even deleting a character and starting over is nigh impossible in most cases.
>>548009741>non canon MCPrepare to be referred as male in most quest lmao
>>548009295Is there a continuation of this quest? I want to see that perfect big brother and perfect big sister they argued about.
I wish to socialize
>>548009974It only does that for a little bit, same with the jade fish thing
>>548009974Just relog
>>548009997>retardYou're literally referred to as female in the main story and any quest where your gender is brought up. The times some random person calls you a lad is because the AI translation translated a gender neutral term and doesn't know your characters gender.
>>548009835I wish I was the fucking entire mongol horde so I could rape his whore mother to death with 10,000 horse dicks
>NFA guild leader already quit
>>548010073just name the place and I'll show up and say nothing
>>548010090Not at the guild party it doesn't I've been looking at it for 8 minutes>>548010094I've relogged many times this week and received it many times too
is there a guaranteed way to get a specific weapon somewhere?i want twinblades and a spear
WHATS IN DA FUCKIN BOX HE GAVE THE GENERAL
>>548010148kek
>>548010129>he haven't seen the male exclusive cutsceneFucking bricked. Stay mad, troon.
For the party: free auras increase duration, jade auras add +100 treasure keys. Jade keys don't add timeBut you have nothing to spend those keys on that's worth it so lol. Maybe at higher ranks
>>548010293>doubles down on being retarded
>>548010338>still doesn't knowLmao
>>548010129What the fuck are you talking about. My character's literally never been referred to as a female or I'd have started fucking screeching
>>548010129Does the Lady Zhao quest not have different dialogue for male characters?
Hahahaha she has a second phase fuck this piece of shit game Dark Souls was a mistake
who taught these losers to shoot?
Let me out please
>>548009634So what is the fucking difference
I won.
>>548010435>My character's literally never been referred to as a female or I'd have started fucking screechingIf you're playing as a female character they are.
>>548010601Senior...
>>548010591>>548009571It lets you double crit. That's literally it. You have two methods of critting, one does a little more damage, and you can land both in one attack for big numbers sometimesThere's also an inverse crit where you occasionally hit them for nothing
>>548010591Crit also uses precision, a separate stat. 2 rolls, both have to be a success for it to be a crit. Chance is about double that of affinity. Affinity only rolls once. Also the damage multiplier is slightly less for affinity.
how do i make a new char?
>>548010552>He is unaware
>>548008771jade beauty, are you single?
>>548009963Sakra. It's an adaption of Demi-Gods and Semi-Devils by Jin Yong. Which itself is connected to the Condor Trilogy, his biggest work. That also has lots of adaptions. Generally, the older TV adaptions from the 80s/90s are recommended.https://en.wikipedia.org/wiki/Jin_Yong#Connections_between_the_worksAs for Sakra itself, I never watched the main series it's based on which revolves around 3 character. The movie is just about one but if you want to see Donnie Yen smack some dudes around, it's good for that.Also, this game is set in 962 so it's before those works.
>>548010867wait until they're kind enough to give us the update china got months ago that allows them to make 6 characters, or start on a different client, or there's apparently some convoluted way to link your steam account to a netease acccount and then sign out and start over with a new account
>>548010867Show us your character, it can't be that bad
should I just be focusing on the main story first, or just kind of wander and do whatever I come across?
>>548008771Looks like Liv Tyler with allergies
>>548010867Download the netease launcher.
where on the map is the hair combing house i forgot where it was
>>548010512Pretty sure it does. Would be weird for her to call you a woman if you're playing a male character
Bros, im looking for the best buff food for gathering herbs and mining, any tips?
>>548010954>I never watched the main seriesYou really should.
>>548011059All of your upgrade come from exploring and side quests. Remember to catch those bugs.
>>548010601You get better gacha luck on the paid banner for getting that many kills, you should buy a ten roll
should i cop it brehs
>>548011461>buy it>Suddenly pull dupe from boxI'm waiting until I can buy the outfit before deciding.
>>548011131near the blissful retreat campaign teleport on the map, slightly to the bottom right
>>548011528dupes also give certs
I remember doing some quests with this mf, I think with lucky seventeen?? He told some quest to kill some guy but I decided to do that later, was exploring the map and just found his mapdid I failed the quest bc I took too long to go after him?
my inventory is full
>>548006429I like it but the matchmaking is dead as fuck
>>548011718click the locked icons at the bottom to buy more slots
>trip over rock>catch aids and a spain left ass cheek
>>548010935Enlighten meI'm not beating that bitch anytime soon, and it feels like I'm locked in with her
guys somethin chinese is happening to me rn and its pretty weird ngl
>>548011631do they give 160
>>548011806sounds about right given my luck
>>548011712No, don't worry about it, you clearly don't care about the story that was happening. But him dying is normal.
>>548010512This is what she told me
is the poison/-def inner way worth it?
>>548011923I kneel Hakkix-dono...
>>548011923bro is attracting even the chinese schizos lmao
>>548011050i just want to switch to legend.. deflect assist is annoying as fuck
>queue Dual Blades>get set to tankWhat the fuck
does using pots in trials use up my actual pots?
>>548012171Parry it
>queue sexy jade beauty>get sweaty transvestoidbros what the chang?
>>548012179yes
>>548012143you can turn it off
>>548012318that's gay af
>>548010067Gotta wait for the Raging Tides sect to be added before we can challenge Brother Li An. He doesn't even love Shi Yimo anyway and has no right to toy with her heart.
what the FUCK is not VALID about this?
>>548012248I did but our healer didn't realize they actually had to heal the guy with two swords
>>548011923They said "I don't know what you're saying" and "I can't understand".
>>548012446Who will you marry?
>Soulshade Umbrella charged heavy extends the duration of exhaustionI doubt most healers even know this
>>548012451It's aoe heal bro, stand in it.
>>548012446You have a boring personality.
Makeup is as random as usual. Some scenes it looks great and in others you look like the joker
>>548012403I kinda hope brother Li An and that other loli's big sister will fall for each other leaving both girls upset.
>>548012596you may have gotten morphed sister!
>>548012542should i tell him about chuck or nah?
>>548012549I'm happy enough when I get a healtard that can actually fucking heal. Hoping for anything more is foolish.
>>548012568They died to air bro
Will they add more exploration skills in future updated?
>>548013138Sometimes it's like that. That's why I always bring a fan into trial. Best case you will have second highest damage with good heal and in the worst case you will have to solo the boss.
>controller doesn't have a binding for 'special action' by default, like for charging on the flame horses during Yu Wenshan>if you set it to the only unbound option, it doesn't even work>if you set it to a bound option, you can never use that important button except during one fucking movelol
>>547989730I got curious about this innerway but it seems like what we have is different. Our Lv6 Vendetta is just a huge damage boost, not really increasing the duration of the rats by 20 seconds.
I have seen enough hentai to know where this is going
>>548013354Can't you just bind it to L3 or R3
>>548013485If you do, you lose access to Windsense or crouchThe only unbound option is clicking both of them at the same time and it doesn't actually work
>>548012363but i dont get the cool legend badge
>>548013242Yeah>Treasure Seeker 2>Shows the closest chest on minimap in Hexi (excluding some hidden chests)>Unlock Requirements>Total Aspiration Attributes 1800>Perception 225>Elegance 225
>>548011954>No, don't worry about it, you clearly don't care about the story that was happening.I cared but I had a lot of stuff to do, just didnt know the quest would have a end if I didnt do that ASAPhow would I know that he would die if I didnt his stuff asap? to me it was another quest in my log that I could take my time and run back to do later
ayyyy
>>548013553Xinput was a mistake. Controllers with 2-6 extra buttons are now quite common, but we can barely use that extra functionality.
>>548013354isn't L2 + triangle? L2 opens up the special mount moves wheel.
>>548013676Bloody sharkrats, I swear...
How the fuck do I dismantle locked gear? Using an attunement stone auto-locked one and it has a higher mastery, but the stats are fucking dogshit for my build and now the game is permanently telling me to switch to it
So is the sadistic three phase boss going to be a once a chapter thing? Does Kaifeng get one once it gets finished?
is there good china music out therelike i've heard japanese music and korean music but the only thing i've ever heard chinese is the gong shit
>>548013802Nevermind I figured it out
>Somehow don't have this despite getting Panacea Fan from joining Silver NeedleI don't understand
>>548013676xenoscum
>>548014001You gotta go to the cave and steal it to get that
>>548013614>Elegance 225Time to touch some pussy.
Which one of you hilarious trash retards started this long ass whine thread about bodytype A and B on Steam?https://steamcommunity.com/app/3564740/discussions/0/685238092472446840/?ctp=6
>>548013676Yo dawg we heard you like GW2, etc
>>548014042Unreal
>>548013802>>548013974tell me how naon, I also just tuned attuned a gear
>>548013614hexi?
>>548014080glad this game is anti-coom
>>548013965Just search old wuxia music
>>548014153Go into your bag (NOT journal > equip) and click the item. There's an option at the top of the item card that says the unlock button. On controller which is L3 but I dunno what it is for you
>>548013676Kinda cute actually.
I can't imagine using a male MC. Only a femc can be as dumb as ours is without looking like a total loser.
>>548014476Our character is a mega genius that learns everything instantly and has god IQ-level deduction skills off fuck all information. FeMCs would never do that unless it'll win the heart of some gay fujobait villain
It's never been so over... reddit doomposts are getting upvoteThis is the patented Lost Shart experience except Lost Shart lasted until Valtan which was months of Honeymoon phase
>>548014476They are a sheltered 16 years old. They even tricked Yi Dao so no they are not that dumb, just naive.Your average wuxia is way dumber than this at the start.
>>548014476Yeah it's the main reason I'm not thinking about switching. Making a rugged looking mf just for him to act all quirky and silly on every cutscene would be awful.
>random r*ddit screenshotlmao
>>548014582>Gay zoomers getting filtered if there is no yellow paint telling them what to do Good
Outside the Old Village Ruins outpost, there's a dude standing and peeking in through a crack in the wall named Feng Sandao. Anyone know what item from the camp he wants, and where it is? The item just shows up as ???, and I've been searching through the whole camp and found nothing.
>>548009571>>548010591
not again..
>>548014582At the very least they should've released with 5 professions. Half the reason I was hyped for the game is because of all the ads saying like "you can be a boatman giving rides to other players/do music for money, etc". Only two options and one of them being worthless, with both of them having half-baked mechanics was a dumb decision. And they would've known it but didn't careI'm also at the point of logging in just to do weeklies and maintain leaderboard. Though I'm not doomposting yet. The game itself is fantastic, there's just a lot of little oversights that I feel like had to have been fixed in China long ago that they just didn't give us because they're too lazy to do custom patches and opted for releasing older ones
>>548014776
>>548014776needs more shoryuken
>>548014476I'd cringe from half the shit feMC says and does if it was a dude. They'd sound like a total cuck or the token comedy relief loser mob character. But maybe the male MC has different lines and personality I dunno.
>>548014917Tldr: focus on affinity rate first then precision + crit rate later.
Anyone using the english voices? I actually like the femc english voice, she sounds cute. Just did the quest where she was pretending to be Jiang Yan with a deep voice
>>548014781Your char looks like a troon kek. Looks like they have a 5 o clock shadow even
>>548015169I don't want to die of cringe anon
>>548014768Actually, I found it. There's a whole hidden area behind a secret door in the back of a house in the southwestern part of the camp, and the guy's purse is lying just inside it.
When are we finally getting the mischievous Foxlike Beauties?
>>548015169She is cute, but she sounds AI, her range of emotions is none
>>548014776I don't know man i just parry stuff and it seems to work well.
Any tips for beating the witch? I'm struggling
>>548015384On the map:
>>548005496Monkey see, monkey do
I hadn't realized how hard I was fan-crutching until I stopped using said fan, jesus
>>5480155181st encounter? If so, you have access to every single weapon in that fight. Just press Tab and switch to healing weapon if you need to. then Tab again to switch back to a different one for your DPS.
reminder that canonically the player character is 16 years old so DO NOT lewd them or you're a pedophile
>>548015659I'm still fan crutchingdamage fan that is. Wish it had a proper gold internal art
>>548014001pretty sure this is when you level up the weapon a certain level.
>>548015518Qianye? You should be able to do phase 1 with your eyes closed using only the pinkies of your feet.On phase 2 stay very close to her, she uses different attacks based on your distance and the short ones are very easy to parry and learn.On the white phase (happens when she gets to 50% hp) you have to keep in mind that your HP gets constantly drained, you regain it by attacking her. I can't help you much with it, you'll just have to memorize her schizoid attack patterns but the main goal in the phase is to keep doing light attacks on her so your hp bar doesn't get depleted and parry her shit. She'll eventually move back to the normal phase where you can finish her up (or go back to the white phase if you take too long).Watch a video of someone killing her on abyssal difficulty so you can see how the fight is supposed to work, helps a bit.
>>548008754Cringe as fuck weeb
>>548014267This is my future wife
>>54801573816 is marriageable age.
>>548015659It let you ignore retarded shit like cooking mechanic
>>548015738I will lewd my cute dumb femC and there's nothing you can do about it
Is this single player or MMO?
>>548015836Can't be, I was collecting the styles I was missing today and got the achievement for getting the styles as soon as I got them. On that note does anyone remember where the skill theft locations for Panacea Fan and Infernal Twinblades are? They aren't on my map.
>>548015708I think it's the second encounter, I have the story NPC dude with me and the furthest I have gotten is the second phase
where can i get a better fishing rod than the starting kid one?
>>548016207Buy it from the general store
AVATARGAWDS ADVAAAAAAAAAAAAAANCE!!!!!
>>548016106Yes
>>548016106Correct
>>548016093yeah but not I have to engage with the actually playing the game mechanicrope dart for sub weapon is silly, this rat damage is kinda nuts, but still, I am noticing how many hits to the face I'd just take and bullshit my way out of
>>548016147Press skill theft in the menu and it will show you where
Speaking of rat damage, is there actually some way to test DPS for each thing. Rats visually look like they do a lot but I swear my parses are higher if I just don't use them except at the start, and simply swing normally instead of taking 3 seconds to properly buff
>>548016418It won't show you if you already have the styles, that's the issue
>>548011084Ohhhh yeah I see it now
>>548016486Check the chink map
>>548014564>Our character is a mega genius that learns everything instantlyOur character is constantly eating shit from literally everyone who isn't a low level mook
>>548016285Please don't turn this general into that. I want to share my character, but I don't want to make avatarfags into a thing here. That's for the trash anime MMOs, not my comfy wuxia fantasy.
>>548011781>>548014267damn, completely different energy
>>548016709The only time we eat shit in battle is against the witch. The rest is getting scammed.
>>548016712That pathetic loser is probably just some runaway from xiv, maybe got bullied into leaving or something.Don't give him attention or replies, it'll just make him post more. I personally just filter his shit.
>>548016709He learned how to fly in about 3 hours of being in the world, learns entire styles just by staring at them for a short while or literally mid-fight against bosses like Tian, and things like the optional cutscene where you chase a NMW up floating lanterns is proof that even high level characters noticed it and wanted to teach himHe eats shit in cutscenes because the MSQ is clearly meant to be done in a specific order. He fought a Xianxia character to end act 1; fucking around with bandits in the Kaifeng streets is likely just him not wanting to be known as a massacre machine. Soon after that he goes to the meeting of all the top heroes and proceeds to beat the shit out of everyone in front of them while getting applauded bro. It's unlikely he upgrades from bandit-tier to highest-level tier in a few hours. He's holding back
>>548016712i'm just shitposting unless?
>>548016609Okay I think I found it, thanks
Where the fuck is the apricot tree Zheng E said? there was no fucking quest marker for it
>>548016462china has test dummies, but we'll have to wait for that because they're retarded
>>548010273The uncle jiang assassin quest? It's a poison. Poison to turn the general into a zombie puppet. That's why he had to die "twice", and uncle jiang was only responsible for one death.
so i have bad newsacross all platforms where winds meet only has yaoi artwork, there are no women anywhere
>>548017097Its the village outside the northeast wall of kaifeng.
i didnt know i was god
>>548017097>damm, I wonder where the APRICOT tree might beliterally impossible quest
>>548017168that's not surprising, wuxia and xianxia are quite homosexual these days
>>548016709that's just standard wuxiaunrivaled on earth and under heaven, but also get raped to death by geese
Give me the qrd on the stock market trading thing.Can I buy in other worlds? I know I can sell.Should I be always doing this every week?
>doing Lionigger trial>get kicked out in the middle of it all of a suddenWhat the fuck, this has happened two times in a row
alright, so what can I NOT do in mmo modeI know story and such has to be done solo, but can I still run around collecting bugs, fishing, playing pitch pot, etc?is there something that prevents me from just being in online mode constrantly
>>548017579there's barely anything to do in online mode but chat with people. Most of the npcs are gone. Pretty sure almost all the collectible stuff is gone. Its just a place to look at people's cosmetics and sit around on a boat.
is 10k still an accomplishment or not...
>>548016462in the context of trials, it's not worth it to reapply the enhanced buff from R or to Q until you have the inners leveled after the startthe damage isn't what you're looking for, it's the extra qi break you get from itin MP where you don't have to worry about dying it's only worth doing double rats if you Q cancel into weapon swap cancel into flamelashbasically a lot of effort for fucking nothing until leveled inners. spam mystic arts instead
>>548017689that's slightly disappointing, oh well
>>548015525where's the key for the door down there?
>>548017709no lifers are at 12k+ now
>>548017709Perhaps 4 days ago
does anyone know what weapons pair well with fists on cn side? I wanna know what to upgrade in the meantime before it comes to global
>>548010261do you mean like at all? you get a full set of on-level blues every time you raise your world level
>>548017761I looked it up and apparently you get it if, instead of fighting your way through camp, you tell the gate guard that you're a champion wrestler and then beat their camp in a match. Gonna have to try that after reset.
quick questionshould I be tuning skills on 51 gear or should I save for 56+++ ???
>>548017709i did it so no
>>548017997You can only use the 51 stones on 51 gear so just spend everything
>>548017709I'm at 12200 and the only gear shit I care about is the set.Minmax trannies are probably at 13k by now.
>>548017825what do you even mean they're at 12kwhat did they even fucking upgrade when everything's capped
dumb bird bitch is the worst boss in the game by far
>>548018198It was so easy I can't even remember it's attacks
>>548014776so affinity cares less about precision and only max attack, not min, while crit cares a lot about precision with no real preference between min and maxdo you know how chance to abrade works with affinity, is it single table or one rolls first?
>Wondering why my character looks like she just partied all night>Finally figure she's suffering from 1,000 different issues and is borderline insaneTHIS GAME DOESN'T EXPLAIN SHIT. Also I swear some of the dialogue has to be poorly translated, that, or I'm fucking retarded and can't understand half the shit that's being said.
>>548015209What's a troon? A cartoon?
>>547997028Why do so many games fail to have proper human proportions for children?
>>548018154>purple ring and purple bow>inners broken through>high mastery mystic skills slotted and upgraded>maxed qinghe oddity tree>maxed kaifeng oddity tree>arsenal that's not general spec>all equips tuned and enhanced
finally beat tian ming holy shit
>>548017097in the south side of apricot village, there's a tree covered in white blossoms
Turns out the spirited courser is pretty good if you want to do some minor paypigging. Pathfind puts you smack in the middle of the resource search radius most of the time and the petal collection skill just hoovers the entire node up 90% of the time, elevation no obstacle so particularly nice for getting the buddah's tears/beauty garment.Makes doing the daily herb run much more tolerable.
>>548017903PLEASE RESPOND
favorite avatarfag?
>>548015919>On phase 2 stay very close to her, she uses different attacks based on your distance and the short ones are very easy to parry and learn.I KNEW IT WAS RIGGED AGAINST ME..!r. umbrella/fan user
>>548018552I couldn't react to any of of his actual attack strings so I just baited the delayed kick and the lunge and ran away from everything else.. he's a monster
>>548018771looks like rope dart
>everyuone says tingy yingy is the hardest>beat him second try on legendok lol you're all shitters
They don't deserve it.
>>548018771Rope dart
Here's a video of the Young Master fisting the Wolf Maiden.https://www.youtube.com/watch?v=iDeEdX_jUAE
>>548019051wow mannow post legend badge and a video of you soloing it with no hits
>>548019051you didn't, and if you did, you got lucky
>>548019191I didn't know the Young Master was into bestiality.
Was I about to get kissed?By another woman??
>>548019339>He didn't go the secret routebricked
yall got any of them coins?..
>>548019443how the fuck anon? You get money for literally standing around.
talk me out of spending bros
>>548019191It's cool outside of the gay bird moves
>>548018063got it thanks
>>548019551fake m bison
>>548019551the hand prosthetic is dumb and ruins the skin, I'd have bought it otherwise
>>548019514i found the brothel and one thing led to another...
>>548019193>>548019250qianye is harder than tian yinglearn how to guardian palm noobs
love this game so much but Im kinda sad that its wuxia instead of xianxiajust imagine the cringekino we would have if this was xianxia instead...
>>548019848how do you guardian palm avoid 800 kicks?
>>548019651I like the hand, but for me the dumbass ribcage ruins it.
>>548019339>kissedno
>>548019894xianxia fucking sucks and so does one piece you faggot
>>548019848how tf u guys have 38 killsIm catching bugs and bees and flowers and walking around and flying aroundI barely have FOUR
>>548019894You can play Sword of Justice for that.
So this is what the jade beauties want
>2nd level breakthrough>still only at lvl 2 explorationHow the fuck do I get more exploration xp? It's getting annoying seeing that pop-up that says "I don't have the token to use Wallwalking" everytime I sprint for longer then a couple seconds
>>548020021>xianxia fucking sucks and so does one piece you faggotOld man... you have eyes but can’t see mount tai…
midnight blades is doing alright, i think.
>>548020204explore? You also have to redeem through a menu you can access from the map.
>>548019894My character looks like a cultivator and flies around idk about your little banditbab boy
>>547989308bros how do i befriend this slut. All the hint told me was to ask why shes here
i WANT BOATMANS OUTFIT BUT FOR WOMEN
why do I have the feeling I'm about to get touched
It takes 5 days to reach max level.
>>548020293Im planning to change my cultivator appearance after break lvl 7 so its lore accurate just like a real xianxia cultivator
>>548020396(Suddenly, Xu Lijun becomes hot and bothered and blushes at the sight of the Young Master)
>>548020453it's okay he's a monk
>>548020396
How much money does it cost to get one of those fancy weapon skins?
>>548020221Its gay and retarded that every sect leader has his entire palace inside his asshole at all times.Its gay and retarded that spirit beasts literally don't exist outside of summons and off hand mentions of "yeah this pill is made of 10000000000 flame carp's nutsacks" Its gay and retarded that every single story has endless asspulls of "actually a random guy I killed had an artifact for this exact situation in his magic inventory ring!"Its gay and retarded that every arc boils down to "guess I need to genocide this entire clan of 8000000 people because I stepped on the toes of one guy in their power structure"There are literally zero stakes when the MC is facing anything but N+2 realm cultivators. And even then he'll just asspull an N+2 combat assist from some old guy he helped 400 chapters ago.
>>548020558Lmao
>>548020619dont carexianxia still the best setting/genre that ever existed.
>>548020592weapon skins are hard to see. What you want are weapon animations, only nameless sword/spear and panacea fan have them at the moment though
>>548020592300 dollars to pity the base skin, then you gotta reroll the individual nodes, maintaining 2 gold nodes costs like 15 dollars per roll
>>548020258I AM exploring but each thing I do only gives like 25 xp a pop and you need 1000s to reach level 4.
Naruto p1 is wuxiaShipudden is xianxia
You can accidentally kill dogs WTFFFFFFF
>>548020787Your soul is a blackhole if you genuinely think this.
>>548021004I put a sign infront of dogs telling people to ground pound so they'll kill them.
>>548021004Does it give you xp?
>>548020619>Its gay and retarded that spirit beasts literally don't exist outside of summons and off hand mentions of "yeah this pill is made of 10000000000 flame carp's nutsacks"Yeah because they all evolved from beasts. Most cultivators past a certain point are descendants of animals; humans are dogshit in comparison and get filtered out. Why would you stay an elephant when you can have opposable, good looks, and still stronger. They'll turn back into their elephant form when needed>Its gay and retarded that every single story has endless asspulls of "actually a random guy I killed had an artifact for this exact situation in his magic inventory ring!">Its gay and retarded that every arc boils down to "guess I need to genocide this entire clan of 8000000 people because I stepped on the toes of one guy in their power structure"Then read the good ones. The ones with foreshadowing and not Fast Food Xianxia where they rinse-repeat the massacre plotline every 200 chapters because that's what keeps the readers coming back after 4000 chapters of sunk cost. It feels like you just read a combination of all the slop like MGA + Er Gen's later works where he ran out of unique characters because his other MCs took all the other traits, so he turned them them into loot goblin murderhobos that crack fart jokes>Its gay and retarded that every sect leader has his entire palace inside his asshole at all timesWhen your sect is as big as an entire planet's population and you can one-touch blast universes, it's retarded to not use basic space-manipulation to carry around important shit. it's necessity. The alternative is they leave it in one spot but can teleport back to it at any point in time anyway with combinations of space dao + artifacts that do it + sending out clones. Carrying it is just more convenient for both story and logistic purposesAny genre, any universe, any world setting can exist in Xianxia. It's an author issue if you keep seeing the same shit
>>548020930Well better get to it and catch bug then.
>>548021128No but now I'm filled with regret because it barked at me "young master is home!"
>>548021142>um actually xianxia is good because anything can be xianxiaactually thats why it fucking sucks.
>all these retards max tuning their lv 51 gear for no reason when we get replacement sets in 4 dayslol lmao even
>>548021127I did the same thing
>>548021142What some good xiansbxncia? I never read it.
>>548021340It says 6 days for me. WTF
>>548021340>lv51 tuning doom can only be used by lv 51 gearsSound like you played yourself.
>be twinblade main>Everone hates me on co-op because I'm always almost bottom damage>Everyone hates me on pvp because perma staggerHaha I'll just do dailies and fuck off until new update then
>>548021340You still get stats via arsenal.
>>548021340what else are you gonna do with your 51 tuning mats
>>548002813that's hilarious like 15 years ago in WoW my friend got ghosted by a girl named valkyries thanks for carrying on the legacy
>all these retards playing the game when the final update with bis gear is in 5 years, 368 days, 49 hours, 99 minutes and 32 seconds. LMFAOO
>>548019339They did a good enough job with character creator that you can make feMC look just like one of the girls from illusion hentai sims. Whenever I want to goon I can just boot up hs2 and conjure up some unfortunate situation for her. Like getting arrested after being falsely accused and then molested by the guardsmenWhich gallery preset did you use?
>>548021527>coopas long as you're not dying and doing mechanics you're better than 80% of pugswhich is to say please fucking kill the adds on fire horse guy and catch levitates on donkey
>>548021295Okay and what about when they do traditional Xianxia which has a fairly straightforward premise, just following the Classic of Mountains and Seas with references to Journey to the West>uhm actually that's ALSO why it's badYou just have shit taste. Stop looking at the dogshit slop>>548021408If you're just starting, >Renegade Immortal>Desolate Era were what I started with, both give fairly easy to understand introductions to the genre while also not being MGA slop. >Record of a Mortal's Journey to Immortality is basically the trailblazer of Xianxia that everything else built the system off and it ironically contains almost none of the common slop tropes. If you want the good shit that might require some previous Xianxia knowledge,>Tales of Herding Gods>Regressor's Tale of Immortality are lesser-known peak that dodge shit tropes. If you're fine with a good story about a psychopath (derogatory),>Reverend Insanity
>>548021747Just tank the fall my dude. Can't? Then you need to train more junior.
>>548021765Alright, I screenshot this post and made it my wallpaper.
>>548021765to date the only xianxia i've read was world of cultivationi enjoyed it but it sure was fucking guilty of introduce character > forget character for 600 chapters > character does thingpoor beast trainer guyoh and also mc just spontaneously luckshitting constantly
>>548021747i do all that. funny because I still top dps sometimes purely because everyone keeps on dying. I'm only 10k gearscore and I think this is good enough for me. I'll probably focus on exploration for now because I've also done majority of abyss trials as well.fire horse is painful, most people fucking dies after the horse phase.
>>548021916World of Cultivation was great in the beginning and fell off hard. A turtle-style MC who started as a farmer that actually did farming abilities was cool as fuck. The city building was cool, as was his Sword Autist friend who went on his own journey in a side plotline. But yeah it just became a bunch of forgotten plots at the end
>>548021765traditional Xianxia is soulful, it is not the popular thing nor is it what people talk about when they say xianxiaWhen normies say Xianxia they mean courting death junior mount tai huh did you dare to breathe in my presence (evaporates 8 generations of your bloodline with a thought)
>>548021747>wasting time on adds What for? Take few steps back for one second from boss, instead of wasting time on going out of your way to reach and kill add
>>548021814the real training is when you bypass and skip the fall entirelyt. knower
>>548021987Yeah because normies are retarded. They look at what has the most chapters/most people returning weekly as opposed to asking for recommendations from the communities that have filtered out all the slop because they got tired of reading it. Xianxia only refers to fast food slop when you look at like.. webnovel forums or some shit where everyone's probably not even old enough to drive but they are old to get dopamine from killkillkill GoodGoodGood killkillkill haremshit
I've been looking for this Zhang Jiushu for the past hour, where the fuck is he? I've entered every house not just the west ones he literally does not exist
>>548021765Just tell people to watch the animes. The subs arent the best but its much easier than novels to get into. Renegade Immortal is notoriously slow at the beginning
>>548022049two reasons: they have basically no health and as a party you'll lose just as much time moving off the boss while getting to a safe distance as you would having a dps peel to each, and also people will not get out in time and will die
>>548022172>& rebuiltgated behind MSQ that we don't have yet anon, thats knowledge from CNIf you want it now go to a co-op world of someone who hasn't progressed that far yet.
>>548022261FUCK THIS GAME
>>548020558bro that is my pregnant wife you are talking to...
>>548022175>Renegade Immortal is notoriously slow at the beginningI loved this when I first got into novels. I start with the RI's manhwa until like chapter 20, went to the novel, and appreciated the world-building and slower pace. It took its time to teach you the cultivation system while also expanding on every step of the journey that other stories overlook. Watching animes don't let you really grasp the system; they mostly devolve into speedrunning into the next fight scene and then five fight scens down the line, he's at another level. I'm of the opinion that this is what creates MGA-tards because they just want Chinese dragon ball
started exploring kaifeng and finally beat the lion dance boss. i hated it since it's hard to predict that kind of choreography. on one try, a spectator joined in and started attacking me for some reason
How the fuck do you parry Tian Ying's phase 2 combo? I feel like I'm fighting elder gongsuck again
The cat saw what I did.
>>548021740I need to see more of this character
recommended weenies where we at?just having fun exploring the world myself
>>548020052they are speedrunning
>>548022484Which one? The 3 roundhouse kicks + 2 punches? Parry him when he reaches you, spam it, then when he finishes wait for a while for him to start punching then spam it again.
>>548022302do you guys think netease keeps a log of these chats?
>>548022049The hit from the suicide men will put a 1st clear legendary heal debuff on anyone hit. Your subhuman IQ teamies will definitely get hit and once hit they'll definitely die from the heal debuff. You dont want them eating up your res count but you need them attacking to deplete the boss Qi bar
>>548022484>parry
>>548023027For AI training purposes, most likely.
>>548023035I don't want to learn ranged weapons just for the funny monk
https://www.youtube.com/watch?v=PcwUEesltQc
>>548023035alright the fan red parry animation is kinda sick
>>548023035>there's a parry What do they mena by this?
>Yeah the gear tiers means there's no point going full gear autismo for a while, I'll just get a full set bonus and not care about the substatsAnd then not a single dual blades with the set I want proceeded to drop ever. Not even a blue. I'm starting to genuinely wonder if it's bugged, I've spent like 500 stamina fighting this fucking witch and nothing.
>>548023405wait what do you mean the witchare you doing a campaign boss? did you make sure that it's the campaign with the set you want?
>>548023405Fight the online bosses instead, you get set select chests which means less RNG
>>548023405i think moron juju is the boss for twinblade set..
>>548022569pixiv.net/en/users/95005372Here you go
https://www.youtube.com/watch?v=VIWOOfr9zRI
>>548023648buy an ad
>>548023806No.
i kill all these barking dogs, except the ones that have a quest. dogs drool, cats rule
>>548019894Nah, fuck that. I like some semblance of grounded reality in fantasy. Warhammer went to shit from WFB to Sigmar because of the 10,000,000,0000,000 realms nonsense
>>548023635Thank you, may all your cultivations reach a new breakthrough.
>>548017168as a fujo im fed very well by the CN fujosisters who ship Young MasterxJiang Yan
>>548024204stinky
>TFW wanted the Unseen Veil outfit >Realize you have you to spend real money to get it >Roll amount doubles with each chance >Apparently you can get the entire outfit in one roll if you're lucky >Roll a few times >Get one piece at a time >Fuck it.jpeg >Spend more money >Get entire outfit >Took seven rolls and only got one piece at a time >Cost me $170 >The skin comes with a backdrop and an avatar >Each of the seven components is worth about $25 a piece. I mean I had some extra cash to blow, but that's fucking ridiculous that they're charging $170 for a skin. A lot of gacha games or games with gacha mechanics are not NEARLY that expensive. $170 in Genshin Impact or Wuthering Waves would gotten you WAY more. Someone in world chat actually told me there are videos complaining about this, and I didn't realize it before I dropped the money. On the CN server it's 3x LESS to get it, so they're just tripling the prices for the American/Western servers...seems completely unfair. That just means FUTURE SKINS in the shop will probably fucking cost $150-$200 a pop. I won't be buying anymore skins anytime soon. Fuck. And yes I am aware there is a mount that is like $40,000 but that is beside the point.
>>548024337there are skins for like 1$ anon!
>>547991318>>547991047>>547992937>I'm unemployed and play the game 15 hours a day btw
>>548024204Did they meet again yet in CN story updates?
>>548024337Thanks for funding the english translation(which still plays the wrong audio track twice or nothing at all)
You know, I've yet to meet any winds. Maybe I'm not in the right place.
>>548024337It's okay, just keep playing the game and your money spent becomes better value every hour!
>>548024397Okay, well I don't see any for that price. The Unseen Veil skin can only be bought with Pearls which require real currency to obtain. There are other skins, but they're part of the "draw" banners or whatever, and you only get a GUARENTEED Legendary after 150 rolls...that's like a shit ton of rolling/money...unless you just get super fucking lucky and get a cool legendary skin randomly. >>548024458>>548024506My $170 didn't fund jack shit. I know it was a dumbass thing to do and I won't be doing it again anytime soon, but I was like...fuck it. At least I can brag about having the skin and colored chat bubbles to stand out in world chat, I guess. People buy that shit just for bragging rights and to stand out/make people jealous. A lot of players probably didn't give a crap and just think "Wow, that guy has no life and blew a lot of money on this game. What a waste."
any thoughts on the best interactive map to stick with? cn seems more updated but is a pain with the translating i can’t decide and keep flipflopping between it and mapgenie
>>548024468they're only meeting other winds, you're just not their type
good morningi dreamt of a jade beauty sucking me off
>>548024543anon there are outfits for pearls in the shop, check it again. It's not in the draw/gacha menu.
The game is dying desu.
>>548024631Really? I guess I didn't see them, but I'll look again. It doesn't matter because I have no pearls left since I blew it on draws and that fucking skin.
Anyone know if this is an unlockable outfit?
>>548024543blindbro....
>>548024661i remember seeing the hat from something earlier. sectless shop, maybe?
>>548024658My condolences, there is really no point in spending on gacha unless you are a whale.
>>548024414i might be wrong but i think hes gonna show up in the future and he and mc would fight. i saw chinese sisters in XHS talking about how mc of course couldnt defeat him, it was his own uncle jiang who taught him how to wield a sword after all, but they might be writing fanfiction for all i know.
Stop posting disgusting shit itt jfc
>>548024543This outfit is like 1 buck.
>>548024827Thank you sis, I gotta check wwm content on XHS more often.
YOUNG MASTERS I IMPLORE YOUCOME CULTIVATE
>>548024948I'm too winded. go on without me.
>>548024948I'll come after my morning cup of coffee.
Mother fucker, I wasted stamina on killing the level 16 jew king and it didn't progress this faggot talent to 3/3. What is wrong with this chink ass game?
>>548017168Uncle Jiang is just too sexy...
they should get rid of endurance outside of combat imo
>>548023467>>548023623Well the one that game put a big fat RECOMMENDED on was the Witch, she drops the set that makes your light attacks do more damage against shit low on Qi. And mostly I was just whining that I've gotten like 10 of every other weapon for this set but not a single dual blades.
>try out nameleess sword build hold triangle to do triple waves build>with poison>and bleed>obliterates bossesnice
>>548014776I guess that explains why some of my attacks hit harder than an execute.
Whats the reset timer on the mirror for hairstyles
>>54802530715, I think
>>548014776I finally understand all the dogshit named stats we have...
>>548025307Isn't it 2 uses per day?
I'm trying out heavenquaker spear, has anyone else noticed there's a delay on the buff you get after you use Q? This means if you use ~ immediately after Q you won't debuff the enemy. It really feels shitty.
>>548025123he looks so fierce and motherly. i could stay on the landing page and stare at him carrying little baby melon for hours. hes so beautiful.
fujo hours...
How is the sect rep gain calculated on heart of the healer?
There is a stock market mechanic in kaifeng city you can choose to invest in 3 different goods that fluctuate in value per week.
>>548025487He's coming for you.
>>548025441come home to the nameless spear
How the hell do I use the horse ability during the Ye Wanshan fight on an Xbox controller? On keyboard it's the Special Skill button (E) but on Xbox that command is Left Trigger + Y, and that's definitely not it.
>>548025605x+y
>>548025184Shouldve just done online mode bosses. They drop the box where you can pick which set the items will be for
We still have a lot of spots for NFA.
>>548025507Meh beats looking at schizo avatarniggers' ugly muttblood characters
>>548025660i thought the leader quit
>>548025637Thank you Anon, that is insane. So it's Y+B to get on the horse and X+Y to charge with it?
>>548020838I see why weapon skins are referred to as the used car market in chinkland now...Just buy a pre-rolled skin instead of doing the gambling yourself and risk getting some colour/effect node you dislike
>>548025640You're not understanding me. Every weapon that drops is from the right SET. The problem is the correct WEAPON isn't dropping. I have umbrellas, fans, mo blades, longswords, rope darts and spears for the right set coming out my ass, but not a single dual sword.
Why do people come out here in online. I only did by accident.
>>548025360tldrabrasion: glance, min damageprecision: normal hitcrit: buffed normal damageaffinity: max damagecrit affinity: buffed max damage
Bros they're coming for me. The streamer simps
What's going on with Wandering Seals? How do they work? I tried taking a screenshot as prompted, but nothing happened.
>>548022484Save yourself the headache and stay slightly out of range of him and bait the delayed kick, the lunge and the double teleport followed by lunge.
>>548025760Last time I checked, I'm still here so we should be good.
madiao is actually kinda fun once you realize what the fuck is going on through google
>>548026214You go in to the photo mode it presents you with, press the big camera button to take a picture, and you're done. Saving/uploading isn't necessary. You should get a prompt for if you want to use it as a cover photo assuming you're trying to do one of the exploration goals.
>>548025978Because it's a nice looking place to chill at? Old mmos were all about being social lobby simulator, especially if you live in a shithole like berlin, paris or lima
why wont it let me submit any of my fucking bowls
>>548026385I just understood what was happening cause I'm smart :)
>>548026525Full set or nothing, get fucked
i think i look cool
>>548026525You need a full set to submit desu
>>548026625>>548026645i HAD the first one but it vanished when i talked to him?
>>548026632you're a woman irl
>>548026385It's too easy against AI. They're so stupid.
>>548026706i am a gooner incel anon, i just go by the rule of cool and i think i made something cool. made him after the medicine man from mononoke, which is a cool who-dunnit anime. i do regret not making a jade beauty however.
>>548017579I don't think you can collect oddities online, but you can gather stuff like herbs and ores, and they reset after like 5-10 minutes rather than 24 hours like in singleplayer. not sure about fishing, but pitch pot and madiao will be the multiplayer versions
>>548025123They could have had something going with Tian but they ruined everything with the moon goddess plot. Noone likes glowniggers who sacks their women for """duty"""
>>548026632Looks like the retarded sect bully who quickly gets defeated and then relegated to only appear in dumb comedy moments that usually ends with them getting yeeted flying off into the horizon
>>548026632Junior has that George Floyd nose going on
I just got into Kaifeng, with little Fu.The birds attacking the guards scene, with absolute kino.I lost my shit laughing.This game is fucking great.
>>548026852Your mistake is thinking Tian Ying ever gave a shit about Moon Goddess.
>>548026852*no one
>>548027010>>548026960:(
ghost of yotei has better combat...
>>548027010Back to >>>/reddit/, ameritrash.
>accidentally deleted the accessory with the set bonus I wanted because I didn't see the set bonus of the new oneFUCK OFF
Where to farm the gear that guarantees purple/gold affixes? Can it drop from any activity?
>>548026852 #You may want to check the antiques there again. The reason that whole story is tragic is not because Tian Ying had to kill someone he loved out of obligation but because her childhood love went unrequited. He never even really saw her even as she stained her hands permanently with blood.
where is granny yang shan?
>>548027226 ...in bizarre world
So the trade commission stuff in this game is just turnips from animal crossing?
>>548027357>>548027121Tian may not care but foids are going to sympathize with the woman of the story.
>>548027695No. They either want to fuck Tian Ying themselves or want him to get fucked by another man. They love the presence of a dead rival.
Pitch Pot is dogshit.
>>548027780I'll do 1000 rounds of Pitch Pot over one fucking Meridian Touch routine syncThe actual most dogshit minigame in the entire game
>>548027780Resolvelet spotted
>>548027887oh, is that why it's become less bullshit for me? when they first introduced the second cursor that you control with the keyboard it was fucking impossible, but now it's not been bad at all
post cute masters
>>548027975Yeah, I started doing them in Qichen after getting 140 or some shit and the circles are fucking gigantic sometimes.
>>548028009Sorry only have cute disciples
>stack up 10 deflects on void king in sword trial>the deflect meter turns gold>nothing happensok?
Will the game have legs? Genuinely asking.
>>548028140pos em
Man sometimes arry just straight up isnt working
>nameless sword + strategic swordAt last I truly see.
>>548028175>he missed timing to execute super hitOh you
>>548028360How shit the build is?
>>548028360nameless sword + nameless spear
le legume seword
duel blade + rape dart kings is this the correct inner ways set
>>547989308I saw CN players saying we'll have an accelerated schedule till we catch up. Is that true?
>>548028412It's a fuckload of damage, you bleed the boss with the strategic sword and then swap and burst with the nameless sword, and you just keep going.>>548028417qrd on nameless spear?
>>548028571Hopefully true. I don't mind the timegate but there is no reason to dripfeed/delay content when it's all done and only needs translation.
Anyone know where to find food for herbal gathering critical rate?
this one seems good no?
>>548028704I prefer the skill that gives you extra health when you're out of health.
>>548028704>restoring HPa dead boss deals no damage
>>548028704It's always better to just deal more damage.
>>548028512hatsune miku collab came early
>>548028759>>548028773>>548028795but you exhaust bosses and then restore hp right?
>>548028528Yes but you can run Bitter Seasons instead of Fivefold Bleed depending on note luck
>>548028583you do that with spear with either of the swords bro
>>548028704>weak ass heal on executeWhy would it be good?
>>548028583nameless spear is just a quick stam refill on Q so you can go back to spamming sword beams, its alright but less damage than name+strat sword at this point I believe unless your nameless sword innerways are super developed
>>548028704>>548028813the healing is very tiny until you go really deep with breakthroughs, by then you probably have other dps inners maxxed outsource: i tried it
>>548014564We constantly get captured and kidnapped
>>548028826Bleed seems to be so fucking weak from that inner, unironically bitter season effect is more interesting.
Anything you should be doing at a guild base?
>>548028909i see welpis there some kind of tier list for the inner ways?
>>548028949It's used for the burst at 5 stacks rather than the DoT damage, couldn't tell you if it's worth it over lowering defense from Bitter Seasons but if the chinks recommend it I assume there's something to it
>>548028960Dual cultivate with your bros.
>>548028175I think he might lose more Qi when getting hit by everyone after that, but idk
How the fuck i get 10 gold inner ways pages
>>548028960you can see the price of trade goods in guild member's worlds even if you're not friends with them, although only of those who are onlinebut yeah, dual cultivate with the bros
>>548029070Tips Exchange.
>>548029145>>548029054But theres nobody in the garrison
This Junior will strive for Legend 3 today, the heavens can no longer keep me bounded in this mortal realm.
>>548028528I use Adaptive Steel (Breakthrough Lv1) instead of Morale Chant.
is there a good way to farm oddities or is it just running around randomly across the map
>>548029332Why
>>548029379Just gather them while going to do other shit, baka.
Whats the Meta shit i should use, so that i dont brick my build
>>548029379I took a screenshot of the interactive online map with everything but the oddities filtered out and started marking each oddity I did with an X in Paint
>>54802938330% skill damage after perfect evade.it's for shattered illusion spam
I NEED AN INGAME IRL TIME
>>548029332You are retarded. Morale Chant is the one art that literally every build slots in because it's so busted.
>>548029464You can just reset anytime
>>548029549But you only get ~80% of ressources back
>>548029464just bee yourself, metatard
>>548029276I'll be queueing again today, ready for my winrate to get nuked, I know it's coming!!best of luck anon, may we meet in the arena!!
>>548029574No you don't
>>548029521Technically all in game time is IRL, just else where
>>548029616How do you get that other idle stance?
>>548029332You will regret not having the benefits of later breakthroughs on Morale Chant.
i dont get the market guy
>>548025234How do you farm the breakthrough notes for sword morph? Nameless feels shit without it,
>>548029715Esc -> Appearance. You can change it there.
>>548029728Buy high sell low
>>548029762Via tips exchange and converting unwanted inner arts notes into bookplates.
Reminder to use every shitter you find in every little villageYou get an achievement and later on you get to fling actual shit onto people
>>548029616We need more outfits with transparent skirts
>>548029856This is not /biz/ saaaar
>>548029728buy thing, check remote prices, refresh until you see someone with a huge markup, beg them to go sell in their worldprofitrepeat
this didn't go well
do you go to the northern part of qinghe during the story?
>>548014776I prefer this image
>>548030048Why censor the eyes retardo
>>548030121for anonymity
>>548030053Which is that? Sundara? Yes. Mohist Hill? No.
>>548030096>crit dmg 1050 with lower % to happen>aff dmg 1350Bruh what the fuck is this shit.
>>548030195this onei got a quest to find that treasure hunter girl up there
I'm missing ONE Silkbind: Jade tip to breakthrough. How the hell can I get it?
>>548030096It's the same pic
>[URGENT] PLEASE PUT THIS IN THE NEXT OP >>547990029
>>548030314Season shop
>>548029985
>>548030257Ah I was being stupid, I don't think any Main Quests lead there, but you should go and do it all anyways, it's not actually as big as it looks
>>548030376Brehs........
>>548030096>>548014776Is there any deterministic crafting to this shit?
>>548029541>>548029720I have it, I just don't use it.I find that there are conditional innerways that are stronger but obviously not as comfy.
Is there any reliable way to farm career notebooks?I've already used up all of them from the seasons shop.
>>548030494>Is there any reliable way to farm career notebooks?Nope. If you did all gifts of gab and all ill npcs, it's over
>>548030196crit rate can go up to a 100% (has to be precision hit though)affinity rate can go up to 50% but doesn't care about precision
how do i know i did a wandering seal pic
>>548030539Okay then, thanks anon. Guess I'll have to wait for weekly season shop restocking but that's okay.
>>548029017I couldn't really parse how much bleed explode does on it but maybe.
Is it only Blissful Retreat that changes with the MQ? Can I leave the completion of the other regions later?
>>548030543Well what about the max precision rate?
>>548030332Why? People who want to check Chinese schedule can google just fine, it's irrelevant for us and shouldn't even be there
>>548030730yeah
>>548030730At least one Heaven's Pier experience anecdote is also tied to Blissful's world state.
I think the correct way to play the game is to main at least 2 roles.DPS + Either Tank or Healer
What is this idiot doing
>go north>find weird guy drumming>enemies just dont die instantlythe fuck
how do i get out of here... i touch of deathed someone and ended up in a shelf...
>>548031067swimmin
>>548031147Unstuc in menu
>>548031020>tankJust bring a healing fan and you will be both a tank & a healer.
Look at this slut zombie I found
What's this tip exchange shop?
>everyone in the top 5 PvP sweatboard uses the strat sword>just 1 braindead combo is enough to take out 1/3rd of your HPGreat MMO PvP balance as usual
what the fuck>no voicemeh
>>548031067My beloved Shi Yimo is pretending to be a fish, specifically a loach. She is very cute.
>>548031508
>>548031553i really don't know why anyone sane would take it seriously, same as the soulslikes pvpers that shit is a complete jokethere's a reason those fags don't play actual fighting games
>>548031147Esc menu has an unstuck command.
>>548031515just the tip(s)
>>548031067Seducing adult men
>>548031553>laughs in mo blade shield and cc immunityPeople don't know about the power of the mo blade + stonebreaker spear in pvp. All that damage means absolutely nothing and you have so many extra tools to punish squishy sword users with.
wait werent you supposed to deflect his moves to learn the skill?i didnt get an eye symbol next to his life
>>548031820only in the trial thing
>>548031486some people play in legend difficulty. healing is useless on boss fights in legend mode. so while it's good right now on trials, it's not as good to rely on during your solo missions.
>>548031515A function you can use where you exchange bookplates (inner arts notes you recycled into bookplates) for random notes. It's how you farm for inner arts notes you actually want.
>>548031862ohh
>>548031674I want to climb to get the rewards but all these strat sword chink niggers with 0 ping is just cancer>>548031809Why aren't there any tankfags in the rankings then? The only broken thing about it is that arena wide CC and strat/nameless users will probably just take potshots around you.
Dont FUCKING tell me if i archive quest items theyre just GONE
>>548032171>>548032171>>548032171
>>548031890>talk about role>um what about legendRetard
>>548032032I can only speculate, but the game really incentivizes specializing in one weapon set and affinity right now due to the inner arts notes grind. And most people like dealing big damage in pve. So strat sword etc. is the easier pick. It is also easier to use in terms of fire and forget damage.
>>548032032Really pointless to play until they actually fix servers and you get one nearer to you.You will eventually hit a wall once every game is a 5 ping chink
>>548032185legendtrannies are like vegans, they can't help it
>>548032168You can't archive quest items like that. Also I remember that specific quest, you will not find all of those notes on Miaoshan normally through exploring so I doubt you archived them.
>>548032287Yes you can
>>548031662>>548031508That is pretty good
>>548032342That's not an item you need to turn in to an NPC. The game doesn't let you softlock yourself out of quest completion via adding lore entries to your journal.
friendly reminder to also pick up purple peonies you come across while gathering for white peonies, they're the main ingredient for the next level cap potion
>see someone mention you can tame horses and sell them>tame a bunch of horses>can't find a vendor to sell themDid I get tricked?
>trial wants me to use great sword and spearholy fuck this weapon sucks ass
>>548036364skill issue
>>548033813Its literally on your map
>>548036364PRESS QHOLD LEFT CLICK
>>548037909you mean hold r>>548036364and really with spear you do q to reduce the damage you take, ~ to increase the damage the enemy takes, hold r if you can to improve your shield, switch to mo dao, q for shield, and then hold r and move to avoid attacks and when it's fully charged hit the enemy and follow up with a regular r
>>548036364Skill issue, tank spear is great.
How the fuck do you actually play Mahjong, I don't get it
>>548038952I'm no expert but I did fail horribly at a game and learned what not to do. look at the intro to see what pairs it wants you to get for a win, I can't remember if dupes work or it needs to be 3 in a row so 3 4 5. but you need multiple different pairs in your hand to win. at the start you select one of the three suits as your dead suit, they'll be grey in your hand and you cannot use those in the final hand you're building, so you should be discarding them. I'll need to do a proper game to see if I'm missing anything else, but I feel like that's enough to get going.
>>548009991just unlink your steam doofus