[a / b / c / d / e / f / g / gif / h / hr / k / m / o / p / r / s / t / u / v / vg / vm / vmg / vr / vrpg / vst / w / wg] [i / ic] [r9k / s4s / vip] [cm / hm / lgbt / y] [3 / aco / adv / an / bant / biz / cgl / ck / co / diy / fa / fit / gd / hc / his / int / jp / lit / mlp / mu / n / news / out / po / pol / pw / qst / sci / soc / sp / tg / toy / trv / tv / vp / vt / wsg / wsr / x / xs] [Settings] [Search] [Mobile] [Home]
Board
Settings Mobile Home
/vg/ - Video Game Generals

Name
Spoiler?[]
Options
Comment
Verification
4chan Pass users can bypass this verification. [Learn More] [Login]
File[]
  • Please read the Rules and FAQ before posting.

08/21/20New boards added: /vrpg/, /vmg/, /vst/ and /vm/
05/04/17New trial board added: /bant/ - International/Random
10/04/16New board for 4chan Pass users: /vip/ - Very Important Posts
[Hide] [Show All]


[Advertise on 4chan]


File: 1768413025167220.png (1.03 MB, 918x840)
1.03 MB
1.03 MB PNG
Up To No Good Edition

Previous Realm: >>553809203


January Roadmap:
https://x.com/WhereWindsMeet_/status/2005896637705543813

Where Winds Meet is an epic Wuxia open-world action-adventure RPG set in ancient China at the tenth century. Players will assume the role of a young sword master as they embark on a journey to uncover the mysteries of their own identity. Let the wind carry your legend on an epic journey to the East!

Download Now:
PS Store: https://playstation.com/games/where-winds-meet/
Steam: https://store.steampowered.com/app/3564740/Where_Winds_Meet/
Official PC Launcher: https://wherewindsmeetgame.com/news/official/GlobalLaunch/InstallGuide.html

Website: https://www.wherewindsmeetgame.com/

Maps:
Chinese: https://map.17173.com/yysls/maps/qinghe
English (global): https://mapgenie.io/where-winds-meet/maps/world

Need help figuring out dailies and weeklies?
WWM Helper: https://besaids.github.io/WWM-Helper/home

/vg/ Guilds:
>Name: Sage
>ID: 10001992
>Region: NA
87/100

>Name: HeavenlyClover
>ID: 10036681
>Region: NA
81/100

>Name: NoFunAllowed
>ID: 10149590
>Region: EU
79/100

Search by ID and then send a message to the guild leaders saying you're from /vg/.

4chan Group Chat:
Social > Friend > Group Chat > Enter the Code 100008774

Codes:
Settings > Other > Exchange Code
WWM251115
WWMDEVTALK
YYSLSTIB
tf33hxjmjc
>>
aieeeee
>>
new content today btw
>>
its time to merge guilds
>>
Imagine if they released 1.2 as launch WWM. We would still have 120k CCU.
>>
>nyo
>aieeee
>bwo
>sis
>smooch
and all other kinds of troons get the rope
>>
>>553937129
>63k 24h peak
lol it's so over
>>
>>553937241
nyo....
>>
>>553937218
Hmm....nyo
>>
>>553937241
aieeee
>>
>>553937218
hmmmm I'm thinkin... nyo, sis.
>>553937241
aaaiiiiieeeeee who cares bwo. maybe you should get smooched instead of posting things like this
>>
File: 1748338064839069.gif (1.65 MB, 295x265)
1.65 MB
1.65 MB GIF
gachaposters rule this dump
>>
>>553936824
I'm the worst wwmg player to be in mythic...
please don't namedrop me...
>>
How can I find a group willing to boost me through Hero's trials?
>>
I am nyot logging in today sorry bwis
>>
>>553937241
How do we fix wwm? is it too late?
>>
>>553937716
ask in the group chat
>>
>>553937716
Sure. Join NFA.
>>
>>553937720
I’ve optimized to login the least possible amount. Since daily resets at 3pm for me I login at like 2:50 and spam my energy and as soon as I finish it’s around reset and then I don’t have to log back in for 48 hours
>>
File: 1630293748201.jpg (28 KB, 469x469)
28 KB
28 KB JPG
>unable to connect to server...
EOS incoming, It's been fun. Farewell seniors.
>>
>>553937872
The truth has been out since the first month, unless you pvp there's no end game loop
>>
>game going through the exact same content lulls as genshit
>retards here incessantly try to convince /wmmg/ers that the game is dead based on the usual steamchart fallacies
I guarantee you idiots have convinced guildies to stop logging in
>>
>people parrying my poet poet light with sword
yeah man i love this very skillful game sir yes i love my "true" combos not working
>>
>>553938813
if there were things to do besides arena people would be logging in regardless of what's going on in the thread. I guarantee you the 200k players that dropped the game on Steam isn't doing it because of jeet shitposting
>>
>>553939346
>usual steamchart fallacies
that's all you'll get from me shitposter
>>
>>553938813
its a live service game with 30 usd costumes and 40k boats that isnt providing any actual live service. The game doesnt even have an endgame loop. What is there to log on to? Erp or some dogshit sword trial that you can snooze through? The story is AI translated sloppa featuring culture context and depth lost due to impossible translation on top of chatGPT nonsense. The bosses are the definition of parry slop now its my turn gameplay cycling and all the content we have to look forward too is MORE butterfly catching. Atleast the pvp could be bearable if it wasnt for a whole host of other issues I am not even going to address. Game is factually dying.
>>
File: 1757154030228213.jpg (3.58 MB, 4000x4122)
3.58 MB
3.58 MB JPG
RIP
Gone but not forgotten
>>
>>553939651
I want that cutie patooties face on the bottom left
>>
>>553939472
what do you do after logging in triple claim sword trial or an outpost?
do you queue arena?
>>
>>553938813
Fundamentally different systems. Genshin and most gacha your power is tied to new characters so you keep logging in to do dailies and events for summons. Plus there’s a lot more content when you can change characters and teams at any time vs playing 1-2 builds here. Personally I like the costumes so I keep logging in but I can see why a lot of people stop.
>>
>>553939651
New red X soon probably…
>>
>>553939853
Why do you expect to play more than 10-15 mins per day outside of major updates? Do you want this to be a full time job? Sounds like you'd prefer playing an MMO, if that's what you want. I play games like these because they don't need much commitment, and I'd hate if I was suddenly being forced to play hours every day just to maintain par.
>>
File: 1759491585107411.gif (2.36 MB, 400x266)
2.36 MB
2.36 MB GIF
>>553939976
lol cope, genshit threads were exactly like this except there was literally nothing to do after you cleared the map (which didn't take long at all) but wait for the next content drop which took ages and was typically insubstantial. That game had energy and timegates galore. We didn't have steamcharts numbers back then though.
the big retardation is thinking that f2p launch numbers mean anything and that these games are designed to be played endlessly. Also the bulk of the playerbase is a lot slower than /vg/ autists
>>
>>553940194
yes the playercount, no not steam, the groupchat, the guild activity, the general posts speed, definitely shows you are in the norm here, lmao
>>
Did they take out doing multi-player outposts? I can't find the option anywhere
>>
>>553940194
They think this game is supposed to be world of counterstrike of exile when it's literally just genshin impact with some extra game modes.
Note how nobody here cares about gvg, they've spiritually dropped the game but their autism compells them to stay as long as possible and meltdown over being "forced" to spam the shitty pvp
>>
>>553940194
why am I keeping a 100gb game downloaded for 15m of content? Genshit, wuwa, ZZZ etc all have events that you do on top of dailies to keep you engaged. playercount and post speed are falling for a reason. There aint shit to do or reasons to log on.
>>
File: 1726286366597047.png (27 KB, 142x340)
27 KB
27 KB PNG
>I don't play the game
So why are in this general?
>>
File: 1758940173432282.png (85 KB, 340x340)
85 KB
85 KB PNG
>>553940783
The fact that you're pretending dailies in these games are content suggests you should be gassed at a bare minimum, I actually quit Genshit because the dailies and forced timewasting are so fucking bad and ZZZ is just dogshit
>>
File: Child.png (193 KB, 402x432)
193 KB
193 KB PNG
>>553940415
What exactly am I coping about, I’m just saying why the playerbase will continue to drop which doesn’t affect me. I’ve never cared about how many players this game has as long as there’s enough to do content which there always will be.
>>
>>553940990
All the pvefags already dropped the game, or don't you notice that?
Every thread is some cuck crying about pvp weapons
>>
>>553940990
People should stop replying to the niggers that do this. This happens with every. single. game.
>>
i just like building stuff and that somehow makes him seethe because i haven't quit the game because of it
>>
>>553941072
I remember pvefags telling pvpcucks to shut the fuck up numerous times, seems more like the shitposting doomposting pvpcucks and lets be honest, they're the faggot namedroppers too finally drove out any other discussion. Self-fulfilling prophecy.
>>
File: 1743048673506547.jpg (3.08 MB, 4000x4000)
3.08 MB
3.08 MB JPG
RIP
>>
>tier 4 to tier 6 gold inner
this is going to take forever wtf
>>
>>553941308
>doomposting pvpcucks
projection pvefag, the only repeatable content you can play for hours is pvp, meanwhile you get done with your daily alloted 15 min of pve time and either log off or erp post nyos ITT l
>>
>>553940990
Talking about the game is content. See elden rings lorefags. Talking about the game makes you want to play it thus you care about it.
>>
>>553941581
nyo
>>
>>553937218
aiiieeeee
>>
>akshually its good to force myself to play this chill casual game 24/7 and spend the entire time doomposting and being a nuisance and spamming the thread until it literally becomes a sold block of cookiecutter pvp complaints every single day and then doomposting some more
>>
File: 1751357750639896.png (2.44 MB, 3234x942)
2.44 MB
2.44 MB PNG
just a bit more
>>
>>553941407
I think only 1 person in this image actually quit anon...
>>
>>553941837
are you retarded? pvp discussions is actually gameplay, the doomposters are pve crybabies who can't do more than 15min of content a day
>>
File: 1743734535237893.png (41 KB, 183x193)
41 KB
41 KB PNG
>all three guilds demoralized and burnt out
>gvg in literal days
>nobody gives a fuck
>every attempt to talk about is ignored
>all anyone does anymore is try to convince eachother to stop logging in
Yeah I'm going to start shopping around for a new guild, /wwmg/ is cooked
>>
Who shitposts more?
The arenafaga rage queueing every minute
or
The no content pve players that sit in this thread for hours afking in game?
>>
>>553941997
Not when the pvp discussion is
>fuck these disgusting low ping players
>fuck shameless spear
>metatranny player
>averse cock is yummy
>>
>>553942218
did it ever occur to you that everyone has finished pve and isn't interested in discussion any more legend clears or yingying rape dungeon? no? slow player right? you play for 15min a day so you're still in bamboo abode?
>>
File: IMG_9192.jpg (388 KB, 1920x1080)
388 KB
388 KB JPG
Xiaoxian reminds me of Miyabi
>>
My normie guildies are unironically grinding sword trials for the titles. 0 power progression, purely for the title.
>>
>>553942086
wwmg is a lot more skilled on average than normie guilds. you also don’t need a full 30 team for gvg
>>
>>553941501
You should reach T6 if you recycle all other inners. Yes, I mean all others, including the other 3 inners you equipped
>>
>>553942387
nyo :3 im still exploring Kaifeng
>>
>>553942609
this proves nothing because a lot of us got the title day one so there was no need to grind for it
>>
>>553942610
It's more that the apathy shows how rotten thread culture is now, it's never going to get better. Each content drop will be chugged in record speed and we'll be right back to dooming and recurring content like gvg will just be ignored or minimized. This thread is done, the game will unironically be fine though.
>>
File: 1758167330903161.gif (772 KB, 640x358)
772 KB
772 KB GIF
>ask in chat if people wanna help out with doing something and that I'll also help them in return
>*crickets*
>>
>>553942610
Does it matter how skilled a guild is if it's completely disorganized? Do the /wwmg/ guilds even have a sizeable amount of pvpers?
Will casual normie guilds even be participating or will it only be the sweats?
>>
>>553942942
I’m not helping you erp
>>
>>553942609
Title can be cheesed by all running umbrella and holding m1. There's a reason why the lone umbrella fag is always top dps. Its a joke. You can check the top rankers yourself.
>>
>>553942942
sorry but I just don't like you
>>
>>553943014
let me ask the devs real quick
>>
>>553942873
Idk why you’re letting a vocal minority of burnt out pvp neets affect your opinion to this degree but okay
>>
>>553943093
Huh so do I not use fan at all????
>>
>>553942086
Nobody plans for GvG beyond "go watch GvG videos" because we don't actually know many people will show up. My normie guild have like 50 people reserving slots and we're still not strategizing.
>>553942839
>>553943093
The new feather one, the super grindy one. Some are also grinding for assistance signpost ranking
>>
>>553942942
Its 1 or 2 pm depending on where you are in NA. People are working and shitposting on company time.
>>
File: 1727014665658129.jpg (107 KB, 1280x932)
107 KB
107 KB JPG
>muh endgame loop
If I wanted to waste hours every day doing mindless dailies like a gook wageslave, I would pick one of the many games full of that garbage.
>muh content
You can't even define content.
>>
File: 1765767695250024.webm (2.22 MB, 400x400)
2.22 MB
2.22 MB WEBM
>>553943030
I want the boss talents but I can't get them with the AI. I literally need people to simply stand around for one of the bosses and the other is making sure the barrels don't chain explode while the last is just a dps check which idk how I've not gotten it because I've killed the sedan in under 15 seconds both times that it asked for but whatever
>>
>>553943014
We don't even know who's willing to show up or how many healers we'll have, there's been zero prep beside a totally ignorable plea to buy up the passives
I mean I don't expect much but it just doesn't seem like anyone cares, I'm the only one even willing to doom about it because nobody even bothers mentioning it
Guess it doesn't count as "content"
>>
>>553942086
I join a random discord guild. We all log in at the party time for guild PvP and boss trials together. While we wait for our turns, we just hang out and chat. It’s been a lot of fun.
BTW, we have more than 30 people sign up for gvg.
>>
>>553943207
You do now
>>
>>553943586
turn out people who are anti discord also hate socializing and just want to do stuffs alone
>>
>>553943586
Vg is split between eu, na, sea/oce. Then NA is further split between sage and HC. Its not the same as active players joining discord and looking for a guild.
>>
>have to compete with 99 other members for gvg slot every week
no thanks I’ll stay with anons here
>>
>>553943460
What guild?
>>
>>553943815
The good news is you can just use the in-game voice chat for GvG commands. Discord, while convenient, isn't a must.
>>
File: 1756705362732957.png (53 KB, 981x949)
53 KB
53 KB PNG
Friendly reminder that gvg isn't typical pvp and arena neeting is only a part of it. We need healers, we need tanks, we need people to kill the jungle/boss on cooldown. We need fags to sit on towers or stand on the sidelines of teamfights spamming lions roar. It's a full guild activity and only sending a handful of diehard pvpers is a guaranteed loss.
>>
>>553943815
I'm autistic and don't talk much, but it is fun just fooling around and finding new bugs.
>>
>>553944148
Stupid fucking take
>>
>>553944148
>thinking people will use the in game voice chat
bwo...
>>
>>553944475
Chinese guilds don't use Discord.
>>
>>553944230
there’s barely any reward or incentive to do gvg anyways. who cares
>>
>>553944524
Yeah they use WeChat stupid
>>
>>553944575
>he needs a reward or incentive
Why not just do something for the love of the game?
>>
>>553944230
gvg will kill this game by exposing just how little people actually play or care.
>>
>>553944701
because it's hard to be motivated for something no one cares about
also doesn't really look that fun
>>
>>553944701
because this game is dogshit, the PVE is jank parryslop thats impossible to exploit patterns unless you have fought them hundreds of times and PVP is ping reliant bullshit where the meta is to run around in circles an punish people who try to engage with their shitting engagement options. Its not good.
>>
>>553944230
idk why it has to be 30vs30, even in dota they do 10vs10 maximum
>>
>>553942942
>Ask in chat for help getting talents done
>takes a while but get a 10 man group filled for it

Just don't expect people to be on during weird ass NEET times when people usually are at work
>>
>>553944519
>>553944659
If voice is the aim, you don't need anything else except the commander coordinating through in-game voice chat. Everyone else can just stay silent.
>>
>>553944897
I don't understand why you're here if you don't like any aspect of the game
>>
File: 1752108483615191.jpg (41 KB, 367x446)
41 KB
41 KB JPG
Told you, this general is rotten
Rot will inevitably destroy the salvageable parts too
I choose to play the game with people who aren't rotten
>>
>>553943429
I'm usually down to help people with whatever but I dodge boss talent stuff now because as it turns out guild members can be as retarded as pubbies
>>
>tranny named snow
>plays nameless sword + spear
>perma spam Q cancel and ~ cancel from ranged
>never engages
people do be playing like their gender identity huh
>>
>>553945136
joined a random guild on my alt account and nobody ever talks in chat besides the random group for sword trial daily. wwmg is better
>>
File: Demon goose.jpg (3.38 MB, 4080x3060)
3.38 MB
3.38 MB JPG
Demonic goose style egg porridge
>>
>>553945495
>joined a random guild
>had a random outcome
fascinating
>>
Ruby is alive
>>
>>553945819
You're telling me I've been wearing this jewish kabbalisitic red bracelet all this time for nothing?
>>
>>553944867
>>553944897
Joyless faggots
>>
File: 1749868548288989.gif (114 KB, 220x220)
114 KB
114 KB GIF
>>553944961
>weird ass NEET times
I'm not a neet. I have a full time job but you guys work first shift and I work second
>>
File: 1748318993166477.png (1.04 MB, 1421x1009)
1.04 MB
1.04 MB PNG
>>
>>553944961
>>553946326
Crazy how literally everyone on 4chan has a job now. I don't think I met a single anon that isn't employed
>>
>>553946469
Unc got dat drip
>>
>>553946721
I'm turning 33 this year and I've been working since I was 19
>>
>>553946795
I know man, let me guess you also WFH and have meetings all day
>>
>>553946721
it's been a normie website for a while
>>
Some of you need a spanking
>>
>>553946887
Nyo. I work at a machine shop making parts for airplanes
>>
>>553946721
In this economy only browns on welfare can afford to be jobless
>>
>>553946721
Nah don’t think so, I can’t imagine someone with a job not buying the battlepass and a lot of anons here don’t
>>
Now this is a proper bait.
>>
>>553945915
She’s the mastermind behind the attack. She faked her own death just to guilt-trip you into wearing that GPS tracker bracelet.
>>
File: arms crossed.png (287 KB, 653x674)
287 KB
287 KB PNG
Yes, I do not care about GvG. I know, I know, I just don't care is all.
>>
>>553947174
people haven't been thrilled about the BP outfits
>>
File: file.png (625 KB, 1162x697)
625 KB
625 KB PNG
Do I continue with my gold one?
>>
>>553945738
recipe?
>>553946721
I havent worked since november. Crying myself to sleep cause I dont have a job. Crying myself to sleep cause I do. You can't win.
>>
>>553948138
Yes, the left one is lvl 61
>>
>>553948138
Of course. Min attack of other elements are always welcome. Just don't roll max attack of other elements.
>>
>>553948138
Yes, you arent accounting for the increase base stats on gold 71 vs purple 61. IE 58 max attack vs 76 plus the stat enchancements from upgrading the slot itself. Also off stat min X attack is BiS, after that is max phys, then max on-stat attack. IE Min Bamboo > Max Phys > Max bellstrike.
>>
>>553945738
this dude gonna have smelly farts later lol
>>
I have a 4090 but my game crashed using dlaa, any idea what could be the cause?
>>
File: file.png (274 KB, 571x715)
274 KB
274 KB PNG
...
>>
>>553948939
I main bamboocutie penetration actually
>>
>>553948939
time to learn db+nameless spear buddy
>>
>>553948885
I have a 4070 ti and ran 2 instances of the game at the same time just fine for hours. idk what to tell you
>>
>>553949087
it works fine until one random match in arena I crashed at the start it was weird
>>
>>553948885
Are you on the latest nvidia driver? It tanked my performance across the board so I had to uninstall it all and switch back to the previous release in december. Also dont forget to switch to preset K rather than M/L which have specific use cases and arent generalist like K.
>>553948939
This is a good spear if youre a pvpfag. 3% execution is a lot.
>>
I redeemed the legendary fan with my harmonic core, how do I get the stuff to recolor it?
>>
File: 1720091039681235.jpg (67 KB, 477x475)
67 KB
67 KB JPG
is pvp tuning only in 6th slot? So I have I choice its either a universal or pvp stat?
>>
>>553949346
yes
>>
>>553949198
junior......
>>
File: 17516255344613449.jpg (32 KB, 720x719)
32 KB
32 KB JPG
>>553949487
>tuned for universal stat
fug
>>
File: wwm_MrTpZNoRzH.png (149 KB, 307x420)
149 KB
149 KB PNG
>>553949198
200 Pearls per stone, pay up Gweilo.
>>
File: 1759171502786089.jpg (7 KB, 230x219)
7 KB
7 KB JPG
>>553949198
Before you do fucking anything go watch some videos about recoloring
>>
>>553949196
No it is not. You get 25% from talent. 3% is nothing.
>>
After a long break from single-player I forgot how much of a insufferable parryslop legend is
>>
>>553950390
That's a sign you should turn down your difficulty son
>>
what's the infinite combo the twin bladefags doing in pvp? is it literally light combo into psyhco crusher and repeat?
>>
>discordlet
boy I am so excited about a group of 30 retards without separating into several different teams and talking over one another in game vc
>>
>>553951078
the game has special commander voice channels ingame tho
>>
File: 1763543249181654.png (1.97 MB, 1454x1058)
1.97 MB
1.97 MB PNG
>>
>>553951672
oh they finally implemented recolor for that outfit?
>>
>>553949581
>>553949782
>>553949909
HOLY SHIT ITS ONLY PAY TO GET? fuck me
>>
>>553952804
And it's gacha to get the pieces/color you want.
>>
>>553952804
WATCH A VIDEO YOU STUPID FAGGOT
>>
File: Spoiler Image (68 KB, 220x218)
68 KB
68 KB PNG
>>553952804
>>
>>553942086
A guild I can't make nigger towers with is no guild I want to be in
>>
>>553942086
I'm not demoralized or burnt out. The only thing I dislike is people being lazy faggots
>>
>>553952890
>>553952903
>>553952927
$2000 fucking dollars… I couldn’t have even imagined this in my nightmares these scum devs
>>
File: 1752339670837309.gif (2.72 MB, 360x270)
2.72 MB
2.72 MB GIF
Imagine not doing your research beforehand
>>
namielle twerking on my cock
>>
>>553948216
it was mainly sauteed pumpkin and onions, throw in a few eggs later alongside with spices (thyme, tarragon, dill, salt and green pepper) and some onions sauce

wife liked it
>>
I've spent all my guild currency to purchase Boom Chickens
I hope my GM uses it wisely
>>
>>553944701
How are zoomers with fried dopamine receptors supposed to feel anything if you don't put them in a sufficiently chemically rewarding skinnerbox, bwo?
>>
>>553954070
uh....architectbros? what the fuck?
>>
>>553954313
funds are not the issue since there is a building cap
>>
File: 43253535325235235.jpg (10 KB, 300x300)
10 KB
10 KB JPG
>>553954070
NOOOO! THE FUNDS! THE MOUNTAIN NEEDS THE FUNDS!
>>
>>553954070
looks like im going to have to delete your little mountain say good night
>>
Are you ready for spoopy place 2.0?
>>
File: 1750584983552321.png (286 KB, 711x318)
286 KB
286 KB PNG
Ist est over fur mich?
>>
>>553947174
The BP outfits are schwarbage and I have too many energy pills as it is. The monthly is way better
>as many pearls per dollar as buying pearls directly
>gets you shekels which are the actual bottleneck on all your upgrading
>also gives you a ton of extra jade which I guess might come in handy someday maybe
>>
>>553954701
uhhh mythic is mythic bro you made it.
>>
>>553950547
It's a sign I should go play fucking Persona cuz all parryslop does is make this shit into a turn based game
>>
File: 1730069440625225.jpg (2.12 MB, 2880x2880)
2.12 MB
2.12 MB JPG
>>553955092
>not playing SMT or Wizardry Daphne instead
>>
>>553954701
You're just being sent back to Grandmaster, where you belong. Working as intended :)
>>
File: 20260115231403_1.jpg (5 KB, 568x90)
5 KB
5 KB JPG
what's the lvl cap in CN client? and when its their next breakthrough?
>>
>>553955357
81, 86, 91, 100
>>
>next sword trial and heroes realm only says "Stay Tuned"
please tell me they're not gonna wait for season 2 to release these
>>
So what was in today's update?
>>
>>553955649
CONTENT ACCELERATION IN T-MINUS 5 MINUTES
>>
File: bwo nyo.jpg (80 KB, 692x971)
80 KB
80 KB JPG
>>553954701
yes bwo it's over
>>
>>553955649
Probably next breakthrough (as was the case with the ones before that).
>>
>>553955092
Okay but you should still turn your difficulty down to something more appropriate for your low skill level
>>
>>553955092
all soulslop are actually turn based game at its core
>>
File: 1763056963386108.png (773 KB, 881x690)
773 KB
773 KB PNG
New cosmetics in that jianghu martial minigame store
>>
>>553956441
wow that looks like tasteless gaudy shit, I can already predict which of my guildmates is going to be wearing it
>>
File: 1617727762570.jpg (22 KB, 397x398)
22 KB
22 KB JPG
>back to spooky dungeon
LET ME OUT! LET ME OOOOOOUT!
>>
File: 17679919471588038.jpg (47 KB, 338x600)
47 KB
47 KB JPG
swords? gay
dual swords? gay
stunlock? double gay
>>
pvp? HIV positive
>>
>>553946721
This is an old website. We're old fags.
>>
File: Gaudy.jpg (621 KB, 2560x1440)
621 KB
621 KB JPG
>>553956618
Well said
>>
They need to buff fanbrella.
>>
>>553958140
This but remove
>>
File: smug.jpg (261 KB, 1243x792)
261 KB
261 KB JPG
>>553958140
nyabsolutely nyot .
>>
File: 1742068715603199.jpg (23 KB, 600x439)
23 KB
23 KB JPG
I can't believe someone used a weapon and hit me with it in pvp, this is absolutely unacceptable
>>
>>553958413
how much do i need to pay to have sex with you
>>
File: fanbrella.jpg (1.61 MB, 1614x2429)
1.61 MB
1.61 MB JPG
>>553958140
i agree, its pretty easy to fight rn, i cant imagine who could struggle with it
>>
File: 1767215090645020.jpg (736 KB, 1724x2048)
736 KB
736 KB JPG
>>553958828
1 mirage boat
>>553958860
kys
>>
ok but like
umbrella + nameless spear
eh? ehh?
>>
>>553958413
>>553958860
I thought these two were Namielle...
>>
>>553956990
I already beat Mistveil Prison. Am I supposed to go back?
>>
*photomodes out of your stunlock*
psshh ez
serious competitive game mode btw
>>
File: 124123124.jpg.jpg (1.57 MB, 2080x2932)
1.57 MB
1.57 MB JPG
>>553959573
maybe it is maybe it isnt
>>
File: correction.jpg (33 KB, 795x247)
33 KB
33 KB JPG
>>553959573
i'm not cool enough to put that much effort into a shitpost
>>553959904
cease .
>>
File: 11111.webm (3.88 MB, 1920x1048)
3.88 MB
3.88 MB WEBM
>>
>>553960391
sovl
if only they hadn't made mounts an obsolete mechanic
>>
>>553959775
yes, for new content.
>>
>>553958140
They need to buff strat+nspear.
>>
File: 1757486412532538.jpg (33 KB, 540x720)
33 KB
33 KB JPG
>clearing mistveil prison right away
Fools. Gluttons. This content is enough to last a week and a half when rationed appropriately and yet you dash it down without a thought to tomorrow? Are you a man or a beast?
>>
>>553961139
if you're not slow walking through it you're a lifeless neet loser that needs to touch grass
>>
They need to buff my peenus weenus.
>>
>>553958413
>>553959071
>>553959904
>>553960376
kys you nasty troons
>>
>>553961357
This but unironically
>>
>>553958140
T6 blossom/fury is the buff.
Hodl.
>>
Now that the dust has settled this game is just f2p Ghost of Yotei and that's just about all I have to say about WWM
>>
Now that the dust has sett-- *loud echoing flatulence that reverberates throughout the realm and rattles lanterns as far as the sixteen prefectures*
>>
File: Jade Banner.jpg (222 KB, 745x1893)
222 KB
222 KB JPG
heres your jade banner(s) say something nice about it.
>>
>>553963469
What if it wasn't shit
>>
>>553963469
>robeslop
>furryslop
That's it, I'm spending all my jade on bogging myself
>>
>>553963469
these outfits all look the same
>>
>>553963469
im getting the wolf one
>>
File: 1737201173131118.jpg (16 KB, 418x407)
16 KB
16 KB JPG
Don't forget to redeem your daily CONTENT:
Totally hygienic rat meals to go
>>
>>553961751
hmm... nyo
>>
>>553963920
Clare...
>>
File: well.png (2.73 MB, 2347x1174)
2.73 MB
2.73 MB PNG
well...?
>>
>>553965008
get a life
>>
>>553963469
mongolian outfit looks kino
>>
Getting real tired of the sound bugs that force you to restart
>>
>>553965008
What the fuck is that face cunt
>>
>>553960391
>when the wife is mad at you
>>
>>553965986
I think it's related to the guild lounge but I can't prove it
>>
>>553960391
that's the moonrunes that is phosphor's onahole right?
>>
>>553966534
Yes, his grown ass man
>>
>>553966514
That's what I thought as well, but a couple times I've gotten it from going to the dreamscape to do chess. I didn't enter the guild today. I feel like it's related to anything that takes you out of your world
>>
File: 1748144202164511.jpg (33 KB, 541x541)
33 KB
33 KB JPG
>>553966514
>setting to not autojoin windtail lounge
>setting to auto leave windtail lounge
>neither of them work
>>
>>553966534
his cute and loving wife, yes
>>
release the Epstein (list of guilds with cool bases) files
>>
Anyone do the Lost Chapter boat quest for the event? Did anyone else have the quest marker bug and go under the boat
>>
>>553944960
it doesn't have to be. one of the videos posted here showed a group of 14 being matched with a group of 16 and they won
>>
>look, the boat's gone
>just fucking despawn it
Nice quest
>>
File: 1747494023989259.webm (1.68 MB, 712x728)
1.68 MB
1.68 MB WEBM
>>553969665
the budget just isn't there, buy more boats
>>
File: IMG_1963.jpg (142 KB, 1362x1320)
142 KB
142 KB JPG
>>
>>553967590
relogging fixed it for me
>>
>>553967590
If its the boat quest with the low res mirage boat, its a common bug and present on the CN version as well. You simply have to use the unstuck option in the setting and it'll fix it.
>>
I like how the quest to advertise the whale boats is the most scuffed dogshit released
>>
File: 1733580141687636.webm (3.9 MB, 960x540)
3.9 MB
3.9 MB WEBM
>>553955325
>SMT
Lol
>>
What can save /wwmg/?
>>
>>553972930
mahjong/madiao night at heavenlyclover
this saturday at whatever time doesn't conflict with gvg! be there!
>>
File: 1000002762.jpg (81 KB, 500x471)
81 KB
81 KB JPG
>>553972378
You do not spark joy. Farewell
>>
>>553973182
is this a serious post, is this vroe approved?
>>
>killing people with demonic mode
>griefing people in the poison well
>killing people in the boat
>glitching out of arena to pk people
>architecture
>crashing pvp meetups and streams
>exploring guilds
>parkour
hcARCHONS, what content will we invent next?
>>
>>553973182
nyo
>>
why does phosphor get his own onahole but I don't
>>
>>553974029
just use namielle til you get yours
>>
>>553973660
I'm pretty sure sage discovered that you could bow people on the boat, to be fair
>>
>>553973182
Sorry I don't do wwm mahjong
Post a nyagger room instead
>>
Is farming bosses for legendary eaglerise pants a meme?
>>
>>553974578
Madiao tho...
>>
>new quest makes you gaslight a schizo into being a normie
heh
>>
File: comeback.webm (3.81 MB, 1280x720)
3.81 MB
3.81 MB WEBM
wew that was too close for comfort
>>
File: 1746630109587537.jpg (2 KB, 126x131)
2 KB
2 KB JPG
>>
>>553978674
yes this triggers me
>>
Any tips vs assassin, aside just parry?
>>
>>553977682
>troon tail
>troon sword
like pottery
>>
>>553978905
Vs what now
>>
>>553977682
nice cloud step cancel sis
wanna fuck?
>>
Is that poison cloud shit any good? I see so many people use it in silver
>>
>>553977682
they over buffed cloud step that shit has no counter play now
>>
>>553979282
...retard? There's only one assassin. Tian Ying's 3d phase.
>>
>>553973270
kinda, no but he's given me power
@nfa, what time, in relation to right now, is your gvg time window tomorrow?
for us on na we have two different times so we'll see which part of the game is telling us the truth, but it either starts in 40 minutes or in an hour and 40 minutes
maybe doing it tomorrow would be wiser, but that's really short notice
>>
File: 1756678445384575.png (84 KB, 1000x432)
84 KB
84 KB PNG
>strat shameless troon thinks xer gameplay is worth posting
>square to circle to square
>>
>>553980229
NFA isn't doing gvg bro...
>>
File: Discord_tMwFrTxZc2.png (144 KB, 593x162)
144 KB
144 KB PNG
>>553980098
Yeah, so people who aren't dipshits just call that "Tian Ying's 3rd phase," they don't expect other people to read their brains to understand their colloquialisms.
>>
>>553980229
>>553980760
>Be the one guild who can organize into a full on KKK guild to kill niggers
>They decide not to do so
I cannot imagine being this gay
>>
>>553980229
It’ll be 30 mins from now for NA on the appropriate day. EU is 6 hrs before
>>
>>553981430
Lilaume says no to violence
>>
File: Discord_chyogFW2ZG.png (268 KB, 483x673)
268 KB
268 KB PNG
>Person messages you back randomly to thank you for doing their bounty in character
S-soul.....
>>
>>553981552
She consorts with beasts
>>
>serpent's spine
>like the earring only
No way I'm buying that shit just for the earring.
I wish outfit set parts came separately too.
>>
>>553982215
Huge if true
>>
File: file.png (35 KB, 655x441)
35 KB
35 KB PNG
>>553980098
>>
>>553980229
Wage slaving so i can't check but NFA GvG starts at 7.30 pm UTC if i remember it right.
>>
>>553981719
mm thats one of the default messages if they like it bwo
>>
>>553982860
damn...
>>
>hrt
injected
>dildo
inserted
>penis
caged

Yep time to play stonesplit in arena!
>>
>>553982860
I've never had anybody bother so honestly I thought it was someone speaking authentically
>>
>>553983032
>The only honest weapon that doesn’t run away the whole time
>>
>>553983103
but xhe can't kill it in one combo therefore they're actually dishonest and trans (xhe's projecting xer own daily ritual onto others)
>>
>>553983103
Your estrogen levels is higher than Namielle, sorry you had to find out this way
>>
File: giga-chad.jpg (83 KB, 1280x1651)
83 KB
83 KB JPG
>meds
Not taken.
>dilator
Forgotten.
>axe wound
Festering.

Yeah it's time to play transgender sword and spear in arena and get bodied by honest stonechads.
>>
File: 1739341179628520.png (29 KB, 144x103)
29 KB
29 KB PNG
>pvptroons
>>
>you can now board the mirage board without there being disgusting troons with flashy bullshit and furry tails on it
>>
I'm wageslaving aaaiiiieeeee [#15]
>>
>>553984864
I miss [#15]
>>
My weapon combo: Honest and straight
Your weapon combo: only played by trannies (You)
>>
File: slurp.webm (2.53 MB, 1354x1080)
2.53 MB
2.53 MB WEBM
why are velvetshade jade beauties like this...
>>
>>553985163
Brehs...
>>
I reported that coombrained troon by the way and so should you.
>4042351448
>>
>>553985163
Are you cucking the guy in the background or what
>>
File: 1750788253793070.jpg (56 KB, 1000x1000)
56 KB
56 KB JPG
>took quiz
>got well of heaven twice
bros...
>>
File: it says you're gay_1.jpg (348 KB, 781x750)
348 KB
348 KB JPG
>>553985852
jk I don't care about fujo propaganda, Well of Heaven are chads
>>
File: 1k.png (310 KB, 335x447)
310 KB
310 KB PNG
Im back on 1k Mythic, bros.
>>
>>553986021
good job stonetroon
>>
>>553985621
I don't think I will
>>
>>553986180
damn this nigga got mindbroken
>>
>>553939651
Eh? I saw Durian just the other day
>>
>>553986180
>stonetroon
i play twinblades actually.
>>
>>553986860
His source is he made it the fuck up
>>
the new outfit didnt save the game...
>>
*smooch*
its gonna b ok bwos
>>
see you in /vm/ copefag
>>
wtf is toad venom even?
>>
/vm/ is better than /vg/ thougheverbeit
>>
hope it ends up in /vm/
fucking hate your stupid smooches
>>
*smooches the smoocher*
>>
:<
whats wrong with smooches
>>
guys /tnlg/ lasted longer ffs
>>
File: 1798811460472000.jpg (408 KB, 1038x786)
408 KB
408 KB JPG
Me and the boy judging these posts
>>
troons and faggots ruin everything they touch
>>
File: Mr.Beanpil.jpg (67 KB, 845x881)
67 KB
67 KB JPG
My honest reaction to these posts
>>
I will still remind you of your axewound in /vm/, stonecuck
>>
>>553979756
t. nsword sissy
>>
aieeee
>>
File: aion2.jpg (3.89 MB, 2560x1440)
3.89 MB
3.89 MB JPG
Aion 2 won
>>
>>553979756
just block. All they did is let it punch through tenacity.
>>
You did get all 18 chests, yes?
>>
aion 2 doesn't even have anything to do with the original aion or the mmorpg genre in the first place
it's just a cheap ue5 coomslop for gookcels
>>
>>553990618
>cancels midair
>qiankunlocks you and deflowers you
>>
>>553990618
That guy was blocking and ate a spear Q to the face.
>>
>>553990964
>>553991169
just reaction dodge?
are you slow?
>>
>>553991815
Dilate spear nigger
>>
whats worse? shameless spear niggas or straw hat abusers?
>>
>>553992012
pvpniggertroons
>>
>>553992012
stoneshitters with a gaping front hole
>>
stonechads own this game
>>
>>553992223
...and 10 different horse sized dildos and cock cages
>>
pvptroons being the thread champions of making the shittiest fucking posts for 2 months straight
>>
I'm watching a certain streamer doing prison break on comms with some of the highest ranking leaderboard and literally no one is dying

Is something going to be done about heal sissies in group pvp or...?
>>
Why are niggas doing prison break?
>>
>>553992327
yes to use on our victims (you)
>>
I have my flat chasity cage on, which weapons are for me ?
>>
>>553993417
bamboocuck combo
>>
>he got hit by the spear Q
>the slowest and shortest ranged skill
>>
>>553993417
rope dart because its kinda like a buttplug
>>
aaaaaiiiieeeeeeeeeeeeeeeeee *smooches* [#25]
>>
>>553993694
sis...aieeee
>>
>>553993834
stonetrannies have been working overtime to shit up the general
>>
>>553993834
t. shitposter
>>
>>553993834
*sucks ur weenie* i love it when u talk to me like that
>>
Why is there no badge which displays how many times you've been rank 1 on sect leaderboards
>>
File: Discord_InkYQRHdSw.png (149 KB, 623x434)
149 KB
149 KB PNG
>>553992505
>Is something going to be done about heal sissies in group pvp
If only there was some sort of move that could be utilized to counter this insurmountable advantage...
Ah well *poet and firebreaths more*
>>
>look at pvp ranking
>it's mostly NA and EU dominating
lel so Asia is the weakest region huh? evem the chinks are barely there. they're all fraud.
>>
File: C3G700tnX.jpg (16 KB, 387x390)
16 KB
16 KB JPG
>>553993694
Nyever forget....
>>
>>553992505
one of the offensive brellas has an anti-healing field, there's an anti-healing commander skill too
though generally I think what people do is just gank the fucking healer
>>
File: 1765516790441912.jpg (156 KB, 1024x1015)
156 KB
156 KB JPG
>>553994704
nyo....aiiieeeeeeeeeeeeeeeeeeeeee
>>
this is the worst video game general
>>
Is there a buff to DB in 1.2? They are suddenly a huge cancer now, can easily stunlock me even after using Serene Breeze.
>>
File: youngmaster.webm (3.73 MB, 360x640)
3.73 MB
3.73 MB WEBM
Young Master...
>>
>>553995015
every general claims this and only one general is correct (xivg)
>>
>>553992702
you get a sick bandana if you do 3 prison breaks.
>>
>>553994513
this shit is so telegraphed its unreal. Its good if you hard read a nigga and soaring right through an attack of his. Otherwise its only good for extra damage on execute recovery where its better to just dragon breath instead.
>>
>>553994513
you're gonna hit 3 different people with that except the umbrellasister
>>
File: 1759626146586660.gif (2.26 MB, 288x540)
2.26 MB
2.26 MB GIF
I kinda mulched all my heal inners, you guys will need to try not to get hit so much
>>
>>553995015
man who has only seen boss baby gets strong boss baby vibes from the godfather
>>
>>553993417
Nameless Spear+ Strat sword based on our resident troons
>>
>>553994528
not surprising
westerners have always beat asians in gaming and IQ
>>
>>553994528
The way the leaderboard works isn't about being the best its about how many 1 point wins you can nolife on, Ribbit and Averse just pvp 12 hours a day
>>
is there an easy way to get fun points in nmw sect? nobody is clicking on my fake letters or messages.
>>
>>553996616
ok but you have to admit they are kind of similar structurally
>>
>>553997825
madaio
>>
>>553997915
ill try this ty
>>
>>553995339
>where its better to just dragon breath instead.
*watches him get healed to full*
*goes to complain on the veegees*
metaniggers deserve their fate
>>
>>553997825
Go to places where red letters are actually being made normally to get the rapid clickers
A good one is dropping it during fireworks
>>
File: 1762328901190283.jpg (34 KB, 516x153)
34 KB
34 KB JPG
FUCK THIS GARBAGE
I've been running around for over 1h trying to find that last chest.
It isn't the one on the suspended box or in the detour mini tunnel you have to crouch in.
>>
I really could've saved and fixed Murong Yuan...
>>
>>554000834
In the second loop (the one after the fish), you go to the end where the Buddha statue is that has arrows shooting you, it's in the room right of that
>>
File: 2026111182340.jpg (895 KB, 3840x2160)
895 KB
895 KB JPG
>>554000889
RIP....
>>
>>554000834
happened to me too. my last one was behind the moving spike wall. shit was stressing me out. i dont think you can place signposts anywhere in there too.
>>
>>553944701
kys dumb fucking nigger.
>>
i dont hate the game
i hate the retard who shits up the thread everyday
i love this game
thanks
>>
>>554002056
scalding hot take
controversial, even
>>
>>554002056
same here sis *smooches*
>>
did they fix the red zaku yet
>>
are votes the only way to become sect chief? or does being top merit also count?
>>
>>553967069
best of the best, overall good builds
sixtyone - clearly built by and for degenerates but it's a very nice, dense, atmospheric build
loginhorizon - super lush and unique use of the lake
gooseonloose - very dense looking tree and bamboo forest and the best mountain hands down. they almost certainly hit the component limit doing that though since they have basically no actual buildings
scarletserpent - loads of solid things. an arena viewing platform, comfy use of the lake, a good custom arena (although spoilers, it's not the best). they're pvp autists though, so be prepared to spar for an hour

single standout pieces
nerfus - in my opinion the best custom arena, solid stone grotto
theredlineage - neat mountain cave, not bad arena viewing platform

moment of silence, guilds with great builds that they destroyed
pandaism - had a super comfy lake build but they destroyed most of it and are building new things. hopefully they end up being as good
holyorder - they had a massive dragon made out of fish lanterns that they destroyed in order to stack a bunch of gates for some reason. they do still have a massive scroll made out of scrolls
>>
I know 0 ping isn't necessary for pvp, but it pisses me off getting parried the shit out by some 0 ping niggers, it takes so much more effort to fight them
>>
>>554002406
>moment of silence, guilds with great builds that they destroyed
What the FUCK
>>
>>554002406
>they had a massive dragon made out of fish lanterns that they destroyed
any pics of this:
>>
File: 1768295782_WrOIvGLm.jpg (1.25 MB, 1920x1080)
1.25 MB
1.25 MB JPG
>>554003175
>>
File: 1768293940_8z7bk4Wt.jpg (1.29 MB, 1920x1080)
1.29 MB
1.29 MB JPG
>>554003175
it was incomplete but already huge
>>
>>554003623
>>554003784
kino
>>
File: 1757046704356854.png (2.32 MB, 1920x1080)
2.32 MB
2.32 MB PNG
H O
>>
File: 1743850471490159.png (2.18 MB, 1920x1080)
2.18 MB
2.18 MB PNG
>>
bet you losers cant build a hot giantess girl
>>
>>554004780
after the devs increase the build limit maybe
>>
File: 1000005615.gif (3.56 MB, 384x480)
3.56 MB
3.56 MB GIF
>>554001954
You first, you joyless faggot
>>
File: ow the edge.jpg (222 KB, 1514x1342)
222 KB
222 KB JPG
i like the new mask
>>
>>554005159
I'll explain things to you simply retardbwo

>GvG actually has good rewards for winning and decent rewards for participating
>more people care about winning
>people actually start discussing GvG strategy
>guild members that ignore guild activites because the rewards are all shit want to participate
>they have fun playing in GvG
they start participating in other guild activities
>guilds become more active
>threads become more active

Would you rather have that or would you rather have subhuman faggots saying
>xdd just play for fun bwo lol
and at most 10 people in each guild that give a fuck about winning GvG?
Fucking braindead nigger.
>>
>>554005682
dont even know what im looking at tbhdesu
>>
>>554005935
justice
>>
>>554005894
The reward is that you get to spend time with your bwos, also it is always fun to watch a public humiliation ritual
>Well yeah but i am only motivated if they give us a weekly free core participation trophy
Sounds like a (You) problem to be ho desu
>>
>>554005682
>My name is not important. What is important is what I'm going to do... I just fucking hate this world. And the human worms feasting on its carcass. My whole life is just cold, bitter hatred. And I always wanted to die violently. This is the time of vengeance and no life is worth saving. And I will put in the grave as many as I can. It's time for me to kill. And it's time for me to die. My genocide crusade begins here.
>>
>>554005682
I am a whore for mask, what mask is this?
>>
>>554006149
[#71]
>>
>>554006113
Jesus Christ retard, it's not about me or you. Answer these simple questions.
Would you rather have more people interested in GvG, would you rather have more people active in Guilds?
Would more people be interested in GvG if the rewards were good, would Guilds be more active if rewards were good?
>>
>>554006314
>Would you prefer to play with joyless NPC faggots who can only be motivated by carrots dangling infront of them
N-no thank. I am for quality, not quantity
>>
>>554006261
its the prize for the new mistveil prison
>>
>>554005682
Who the fuck is that supposed to be Lahabrea?
>>
>>554006460
Alright then, enjoy GvG while not being able to get a full team for GvG in a couple months
>>
File: yes3.png (86 KB, 500x601)
86 KB
86 KB PNG
>>554006465
Aww yiss mofucka. Once i am done wage slaving it is fucking for you, you ghosty fucking bitch
>>
File: heh2.png (119 KB, 424x465)
119 KB
119 KB PNG
>>554006585
k
>>
>finally landed a combo on the retarded nameless sword runner
>he chatted "wait, mouse not working"
>he really expect me to fucking stop mid-combo
lol that motherfucker.
>>
>>554006314
I'd rather play solo than with soulless npcs
>>
File: file.png (1.69 MB, 1916x973)
1.69 MB
1.69 MB PNG
>Keep getting Silver Needle for my survey

AIIIIEEEE BUT I DON'T WANNA BE MIND BROKEN AIIIIEEEE
>>
File: 1766451797621403.jpg (57 KB, 800x735)
57 KB
57 KB JPG
>>554007174
I need to take it already and see if I get warcrimes sect
>>
>>554007174
Heal my bunions NYOW
>>
File: 202611614529.png (1.9 MB, 1080x1920)
1.9 MB
1.9 MB PNG
we won
>>
>>554007539
What would her skin feel like?
>>
File: Discord_zoVis10Tnt.png (1.1 MB, 973x692)
1.1 MB
1.1 MB PNG
HEY
THAT'S CHEATING
>>
>>554007539
>metal on bare skin
brrr
>>
>>554007539
hhnnngg
>>
the dungeon.... I dun get it... it's over... bwehhh
>>
File: 2026116134731.jpg (467 KB, 3840x2160)
467 KB
467 KB JPG
>>554010105
Don't call it a grave. It's the content you chose.
>>
I am waging in the cage right now for another 2 WHOLE HOURS AAAAIIIIEEEE
>>
>>554010464
I've been wandering for over a hour. where's the exit...
>>
File: bullshit.png (46 KB, 234x184)
46 KB
46 KB PNG
>>554007539
Man female outfits are so fucking good. Playing a male character and all i get is faggy robes after faggy robes and then my whole tits and abs rolled out of the shirt for some fucking reason
>>
>>554010729
male outfits are made for chinese female coomers
>>
>>554010729
>>554010791
Male outfits are made for people who actually give a shit about the genre where every character walks around in robes and long hair unless they're with the military or some shit
>>
>>554010729
Not to mention that all the animations for males are gay. I spent 2 whole days as a male character and then went back to a female because the animations look a lot better. What were they thinking?
>>
>>554010729
just take the transformation pill bwo...become a sis with us... *smooooooooch* [#25]
>>
>>554010729
>it's good because she's getting choked by a skellington XDD
It looks fucking terrible bro
>>
File: 1000005762.gif (1.09 MB, 220x195)
1.09 MB
1.09 MB GIF
>>554010929
>>
>>554010881
> the genre where every character walks around in robes and long hair

Factually wrong, roided sleeveless great heroes exist too
>>
smoochpill me on smoochposting
>>
File: 2026116151232.jpg (903 KB, 3840x2160)
903 KB
903 KB JPG
>>554010624
You're actually in four nearly identical dungeons, determined by the sign on the spiral 'staircase' style room where you crouch to walk into it and step on that button. You should be able to explore properly and find your way out with this knowledge.
>>
File: 1000004014.gif (368 KB, 220x124)
368 KB
368 KB GIF
>>554011157
*smooch*
>>
Has any namedrop-tier /wwmg/er actually trooned their character yet?
>>
>>554011212
oh shit that's what the rumbling was
>>
>>554011134
In like the one (1) clan (Peng) and they're always perpetual jobber. Otherwise traditional WoWfaggots in shoudlerpads or whatever you want are exclusive to the military.

Wuxia/Xianxia comes down to four outfit types
>robes
>kasaya (Buddhist robes)
>undershirt + gi (ie. starting outfit-style)
>shirtless retards, or the Beast Palace variant where they're shirtless with a wolf hat
We've currently got all of them, and even the wolf thing is coming with the next batch of outfits but it still won't be enough because it's wolf + robes
>>
File: 1742978722678123.jpg (293 KB, 1920x1080)
293 KB
293 KB JPG
>>
>>554011648
alexa play stains of time by raiden metal gear
>>
>>554011648
>duel in the rain atop mt tai
>>
>>554011302
Fhwa did and then promptly detransitioned
>>
nah nah i aint doin this horror ass resident evil ass dungeon i dont even queue for pvp i cant nope
>>
File: 1000005590.gif (1.13 MB, 640x460)
1.13 MB
1.13 MB GIF
>>554012003
>>
>>554012097
I'll use guide to reduce the horror...
>>
File: 1755813184326453.jpg (256 KB, 662x1198)
256 KB
256 KB JPG
>when you get your hopes up, only for the realization that it's a brick starts setting in
>>
>>554012923
??? Are you a DB user? That's a strong roll
>>
>>554012923
That's horrible, bwo. Better luck next weapon
>>
>>554013375
Not without crit, precision, and either max or min phys it's not. It's easy to get the same or better stats by just spam rolling purples
>>
Will I ever be able to troon out completely for free, playing as a man is horrible, there literally isn't a single good skin.
>>
I wish this games dungeons were better. not even multiplayer I just wish the single player dungeon crawls had more going on
>>
File: pyBNAPD.jpg (131 KB, 1920x1080)
131 KB
131 KB JPG
how to make your own content: choreograph duels to get cool pictures
>>
>>554013572
AND IT WILL COME LIKE A FLOOD OF PAIN
>>
File: NRXemHj.jpg (172 KB, 1920x1080)
172 KB
172 KB JPG
>>554013572
>>
>>554013565
Pay 5 buckerinos for the monthly pass and the pill become 6400 jade echos instead of pearls. Choose wisely, junior.
>>
File: weap.png (58 KB, 234x325)
58 KB
58 KB PNG
any whales with finished weapons here?
should i unlock blade in hopes of getting thunder? or reroll color till it hits legend then decide?
>>
File: vlc_arXvNAiIHI.jpg (225 KB, 1920x1080)
225 KB
225 KB JPG
Fug das a cool arena
>>
>>554014052
Do not roll
>>
>>554014052
Buy me a house
>>
>>554014138
(Anonymous buys you a house.)
[Wavering Value: 110]
>>
>>554013991
I'm f2p tho
>>
File: IWOf7PB.jpg (328 KB, 1920x1080)
328 KB
328 KB JPG
>>
File: RsxTN0N.jpg (394 KB, 1920x1080)
394 KB
394 KB JPG
>>554014716
>>
File: 1763860536940432.png (2.37 MB, 1280x960)
2.37 MB
2.37 MB PNG
are we playing urban WWM?
>>
>>554014957
Is the gameplay tied to gacha? Then never.
>>
>>554014957
kinda burned out on anime style gachas
>>
>>554007539
>the shoulder blade shadow
ughhhhh
>>
>>554014957
Looks over animated
>>
File: new fit.png (1.41 MB, 1333x1300)
1.41 MB
1.41 MB PNG
New outfit coming soon as a Path Trial reward?
Found by mistake on the Taiping Mausoleoum icon on the map, pic related.
>>
>>554015517
There's THREE outfits
>>
that's qinghe done, now for kaifeng
>>
File: T9sYz0L.jpg (762 KB, 2560x1440)
762 KB
762 KB JPG
>>
>>554016042
>>554013572
>>554013960
>>554014079
>>554014716
>>554014939
>>554011648
holy FUARK
>>
File: 20260115201303_1.jpg (876 KB, 2560x1394)
876 KB
876 KB JPG
wtf is this supposed to be? guildie said it was a torch but it looks like a person doing splits on a jackhammer to me
>>
>>554016213
a monkey jorkin it
>>
>>554016213
that's me jorkin it
>>
>>554015993
There will be in a year. Now (meaing 02/06) it's just this one.
>>
File: 1742851382087098.png (1002 KB, 1755x1063)
1002 KB
1002 KB PNG
what does this mean
>>
File: file.png (331 KB, 467x477)
331 KB
331 KB PNG
>>554016213
Look like a laughing man with long nose for me
>>
>>554017262
it means you're the perfect shape and size to shove into lockers
>>
I reached legend II without knowing WTF am I doing. So which mystic skills should I use, aside from serene breeze/yaksha rush and more importantly how/when do I use them? I see people trying to breath fire on me if they knock me down, so I assume they have a good reason for that.
>>
I started playing this game today. Can I beat the main story just doing the main missions? I am paying on normal mode.
>>
>>554017286
Ummmm bro?
>>
>>554017581
Yeah you can, some of the side stories are really good though.
>>
>>554017472
Yaksha Rush is old hat, it's all about Talon Strike now (apparently)
>>
>>554017472
2x Poet is spammed a lot to prevent you getting staggered and it's also a good start for your combo usually. Breathing fire on you means the poet is buffed and it will actually hurt your hp and qi
>>
>>554017581
no you need to do side content or you're only playing 10% of the game
>>
>>554017581
I think there's a level requirement to start chapter 2 after finishing 1
>>
File: chen shrug_1.png (45 KB, 554x439)
45 KB
45 KB PNG
>Divinator tells me I'd be best suited to Midnight Blades
>Just left them because the devs made them gay and underdeveloped
I shall carry the karma of the weak in my heart wherever I go, it seems
>>
File: lie down.png (246 KB, 495x363)
246 KB
246 KB PNG
>load into the NFA guild hall
>>
>qinghe has 50+ encounters
>more than kaifeng hexi and hidden mountain combined
>>
File: file.png (92 KB, 981x57)
92 KB
92 KB PNG
>Oh yeah another faggot why should i hire you
>I have really good hearing ( that was never mentioned before)
>Oh yeah you are good at hearing, faggot? Prove it by chasing away this fish swarm

???? Is it me or these dialogues make no fucking sense
>>
>>554018041
there were 0 human involved in the translation of this game
>>
>old gin is back
>>
>>554017868
Get in the shed junior
>>
File: 1746579856090022.jpg (929 KB, 1202x1440)
929 KB
929 KB JPG
Finally got my autism/minute number to big number. I love the training dummy content
>>
File: Discord_Fdh3RR9v1t.png (428 KB, 479x472)
428 KB
428 KB PNG
FUJO GAME
>>
File: file.png (1.07 MB, 771x700)
1.07 MB
1.07 MB PNG
This faggot is related to Ying ying right?
>>
>>554018708
>the thing that you spam the most(twinblade light attack) is the lowest damage
lmao
>>
>>554018708
>umbrella turrets everything while alt tabbed
Sorry Junior, futureproof til EoS btw
>>
>>554018875
>manipulative asshole that's behind everything
Yeah they have to be related alright
>>
>>554018806
when is a heroine gonna brat correct me?
>>
File: 1458952830794.jpg (67 KB, 500x500)
67 KB
67 KB JPG
>>554018916
It's the beastmaster class, the swords are just to confuse you

>>554018949
Yeah but I haven't seen any umbrellas get anywhere near this thus far
>>
File: 1753556749381507.png (737 KB, 1280x720)
737 KB
737 KB PNG
>>554019140
>Yeah but I haven't seen any umbrellas get anywhere near this thus far
>>
>>554019256
I know they're used for boss speedrunning with 10 people but that's the fastest not because it does the top damage but because they can do all the mechanics without moving nor caring about boss movement. In terms of pure DPS or even just numberfagging on the dummy the highest I've seen is like 8.8k/min

Post one
>>
man, this game does a million things well, but very few things amazingly. I really wish the building was less aids to do, that they gave us access to every single thing they use to make to the world, and that we could choose to add to a default guild hall or start from a blank slate and choose our own spawn point, guild arena, guild party spot, etc. it'd be so much cooler. and why the HECK can you place madiao tables but not mahjong tables??
>>
File: 1543018338876.gif (3.46 MB, 200x200)
3.46 MB
3.46 MB GIF
>>554019140
>Yeah but I haven't seen any umbrellas get anywhere near this thus far
Someone tell him...
>>
File: 1764472452785507.png (1.09 MB, 1142x1069)
1.09 MB
1.09 MB PNG
>>554019397
I only have t3 gold inner and dogshit crit
I saw a vid with 13k dps
>>
>>554019689
I kneel then sir. Assuming you did it without buffs
>>
I only get like 6.5k with modao
GIVE US MORE BUFFS
>>
File: file.png (135 KB, 648x295)
135 KB
135 KB PNG
>>554018196
I guess
>>
File: real talk.png (1.05 MB, 1254x1280)
1.05 MB
1.05 MB PNG
yingying going super saiyan was so dumb
>>
>>554019689
Also 35% affinity is better than high crit
>>
File: 1746268706982937.png (160 KB, 740x215)
160 KB
160 KB PNG
>>554019837
What are your stats? I don't think mine are that good tho
>>
File: 1747838578550271.png (678 KB, 766x1120)
678 KB
678 KB PNG
>>554020120 (me)
full pic
>>
>Do quiz
>Inkbound
Can't wait to dual cultivate with all the smart jade beauties sisters.
>>
>>554019837
Umbrella scales with crit
>>
File: 1732570899449713.jpg (333 KB, 836x1105)
333 KB
333 KB JPG
>>554020209
I'd say they're roughly even. 8% affinity and 100 phys vs high crit. I'm still in a couple purples purely for crit
>>
File: file.png (526 KB, 627x576)
526 KB
526 KB PNG
>>554020581
Here is your jade beauty, bro
>>
>>554020612
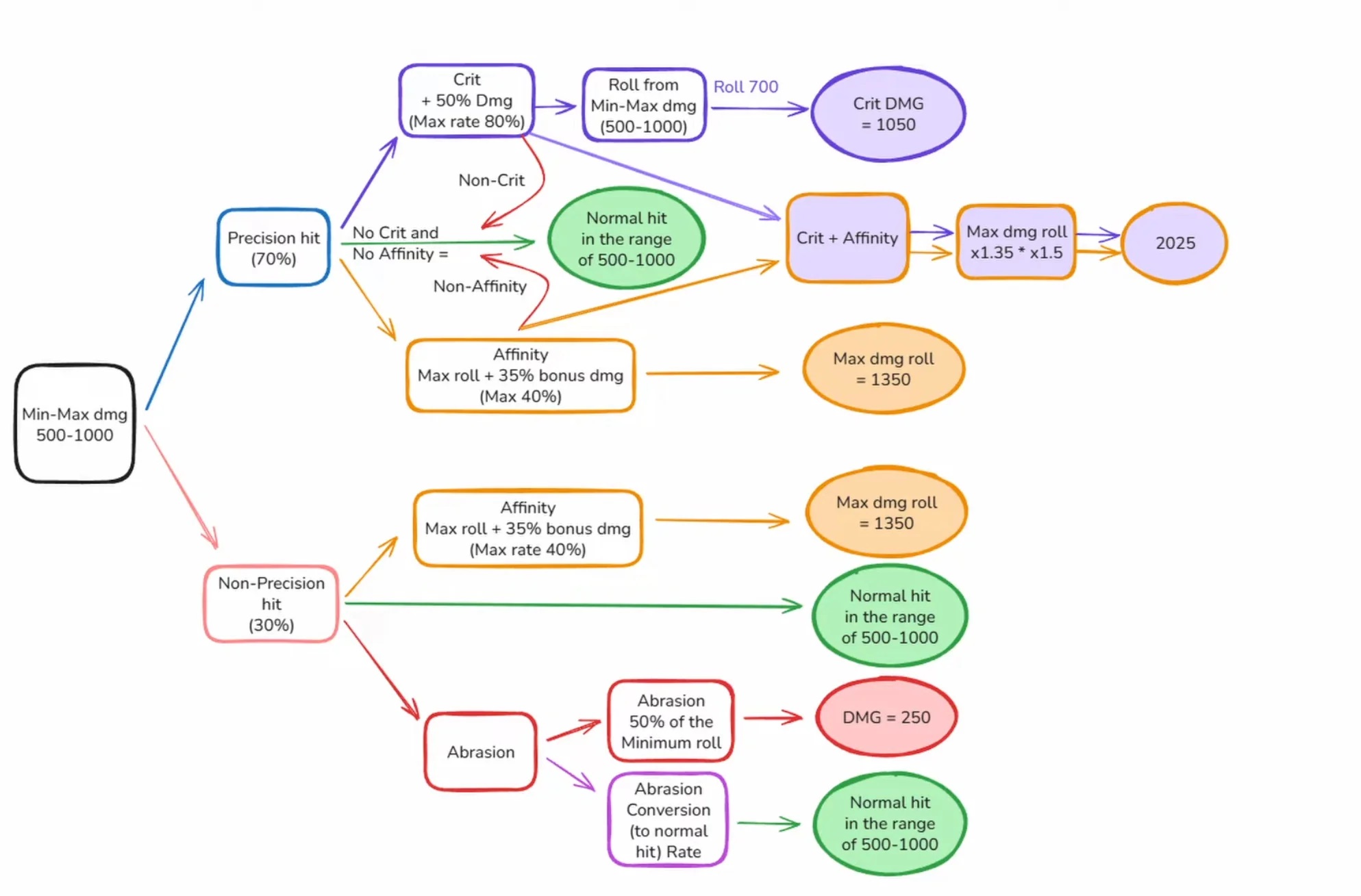
Affinity is the strongest stat in the game bar phys pen, even for those scaling crit. Even with bamboo getting 7% crit damage from fivefold and gold inner, affinity is max-rolling your max phys + 35% vs crit praying for a highroll to then multiply. Average rolls on phys might as well mean you have 25% crit damage
>>
>>554020742
>>554020612
Also crit is reliant on precision, affinity works both with and without precise hits. Low precision with high crit guts itself. Low precision with high affinity hedges your bets. Affinity is kinda just the best both dependently and independently, regardless of what your weapon scales with, unless it gets like some wack 30% crit multiplier bonus
>>
Is the base under Kaifeng accessible yet?
>>
>burn all my energy
>get a single legendary
>it's dogshit
I'm simply not at a point where I'm caring about stat minmaxing yet. are they mostly recommended stats? then it's fine
>>
>>554020839
I think it does, it's one of the martial art talents
I can't check right now but iirc fan has crit DMG multiplier on aircombo, umbrella has something similar (but I can't remember on which skill)
>>
>>554020967
same. if it's 2-3 RCMD, it's good enough.
>>
>>554020742
>crit praying for a highroll to then multiply
what
>>
>>554021413
Crit waits for the min-max phys roll and then multiplies the final number. So if you have 1 min and max 100, you can end up multiplying the 1 x 1.5% and get 1.5, whereas you get 150 if you godroll max. Affinity just gives 135 every time. So the only way crit beats affinity (in this scenario; obvious it's different per person's mins vs max) is to get a 91+. This also doesn't account for crit requiring a precise hit whereas affinity still having a chance to work on imprecise hits
>>
>>554021646
multiplying by 150%*
>>
https://x.com/nagiing1234/status/2011757018659635573
the real endgame content
>>
File: image.png (988 KB, 1866x1049)
988 KB
988 KB PNG
https://youtu.be/mqQdWp-iwHk?t=309
s-sisters...?
>>
>>554021646
>1 min and max 100
That's pretty poor scenario though and at 100% precission you will always either crit or affinity(until we start seeing resistance stat more, but then you probably gonna have even more excess precission to compensate). If you do not have 100% precission you might not even proc affinity and get abbrasion hit instead that will give you min damage.
In the end it's mathed probably to be somewhat equal.
>>
>>554022310
> If you do not have 100% precission you might not even proc affinity
That's not how it works bucko, affinity procs regardless of hit and overrides abrasion
>>
File: htrhrdw.jpg (42 KB, 329x276)
42 KB
42 KB JPG
>>554023136
You literally can't fucking read dumb fucking retard, never reply to me again.
>>
>>554022310
It was a poor scenario for the sake of keeping it simple. Even at 100% precision you're going to still have white numbers, which is non-crit/affinity. And now you need to have 100% affinity, which at least 3 - 4x 3% rolls depending on innerways, which could also be more crit or affinity in its place. If you don't have 100%, affinity still applies whereas crit doesn't even get a chance. That's what I mean by crit being dependent on precision. For crit to get full effectiveness, you need 100% precision. Affinity works independently. I will say that at sufficiently high phys numbers + 100% precision, crit does end up winning out somewhat consistently, but at the same time you've also got a base level of crit so even if you hard stack affinity, you'll also end up dipping hard into crit, but not inversely. So in most scenarios, affinity rolls are better than crit, but the ideal is both
>>
File: 1768560208_lRbkapJ0.png (1.22 MB, 1920x1080)
1.22 MB
1.22 MB PNG
LET ME IN
>>
>>554022220
>5 healers
this shit will be insufferable
>>
>>554023423
And now you need to have 100% precision*
>>
>>554023502
where is this?
>>
>>554023503
more like 10 healers, 5 on the offense, 5 on the defense
it does not look very fun
>>
>>554023532
go to the harvestfall village teleport then run east towards the entrance gate. there's a mysterious daoist right by the gate and the bounty board. every day you can take his quiz and he'll tell you what sect you belong in based on your answers. there's a decent pool of questions so it can be worth doing it a few times
>>
Seniors, which gear set should I use for tank?
>>
>>554017175
>02/06
Brother Anonymous, 2006 was 20 years ago...
>>
I'm so tired of nsword/strat with twinblade the combo is so fucking braindead and strong
>>
>>554023631
thanks senior
>>
File: 1748007360477452.png (87 KB, 953x572)
87 KB
87 KB PNG
Reminder to report every running around nigger
>>
>>554017262
What's this from?
>>
File: 1762745916007434.png (107 KB, 539x222)
107 KB
107 KB PNG
nigger
>>
>>554022220
HAHAHAHAHA STRATNIGGERS ARE USELESS ON PVP CONTENTS WITH HIGH STAKES.
>>
>>554024216
Maybe if you run 15 more laps you'll find it
>>
>>554023413
You're a fucking retard and you can't read.
Affinity deals damage on max damage always, how do you think it's gonna work if abrasion and affinity triggers at the same time?
Fucking brainless monkey.
Affinity proc > Abrasion
That's why affinity is big dick stat.
>>
Now that the dust has settled, what did everyone actually think about the Tang Coins storyline?
>>
>>554024476
holy fucking retard
if you have 90% precision and you hit the 10% you hit abrasion ONLY what the fuck are you SMOKING literally KILL YOURSELF BRAINLESS NIGGER FAGGOT DIE DIE DIE
>>
why are pvpsissies so angry today
>>
File: monkey.jpg (254 KB, 1987x1309)
254 KB
254 KB JPG
>>554024618
Fucking retard
>>
>>554024658
there is no such thing as a crit affinity
>>
>>554024618
NTA but what are you saying. It literally says that non-precision crits proc either affinity or abrasion. If non-precisions (ie. that 10%) were always abrasions, all these parses would have like 10% abrasions instead of 2 - 3% that everyone has when posting. Precision isn't '10% chance to do fucking nothing'
>>
>>554024658
Why does it say max 40% for affinity? Unless the translation is wrong (which is possible lmao) the 40% cap only applies to targets that are higher level than you, it should be uncapped against targets that are your level.
>>
File: retard.png (416 KB, 837x409)
416 KB
416 KB PNG
>>554024618
the fucking retards in this thread
>>
>>554024476
>abrasian
>>
>>554024658
>affinity anc crit can both happen
huh?
>>
>>554024708
I'm not saying you hit ALWAYS abrassion, I'm saying you hit affinity OR abrassion, you don't hit BOTH, you don't override abrassion with affinity as this retard is trying to say.

>>554024658
>Crit + Affinity
This is LITERALLY impossible.
>>
I don't really know or care how the damage calculation works in this game. I just know I do enough damage to kill people fast and top dps
>>
>>554025295
Umbrellaniggerhands typed this post
>>
>>554025224
>I'm not saying you hit ALWAYS abrassion
>if you have 90% precision and you hit the 10% you hit abrasion ONLY
Which do you mean then because there's no way to interpret the latter except as the former, which is what I was replying to
>>
>>554025379
You'd be correct
>>
>>554025387
read the post it replies to
>how do you think it's gonna work if abrasian and affinity triggers at the same time?
This doesn't happen, if you get 10% and it's abrassion its ONLY abrassion.
>>
>>554025506
>it's abrassion its ONLY abrassion.
what does this even fucking mean
>>
senior i demand my heng dao technique pill
you're courting death
>>
abrassionne hits can be affinity hits thoughever
>>
File: sparkle.gif (45 KB, 245x268)
45 KB
45 KB GIF
I hope you'll all remember this next time you think pvp talk is cringe .
>>
>>554025640
sporgle rape
>>
>>554025640
at least pvptards know what they're talking about kinda
this is just sad
>>
>>554025603
>can't read either
ok, I'll leave you brainlets with your toys, have fun
>>
File: learning.jpg (590 KB, 1320x1263)
590 KB
590 KB JPG
>check thread
>basic information is being debated
pvpkeks would never, unless..
>>
If you have 30% affinity, 80% precision and 50% crit it should be like this then?
>do 100 attacks
>30 are gonna be affinity always (orange numbers)
>of the remaining 70 attacks, 14 (20%) are gonna be abrasion (grey letters), 28 (50% of the remaining 56 attacks) are gonna be white and another 28 (the remaining 50%) are gonna be yellow (crits)

Am I understanding this correctly?
>>
I have no idea what I'm doing I just go for the shiny thing and press the buttons
>>
>>554025872
pvpfags just complain about every weapon except their own
>>
surely it's just 1 retard who can't write or articulate his thoughts who is also happen to be wrong and very vocal about it
>>
>>554025924
You can't know unless you know the order the game makes the rolls in, which we don't
>>
>>554025924
hmm nyo
>>
>>554026057
since affinity ignores precision it feels like it's higher priority
It's also really high damage since it's max roll + bonus damage, even if the bonus is slightly lower than crit's
>>
>>554026057
>>554026072
Fuck you niggers. Then what's the point of this retarded discussion. Might as well be discussing dark matter and dark energy.
>>
>>554025872
*smooch*
>>
>>554026189
it matters to minmaxing autists who have been hitting the training dummy for 10 hours.
>>
File: hmm.png (69 KB, 310x429)
69 KB
69 KB PNG
>>554026136
>it feels like
That's my favorite math argument
It really comes down to if the devs thought crit or affinity is more valuable
If it's crit then the precision would come first so your hit doesn't become an affinity one before it even has the chance to crit
Otherwise it would be affinity first
Or maybe they didn't think about it at all and it's just whatever order they happened to code it in
>>
>>554025924
It's super hard to know. To use myself as a perspective (I was doing parses earlier). I bumped up my precision recently but the other day it was at like 88%, but I was only getting 2 - 3% average abrasions. Now I'm at almost 93% and it's still 2 - 3% abrasions. Who the fuck really knows how the abrasions are 'actually' calcs. Logically I should be getting like 7 - 10% abrasions, but I just don't, and even bumping my precision hasn't done much incrementally

So by all logic, based on how it reads, what you're saying is mostly correct. In reality, it's Chinese fucking magic so who knows. All that really matters is affinity = independent, crit = dependent on precision, you want as much of both as possible and affinity is slightly higher on the priority (assuming you get two identical pieces, but crit vs affinity as the final, affinity is probably better. But life isn't like that so you just pick the overall better piece because it'll get you more DPS regardless)
>>
>>554026239
anon who do you think i am..
>>
>>554026859
nyo i won't namedrop you like you want
>>
>>554026905
i mean i just dont think i am who you think i am LOL
>>
Always remember, there's a chance the random anon you're replying to could be namielle. Stay safe anons.
>>
>>554026965
*smooches you again*
>>
>>554027003
be nice I only posted a funny sparkle
>>
>>554027003
Shoving my (you) all the way up Namielles shitpost
>>
File: 1746348099373935.jpg (1.34 MB, 1920x1080)
1.34 MB
1.34 MB JPG
This is my show now, old man.
>>
File: snake.png (15 KB, 236x117)
15 KB
15 KB PNG
>t. /wwmg/ jade beauties
>>
>>554028895
that's a good thing for video games though. why would you want to deal with an actual fo*d if there's no chance of sex
>>
>>554029038
you might be right, all the women (males) in my guild are better at being women than real women, we do have real women here.
>>
>>553941407
Retard.
>>
File: 1766549285849.mp4 (2.5 MB, 560x560)
2.5 MB
2.5 MB MP4
>>553941407
>arrleria cheated on her guild leader and left nfa
lolmao
>>
I swear the inner way box is fucking bugged. I'm getting gold bellstrike and silkbind from bamboocutie boxes
>>
>>554031605
>its true
aieeeee
>>
File: file.png (3.68 MB, 1920x1080)
3.68 MB
3.68 MB PNG
>MC can sniff girl's feet and man's assess in 1000 Li radius

Kinda based.
>>
>>553940415
>didn't take long at all

How many hours have you clocked in? I have 175 hrs and still haven't even done half the side quests. Lol
>>
>>553944897
>>553945126
Yea I'm with this guy, why are you even here anon?
>>
I'm starting to get bored. Fuck.
>>
>>554031605
>>554031887
we love asmongold here
>>
>>554031605
oh nyo...
>>
>>554031605
wtf joined assmongold and not sage or hc
>>
>>554033197
>>554033424
>asmongold guild
what
>>
Asmon won actually
>>
what's the asmon guild, I wanna leave NFA
>>
nfakeks...
>>
>>554033549
>>554033424
>>554033646
That bald grifter still plays?
>>
File: 1749719920428892.mp4 (2.82 MB, 560x560)
2.82 MB
2.82 MB MP4
>>554031887
happens, women aren't very loyal
in fact shes worshipping my cock as we speak
>>
File: Bracers.png (314 KB, 575x913)
314 KB
314 KB PNG
>That one blemish
>>
>>554034283
That attunement is ass
>>
>>554034283
>parry once
>deal 25% more damage
Just git gud
>>
>>554034402
Considered best in slot.
>>
>>554034621
By who cuckverse?
>>
>>554034746
Yup
>>
>>554034621
I mean the three options are just qi recovery (with cooldown), vit recovery (with cooldown), or more qi damage (without cooldown) so yeah. doesn't take much thinking to figure that out.
>>
>>554034930
Try telling that to this bitter cuck>>554034402
>>
>>554035012
Its literally useless in 2 weeks
>>
>>554034283
What's meant to be the blemish? Min phys? If you're Bamboo it's good
>>
>>554035729
Min phys being purple instead of a gold roll.
>>
wwmg is heavily judaized
>>
>>554002406
check out serenity as well. they seem to be building impressive stuff.
>>
File: file.png (3.69 MB, 1920x1080)
3.69 MB
3.69 MB PNG
>He saw my dick
>>
>>554036624
proof?
>>
>>554037431
worshipping girlcock, referring trannies as she, trying to convince people that stoneshit is something a white man would play
>>
stonechuds LOST
umbrasisters WON
>>
File: Spoiler Image (59 KB, 376x150)
59 KB
59 KB PNG
are you guys proud of me yet
never touching this mode again btw
>>
>>554037890
we're all chinese here
>>
>>554038406
fuck you I got mythic and didn't get these rewards because chinks sucks at dev
>>
File: mwah.jpg (298 KB, 2048x1355)
298 KB
298 KB JPG
>>554038406
grats cutie :3
>>
File: male gaze.jpg (241 KB, 1080x810)
241 KB
241 KB JPG
>>554038414
are you suggesting China isn't judaized?
>>
>>554038406
The good ones don't have the badge
>>
>>554038406
that's perception forest right?? we don't care about shitty non equalized pvp anymore
>>
>>554038858
This but unironically
>>
Yes, I worship girlcock.
>>
>>554038858
thats arena
>>
>>554038406
nice job, what weapons?
>>
>>554038406
>Don't get the rewards if you do it too early
Fucking retarded.
>>
>>554039353
what's even funnier is after the patch you'd gain the jade rewards for hitting ranks you hit last season. tbf I think it's like 300 total jade, but still
>>
Die dumb whore and your cheating faggot bird DIIIIEEEEEEE
>>
>>554039353
it means you're a better player fighting against early mythic rankers, if that's any consolation
>>
File: file.png (248 KB, 1072x791)
248 KB
248 KB PNG
>>554039625
oops I forgot the picture in my rage
>>
>>554039782
Now do her blackface version
>>
>>554038497
why is it like that? i also didnt get it. it's so fucked.
>>
I wish all stonesplitter mains wake up with constipation everyday
>>
>>554040014
chinkggers suck at dev, that's literally it, same reason why the graphics and performance dropped after mobile release
And. Nothing. Will. Be. Done.
we have like 5 Scy boatwhales now, nothing matters
>>
>every other weapon has an infinite combo that you can only get out of with serene either manual or auto
>but the tank hurts my feelings with his shield :((((
>>
>>554040027
More like stoneshitter hehehe
>>
>>554039879
unironically I think it will be easier desu, her phase at least, though I haven't even faught that boss in Abyss yet, the bird is the reason this boss is hard
>>
>>554040027
how does it feel like to have no self-control?
>>
new marvel rivals season came out i can finally stop getting my pvp multiplayer fix from this shitty arena
>>
>>554040176
Yeah but other weapons need 10s combos to do the damage you do in one swing+execute
>>
>>554040176
Hey stoneshitter, they buffed Cloudstep now, you can't get kited anymore

Kill yourself
>>
Is NFA disbanding now that their celebrity quit for another guild
>>
>>554040525
just blade naraka
>>
>>554041685
But Namielle is still in NFA
>>
>>554041685
But I'm still in NFA?
>>
>>554042431
Nami...
>>
>>554041685
all NFA cuties are celebrities :3
>>
>>554042813
tier list of NFA cuties?
>>
>>554042813
s tier - all of them
except for THAT one, that one is f tier
>>
>>554042963
s tier - all of them
f tier - me
>>
>>554043014
lilaume is F tier!?
>>
All nyoposters are NFA members ...
>>
>>554007539
Chink feminists literally pissing and shitting themselves again (probably)
>>
>>554043336
nyoope twy again bwo
>>
File: stonekek.png (2.83 MB, 1463x2288)
2.83 MB
2.83 MB PNG
>>554040176
guaranteed tier 3 charge on deflect is also dishonest you know~
>>
>>554014052
You need 1 part with the colour you want to actually roll the colour if its one of the 2 proper "set effects" or some shit like that
Check out the bran jewtuber's videos he did like indepth testing on the reforge mechanics
>>
>>554043697
nope, it's extremely honest because you have to make a mistake to attack into a guarding tank and then you have to make another mistake by not getting out of the way
>>
>>554043847
they get the deflect even if you guard break them <:
>>
>>554040176
I dont like tanks cause the first damage hit of their charged heavy happens instantly then the final charged heavy has retarded range and is way too easy to get clipped by.
>>
File: 176800186347922494.jpg (26 KB, 335x597)
26 KB
26 KB JPG
hey
>>
>every class needs to parry
>tanks just press Q and faceroll
>>
>>554044404
Do they still get punished for actually parrying?
>>
>>554044493
Probably parry firebreath but who cares they can tank it anyways and you can't kite them with cloudstep cancel
>>
Sage bros.. the guild party last night.. need more attendance…
>>
>>554044967
sorry bwo, I left to join Asmongold...
>>
File: image.png (179 KB, 1489x567)
179 KB
179 KB PNG
>>554044404
bwo just spear Q them ?
>>
>>554044967
We'll have atleast 10 for gvg r-right bwo??
>>
>>554045182
How does this work
>>
>>554045182
>tanked a third of a million damage
>>
>>554044967
I went to HC, I am tired of humiliation rituals
>>
File: image.png (115 KB, 1256x577)
115 KB
115 KB PNG
>>554045483
this one went to timeout, he was pretty high rated :>
>>
>>554045668
>>554045182
>this is... LE OKAY DOE
we being forreal? tanktroons still pretending to be oppressed and not overpowered?
>>
>>554045272
I hope to work with you in the future when we're heavenlysageallowed
>>
>>554045869
they both lost thoughever?
>>
which mystics to invest in?
>>
>>554045869
I mean I think they're not that good, just kinda boring to play against
I have a good match up vs them because of nameless spear idk about the other builds
>>
>>554045964
>you MUST play the strongest weapon to stall to time just to beat a stoneshitroon
>>
>>554045869
literal skill issue
>>
can we move on from this bamboo melty, this is getting boring
>>
File: file.png (541 KB, 569x673)
541 KB
541 KB PNG
>Cool as fuck mask
>It shows my nose for some reason
AAAAAAAAAAIIIIIIIIIIEEEEEEEEEEE
>>
>>554046380
makei t smaller retard
>>
>>554046380
Your guy is Jewish?
>>
>>554046184
after you move on from wearing your cock cage and wig
>>
>>554046380
where is your little hat?
>>
>>554046380
Oy vey
>>
HornacaisFagrea, our resident tank main quit the game ...
>>
File: cry4.jpg (22 KB, 524x312)
22 KB
22 KB JPG
>>554046436
>>554046475
>>554046551
>>554046572
Fuck you faggots, i spent two bloody fucking hours running through that horror show for that mask alone.
>>
>>554043336
nyes
>>
File: 1763129585186928.png (250 KB, 575x237)
250 KB
250 KB PNG
WHERE IS IT
>>
>>554044967
The more I look at Sage the more soulless it is, what the hell is their base?
>>
>>554047568
go to this symbol
>>554016213
use the lift and go down
press the lift button but leave as it goes up
last chest should be below where the lift was
>>
>>554047794
I'm more curious how HC build all that stuff in their base without hitting the object limit
>>
>>554047568
talk to the dead guy
>>
>>554047794
this but also nfa
>>
>>554047997
>>554048083
I have unlock the final treasure actually but my autism prevented me from claiming it before getting all 18 chests.
>>
>>554048012
we're right at the object limit. I think we have like 180 components left
>>554047794
I like what they're doing with the rocks and the little buildings they're putting on them. I don't think it's been worked on in a few days though, and I'm not quite sure what a lot of their other projects are going to end up looking like
I just want people to build cool stuff
>>
>>553985163
kino
>>
>>554047794
HC has the best everything I don't get how, what started as shitposting became reality
>>
>>554049168
meme magic is real
>>
>>554048474
>I like what they're doing with the rocks and the little buildings
they really should've put all that shit around the lake...
>>
>when HC turns up for a random base inspection
>>
I'm embarrassed of our guild hall NFA...
>>
>>554049723
I know sis... that's why I left...
>>
>>554049490
hmm, yeah that probably would be better
>>
stop shitposting guys
dofflin is really angry right now
>>
>>554049623
dont worry , i like what you guys built. XX is just showing me around. the colosseum in particular is actually kino
>>
>>554049841
Why would I be mad about what NA guilds do?
>>
File: 1763967013195414.mp4 (2.22 MB, 480x640)
2.22 MB
2.22 MB MP4
>>554049841
the traitor of wwmg...
>>
>>554049723
How did hc cover half the map with the object cap and we managed to build a half empty house?
>>
>>554049723
base builder faggots are trannies most of the time, glad we don't have any of them in our guild.
>>
>>554049804
it's even shaped like the lake...
>>
actually if you ate breakfast today you're more likely than not to be a tranny
>>
>>554050682
zogron.......
>>
Anyone that plays the game is trans
>>
Lets have trans sex, sissies!
>>
Is every mmo general this tranny obsesed or did we just get the big shizos?
>>
its okay to be trans as long as you just b urself
>>
If you are playing a female character and are at least two of these things then you are 100% a tranny
>legend difficulty
>mythic rank
>fox outfit with the tails
>white hair or any variety
>scenario contains at least one other female character
>types nyo
>cat or fox ears
>barefoot outfit
>elegance score above 10k
>used [#25] in the past
>hangs out at guild base
>uses heart you emote
>teary eyed chihuahua preset
>is in NFA
>>
>>554051626
you are actually obsessed
>>
>>554051626
nyo...I'm all of these...
>>
where trannies meet
>>
>>554051626
h-hey i have 65k elegance score...
>>
I'm fairly certain these niggas are just making fun of that guy
>>
File: 1765552935944069.png (33 KB, 188x136)
33 KB
33 KB PNG
yikes and cringe
>>
File: troonshine.png (116 KB, 457x277)
116 KB
116 KB PNG
been awhile since i updated this. you baited me anon.
>>
tranny penises are delicious
which is your favourite tranny in where winds meet, taste wise?
>>
>>554052542
like poetry
>>
File: 1766873579509551.png (3.54 MB, 1920x1080)
3.54 MB
3.54 MB PNG
So.. which one is the bottom?
>>
File: 1768336262650671.jpg (45 KB, 805x860)
45 KB
45 KB JPG
>>554052542
This is still zogron's peak
>>
>>554052717
you for posting this
>>
>>554052758
I didn't leak his dms someone just randomly guessed lmao
they were funny tho
>>
also tbd after visiting both guilds and being shown around, i actually think Sage has nice foundations for some pretty neat stuff. NFA too when they figure out whats eating at their build limit, a lot of its just unfinished but i see the vision
>>
>>554052717
Xiaoxian is into instaloss and putting out a calm exterior but is actually extremely submissive, Yukino from Oregairu type

Namielle is a bratty cocky queen bee type, so the answer is obvious
>>
is there any lore behind outfits
>>
>>554053026
tragically, Xiaoxian wasnt into instaloss afterall and was just in the wrong place at the wrong time. its outdated shit posting
>>
>>554053004
Meanwhile HC is just ambitious as fuck. It takes like 10 seconds for everything to load in theirs.
>>
>>554053218
Or so she claims
>>
>>554053026
These are both grown men anon
>>
File: Spoiler Image (2.7 MB, 1766x1370)
2.7 MB
2.7 MB PNG
kino..
>>
>>554053359
Trannies are woman, please respect their wishes te kudasai.
>>
>>554052758
I'm getting second hand embarrassme reading this
>>
pvp talk is better than troon worship
>>
>>554053649
both go hand in hand
>>
File: 1768495123106227.png (1.36 MB, 1516x1439)
1.36 MB
1.36 MB PNG
>>554053026
wrong
retard
>>
namielle is the failure girl type
xiaoxian is the weak anus type
>>
Namielle and Xiaoxian are both bio fems, they sent me pictures of their bio fem penises
>>
>>554053938
Lucky Dofflin
>>
did the unthinkable and posted a recruitment thing for a wife
>3 responses from SEA, none in velvet shade
see you virgins later, finally I get can these stupid outfits
>>
File: 1768582514_re5RE0lu.jpg (1.86 MB, 2560x1440)
1.86 MB
1.86 MB JPG
>Diagram design limit reached
AAIEEEEEE
>>
>>554054046
>biofem
>penises
anon I...
>>
Newfag /here/, who the fuck is Namielle and why is everyone so obsessed with her?
Is this some tranny cliques?
>>
>>554054208
wtf it says that for me too
why cant we delete them lol
>>
>>554054371
yeah pretty much just the usual troon namefaggotry that destroys generals
>>
>>554054371
we are becoming/xivg/, no content and a bunch of terminally online troons namedropping each other with injokes
>>
>>554054371
namielle is an erpfag whore. Xiaoxian is an instaloss rape fetishist. Clare fucks dogs. Welcome to where end of service meets general.
>>
>>554054371
once upon a time she was groked, and groked again. then the dead horse was beaten and shes been name dropped each thread when it stopped being funny that very same thread. dozens of threads later, here we are, this also happened with a number of others like clare. Its recycled memes tbd
>>
namielle isn't even good looking
>>
more like ugllie lmaoooooo
>>
PVP TALK LE BAD
TROON WORSHIPPING GOOD
>>
>>554053416
Too gaudy for me. Also, cover your tits ye whore
>>
anything is better than smoochposting
>>
>>554055114
*smoooochie wooooooochie*
>>
namielle enjoyed the groks btw
she told me while she was sucking me off
>>
>>554055278
>>554055278
>>554055278
New
>>
>>554057151
>>554057151
>>554057151
Use this instead of the vandalized one
>>
>>554057182
>vandalized
literally the same fucking op with different picture wtf you are on about
>>
>>554024656
>today
>>
>>554031605
the gvg evacuation has begun...
>>
>>554017868
well, did you?



[Advertise on 4chan]

Delete Post: [File Only] Style:
[Disable Mobile View / Use Desktop Site]

[Enable Mobile View / Use Mobile Site]

All trademarks and copyrights on this page are owned by their respective parties. Images uploaded are the responsibility of the Poster. Comments are owned by the Poster.