Previous: >>564094614>"At the Wake of Spring"[YouTube] Arknights: Endfield Core Chapter [At the Wake of Spring] Version Trailer (embed)[YouTube] The [At the Wake of Spring] Version Special Program (embed)>Official Websitehttps://endfield.gryphline.com/en-us>Official EN X (News)https://x.com/AKEndfield>DEV Comm (Latest Developer Update)https://endfield.gryphline.com/en-us/news/4494>Zhuang Fangyi PVs[YouTube] Arknights: Endfield EP - Zhuang Fangyi [Yi] (embed)https://www.youtube.com/shorts/uS9QUNZvj1A[YouTube] Operator Story [Zhuang Fangyi: Spring Wind Always Finds Its Way Back Home] (embed)[YouTube] Arknights: Endfield Operator Combat Demo: Zhuang Fangyi (embed)>Chartered Headhunting ScheduleApril 17th to May 22nd --- "Thunder of Renewal", Zhuang Fangyi>SKPORT Daily Sign-inhttps://game.skport.com/endfield/sign-in?header=0&hg_media=skport&hg_link_campaign=tools>Twitch Dropshttps://endfield.gryphline.com/special/third-party-binding?channel=twitch>Reward CodesENDFIELDGIFTENDFIELD4PC>Wikishttps://wiki.skport.com/endfield (Official)https://perlica.moehttps://warfarin.wiki/enhttps://endfield.wiki.gg/>Blueprint Guideshttps://talospioneers.com/en>Stickershttps://drive.google.com/drive/folders/1AJxEo7-IyS_3WbHSVDkbaE9t-yTisIE5 (Tangtang/Rossi)https://drive.google.com/drive/folders/1ygy_INxpFqDx5XV_lBVJnrho72zl0joj (Fangyi)>Fri/end/sSubmit your info, /end/min:https://forms.gle/Fo7BhZMKaKqiWyL19View other /end/mins:https://docs.google.com/spreadsheets/d/1YtxiDss0hgEQhLlZgpfzyGrJrzUcqDzOS9T6IH-BiVc/edit?usp=sharing
Remember when Arknights was down to earth and gritty? Now we have DBZ fights with a dragon.
Spray your slugs
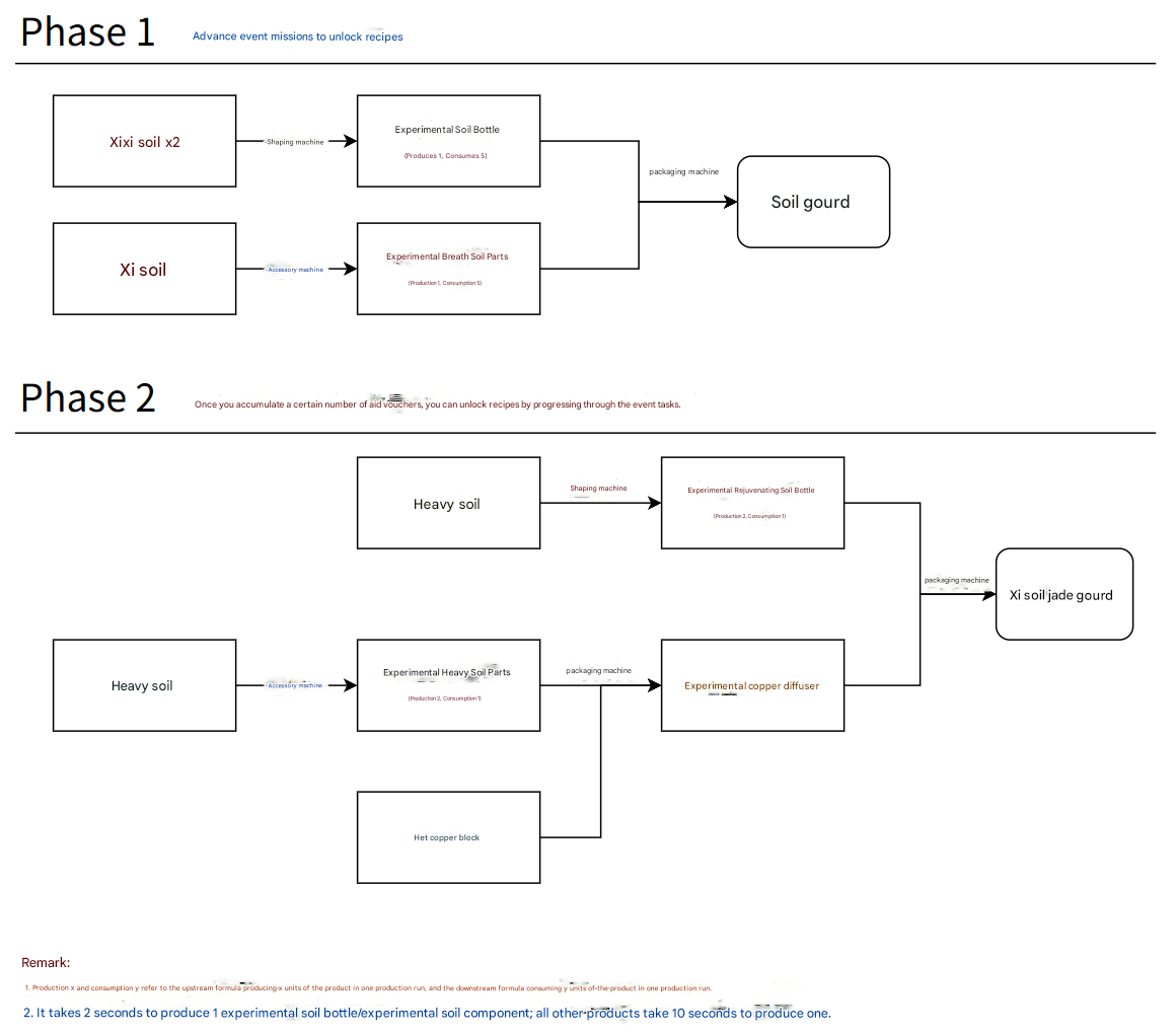
AIC event datamines. The first tier of bottles gives 10 tokens when traded. You need 200k tokens to unlock the second tier recipe that gives 30 tokens for the trade. As you can see, the event is very simple and basically requires only 3 xiranitelines for the first bottle and 2 xiranitelines + 1 hetoniteline for the 2nd bottle.I wish the lines were more complex and there was more material variety
Lifeng LoveLifeng Life
Dragon pussy
>>564138287literally who
Hello? Umas?
>>564138432https://www.youtube.com/watch?v=LkOww4JUbHMRetard
>>564138432The OG would let us have sex with this dragon
wifestella
>>564138432Nah i want Steam Knight fight to be like thathttps://youtu.be/eJIaJmcH10w
>mfw the factory is clogged again
>Man i haven't used Surtr in a while since yvonne released>Swap back to fire squad>Surtr's Skill is still buggedHer battle skills been cancelling on dodge since launch btw
Nefarith will come back, trust.
>>564138506As of yet unnamed 13th Sui proxy, coming out Eventually™
>>564138658That's intented.
>>564138437It's not really news all the recipes are on that planner website https://enkad.enka.network/
>>564138658Yes, you can cancel most operators' skills
>>564138506A Laevatein support.
>>564138432I can see Chen's panties
>>564138747
>>564138747Is that yazhen fluids?
>>564138863No you can't, she's wearing shorts.
>>564138658>cancel a skill with dodge>wtf, there is a bug where a skill is canceled with dodge
>>564138863If this game was based, Chen and all characters with skirts would have a pantsu selector
>>564138940yes
what is hetonite component good for?there is no use for artificingxiranflow is useless without fangyionly qingbo can be interesting, but it's difficult to use it because you still have to wait others combo
>>564138904>3 xiranite for T1 gourdSo you'll have to either stop making heavy xiranite or SC batteries
>>564138904Finally some new ratios. I'm tired of everything being 5/10
>>564139108Support tangtang and perl can kinda use them if you wanna shorten your rotations
>>564138783The orbs fire and forget and totally disconnected from Surtr there's no reason for it to cancel the explosion and waste stacks when she's free to do anything else
>>564139132If you save up Xiranite now then you should have plenty for the event by then.
>>564139108There will be new gear for hetonite in 1.3 and maybe 1.4. Hetonite components are the last tier 4 components for Wuling. So they're either going to introduce tier5 equipment or new equipment will require existing components. >>564139248The explosion is Surtr dashing and destroying the orb with her sword.
>>564138506if the banner goes well a precursor to me owning shu in endfield
>>564139391>me owning shu in endfieldShu owning you in endfield*
>>564139265I thought we wouldn't need xiranite so I turned them all into heavy xiran...
>>564139532Good thing you have 8 days to stockpile xiranite for AIC event
>you need to advance the plot to get Fangyi's giftsFuck you Lowlight
>>564139476what in the domain expansion blood moon fuck is going on in the rice fields?
>>564139717Unironically blight-like
>>564139717Her event was basically about her sacrificing herself to save the city from the blight tide caused by her brothers that tried to get her free from the chinese state and people
>>564139584But you only need heavy xiranite then?
>>564139798>>564139821i thought she was doing some evil shit it looks kino she claps and its instant blood moon how fucking powerful is she?
Wtf are you supposed to do with Endpoint Quotas if you already maxed every weapon in the game??Worthless currency. There is nothing you can spend it on. Get it together.
>>564139238yes, it seems good on tangtang supp, she usually just spam her combo whenever possible. I think it should be also good for wulf. perlica usually needs to time her combo with others, so it might not be as useful.
>>564139906She'll never do anything evil. She's one of the most mother-like character in AK.
>>564139906She's the kind of girl that would sneakily bring you PS2 after your father grounded you. She can't be evil.
>>564139584Do you know how do we trade them in btw?Just the same as other stuff ie: selling them to outpost?
Chinky doragon sisters...
>>564140042Yep. Selling the event Gourd item to the outpost will give you an extra token alongside wuling bill which you can use to buy event rewards.
>>564140042Yes and you get more stocks + event tokens. During the event the outpost stock acquisition rate is increased.
>>564139950There's unironically only single-digit people with this problem, and half of them already stopped playing a month ago.If you're fine with waiting for 8 months, maybe they'll address it by adding another standard weapon into that shop.
>>564139990>>564140036so.... why does she clap and red skies bacl blood moon appears alongside rivers of blood? Seems ominous
>>564140087Better save up their stocks then
>>564140064AK has no japanese characters?
>>5641401491) Because EP director thought it would be kino2) Because after that she claps again and dissipates the blighthttps://www.youtube.com/watch?v=4IfAU5DcZJ4
>>564140227Its got Japanese characters too, why do you think there wouldn't be any?
>>564140226It should be fine to just trade as usual. We probably only need a bit and will have excess tokens for the event.
>>564140227AK got its first Japanese event ~8 months ago. Japan is irrelevant. AK Japan is a mix of bubble era Japan in the South and Sengoku era Japan in the North and they have korea-like civil war that is basically a proxy war between Russia and China. https://www.youtube.com/watch?v=mIfcZFBW1z4
>>564140308>>564140390Lame
>>564140390We better go back to Minos and do it justice cause the only Minos event we got was hijacked by a nigger cat
>>564140227Jap and Chinese (associated) characters. Some of them are foreigners living in whats basically Hong Kong
>>564140227There are a lot of Higashinese characters but Higashi itself is a minor power. The event was cool though. https://www.youtube.com/watch?v=AjkuyGYk71ohttps://www.youtube.com/watch?v=XjKigmOWNGA
>>564140234>2) Because after that she claps again and dissipates the blightoh so shes very fucking OP she wouldnt work in these early patches because she would literally just clap and netharif's vagina would collapse, shes going to be way down the line then
>>564140125In the NA/EU I guess. But there has to be a good decent amount of mega whales in JP and China since they just spend more. I guess I’ll just buy weapons to decorate my space ship.
>>564139950Call Lowlight and tell him to add limited weapons to this pool.
>>564139950>Worthless currency. There is nothing you can spend it on. Get it together.um, but that's not valley 4 stockbills
He's a big guy
IT'S NO FAIRI DON'T WANNA HAVE TO WAKE UP FROM THIS DAAAYDREAMYOU'RE MY DAAAYDREAM
>>564138435I got gaslit into spraying with xiranite, turns out water was fine.
>>564140958I miss Valley IV now
>>564139906>how fucking powerful is she?Her power lets her do anything so long as so much amount of work is put in, the idea being that no cause can not have an effect, it took her hundreds of years and help from her sisters and brother to actually purge the collapse/blight.>>564140036>She's the kind of girl that would sneakily bring you PS2 after your father grounded you.This is completely untrue
>>564138432Yeah i still remember when i had to make soup for Ceobe as a final boss, definetely a down to earth and gritty momenthttps://www.youtube.com/watch?v=rVOkCYdRago
Resisting to shoot massive thick gooey ropes from Nefarith white knuckle grip on my shaft
>>564141070>Her power lets her do anything so long as so much amount of work is put in, the idea being that no cause can not have an effect, it took her hundreds of years and help from her sisters and brother to actually purge the collapse/blight.im actually wondering what endfield is to OG AK if the blight is purged in that game, is it alternate timeline or planet or prior to the events of that game but then how is the characters from that game in this one, so many questions
>>564141351Arknights has tons of alternate timelines already introduced through skins and Roguelike themes if HG ever gets cold feet about actually try to mash them together. Collapse in Arknights proper hasn't shown the transformative properties of aether and is a cognito hazard that Aether certainly isn't.
I am thoroughly in love with a Leek
>>564140958https://youtu.be/VdJo_m-zGV0&t=44Only reason I know those lyrics is from this loopAlso, HG adding this to the game fucking when
>>564141581>all those jargon didn't understand, someone make it easier to comprehend
Mifu is a Fire/Caster? You guys told me she was Physical wtf is wrong with you?
>>564141680Grok is this true?
>>564141676HG can make up whatever it wants to
>>564141680Our youth is so cooked
WHY DO YOU HAVE TO BOTTLENECK MEWRYYYREEEEEEEEEEEEEEEEE
>>564141868>bottleneck is not moneyque?
>>564140931For you
>>564141753so HG just made up the fact that Priestess won?
>>564138506Lifeng after transition
>>564141351Endfield takes place in the future on another planet. People from OG AK came to the new planet via a gate that is now destroyed. Couple of the OG AK characters in Endfield are just old but majority are "clones" made using Originium. When you had a illness that you got from Originium and died, it saved a copy of your physical form and memories inside it, in Endfield, they bring back those characters using that.
>>564142290Talos-2 is a moon orbiting the planet Talos.
>>564142290Originium can save your body and memories? I thought it was cancer rock
>>564142343Yes.
>>564142376It's a powerful plot device, that's what it isIn lore imagine more like nano machines + magic + power source, it's multi purpose
>>564141672You can get the song as your permanent main menu BGM in AK as of a couple months ago. Even switches between day and night version depending on the time of day.
>>564142376It's information rock like in the Manga called Eden
>>564110448It's a skill issue. AK guns don't work like IRL guns, the trigger isn't what fires the gun, the trigger is what "activates" the originium circuits, which the user then needs to properly guide and control within the weapon in order to do its thing and properly fire the bullets (which are themselves also miniature disposable arts units, and hence used to be bloody expensive in AK). Think of it as if whenever you switched the lights on, you'd need to magically guide the electricity through your house's cabling in the correct path at the correct speed and then continue doing that for the entire duration the lights are on and you turn the switch back off. THAT's what it feels to operate a gun in AK, and the main reason why it was almost exclusively used by Sankta before, who are "cyborgs" that used to be a part of a literal super computer AI hive-mind which guided them and their originium arts, and otherwise only the best of the best arts casters had no problem using guns, i.e. guns would filter the vast majority of people.
The bickering between between Chen and Li Zhiyan really added so much to the patch
>>564142653Sex with Arcane
>>564142653>characters finally feel like they're slightly writtenMore of that please thank you HG pachipachi desudesu
Just worked through the backlog of some of my Valley 4 side quests. I'm skipping all of them cutscenes. I'm sorry but I know already how all this dumb shit plays out before it does. They are all the same across the board. Every game every gacha. I hate side quests so much it's unreal.
>>564138437Are we gonna have to tear down our existing factory to do this shit or are we given a separate area and material income
Before Perlica, we were sexually satisfied by Lycia.
>>564142816I want murder though
>>564142832Thank your god we have a skip button, this shit is barely readable. It's like I'm reading a fucking bible full of bullshit
>>564142376It spreads so it can store the information of whatever it "observed" into the assimilated universe (data center). It just so happens that these mini storage also contains a lot of energy which can then be used as fuel. Endfield's reconveners are basically exporting the information inside the data center into real space.
>>564142653The way Chen is acting makes me think that Arcane is her ex girlfriend or something.It's weird how there is no fanart by now of her.
>>564142918I feel bad that a lot of this stuff is voiced. As if it's important. Do chinks really?
If Ardashir was a Pasha in the past, he had hot manticore cuties at his beck and call...
>>564143002AKfags suggest a dosage of 2 years until it gets good
>>564142816Wish granted. All new characters from now on will be quirk chunguses constantly making spiderman quips. Have fun!
>>564143071Everyone should learn from Laevatain's story she has a character and a bit retarded, but unfortunately she broke her promise to be by my side 24/7 what a fucking traitorous whore
>>564142918Idk it's fine
>unlocked all of the bottle recipes>have to scroll past hundreds of items in the AIC summary pageFUCK did I brick myself?
Personally I think that the Cosmic Gate should suddenly reopen with a military force sent by the United Terran Directorate joining the setting, to restore order on Talos-II and bring them back into the Terran fold.
>>564142343Why are we on the moon instead of the planet?
>>564142376It turns realspace matter into pure energy and data which takes the form of a crystal. This process destroys the matter changing it into Originium.Oripathy is when these crystals get in your blood and start to assimilate you from within. Eventually you will turn entirely crystal like that person we saw in Qingbo stockade. The person inside the crystal exists in there in stasis but it takes someone like the Endmin to pull them out of it. Well I don't know how its done fully but since Warfarin is a medical doctor ill assume they clone their body then place their memories back through Originium arts.
>>564143295so we can all be racist again?
Surprised no one uses their tails in combat
>>564143332try walking on a gas giant
>>564143332The planet doesn't have a conventional surface, ie. not solid
Surprised no one uses their tails in sex
>>564143386>>564143401Oh
>>564143410How do you know?
>>564143332would you live on jupiter
>>564143410nobody post THAT Chen pic
>>564143373Da Pan uses butt slams, that's the closest we got>>564143410Fluorite uses hers to peg me, that's the closest we got
>wtf how is Endmin so slow there's no way Fangyi's dawdling ass could outpace you like that>Endmin actually beats Fangyi to the elevator and is waiting for herKek I like that subversion.
>>564143410Proof?
>>564143373tail chainsaws...
>>564143486fangyi is a sleep depraved walking corpse at that point
>>564143486He just teleported.
>>564143359Racist and discriminatory too
>>564143445Chen fucks herself?
haha bird dumb
>>564143486It was sappy, but I won't lie, I was grinning ear to ear. I wasn't expecting to have actually beat her there
>>564142290>People from OG AK came to the new planet via a gate that is now destroyed.Umm actually, people from OG AK are returning to Talos-II. Almost all the races on Terra have their origins on Talos-II.
>>564143531Have you ever heard of the ouroboros
>>564143640How did they get to Terra in first place?
>>564143660Ouroboros has 1 mouthChen has 3
>biggest Void Hunter/Emanator main push of all time>biggest production value patch in history>flops uncontrollablyThis company doesn't have the financial backing of Hoyoverse or Tencent or Netease to carry them through a rough period.I am heavily concerned about the longevity/profitability of this game especially once NTE releases.
>>564143660She eats her own ass?
>>564143694The predecessor race (humans; the race of Doctor/Oracle and Priestess) brought animals from Talos-II to Terra. Originium literally molded them into looking like the humans. Early in Arknights, a liberi puts himself into a predecessor restorative device and it literally turns him back into a bird with ice powers. We had no idea why that happened until like 5 years later with the lore drops lol
>>564143640So that's why we're on this moon, neato
>>564143719>NTEIt's not a threat to anything, it'll have a strong first month and then fall off the face of the planet, just like ToFAnd I actually ENJOYED ToF despite how jank it was
>>564143694they managed to get the same portals working again
>>564143640So when we kill the foxes in the overworld, we're murdering the ancient ancestors of Bert?
>>564143640It's probably one of many old Predecessor colonies.
>>564143804>>564143694Also that's why there's generational hatred between Sarkaz and the other races. Sarkaz were the original inhabitants of Terra until all these animal people showed up and claimed their land etc
>>564143878It'd be akin to human seeing ape get shot.
>>564143850TOF died in around 3.0 it wasn't a month you dont know what you are talking about
>>564143801>>564143912Thanks bwos now I understand the Arknights: Endfield setting.Cheers.
Leek Woman Wife Love
I don't remember there being any blight or aether in Arknights
>>564143850There are a million reasons why ToF failed, none of which are in NTE. You are delusional if you don't think NTE is going to be the next big gacha after WuWa.
Can't believe she ate two whole bowls to herself.
>>564143584Mommy
>>564144093Ardashir is going to rape Talos-II with his aliens, basically same thing in what happened to Terra/Talos2 I guess
>>564144093here a people sows?
>>564144093Running theory at the moment is Blight/Aether/Aggeloi might be Collapsals related
>>564144093how do you think the cosmic gate works?
>>564143912Where do real humans fit in all this? Did the demon people kill us off?
>>564144215i believe it. this shit looks exactly like the is4 stargate
>>564144171Her meaty bazonkers need the sustenance
>>564142376Originium is an invention by Oracle and Priestess as a way to survive a hostile alien race that's genociding the predecessor race. Originally it was designed by Oracle to store ungodly amounts of information as a gift for a future civilisation after the predecessors get obliterated, but Priestess used it to store people's memories instead to be revived in future, like a failsafe for their civilisation. A lot of other weird shit like Terra's fake sky (which was broken by Arknights' America) and the star gates are predecessor projects to survive.
>>564144301I closed that shit yeah that's all me.
https://www.youtube.com/watch?v=JqBF9STr2DY
>>564144301
>>564144247An extra dimensional race called the Observers wiped out the precursors. It was such a one sided fight that it's described like a lumberjack felling trees in a forest - with the trees being the precursors.Originium was invented by oracle and priestess ro at least preserve the precursors. Terra is also shielded from the gaze of the observers because its protected by a planet sized dyson sphere called the star pod, hence why terrans don't have space tech. Talos-II doesn't have one, so they're just raw dogging it out in space risking getting seen by the observers.
>>564144247Real humans almost all got wiped out by another alien race. They're completely unintelligible to the humans and were simply called the "Observers". They have no idea why they're getting genocided by them.The doctor philosophises about them and refers to humans as trees and the observers like a lumberjack. The tree has no idea what's going on but something is chopping them up and they can't tell when or where its coming from, only that they're getting killed.
>>564144307Taking her out for a banquet.
>>564142529Pal the lobby bgm is the ave mujica ED no questions about it.
sex with fat pinks
>>564143531no, i fuck her instead
>>564144453>>564144501>>564144357This is Asiimov shit yes?
>>564144301>>564144448>the portal tunnels through the Aetherside to reach its destinationI believe it
>>564144587The only Asiimov I know is my AWP || Asiimov in factory new
>>564144627it might not be the very same Aetherside related to the blight and aggeloi but in principle same kind of subspace
>>564144650Battle Scarred blackiimov for me
https://x.com/oRCa03ocean/status/2045858609570209949
>>564142958I will IMPREGNATE this 13th Sui Proxy when she comes out.
>>564144727Okay I lied. I actually only have a cheap minimum wear AWP aetheris with a baby medusa sticker on it.
>haven't logged into endfield in several weeks because of burnout and depressioni can only assume that at this point my account is utterly beyond repair ultrafucking bricked
>>564144247>Did the demon people kill us off?How rude. Its crazy how hard Terran propaganda has assassinated the reputation of the proud Sarkaz people. Even lorelets think they're savages...
>>564144830Don't worry, you missed absolutely nothing.
>>564144860kek
>>564144830Why did you come back curious
who's bright idea was it to pad out the post-boss content with ANOTHER date with leek? the story and problems were so personal and detached from everyone else except her and endmin, it should've been a operator quest.
>>564144830>have more than 60k saved upNah you'll be right mate
This fucker right here...
>chen easily gets stockholm syndromed into loving you if you bully herLi Zhiyan has shown the way. She is the Li-Chen al Gaib.
>>564144905liberi hands typed this post
>>564144905Lowlight is simply trying to copy Wuwa.
>>564144905yeah the second half of 1.2 is lameish
>>564144905Who would read it otherwise
>>564144902anon stopped burning out and got removed their depression
it keeps happening
Why hasn't Last Rite and Mi Fu gone apeshit, killed people and destroyed property for no reason? Very un-Sarkaz of them.
>>564144905Me. I asked lowlight-sama in person. And I couldn't be happier with it, other than the fact that her story doesn't quite feel fully over/wrapped up yet
>>564143332Because the moon/planet designation/descriptor is irrelevant to how livable a celestial object is? Go back to basic elementary astrophysics class.
>>564144997This
>>564143801What happens if you put a regular human into the My Ancestor :)™ machine?
>>564144871seriously?>>564144902because i've been an arknights fan for years, loved the original, love endfield as well but eventually quit the original one due to tower defense mechanics filtering me and eventually burning out there too and i didn't want it to happen with endfield as well>>564144912there's nobody that i desperately want to roll for though
>>564145032EOS
>>564145034Mi Fu isn't Sarkaz.
>>564144093Origium repels blightA place super fucked by it wouldn't have it
>>564145053You don't know if humans can live on gas giants because nobody tried yet
>>564145071Just go enjoy what's been added since you left rather than wasting time here
>>564145034Last Rite has though?
>>564145065They go into hibernation and are restored to health. The Doctor gets pulled out of the sarcophagus at the very start of the game after sleeping for a long time after the whole Babel thing. There's a bunch of other predecessors in sarcophagi too but that facility failed and they all died in their coffins.
>>564144093Different planet, different weird shit.
>>564145065It would probably work. It's likely we might share common ancestry with Arknight's "real" humans (Doctor, Priestess).
>>564145071>seriously?Ignore, anon. It's our resident shitposter.
>>564144905>it should've been a operator quest.You may now notice that the Chinese characters have their 'operator quests' as a required quest to continue the story, while non-chinks like Rossi are optional to partake in.
>>564144247NoIf anything, the demons think themselves as humans rightful successors Humans made origium afterall, and origium tried to recreate humanity using anything it assimilated Humans are essentially gods to Terrans cause origium serves them
>>564145163>that facility faileThey actually just went braindead for unknown reasons
>>564143335>Oripathy is when these crystals get in your blood and start to assimilate you from withinTerrans are born with originium inside their bloodstreams already, so it's not a matter of originium existing in their blood, but how much of it is there and whether it is "active" essentially.I guess foreign/externally introduced originium would consider their body a new matter source to assimilate, while the originium they're born with from their mother's womb wouldn't, necessarily.
>>564145219I remember something with the Rainbow Six crossover that Earth human DNA was similar or something?
>>564145267Died of cringe knowing this dude was the representing their race
>>564144927Lmao
Zhuang Fangyi date is very important to the plot, because she's dying in a patch or two.
>>564145241Hope you like it chink
>>564145303I am the greatest, nyes
>>564145362b-but I just rolled her
>>564145303I'd be proud if I were them
>>564145094What is she then, I thought they said she was a sarkaz in the story but I might have remembered wrong?>>564144927You thought up the phrase "Li-Chen al Gaib" randomly and then constructed this post just so you'd have an excuse to say it, didn't you.
>>564145395she was called a sarkaz
>>564145267Maybe their tech just wasn't that good
>>564145241>can leave Laevataine in the pits of memory hell from now until EoS>can tell Yvonne to fuck off and figure out her depression herself>can ignore Gilberta and whatever she was doing>can leave Rossi to figure out whatever is going on in Brickyland>but god forbid you don't help the stinky stockader with her brother issues, or leave a wild plant alone with figuring out her Wuling problem
>>564145362>>564145390Fangyi...is originium aladeen...
>>564145390>tired all the time>coughs>hallucinates>tunnel visionRead the vaguewriting.
>>564143719>biggest Void Hunter/Emanator main push of all timeShe is just the Mayor the patch was wanking the Sui all the time>biggest production value patch in historyNot that different from 1.1
>>564145489That's why we eventually drag her off to Endfield full-time ish
>>564145156>>564145237but all the events i missed... the dailies and weeklies... my outposts...
Oripathy is origium going active before the person diesBy itself, it's trying to upload the soul of the person to it's afterlife to preserve them but it's retarded and started before it's supposed to.It's why curing it is nigh impossible, afterall it's just a natural function going wrong, not a disease, a function that is basically the prime directive of the substance "preserve"You can thank the demons for borking the function btw
>>564145489Killing leek also gives them the opportunity to hype her successor as another must-roll operator
>>564145456Well it wasn't, none of this shit was able to prevent their extinction.
Who in their right mind would pay 10million dollars for this fat fuck
>>564145540>she actually found the lack of work to be more unbearableOhh stinky>>564145559Clever anon they might almost do that
>>564145558Are sarkaz the demons or are they just lizards? Also which animal are those guys with neon wings supposed to be
>>564145575Fuck Priestess
>>564145578me instantly right next to the 4million wuling building
>>564145578What else do I do with the stonks?
>>564145553Don't worry about it
>>564145362Leek only has Blight fatigue from being exposed to the rift for 10 years. Yeah.
>>564145657I mean, after a certain point that's exactly what you do
I will suck your dick if Fangyi actually dies.
kys homo
>>564145640In the ass, lovingly or harshly, with eye contact or words of affirmation, or what?
>>564145578Me. That's my "wedding ring" for Fangyi
>>564145635demonsthe problem is, the planet of AK was originally theirs
She looks bigger than Mifu I dont know why she's so underrated
>>564145794>jews = devilsbased chinks
>>564145816Mifu's got her cleavage out on full display, making hers look bigger to the untrained eye
>>564145635Sarkaz are like a cultural group rather one race. Its a group filled with races such as gargoyles, liches, ghouls etc, all the spooky shit. "Devil" is a literal in-universe slur against Sarkaz people.>LizardsTheres tons like Dracos, Lungs, Vouivre, Archosauria etc. But I think lizards are technically Savra. >Also which animal are those guys with neon wings supposed to beThose are Sankta who are "angels". In reality they are just Sarkaz that got influenced by a predecessor AI in the distant past that eventually morphed them into the way they are. Sankta and Sarkaz fight each other a lot and Sankta guns are considered prized war trophies for Sarkaz. Sankta don't know that they were originally Sarkaz.
>>564145794Who's the demon king?
>>564145816She's fully covered
>>564144247>Did the demon people kill us off?They're devils, demons are powerful collapse monsters of which we've only gotten to know two with a third featuring as a plot point where the Arknights Equivalent of Julius Caesar and Genghis Khan trapped in a timeloop to beat that turned a continent into a barren warzone
>>564145925A fucking DONKEY
>>564145932with my cum
>>564145903>Sankta don't know that they were originally Sarkaz.they do now after laterano
>>564145925Whoever is chosen by the black crown Civilight Eterna, which is ALSO a predecessor artifact. It used to be Theresa until she died and passed it onto Amiya.The majority of the Sarkaz think its retarded that a non-Sarkaz became the Lord of Fiends so they do not accept it.
>>564145903I see, interesting.
Yvonne if you aren't clean shaven im breaking up with you
>>564145925previously, it was the local pink jesus of AK who cucked pristess by essentially suducing the doctor, one of the creators of origum, and making him want to preserve the races of terranow its amiya
>>564145861Which is slightly ironic, when you realize that chinks are called the jews of (East) Asia.(We'll just disregard that actual ethnic jews ALSO originate from (West) Asia)
>>564145271>Dr. Kal'tsit recommended sealing most of Team Rainbow's psychological evaluations. I recognize that the Medical Department may have a lot of questions about Team Rainbow's physical examinations, but Dr. Kal'tsit believes that most of the questions in this record are not worthy of further investigation.>'This land is vast enough, and the secrets it contains far surpass our levels of understanding. Should we study every single phenomenon we do not understand, it would only serve to waste the energy of the Medical Department.'
https://x.com/nekotani_akunai/status/2046104315048374620Endfield art collection vol.1 coming
>>564146065>it led to mass suicidekinda funny innit
>>564146114>cucking a crazy bitchFinally I understand why everything is so fucked up
>>564145979>>564146069>>564146114Wow what a lore bomb. Endmin is The Doctor, yes?
>4 making xircon>2 making xiranite for heavy>1 making heavy xiraniteWhat to do with last forge?Make 6x of the shitty batteries until I need more artificing components?
>>564146231Maybe a doctor reconvener
>>564146114>and making him want to preserve the races of terraDoctor always wanted to do that, Theresa knew such because Doc bothered saving Amiya which gave her confidence to hit the reset button.
>>564145903Additional info on Sanktas, they were once Sarkaz who went on a journey to find someone or something to help their Sarkaz brethren and stumbled upon The Law, a predecessor AI that grants them the power to feel eachother's emotion and give them empathy. This gives the Sarkaz a halo and a pair of wings. They then abandoned their Sarkaz brethren to become Sanktas.Laster on in the event of "The Masses Travels", the history of Sanktas was revealed to modern Sanktas. They who were always in a battle with Sarkaz realized the truth and some of them went insane. They literally made a special therapy for Sanktas who felt suicidal after the revelation.
>>564146231we dont know, they look like pristess but have some memories of the doctor
Leek avoided now I just have to wait for Mi Fu
>>564145925HER
>>564146243Sorry I gotta do it its just i just cant but xircon dezz
>>564146287So maybe Mendmin is the doctor and Fendmin is the priestess. It all makes sense
>>564146243Shouldn't it be 3 xiranite forge to feed into heavy xiranite forge? 3 forges to make 2 xiranite and 1 xircon fluid.
>>564146278i meanif i had to choose between boring officle lady and a literal demon princess with the body of a succubus, id know what to choose
>>564146231Endfield has a lot of good lore/world-building foundations. The story just hasn't gotten very far yet. We've technically barely begun/done anything yet
>>564146231Endmin is definitely predecessor coded but what their relationship to Doc and Priestess are, who knows.Spreading originium everywhere is what Priestess wants, but having originium be a boon to Terran/Talosian civilisation is also what Doctor would have wanted.
>>564146231Not exactly. I'm pretty sure Endmin is an originium construct built by Priestess using the Doctor's memories Reconvener-style, meaning we're not technically him but more like his and Priestess' "offspring." We used to be more like the original Oracle in our previous incarnations but now we've gotten so weak that now we're in Doctor's amnesia arc where we realize "maybe I was the bad guy all along."
>>564146460It's easy to pursue both goals simultaneously now that infection can be treated
>>564146359the 4 xircon crucibles are making my xircon fluid
>>564146552I hate that M3 hasn't appeared a single time in the story again
>>564146368same, I would choose priestess anytime
>>564146552What's making it more confusing is the insert song for the ending of the main story this patch and the beta trailer song directly mentions us as the oracle and ghost of babel. They can't just add those in without HG giving them the greenlight.
>>564146301Mifu is just going to be a support backpack for Zhufang
i didn't really get it but is she the new op meta character to get?
>>564146636she appeared twice
>>564140591>NotJapan>MinorpowerAh yes, Classic Salty China.
>>564146231For background reason the only thing to say for sure is Endmin has Doctor's memories, but being made of Originium and on Talos doesn't really fit arknights lore.
>>564146460Considering we're not even human (presumably more of a cancer rock golem), what if Endmin is some weird amalgamation of whatever is/was left of the Predecessors in the assimilated universe
>>564146621forgot pic
>>564146672Not really, she's fairly balanced
>>564146672It's Endfield. All operators are good/useful if built right. She will be as OP as your dedication to building her up
>>564146672Every character is only OK when you don't have Gilberta.
>202/200 sec to trim NefarithI'M GONNA BLOW
>>564146857You got this Endmin-chama
>>564146653Wouldn't be the first time HG approved wild song lyrics, it doesn't matter much since Endmin is functionally Doctor from a players perspective.
>>564146645let it go PRTS
>>564146562Priestess wants originium to absorb literally everything and end civilisation, not a goal that Endmin would be pursuing.
>>564146857Try beating my fails.
Powerwash simulator rerun when
>>564147010Next time Fangyi has diarrhea
>>564146967Would be a good classic cliched "stray from the path of your creators onto your own"
>>564146656Hmmm nyo
>>564146645Only a homosexual would turn down a sex devil for a h*man wom*n
>>564146984Oh I would've been so tilted if this happened on Aggelomorai
>>564147078you race traitor!
Still a non-zero chance the entire game is taking place inside the assimilated universe too. The devs directly refrencing EVA certainly says something.
>>564147131humans are rightfull teekaz clayit was promised to them 6000 years ago
If you married Last Rite, do you think she'd give you a D-word pass?
>>564146967>end civilisationNo, not end, it would be preserved in the AU, and from there, once a solution for Observers was found, it could be "extracted" back into the main material universe.Basically the difference between her and doctor would be the fact that she's okay with "first making a full backup, finding a solution to the problem, then restoring from backup and continuing" while the doctor does not want any "production downtime" and wants to continue working on a solution on a "live system, without backups"
>>564147113Lol
>>564146419Yeah looking forward to the story more, it can be something special if HG doesnt walk at a snail's pace in a zoom zoom world
>>564147145what's EVA?
>>564145540>muh labThis expression indicates a wulinger's confusion and lack of understanding
>>564146689They treat America way too kindly in Arknights for this to be a 100% CCP run operation. >Yeah but [Columbian Atrocity]I know. They're bad but not as bad as other countries.
>>564147232>what's EVAI never thought I'd see the day
>Fangyi clearly has big boobs and big ass>can't see any of themLowlight is a fucking fag..
Why is this literal child such a horny slut?
>>564147232Neon Genesis Evangelion
>>564147232Eva balls
>>564147332Kojimbo is one of lowlight's heroes. He also inherited the westabooisms. They went all the way to Kojima Pro for a visit/tour remember
>>564145540Passionate sex with Endmin would be her vacation away from work.
>>564147387Ah lol.. I thought it was something from AK
>>564147332Why would CCP be that butthurt about Merica, they've been a boon and a major contributor to their rapid economic growth until recently and some would say yet, indirectly
Odds of Summit getting added as a 5* on Arcane's banner?
>>564147463Maybe I'm just mixing them up with the russians
>>564147376Doesn't need the exposure quite frankly. She still exudes so much sexual energy
SpeedreadGOD here. How did Leek's colleagus die?
>still can't enjoy Leek because I don't have a weapon for her>and we still can't get her BP weapon without buying the BP
>>564145464To be fair Fangyi's quest was also a lore dump about the disaster and how it affected people like Lifeng. The whole "im gunna go die lol" thing was pretty cringe and felt like pointless drama.Tang's was more like a conclusion to the stockade story it was a bit bare bones though.
>>564147682Just get her weapon its free
I noticed every content creator that played the story was sponsored to do it.Why don't we have content creators that play the game because they like it like HSR and ZZZ and WuWa do?
>>564147652They tried to test something with the VLWR 10 years ago, but it backfired and caused a massive blight flood? This has been stated multiple times in the MSQ since 1.0, anon.
>>564147652They died from ligma, also got drowned/assimilated into blight. Pic not related, i couldnt find the kid dipped on blight one
Priestess wanted Originium to spread because she thinks it's the only true solution. Since she worked with it with Dokutah whom she admired so much. They debated so much to the point that she thinks it's a masterpiece born from both of them. Dokutah however, thinks that there must be a better solution to it. Especially after witnessing how Originium affected Terrans. It might save them from the Observer, but is the fear, pain, and suffering from being infected by Oripathy worth it? Should their experiment continue after the original plan has gone so far off the course? Is the end of a new civilization worth the price for an uncertain future for the Predecessors?Dokutah, at first, think that it's worth it. After all, it's all done to preserve his race, and the thirteen thousand years worth of experiment can't simply be thrown away and wasted. Only after Dokutah learned more about Terrans, being sent out from Babel to travel the land and meet the people, rescuing Amiya and personally witness the state of Terrans with Oripathy did he start to question himself. It's why Theresa dared to erase his memories to free him from the burden of his civilization since she knows his character will do the right thing and he only did what he did in Babel because of his past and his ties to the Predecessor race.
>>564147745no one actually likes this game
>>564147745too obvious
>>564147205She don'thave time to marry she needs to meet the Sas'qua KPI or she is done for
Do we know anything about these fuckers?
So will we ever get a for story or get to know characters like Ember, pog and last rite?
>>564147926Pog is a reconvener so most of his lore will be in AKLast Rite is from Ses'qa so wait for itEmber is from the north so wait for it
>>564147926If it's anything like OG Arknights yes they'll all appear, they are only rollable at launch for variety sake, if not we'd only have chinks and endfield stooges in the squad
>>564147745Plenty on the JP side. Not small names either. And just because they're on the Creators program doesn't necessarily mean they're sponsored
>>564147819What the hell is she even selling? She spams ads on dead aggeloi, i'm pretty sure her KPIs are abysmal
When's CC?
>>564148063>sellingGuns to Endfield
>>5641480861.3
Not gonna lie, the highlight of the new main story stuff for me was the post-main events thinly veiled Leek character quest. I'm much more of a sucker for the slower character driven stuff than the flashy "kino" stuff
>>564147879The little girl is a dead ringer of the cyclops woman who lead Doctor to the gate>This is all my own choices. I would do whatever it takes to fulfill the prophecy that must be fulfilled, no matter the cost. When the day comes, you may loathe me. And so, allow me to offer you my apologies in advance. Would you perhaps think that... Sorry, please, pay me no heed.>Sorry, I'm not someone who can answer your vague questions. Foresight is not omniscience, and the Cyclopes' visions are not things that can be played back.But if you truly do not care for your past and simply want to know your future––You will find yourself... before a 'door.' A door I have seen many times, but never have I seen it glowing so brightly.
>>564147145>blight is doctor from outside trying to free people from the originium nightmare
>>5641480861.4 at the earliest to be honest
>>564147791The way I understand it, originium (in it's design concept and initial form) was supposed to work primarily as an incredibly efficient energy source that also self-propagates easily (by absorbing "dead" matter), that also assimilates and preserves the raw fundamental information (see quantum mechanics, etc.) of whatever it consumes. So in this form, it would 100% be the goal of both Priestess and Doctor. However, the Teekaz found it way too early on Terra, and also tried fucking with it, which fundamentally "broke it" and made it start absorbing ALL matter (at different speeds still), including still living organics. Hence in this current broken form, Doctor doesn't like it anymore, while Priestess is still fine with it, if not happier because it potentially speeds up the information assimilation/preservation aspect.
>>564148173I like her faux-goth design, would it make sense for her to be playable someday or she's already dead, or not a combatant herself?
>>564145489The hallucinations are probably part of her racial trait as a Kylin which is celestial sight which allows them to see through things and the ability to sense bad and good omens so see visions of the future.Her forcefield is proof she has similar powers to mythical Kylin's because they are known to repel evil just through their energy.You have to think with Chinese fantasy in mind when it comes to these things.
i used a 10pull to reach 30 and got jack shit, they got me...
>>564148172If I'm being honest, I liked everything around Ruan Yi more than Nefarith.
>>564148363That's efficient for hoarding weapon pulls, I have been doing it every banner unironically, but it doesn't feel awful in my case because I do bp+monthly and never roll for pots
>3 more pulls to guaranteed 6*LMAO does this stingy ass game not have soft pity or something. I'm at 77/80 rolls in and there's no more standard tickets left for me this patch
>use free ticket from login>got Ember number 3Why... now my pity got reset for nothing
>combo skill cooldown reductionWho even want this new armorset?
>>564148323Same as the rest of the aether gang>>564148205It's interesting HG uses Precursor writing, the big blocky letters, for aether stuff too.
>>564148346That's a hag pretending to be a young girl.You can tell by the exposed panties being very mature!
>>564148535soupsoup
>>564148587She's still got it, unlike Blaze!
>>564147819What happens when their sarkaz princess doesn't meet her KPIs...
>>564148535fluoritebut frontiers is still better lol
won every single 50/50 on rossi in less than 250 pulls, i then proceed to lose 11 50/50s for zhuang and still havent hit pot 5, if i lose again she's getting kicked off the fucking dijang
>>564148664Nothing because Ses'qua is too scared of her destroying the world
>>564148664Sent to my private quarters for "punishment"
>>564148587Thoughts?
>>564148786Perlica is like 20
>>564148712Nyooo...
>>564148836Then why is she in a school uniform HUH
Does this game have content yet where you actually use your characters and team you've built up?
Sex with cats
>>564148929No
RUSTY HOOK LOVE
>>564148417Not surprising with Nefarith being part of Sadlley IV
>>564148929
>>564148587She didn't used to wear them that's how you tell the difference between her past and present versions.
>>564148496It's fine bwo, let it all out
>>564148417Ruan Yi actually having concrete, defined motivations (as dumb as they were) and a strong connection to a playable operator automatically makes him better than Nefarith and the Vagueposter King
>>564148535That sounds fucking epic actually, esp for some vanguards, new set?
>>564146419>>564147231>5 years later>"Wow bwos! We finally got out of Wuling. Man, the story is so awesome! I heckerino loved cleaning shit off Burdenbeasts for the 80th time!"
>>564143719They are funded by the infinite funds from the Ave Mujica sales of their big sis AK so it's all good.
>>564149117
>>564149117Would
Are gacha games dying? Literally none of the games excite me anymore
>>564149243If it's answers you seek, look within...
>>564148535Gilberta has some setups where you spam her combo for stuff like Perlicas ult.
>>564149243>eat only ice creams cones but different flavorswhat you need is a waffle or crepe, anon
>>564148496It does, you can read how it works in the gacha details.Also you may wanna stay home for a while. You seem a little cursed.
>try trimming Nef>fail miserably with every team>always 100+ seconds over time>do Last Rite solo>trim first try with time to spare????????????????????????????????????????????????????????????????????????????????????????This game makes no sense.
>>564149243Play real games
>>564149373Make sure to reward her with a buffet, lots of headpats and lots of sex tonight
>>564148535Perlica with Fangyi
>>564149373Solo is easier because you don't get trapped in Nef's balls
We doin' alright
>>564149610wait a second....
>>564149109TrueWhich is why he had to die, we can't allow well written men in the story
Qingbo hotspring episode when?
>>564149606wtf is this, I don't speak cambodian
>>564143719the Void Hunter/Emanator tier character is clearly the 13th Sui proxy
>>564149667Look at those saggers
>>564149667Getting paizuri from Mi Fu while she looks at me like this
>>564149479trapped in what????
>>564149808same but arclight
lolhttps://www.youtube.com/watch?v=S9qpTiA9nCc
>>564149479You're supposed to kill her before she even casts balls.
>>564149243Too much homogenization, both in gacha games themselves, but more importantly in your gaming consumption. I agree with the other anons, you need to also play something else (non-gacha), at least occasionally.
>>564149918How does this guy find that stuff all the time and why's his load time so fast?
>>564149640dont worry about it
>>564149373
>>564149243download a GBC/GBA emulatordownload Pocket Bombermanplay itno need to thank me
>>564149808
>>564147145
>>564148501you either lose the 5050 then or on a banner you mistakenly thought you were going to win on. it's not one of the actual problems with gacha system but you're ability to understand
>>564148836>perlica is like 20how did she get such influence within the company with so little experience? what the fuck was the rest of the C-suite doing while the Endministrator was sleeping? Is "supervisor" her title or did her parents have a weird sense of humor when naming their child?
>>564150221Amiya became CEO of Rhodes Island at age 15
>>564150221shmarts
>>564150221She's a child genius (you) saved and groomed before your last nap
>>564148417Nefarith enjoyment likely requires less engagement with the story in general.
Who actually ran Endfield before Endmin woke up?Mon3tr?
>>564150474I guess, M3 and then M3 + Perlica.
>>564148363of course you get jack shit, you have a 92% chance of it. arsenal tickets are worthless compared to having operators and are designed to trick you to pull more than you should
Make Rhodes Island relevant
>>564150474theres is a mysterious CEO refferenced in perslica's storyendmin is more like the figurehead
>>564150581Hopefully soon aka in a couple years
>>564150596well the Founder but we don't know jack shit about them
>>564150656>Founder>Foundation
>>564150703Nyoooooo...
>>564150221Nepotism.
>>564150656>>564150596>>564150703The Founder...
>>564150529Yet on average you get no less 6* operators (limited) if you do always go to 30.It just depends on if you want the gamba or not. And how much you care about Arsenal tickets.
>>564138287>AI slop opGrim.
>>564150474who is on the board of directors?>>564150596my wild speculation is that things at Endfield are not as they seem. What is the deal with the mask that seems to limit the Endministrator's power? Where is the Org chart? What were the quarterly earnings? Is the reason Endfield operates out of a fleet of ships in international space to avoid tax liability? Does Endfield have a fiduciary duty to its investors? Who are its investors?
>>564150809Canon
>>564150884>who is on the board of directors?There's not nearly enough Endfield NPCs to have one.
>>564150884Endfield is more like a small city state ran like a corporation rather than an actual corporation
What if Nymph's sister got a new job as Endfield's head of HR?
I clapped every time Arcana aka Li wiped out her jade bracelet to do meme sword magic
>>564150194I guess this confirms that Ardashir is 100% canonically a gay homossexual faggot then
love
>>564150392Nefarith enjoyment actually requires a ton of engagement with the story because there are a bunch of hints that being evil is not all there is to her and she will get her arc later
>>564150378Why didn't we ask her to help with solving the problem of the rift then?
>>564150884Would be kinda kino if Endfield ended up being the antagonists and you start working with Rhodes Island.Zero chance of that though.
>>564151047Same!
Imagine being a perro or feline and being allergic to dogs and cats wouldn't it suck haha
cant wait for NTE so I can quit this slop
>protocol originum was made with aether uuuhhhm, helloo????
>>564151386this is the worst type of shilling you could do you know?
>>564147879The big guy is a demon
>>564150581Won't happen for years
>>564138709>>564138783>>564138981If you cancel fangyi's battle skill early all the subsequent lightning strikes still go off
>>564151176Technically speaking, are those funnels or bits?
>>564151421uh?
>>564151386>"GTA but anime">even more censored and "safe horny" than EndfieldWhat's the appeal?
>>564151316On a serious note, her expertise is in protocol originium, engineering and admin duties. Xiranite and rift-sealing tech were not!China's projects. Endmin gets a pass for most things due to being Rock Jesus so he can get involved with pretty much *anything* originium based, Xiranite included
>>564151539>Xiranite and rift-sealing tech were not!China's projects.With big helps from Rock Jesus tho.
>>564151518Dragoon system
>>564151176ENHANCE
prprprprprpr
>almost 12pmTime to hit the sack. Goodnight/day /end/!
>>564151618
>>564151618They're going to censor that shit 100% before release.
>>564151695>12pm>pmuhhhhhhh...
>>564151605fuck I still need to watch seed at somepoint
>no skips for cleared combat stagesEOS
Aether will take over Talos-II and eliminate originium for good.
>>564151401Not "with aether" but by studying aether, so they're mimicking some of aether's properties using the properties of originium. Both are directly connected to a different dimension which can hold at least information if not matter itself, and originium can be used to convert between energy and matter. So IMO they're basically (maybe unwittingly) using the originium's AU to transfer and/or build/convert stuff, similar to how the aggeloi/ankhors are using aether to transport more of themselves and/or blight from the aether dimension.
And with this, I shall lure Fangyi permanently into Endfield's ranks
Is she still a virgin or not?
Do you still buy the paid battlepass?
>>564152220A few old men got her alone at the onsen once
>>564152234Haven't missed a single monthly or BP since the game launched
I got the Leek and have sexNow what?
>>564152220She seems workaholic enough to have kept herself pure (and powerful and prestigious enough for barely anyone willing to try it despite that, I guess), especially for Endmin, who appears to be her only match (intellectually) and the only one she's ever shown that kind of affection level for, according to all available in-game information so far.
>>564150884>What is the deal with the mask that seems to limit the Endministrator's power?Endmin is prone to blowing themself up to save people that don't matter in the big picture. Endfield can't really allow the sole person capable of root access to originium to do that.
>>564152349Wait for Mi Fu and invite her too
>>564152234Yeh, there's no other gacha or live service/subscription based game that interests me currently, or in the foreseeable future. Have a few months' worth of BP stacked at the moment, I think.
>>564152220Mi Fu got it when she overworked and slept unconscious in her office
>>564152381
>>564152220How do you think she got her position...
why do they hate us?
>>564152554Endfield isn't autistic enough with the factory possibilities (especially due to the size+resource limitations, if not complexity of interactions). IMO it's unlikely that that will change anytime soon, if ever.
>>564152554They HATE cute girls
>>564152554endfield I can understand, but minecraft? THE factorio progenitor?
She would look better without those ugly pants, can we agree?
You know what Endfield needs?Cute idols!
>>564152554the fuck is /egg/
we need a good collab
>>564152804What's wrong with that Chen
>>564152554Like the other guy says, Endfield is too resource and space constrained to be a proper autism simulator. The factory must grow, not the factory must wait for the next update to grow.Also, it still needs logic gates so I can do wiring.
>2 fun hours of story are over>already back to shilling chinkslop waifu
>>564152748That's for La Fantoma Obsidian Festival main story. But it's Arknight, so probably we will get a beast lord DJ and another Rock Girlband https://www.youtube.com/watch?v=mnS5JqFojUw
>>564152804
>>564152738Hmm...nyo
>>564152748We need Higashitent in Endfield for cute idol singers
There's no content in the game where you should prioritize using a certain class or elementThis is a pretty dumb design desu
>>564152738
>>564152738Yes
Which BP weapon would be worth getting just for general purposes? Rossi's cope weapon for Chen?
>>564152554this unironically causes more endfield traffic towards egg due to them showing up in the thread search when looking for endfield>>564152665small general that loves their niche games that would otherwise be overtaken by endless minecraft posts compared to the original post distribution. Same for endfield actually.
>>564153059>>564153125too big
>>564152738For me the Chink sloppa version
>>564153308t.
>>564153308Chestlets lost
>>564153332>open vid>female endmin>close vid
>>564153405Do we even have a flat-chested operator besides Rossi?
When will Endmin take off the mask?When will Rhodes Island show up in the story?When do we find out why originium is good now?
>>564153332Moar slop
>>564153515>When will Endmin take off the mask?4.0>When will Rhodes Island show up in the story?Just before EoS>When do we find out why originium is good now?3.0
>>564153505Nope.Do you think Hypergryph will ever implement an adult tallflat?
>>564153563>vaguepost king>literally sargonian kingkino
>>564153539why dont foids make homo slop?
>>564153617He's not a Sargonian king, that's the shahanshah. Pasha is a governor
>>564153609i believe in the Sui spirit
>>564153563How did Sargon get an immortal pasha
>we can see what you deleted dumbass
>>564153332am i cooked if i find most of ai lewds easy at least 7/10 as opposed to having to dig through ton of shit art to find something good
This dude's name is Lugalszargus Szarrum-Szuszurum-Labiru-U-Aḫrītu
>>564153609Yes
https://www.youtube.com/watch?v=JqBF9STr2DYhttps://www.youtube.com/watch?v=XeQU6XfBMwchttps://www.youtube.com/watch?v=xITOu8GSazI
>>564154081My BrotherCome join meIn battle we are stronger
>>564149667Full?
>>564154248Nvm i found it.
>>564154248Full of Sarkaz milk
>>564154350
>>564154350Saggers
>>564154000Nah, most "art" is 2/10 dogshit with non-canon proportions. AI at the very least is consistent.
>>564149667>>564154350are you retarded?those are not the same picture
>>564154742Forgive him anon, the blood went from his brain to his dick.
>>564154742anon...
I was merely pretending
>have a guy who always uses his assists on all my rooms on reset and constantly feeds me clues I needI would die for this nigga
So is Mi Fu a s*rkaz or a kirin?
Where are the bangers music from Arknights?
How's alesh feel as a 4th in fangyi team?
>>564154884I have a cluefriend in AK that I've been trading clues with for several years. If he suddenly stops sending clues then I know that the grim reaper got him.I have no idea if he's from /akg/ or a random I added
I have my friend code in the OP doc, but nobody is adding me as a fren...
>>564155017no one uses >Alesh here
>pull laeva>pull gil>pull rossi>pull leek>1.0 physical is still the most fun and fluid team to play and everything else feels clunky or just not fun to playI might have fucked myself over by investing in POG and twink core from the start..
>>564155082I opened the spreadsheet for the first time and I'm surprised how far up my name is. I added it pretty late too.
>>564155082nobody uses the OP doc since most of the people there are corpses
>>564155017very good unironically as the sp gain is nuts
>>564155189I used to be a physfag but the Rossi-perlica-tangtang-gilberta team is more fun and effective for meIt just does everything well and it feels good
>>564155085>>564155245
Im absolutely trash at managing buildings in wuling and making things compact, I was able to build what I wanted but if I were to post my structures here I would be reported for gore since they're complete abominations
Once again I'm reminded that Etchspace is actually mildly engaging when you pretend that you can only evac in the safe zonesI really wish it actually worked that way and that you'd lose your inventory if you got kicked out because your Derangement maxed out
>>564155283Tang2 seems to be the missing piece from my rossi team which is unfortunate. The team looks super fun from showcases but I just couldn't go double limited back to back with my shit luck
>>564155375Is this how extraction shooters work?
>>564155375wasn't it like that in beta but the devs chickened out because it would've filtered normies too much? but yeah now there's just no challenge at all since you just magically fuck out after maxing the bar
How long will it takes me to reach the point where I can build Fangyi's gear? I don't have time to play the story yet and just want to gear her up...
Okay but seriously how do you make a fun roguelike with action gamesIts just impossible
>>564155418You can replace tangtang for Avy in that team and its also good, she works as a strong sub-dpsIf you have JET of course
>>564155503Took me like 1-2 hours I think, don't know how much story is left after since I stopped after unlocking the aic
>>564155520Complete custom scaling game mode. You start at level 1 with zero stats carrying over from your normal gameplay. This allows the roguelite powerups to actually be unique fun and powerful, and also lets you play characters not normally meant to be DPS as DPS. Gacha's generally don't do this because whales don't like it when their whale shit does nothing.
>>564155443Yea the usual design for an extraction shooter is that your entire inventory is at risk and if you're killed or don't successfully extract then you lose everything you brought in and everything you picked up. That creates tension where if you're too greedy you can fuck yourself over
>>564155713>you lose everything you brought inAnd I think this is why your character has an item slot for grenades. They probably originally designed it as an extraction shooter where you can craft and bring in items but you risk losing those items if you don't extract. Imagine if taking 50 grenades meant you were at risk of losing 50 grenades and they were actually worth something
Isn't ZZZ better than this game?
>>564155821no
Still kinda want us to have a cliched anime moment where we start referring to Leek by her given name rather than surname/title
>>564155852Better animations, combat, music, designs...
>>564155520rebalancing a system tied to money equals power into a roguelike/lite rngfest is basically impossible to do right, but you can get pretty close>why isn't it possiblebecause shit balancing makes it not funand also because being tied back into a gacha means there needs to be an incentive to do the shitty roguelite, which makes good implementations a chore, and bad ones suck ass
Maxing out essences feels like a trap since it's so insanely costly. I've just been doing 7/9 for the first two stats and then guaranteeing the skill one to 4/4. Seems like the best bang for your buck
>>564155868Not gonna happen, she'll sadly fall into irrelevancy after wuling
>>564155978no
The ratio of voiced to unvoiced Endmin lines was a lot better this update. Hope they keep it up. Ideally, have the dialogue option lines voiced as well
>>564155821ZZZ has hit its ceiling, it won't get better or worse.Endfield can get much better or worse.
never rolling hypercarries any more.. leek team playstyle gets old FAST
>>564156057Mifu will save it
>>564156009All Mihoyo games hit their ceiling early, I've noticedAnd they get worse
Tangtang gameplay with ice team is still the best
can't believe chen failed the iq part of the ystf test that is usually just meant as a handwave formality
Tangtang's body saved my cock
>>564156040The lines had a lot more romantic undertones in JP. Don't know what the CN was like, but it's a shame the EN lines sound a bit less-so
>>564155523It's not the same whatsoever, because you then need to use skills on someone else to drive Rossi, and Avy also needs SP to do her damage on top.Tangtang works so well because she shits out so much damage while doing the "have a stack" Rossi job. The only replacement for that is someone who buffs Rossi to the point using Perlica's skill instead is fine, but they'd need to use essentially 0 SP while doing so.In the end it's just hard to replace 100k+ damage per 80sp used. It solves all the problems you have that aren't giga sponge, while Rossi cuts those down.
So did we grow up from being horny 12 years olds crying about unnoticeable censorship? Are the threads usable again?
>>564156363>we
What is there left to do in Wuling in terms of plot? We stopped Nefarith from egging on the stockaders into fighting the city and contained the Very Large Rift. Are there any problems we still have to fix in Wuling specifically?
Tangtang.... the best !
>>564156167It's not an IQ test. She still knows a lot of the theory and such, which is actually quite something for someone who'd give 0 shits about it.The likely truth was just that she wasn't good enough (at fighting) for not being in the reserve. It's an elite force through and through.
>>564156157Tangtang dmg makes Leek 4*>>564156194A well known fact, as found in the official e-book
>>564156459...onahole!
>>564156452Fix up the places they've just reclaimed from the Blight. That's pretty much what the next area is about presumably.>and contained the Very Large RiftThat wasn't the VLR, it was just a fresh new one that opened up due to Nefarith damaging the main pillar above-ground, which disrupted the Xiranite Arrays underground which are what suppress and hold back the actual VLR below
Out of 10, how would you rate Endfield?
>>564156484i haven't played through the quest yet, just met arcane. my guess is that she helped arcane succeed but in doing so jeopardized her own passing.
>>564156683
>>564156484She said herself that she passed the actual test, but got disqualified for 'immaturity of mind' ie; being too emotional and impulsiveShe's the type who would abandon her mission to go save a friend that got captured by the enemy and that's NOT what they want from YSTF operatives
>>5641566836/10 which is like 9/10 for a gachaIt's still a "potential" game and cant wait for what the updates will bring.
>>5641566836
Does the AIC event drop before or after we get the additional xiranite forges? Not sure how to handle battery production without additional xiranite production capacity.
>>5641566838. I personally don't find it lacking in any real way. It's more that there's plenty of areas left to add more goodness to the package and make it even better. What's already on offer has been more than enjoyable enough
>>564156768Well that's just Chen. She did the entire thing to save people to begin with. But I also still think she's not strong enough to be in an elite anyways. She ain't weak, but she definitely needs a power up with finding mom's sword or something.
>>5641566837 out of 10.Its good but not great. I'm still playing cause I think pretty much all gacha games start off slow and kinda mid.
>>5641566836 or 7, I don't knowThe combat system and stories are stains on the game and I'm worried about future powercreep
>>564156834Before, but you can just hoard up 50k Xiranite and Heavy Xiranite from your current production lines to make the event shit, you don't actually have to dedicate any lines to it besides one red rock line for the second part
>>564156834if you use the new purifying building you can get an extra xiranite line. So until that event drops your stash should be full of xiranite and heavy xiranite.
https://www.youtube.com/watch?v=g_8g_mIkrBE
>>564156938>>564156967I already make use of it. Right now it's 4 forges for 2 battery lines while using their effluent by product for 1 heavy xiranite production, 2 forges to keep the heavy xiranite running, and one more just making xiranite for fun.Guess I will have to cancel the gear production for now.
>>564156459Mi Fu's sex slave
>>5641566836. It's fine.
>>564156683Fair 7/10. Has issues, has moments it shines, is getting better when looking back at the release compared to now.Needs more content, but that is to be expected from a live-service game released 3 months ago.
>>5641566837/10
>>56415668310 / 10 once they allow you to completely turn off shared facilities 6 / 10 with the fucking shared facilities triggering my autism
do I rebuild my entire factory with the new stuff?
Tomorrow i will erase my entire factory and spend 6 hours autistically optimizing space, the production downtime will hurt me though.
>>5641566838/10, trending upwards with 1.2
What if ensmin was the chils of the doctoe and priestess?( nvee played ak)
>>564157415Depends, I'll mostly build inside outposts
>>5641566838/10
>>564157426Rebuilding it isn't autistic, thinking the 6h downtime hurts in any meaningful way is.
Your wife
>>564157691>Indian in the background LMAO
>>564155375How does that mode work anyways? I keep getting booted out a few minutes in.
Where are these advanced sewage treatment facilities they showed off the dev stream that are capable of turning sewage into xiracon effluent? Are these coming in the next area or did I miss a side quest?
>>564157729He's a hue
>>564157691What does the racoon dude do in the team?
>>564157729>The book that Alesh is reading in his character overview animation is a reference to the book "ИДИOT" (translated as "IDIOT") written by Ф. M. Дocтoeвcкий[1], a Russian literature dating back to 1869.He's a ruskie
>>564157803Next month iirc
>>564157691Alesh can you please fuck off you gypsy cunt, my wife and I are having a moment.
>>564157691The cutest
>>564157813Free sp and atk
>>564157813Gives quite a lot of SP because he has an 8s cd combo which triggers on Electrification being consumed
>>564157832If he's a ruskie im a hot fucking tianshi in your area
>>564157691I'm going to cheat on her with Nefarith
Zhuang Fangyi character quest ost is out>fucking 23 minutes of musichttps://www.youtube.com/watch?v=JqBF9STr2DYThis time HG hired a lot of new composers. The first track (噩景昭彰) is done by SaltySalt who's OG AK composer for Shu event and Pepe event. He's also done a lot of Wuling ost. The second track (映青灯) is done by Aurora Sky and Lucien X. They're new for AK. The third track (挽花时) is done by BaoUner, he's OG AK composer for most chink events and stuff like Swire2 EP.The fourth track (人间行迹) is a variation of Zhuang's EP done by HeartStrings. He's known for AK IS6 ost. The fifth track (旧梦观) is done by FENG SPECTRA. He's new for AK.The sixth track (且相宜) is another variation of Zhuang's EP done by HeartStrings and Feryquitous. Feryquitous is a very well known doujing composer. He was responsible for some of AK Ato ost. The sevent track (焚蝶) is done by Aurora Sky and apparently was first released in 2025, so he just rearranged it for Endfield.The eighth track (蚀光绝断) is done by korean composer Hyunmin Cho. Apparently he's a composer for Stellar Blade.The ninth track (君知我) is a ANOTHER variation of Zhuang's theme done by Endfield in-house composers mentioned as just MSR.
>>564157949Stop liking evil women
>factory eventuhh, >>564157803>that are capable of turning sewage into xiracon effluentthe hell, I don't want to rebuild my factory again
>>564157917We've had brownoid Ruskies before
>>564157896>>564157908Guess i'll try using him, i just slapped anyone with electric powers in the team and called it a day, i still don't understand anything about leeks kit, but the numers are kinda there so whatever.
>>564157985Once she's playable she won't be evil anymore
>>564157832>>564157917He's from bolivar
>>564157949>cheat on herIf anything, going with Fangyi is cheating on Neffy who is your canon first wife.
>>564152665Longstanding policy to keep discussion varied instead of being 90% minecraftAlso minecraft isn't an engineer game, mods do not fill that criteria
>>564158102Neffy's body is kinda sexy...
>>564158098Your other option is Arclight
>>564157985Hmmmm....Nyo
>>564157970Been waiting for 7 and 8. Wonderful stuff
>>564158098As long as you can activate her combo you are playing her right
Sweet.
>>564158084Leek bros?
>>564158116She's not your first wife, she's very likely one of the 40 heroes endmin went to war againat the aggeloi with
>>564158105He must be over a hundred years old damn
>>564158102She is beyond repair
>MINOS SLEEP NIGHT YEHEH>MINOS SKLAY YA YEHYA>MINOS LAY>OOOOOH>MI MI SAH YA~ES
Do you think he looks like the protagonist of a generic, mass-produced game?
>>564158321so literally your warlord wife, based
I ONLY NEED 40 GOOD MEN TO TAKE BACK THE NORTH
>>564158067So glad we don't have aZLing in this game
>>564157985>>564158102Pregnancy will fix her
>>564158573Yeah but we lost good artists too. I want guest artists back...
>>564158573aZLings are cuties though...
Gaulish girls like Yvonne
>>564158620Cuuuuuuuute
>>564158573A what
Nefarith has obviously fucked the old Endmin countless times, their sex sessions lasting days on end.
>>564158637>I want guest artists back...You get those in the pot artworks. The operators are likely still designed by different people, just funnelled through Liduke's art direction. Just learned yesterday that Fangyi's pot5 artwork was by LM7 of all people. Never would've guessed
>>564158661Gaulish titties on the menu tonight...
>>564158763artist that draws ugly girls
>>564158573I don't care about the rest, but I won't tolerate Firewatch slander
>>564143640source on the talos ii part?
>>564158956Slander my Mama again and we'll be getting down to fisticuffs
>>564158661
>>564156683(6 or 7) out of 10 is a fair rating.I'm in the camp where I won't ever play Genshin, ZZZ, or Starrail again, even if you paid me.But I will play Endfield daily for factory and character progress.
>>564158193smaller boobs with huge thighs is a pretty great combination
I just saw the fucking artillery turrets they added.How the hell are they going to one-up these? Tactical nuclear bombs on-demand? Jesus.
>>564158102She'll never be playable.Cuz' she's ugly.
>>564159316The turret canon on the intro duh
>>564159349You're gay.
>>564159294>Playable never because Lowlight is a pussy
>>564159316Ye, my thoughts exactly. Mine control rays? The mode is due for an overhaul (yes, already)
>>564159316RTS mode when?
>>564159414the only way to completely kill off a female character in a 3D gacha without ever making her playable is to give her a canon male lover that is not the MCNefarith already pays too much attention to the Endministrator and is pretty much your ex-wife so she's definitely coming back
>>564159349Too early to tellWe got W in Arknights.
>>564159524Send another playable female sporting that forehead
>>564159316
https://x.com/ra_shiki_kkyo/status/2046139083492348124Nefarith 46second
How much does link boost battle skills and ultimates?
>>56415967630/20 respectively.
>>564159676>Sorry, got nothing to LINK to you on the subject huehuehue*Dies*
I wish I could have an operator that transforms in a gigant dragon.
>>564159676not enough to be worth the hassle
>>564158573Characters are designed by different artists and then homogenized with Liduke's style. Iirc Avy was designed by LM7 and Last Rite by cenm0
Big sweaty Leekwife
I wonder why they don't do just more tower defence content, clearly they're putting a lot of effort.IT would be really easy to do "endgame" TD events too, just make it so you only have a limited amount of specific turrets and you ahve to figure out how to optimize them, or add additonal rules like Singleton like you can only have one turret of each type.
You tasted her saliva, now you are contractually obligated to marry and breed her, as per Wuling law.
>drop the game for a month>reinstall>having fun againThe more time I can fuck around in AIC, the more fun I have... What is this phenomenon called?
>>564159996>You tasted her salivahuh
>>564160024its called remember to fill out the survey to give us more aic
>>564159996That was already the plan, even before
>>564159996
>>564159969Not that much effort
>>564160042
>>564160060Will do if I get one.
>>564159969Probably the same response they gave in regards to skins in the pre-release interviews; a lot of these extra things are in the cards, but for the first year of the game running they're mostly focusing on the core stuff than the auxiliary. So story, presentation, permanent game modes (i.e. Umbral), and now CC coming up. The higher effort gimmick game modes like IS or a theoretical tower defence mode are more down the line stuff
>>564160271nayuta...forgotten
>>564159996I don't have to because by Wuling law I'd have to marry Chen first and you can't marry more than one girl.
>>564160336Bwo, your amazing™ ending?
>>564160436I literally forgot she showed up there
>new aic content>grab fresh blueprint from some cctroon>factoryslop done in 3 minutesSimple as.
>Thank you, Originium Man...
>>564160457I too try to forget the entire part 2.
>>564160457Sounds like a you problem
>>564160491>Originium Man?
Honest thoughts about this girl?
>>564160460>his AIC is 1 day lateBRICKED beyond belief
nefatiti
>>564160625Saving for herA shame about the hand tho
>>564160625Breedable.
>>564160624>cuz you use originium to fight
>>564155030>>564154884Is he... Dr.A?
I unironically had to halt my Xiranite gear parts production because I've run out of room and don't know how to increase my Xiranite production further.I really hope the new zone they're adding mid-patch has another AIC, man.
>>564160719>Oh yeah...
>>564160719>Oh yeah.
>>564160625cute autist, will pull.
Operator for this feel?
>>564160732NTA but Dr. A is the G.
>>564160846Endmin's slut, Perlica.
>>5641566835. I have many complaints, but there is good and I feel like we're steering in the right direction
>realize you don't need to deal with Leek's shitty wuwa effects and camera lock and floaty feel because you don't even need to control heryeah ok
>>564160784>>564160810
>>564160625close enough, welcome back greythroat my love
>>564160625Made me see angery/pouty Chen, which I'm thankful for.
if i eat one protorig pebble, how many aggeloi souls would i have put in my belly
>>564150474Read Perlica's files. There's Endfield board of directors called The Providence that is made up of M3, Shayen Krad, other Endfield elite ops and mysterious The Founder.
>>564160972You can switch out of her ult?
>>564161090why not? her ult doesn't even automatically switch you back like Laev's. She's still gonna do her autos and most of her damage is gonna be battle skill
>Heavy xiranite production requires 1 forge to actually make it, 2 forges for the xiranite it requires, and either the output of one forge directly to liquid xiranite or the recycled output of 4 forges used for battery production>Event gourd requires 2 heavy xiranite production lines to run at full efficencySo are we just one forge off or am I missing something?
>>564160889wtf im doctor A
>>564161053>The Founder>The Foundation bros...
>>564161392just run the heavy xiranite directly from the depot.
>>564161531Hope you win every 50-50 king, except when you want to lose them.
Too many Dr.A...
>>564161585At a depot size of 68k and a deficit of 6 every minute, a full depot would run dry in a bit less than 8 days.The event also starts in 8 days.Not sure I like the math here.
>>564161392You get 6 dense xiran per minuteYou need 3 into bottle(1 per 20s)You need 3 into part(1 per 20s)
>>564160625honestly, kinda misses the mark for me. fangyi as well. Their designs just aren't that interesting to me if you compare them to the rest.
Chen...
>>564162081bricked...
>>564161867So I did miscalculate the heavy xiranite production of one gourd line. Although being able to run 2 gourd lines for a week is a tempting offer.
>>564159921Big
>>564162167I would not worry about that, theres gonna be a cap or a limit for how many items you can buy with the event currency, so even someone starting late at half efficiency will be able to get all the rewards.
>>564162431>>564162431>>564162431
>>564158661When are we getting more canon sluts like Yvonne?Her and Fluorite are the only characters that manage to give me a boner
>>5641566835/10Story and endgame content is very lacking but the factory stuff is fun and the characters are pretty.
>>564145071Yes seriously.
>>564160625The sole reason I haven't dropped the game yet.
>>564158084So THAT's how the "free 1 hour of backup emergency power button" works in-universe
>>564154248You already found it but here it is for othershttps://www.pixiv.net/artworks/143723547
Is the new Qingbo agility set good for tangtang on a rossi team?Or should I stick to bonekrusha?