[a / b / c / d / e / f / g / gif / h / hr / k / m / o / p / r / s / t / u / v / vg / vm / vmg / vr / vrpg / vst / w / wg] [i / ic] [r9k / s4s / vip] [cm / hm / lgbt / y] [3 / aco / adv / an / bant / biz / cgl / ck / co / diy / fa / fit / gd / hc / his / int / jp / lit / mlp / mu / n / news / out / po / pol / pw / qst / sci / soc / sp / tg / toy / trv / tv / vp / vt / wsg / wsr / x / xs] [Settings] [Search] [Mobile] [Home]
Board
Settings Mobile Home
/vm/ - Video Games/Multiplayer

Name
Spoiler?[]
Options
Comment
Verification
4chan Pass users can bypass this verification. [Learn More] [Login]
File[]
  • Please read the Rules and FAQ before posting.

08/21/20New boards added: /vrpg/, /vmg/, /vst/ and /vm/
05/04/17New trial board added: /bant/ - International/Random
10/04/16New board for 4chan Pass users: /vip/ - Very Important Posts
[Hide] [Show All]


[Advertise on 4chan]


>can no longer tear clothes directly from a zombie's body
>can no longer board windows with right click
What's the thought process?
>>
UUUUUUOOOOOOOHHHHHH RESURRECTING A ZOMBIE'S WOMB WITH MY CUM
>>
One thing about living here is that despite being so isolated you're not any safer than just living somewhere suburban. Zombies still spawn on the camp ground

It's kinda fucked up but in other news, I now have power in my base and it's starting to feel like a true home. I've started hacking away at the tree saplings and bushes on the road too.

Any ideas for some longterm goals I can set?
>>
Previous >>2059491
>>
You know what, the game is sort of fun when you finally break into the police station, grab about 400 rounds of 9mm and clear a significant fraction of the town in a single day.
Then you run back to grab all the shotgun shells to clear some more lmao.
>>
But then you realize there's absolutely fuck all else that you can do, and the game becomes boring.
>Don't you want to spend an IRL month grinding blacksmithing which is entirely based on RNG foraging drops!?
No...No I really don't want to do that.
>>
File: IMG_5424.jpg (90 KB, 1072x612)
90 KB
90 KB JPG
>>2091882
I don’t get why the devs don’t realise that the most fun you can have in the game is taking out 100s of zombies to loot cool urban locations. Not grinding 5 different crafting skills so you don’t have to fight zombies
>>
>>2091889
Players are having too much fun? Sorry, guns nerfed in next patch.
Crit rates across the board now 10% of previous values.
>>
So what kind of dirt does Lemmy have on the Zomboid community? The fucker 'hires' modders to force them into fishing minigames and nobody has a single word to say about how odd that is?
>>
>>2091927
Plenty of people have things to say about it, they just get banned everywhere except here because anything short of blatant glazing gets shut down on plebbit and steam discussions in particular.
>>
>>2091940
I mean the actual modders/staff themselves. Once they get hired? Total NDA with no communication allowed.
I find this hard to believe. Not a single "Oh for fuck's sake Lemmy has me working on the lockpicking minigame again?"
>>
>>2091942
>Not a single "Oh for fuck's sake Lemmy has me working on the lockpicking minigame again?"
Why bite the hand that feeds? Sure from our side it sucks but honestly working at TIS would be great, you can just do whatever and your boss will instantly destroy any complaints about it.
>>
>>2091944
Why work for the mouth that bites? Unless they know about that secret cub-porn discord server you're a part of.
>>
>>2091945
>Why work for the mouth that bites?
Why wouldn't you collect a pay check for doing fuck all?
>>
>>2091949
>Why wouldn't you collect a pay check for doing fuck all?
Because I actually like video games and I wouldn't enjoy being paid to destroy one.
>>
>After firing EnigmaGrey for being so hated that even TIS of all companies had to let him go, they hire a redditor mega-janny who just deletes everything without even replying
Lol
>>
>>2091952
It zomboid wasn't already a spaghetti hell before they(or us in this argument) were hired I might be more inclined to agree with you. But this late in the game it's abundantly clear that what is/was being sold is never going to happen so it's hard to argue anything is being ruined that wasn't already fucked.
>>
>>2091942
>Not a single "Oh for fuck's sake Lemmy has me working on the lockpicking minigame again?"
Considering Lemmy's massive ego, yeah, that's believable. The instant you ever give a glimpse of doubt on his "vision" he's probably already threatening to fire you.
>>
>>2091927
>>2091940
This is how Lemmy reacts to criticism
>>
The ABSOLUTE state of Project Zomboid. This game is getting closer and closer to Abandonware status, even shit that sold and reviewed terribly like No More Room in Hell 2 is getting monthly major updates.
>>
>>2092155
I completely forgot about NMRiH 2, it came out?
>>
>>2092177
Still in EA but they've kept the one major update per month schedule so far, it's actually in a much better shape than it was but still not great. Supposed to release first half of 2026
>>
File: touchgrass.png (155 KB, 918x438)
155 KB
155 KB PNG
>>2092155
>Abandonware
obvious b8 is obvious
>>
>>2092303
>Abandonware is when players stop playing
Abandonware is when the developers no longer give a shit about it.
>>
>>2089361
>Alright niggers if you want spears to not be almost impossible to craft, here you go.
>Add this to your recipes_spears file
> craftRecipe CarveBindedSpear
> {
> time = 120,
> OnCreate = RecipeCodeOnCreate.carveBindedSpear,
> Tags = InHandCraft,
> timedAction = SharpenStake,
> xpAward = Carving:5,
> category = Carving,
> inputs
> {
> item 2 [Base.TreeBranch2;] flags[Prop2;],
> item 1 [Base.Twine;Base.RippedSheets;Base.DenimStrips;Base.LeatherStrips;Base.Rope] flags[DontReplace],
> item 1 tags[SharpKnife;MeatCleaver] mode:keep flags[Prop1;IsNotDull;MayDegradeLight],
>
> }
> outputs
> {
> item 1 Base.SpearCrafted,
> }
> }
>And this to your Recipes_EN file
> Recipe_CarveBindedSpear = "Carve Binded Spear",
Actually useful mod to add.
>>
>Developers add animals to the game
Okay, that's kinda cool
>They have migration paths that you, in theory, can track and hunt down
Alright, so innawoods characters can survive on their meat right?
>No actually they're so few in number and so random that there's no real way to predict where they will be at all, you can't even track them down lmao, and you won't get one ever without a GUN
Ahhh, another 'realism shits up the game' moment.
>>
>>2092304
Daily reminder, this is how all Lemmy shills argue
>>
>>2092353
Sort of reminds me when people were saying that celebrating the murder of Charlie Kirk was totally the same as people not giving a shit about the literal criminal-nigger Floyd who OD'd on his own supply lol
>>
>Balances the game so that even seasoned players get killed by bullshit
>The average player might as well be doing cock and ball torture on default settings
>Don't worry guys, the retarded AI we'll program into the game will TOTALLY be able to survive more than an ingame week!
>Fucking deer NPC's running into fences in the background
>>
What do I need to defend my base?
>Well, walls of course! Gates, doors...
What do I need to do, to build those?
>Heaps of resources, which you'll need to clear the surrounding zombies to obtain
Sweet so now that I have the resources and have cleared the zombies what now?
>Huh? Oh you don't need walls or anything because you killed all the zombies, duh
It's the most roundabout system I've seen in a game before, crafting defences is pointless because you'll end up killing all the local zombies soon enough anyways and ironically zombies are lured to your constructions! Not repelled!
>>
File: 20032335.png (38 KB, 957x281)
38 KB
38 KB PNG
>>2092304
Burned-out half-finished updates are still updates.
>>
>>2092505
Minor hotfixes aren't updates.
>>
>>2092507
It's not really abandonware if it's still getting hotfixes.
>>
>>2092352
Don't forget you can only butcher about one meals worth of meat from even a fully grown cow.
>>
>>2091952
>not using lemmys money and time to fund your own GOOD game
>>
>>2092352
>Ahhh, another 'realism shits up the game' moment.
The funny thing is, that seems pretty damn unrealistic. I remember watching a documentary video on youtube where a bunch of archaeologists went on a buffalo hunt with atlatls. They got within spitting distance of the animals before spearing one of them.
>>
>>2093269
Makes sense, unless it's a skittish prey animal, they have no reason to instantly run away from seeing humans, we do not look threatening physically at all, and no buffalo has the intelligence to know without prior experience at least that we can hurt them from a distance or even understand the idea of us using weapons.
>>
File: zomboboo.jpg (21 KB, 538x371)
21 KB
21 KB JPG
I love to see a truce, wipe this day clean. Zombie spawns, Clay, B42 Farming, VHS tapes, Pottery, Bull Balls, Lemmy, put it all behind us.
The NPC update, whatever happened there.
>>
>Trust me, the developers aren't spiteful mutants!
>Huh, people are using mass patching-unpatching to get tailoring skill up? Better add fatigue to it so the player gets in massive pain because of it!
>GREAT now people are complaining that the decision we deliberately made to punish them, punishes them for doing the only way to get tailoring skill, fucking greedy players!
>People keep using the TV and VHS tapes because they're the only ways to get decent XP gains? Fuck that, lets limit the skill gain to like three levels tops! That'll teach them not to play with the mechanics we forced them into!
>>
Is anyone using the wandering zombies mod?
>>
>>2094038
The only mod I'm using is the one to make spears from two tree branches I made in the other thread.
>>
>Eat a shitload of raw vegetables that suck ass to eat IRL
>Perfectly fine
>Eat some frozen bread
>Mega depressed
I don't get it.
>>
>>2094138
you ever tried to eat frozen bread?
>>
>>2094139
Something being difficult to eat doesn't make you sad, it would just be an inconvenience.
You ever tried eating a fucking farmer's market worth of raw vegetables?
>>
>>2094164
Could be worse. I don't know if it's still like this; but homemade fresh baked bread used to give some massive -40 happiness penalty.
>>
>>2094164
Go hike 10 miles and then eat a big salad, guaranteed top ten raw vegetable experience.
>>
>>2094216
Go hike 10 miles and a frozen loaf of bread might as well be made of gold lmao.
>>
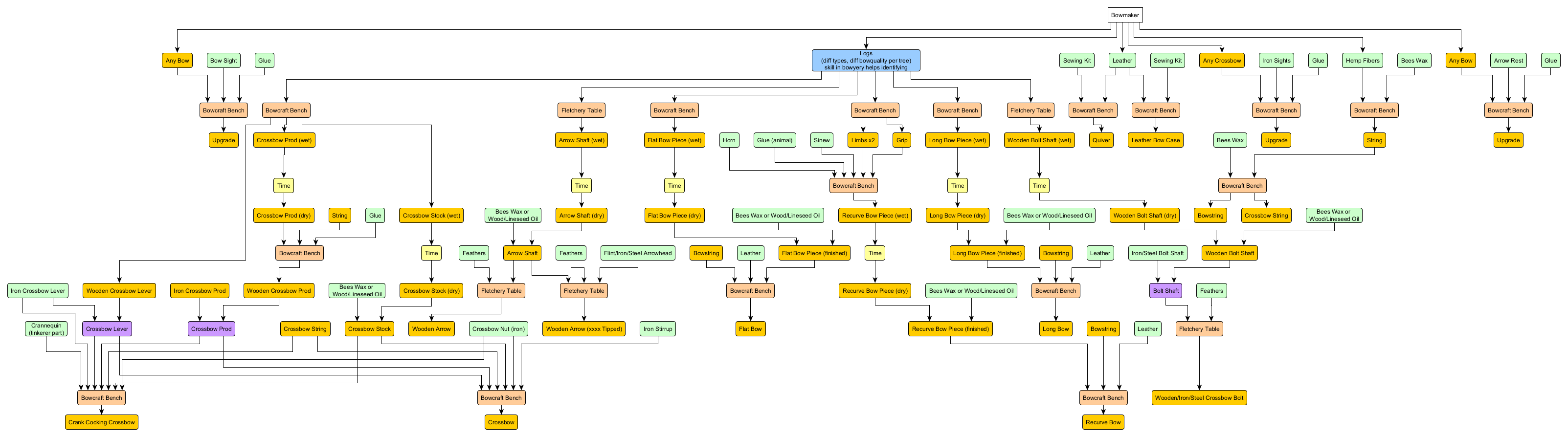
File: Bowcrafting.png (200 KB, 3206x894)
200 KB
200 KB PNG
Oh what the actual fuck is this?
>>
>>2094364
A huge waste of time, that's what
>>
>Alright programmers what's the progress?
>Well we finally got all the crafting done, firearms got revamped and even farming is totally new
>Great, great! Push it to the repository and lets rev this baby up for multiplayer testing
>Oh about that, sir there's a problem
>What problem?
>Well you know how it's been three years of development for this build?
>Sure
>And how we had the huge scandal about missing Build 41 multiplayer? Because we couldn't make a proper server-side system and just duct-taped some client side system together in the last minute?
>I remember that, what about it?
>Well it's a duct taped system so we designed B42 to be entirely singleplayer, nothing will remotely work in multiplayer lmao
>What exactly are you trying to tell me?
>I'm telling you that we spent three years making an incompatible game with multiplayer, it's going to take about that long to actually get multiplayer back into the game
>Are you suggesting that it's going to take our entire business six years to make multiplayer possible, including previous dev-time?
>Yep
>>
I want to play a game, from now on every time a new change is made to the game i want you to try your very hardest to explain why it's actually good addition to the game.
>>
>>2094016
>People keep using the TV and VHS tapes because they're the only ways to get decent XP gains? Fuck that, lets limit the skill gain to like three levels tops! That'll teach them not to play with the mechanics we forced them into!
That shit restored a problem that was already fixed, the game is moving fucking backwards. VHS tapes are completely useless now, because you have no reason not go back to the meta of catching all shows in the first week. Now we just have to wait for Lemmy to "address" this by giving a 50% chance for every program to not work, since nerfing is the only way of updating the game he knows.
>>
>>2094512
>Alright we're going to add muscle fatigue to prevent players from doing the ONLY THING THAT YOU CAN REALLY DO, killing zombies
>But sir, don't we already have the fatigue system which limits zombie kills per day?
>Sure
>And don't we already have a SECOND mechanic in the form of endurance that does the same thing?
>Absolutely
>But we need THREE LAYERS of player-fucking
>>
>>2094364
An AI-generated lie.

>>2094518
Plus the fact exercise always causes muscle pain 10 hours later so you can realistically only do it once you've set up a middle of nowhere base. You can't just do 20 push ups from time to time, because you'll somehow get crippled from it later, absolute retardedness, Lemmy has no idea how the bodies of people not bound to a wheelchair work.
>>
>>2094512
>Fuck it, add a sharpness mechanic to all bladed weapons
>But won't that make an imbalance where unless bladed weapons are comically powerful, nobody will use them due to the hassle of having to sharpen them after every battle?
>Maybe, oh and while we're at it, limit sharpness to the condition of the weapon, and less sharpness means less damage!
>But that'll make bladed weapons on the whole WEAKER than a fucking caveman club and more hassle to work with!
>BRILLIANT right!?
>>
I can't believe that they added cars, before making the roads curved.
How fucking backwards do these retards program?
>>
File: realisms.png (419 KB, 1080x862)
419 KB
419 KB PNG
>The game is REALISTIC chud!
>>
>>2094535
The average road in the 90s would a sharp 90° angle
>>
File: 1324297.jpg (171 KB, 1280x720)
171 KB
171 KB JPG
>>2094535
Kentucky Public Works is run by Big Go-Kart.
>>
>>2094521
>less sharpness means less damage
less damage AND crit rate. Don't forget that part.
>>
File: here's to you.jpg (26 KB, 238x357)
26 KB
26 KB JPG
I think one issue with the approach to moodles is that there are only negative ones. The only exception being well fed.

While theirs tired, there's no "well rested", where there's depressed, there's no "content" or "Happy". You can be uncomfortable but you can't be comfortable. You can be anxious but you can't be calm etc.

There's no reason to clean your character pretty much nor any reason to just eat sitting down or making yourself nice food unless you've been eating bugs and raw roots. In the same way you're punished for neglect, it'd be nice to be rewarded for diligence.

You basically only play to keep your moodles baseline
>>
Even 76 didn't fuck me as hard as this game.
>>
>>2095619
Zomboid fell into the dumbshit 'survival game' trope of only punishing the player for not playing perfectly, rather than rewarding the player FOR playing perfectly.
It's a subtle difference but it makes or breaks the fun of a game.
>>
>Oh fuck! Oh fuck! ZOMBIES!
>*Grabs car keys*
>*Runs right past car*
>*Dies somewhere in the middle of the woods*
>*Happy knowing my previous 4x4 won't be used by anybody else*
Seriously who the fuck seemingly grabs their car keys and doesn't DRIVE OFF WITH THE CAR?
If a house has a car at the front, it should have a zombie in the house, or a fucking cabinet with the keys.
>>
New trait idea
>Internal monologue (localized to >100 IQ in some languages)
>Innate bonus to just about every skill in the game
>Faster XP gain
>Access to various crafting recipes not normally allowed
>Can use crowbars to open doors, various other QOL features
>Character doesn't get depressed by wearing some elbow-pads for a day
>Can find stones without spending all day wandering around like a chimp
>Downside: Game chastises you for not being retarded every few hours with a small popup, reminding you that most people are genuinely meat puppets and you should be more like them
>>
So why is .22lr not ingame yet? It's one of the most common calibers in the world.
>>
>>2096449
Because noguns brits develop the game
>>
>>2096460
Isn't .22lr plinkers one of the only legal guns allowed un britainstan?
>>
I find it amusing how you can add 10% alcohol to your water supplies just for the sake of doing it.
My character must be feeling pretty fucking weird drinking a 90% water 10% junglejuice fluid all day.
>>
Why is the weight system so retarded ingame?
Sometimes my character bloatmaxxes 10 fucking kilograms in 3 days, but other times it feels like gaining weight is impossible.
>>
after playing Card Survival for hundreds of hours, it really makes me sad that the survival aspects of zomboid are so underutilized and unfinished

getting any sort of a wound in Card Survival is serious problem, the pain tanks your mood and morale which in turns weakens your immune system if you keep it low for too long, it will also make all your actions slower and you'll get less sleep due to frequent nightmares which can seriously affect your sleeping schedule
you have to keep the wound cleaned by splashing it with clean water, dirty water can increase infection chance and saltwater gives a big mood debuff, it also has to be covered with a bandage to keep the
if the wound does get infected, you'll start suffering from fever which in turn increases your thirst drastically which can pose a serious issue if you're in dry season and water is extremely limited, if your immune system is strong enough, it can fight off the infection by itself but if you have a weakened immune system from depression or malnutrition for example, you'll have a much harder time getting rid of the fever without herbal medicines which can be very limited if you haven't started farming plots for them
if the wound is severe you also need to stop the bleeding with a tourniquet first or else you risk bleeding out to death, and losing a lot of blood will also make you weaker overall for a while

meanwhile in zomboid you just slap a dirty rag on your wound and ignore it until it goes away, if you get bit you kill yourself because it's game over
for a game that jerks itself off as being realistic it sure as fuck isn't
>>
>>2097059
'Realism' was always just a coping method for anti-player mechanics.
The game is 'realistic' in the most vague of ways to punish players, and mysteriously not 'realistic' in ways which would benefit players.
>>
File: a1v2cwddad1b1.png (1.03 MB, 1048x2020)
1.03 MB
1.03 MB PNG
>>2097065
>>
>>2095619
Wait until Lemmy gets the brilliant idea of implementing the Valheim approach of "look goy, here is your "buff", the game is genuinely unplayable without it activated at all times" by nerfing the player character with a default 0.5 damage modifier and giving you a *1.5 modifier for 6 hours after hugging a Spiffo plush (realistic Spiffo sex doll on sale IRL for only 1999.99$, get it now!)
>Wait but 1.5 of 0.5 is just 0.75, we're still nerfed by 25% in the end
Stop being ungrateful you fucking chud, I'm banning you, going to fuck my emotional support tranny EnigmaGrey, and if anyone else can't behave I'll make another drunken rant where I'll claim I could sell as DLCs the core features we promised for your support in Early Access 10 years ago!
>>
>>2096811
Because weight in-game has inertia and goes into negative calories. So if you give 2000 calories to a starving character, he genuinely will not gain a single real calorie because he will go from -2200 to -200. Inversely, you gain weight as long as you have calories above a certain number, so you will gain weight super fast if you're already gaining it. Basically, the fatter you are, the easier to gain weight, the thinner, the harder.

Meaning the correct play to gain weight as a starving character is to collect as much food as you can for weeks, eating only berries and mushrooms in the meantime, then suddenly gorging yourself full of 30k calories in a few days. Yes this would fucking kill you IRL, but that's what the "realistic" game wants you to do.
>>
File: 1994.png (1.71 MB, 2560x1440)
1.71 MB
1.71 MB PNG
Happy New Year.
>>
>>2097580
The only realistic thing in all of this is that eating an entire box of cereal makes you fat really fast.
>>
>>2097565
>realistic Spiffo sex doll on sale IRL
Holy boughted
>>
>>2097565
>"look goy, here is your "buff", the game is genuinely unplayable without it activated at all times" by nerfing the player character with a default 0.5 damage modifier
they already do this but with attack speed lol
the attack swing animation is slowed unless you have level 10 in the relevant weapon skill
>>
>You can swap the java module for the 2025 version with literally no downsides and it gives you more FPS for free
Why is this not default for the game???
>>
File: faggot_dog.png (155 KB, 365x358)
155 KB
155 KB PNG
LATEST NEWS
>Since Last We Spoke
October 17, 2025
>Merry Christmas!
December 24, 2024
>>
>>2098969
Imagine spending literally a fucking year for a blog post.
This is fucking embarrassing at this point.
Also, recent ingame event that pisses me off.
>Go to military surplus store
>Huge fucking green military boxes
>ALL EMPTY
They removed the ability for items on 'shelves' to have items within them but this has bugged out a lot of items that SHOULD have items within themselves so now most ammo places have a small fraction the ammo they should be having.
Also finding M14 magazines at police stations and surplus stores yet not a single one actually IN the fucking places. Who keeps mags for a gun they don't even have???
>>
Timetraveler from 2030 here. Zomboid just added gunsmithing but what that really means is guns are divided into 10 different parts unique to each gun with their own condition that are uncraftable (you can make worse ones with 8 blacksmithing and 10 gunsmithing).
Half the gun and ammo spawns have been replaced by said gun parts and if any part has it's condition drop below 90% your accuracy and damage is instantly halved.
Guns now also spawn with randomized condition parts and if a part has below 50% condition the gun has a chance to explode on your character's face and instantly break alongside causing severe burns to your hands.
There are no new guns and all the new gun modifications are just worse versions of existing ones that you can craft yourself after investing 100 real life hours into crafting.
>>
>>2099026
I'm not convinced the m16 is actually ingame and that players are just making jokes via mods and shit.
I have increased loot amounts and have scoured every gun store and army base, in MULTIPLE playthroughs and have not found a single one.
What the fuck kind of retarded loot chances is this, it's the main army rifle of the time yet you find more hillbilly double barrel shotguns in the army crates.
>>
>>2099033
It's genuinely not even worth finding for how rare it is. If you use it as an automatic rifle you'll go from 100 to 0 condition shooting a single horde and waste fucktons of ammo.
If you dont you are better off using a pistol or a regular hunting rifle.

Also unrelated but it's kinda funny how vehicles and fire completely trivilialize every sandbox zombie game that has them.
>>
>>2099046
I remember before vehicles were added, going to other towns was a genuine challenge as there'd often be loads of zombies on the road and you had to bring enough supplies for ingame days of walking.
But with a car? Fuck it! Go across the whole map in one day! Who gives a fuck! Every town is the same anyways so just go to the POI's and you're set!
>>
Zomboid loves randomness for the sake of randomness instead of making it actually have a purpose ingame
>Going down a road in the middle of nowhere, I haven't been here before
>Random dead zombie literally in the middle of nowhere next to a rock
>Okay pretty cool! Secret zombie corpse? Okay maybe he has a special key for a vehicle in the next town? Or a cool gun? Or some food? Or ANYTHING
>Nope literally just clothes and nothing else, nigger didn't even have a wallet
>Well fuck that I suppose.
>>
Who would've thought there'd be no axes or garden forks at the fucking gardening superstore ingame?
I can go down to fucking bunnings right now and they have about 40 of the fuckers each and god knows how many in the warehouse.
>>
>>2097753
maybe we can win this
>>
>>2091840
The game is fun if you treat it like 'nomadic zombie hunter simulator' and use a car to go from town to town
It completely shits the bed if you stay in any one place for too long
Which is hilarious because almost everything they add is for the second style of gameplay which doesn't fix the core issue of it being BORING
>>
Well that settles it, the new dumbest thing I have ever experienced. Not a single fishing rod in the bait and tackle store. As if that makes any fucking sense.
>>
>>2094667
flash lights from the 90s were battery killers. they did not have LEDs then, they used tiny bulbs with all the efficiency loss of an incandescent.
>>
>>2092083
Lemmy is not the most sophisticated operator.
Why is he the frontman if he's always blowing up?
>>
>>2099568
They made less light than LED's but they ate about the same amount of battery per second.
>>
>There's 10 niggers outside a house all with a copy of the house's key
>But none of them own the fucking car at the front apparently
>>
File: look at him.png (189 KB, 442x330)
189 KB
189 KB PNG
>>2099489
>he got baited into the bait store
>>
>>2099585
Same as any other small company, his cash and lines of credit built the business so he feels it's his to run into the ground.
Being victim of your own success and wholly unsuited to an executive role at the new larger and more public-facing company you've built isn't unique to this industry.
>>
The game is fundamentally flawed if going to the place where you should find X item, does not yield X item.
They might as well make trees not drop logs half the time or some shit.
>>
>>2099251
Please understand, all the previous residents of the town spent their last moments destroying all the axes and forks before turning into zombies
>>
>>2100328
Its bafflingly spiteful from the developers though.
Bragging about fucking 'realism' when apparently there was the great axe and pitchfork recession of '93 in rural towns.
Also how the hell are shop tools allowed to spawn in non-pristine condition? Who the fuck is chopping down 10 trees THEN putting them back on the shelf???
>>
hello friends, I'm here again to bitch about the game I haven't played once in the last 6 months
>>
>>2100351
Kickass, what's your complaints, express them.
>>
>>2100355
B42 bad, Lemmy is a faggot, TIS is actively malicious
aight that's it for today, see ya tomorrow lads!
>>
2100363
Oh you're that retarded leftist faggot who tries shitting up the threads. No (you) for you Rajesh.
>>
I didn't even say anything offensive to your believs, /pol/nigger
>>
File: stupid culture war.png (86 KB, 1350x569)
86 KB
86 KB PNG
>>2100379
>>
>>2100338
>Who the fuck is chopping down 10 trees THEN putting them back on the shelf???
Lemmy
>>
>enter a store that is completely sealed up with security gates and has very obviously NOT been looted by anyone ever
>sorry chud the gun store owner took all the guns and ammo with him before he locked the store :)
>>
>>2101071
>And of course, that owner didn't have a secret cache anywhere on the map
This is one of the things that kills exploration, there isn't a single spot in the game (outside of maybe le meme baseball bat factory) that is an actual treasure. You will NEVER encounter a really really good stash. Players would bother exploring if you could randomly stumble upon huge caches with tons of weapons or food, something at least 20 times bigger than any survivor house. But no, the loot you'll find will always vary from dogshit empty to just good.

To me at least, one of the biggest draws of a TWD apocalypse is this idea of exploring dangerous places, being unlucky for a while and finally regaining hope when you stumble upon something great. But this never happens in Zomboid, despite all the setup being there already.
>>
>>2101071
>>2101202
>Why are buildings so empty of loot?
>Because they've already been looted CHUD! That's why there's so many zombies outside too!
>But the doors are intact, so are the windows, it was looted despite being surrounded by zombies and being perfectly fine visually?
>The zombies eat anyone who tries looting the building! Fucking bigot!
>So there SHOULD be loot inside?
>The looters turned into zombies! Fucking educate yourself.
>So some of the zombies should be packed full of loot then
>S-SHUT UP! FUCKING SHUT IT DOWN!
>>
File: potato.png (420 KB, 600x600)
420 KB
420 KB PNG
>>2101863
>be me, average joe from the 90s
>hear a loud noise
>grab everything from my shelves and bury them in the yard
>grab all my clothes and burn them in a big pile
>siphon my gas tank, hit my car with a hammer, pop my wheels, and throw my car key in the woods
>mfw it turns out it was just my alarm clock
>>
>>2101202
>You will NEVER encounter a really really good stash.
You actually might, but it will be by an accident of pure RNG and not by logically deducing contextually sensible loot locations through consistent environmental design.
>>
>>2091840
I used to like this game, but it has this weird issue where the better you get at surviving, the less fun it is. Now I can only get into it if I have my retard friends to babysit
>>
>>2101202
I actually remember stumbling across an apartment building in March Ridge that got flagged as a survivor home. Every single room was loaded with guns and quality melee weapons. Tons of food too. I've never had it happen to me since, and that character died in a car crash shortly after.
>>
>>2101948
they patched that so now it's a handful of containers in the building rather than all of them (so that it's inexplicably not worth it anymore to clear them out for the supplies)
>>
>>2101948
As anon already said the military apartment no longer can spawn as a survivor house, only a single room of the whole complex becomes a survivor zone.
They also filled all the cabinets with instrument cases just to spite players who were finding gun cases in there. You know.
IN THE MILITARY APARTMENTS.
>>
>>2101996
>IN THE MILITARY APARTMENTS.
If I wanted to be INCREDIBLY charitable I would argue that's actually legit, because March 93 is when that faggot Clinton banned people on base having their own weapons and they had to store them in the armory. In fact, that prohibition continues to this very day.

Of course it's not like lemmy or anybody else at TIS has any fucking idea about any of that except that one guy they hired like 2 months ago, and he almost certainly had nothing to do with that change.
>>
>>2102012
So where's the town's armory with like a thousand guns?
>>
>>2101953
>>2101996
Are you fucking serious? That was legitimately the coolest thing I ever found in this game. Why are they going out of their way to make things harder to find?

>>2102012 is probably right. Not in the lore explanation, but on TIS being completely retarded. It's like they're trying to kill this game. I'm never making the switch to B42 I swear to God it just sounds awful
>>
>>2102022
Conveniently off the map of course! do u rike it?
>>
>>2102023
>Are you fucking serious?
100% serious, was patched out when a couple players reported having too much fun in the game. You know, because games aren't supposed to be fun at all or anything.
The worst thing is that the apartments themselves are fucking dangerous to clear, they're dark, lots of rooms that can contain zombies and you're easily backed into a corner.
>>2102025
Thanks Lemmy, that the military town in the 90's doesn't have any guns or military equipment.
>>
>>2102022
I ate them all.
>>
Is there a mod that makes loot actually realistic? There's no reason I should be running into a pristine, untouched home in an upper class neighborhood only to find a piece of beef jerky, lettuce, and some salt
>>
>>2102027
The military in the 90s didn't have the budget for equipment! They certainly didn't just come off a major combat operation or anything!
>>
>>2102023
>>2102027
It's unrealistic and immersion breaking for the player to enjoy playing Zomboid. A real zombie apocalypse would not be fun.
>>
File: 750567.gif (2.21 MB, 351x333)
2.21 MB
2.21 MB GIF
>>2102012
>March 93 is when that faggot Clinton banned people on base having their own weapons and they had to store them in the armory. In fact, that prohibition continues to this very day
I guess it says something about how effective this was that I didn't know it was even a thing because for 30 years there's routinely been stories of guys on army bases going apeshit and annihilating their families or other servicemen, great work bill
what exactly is that accomplishing and why is it making anyone feel better? gomer pyle having a gun is still going to happen at some point, it's kind of the whole idea
>>
>>2102030
Just increase the loot up to normal or so, loot is still sort of rare but a lot more tolerable.
If that's not sufficient, pump it all the way.
>>2102031
No way that 90's rural Americans in the military wouldn't break protocol here and there, especially when a fucking zombie apocalypses is happening and they live right next to the SECRET ZOMBIE FACTORY.
>>
>>2102035
>No way that 90's rural Americans in the military wouldn't break protocol here and there, especially when a fucking zombie apocalypses is happening and they live right next to the SECRET ZOMBIE FACTORY.
There you go using logic again, you should know better by now.

>>2102034
>what exactly is that accomplishing and why is it making anyone feel better?
I hate to bring politics into it but there really isn't a way to answer the question otherwise: it's quite literally 90s liberal anti-gun brain rot that made no logical sense but made great sound bytes for elections.
>>
>Whetstones can appreciably be worn down to uselessness
Since when the fuck did anyone ever over-use a whetstone IRL? It's a fucking rock, you'd have to sharpen over a thousand knives to make it useless. Maybe ten thousand.
>>
Can't wait for the next "realism" being you run out of oxygen after being alive for more than 5 minutes
>>
>>2102040
>New mechanic: Breathing
>Hold Q to take and exhale a breath, not doing so will result in player losing HP until death
>Yelling can no longer be rebinded to anything but pressing Q
>Hope you don't make a mistake by pressing instead of holding!
>>
>>2102039
If you were using something like natural sandstone you found in the woods then yea you can actually wear it down an appreciable amount in an afternoon if you really tried. But if you're using a manufactured whetstone that shit will outlive you even if you used it every day.
>>
>>2102040
>Forgot to press the breathe button lmao nerd now your character is dead
Would fit right in with all the other bullshit mechanics in the game. "Simulate a realistic zombie apocalypse" my ass
>>
>>2102043
In context, the manufactured ones not just some rocks from the woods.
>>
>>2102046
I figured, but it's a noteworthy distinction.
>>
Fishing is in a really weird state right now.
It's pretty close to useless with low skill levels but really fucking good at higher ones (5+)
But the equipment is kinda bullshit, you can easily just use twine and paperclips in place of fishing line and hooks.
Quick stop to the offices for a box of paperclips will last you well beyond your patience for playing the game, and twine is made with ease from wild hemp.
>>
wild hemp deez nuts lmao
>>
>>2096811
You're not gaining any weight because you didn't believe hard enough in the heart of the carbs.
>>
I fucking hate the weight system. "You're eating enough food to survive but you're actually supposed to eat more than that and we're not gonna tell you when you've eaten enough or too much
>>
File: acceleraniggas.mp4 (53 KB, 220x166)
53 KB
53 KB MP4
>>2102132
Yes
easily the worst part of zomboid
very silly that your body has such momentum in either direction and makes managing weight feel like such a chore
>>
>>2102132
>The player can somehow go into the negatives with carbs
Once you hit 0 you should start losing weight, that's how energy works for fuck sake.
>>
>Fishing is determined by the player's temperature not by the world's temperature
>Literally put on some jackets to get nice and toasty and more fish appear
Lol, who programmed this crap?
>>
>>2102421
No, there's no fucking way, I refuse to believe it
>>
>>2102421
Please be real
>>
It's real, go ahead and test it out yourself by fishing in winter then put on million layers of warm clothes and campfire next to you and fish
>>
>>2102428
>>2102503
100% real, check the code, it only checks for player temperature. So fish can refuse to spawn if you're not wearing enough clothes, conversely they can show up in fucking winter if you just wear some jackets.
>>
I sort of wish fishing IRL worked like it did ingame.
>Sit next to a campfire and read a book.
>Next day repeatedly pull out 30kg pike from a fucking worm and paperclip hook
>>
>>2102023
>Are you fucking serious?
Yes, I can attest to that. Then we'll get the shill saying Lemmy isn't malicious, kek.
>>
>>2102577
There really anyone in this thread that would defend this game? Everyone I see here is (rightfully) bashing the game for all its flaws. Well past the point of being brutally honest. It's like a full massacre of trve
>>
>>2102702
there is genuinely nothing to defend, and even if someone has a different view on something they'll immediately get dogpiled by local schizophrenics that have turned hating this game into a part of their personality
>>
>>2102702
There's a few ragebaiting faggots who try to upset people who want this game to be better, while calling everyone else unhinged.
>>
The average 90's V8 beefcake diesel 4WD was unable to tow fucking anything according to Zomboid.
>>
>>2102421
The average joe in the 90s was capable of bending reality to his will.
>>
>>2102702
Enjoying it so far, but definitely in the "wat do" phase now after figuring out how to survive.
It just feels like the Sims with slightly more lethal danger.
>>
>>2102708
>Muh part of identity
Meanwhile you trannies inject your tranny identity into every single game you can, kek. I experienced everything Zomboid has to offer almost 4 years ago, Lemmy has released nothing but nerfs motivated by spite, so yes, my only interactions with the game these days since TIS is releasing literally one single dev blog a year (and it's to sell you a plushie), is watching Retanaru's recaps and writing and reading quick quips in those threads.
>>
>>2102977
not sure why you're bringing up trannies out of nowhere
chill out and go play something good instead of having a daily meltdown over this garbage game anon, it's not healthy
>>
>>2103010
Every single time >>2100626
>>
>>2103038
it doesn't even make sense in this context
>>
>>2103039
>>2092353
>>
>>2103042
I mean... you literally took the "have turned hating this game into a part of their personality" part of the post and somehow connected it to trannies, which makes no sense whatsoever
but it seems these arguments won't help much if you call everyone you dislike a leftist tranny
I hope things get better for you, maybe one day Lemmy will stop living in your head rent free
>>
>>2103058
You are a leftist reddit tranny if you argue exactly like one, and your desperately passive-aggressive way of arguing to larp as a woman doesn't help your case. All lemmy shills shall hang from trees.
>>
I think PZ is in a good enough state to go Gold and I would also like to pay the executives (but only the executives) of TIS extra money just for the great job they did!
>>
>>2103077
Can you tell me what my case is? What are we arguing about right now?
>>
2103085
Bro this isn't even b8, it's just throwing the tackle box in the lake.
That might explain why the fishing shop doesn't have much in stock in zomboid.
>>
>>2103077
>>
File: gokuzomboid.gif (1.5 MB, 637x358)
1.5 MB
1.5 MB GIF
>>2091927
to be fair getting paid to basically do nothing/minimal work that u can infinitely delay for whatever reason is a pretty sweet gig for a probably unemployed zomboid modder

>>2092155
faggot

>>2101202
you can find survivor houses and modify loot values

>>2102702
its hard to defend this game not because theres nothing to actually defend or like but rather because most of these threads are filled with niggers that chimp out at you if you dare to have a more neutral view on the game. Some schizo faggot here keeps trying to attach culture war bullshit on it
>>
File: 81tD+ui2irL.jpg (332 KB, 1266x2560)
332 KB
332 KB JPG
>>2102138
I think its kinda gay too but it sort of makes sense. Your character is constantly stressed out and in some form of depression, not to mention having to fight dozens of zombies daily, run around, carry heavy stuff, so on and so forth. Just wished it reflected realistically more because the only way you can legitimately counteract it in my experience is to just drink nothing but maple syrup for 7 ingame days
>>
File: ihaveadream.jpg (2.03 MB, 2560x1438)
2.03 MB
2.03 MB JPG
First tomato harvest of '94 on MLK Day. Took the long weekend to read, patch clothes til the thread ran out, and get a bit fatter.
>>
Has anyone here ever actually set up a server?
>>
File: appeal to triviality.png (395 KB, 800x800)
395 KB
395 KB PNG
>>2104157
>neutral view
>I'm super duper neutral but I would NEVER EVER disagree with reddit
Faggot, you glow so much it's unreal. You have no arguments because like all leftist bitches, you constantly attempt social shaming and appeals to triviality. Kill yourself, make the world a better place nigger.
>>
>>2105085
Game doesn't have multiplayer and hasn't had it for a year now. No way to start a server.
>>2105238
I'm still shocked that some of Zomboid's budget goes to shitting up the 4chan threads of all places.
Imagine predditors faces when they realize their money is going to 'own the chuds' instead of developing the game kek.
>>
>>2091840
really? you can't do that anymore? are they going to head the same way as 7 days to die?
>>
>>2105245
You can't tear clothes straight from containers/corpses anymore
You also can't start/add fuel to fires with right click anymore
You can't even fucking remove items from cars without first adding them to your inventory THEN dropping them lmao
>>
>>2105048
>all those water containers
why not set up base next to a river
>>
>>2105337
Water containers are a perfectly viable way of making bases.
Although yeah it's way fucking easier to just live next to a pond or river for infinite water and infinite fish.
>>
>>2105344
The water acts like a natural barrier too, you won't get migrating zombies from that direction. But desu I can't be bothered to drive every week just to fill containers lmao especially with crops
>>
>>2105354
If only water fell from the sky.
>>
>>2105354
A few water containers will keep more water than you'll ever need to use.
>>
>>2105245
>are they going to head the same way as 7 days to die?
Lemmy isn't nearly as much of a jew as the Fun Pimps are.
If he strips the game off something, it's purely out of spite, not the sell it back as DLC.
>>
>>2105423
not often enough for me in winter

>>2105431
I have a few barrels and a water dispenser in my base but I like the mental security of having unlimited water close by
>>
>>2105488
Just make MOAR barrels.
>>
>>2105085
Yes, it was fun until they started changing mods every day based on the whims of the thread

Also pvp was dogshit. I like the idea of pvp being on but zomboid pvp is the worst pvp experience I have ever had
>>
>>2105502
>Also pvp was dogshit. I like the idea of pvp being on but zomboid pvp is the worst pvp experience I have ever had
People who say they want fucking bandit NPCs have never done pvp on PZ because it's fucking atrocious.
>>
File: 3178000365.jpg (138 KB, 615x344)
138 KB
138 KB JPG
>>2105337
It's annoying walking to the lake and it took a while to grind enough carpentry for rain collectors.
They're useless now, except for the cookpots for lazy stew, but enjoy the 28 Days Layer vibe.
>>
File: 1651094189255.webm (2.94 MB, 624x350)
2.94 MB
2.94 MB WEBM
>>2105537
you mean getting your head stomped in by a naked nigger isn't fun?
>>
>>2105537
People who say they want bandit NPC's have no clue that the only way bandits could survive a day ingame is if they outright cheated in melee.
Just what the game needs, cheating sprinters with melee weapons and GUNS.
>>
File: 1673472609638945.webm (2.73 MB, 1280x720)
2.73 MB
2.73 MB WEBM
I wonder if the new aiming system will make the ranged PVP feel at least a little bit better
>>
>>2105571
Because the game doesn't have Dwarf Fortress autism you can repeatedly get lodged bullets in the head and shrug it off as long as you eat some chips and have bandages.
>>
>>2105563
>zombie apocalypse turns into nigger apocalypse
Truly terrifying.
>>
>>2105579
I so wish the game had the dwarf fortress autism it pretends to have
>>
>>2105240
The money is entirely wasted since Zomboid has been pretty much abandonware for 4 years at this point. people who do not respect their EA promises should be forced to repay every single customer with 100% interest then hand over the reins to someone competent, or be killed. You made a promise, you deliver, or you pay the consequences. The Valheim/Zomboid scams must stop.
>>
>>2105854
more like incompetentware
>>
>>2105563
the samurai fear the 10 str 10 fitness naked giganigga
>>
>>2105240
Well yeah but that's build 42. Nobody's made a build 41 server? It's /vm/ for fuck's sake
>>
File: -pzg-.jpg (107 KB, 1024x768)
107 KB
107 KB JPG
>>
File: 1709505883078565.jpg (89 KB, 800x800)
89 KB
89 KB JPG
>>2106305
The skelly is Lemmy right?
Let's not pretend he accepts suggestions or engages with the community beyond blog rants.
>>
>>2105870
Lemmy has been openly spiteful for more than 10 years, and many decisions are undeniably just spite. There is incompetence, but there is primarily malice. A kid can suck at doing his math homework, but if he "accidentally" stabs your hand with his pen 10 times, he's just a little shit.
>>
>>2105727
Adventure mode in a world that's fallen to necromancy is a zombie survival experience far superior to PZ.
>>
>>2106305
>I fucking hate my community
>Want to play nice with them?
>NO
>Want to give them what they are asking for?
>NO
>I WANT TO HATE THEM FOREVER
>>
>>2106463
When a kid does the occasional wrong answer, it's just a stupid kid.
When the kid starts writing essays about how capitalism is the work of satan and that the homework should be offshored to chinese companies or cut up into payable questionnaires, that's a spiteful little faggot.
>>
>Developers make official new stance of 'we will never give out an ETA'
>Excuse is that they kept getting harrassed
>Look into the issue
>It's because they never met a deadline, ever, not once, and often exceeded them by YEARS not weeks or even months
>It's literally a nigger shooting themselves in the foot and blaming the gun instead of their retarded lack of impulse control
>>
Is there a name for the style of development where gamedevs just add bugs for the sake of removing them to make them look good while not actually doing any work?
>Whoops we fucked up crafting, sorry guys we'll fix it immediately instead of actually working on the game
>WOW THE DEVS ARE SO LE BASED AND NOT SPITEFUL! THEY FIX ISSUES THEY CREATED!
>>
>>2107434
>"How fucking dare you expect me to release the update when I said it would be released?! Game development is hard! We need more time!"
>>
>>2107473
>How DARE you judge us according to the standards we ourselves created! Fucking goys, the chutzpah of you all!
>>
>>2091854
fence the ENTIRE thing in so zombies don't spawn anymore. Some testing confirmed that any area, nomatter how large, will not spawn zombies if enclosed. If you stay far enough away from the walls zombies will not be aggro'd to attack the walls.
>>
>Zombies cannot fall over if shoved from the side
This is some bullshit, why the fuck aren't they easier to push over from the flanks?
They should be hardest to push over from the front, easiest from behind, and easier from the sides.
>>
B41 random zombies is tuff lol, also for some reason when I shove in a zombie's general direction (miss) while they bite me I don't seem to take damage anyway is this normal or am I just lucky
>>
>>2107539
Because the game is a jerry-rigged piece of shit built off of isometric sprite combat while being a clunky sims 2 3d character system, it means that whether an attack 'hits' or not can be complete bullshit.
There's no way to tell if a push will stop a zombie from attacking or if it'll completely ignore it.
>>
>>2107546
>jerry-rigged
Nigger-rigged
>>
>>2107472
post like this sound unhinged honestly.
>>
>>2107585
Get back to work Lemmy, stop making bugs just to delay promises.
>>
>Claustrophobic triggers in large open rooms that the fucking player character canonically lived in, meaning they canonically NEVER SLEPT
>It does not trigger inside of a fucking car a fraction the size
Can Lemmy program any amount of consistency in this retarded game?
>>
I don't k now a whole lot about this Lemmy guy. I wonder if he has any industry experience as a programmer. Lemme just-

>Driv3r

That explains a lot actually
>>
The only thing I really can't understand is taking AWAY right-click context options. That's honestly really stupid. Has anyone told them how stupid that is yet? We'll have to interact with the awful crafting and build menus anyway, there is no reason to make routine tasks more difficult.
>>
>>2107658
People weren't actually using the craft/build menus because they suck ass.
So how else are they supposed to force users to use the menus?
>>
>>2107660
but you have to use the menu to do certain things. not everything can reasonably be covered by context menus.
it's very easy to ascribe malicious sentiment to such a change, i really just think there is another reason like they want to clean up the menus or figure out how to make it intuitive in other ways. designing a good UI that works well is really hard. but it still just crazy to take away something as useful as right click window boarding. if they take away right click log sawing, i'll be pissed. you have to saw so many more logs, practically the entire game especially if building. even with favorites it takes me a solid 3 seconds or so to get to my favorited options in the craft menu. i'm not doing that hundreds of times.
modders will probably fix it.
>>
>>2107667
oh yeah, the most annoying thing about the menu is that you can get ganked so easily in this game, the player should not have to pull up a menu unless they're in their base imo. there should be right-click context for more things, not less.
>>
>>2107667
You don't need to use the menu for anything actually useful.
>B-But to craft weapons!?
Barely anybody actually does it, they just use shit they find in houses.
>>
I've refused to touch build 42 because of the lack of multiplayer. Can I get a qrd on how bad the weapon/armor crafting is?
>>
>>2107675
The weapon/armor crafting ranges from actually sort of fun, to downright disrespectful of the player's time and patience.
Are you trying to build some spears? Stone axes? Simple shit? Perfectly reasonable and doable without literal IRL days to make a couple items.
Trying to make a sword? Metal armor? Don't fucking bother, you're going to die on default settings before you finish a single item.
>>
>>2107596
>spawn in what is supposed to be YOUR house
>lack most basic things you can find in a house, often don't even have a single spare underwear
>your car is completely smashed, out of gas, and you lost the car key
Considering your house is missing a ton of stuff, I'd say all the weird quirks make sense: Your character is just a massive retard.
>>
>>2107751
When you're running out of food in your pristine house in the zombie apocalypse, underwear looks pretty tasty
>>
>>2107667
they want to release the game on consoles for B43 to milk the potential playerbase even more
they probably think having a right click context menu with the controller would be too unintuitive for console players so they'd rather rework it entirely into non-existence
>>
>>2107762
I'm guessing the PZ character is the reason car batteries have a warning label against drinking the battery fluids.
>>
>>2107769
Hey, if the alternatives to the right click menu weren't so shit, I could live with it being removed

Too bad they're shit
>>
>>2107675
You know those minecraft tech mods where you need to build 10 different workbenches and spend 10+ irl hours before you can make basic iron tools?
Imagine that but add in runescape skill grinding and loot RNG/scarcity.
>>
>>2107964
Also unlike Runescape where if you die, no biggie you keep your skills. You lose ALL your skills if you die in zomboid.
The whole point of games having long-ass grinds is because you're intended to keep moving forwards endlessly.
Zomboid's developers are fucking retards and thought that adding a way to not just go backwards but BACK TO THE START would be a good idea for a singleplayer game.
Imagine you're playing CoD and every time you died in the campaign you had to do 2 IRL weeks of military training ingame to get back to the mission.
>>
>>2107964
and permadeath
>>
>>2107982
you can turn off transmission, or mortality, or both.
if you can't get infected it's very hard to die, i suppose it's possible to get mobbed but lets be honest, most people just get unlucky bites and kick it. turn off infection mortality, turn up the number of zombies and turn down the loot if you like, or don't. shit, turn off zombies and just play the scavenging/crafting game.

sometimes when i have to wait for the bus or something, i will imagine i woke up today and the city was devoid of humans, and what would i do, if i had an entire city and no other humans to fuck with my last man LARP?
>>
>>2108277
>sometimes when i have to wait for the bus or something, i will imagine i woke up today and the city was devoid of humans, and what would i do, if i had an entire city and no other humans to fuck with my last man LARP?
>immediately start jerking off
>>
>>2108280
i don't need all of humanity to Left Behind to enjoy a wank

i'd probably like, make a library or some super nice house my base, secure a vehicle, and start hitting up all the stores. when you think about how much food is in a super walmart... i think the nonperishables would sustain you for several years, if you ate everything. that's just one store. there must be millions of calories in cans in every grocery store.
>>
File: file.png (11 KB, 126x74)
11 KB
11 KB PNG
>>2107675
>I've refused to touch build 42 because of the lack of multiplayer.
Multiplayer is out there, just not on the workshop. It got nuked for making them look bad.
>>
>>2108294
If you were suddenly the last person around with no looting going in to whatever event transpired then yea you would basically have unlimited food and water. So much that you could actually experiment in cooking and just throw it out if it tastes like ass. Really the only downside is if you want anything fresh you'd have to farm it yourself or go drive out to an orchard to pick it yourself.
>>
>>2108593
>>2108294
An addendum, actually the worst part is that because all gas is contaminated with goyanol you would only have 3-6 months to do any long distance traveling or hauling you wanted to do before gas starts to break down into unusable shit that clogs your engine. Which really means if you want power you better get some solar and batteries set up quick or you're shit out of luck.
>>
>>2108607
what about diesel?
i live in southwest usa, there are miles of roads with nothing on them, nothing at all. so if i had a breakdown driving between cities it would be very bad. the only problem with my current one is not a lot of rain. if i had a cities worth of bottled water that might not be a problem for a while...
>>
>>2108621
I think current diesel is good for about 6-12 months. Though I was thinking more about gas, avgas for small planes at the airport doesn't have goyanol in it so it should last considerably longer but I'm not sure how regular engines made for 87-91 octane would handle 110 octane.
>>
>>2108582
Wait, there's a working MP mod?
The one on the workshop didn't manage to get it working before it got pulled
>>
>>2108607
Fun fact, ethanol-free gas can last for two years if it's treated with stabilizer and stored in a steel container
>>
File: underworld-947359631.jpg (48 KB, 500x410)
48 KB
48 KB JPG
>>2108607
>>2108745
All grades of fuel will eventually degrade from oxidization of hydrocarbons and moisture contamination.
Avgas has very few impurities but will still rot in perfect storage conditions if enough time has passed.
Every auto gas company has their own proprietary blend of stabilizers and additives to junk up your engine, even in 1993.
>>2108621
If this were real, diesel and natural gas powertrains would be your best long-term option, but you'd need a good bit of farming and refining infrastructure to produce fuels sustainably at any kind of scale.
>>
>>2108957
>if enough time has passed.
Sure, obviously. But the enshittified gas we use on a daily basis decays insanely faster than it otherwise would. Long term gas will eventually become extinct if you're a single person, it's just a question of how long that takes.
>>
>>2109022
Lead-acid batteries might last a bit longer, but you'd still be back to the stone age after a few years without a large group of survivors.
>>
>>2109094
I don't know much about battery lifespan, lead/lithium or otherwise. How long could you reasonably expect before you're totally back to the stone age?
>>
>>2108277
That's the big issue with this game. Its infection system is the only challenge it really offers. It gives the game its personality too. Turning it off makes it boring as fuck. The issue is entirely with the skill system, not the permadeath
>>
>>2109184
3-5 years for lead-acid, 5-10 years for alkaline and lithium in ideal conditions.
If you know a bit of basic chemistry you could make your own simple batteries, but compared to manufactured pre-apocalypse products they'll probably be absolute dogshit.
>>
its interesting to observe how 4chan (unmoderated from zomboid devs) and reddit (actively censored) have both become echo chambers of pure retardation when it comes to discourse relating to this game
>>
>>2108277
That's not default settings, when discussing the game it's best to assume regular settings and what the retarded developers intend.
>>
File: Zomboid Devs.png (870 KB, 1561x693)
870 KB
870 KB PNG
That one time when the zomboid devs asked the community to kill themselves lmao.
>>
>>2110057
let me guess, they were going off because some people on the internet said mean things and blowing it out of proportion
>>
>>2110065
This was back when their laptop which contained the only up-to-date version of their build was 'stolen'.
People called them out for either bullshitting, or being incompetent.
Every single developer flipped their shit and accused the fanbase, their CUSTOMERS, of being assholes for daring to actually want the product they purchased.
>>
File: file.png (50 KB, 501x81)
50 KB
50 KB PNG
>>2110057
Lemmy really ran with idea didn't he
>>
File: politicsinmods.png (73 KB, 892x262)
73 KB
73 KB PNG
>We reserve the right to remove politically themed mods
Oh that's great! So you'll remove all of them, right? Neutral stance?
...You'll remove ALL of them right?
Oh...Just the right wing ones, of course.
>>
>That fun time when the developers spent 2 years trying to make a server-side multiplayer system for the game to stop 'cheaters'
>Cheaters were never an issue as everyone used whitelists anyways
>Deadline coming up and our multiplayer isn't remotely close to being finished
>OHFUCK.jpg
>Shit out a client-side system in 3 months, full of desyncs and other annoying shit
>MISSIONACOMPLISHED.png
Still weirds me out nobody mentions this.
>>
>Zomboid is a game that we want to be playable with controllers
>Adds a fucking aiming system that needs mouse and keyboard
I don't get it.
>>
>>2110088
>it's a dangerous precedent that modders can add political messaging that could silently update in the background without it being evident that messaging wasn't from the developers
What? The fact that mods exist and that installing them modifies the game is self-evident.
>>
>>2110098
The amount of RAM needed to avoid desyncs in multiplayer is crazy, even setting it to 16GB doesn't help.
I guess you'd need to rent a dedicated server for at least $100 per month.
>>
>Need fishing lv4 book
>Check the fishing store, nope
>The library, nope
>The school library, nope
>The storage units, nope
Yep, fuck this game, using boosted loot and still can't find a single fucking book that I need.
>>
This game's loot system sucks ass at times, I drag and drop items and they just refuse to enter whatever container I drop them into.
I think if the game has a micro-stutter at the exact frame you drop the items, it doesn't count.
>>
>>2110125
I remember seeing that they gutted the amount of books that spawn. My build 41 runs are always overloaded with books and it feels fair considering the effort that goes into clearing a library. It's like the rewards are just never worth the effort
>>
>>2110107
The dangerous precedent would be validating the idea that developers have to be responsible for third party modifications for their software just because some people are gullible retards.
>>
>>2110146
It's fucking bullshit, the developers need to set 'thresholds' for loot tables, certain things should be a guaranteed chance to spawn.
>>
>>2110125
i have the opposite problem ive found every type of book except carpentry which is what i need. I generally dont care about anything else except mechanics but i found a bunch of those
>>
>>2092358
Those are both as bad to celebrate.
If you do one, you must necessarily be okay with the other, or a hypocrite.
>>
>>2110280
No reason to resurrect a political debate in the thread about the shitty zombie game
>>
I took a bit of a break right before the b42 launch so I'm just now getting into it, is there really no sandbox option to reduce weapon wear? Axes are going dull after using them for an afternoon and handles break like nothing. All these zombies must have had reconstructive surgery or something, absolutely loaded with steel rods that I'm hitting.
>>
>>2110438
Yeah, you'd think these "realistic" zombies would be getting more brittle. Like yeah, they're numb to pain and their muscles might be heightened a little bit (before they start decaying) but they shouldn't really be stronger than a regular human. I see these fuckers tanking baseball bats with nails straight to the head and barely reacting
>>
>>2110266
mechanics will spawn in many common loot lists besides just bookcases, resulting in multiple sets being easy to assemble.
carpentry i swear to god must have the smallest number of lootable sources, because i always have trouble putting it together. every poi and then diving into houses for that last book...
>>
>>2110438
maintenance is the skill that governs your weapons durability. it is highly recommended when you character build you try to get at least one level of maintenance in there, though it's not required as there are books. it will go up naturally as you use weapons. yes you will burn them faster at low levels; try to prioritize. i save my axes and lean into long blunt like crowbars/bats.
>>
>A wood gas generator is a gasification unit which converts timber or charcoal into wood gas, a producer gas consisting of atmospheric nitrogen, carbon monoxide, hydrogen, traces of methane, and other gases, which – after cooling and filtering – can then be used to power an internal combustion engine or for other purposes.
>Hitler’s personal views on wood-gas cars can be read in a 1941 issue of Motor Schau, alongside merry photographs of Der Führer at a demonstration of Mercedes-Benz gasifiers. ‘These are vehicles that will have special significance after the war,’ he said. ‘Oil comes from abroad, but this is the fuel of our homeland.’
lemmy is a retard
>>
>>2110720
Wood gas is a pain in the ass to use, but it also totally does work and we've known how to do it for a long time.
Lemmy is a fucking retard for not adding it, it's something that fits the skill system and makes for actual long term goals.
>>
Mods can add it, surely.
>>
>>2110725
>the future of project zomboid
>>
Project Zomboid should add more DIY survivalist shit
Since muh realism means we cant craft equipment that is better than what you find in a tool shop there should be more improvised stuff you'd use in a zombie apocalypse. Give me spikes in armor, spikes on vehicles, spikes on the ground (for zombies to step into).
>>
>>2111003
There IS spikes for armor. It's just that you need enough tailoring skill that you would have to literally fucking rip up an entire town's worth of clothing to get to that level.
And then you need enough metalworking skill that in the time you finally make that spiked armor, you're either dead or busy with something else.
The game is balanced around there being at least six player characters active at any point.
>>
File: 7da.jpg (73 KB, 480x320)
73 KB
73 KB JPG
>>2110057
>I could get a job ... and get paid three of four times what I'm getting right now.
>>
>>2110125
It was me! The average joe of the 90s, I needed something to wipe my ass.
>>
>>2111021
>They get literally 10 out of 12 months on paid leave and still complain about their wages
>>
File: 1761498989937999.webm (978 KB, 1280x720)
978 KB
978 KB WEBM
>wake up
>spend all day with PZ thread tabbed
>once or twice a day make disparaging comment about game
>if anyone has anything positive to say, call them "Lemmy"
for what purpose
>>
>>2111183
Even worse, it sounds like that dude actually plays the game despite finding it miserable. 1 more hour = 1 pesky lib owned
>>
I forgot to turn off the "looted houses after x days" setting. But i am playing with insane loot. Will that mean houses will be be empty later on because loot is so rare already?
>>
>>2107964
those mods are great though
the same cannot be said of PZ though, the crafting trees gives me 0 dopamine
>>2111201
Yes
>>
>>2091840
would
>>
>>2111195
Well I don't find it miserable enough to stop playing yet. Somewhere in this decaying mass is a good game that I used to love, and I want to find that again. Kind of like that roadkill that I used to fuck every day that got cleaned up one day, and now I'm left jerking off to pictures of deer instead
>>
>>2111459
Okay. That's weird about the roadkill. But I don't think the game's getting better at this point. The good game you thought you loved is the one that it tries or pretends to be, but isn't.
Play something good like Rimworld, Stationeers, or Streets of Rogue.
>>
>>2111507
>Rimworld
>>
me personally im waiting for them to add insanity to the game because the concept of being forced to manage your character on a psychological level is really funny and i kinda wanna run around like how rick was moving after lori died in twd
>>
>>2111183
Because it's fun, especially in an age of censorship, to tell the truth in your heart from time to time. Lemmy is a FAGGOT NIGGER AND SHOULD KILL HIMSELF. Saying this anywhere else is an instant-ban, and no matter how much you know you are right about something, it is demoralizing to always keep your thoughts to yourself.

Also, you're dangerously close to picrel >>2105238
>>
>>2111459
At that point just take a break and come back to it when you're ready. Playing through burnout will make you bitter and waste your own time.
>>
>>2111682
Burnout is not the issue. The game itself is the issue
>>
>>2111459
try playing with different settings/mods that change the core gameplay loop. Its what i did recently and its been a blast playing survivor mode with harder zombies
>>
2111183
2111195
>Samefagging this hard despite everyone here knowing who you are
Lol, lmao, no (you) for you!
>>
File: 1749416259626428.jpg (67 KB, 651x560)
67 KB
67 KB JPG
why isn't there a roll when you have your athletics up to fucking 5-8 when you jump down on something you don't fucking stumble like a dickhead?

Also how do you anons play the game? like youtubers doing challenges? i personally think the game should have an optional mode to at least leave the area to an extraction point similar to the helicopter event. at least you have something to work toward except just trying to survive and dying to a fucking infected cut

also where is that multiplayer mod i saw a few days ago? is it gone?
>>
>>2111932
>Infection mortality: Never
Makes for potentially lethal infection you can survive if you gorge food while sick.
>>
>>2111777
They're not typing the same. The fag who doesn't capitalize his shit is 100% a faggot who should be ignored but he's not samefagging you faggot
>>
>>2111535
Rimworld is unironically great and a huge hit. Have you been living under a rock?
It's so funny, DF existed for free for like 2 decades and no one touched it. Then Tynan made Rimworld and a ton of money and THEN DF goes on Steam kek.
>>
>>2112137
>The more-normie thing is more popular with normies
How is that remotely a revelation for you? How fucking retarded must you be?
>>
>>2111183
>>2111195
>>2111777
I did it for you, you're welcome
>>
What is there to do in this game? What are some goals I can set for myself past basic survival? Yes, I know there's barely any actual content in this game
>>
>>2112362
The issue the game has right now is that anything that is legitimately a longer-term goal is just boring as fuck to progress into.
>I want to fix up this car
Okay that's not so bad, lots of cars to rip pieces off of, although mechanics is a pain in the ass to grind.
>I want to make armor/swords/etc
Good fucking luck with that. You need high levels in almost every single skill which are each hard to grind, you need items that only spawn with RNG or even MORE skill levels.
All for items that are actually useless, armor makes you depressed and weighs way too much. And craftable weapons can be replaced with fucking spears, short bats and crude axes which do just as good of a job for a tiny fraction of the effort.
>>
>>2112366
Wait, why does armor make you fucking depressed?
>>
>>2112367
Wearing clothes that is more than basically a jacket, pants, shoes, and maybe some elbow pads results in the character getting 'uncomfortable' which causes constant sadness gains while you have it. Meaning ultimately you get massively depressed for wearing protective gear.
>>
>>2111932
>like youtubers doing challenges?
Basically.
I just crank up the difficulty until I live a few weeks at most.
Love me horde mod. Love me darkness is coming. Love me horde night sprinters.
>>
>>2112367
Wearing any kind of armor gives you depression, the more pieces you wear the more depression. So wearing armor day to day is unfeasible because your character will become so depressed he'll take 8 seconds to switch weapons. Also it doesn't even truly protect you, and makes you overheat very quickly. Armor is shit, just run around naked with boots and when winter comes just enough clothes to stop the cold.
>>
>>2112367
The average joe in the 90s doesn't understand the concept of custom fitting
>>
File: 1634838691252.png (609 KB, 763x681)
609 KB
609 KB PNG
>you will not say shit about the game
>you will not say shit about lemmy
>you will be a yes-man just like redditors and youtubers
>>
>>2112513
Am I retarded for RPing as what I'd do IRL and wearing actual layers in sub 10C temps? (B41)
>>
I play on a craptop and I set my sandbox to Insane pop but I'm worried about crashing when I eventually pullup to Louisville. Should I just keep my camera zoomed in when I'm in that city so I can preserve my frames?
>>
File: blondebrunetteredhead.png (611 KB, 1016x431)
611 KB
611 KB PNG
>>2112137
Almost like graphics sell games.
>>
>>2112646
DF had tilesets for ages, and the steam release gave the game a nice makeover.
>>
>>2112562
I'm a baby mode (sandbox reduced zombie settings) player but even on my rig I can tell when zombies are nearby just from my Steam FPS overlay. Haven't left Rosewood yet but I would drop everything to minimum before going there from what I've seen on YouTube and Reddit.
Intel Core i7 9700K @ 3.60GHz
GeForce RTX 3070 Ti (Gigabyte)
>>
>>2112555
No, but the game is. Anyway in B41 it doesn't matter too much what you wear as long as you don't overheat, but in B42, almost all armors introduced are worse than wearing nothing.
>>
>>2112669
ive been playing with armor for the last 30 days ingame and even though my guy is constantly hopeless and uncomfortable ive pretty much able to ignore it as ive killed 1000 zombies this way. The only issue i have is thirst but even then its not that big of an issue until i have to start moving between areas via long distance car trips. Nothing more stimulating in a game like this when you play like a retard and have to kill dozens of infected at a random gas station in the middle of nowhere while dying of thirst
>>
>>2112646
>normies would eat shit if it looked like a cake.
You don't say.
>>
>>2112669
Yeah in B41 sometimes (most of the time) when I'm inside a building at 22 degrees, which I assume is Celsius because not American studio, my character starts overheating and I totally understand why everyone on YouTube/Reddit runs around in their underwear cracking zombie skulls. However, I'll go outside and it'll say 9.5 or something and I'm wearing basically nothing but it's fine and I don't get how the temperature system works after that
>>
>>2112562
if you go to louisville you will die both in game and real life because your laptop will explode. i used to play the game on a shitty computer and everytime id go to louisville it would stutter/freeze every once in awhile
>>
>>2112666
>>2112686
gulp
>>
>>2112683
Getting any level of 'saddness' ingame is a pain in the ass because it extends the length of 'actions'.
They're already unbearably long enough already even with dexterous. I can't imagine how insufferable full depression mode is.
>>
>>2112669
So this "discomfort" system is why everyone is running around naked killing zombies saying "Your armour rating doesn't matter just run around naked bashing zombies"?
>>
>>2112797
Armor bites you in the ass in multiple ways.
1: It's not even a 100% chance of saving you, as if somehow zombies can bite through layers of fucking denim or leather, get fucked Lemmy
2: It overheats you, great so now you get tired and thirsty more, that can get you killed in a fight easily
3: It makes you uncomfortable, even more dumb shit to nerf armor, so now you're depressed all the time wearing it
4: It weighs you down. Every pound which isn't loot space or food or weapons is limiting your potential looting/killing abilities, that's shit
>>
>>2112685
It's yet another system that just doesn't work properly, unfortunately
>>
>>2112144
It's still a better game than fucking zomboid, retard. Not that PZ puts the bar more than 3 inches off the ground.
>>2112658
I've heard people say DF is pozzed now and I have no idea what they're talking about, but I haven't played for about 10 years. Is it?
>>
>>2112802
I guess Lemmy is a nigger who has never gone outside in the cold in his life? I'm Canadian and go outside with layers on just fine
>>
How do I make zomboid thrilling to play again, like it was when I first started playing it? It's just too easy
>>
>>2112860
>I've heard people say DF is pozzed now and I have no idea what they're talking about, but I haven't played for about 10 years. Is it?
pretty sure gay dorfs existed 10 years ago, but modern version of DF has a disproportionally high number of gender spectrumtards. Simple enough to fix, but the game also isn't !!FUN!! anymore, all the antics have been nerfed out and it just gets to slog
>>
File: pottery.png (2.51 MB, 1536x1024)
2.51 MB
2.51 MB PNG
>>2112684
You have no proofs
>>
Are spears bugged right now on unstable? Seems like I'm getting an absurd number of 1hits even with zero points in spears and without the stab animation. The regular swipe just mulches zombies in one hit.
>Change spear recipe to make them more difficult to craft
>Introduce a damage bug
>No one catches the bug because no one wastes time crafting spears
Bravo, lemmy
>>
>>2113304
The animation doesn't matter for crit rolls, slashing with the spear will have the same odds as poking, you just see slashing less often because there's no reasons to not use the full length of the weapon in PZ.
>>
>>2113304
spears were always OP and its by design. They have shittier durability though
>>
>>2113304
Spears have a few bugs.
They aren't classified as 'weapons' for some stupid fucking reason which leads to some hilarity.
Their crits are always 1 hit KO's regardless of the animation type.
They don't gain any benefit from maintenance so you can be a repair mastermine and yet somehow spears break super easily.
>>
has anyone tried this? its for muliplayer https://www.nexusmods.com/projectzomboid/mods/232
>>
File: Vm_logo.png (399 KB, 1842x1992)
399 KB
399 KB PNG
Good morning, fellas.
I'm one of the faggots that oversees our board's football/soccer/divegrass team.
Since it's a new season, we're renewing our Roster, so I wanted to see if you faggots wanted to be part of it based on this anon's suggestion >>2112471
>What's this?
It's AI vs AI football played in Pro Evolution Soccer, almost every board from 4chan has a team, and /vm/ is no exception.
>Okay, what to do?
Since we want/need new players, I want you guys to decide if you wanna be part of this, and if so, which character/meme you want to send as a representative so it gets polled with all other suggestions. If chosen, your suggestion will be part of our 23 player team.
Here's our team's wiki page and current roster:
https://implyingrigged.info/wiki//vm/
https://implyingrigged.info/wiki//vm/#Roster
If you guys have any question, don't be shy and ask away, I'm gonna stay around.
We also have a thread if you wanna make any other general questions >>2109753
Thank you all in advance and happy holidays.
>>
>>2114094
if I gotta mod back in multiplayer then I'm just not going to play the game. like seriously this is unreal, b41 was from 2021. b42 isn't even going to be multiplayer ready until 2026? like what a fucking joke. I'd rather just uninstall and forget that zomboid ever existed than cling on with buggy modding to reintroduce core things like multiplayer
>>
>>2114487
>until 2026
22 days, anon.
>>
>>2114487
then just do that already and stop posting here nigga oh my god
>>
I have 3 points in maintenance and my axes are still made of paper mache
>>
>>2114828
/vm/ is a slow board, it's not like it even needs the bump
>>
>>2115160
Lemmy has never used a tool in his life.
If someone sold me an axe that broke that quickly, I'd be swinging it at them.
>>
>>2096449
22 long rifle isn't even enough to kill living humans without magdumping three dozen rounds, let alone undead who wont stop without massive trauma. Its inclusion would be as meaningless as clay pottery oh wait
>>
>>2115851
.22lr to the head has a significant chance of killing you at any sort of close range lmao.
It's not a particularly powerful bullet but your skull isn't particularly durable to any sort of bullet. that's why we like helmets.
>>
>>2115859
I hate helmets.
>>
>>2115160
>I have 3 points in maintenance and my axes are still made of paper mache
Probably because of the double durability loss that is currently happening. In any case, tools should lose almost no durability even after years of use.
>>
File: file.gif (1.66 MB, 300x173)
1.66 MB
1.66 MB GIF
>>2115834
HEY LEMMY!
>>
File: 1747687933114421.mp4 (29 KB, 498x498)
29 KB
29 KB MP4
https://projectzomboid.com/blog/news/2025/12/unstable-42-mp-released/
new 'doid
>>
ayo just got the news
I might come back to the game, was eyeing the tomb's clothing mod
looks pretty good
>>
>Sitting in a car now makes claustrophobic people freak out
Eugh...
>>
Someone make a server or a public one we can join to form a clan.
>>
LEMMYGODS.... WE HAVE BEEN VINDICATED
>>
>- Barricades (except metal sheets) and Curtains allow some light to pass through them, even when vision is blocked.
Finally.
>>
>No patchnotes for spears having fucked up scripting
Lemmy you fucked up.
>>
>>2116511
Fucking faggots, they're doing the exact same shit as a year ago, releasing a broken mess in December just to say they technically released it on X year, and immediately going on an entire month of vacation after releasing a broken build (that's what "unstable" means, it means "fuck you, here's something that doesn't work) because of muh stress. Don't even play this shit, fuck Lemmy.
>>
and it only took them an entire fucking year
>>
Lemmy wonned
>>
I'm gonna be honest, I don't think I want to try B42 MP
Sounds just like it's going to be a very nightmarish experience, both because of B42 and because of the buggy MP.
>>
Oh great, now I can pester a friend to spend 1 IRL month to build a sword for a game with instakills!
>>
>>2116878
you lost
>>
>>2116878
>Shut up chud, we cannot release MP now because we're too busy working on ragdolls for months before!
>Here you ungrateful chud, your MP, btw we disabled ragdolls there entirely!
>>
>>2116887
I still have no clue why the fuck they added ragdolls.
All they had to do was add like three more zombie death animations and they'd be set.
Now whenever you use a gun, there's a fair chance that the corpse fucks up if it hits a wall and you can't loot it.
>>
>>2116878
me neither, B42 is a fucking mess
>>
on my way to crash every multiplayer server using one simple trick
>>
>>2116890
Most likely, they know that NPCs are impossible to implement in a satisfactory way, so they're pushing it back with as much bullshit busywork as they can to distract the playerbase. Daily reminder "no build will ever take as long as B41 to come out!" and "B43 will be the first NPC build". They cornered themselves and they know it, which is why they're so stressed and hateful.
>>
There's still no fucking way that NPC's can work in a glitchy game with one hit kills unless they outright cheat to hell and back.
>>
File: 54745'.png (785 KB, 732x467)
785 KB
785 KB PNG
>ALL mods broken
>minor lighting adjustments
>didn't walk back the notorious building menu changes, doubled down and added more
>no crafting additions (wilderness-only to forge, one of the primary design tenets of the update, is still impossible due to bottleneck items that are loot-only)
>still minimal transparency on what they're actually doing
>normie masses reinstall the game (numbers haven't actually spiked yet but maybe NA kids are in school) and ask where the fuck the rest of B42 is with bows, brewing, ragdolls etc
this was a thin attempt at repeating B41's MP beta but I don't think they're going to manage it until they shit out some sort of NPCs, people are going to sniff this for an hour and move on quickly until their mods update
>>
File: 2025-12-11_162132.png (16 KB, 1040x293)
16 KB
16 KB PNG
>>2116907
>this was a thin attempt at repeating B41's MP beta
They likely also just want to capitalize on the Christmas period to make another buck. Also what the fuck is that redditor new perk "Motion Sensitive", I couldn't even understand what it does reading the patch notes, they implemented the fucking epilepsy disclaimer meme as a trait, that's the trait you get after 2 months of "work". What a bunch of fucking repulsive tranny commie faggots, all of them.
>>
>>2116942
motion sickness?
>>
>2 months and all we get in terms of traits is a fucking permanent debuff that fucks over your enjoyment
Can we please get more traits that become bearable over time like cowardly?
>>
>>2116942
>what the fuck is that redditor new perk "Motion Sensitive"
Enables/increases nausea gain from driving in car it sounds like.
>>
File: brilliant lemmy ideas.png (96 KB, 1811x471)
96 KB
96 KB PNG
>>2116959
No, you zill get the "manually breathing" and "walking skill" memes unironically implemented and you zill like it.
>>
>THEY REMOVED ALL SLEEP-RELATED TRAITS
Want a character who doesn't need a fucking naptime session twice a day? FUCK YOU!
>>
>>2116942
cool, another useless perk I will literally never touch
>>
>>2116959
The lack of dynamic traits outside of weight and fitness/strength is horrible.
>>
>MFW there's now more traits that nobody uses, than traits people use
Imagine unironically spending time programming shit that will never actually get picked outside of meme runs.
>>
>Zombies now pathfind around fences instead of going over them like mindless corpses should
Great, they made zombies even more bullshit than they already were.
>>
>>2116977
What do you mean anon? Nerfing everything to the level of the weakest option in that category is obviously the best way to balance a game and will never lead to players feeling powerless and bored! Players love when every sword is nerfed to the power of the hammer that is itself bugged to have the stats of a spoon!
>>
>Using the motion-sickness trait will give you a fever within about 40 seconds of driving
>This is a special sort of fever that does no damage, but if you get even a whiff of corpse sickness (like a road with corpses) it will give you lethal AIDS
Lol
>>
>>2116987
why do they just drastically change zombie behavior across the board?
why not add a small chance for a zombie to be 'smart' and have better path finding,even make it so other zombies have a chance to follow them
oh wait that might be harder to do
fucking lemmy
>>
>>2116987
>trusting lemmy's anti-cheese to ever actually impede the player
haven't tried it yet but I assume if you make them do the outstretched arms anim upon getting close you can still lead them into fences and shove/hit them to cancel their lunge as they tumble over
if not, then any long low fence would now ditch/stall entire hordes on demand like climbing tall ones does because they're waddling all the way around (jump a fence and hide behind a tree for 5-10 seconds so their pathfinding cheats stop locating you before they can figure out the initial obstacle)
>>
>>2116991
>Cars are evil and kill the planet you fucking chud
>25 years after modders already did it, we finally added bikes, they all come with lgbtqaipedoxyz+ irremovable stickers on them, don't forget to buy our trans spiffo plushies!
>>
>>2117005
Can Lemmy just make them predictable corpses like they're supposed to be? For fuck's sake.
>>2117016
>Lemmy is so fucking retarded that he thinks 'motion-sickness' means LITERAL sickness like a debilitating fever and not just some inconvenience and throwing up
>>
>>2117020
>The average Joe in 90s Kentucky would vomit his entire fucking skeleton if he had to enter a car for 5 minutes
>>
>>2117024
>The average 90's claustrophobe was unable of using a car or even sleeping in a good sized bedroom of their own home
>>
>>2117030
>Claustrophobic: you character will uncontrollably slash its own throat if you spend more than an hour in-game inside a building, +1 point
>Carving expert: +2 carving levels, -90 points.
How do we name this kind of "balance"?
>>
>>2117047
Modern spiteful developer-slop.
Nerf everything fun into oblivion, ignore the shit which nobody actually uses.
The end result is a game with only like one fucking meta which suspiciously the main developer likes using the most.
>>
File: 0876.png (50 KB, 593x457)
50 KB
50 KB PNG
>>2117024
>>2117020
that state is really hilly so if you're going at speed it can actually become an issue with existing health problems like gerd (nobody in rural kentucky was ever an alcoholic, right?)
getting lethal AIDS from it like from burnt food is just retarded though, I think they must really love the wacky stories about escaping zombies but dying to something trivial, like it adds character to the game or something rather than being annoying
>>
>>2117057
Fucking nobody got sick to the point of throwing up just by driving a car down a straight road when there's zombies all over the fucking place.
They should've just made the trait 'no license' where the player outright has no clue how to drive a car.
>>
>>2117066
>no license trait
>enter car
>all controls are completely randomized
>p is forward 7 is reverse, etc
>eventually if you drive enough like this it'll become wasd
>>
>They removed "Lucky" despite the whole game being centered around RNG loot because their faggy-ass multiplayer system couldn't account for it
>Instead of just fixing this issue, just make it harder for players to get good loot, FUCK YOU!
>>2117073
Based.
>>
Honestly most of this update was a step backwards, but im glad you can use older versions. I might just consider B41 to be the finished game.
>>
>>2117066
I have motion sickness and going up and down on extremely hilly roads did make me have to slow down or else I'd have to pull over to vomit. The game is abstracted into flat terrain for isometric's sake, but we can assume that outside of towns and isolated cabins you're constantly on some sort of incline.

The trait itself makes sense, it's just overtuned and making otherwise interesting stuff untouchable like when they ruined smoker and the fear traits. At this rate they'll be adding vegans and vegetarians like CDDA before any post-apoc professions
>>
>>2117097
Don't add complex systems to abstracted games, that's common fucking sense.
>We added a trait that is about how much sickness you get from motion
>How the fuck am I supposed to know how much motion I am doing? Some niggers get sick by spinning around in circles
>Oh lol don't worry its just cars, the only transportation ingame and you'll get a FEVER immediately
>>
File: fluid.png (48 KB, 612x238)
48 KB
48 KB PNG
>>2117106
>Don't add complex systems to abstracted games
How else will players brew their bathtub HRT? Or have a realistic panic attack because they saw a crowd of people and had to drive a car (they didn't know there were zombies yet)
>>
>>2117115
>Devs add fluid mixing mechanics
>There's literally no actual reactions you can make with this shit
>And all the fun side effects like micro-sipping alcohol/soda for pain relief/caffine were turbo nerfed
Thanks Lemmy for spending all that time for a useless mechanic.
>>
>>2117122
Transferring fluids is the epitome of pointless busywork. Nobody ever asked for it, I couldn't think of a single real use for it, neither could the devs, and it remains completely fucking useless to this day.
>>
File: healing shiv.png (123 KB, 246x474)
123 KB
123 KB PNG
>>2116942
Aside from the fact that's not how being car sick works in real life, only 4 points? For something you're going to have to deal with literally all the time, that's really dogshit.
>>
This game is slowly becoming some kind of hyper realistic autism simulator and I dont like it.
>>
>>2117160
Yeah, I forgot to mention it in that post, but every single negative trait gives you almost no point now. I'll never forgive high-thirst for going from giving 6 to fucking ONE (1) point. The game is dead, Lemmy must be shot, all the hype on r*ddit is AI and jeets, you won't change my mind. Systematically the same the office bullshit reactions gifs, those are not human beings, they're bots or worse, indians.
>>
>>2117160
just walk :^)
>>
>>2117173
It's not remotely realistic though, it might actually be a little bit fun if it was.
It's 'realistic' if you perceive reality as a 90 IQ breakfast-haver does.
>SHIEETT MAYNE I AIN'T DRINKIN NO RAINWATER
>Why? It's literally purified from the sky
>SKYWATER AIN'T FROM A TAP YO! DAT SHIT WILL KILL YO ASS FASTER THAN EBOLA, GOVERNMENT SAYS SO!
>Government also says to pay your taxes so that pedophiles can eat children, what the fuck do you think they know?
>>
>>2117173
Oxygen Not Included is hyper realistic autism simulator (quite fun though), zomboid is just dogshit.
>>
>>2117173
>hyper realistic
Not even close. More like hyper punishing autism simulator.
>>
File: 45w37.png (243 KB, 535x612)
243 KB
243 KB PNG
>>2117122
>>2117115
>no container reactivity for temperature insulation or material type, an empty beer can is interchangeable with an open bucket or glass bottle in all but weight and capacity
>no mixing bleach and anything acidic (like ammonia or vinegar) for chlorine gas
>no disinfected water via diluted bleach
>no liquid evaporation via improper storage
>no high-proof distilled alcohol as fuel
>no creating brine with salt and water for preserving meats
>no making curds and whey with milk and vinegar or rennet
>no making rust remover for vehicles with salt and vinegar
>no making electrolyte solution for IV bags with water and salt and sugar
>no mixing gasoline and styrofoam/soap for napalm fire that sticks to zombies and people
>no mixing aluminum and rust powder and igniting it with a magnesium striker for thermite lockcutting/basewrecking
>alcohol distillation itself still a speck on the horizon
it would touch almost every other skill in some way and justifies itself way more than fucking glassblowing, but somehow that and pottery are skills while chemistry is not (yet we still needed liquid mixing in of itself, for some reason)
at least cleaning liquid lasts longer when mixed with water... that's just as good too I guess
>>
>>2117073
This would actually be cool which means it will never happen
>>
File: file.png (28 KB, 570x50)
28 KB
28 KB PNG
>you don't like the crafting menu? then we're gonna make it EVEN WORSE!
>>
File: file.png (21 KB, 727x25)
21 KB
21 KB PNG
>>2117419
Sorry, I missed this one too.
>you want us to bring back options to the RMB context menu? well FUCK you, we're taking away even more!
>>
>>2117419
>>2117428
consoletards and their consequences were a disaster for all of gaming
>>
>>2117419
>>2117428
This is going to end up like CDDA where every single fucking actions is going to be unnecessarily hidden behind a bunch of arbitrary inputs and menus.
>you want to barricade?
>well you need to pull the "Wood option" by pressing 7
>this open a menu where you need to select "Nailing" by pressing A
>then select option 9 - "Want to"
>afterward you need to press Ctrl + H + F9 to select the option "Barricading"
>then of course you need to press OAIJHZEKJHAKE to select the window
>but first you need to equip the hammer, so to start you need to press 9 + F4 + Ctrl + Alt and-
>>
File: file.png (57 KB, 983x55)
57 KB
57 KB PNG
>>2117453
They actually did this with sharpening
>>
>>2117073
>>2117389
That would still make no sense, I don't have a license and I've never driven a car but I still have a decent amount of knowledge of how to drive one.
>>
>>2117511
Sure it doesn't make sense but at least it would be interesting and reward players putting effort in to, unlike basically every other system in the game right now.
>>
>>2116890
>Shoot zombie in the head
>It ragdolls
>Plenty of time to finish it off with a stomp
>Oops can't do that, ragdolles zombies are unstompable until they start getting up!
>>
>make a new character after update
>somehow I have +100% exp gain in cooking even when I have no traits for it
>same shit with blacksmithing, pottery, glass making, agriculture, first aid, fishing
>I have 3 carpentry levels from profession but no boost to it whatsoever
>same with short blunt 1 level in with no boost
>can see recipes that I didn't unlock yet even when I don't have that setting on
OH NO, fucked up build before Christmas, again!? We had this shit last year.
>>
>>2117897
As I said >>2116770
They're only releasing it because they want to write "B42MP came out in 2025", not because it's ready or functional. They won't start fixing anything until mid-January at the earliest.
>>
File: 1538779226209.jpg (144 KB, 1024x1024)
144 KB
144 KB JPG
so where's the serb you uppity fucks?
>>
>>2117132
Oh there's plenty of potential uses for it. SS13 is a great example, where if you mix 1 part of one chemical and 2 parts of another chemical you can get 3 units of something useful. Hell one of the first mods was something exactly like that, mixing drinks together to get completely different drinks. But they've completely failed to even try with the system.
>>
>>2116511
did they make crafting not complete dogshit yet
>>
>their trailer is literally saying "the night we saved christmas"
>the blog post tries to be casual "oh yeah btw heres mp hehe ;)"
They really have their head up their own asses thinking they are fucking gods of gaming.

Also the trailer uses AI generated music. They leave a link to the website they got it from. All the art is AI gen. The website description is blatantly AI gen. And as a connoisseur of AI synth-wave I can tell you the music is AI gen as well.
https://youtu.be/lYKS02PYF7E

I'll go ahead and take a moment to remind everyone, in case there are new people in the thread because of this MP re-announcement, that this is lemmy
https://web.archive.org/web/20111009214304/http://www.theindiestone.com/lemmy/index.php/2011/10/08/sense-of-entitlement/
Somebody asks for a refund, he has a fucking meltdown, refuses to work on the game for a weekend out of spite and fucking dares anyone to request another refund. Then has the gall to call others entitled
>>
File: lemmy.jpg (25 KB, 498x498)
25 KB
25 KB JPG
>>2116898
>be britbong autist coder
>quit job to make moody singleplayer horror game
>your personal perfect zombie game
>allisgood.jpg
>launch into early access
>players ignore singleplayer
>players ignore zombies
>players play it like the sims MP
>sperg out at playerbase and call them retarded
>clearly hate and resent the players for playing wrong in all communication
>continue making the game they want anyway because it pays your bills
>tfw
>>
>>2118616
How much do you bet they used AI for the cover music
>>
>>2118616
>>2118913
fuck I just watched the video and didn't read the post already saying this oops.

Well that just shows how obvious it was
>>
File: IMG_0939.gif (58 KB, 200x200)
58 KB
58 KB GIF
>>2118616
>TIS literally has multi millions of dosh and they resort to AI music
They could’ve hired or contracted someone like before when they had that one guy make the OG music and the remastered versions he did.
They’re too lazy and cheap to do that now.
>>
>unstable MP
>mods no longer work
>advised not to go above 20 players
oh ty so much lemmy omg thank yooooooooooooou soooo much!!!! omgggggg
>>
>>2118913
Unlikely. I've used a lot of AI music over the year, and it's definitely not any diffuse model like Suno, and at best, it MAYBE could be done with Udio, but I doubt it. It's just a simple MIDI rendition.
>>
>>2118934
Music is also the one field where you overwhelmingly find people who are both passionate and desperate to work on something important for not much money, only the greediest cheapskate would use AI instead of a real guy.
>>
Thank god I have guild wars to keep me busy now.
Not sure I'll come back to this jankfest.
>>
>>2117330
I would fucking kill for Project Zomboid that was just real time CDDA with graphics and had shit like this
>>
>That one time when B42 launched with a new AI-generated main menu and AI generated loading screens
>They insisted they weren't AI and in fact were by the same artist who did all the previous stuff
>Despite glaring artistic oversights and a completely different artstyle
>Despite being so much 'not AI' they removed all the suspicious artworks
Hmmm
>>
The game still doesn't tell the player what traits 'actually' do in regards to modifiers.
What the fuck is wrong with these spiteful niggardly devs?
>>
>You can be a master of mechanics and know every piece of a car off by heart, petrol, diesel, anything
>But this doesn't allow you to use or maintain a fucking generator, which is a motor with a beefy alternator
>>
>>2118616
>Also the trailer uses AI generated music. They leave a link to the website they got it from. All the art is AI gen. The website description is blatantly AI gen. And as a connoisseur of AI synth-wave I can tell you the music is AI gen as well.

the indie stone is retarded with AI stuff and its a reoccuring issue. I doubt they really knew.
>>
>>2119191
u know how normies react to ai shit on social media so there was a wave of pressure on them to remove that shit. they would literally have no reason to intentionally use ai gen when they know their basedboy reddit fanbase would rape them
>>
>>2119239
They absolutely used AI, look at the fucking artworks. They're dreadful and nothing like what the artist actually makes.
They thought they could get away with it, but obviously that didn't happen.
>>
>Nerfed firefighter equipment so now it makes you depressed if you wear it
It was already a noobtrap, why the fuck are they nerfing it more?
>>
>>2119244
i hate the indie stone too but i really doubt the developers that take modders away at random would really need to use AI gen. Theres literally no evidence they themselves intentionally used AI and considering the fact they announced they contracted the original artist that made the john zomboid cover for more art a previous thursdoid before release and then the devs defended it saying it wasnt ai is kinda proof to me theyre just really fucking retarded and got scammed. I really can't believe its intentional since they removed it pretty quickly and the christmas video's music was just grabbed of a generic royalty free music website. You fags just making shit up now to justify making 5 gazillion posts about that dumb nigger lemmy and how his game is retarded
>>
>>2119258
>there's no evidence the lazy niggers that are TIS would use the lazy nigger solution
Lol, lmao.
The cope on display here!
>>
>>2119264
you guys are just delusional im sorry
>>
>>2119258
>i really doubt the developers that take modders away at random would really need to use AI gen
You're right, they don't need to. But they still chose to because it's easier and cheaper.
>>
2119267
No (you) for you, jeet.
>>
at least hate lemmy for the right reasons (of which are plenty), rather than made up schizo reasons
>>
>Lemmy we want an aiming system that doesn't suck dick
>Don't worry, I got you! Now you need to be within 4 tiles to hit anything, basically every shot is a miss lol, fun right?
>What the fuck? This is dogshit, fix your fucking game you spiteful nigger
>Okay okay fine, you can hit targets at any range with zero misses, better?
>How about a fucking middleground!?
>I don't know what a middleground is
>>
>>2119364
if you guys got a middle ground you would just make another one of these shitty greentexts and continue talking about that faggot lemmy over and over and over and over and over again until they actually release the 1.0 30 years from now forever ensuring discourse involving this game is either fat glazing retards on 4chan or hateful faggots on 4chan
>>
>He's still trying to ragebait
Lol, lmao
>>
>>2119370
meant to say fat glazing retards on reddit*
>>
File: 1755292588871789.jpg (915 KB, 2048x1268)
915 KB
915 KB JPG
we used to get sovlful art & music, made by humans, not robots
now over the years the game has become sovlless... like a real zombie
its like pottery, it rhymes
https://www.youtube.com/watch?v=OBQxHl_Eoag&
>14 years ago
its so over
>>
File: 1745771470157130.png (279 KB, 904x764)
279 KB
279 KB PNG
>>2119258
>Theres literally no evidence they themselves intentionally used AI
lemmy was obsessed with it back when he was still tweeting
then theres this, retweeting a guy who wants to make NPCs from LLMs instead of coding them
i wonder why lemmy, the notoriously shitty coder, would be interested in that? lol
>>
>>2119397
You're wasting your time arguing with a shill.
>>
>>2119397
Don't give out (you)'s to certified retards anon.
>>
>>2119397
why wouldnt he be interested in AI when he overpromised the capability of human npcs that will be added later
>>
>>2119425
everyone that doesnt make 50 trillion #rapelemmy posts is a shill to you
>>
>>2119473
Correct!
>>
File: thisishowyousound.gif (1.96 MB, 320x360)
1.96 MB
1.96 MB GIF
>>2119484
>>
File: file.png (1.49 MB, 1275x719)
1.49 MB
1.49 MB PNG
>>2119490
>>
>>2118616
Why is the only place talking about this here?
>>
>>2119499
because it doesnt matter and its not remotely true
>>
>>2119499
It's fake news. TIS has literally had one single ACCIDENTAL use of AI that wasn't even their fault. Now the anti-ai luddites think every line of code and every pixel of media is ai generated.
>>
Says the AI-generated response
AI is Actually Indians
>>
>>2119499
>Why is the only place talking about this here?
Because if you talk about it anyplace else you get permabanned? Because Lemmy hires only the most trooniest troons for his staff and PR lmao.
>>
>join some random server
>its stuttering everyone second
>make my way to the park ranger building next to the gunshop
>get shot through the walls multiple times by some guy just standing there doing nothing
This is gay.
>>
>>2119538
>Join some random server
Well there's the problem. Zomboid MP is for playing with a friend or two, anything larger is just a nightmare because the game isn't designed for it.
>>
>>2119548
Its some shit pvp server. I dont want to play a PvE mode but Im gonna rob his shit later and do another server.
>>
>>2119580
>wanting to play PvP
Well, you are quite literally asking for it. Zomboid PvP is complete dogshit even when it's working as intended.
>>
Can guns aim for player body parts too now? Or just zombies?
I don't even know how much damage bullets to the head do to players but I know they aren't fatal which is hilarious.
>>
Is Vein good
>>
>>2119717
No
>>
>>2091840
Ah shit.
So what'll be the "last good version" we'll need to archive and exclusively use?
>>2105460
You are overestimating him.
Retard probably just broke something in the ancient spaghetti code he can't find the fix for and is now just working around it.
These "I'll redefine gaming with this Magnum Opus as my first project ever." 2000s indies came in with zero experience, and never improved because they don't work with professionals.
>>
>>2119749
>So what'll be the "last good version" we'll need to archive and exclusively use?
Last version of B41.
B42 so far has too many spiteful design decisions.
Mod B42 to have a lot of B41 sensibilities and it's just a better version of the game, which proves B42 is to spite players.
>>
>the year is 2028
>B43 beta is finally out
>NPCs are somehow dumber than zombies themselves and simply spawn out of thin air near the player and roam the map before getting eaten by zombies
>their backgrounds, gear and behavior is entirely up to generative AI
>2 days after the update someone has managed to ERP with the survivor NPCs
>some guy on reddit lost his 3 year save to a schizophrenic NPC that firebombed his base while yelling "NIGGER NIGGER NIGGER"
>zomboid youtubers make thousand videos telling everyone how this is the most epic update and how to exploit the broken AI
>Lemmy's networth increases by another 10mil
>>
>>2119499
Alternative places to talk about it are
>Steam
TIS moderates it
>Reddit
TIS moderates it as well as professional dicksuckers who do it for free
>TIS website directly on their blogposts
lol
>>
>>2119397
https://www.youtube.com/watch?v=ObKd0oIsynU
>>
File: fag mods pins himself.png (83 KB, 1325x762)
83 KB
83 KB PNG
>>2119499
Because picrel is how discussions go on the subr*ddit, the fag mod pins xir own comment and insta-bans anyone who argues against xir authority.
>>
>anon ITT complains about claustrophobic not triggering inside cars
>zomboid update
>claustrophobic now triggers in cars
hmmmm
>>
>>2117709
>play with shitdolls
Lmao, you are as retarded as Lemmy.
>>
>Jar of produce is now fresh for 30 days and can stay fresh for much longer if cooked.
>The old legacy decorative corn tiles will be replaced by the new functional corn crop tiles, and proper crop objects created, in new world.
>Cooked jars of preserved food that spawn in the world will take as long to get stale or rotten as ones that are created by the player
>it's all on top of OP Cows and chikens
If someone will not able to keep weight up after all of that, that someone is clinically retarded and need to be euthanized, holy shit.



[Advertise on 4chan]

Delete Post: [File Only] Style:
[Disable Mobile View / Use Desktop Site]

[Enable Mobile View / Use Mobile Site]

All trademarks and copyrights on this page are owned by their respective parties. Images uploaded are the responsibility of the Poster. Comments are owned by the Poster.