[a / b / c / d / e / f / g / gif / h / hr / k / m / o / p / r / s / t / u / v / vg / vm / vmg / vr / vrpg / vst / w / wg] [i / ic] [r9k / s4s / vip] [cm / hm / lgbt / y] [3 / aco / adv / an / bant / biz / cgl / ck / co / diy / fa / fit / gd / hc / his / int / jp / lit / mlp / mu / n / news / out / po / pol / pw / qst / sci / soc / sp / tg / toy / trv / tv / vp / vt / wsg / wsr / x / xs] [Settings] [Search] [Mobile] [Home]
Board
Settings Mobile Home
/diy/ - Do It Yourself


Thread archived.
You cannot reply anymore.


[Advertise on 4chan]


Thread lost its flavour:
>>2951482

>I'm new to electronics. Where to get started?
It is an art/science of applying principles to requirements.
Find problem, learn principles, design and verify solution, build, test, post results, repeat.
Read the datasheet.

>OP source:
https://github.com/74HC14/ohmOP
bake at page 10, post in old thread

>Comprehensive list of electronics resources:
https://github.com/kitspace/awesome-electronics

>Project ideas:
https://hackaday.io
https://instructables.com/tag/type-id/category-technology/
https://adafruit.com
https://makezine.com/category/electronics/

>Books:
https://libgen.is/

>Principles (by increasing skill level):
Mims III, Getting Started in Electronics
Geier, How to Diagnose & Fix Everything Electronic
Kybett & Boysen, All New Electronics Self-Teaching Guide
Scherz & Monk, Practical Electronics for Inventors
Horowitz and Hill, The Art of Electronics

>Recommended software tools:
KiCAD 6+
Circuitmaker
Logisim Evolution

>Recommended Components/equipment:
Octopart
LCSC
eBay/AliExpress sellers, for component assortments/sample kits (caveat emptor)
Local independent electronics distributors
ladyada.net/library/procure/hobbyist.html

>Most relevant YouTube channels:
EEVblog
W2AEW
Moritz Klein

>microcontroller specific problems?
>>>/diy/mcg
>I have junk, what do?
Shitcan it
>consumer product support or PC building?
>>>/g/
>household/premises wiring?
More rules-driven than engineering, try /qtddtot/ or sparky general first
>antigravity and/or overunity?
Go away
>>
File: angery.jpg (33 KB, 732x554)
33 KB
33 KB JPG
is anyone else having problems with digikey, mouser etc throwing up anti clanker screens? digikey is particularly bad because it doesn't even work. I simply can't order from them any more
>>
>>2957314
Change your DNS and try again.
>>
>>2957324
I fail to see how changing DNS provider would fix anything
>>
>>2957314
fuck off adu
>>
>>2957314
yeah digikey does it like every 2 clicks
>>
>>2957314
Did you try unplugging the buttplug and plugging it back in?
>>
>>2957310
i recently repaired a SMPS based welder capable of 200A max output. i need a way to load test it. i live in a cuckpartment so i can't really test it by just using it to weld. is there any reason why a car battery tester (carbon pile resistor) wouldn't work if i'm careful with duty cycle and the fact that these load testers are rated for ~12V while my welder outputs ~24V?
>>
>>2957779
oh wait i think i answered my own question. i didn't consider that carbon would arc to itself.

https://youtu.be/-uCXQdYspnI?si=8mC14rCtad0mYlq2&t=384
>>
>>2957779
A resistive load tester won’t test shit on a welder.
A welder makes a lot of arcs generates high frequency, high voltage spikes that will kill everything in the SMPS when actually used as a welder unless one of the fundamental design goals was to harden it from those effects.

You probably shouldn’t have integrated your welder into your rental apartments structural construction so it can never be moved.
>>
I have some small electronics projects I want to do. Perfboard is crazy expensive because no one makes the basic "big sheet of silicate; if you want connections make em yourself" stuff, only the fancy inlaid copper sheet breadboard run style stuff (which is inappropriate for my uses anyway since I want to make pretty small items and don't want to fuck around cutting traces/COPING with pre-installed ones)

What's something I can get big sheets of to mount parts to and solder them down? I don't mind just using wire to make the "traces", you would already do that with oldschool non-conductive perfboard anyway. I also don't care if it's not real perfboard or specifically whatever silicate stuff PCBs are made out of. I just need it to be non-conductive and able to survive being soldered on/near.
>>
File: coppeless perfboard.jpg (149 KB, 1764x769)
149 KB
149 KB JPG
>>2957839
>no one makes the basic "big sheet of silicate

by Gorm, that stuff is everywhere
find it using the arcane incantation ''copperless perfboard''
>>
>>2957839
For shit with holes, “punched unclad laminate”. For stuff without holes, just sheets of fibreglass / garolite/ g10.

Take the router-pill. Or a fibre laser if you’re fancy.
>>
>>2957854
>$53.80 for 11.5x19.5
GAH DOOD
>>
File: deadbug.jpg (44 KB, 771x529)
44 KB
44 KB JPG
>>2957912
>>
>>2957913
unironically tempted to just make more rats' nests like the shit im tryna replace but using hand-cut brass sheeting for wiring instead of single conductor wire harvested from ethernet stolen right out the wall
>>
>>2957915
Is there any reason you don't want to use protoboard?
https://www.amazon.com/ELEGOO-Prototype-Soldering-Compatible-Arduino/dp/B072Z7Y19F
>>
>>2957918
never heard of that name but also I am mad jewish and want the cheapest possible thing in general. literally just cost avoidance.

also i want to be able to saw it apart to size without making a mess and I know "PCBs" and that type of material are not exactly hard to cut, but would make quite the mess unless I have a very thin very high speed saw. Which I do, but I am not making any cuts longer than 6in with a fucking dremel, that'll take forever. I wanna be able to use my tenon saw and then just file it if I have to.
>>
>>2957922
You can just score the PCB and snap it. Be careful about airborne silica as breathing it can permanently wreck your lungs.
>>
>>2957927
fuck this shit i'm just gonna use balsa.
>>
File: local cheap perfboard.jpg (109 KB, 1271x642)
109 KB
109 KB JPG
>>2957922
>want the cheapest possible thing in general

there are deals if you look around, like this local surplus store
i'd have thought Temu or Aliexpress would be cheap but all their stuff has copper
>>
>>2957984
just dissolve the copper with HCl + H2O2
>>
>>2957985
>>
>>2957998
lye. the answer is lye. boiling lye solution
>>
https://pacificpower.com/wp-content/uploads/2025/07/Programmable-AC-Power-Source-ADF-Series-Datasheet.pdf

how do these accomplish AC+DC or DC+AC output? i'm assuming the "AC" part is basically a class D amplifier, so is the "DC" basically a high power bias tee? or is there something else that i'm missing?
>>
>>2958001
What do you do with the rubbery bones?
>>
>>2958006
grind them up then dispose of them in the woods somewhere. or dump them in the sea
>>
>>2958006
you can also burn the bones and use the resulting bone char as fertilizer. I did that with my garden this year. with moose antlers, not 70kg chicken bones of course
>>
I thought components "burning" was just an euphemism but they actually catch fire if you pass too much current to them
I may be too retarded for this
>>
>>2958035
electric igniters work on this principle. a cheap way to make some is to just use a low value resistor
>>
>>2958035
well as long as you learn from it you're doing deeds andthats all that matters
>>
>>2958035
>I may be too retarded
Aren't we all just a bunch of retards? Besides, that makes it more fun.
>>
>>2957310
>wanna use microcontroller as usb host
>usb device I’m using needs a lot of power
>powered hubs seem expensive
Is it really as simple as cutting the power wires from a usb cable and wiring those directly to the 5v power supply that’s already powering the microcontroller or would that cause trouble?
>>
File: IMG_20251117_004804.jpg (171 KB, 918x1632)
171 KB
171 KB JPG
SSR anon here. finally got around to wiring everything up. pi box has four jacks:
>3.5mm phono for relay
>barrel jack for power
>2x3.5mm for 1-wire (DS18B20)
going to test it some more and upgrade the software but it's already looking much nicer than the previous version with electromechanical relays
>>
File: smart plug.jpg (51 KB, 565x522)
51 KB
51 KB JPG
>>2958126
>already looking much nicer

dont wanna rain on your parade but this feels a lot like 1999
in 2025 we can get tiny smart plugs for pennies
controlled by our phones or tablets from anywhere in the world
we can set schedules or control them with our voices using Siri/Alexa/Google
>>
>>2958129
yeah but you can't program them yourself. what I'm doing is controlling a heater based on the electricity price. this involves a thermal model of the basement, so it can do feedforward control
also those plugs are cloudshit. I use a reverse SSH tunnel to my home server in my apartment since my house is an hour's drive away. I also have a "backup" system which broadcasts temperatures over APRS
>>
>>2958112
Backfeeding power over USB can be an issue if you connect the +5V lines together. See: the Ender 3 USB port killer. But not connecting the 5V lines brings up questions with regards to power-cycling order. You’d be better off with a dedicated USB power booster, or at least checking if the USB device is tolerant of voltage on its data lines without any supply voltage.
Otherwise it’s probably fine to put a diode just on the USB host’s +5V pin, so power can’t back-feed into it. Feeding ~4.4V into a 5V PSU’s output is probably fine.

>>2958130
I think there’s more open alternatives, using the Matter framework and some firewalling, considering you already have a home server.
>>
>>2957310
Sorry to bother, I'm in a hurry to get a crash course about analog integrated circuits (oscilators, comparators, a-d/d-a .filters and all that).
Do you know a book or a tube channel that can tell me the equations straight, without a lot of theory?
Thanks.
>>
>>2958165
I have a test for the next weekend and because of the job, I havent read in the last 6 months.
>>
>>2958005
Class-D amplifiers can output DC biases naturally. Just bias the duty-cycle and don’t put a DC-blocking cap on the output. The totem-pole of a class-D amp with bipolar power rails is identical to that of a bipolar buck converter after all. But in this case I’m not too sure, as doing that with your output amp would reduce the maximum amplitude of the output wave. Still, I think this is the case, as the maximum AC amplitude is 300VAC, which is 425V-peak, and the maximum DC voltage is 425V.
If you used an LC splitter like that, your capacitor would need to be able to pass 45Hz at 16A and withstand 300V, which is probably a capacitor the size of a man.

>>2958165
I believe there was some video lectures on anti-aliasing and anti-imaging filters on Lantertronics’ YT channel, he does other stuff on analog electronics too.
>>
>>2958168
Thanks I'll give a try.!!
>>
>>2958130
You can control "shelly" plugs yourself using simple http curl calls over the wireless network, no cloud access required.
>>
>>2958183
yeah well I built this myself. so there.
>>
>>2958168
>If you used an LC splitter like that, your capacitor would need to be able to pass 45Hz at 16A and withstand 300V, which is probably a capacitor the size of a man.
kek that's a good point, didn't think of that.
>>
>>2958001
>boiling lye solution
Wait, you mix lye, water and boil it the whole time you dunk the chicken in it? Sounds pretty hazardous.
>>
>>2958290
hot lye is no joke. if you want your chicken extra spicy use KOH instead of NaOH
>>
Soo... I might end up buying a bunch of soldering stuff alongside multimeter because I want to get into electronics by trying to fix an angle grinder that was broken for few years.
I would like to know if it's worth to get deeper in the rabbit hole for practical uses. I'm bad at math, but I suppose the most basic stuff will be easy to look up.
>>
>>2958297
I was considering buying a cheap kit on the internet, but I don't want to end up with some utter trash after few uses, so I'm considering driving to physical store to take a look. Things in physical stores tend rather mediocre than bad, I think.
>>
>>2958297
do you know what's wrong with it? might just be the brushes that need replacing, assuming it's got a wall plug and therefore universal motor
if it's on of them battery powered brushless ones then yeah that might be an interesting test case
>>
>>2957839
Just use plain copper clad boards and do the good old breadboards (not the crappy solder-less technology). Learn from the masters. This reminds me of my boomer coworker, the usual electronics guy with white beard and everything, he still uses some ancient DOS software for PCB layout and his desk is as messy as can be (cables, solder balls, components crammed into every corner, boxes of old 90s EDA software...). One time some work safety roasties came and told him that he must clean his desk because muh fire hazard from soldering iron. I almost died laughing him trying to hold back and not saying anything. Needless to say he never cleaned his desk even though they even sent pictures to internal mailing list as a reminder of unacceptable workspace environment. This work safety shit is getting out of hand, now we have to store alcohol in special chemicals enclosure and have to take mandatory safety courses on safe handling of chemicals.
https://youtu.be/9cpTZcXdCDY?t=1102
>>
File: file.png (2.53 MB, 2048x1152)
2.53 MB
2.53 MB PNG
Hey there, the attached pic is the right side of a sequential LED tail light board in my 1972 Buick Skylark installed by the previous owner.

The lights are grouped into three sections, and while the left and center are fine these ones on the right are all not lighting up (this is the passenger side, the driver's side lights all work fine). I have zero electronics experience but since these boards are like $150+ I'm wondering if any of you can see anything obvious that might be wrong here that perhaps could be fixed by a newb.
Seeing as it's a whole group of lights out together I assume it's one little connection somewhere that broke due to heat or rough driving. I'll reply with a pic of how it looks when the lights are on.
>>
File: file.png (2.03 MB, 2048x1152)
2.03 MB
2.03 MB PNG
>>2958325
Another pic
>>
>>2958325
You see the shit that looks like water damage on the bottom? take the board out, remove that water damage with a small medium stiff synthetic brush and some IPA.
Don't get water in your tail lights.
>>
>>2958329
>>2958325
And if that housing is zinc or some other form of metal, add some insulation between the edge of the board and the housing.
>>
>>2958329
>>2958331
Thanks for the suggestion, I grabbed an old toothbrush and some 91% IPA and went to town scrubbing the board. Now something new is happening- I can see an extremely faint glow in the LEDs on the right while cleaning them and it happens when I push on the board as well (in the car, didn't actually remove it yet to clean the back and sides). Not sure what to make of that, will wait a bit for it to fully dry to examine it more.
>>
>>2958302
>do you know what's wrong with it?
Not a little bit, besides it not being an issue with battery itself (it's a small, battery-powered one, of Milwaukee brand). I plan to test around with multimeter(hardly have an idea how to use it, besides setting volts higher than the battery) to see where power reaches and then try to figure things out as I go and hope eventual replacement parts will be cheap and easy to get.
>>
>>2958339
Ok, the board is fully dry now and the LED glow is gone. My small brain tells me that when it was wet that was bridging some sort of break in the current, if only a tiny bit, allowing all the LEDs to faintly glow. I really don't know where to go from here unfortunately.
>>
>>2958346
Also, I just checked the LEDs on the good side and realized ALL of them are on, whereas in this pic >>2958326 you can see that there are two columns (#4 and #9) that also are not working. I'm trying to get chatgpt to help me narrow down what's going on but if any of you humans have ideas please let me know
>>
>>2958349
One or more LEDs died. Use a multimeter to probe them one by one until you find open diodes (no continuity). You can temporarily bridge bad LEDs to test.
>>
>>2958352
Thank you, I am watching videos right now on how to use a multimeter to test LEDs on a board. Will report back!
>>
>>2958325
the LEDs are wired in strings of three with the resistors on the bottom acting as ballast. that crust there might be conductive, in which case it's possible the resistors haven't been able to do their jobs, in which case those LEDs might be toast. one way to check is to take it out and use the diode test mode on a multimeter. you should get some faint light out of each LED. might be that only one LED in each string is broke. then you could potentially move some of them from the rightmost strings to replace the broken ones and you'll get an unbroken board of LEDs, if a bit shorter
you could order new LEDs as well of course. and maybe resistors
>>2958342
is it brushed or brushless? besides the obvious (look for brushes) a brushless motor will have at least three wires whereas a brushed one will just have two
>>2958356
bridge bad LEDs with a suitable resistor. else you might burn the remaining good ones
>>
>>2958369
>>2958352
Just busted out the multimeter and did a test on the diode setting, this was the result. Anything I didn't circle lit up just fine. Any interpretations/thoughts on the next move?
Thanks for the responses, this has been educational and fun.
>>
>>2958371
try bridging one of the glowing ones with a resistor. the existing ones seem to be 150 Ohm in parallel. try to measure what voltage the strings are driven at. or measure the voltage across one active LED. oh and measure resistance across the resistors just to double check. then we can calculate a suitable bypass resistor
>>
>>2958374
err one of the non-glowing ones
>>
>>2958371
I think the traces/contacts on the bottom edge of the board are either shorted or corroded and broken. Clean it again with white vinegar (let it sit for a few minutes), then isopropyl alcohol. Then test the traces for continuity between solder contacts, bodging any breaks with short pieces of wire.
>>
>>2958371
The three columns on the left were lit up in the pic you posted >>2958326.
>>
>>2958371
put some tape on the bottom for insulation once you're done fixing it, so it can't touch the metal
>>
>>2958326
found some documentation based on the markings: https://www.digi-tails.com/sites/default/files/instructions/DT1101170.pdf
poked around on their website. no schematics. but based on what's visible it seems like 16 channels that are individually controlled by that big IC
>>
>>2958371
also have those fuckers machined off the markings on the chips? dick move
P1 looks like it's had a rough life
there being a transistor per pair of strings is a bit strange. maybe they're double transistors since they're 6 pins each?
D1 is probably for reverse polarity protection
I don't see any protection against overvoltage as can happen on some cars if the battery connector is loose. there's also fuckall EMC related parts on it
>>
Has anyone ever bought these yihua dual soldering/hot air stations? If so, which station do you own and what was the price of it when you bought it? I'm trying to figure out how much they've gone up in price since the tarrifs..
>>
How many watts do you really need for a soldering station?
>>
>>2958407
I think it depends on what use ur gonna give it, I´ve seen 30W to 50W its common, but also seen up to 300W (just soldering iron). If temp is adjustable i think 50W is good for simple circuit boards.
>>
>>2958390
I wouldn't pay more than like $20 for that even with the hot air. That's a 900 series iron tip which would be like kinda okay in 1999. Everything new is probe /heater integration or magnetic shit and gets hot way faster than that. That thing you'd tell it to turn on and let it sit there for 5 minutes. New ones takes like 10nseconds to get up to 450c
>>
Thank you all for the help with the LED tail lights (I'm getting a spam warning when I try to mass reply). I ended up scrubbing the board down with white vinegar for a few minutes, then some distilled water, then finished with another rubbing down with IPA. Still exactly the same functionality as before. Tomorrow I will continue the mission to get this sorted out.
>>
I've found some green indicator LEDs have about 3.2V-3.3V forward voltage. Is it safe to drive them directly from 3V3 MCU pins or should I use npn transistors to drive them from some higher voltage rail?
>>
>>2958458
what's maximum drive current on the MCU pins and what is the maximum current the LEDs can take?
>>2958452
keep us updated
>>
>>2958428
>New ones takes like 10nseconds to get up to 450c
Shit I've been missing out. My iron is a hakko from like 2001 and I had no idea how much faster new irons heat up
>>
>>2958407
FYI watt rating for a temperature regulated (temp control, PTC, or curie-point) iron is effectively different from that of an unregulated iron. An unregulated 50W iron will dissipate that full 50W with no load into the air at its maximum temperature, say its 420C in a 20C room. That’s 8K/watt thermal resistance to ambient. So when you’re soldering with your tip down to 300C, you’re dissipating (300-20)/8 = 35W into ambient, and hence only getting 50-35 = 15W into the workpiece. The smaller surface area of a 50W regulated iron means it has a much higher thermal resistance, and so you’ll get much closer to that 50W when soldering. When set to a 350C set point I see a 5-10% idle duty-cycle on my T12, so you’re getting 90-95% of its heat into the workpiece in my case. Cartridge tips are better at that than tips like the 900 series.

This has been an unsolicited PSA.

>>2958428
Compared to other chink stations, doesn’t it still use a mains frequency transformer and drives the heating element off LVAC? That topology is more reliable compared to the chinky irons/stations that run off an SMPS, but if the power supply is external it’s pretty trivial to replace it if it ever goes bad.

>>2958467
Yeah, T12 cartridges heat up in 8s, while the high-power T245s heat up in 2-3 seconds. I’m really eying up one of those Miniware TS1M irons that I could run off a 200W supply, for the XT60s and BMSs I solder on occasion.
>>
>>2958465
20mAmps for both, but of course I would drive them at 5 mA with suitable series resistors. I'm just concerned about the (possible) lack of voltage headroom when driven from 3v3.
>>
>>2958474
if you drive them without resistors you might get thermal runaway. with resistors you probably need quite small values because of the low supply voltage as you say. maybe stick 100 or so ohms in there and see how it works (500 mV drop)
>>
>>2958407
depends on what youre soldering and it depends on what style of soldering iron/tip you have.

https://youtu.be/29hdKjj5M-8?si=mVQ8APBxisbcM_CH&t=885

i personally have a t12 style iron that does like 60 or 80 watts peak. if i'm soldering something that's a pain in the ass i break out the spade tips and crank up the heat to 400C.
>>
Thoughts on on cheap touchscreen universal multimeters from Aliexpress? There has to be a catch, right?
>>
>>2958467
When you want your tip to heat up fast, just get small cube of rockwool and and put the soldering iron shaft in there.
Old welding trick, but it works great.
It prevents it from initially dissipating the heat into the air. Don’t leave it in there once it’s up to temperature though.
My soldering iron has a low/high setting, i just switch it to high initially and then once up to temp, down to low.
It’s not like there have been any real-world physics improvements in soldering irons except for marketing/auduiophoolerly level shit.
If need be, you can solder with a nail and a lighter.
>>
I found a thing at work. What should I do with it?
>>
>>2958540
Take a photo of it.
If AI were real, you could send that photo to it and it could enumerate and itemize every component on it, generate a schematic (send it a pic of the other side and it would match it up) while any unidentified components would be deduced from their pinouts and placement in the schematic. Store the board, as-is for later with the lists on your computer.

Now when you want to make a project, like a timer, controller, audio device, sensor, etc. just look through the database of components, desolder them from the appropriate board, and build it.

I often take it one step further… sometimes you can extract a whole circuit from a pcb with a coping saw, and then solder some pins (or just glue it doown!) onto it and use it like a prefab carrier board on your own project. The best one I did was a whole audio transistor-based amplifier circuit from the very middle of a old TV mainboard.
>>
>>2958540
What did you pull it from? What plugs into it? What is the bus interface? If you have no use for it, document the ICs and sell any rares as-is.
>>
>>2958549
Try and sell the whole board first though.
>>
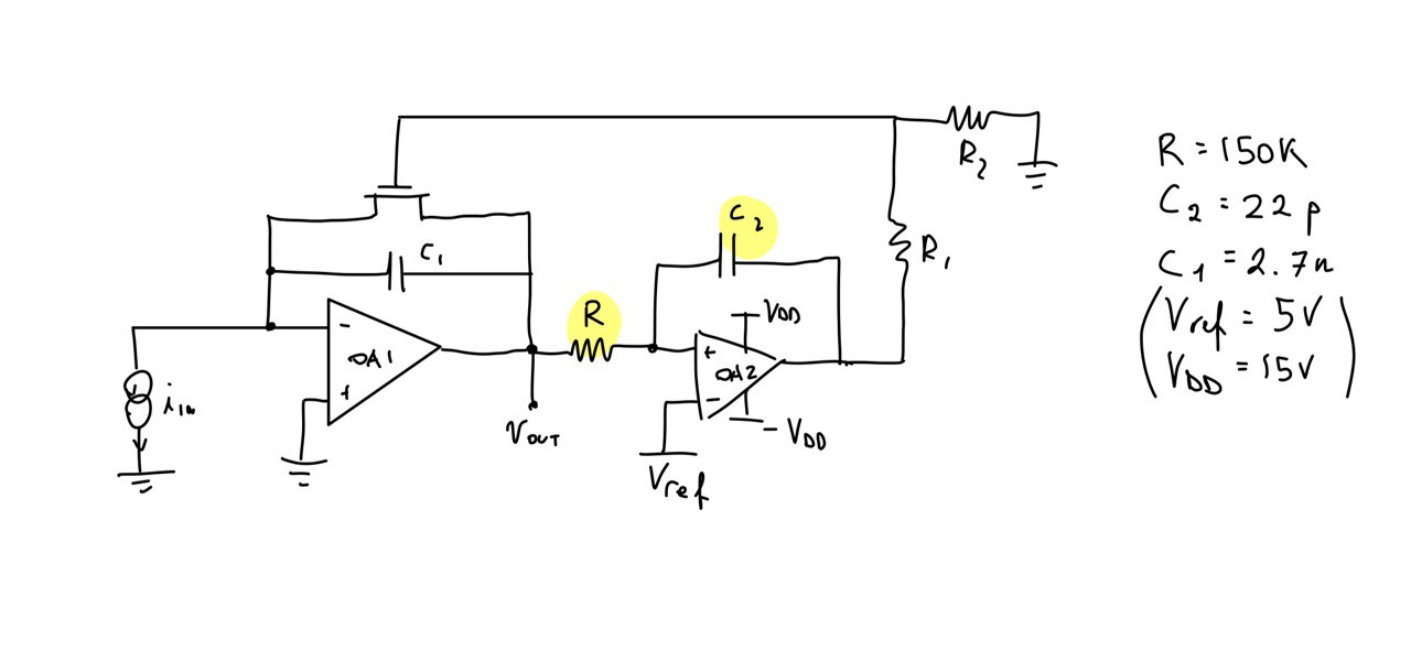
File: Fig1.png (40 KB, 673x600)
40 KB
40 KB PNG
Why did they so many parallel resistor in this linear LED driver?
>>
>>2958549
>>2958552
They go for about $100 on ebay, but I don't know if it works.
>>
>>2958540
Try and read the firmware off the EPROMS

>>2958582
The four 15k resistors are each dissipating 0.3W, to get the desired current with 0.5W metal film resistors the designer used four 15ks in parallel, but one 2W 3.9k resistor, or four 910R 0.5W resistors in series, would also have probably worked.
The same is likely the case for the other resistors.
>>
How much am I going to suffer if I try to solder surface mount components (0603 and 0805) with an iron? My friend who is more experienced with this stuff keeps telling me surface mount is the only way to go. But decent hot air guns aren't cheap.
Actually I suppose the main advantage of smt is you can use a hot air gun or hotplate and solder a whole bunch of components at once?
>>
>>2958582
Don’t know why they bothered to put that on the schematic, but that can be a tactical solution.
>>
>>2958639
Hot air is just hot air. I just use a hardware-store gun and it works fine. I re-flowed my ps3 bga chips that got tin whiskers with it.
You can get ones with “temp” controls, or one with just high and low… you can keep it on low (under 800 W I think they’re rated for) and use a light dimmer.
>>
>>2958591
Interesting looking display. Send it to franlab.
>>
>>2958639
Definitely doable, but highly dependant on soldering iron tip shape. I use a D12 tip for that size of SMT, it’s a 1.2mm wide flathead screwdriver-like bit, allowing for decent surface contact with a part from a decent range of angles. A ~1.5mm blunt round-nosed conical tip might work, but those sharp conical tips are worthless since you need to make contact with the side of the iron to transfer any heat. Chisel/bevel and knife tips are fine too, if they’re small enough, and bent thin conicals (JL02) seem like they’re used effectively for small SMTs but I’m not fond of them myself.

For reference, I’ve used that D12 tip on 0402s without too much difficulty, maybe even 0201s, but I can’t remember.
Reflow-plate is definitely the way to go for removing human error, but it’s only usable on a board with parts on just one side.
>>
>>2958657
would you say a hot plate is easier for a beginner than a hot air gun? Cheaper too maybe
>>
>>2958692
It’s not an either/or thing.
If you let your pcb sit on a hot plate for a bit, it makes soldering by air or by iron easier since it’s just that much closer to your solder melt temperature.
Sometimes I heat up the pcb with the hot air gun (especially if it’s got beefy ground planes) and go at it with the iron. It makes it much easier.
I’m not heating it up to solder melt temperature.

You can get a hot plate from goodwill. It heats. You don’t need anything fancy.
>>
I remember seeing a youtube vid about a recently very popular soldering iron from aliexpress, called "T12" or "T42" or T-something. It was a relatively weak iron meant for electronics only but had some sort of "auto-sensing" feature that made it heat up only when touching components, so it was a tip life-saver. Also it was powered by usb-c (still needed like 20w or 65w i dont remember well).

Anyone knows an iron like that?
>>
>>2958704
Ok nevermind I just did some more googling, I believe the ones I'm thinking of are called "TS100" and "TS101" and others from a similar line. More expensive than I remember, but still reviews say they punch well above their weight. For those of you who have used them, are they solid choices or nah?
>>
>>2958592
Constant 1W dissipation. BJTs sure are inefficient
>>
>>2958692
You can buy decently sized mains PTC soldering hotplates that sorta self-regulate themselves for piss-cheap on alibay, I’d try one of them if you’re wondering. The reflow curve won’t be perfect, but it’s probably fine for most components, I’d be concerned about electrolytic caps. As for proper soldering reflow plates, there’s that precise temperature controlled thing from Miniware, but it is tiny, and all the larger ones are pricy. Otherwise people have definitely used a skillet with a layer of sand, or other cooking hotplates like electric frying pans, but they’re both quite thermally massive and not very precise, so you’ll need to keep an eye on the reflow process and kill the power when its done. And even then, it will likely stay hot for a lot longer than the recommended reflow profile for the components.

>>2958696
There’s a difference between preheaters and actual soldering plates. Preheaters are nice for boards with lots of copper, but if the aim is to not have to learn how to use hot air or microsoldering it doesn’t really help.

>>2958705
Pinecil V2 is a better buy if you’re in the USA, but I don’t know if it has that auto-sensing feature. As for tip life saving, they all have standby timers, I’ve been using some of my T12 tips for over 8 years and they’re holding up fine.
Also consider the new TS1M.
>>
>>2957310
Probably not the right place to ask, but;

https://www.manualslib.com/manual/4046517/Technics-Rs-Tr355.html

Maybe one of you anons are smart enough to figure out what happened. I got this tape deck a while ago, it needed those plastic gears, so I bought them, and while I kinda fucked up the right side deck a little (turns out I had a spring installed wrong the whole time!), eventually, I got both decks put back together fully.

But then the left motor stopped working. So I swap the motors, still nothing. I poke at the motor wires with the multimeter, and turns out, it's sending 14v to the right motor when I press play, but the left one gets nothing. The solenoid clicks to get the mechanism ready for the motor to begin the tape loading sequence, but... No 14v!
I don't know what I did! The board seems fine, nothing seems blown, and I swapped the motors and they both work fine if they're on the right side, but not on the left.

So at this point, it's beyond my skill level. I can do the little plastic gears and rubber belts, but when it comes to figuring out why those wires Aren't getting their 14v at both decks, I got nothing.
And I'm sad, because this is a pretty nice deck. The VFD screen is nice and bright, it's got soft touch controls, auto-continual-play, all the nice stuff. And I can't fucking use it because what's the point of a twin cassette deck with only one working deck?

Even worse, the left deck was FINE until I removed it from the player so I could simultaneously disassemble both decks at the same time, (this was how I discovered that I had a spring in the wrong place on the right side deck), so imagine my massive fucking disappointment when I get it all back together, finally, properly, and now I'm getting no power on the left side. Unbelievable.
>>
>>2958692
>would you say a hot plate is easier

nah
coz half the boards you take on a date have components on both sides
making a hot plate only fully useful half the time, or half-useful all the time
>>
>>2958729
>figure out what happened

see page 14 of manual; check if computer chip, M50746, has the right Hi/Lo signals on MOTOR 1 and MOTOR 2 pins
if so, trace signal path from those pins to the motor, which is probably being amplified by transistors
if that sentence sounds like gibberish to you, you could simply add a manual bypass switch to bring voltage to the motor when needed
that would turn it into a customized unit which would double its value
or half it, i dunno
>>
>>2958729
Each motor is driven by four transistors, e.g. Q918-921 on page numbers 24 through 26. I’d test those transistors by measuring them with your multimeter in diode mode with the device off, you’ll probably want to check a tutorial for that and be referencing the transistor datasheet as you do so. Q919 and its ilk are logic transistors with integrated resistors so you might get funny results on the Vbe measurement, but you should still measure a valid Vbc. It gives you sample voltages to test when the machine is on, I’d test all the points around the transistors and report back with an annotated copy of the schematic.

If it’s a relay or solenoid that isn’t triggering properly, then Q916/917 or Q914/915 are suspect, reading the bus lines and labels it seems like that’s what the solenoids are switched by.

What the fuck is going on over by Q5-14 on page number 24 though, all these transistors with series capacitors so they can’t actually sink any DC bias current.
>>
>>2958705
>>2958711
>Pinecil V2
More or less the same. I have the original pinecil, works pretty well. It has a motion sensor so it heats up when you pick it up, and goes back to a lower idle temperature when it's untouched for a period of time. AFAIK all these small soldering irons do it that way.
They have a relatively low thermal mass so they can ramp up in a couple seconds.
>>
File: 1768478779627424.png (27 KB, 1130x587)
27 KB
27 KB PNG
Is there some advantage in measuring between therm<x>_a and therm<x>_b with a differential input ADC vs. using a single-ended ADC to measure between therm<x>_b and GND?
>>
>>2958802
If you look at the IronOS GitHub page you’ll see that the Pinecil V2 has a couple more features than the TS101 (BLE and QC), it’s also like $50 from the USA, but shipping makes it significantly more expensive outside the USA. The AliExpress knockoffs are not to be trusted, apparently.

The original post was referring to what I interpreted as detecting thermal load from the temperature drop of the tip at standby:
>feature that made it heat up only when touching components
which I’ve never seen before outside of maybe some very high-end JBC stations, as opposed to detecting handpiece movement. Basically any halfway modern digital station or iron will do that, with either a tilt-switch in the handpiece or a contact to the tip itself when it’s in the holder.

>>2958817
Considering those BJTs above have their own Vce temperature coefficients, I’d definitely want to do a differential measurement on them. If they were >1A FETs like the AO3401 then it probably wouldn’t matter, as the Vds would be minimal regardless of temperature. Same goes for relays. The other reason might be the ADC reference, if it’s stable while the 3.3V wanders by 5% and you want 2% accuracy on your temperature readings, then differential measurements would be a good idea even with FETs or relays.

Also, they might not be differential measurements. Because measuring across the thermistor would be just as easily done by having it below the resistor instead of above it, and taking a single-ended measurement with respect to ground. Instead, chances are they’re measuring the voltage across both the thermistor and the resistor separately, in order to compensate for the variable voltage at the thermx_a node. Though that implies a look-up-table or some fractional multiplication/division, which may or may not be feasible.
>>
>>2958748
>>2958749
Oh dear, I really am out of my depth on this one. And the board has relays on it? When you plug it in, both motors spin briefly, but I don't remember any clicks or anything.
Maybe when I get home I'll get some pictures of the damn thing to post...
>>
>>2957310
do you guys critique and make fun of circuits
i have to make something for school (opamp filters and stuff) but i have no fucking clue what im doing
>>
just an fyi since ive never really seen anyone comment on this before. if you need a quick and dirty power resistor for load testing something, 316L stainless wire works great. i bought some 24 awg wire off ebay for a few dollars. i cut a 1 foot section (about 1 ohm) and used it to load test a power supply. with air cooling it glowed pretty bright at 50-100W. i submerged it in water and pushed ~26A through it. some of the power was undoubtedly dissipated across my hookup leads, but that's 900-1000W dissipated in a 1' long, 24AWG piece of wire.
>>
Not sure if this is the right thread for this cause its technically an electrical connector, but what is this kind of connector called? Are they standardized? What I'm getting at is what do I search for to find one of these?

I'm retrofitting a cordless vacuum to run on a dewalt battery pack instead of it's original one and I'd like to be able to use the same connector if possible, preferably without using the connector off of the original battery pack.

TLDR: What do I search for to find another one of this exact connector?

pic has to be hosted off site because image posting for my ip range is temporarily banned for some reason, and I have to break up the url so it wont detect it as spam. If some kind soul could re-post it for others convenience I would be grateful.
(remove spaces)
ht tp s:// postimg. cc/HcF 44TSf
>>
>>2959175
Didn't look up the pic but I think you're looking for battery pack blade connectors.
>>
>>2959149
We used to use steel strapping (like the kind you see around a lift of 2x4s) woven back and forth between nails in a zig-zag pattern as a load testing truck batteries.
>>
>>2959176
dewalt battery connector terminal
>>
File: 1000012709.png (228 KB, 800x934)
228 KB
228 KB PNG
Help me figure out a gift for my wife — she often puts the kid to sleep and sometimes she'd need help while unable to move or call while having no cellphone.

So I am thinking of a tiny wifi-ish microcontroller with 100-150mah battery in it, all put into a bracelet, so she could put a button so I'd rescue her.

How, I want this thing to be charged once a month so it must be in a ridiculous deep sleep. I've tried esp32s with their esp-now it requires no router and works amazing, however that thing will dry the battery in a week.

Any techniques I can do so esp(or something else, keep in mind it must be tiny) fucks off to mere microamps until a physical push of a button?

I figured I can make the button physically interrupt power and when pressed the mc would latch some mosfet until it's done transmitting. Would that work?
>>
>>2959192
I myself am retarded but for once I have something to say for a post in this thread.
To solve this issue I recently used a much lower power ATTINY85 to monitor a bunch of buttons, which would then kick the main microcontroller out of hibernation if one of them got pressed. I lost the paper I did the numbers on but the current draw ended up really low.
>>
>>2959192
The bracelet doesn’t seem like a microcontroller project. Push a button and a couple of oscillators made with smd transistors send a tone over an rf carrier. Pick it up at a base station.
If you really want microcontrollers, si labs makes small lora devices. But you could just use a mechanical button and the device could just power on, send, and power off completely after the button is released. Effectively zero current draw.
>>
File: conduit catto.jpg (102 KB, 640x640)
102 KB
102 KB JPG
>>2959177
>We used to use steel strapping

well, i used an 8-foot length of electrical conduit
- one of the cheapest things you can buy made of metal
- free if you rip it off an abandoned building
- easy to watercool: just hook one end up to a garden hose
- variable resistance, depends on distance between wire clamps
- compact -- if you coil it up using a pipe bender
- can get cheap aluminum couplings to add conduit in series, in parallel, or in a quaternionic matrix
>>
>>2958907
They’re labelled as solenoids, so maybe they’re actuators instead. Like for clutches. Anyhow, you’ve got a schematic with test point voltages in that service manual, along with a board-view to tell you how the schematic corresponds to the board in front of you, and some idea of where the problem lies. Testing those nearby voltages should be a pretty straightforward path to troubleshooting it.

>>2959083
We definitely make fun of circuits, but the more complex they are the less likely someone here will have the time to find more nuanced problems. Still, fire away.

>>2959149
I’ve got nichrome wire that I dunk in a pot of water for tens to hundreds of watts of dissipation, but preventing it from shorting isn’t easy. Maybe I need to wrap it around a mica sheet like the inside of a toaster. Or maybe I should just use an old toaster.
>>
>try to repair electronics first time in life - cheapish USB headphones with microphone in my case
>wreck it
Highly disappointed, especially that I almost thought I had it.
Mistakes I did:
>didn't cut up the main, black cable, so the bundle was stiff as hell, making testing and soldering difficult
>didn't look harder for headphones schematics. Granted, most pics I saw were about the jack instead of wiring at the drives(speakers)
>attempting to scrape excess solder that was bridging two connection points instead of using the iron - ended up probably scrapping off the copper on the circuit board, making one of the drives useless
>tried to expose bare copper by using a lighter, found out it destroys the wire after second time. Ended up disconnecting the second drive. Probably should have just soldered it.
>didn't make a photo of wire bundle I was working on, so now I'm lost which wires were joined together

Granted, the whole thing was somewhat confusing. I was expecting one wire being ripped out, but it looked like few were lose, with just blue, most probably neutral, being still in place. After soldering in two wires I found out that the broken speaker was working, but the originally working one wasn't... Then both stopped working, only to originally broken one to respond if I were to touch the magnet inside with a screwdriver, but not always. Then I saw the bridging solder and it went downhill from here...

On positive note, turns out soldering isn't that scary, I was mostly irritated by wire running away from the spot I was trying solder it in.
>>
>>2959562
use the right tewl for the jerb
>>
>>2959562
>I was mostly irritated by wire running away from the spot I was trying solder it in
Depending on what you're working on, using a "helping hand" tool like pic related can make it much easier. Also having some tweezers on hand with sharp / narrow tips will make it much easier to hold tiny things to solder them, even wires.

I soldered some connectors on a headphone cable today and frankly if I didn't have the aforementioned tools I think soldering to the sub-mm sized little posts in the connectors would have been a huge pain in the ass.
>>
Is jlcpcb still the go to for ordering 'custom' pcbs?
>>
File: 153035-1-3850128893.jpg (192 KB, 700x700)
192 KB
192 KB JPG
How do I determine the properties of unknown stepper motors?

I picked up an old 1990s cnc table top mill and at some point some one converted it to run on a DIY parallel port breakout board with TB6600 drivers using linuxCNC. I don't think they set it up properly though; I'm in the process of migrating all the electronics to a new enclosure and I have it all wired up on a bench for testing.

The stepper motors become uncomfortably hot within like 30 seconds of being enabled and when test running them they seem to jump position at certain points while doing a full revolution. I'm thinking the mircostep/steps per revolution isn't set right between the driver and linuxCNC and the drivers are probably configured to push too much current.

The problem is that the stepper motors have no label or any identifying information at all other than the name oriental motor molded into the wire grommet. I measured their windings to be ~10ohms and the drivers are set at 2/A 400 steps/rev and 2.5A current which seems too high based on the thin ass wires going into the motors.
>>
>>2959578
They’re pretty similar to PCBway as far as quality and price goes from what I’ve heard. But because JLC and LCSC are the same company, getting PCBs assembled by JLC with components from LCSC is quicker and cheaper.

That said, I’ve heard from radio engineers that RF PCBs from JLC just aren’t up to snuff as far as trace impedance goes.

>>2959589
2.5A to those wires is fine, but I doubt the steppers are going to stay healthy when fed 60W of power continuously (per winding?). I’d want to take one stepper apart and shove a thermistor in there, and see how hot it gets at different amp settings. Stay below the curie point of N52 magnets, assuming those existed in the 90s. You can also just make power rating assumptions based off the size of the motors, and comparing it to the size and power rating of other stepper motors. A reverse image search could help too.

The microstepping and steps per revolution aren’t necessarily connected at all. More microstepping means smoother movement, but higher processing load for the controller, and maybe less torque. Generally I’d go for a decently high microstepping level for sufficiently smooth movement, and configure the steps per mm of each axis after that.
But I’m not sure what could cause the jumping around. It could be that something is wrong with the drivers, or the signal being fed to the drivers. If it’s step/dir, that’s pretty easy to troubleshoot with a scope or logic analyser. The output of the driver should be easy to troubleshoot with a scope.
>>
>>2959589
Disassemble the steppers and clean them thoroughly. Inspect the bearings. Grease them if they're good and reassemble.
>>
>>2959601
The pic is just an example, the steppers I've got look similar but have way thinner wires. I would just ditch them entirely and buy new full size nema23 steppers if they didn't have graduated handwheels attached to the back that were specifically made for the mill. A scope is outside the range of what I'm looking to spend on this right now.

You're saying the microstep settings on the driver don't really matter at all? I'm wondering if I wired them wrong and got the A/B phases reversed although I'm inclined to think they wouldn't turn at all if that was the case.

>>2959603
Clean? They rotate pretty freely and look like they're sealed well.
>>
I figured it out, there was a mismatch between the drivers microstepping and the parameters in linuxCNC. Low microstepping on the drivers does not seem to work well either. Whoever set this up used some weird numbers for the steps/rev on each axis, like they were trying to get rid of backlash or something since each axis was different when they should all be the same based on markings on the hand wheels.
>>
File: Untitled.png (1.8 MB, 1127x734)
1.8 MB
1.8 MB PNG
this isn't mine, just wondering what you think about the 14-pin IC solder joints? the one on the right looks like it has too little solder. it has been amateurishly repaired. the ones on the left look a bit messy but have enough solder and i would leave it like that if it came like that from the factory, but if you were the one assembling it, would you take more care to make more "textbook clean" looking joints?
>>
>>2959578
depends on if you can tolerate the lead times. and tariffs if you're in burgerstan
here in Sweden I sometimes go with a local supplier because if you order the boards before lunch you have them the next day
>>
>>2959650
Perfectly fine. SMT solder joints from factory just need a tiny amount of solder to form a contiguous layer between the bottom of the lead and the pad. The presence of a fillet around the lead indicates that there is definitely enough solder present, but unlike a THT joint the absence of a fillet doesn’t imply anything about the validity of the solder joint. A filleted joint is probably slightly stronger because of the extra surface area on the sides, but that’s a non-issue for a SOIC. And with pads that are barely bigger than the lead itself, there just isn’t any room for a visible fillet. If you look close with a magnifier you’ll probably see a tiny fillet at the very edge of the lead. I prefer to err on the side of too much solder when soldering by hand just so I have that confirmation, but if I’m using paste and know there’s enough paste between the leads and the pads, then my joints may look that slight.

But clean that damn flux up. And the LED in front of a button is strange.

>>2959654
There aren’t any instant-quote services in my little island country unfortunately, they’re all just sites that have a “contact us” form. If I have to talk to a real human being, it’s not going to be less than $50 for 5 boards.
>>
>>2959562
Update: managed to salvage the driver with disconnected wires, there are two more left, but I assume those are for the now-trashed microphone. The thing I have working is one earpiece that is connected to encased controller board and then to USB.

I have three options:
1. Convert the input to the jack, so I could free up the USB in my laptop while having some sort of speaker for background noise
2. Convert it into stand-alone battery-powered speaker with either SD memory card or Bluetooth functionality
3. Keep it for future DIY projects as sound tester or something.

Of course I have to read up on micro-controllers and such.

>>2959576
I saw that in the store, but I thought I wouldn't need it for beginning, how wrong I was.
>>2959573
Yeah, I don't learn unless it hurts.
>>
>>2959669
>I saw that in the store, but I thought I wouldn't need it for beginning, how wrong I was.

It's really not a good design, flops around, doesn't hold wires securely and damages the insulation of thin wires.
>>
File: stepdownRegulator.png (116 KB, 618x436)
116 KB
116 KB PNG
/ohm/ I need a Regulator for a small but fine servo. (AGFRC Micro Linear Servo) It needs careful regulation for the 3.7v to 6v range. I'm thinking about buying pic rel, but just wondering if there is a better option? I need a regulator I can plug into the wall, and a battery pack. Any advice would be appreciated
>>
>>2959709
2A might be overkill, but it looks good to me. Maybe you’d be fine with a buck-only converter, feeding 3.7V to the servo when the battery voltage is low. Pololu is pretty reputable if I recall.
>>
>>2959576
Capton tape also works wonders in holding small objects in place. I use it early and often.
>>
>>2959748
t-thank you anon. (my monkey brain wanted one with big capacitors on it, so thats why its 2A)
>>
>>2959709
>3.7-6.0V
>some kind of wall wart
one of those USB li-ion charging boards perhaps? are you planning to use two cells in series or just one? this seems like a good fit for a single cell
>>
Is a relay safe to use for switching ~ 40V 10A for an emergency stop?

I was playing around with the wiring for my stepper motor controllers and tried to turn them on by touching the supply wire to the PSU and was surprised by the massive spark it made and now I'm concerned that a relay isn't going to be a good idea long term to enable and disable them.
>>
>>2959873
AC or DC?
put a snubber and/or flywheel diode in parallel with it
but also if it needs to stop ASAP you probably also want a set of relays to short the windings
>>
File: durka.jpg (138 KB, 880x1465)
138 KB
138 KB JPG
I will blogpost about the synth project seeing as many anons from this thread helped me with it - it sounds better now that I've calibrated the filter properly: https://files.catbox.moe/jsc2v0.mp4

Today, I've been messing around with adding an LFO to the filter cutoff frequency (all done in software) and setting it up so I can control various parameters from the faders built in to my MIDI keyboard (which helpfully output generic control signals).

The only annoying thing is that my triangle wave has a bit of crackly noise in it. That probably stems from my extremely amateurish PCB design. Once I've messed around with the software for a bit, I might try to make version 2, where I should probably pay more attention to signal routing, minimizing electromagnetic infetterence, etc.
>>
>>2957310
i have a USB-C laptop charger. i want to interface it with a PCB i'm building, to supply 20V @ 5A maximum. can i do this with resistors or do i need a full blown USB-C controller IC?
>>
>>2959927
You need a 100W trigger board and a USB cable that's capable of passing at least 5A.

https://www.amazon.com/AITRIP-Charge-Adjustable-Voltage-Trigger/dp/B0D7942HWP
>>
>>2959929
thanks. i think i'll try something like https://www.diodes.com/datasheet/download/AP33771C.pdf this which can be 'programmed' without an MCU.
>>
>>2959882
DC, I think I'm just going to not bother and use the soft disable on the stepper drivers.
>>
>>2959873
Common DC relays seem to be rated at 32V maximum, 40V is likely to reduce the lifespan somewhat. If you don’t have high inrush current spikes (you’re using current-controlled motor drivers after all) I’d be using a solid-state switch instead. If you want an external switch then a MOSFET with minimal heat-sinking should be fine, or you can just disable the driver if you trust that enough.

>>2959927
A controller IC. There’s a few ones out there, some can do both QC and PD, but that doesn’t really matter in your case since very few QC supplies can output 20V. What may matter is the behaviour of the system when you plug it into a 20V3A supply, will it attempt to draw 5A and cause the PSU to fault-out?

I’d consider doing what products like the Pinecil do and actively negotiate with the power supply as to only PWM the load at the maximum allowable power rating it can negotiate for. Works for a heating element or a motor, less so for more nuanced loads.

It would be nice if someone made a PD trigger IC that measures load current and outputs a PWM signal you can feed to a MOSFET to limit the current safely. That or use PPS to tell it to go into constant current operation.
>>
>>2958907
I went to test it again
The fucker, the side that works, it plays in one direction regardless of which play button you've pressed
I've done precisely fuckall to fix it i guess
unless the working motor is only working in one direction
I'll probably just get another technics deck someday and put my new gears in that one and try not to fuck it up in the process
>>
About to rebuild pic related for my first foray into electronics. I got the new cells and a spot welder. Any tips for a noob?
>>
>>2959962
> likely to reduce the lifespan of the relay contacts somewhat
RC snubber across contacts plus TVS diode, yeah?
You can also use the relay to drive the gate of just about any solid state device with virtually no contact current/voltage which should make the relay last a long time (if you don’t want to do a bunch of design crap to drive the sold state device)
>>
>>2959873
> emergency stop
> use relay
I wouldn’t. Contacts weld themselves closed all the time. You probably want a button that physically breaks the connection with whatever mashing force you use, backed up with some kind if breaker.
>>
>>2960097
Hold the cells together and push hard with the electrodes. You don't want big sparks so turn the voltage down if it's angery.
>>
>>2960100
I was assuming the relay went between the 40V power source and the stepper driver, no inductive spikes should be there anyhow. Snubbers and TVS diodes make sense for brushed motors and other cases where you’ve got inductive kicks, but this is a stepper motor. It’s not exactly going to produce a buttload of back EMF if the driver dies. A fuse is reasonably all he needs alongside disabling the driver via its hardware enable/reset pin.
>>
>old game cartridges and slots
>huge ass contacts
>requires regular cleaning, suspectivle to corrosion

>modern electronics like USB, SD cards, HDMI cables etc
>contacts are a lot smaller
>communication speed is several magnitude faster
>works mostly reliably

What has changed?
>>
>>2960182
Look up "ENIG surface finish" for starters. Less surface area helps too. Lower mass and smaller size means less mechanical stress on contacts so they stay springy longer.
>>
>>2960124
Sounds like a different kind of snubber that protects contacts from arc damage (to some degree). Pretty common.
Inductive "snubbers" like a flyback diode are more common here because everybody is driving coils and shit from fragile, under-powered and unprotected transistors and mosfets.
>>
>>2960182
>requires regular cleaning, suspectivle to corrosion
that's only true for the NES. it has that shit connector because they wanted putting in games to feel more like putting in a VHS because all the systems related to the video game crash were top loaders. the actual issue is that the connector "blades" suffer plastic deformation and lose contact. you can bend them back which fixes the problem
>>
>>2960258
> feel more like putting in a VHS
Haha, there is probably some truth to that, but the main reason is these things were standard parts in the 70s. I put everything together with these things, mixers, analog and solid state stuff, computers, etc. Anything that had more than on board or optional stuff like more memory.
>>
File: nes-connector-72pin.jpg (44 KB, 600x600)
44 KB
44 KB JPG
>>2960262
that's not the NES socket. this piece of shit right here
>>
>>2960258
>all the systems related to the video game crash were top loaders
This is incorrect. The Intellivision, Vectrex, and Fairchild Channel F were not. The first two were side loaders and the last loaded from the front.
>>
>>2960272
oh yeah good point. but you still push the cartridge straight in. whereas on the NES you push it in then down
>>
File: smelly brother.jpg (63 KB, 640x640)
63 KB
63 KB JPG
>>2960182
>What has changed?

recently, i've run across numerous problems with intermittent connectors that need a shot of contact spray to be revived (temporarily)
this includes HDMI ports, USB ports including USB-C, microSD card slots, SSDs, etc, that are all 5-15 years old
this tells me the new shit is gonna be just as bad as the old shit, after it hits a certain age, and for the same reason
which is that hydrogen sulfide (farts) sticks to copper, gold, brass, and your autistic brother
>>
>>2959981
>I'll probably just get another technics deck someday

why torture yourself?
tape has around 30dB signal-to-noise ratio, compared with 60 for vinyl, and 90 for CDs
dynamic range is equally lacking in about the same proportions
seems to me the only reason to own a tape deck is to digitize tapes
in the rare case you cant download the content in higher quality from someplace
>>
>>2960281
I've rarely seen corrosion on newer device contacts that didn't have alkaline battery damage or leaking electrolytic caps near them. Almost all of the ports I've replaced were physically damaged by someone accidentally bumping or dropping a device while it's plugged in.
>>
>>2960281
>which is that hydrogen sulfide (farts) sticks to copper, gold, brass, and your autistic brother
just dunk your lappy in a tub with aluminium and sodium bicarbonate like you do when cleaning silver of said farts
>>
>>2960281
Maybe you should cut down beans a bit anon
>>
I'm trying to make an FPGA based radio, and I need an analog multiplier for the frequency downconversion.
I know of gilbert cells and of the log amp method, but I don't want to implement a gilbert cell and deal with designing a constant current reference, and the log-amp method is single quadrant and kind of shit all around.

Are those really the best there is for discrete analog multipliers? I would prefer something on the simpler side. If I have to I guess I can go with an IC (any recommendations?) but for my own education I would prefer something discrete.
>>
>>2960327
PLL
>>
>>2960327
What I see most often in cost-optimised radio circuits is an analogue switch IC followed by a differential amplifier. The IF square wave being low inverts the output wave, giving an output that’s equivalent to multiplying your signal with a zero-crossing square wave. Just filter out those square harmonics and you’re good to go. Unless you were planning on having a sinusoidal local oscillator.

The uSDX uses an FST3253, which is probably a higher speed version of the 4053, but they use one analog switch for both I and Q signals. I’ve seen other digital schematics use the 74HC4051.

If you do plan on using a sinusoidal local oscillator, I’d probably want to use a monolithic Gilbert Cell with all the complex stuff taken care of for you. They still have their caveats with regards to input signal amplitude, but they should be easy to use. Or you could wind yourself a double balanced diode ring mixer.
>>
>>2960335
I was planning on using the FPGA as a DDS to generate a sinusoidal IF.
But, now that you've reminded me of it, I totally have read about frequency mixing using a square wave like that before and I just completely forgot. I'll give that a shot first since it's a lot more simple. It won't be super difficult to make a ring modulator so I can try the sine version too.

>>2960333
this will come later when I'm playing with fast big boy FPGAs and direct sampling. For now my ADC maxes out at 5 MSpS so I gotta make an analog frontend to downconvert the signals first
>>
which also reminds me, if anyone has recommendations for fast ADCs that won't break the budget, I'm all ears.
I got some AD7356BRUZ and some LTC2315CTS8 to play with, and both top out at 5 MSpS but they're fairly pricey (compared to the DACs I bought*). Digikey sucks for IC discovery so I'd love to hear of alternatives.

*DAC7311IDCKT. I'm pretty happy with these, they work quite well. But in hindsight I wish I'd have gotten the DAC8311IDCKR, which is a 14 bit version for only a few dollars more. You get 14 bit resolution versus 12 bits for the same 16-bit SPI data transmission packet
>>
File: bbbbbbbbbbbbbbbb.png (66 KB, 1399x897)
66 KB
66 KB PNG
Anons, I don't totally understand "decoupling" to remove the DC component of a signal. I'm sure it's some small detail that I've misunderstood and I hope that someone ITT can set me straight. The pic is the simplest example I could think of, an LM13700 set up as a current controlled amplifier to amplify a square wave that goes from -5 to +5 V (green trace).
I know that there is "control current feedthrough", and I know that the Darlington pair buffer introduces some kind of bias. But when I pass the Darlington pair output through the 10 uF capacitor (referenced to ground via the 100k resistor) isn't that supposed to remove the DC component and give me a signal centred around 0 V? The output goes from 400 mV to -2 V.
I feel like I am close to understanding but there is some fundamental bit of knowledge I am missing.
For this circuit, how could I ensure the output is centred around 0 V?
>>
>>2960358
I was looking 5 years ago or so, if I recall you could get some fast and relatively cheap ADCs designed for VGA video signal conversion. But they might be 8 but maximum with three channels, which may not be too useful.

>>2960374
Try a smaller cap than 10u, your RC time constant is 1s, and your graph shows just 27ms from start to finish. If you used a 100n cap, or waited 3 seconds, you’d see that 0VDC level approached properly. Choosing this settling time to be fast enough to react to changes in duty-cycle (or amplitude?), but slow enough as to not distort the lowest frequency input wave, is a trade-off you’ll have to decide on yourself.
>>
>>2960386
>just 27ms from start to finish
wow, I feel particularly stupid now. Indeed I ran the simulation for a couple of seconds and the voltage settled. So I guess my understanding was correct, but I hadn't put enough thought into the simulation conditions, thanks anon.
>>
>>2960358
Split the signal into 4 el cheapo ADCs and use phased clocks, re-combine in RAM where you stored it.
>>
>>2960403
I had this same idea for getting around commercial GPS rate limiting (inb4 I get drone struck by the FBI) but didn't think to use it with ADCs. That's a good idea, I'll try that too.
>>
>>2957310
>>2957310
Yo there!, sorry to bother, someone could point me towards, some direct application of the comparators, oscilators, filters, the hysteresis cycle but applyed to audio. I'm reading a copy of Lenk's audio handbook, but I can't see where are used. I'm interested in using opamps, not pure transistors. I want to be able to explain how does it works the TPA3116 Audio amplifier, but I don't know the opamps at the input stage how are working.
Also
The opamps with the integral like signal are integrators or something else?
There is a ramp generator, feeding to the integral like opamps, what's the purpose of the ramp? to make a square signal for timing?
>I want to upload the image but the board doesn't allow it.
Thanks.
>>
>>2960506
I don’t know if any books, all I can suggest is knowing the names of applications to look them up.

Comparators output a digital signal, high or low. In a linear audio circuit they might be used for a threshold detection circuit, or maybe to make a class-D amplifier. For effects and synths, they’re often used inside oscillators with positive feedback, or to convert an analogue wave into a square wave. Which could be useful in an octave-down pedal, for example.

Filters are used in graphic equalisers, guitar tone controls, phono preamplifiers, and in synthesisers. In synths you might find them as a VCF paired with a VCO and VCA. Many guitar pedals like wah and phasers are based around novel filters.

Oscillators are often used to add variety to a synth track in the form of low-frequency oscillators (LFOs) that modulate pitch or volume or tone. Oscillators also drive sequencers, and make up the voices of the notes played by a synth directly.

The TPA3116 is a conventional class-D amplifier, all it really does is use a comparator to see if the audio waveform is higher or lower than a fast triangle/sawtooth wave, then outputs that to a MOSFET H-bridge. This is the textbook example for generating a PWM signal from a triangle wave, feeding high frequency (up to 1.2MHz) square wave into an inductive load like a speaker results in a pretty smooth current waveform, especially after you put a low-pass LC filter on it.
The “integral like symbol” I believe is just a hard square edge so you know it’s a comparator without hysteresis. Integrators generally have just one input pin.
>>
>>2960524
Thanks I really appreciate it, this is what I'm looking for,
>comparator without hysteresis
I was told all comparators have hysteresis, so I need to lurk more.
Do you have more stuff related to the TPA3116 (the textbook example PWM from triangle signal)?.
Thanks a lot anon.!!
>>
>>2960551
only Schmitt triggers tend to have hysteresis built in. you can build one out of a comparator or opamp by adding positive feedback
>>
File: kidoom.gif (3.38 MB, 840x525)
3.38 MB
3.38 MB GIF
Routing all these QFPs is hell
>>
>>2960551
I think all comparators have some amount of hysteresis, but in the case of a class-D amplifier it’s probably not too desirable. I can’t really think what kind of difference it might make. In the case of a Schmitt trigger, the hysteresis has deliberately been expanded on with positive feedback.

There are some tutorial videos describing class-D amplifier operation, know that the self-oscillating topology is different from this chip, and also that RF class-D amplifiers are a different beast entirely. The only difference between a high-frequency mains-output inverter, synchronously-rectified buck converter, and an audio class-D amplifier, is the controlling electronics. Same PWM -> half/full-bridge -> LC filter.
>>
File: 1000135566.jpg (41 KB, 678x382)
41 KB
41 KB JPG
>americans are so butthurt about not being able to boil water as quickly as brits, they started plugging their kettles into car chargers.
It's ok lil bro, you won.
>>
>>2960580
yeah and we're jealous of your breakfast cups too lmao
>>
>>2960580
I installed an always-hot water top at the kitchen sink, it's a game changer. The water comes out scalding hot at around 85C and if I really need to boil it, I put it the preheated water in a pot on the induction stove which uses around 4kW and it boils in seconds.
>>
>>2958369
>is it brushed or brushless?
Writing on it say it's brushless.
I'm kind of putting off messing with it for now considering how my repair of headphones went, but if you were to give pointers what most likely to fail in those things for future reference, I would be thankful.
>>
>>2960688
>but if you were to give pointers what most likely to fail in those things for future reference, I would be thankful.
where the electronics interacts with the 200 lb gorilla. so things like switches and contacts
>>
>>2960688
Thermal greases drying out, dust getting inside potentiometers, oxidation on contacts, solder joints with a lot of force on them. Power resistors and power semiconductors that get hot enough to discolour the board, and their solder joints. Wires subject to vibration. Bearings and bushings. Any rubber, such as pulleys or belts.
>>
where do i buy big boards of fr4 or whatever and where do i get good project boxes that wont break the bank

finna buy some ammo cans off of Princess Auto but i need some shit to mount shit to within it
>>
File: ooooohhhhhhhh.jpg (1.39 MB, 2251x2329)
1.39 MB
1.39 MB JPG
OOOOOOHHH IM MICROOOOOOOOOOMING
>>
File: satisfactory.png (1.09 MB, 1080x555)
1.09 MB
1.09 MB PNG
I swear to god if I can't find a good supplier for whatever the fuck circuit boards are made of or proper project boxes or all the little enclosure/mounting shit i am going to become a spiritual boomer and start buying wiring harnesses from automotive shops and them firing rockets at them when they inevitably dont work because the wire was made of chocolate and the connectors are just slightly off-spec

literally radicalizing because hobby shops no longer exist and radio shack is a memecoin instead of a place to buy strips of copper and random LEDs
>>
is it just me or is it very difficult to find a "programmable interval timer IC", essentially a divide-by-n circuit that can derive some arbitrary frequency from a master clock
All I can find is this ancient Intel chip and one from Renesas which is like $17
Is this really such a rare use case? Do people just used a full-fledged microcontroller instead nowadays?
>>
>>2960813
>$17
thats like 4 STM32s
>>
>>2960813
I suspect people use DDS ICs like the Si5351. Generally you connect a crystal to these chips, but the 5351C can have a 10-100MHz input clock fed into it instead. There are probably other DDS ICs with wider input clock ranges. The IC can output anything from 8kHz to 160MHz, so suitable for 2m band but nothing shorter.

What do you want such a thing for?
>>
>>2960804
Project boxes: https://www.serpac.com/product-by-series.html
They are good quality, made in the USA, and available from several places online or direct. I built an arcade stick using a 0S7 and was very pleased with the quality.

Speaking of, Mouser and DigiKey are the places I go online for stuff.

Amazon also has a ton of stuff but it is all suspect. Every time I have bought generic things things like resisters they have been out of spec. If the price difference is worth it I will buy "up" in quality and that will generally get me where I need to be. For example, getting 1% resisters when I only need 10%, cause I know the 1% will really be 3-4%.
>>
>>2960804
>>2960813
bro check aliexpress, i buy everything there, no problems.

An ESP32-S3 WROOM devboard with 2x240mhz cores, 8MB PSRAM and 16MB FLASH dual USB with build-in USB programmer port and build-in debugger port is fucking 4 bucks on a sale and 5-6 bucks outside of sales.

You can get chink µC boards with 80mhz arm cores for 80 cents, wtf do you want timer ICs for.
>>
File: your marvel blinds me.webm (2.77 MB, 1280x720)
2.77 MB
2.77 MB WEBM
>>2960846
>>2960847
nigga i just want a plastic box and a fibreglass sheet.
>>
>>2960851
copper clad:
https://skycraftsurplus.com/search.php?search_query=copper+clad

project boxes:
https://skycraftsurplus.com/parts-switches-components/electronics/project-boxes-cases/

https://www.polycase.com/
>>
>build classic wire-around-bolt electromagnet
>it works
>hold cylindrical neodymium magnet up to one end of the electromagnet
>the neodymium magnet is attracted
>flip the neodymium magnet around, hold it up to the electromagnet again
>it's still attracted, not repelled
what the fuck
>>
>>2960931
alright from what I'm reading, strong permanent magnets can locally reverse the magnetic domains of a magnetic core even in the presence of a strong electric current. I think I need to learn more about core materials

>>2960882
>skycraft
not that dude but I love going here in person. I just bought a shitload of ferrite cores and varicaps from there the other day
>>
File: woodenbox.jpg (1.18 MB, 2252x3138)
1.18 MB
1.18 MB JPG
>>2960882
For me its 5 dollar wooden boxes off Etsy
>>
>>2960813
>Do people just used a full-fledged microcontroller instead nowadays?
Yes
Any microcontroller will have an integrated hardware timer that you can configure to divide-by-n. Run away from that ancient $17 chip like it's a burning building, because the cheapest of MCUs will almost certainly also do what you need.
>>
File: 1757185921964706.png (1.42 MB, 796x795)
1.42 MB
1.42 MB PNG
Complete Ohmlet here.
I got an LED strip that only has a wallplug which contains its controller too etc.
I want to hook it onto a battery instead, retaining the control features (dimming, changing colors etc.) is not necessary.
The plug print says
IN: 220 - 240V 0.2A
Urated = 4.5V
Prated = 1.35W
Uout = 6V

So could I just hook up 4 AAA batteries in series instead and the strip will work?
>>
>>2960947
yes
>>
>>2960960
thanks anon!
>>
Alright ohm, I have some vapes that I have been putting off taking apart for the batteries, I have been wanting to make a charger for single cells that has adjustable current limit, the question is, could I use voltage ammeter to display the current limit as im adjusting it?

Also I am open to suggestions on using different components if I have them, I rather diy something if possible I don't want to be suggested a product to do this, if thats the case whats the point of diying.

When I googled what I wanted to do it seems like it kept pointing me to diying power supplies that can limit current like great scotts video

https://www.youtube.com/watch?v=wI-KYRdmx-E

so hopefully theres a way I can achieve what I want with what I have already.

had a quick idea which is potentially hazardous, if I can't achieve what I want could I remove the resistor bridge it with no resistor and set my current limit on my bench power supply and charge batteries that way?
>>
>>2960965
TP4056 modules are cheap, but you have to change a resistor to limit the current to a suitable level for the battery you want to charge, i.e. 150mA current for a 300mAh battery (0.5C). Your bench PSU won't automatically shut off at the end of the charge cycle so it's not ideal.
>>
>>2960967
I had a feeling that other way wouldnt work. Is it possible with voltage ammeter I have in the pic?
>>
>>2960975
Yes, but you have to manually end the charge or put the PSU on a timer so your battery doesn't explode.
>>
>>2960975
Remember, the vapes already have the battery charging circuits inside of them.
>>
>>2960981
Manually end the charge?

I think were talking about two different things. I think you initially answered 2nd question in my first comment, and my comment >>2960975

I am no longer gonna try that psu idea, but instead go back to my original idea of using tp4056 with potentiometer to adjust current limit, and voltage ammeter display to display current limit being changed.
>>
>>2960985
>back to my original idea of using tp4056 with potentiometer to adjust current limit, and voltage ammeter display to display current limit being changed.
Yes, that would work fine.
>>
>>2960984
Thats true but are they actually reliable they seem like cheapest way to charge those cells without any safety feature, so in a way wouldnt I want to atleast charge it at a lower current than those just to be safe and see if the cell is good to use? I also harvest power tool batteries and take the cells, and I would like the option to lower charge current not just to these vape batteries just on other rechargeable cells to play it safe if needed. Even if I dont need it all the time having the option there already will be nice.

>>2960986
Cool, thanks for the help.
>>
>>2960987
>Cool, thanks for the help.
No problem, Anon.
>wouldnt I want to atleast charge it at a lower current than those just to be safe and see if the cell is good
It's a good idea to charge the cells individually at first to weed out the bad ones. Bad lipos puff up like a pillow so you don't need to mess with those. If you plan on building battery packs, get a battery tester so you don't have to guess whether they're actually good or not, as they sometimes seem fine until you drain them for a minute.
>>
>>2960931
Weak electromagnetic force from the coil repels the magnet, but the magnet is even more strongly attracted to the iron core. Treat the total force as the superposition of both effects, despite the strange geometry magnetism seems linear like that.

>>2960947
Hard to say. AA batteries will probably work fine, but to be sure I’d inspect the strip itself. How many contact pads are on the junctions between LED strip segments (with any labels), and the presence of any resistors will help you identify how to drive the LEDs.

>>2960965
The display will work fine. I would recommend using something like a TP4056 for the CC/CV staging, but in order to adjust current you’ll need to replace the set-point resistor with a pot. With those tiny SMD resistors that isn’t trivial, give it a tug and the wires will rip the pads right off the board. Maybe there’s modules out there with a spot for a THT resistor, or have a trimpot already. Don’t forget a fixed series resistor so you can’t urn it all the way down to zero.

>>2960987
The module you posted an image of also has the DW01 protection chip on it, it protects the cell against overvoltage and overcurrent conditions. Add a thermal fuse if you’re worried.
>>
>>2960990
>It's a good idea to charge the cells individually at first to weed out the bad ones.
oh yes of course I made a battery charger to charge 4 18650 cells each cell has its own tp4056, when those are charged I check the internal resistance with this

>https://www.amazon.com/dp/B07S7NKZ45

I make note and mark the cell with a label.

>If you plan on building battery packs, get a battery tester so you don't have to guess whether they're actually good or not, as they sometimes seem fine until you drain them for a minute

I use zb2l3 module board to discharge the cell to get a capacity test

>https://www.amazon.com/dp/B0716ZL1SM

Of course I am told that its not a reliable way to do any of this and some how just go it all wrong so I pretty much have 40+ 18650 cells just sitting in a box because I cant do anything right apparently.

>>2961005

>give it a tug and the wires will rip the pads right off the board.

luckily I had some uv cured glue and put some around the wires to resis that from happening.

>Don’t forget a fixed series resistor so you can’t urn it all the way down to zero.

Oh wow I can't believe I didn't think of this, I just made a mark to add a blocker to keep pot from going all the way down, but put a 1.2k in series will do the trick. Im such a dumbass holy shit.
>>
>>2960965
I have one of those $1 chink battery chargers and I was trying to measure the charging current with an ammeter, but it stopped working because I think the burden voltage imposed by my ammeter prevented the circuit from charging correctly the battery. Possibly also the long test leads I was using gave me trouble, but I think the burden voltage was the likely culprit.

So whatever you do to measure current has to account for this possibility. A hall effect type current sensor would impose no burden voltage, or a very low (10 or 1 milliohm) resistor and a sensitive voltmeter would also work.
>>
>>2961047
Did you measure the input or output side of the TP4056?
>>
>>2961075
I think you have to measure from the output with those display modules, because the voltage and current sensing necessarily share a voltage reference. On a normal TP4046 module it would still work if the current measurement is low-side since the negative is a direct pass-through, but that doesn’t apply to the module with the DW01 and protection FETs.
Also you’ll be measuring a constant bias current. Better off using moving coil meters, or at least a properly differential sensing panel-meter that you can slap across a nice low-value sense resistor with no wires between it.
>>
My boss might soon request me to design a 10-15W, 230Vac input SMPS. Is it even worth to design, build ,test and troubleshoot one basically from scratch instead of buying a pre-made pcb-mount power supply module?
>>
>>2961129
Depends on the output voltage and any other unusual specs. Maybe a really low common-mode leakage current, maybe very low radiated or conducted noise, maybe the switching frequency needs to be away from some critical radio bands or it needs to be extremely compact. If you can buy an off-the shelf module that will do the trick, not only will it save you the development time, but it also saves you having to pass any safety and EMC certifications. Not that you have to care about those if it’s just for in-house use.

On the other hand, it would be a valuable experience, and a chance to try something new. Make a bidirectional converter so you can use it as a variable load back into the grid.
>>
>>2961075
I was measuring the output side
>>
>>2960725
>>2960758
So it sounds like almost everything. Alright, I will have to look up the parts the damn thing is made of and learn troubleshooting, thanks!
>>
>>2961137
most electronics fail because the power circuitry is broken, so I'd start measuring whether any voltage makes it to the insides
>>
Haven't posted this yet.
This is my prototype VCA for my ongoing diy synth eurorack. The pot is for the offset control for the control voltage signal.
>>
>>2961197
And this is it now. 4 times the fun, with additional mixer output.
>>
>>2961198
Front. I know I put the knob label too close. Everything just fits on this 8HP module.
>>
>>2961197
>>2961198
>>2961199
what a beaut
>>
File: CFM06S120.jpg (29 KB, 640x640)
29 KB
29 KB JPG
>>2961133
Fair points. I think I'll whip up a design with some integrated flyback switcher IC if I can't convince the big boss to get something like pic related.
>>
>>2959873
>Is a relay safe to use for switching ~ 40V 10A
sure, with the right relay
>for an emergency stop
ABSOFUCKINGLUTELY NOT

If it's for emergency, you need to use specially made emergency stop buttons. They meet specific standards, and are designed to cut total power to the device. You don't use relays for those kind of things, since failure could result in injuries or death.

That being said:
>was surprised by the massive spark it made
That's why you always want at minimum a flyback (a.k.a snubber) diode whenever you're dealing with switching inductors,coils or motors, with optionally a snubber RC circuit as well.
>>
>>2961198
>>2961197
Is it based around OTAs or is something else going on? Are the transistor pairs exponential converters?
>>
I'm trying to find a mosfet or something I can use to rev limit a small engine (shunt spark coil to ground). Sparkplugs doing up to 30,000 volts. Can I just do like a resistor to drop it to reasonable voltages for an IRF520 to switch (100v)
>>
like, i have an arduino.thats going to give an on/off signal to the kill switch, i just dont know of any mosfets or anything that can handle 30kv.
>>
>>2961408
>shunting the secondary instead of putting something in series with the primary
anon I
>>
>>2961408
or wait is it a magneto? if so that's trickier. how fast does it need to respond? can you not use a solenoid on the throttle instead? that kind of voltage will fry any normal cheapo FET. you can get devices that withstand more, but they quickly become expensive
perhaps you can wind another coil on there that you drive, counteracting the field presumably induced by the magnet on the flywheel. like if you drive the magneto into saturation
>>
>>2961416
It's a standard 212cc honda clone engine. A magnet on the flywheel goes past a coil which goes to a spark plug and a grounding kill switch.
>>
I can do the code, but the goal is to rev limit by the spark plug a small engine so that it can never flip over when doing a wheelie.
>>
>>2961421
you could always ditch the original ignition and put something else in that's easier to control. put an LED + photodiode on the flywheel to get a tachometer signal, then control an ignition coil using a microcontroller. you'll be wasting gas when the regulation kicks in but I guess that's not a problem here
>>
https://www.youtube.com/watch?v=WIWVDNiRCiM
i strongly preferred the good setup in the blind test audio samples. how to build a god tier power conditioner??
>>
If you might spare an retarded more than a spanking reply UωU
>>2961446
Here or there whatever
>>
>>2961437
>chatbot comparison of audio
1. I don't trust the evaluation method
2. Battery as a power source (in front of a transformer? mind the warmup period of components such as caps) would be a clean comparison.
>>
>>2961452
i downloaded the clips, it was clear to me which one i liked better. if it had been the other one that i liked, then so be it, i would look for explanations like "analog warmth" for preferring the dirtier power, but i like clean power. i don't want to use a battery so how do i condition the power from the wall?
>As a retired electrical engineer specializing in RF , I could have told you that isolation and power conditioning is True and it works. We did power conditioning since my first job with RCA in 1950, installing radio and TV transmitters.
>>
File: TEK_754.png (1.06 MB, 1047x777)
1.06 MB
1.06 MB PNG
>>2961451
That's just how it is anon. Most scope will center the trigger horizontally so you can see what happened before and after the trigger. On my scope you can see the tiny bar on top that set the horizontal trigger point. You can manually change it. Like set nearly all the way to the left if you a single shot and only acres about what happens after the trigger. For general use, leave it as is is fine.
>>
>>2961458
Jesus my ESL is showing, sorry about that.
>>
File: output.webm (3.13 MB, 766x450)
3.13 MB
3.13 MB WEBM
just look at that voltage control over resonant filter frequency, very poggers
I also worked out how to connect to my oscilloscope over LAN
>>
I'm the ADC guy from earlier >>2960358

I did more searching and discovered the MAX11116 (https://www.digikey.com/en/products/detail/analog-devices-inc-maxim-integrated/MAX11116AUT-T/2328629)
it's not fast at only 3MSpS and it's only 8 bit, but it's so cheap ($2.26/unit for 25) that I'm going to go ahead and implement something similar to* >>2960403 with 8 of them in parallel which should presumably let me approach 1 sample per clock after an 8 second initiation latency. I haven't accounted for framing periods or acquisition time, but it should still let me get a sample rate far faster than the apparent 3MSpS of a single ADC.
There are other ADCs in the MAX111xx series but the 11116 is so cheap that I'll start with it before increasing the bit depth. The real interesting thing is, if my analysis is right, there isn't any downside to going for a higher bit depth other than cost and additional latency for the extra bits. Once the pipeline is stuffed, regardless of the number of significant bits for the ADC, so long as you have one ADC for each significant bit, you'll get one sample per clock. Which is neat.

*I won't be going with phased clocks for the first iteration, but with a phased clock I would be able to get far faster sample rates. But my FPGA is limited to 100MHz so I wouldn't be able to make much use of higher data rates anyway
>>
>>2961164
Of course, thing is I have to learn how to do it properly. I don't know if the testing won't give different results with different components in-between instead of just wire.
>>
File: IMG_20251202_170722_737.jpg (48 KB, 1280x590)
48 KB
48 KB JPG
I cannot figure out how to properly size R and C2 in order to have maximum range oscillations (0V->Vref peak to peak sawtooth). I eventually found some random values that seem to work (simulated at least), can I just use those values in the real circuit and hope it goes well?

Brief explanation of the circuit if needsd (please correct me if there are any mistakes) integrator OA1, iin charges up the capacitor with the nmos acting as an open switch (assuming initially the commutator is at the negative supply), up to a certain value (Vref), after that OA2 commutates, C2 forces the noninverting pin of OA2 to be even more positive (or negative) to speed up the commutation, the nmos turns off, the capacitor C1 discharges, the cycle repeats.

So, the main point is that the time constant of the second capacitor (C2×R) must be "long enough" to let the MOS completely discharge C1, so roughly tau2>>tau1 (I think)

I guess my main question is, what is even the point of C2 and R? Why doesn't the circuit oscillate without C2 (assuming no metastability) or with a resistive positive feedback network? How come if I don't size properly the circuit still oscillates but with a dc bias ≠Vref/2?
>>
>>2961567
desu this just begs to be done with a .step parameter in ltspice
won't guarantee maximum real world performance but you'll at least be able to visualize the performance with respect to multiple parameters instead of spraying and praying
>>
File: vco20120615wsoic_page_1.gif (43 KB, 1004x760)
43 KB
43 KB GIF
>>2961567
this might not be the answer you want, but you could just borrow the values from a similar, precedented circuit
>>
>>2961567
Consider the circuit first without R and C2. Opamp 2 is acting as both a comparator and as a funny biasing circuit for the FET, applying whatever voltage is needed to the gate of the FET to ensure that the inverting and non-inverting inputs are at the same potential. So long as R and C2 are absent and the op-amp is just acting as a comparator, the inputs will maintain the same voltage.

R and C2 add a lag/phase shift between the input and the output. But, the op-amp is still acting as a funny FET biasing circuit too. The op-amp will still output whatever voltage would be necessary to bias the FET such that there's 0 volts between the inputs if R and C2 WEREN'T there.
But, the phase lag ensures that the voltage seen at the FET gate is no longer the correct voltage to maintain balance between the two inputs. In other words, it introduces positive feedback into the system and forces oscillation.

A resistive positive feedback network wouldn't work because while it's positive feedback, it's not introducing a phase shift between the signals. It's positive feedback *for that op-amp* but it's NOT positive feedback for the circuit as a whole.
>>
>>2961578
When I say "R and C2 are absent", I mean R is a short and C is open
>>
>>2961458
You are showing a regular signal. I am interested in the random glitch that reaches higher than the usual signal.
I tried to replicate the problem just now but didn't manage to find a skipped equally high pulse in the history.
It was either a bug (it's a DSO2512G) after mucking about with the settings, or because I now had it in AUTO instead of MANUAL. Still with a trigger level set above the usual noise.
I will read the darn manuals now and maybe reach a final conclusion tomorrow.
>>
I'm looking for a differential air pressure switch. If there's a 22 mmHg pressure difference or higher, the power is off. If the air pressure difference is under that, then it switches on a pump using 3V-6V at 300mA.

What do?
>>
>>2961707
salt water in a U-toob and two contacts inside? if you can refill the water that is, because it's going to evaporate. or maybe some other conductive liquid. if the temperature is high enough then a eutectic mixture like galinstan could work. or mercury of course but don't
>>
>>2960813
MCUs are so cheap nowadays that there's often no reason to buy a purpose built digital chip if a simple MCU can do what it does e.g. the software defined 555 timer
>>2961707
there's a bunch of differential pressure sensors on digikey. that + an MCU + a 5V supply and a mosfet for the pump supply would probably work
>>
>kiCAD 6+
>Circuitmaker
>Logisim Evolution

do all of these do the same thing?
>>
>>2961748
no, kicad and circuitmaker are PCB design suites and logisim is a digital logic simulator
do not use circuitmaker, it's made by the same people who make altium (very very bad)
>>
File: 1412979693719.jpg (18 KB, 291x343)
18 KB
18 KB JPG
>>2961744
>software defined 555 timer
>>
>>2961835
>n-no you have to use this specific chip even though a micro is cheaper and better in every way!
the only real benefit to a 555 is the push-pull output
>>
>>2961841
it feels morally wrong to use a microcontroller, capable of any arbitrary computation, as a timer
>>
>>2961843
>it feels wrong to use a device that has multiple timers built in, as a timer
>>
>>2961846
Not him, I'm kinda just mad you're calling it a software defined 555 timer and not just a timer
>>
File: 555 robot.jpg (50 KB, 640x640)
50 KB
50 KB JPG
>>2961841
>the only real benefit to a 555 is the push-pull output

and also the fact that you'll be able to get replacements for it in 30 years time
long after the uC has gone extinct
>>
>>2961929
or get a micro that has an almost equally long service life. like the 8051. or from specific manufacturers like microchip that are particularly good with keeping old designs around
>>
post pictures of your workstations or else
>>
Relays are safe to use directly right? Like if a relay says its for 115VAC then you can wire the coil directly to mains without any kind of current limiting resistor?

I want to hook up a humidifier to my furnace control board, the board has either 115V out or 24V out to turn on the humidifier solenoid valve directly. I had it hooked up to the 24V out, but that's started to fail, it pulses the solenoid for like 30 seconds before it stays on solid so I figure whatever transistor drives it is dying.

I want to use the 115V out with a relay to drive the humidifier, but to avoid further damage to this ridiculously expensive control board I want to make sure I don't exceed the current rating on the 115V out which says a max of 1 amp.

I'm measuring 5kOhm across my relay coil so it should be safe to directly wire to the 115V output right?
>>
>>2957839
You coud probably buy 1mm fiberglass in bulk if you want to be fancy, but I usually just use cardboard. Maybe try acrylic? Just stick copper tape where it needs to go, cut traces with a scalpel, and drill holes for mechanical support.
You're essentially going to be doing a lot of point-to-point wiring.
>>
>>2958035
Burning things is the fastest way to boost your test
>>
>>2962030
Fuck it, I did it anyways. I guess I'll find out tomorrow if my furnace stops working and my house freezes.
>>
is there a cost-efficient non-niggerific way to measure capacitance and ESR, like for less than $50

this is like $30 from alibaba but i'm not sure if it's good for measuring things like 47uF-4700uF electrolytic, 1uF-4.7uF polypropylene film, 100nF ceramic (NP0/C0G)
>That's because the impedance of a 1.5uF capacitor at 100KHz is ~1Ω and the ESR will be well below this. Tweezers have difficulty with very low Z components, this is where a Handheld or even better a Bench LCR Meter should be utilized for accurate repeatable measurements.
>The difficulty with Tweezers with low Z components is they don't have True 4 Wire Kelvin measurements at the probe tips where the DUT makes contact. This is where proper 4 Wire Kelvin Clips are best utilized, even the cheap AliX types work well. Another problem is they don't have high available AC test currents which limits the low Z test DUT voltage, here Bench type meters can deliver over 100ma AC rms test currents for low Z measurements.
https://www.eevblog.com/forum/testgear/zoyi-zt-md2-100khz-lcr-bridge-tweezers-frequency-scan-voltage-diode-generator/
>>
File: 1111fsese32.jpg (284 KB, 2000x900)
284 KB
284 KB JPG
>>2961993
"workstation" may be too grandiose a term
>>
File: image.jpg (2.43 MB, 4032x3024)
2.43 MB
2.43 MB JPG
>>2961993
I have a problem.

>>2962030
If 115VAC is the rating for its coil, then yes. Relays usually have seperate ratings for their coils and their contacts. 5kΩ could conceivably be the resistance of a small 12 or 24VDC coil relay, or the resistance of a large 115VAC relay (the impedance will be higher at 60Hz). That said, in the same way that a DC relay should have a freewheeling diode across its coil to prevent inductive spikes, an AC relay should have a voltage clamping component (TVS diode, GDT, MOV, etc.) and/or an RC snubber network. No clue how to size it. Arcing is less of an issue with AC, but if this 1A AC output is actuated by some delicate silicon then a turn-off transient event may still be a high enough voltage to damage it. If it’s being switched by a smaller on-board relay, then any arcing will damage the contacts of this smaller relay. In both cases you could arguably take the signal from before the 115VAC output that goes into the TRIAC/relay, using what’s presumably a low voltage DC signal to switch a larger relay directly instead.

>>2962097
No oscilloscope or VNA?
>>
>>2962102
you mean a DIY circuit to be used with an oscilloscope to get the capacitance and ESR? there would have to be well-documented projects with some indiciiation that they're suitable for checking even very low Z components
>>
>>2962107
Capacitance is easy with a scope. ESR less-so, especially for low capacitances. Without some sort of complicated calibration and offset measurement, you’d need to inject a frequency into the cap that’s sufficiently high that the capacitive reactance is insignificant compared to the ESR. Not only that, but you’d have to feed it into the cap as an AC current-source with kelvin clips in order to measure the voltage across it independently from the wire ESR, AND you’d need to have a sufficiently well calibrated amplitude of that current waveform. If it’s a square wave you’ll probably have issues with those higher frequency harmonics causing transmission-line impedance problems down your probe clips. Furthermore, ESL is an issue if your frequency gets too high.

Perhaps the idea should be to oscillate the capacitor at its natural resonant frequency, that way the ESL and capacitance cancel each other out, but I don’t have an intuition for how to measure the resistance of an LCR resonant circuit, kelvin clips or otherwise. That frequency might also be prohibitively high in some cases, but I think in principle so long as you measure the capacitance at the frequency you plan on using it at, whatever frequency the ESR was measured at doesn’t matter.
>>
what are these pcbs called? I want to practice my soldering, these look like they're not actually functional just a bunch of holes to practice with
>>
>>2962127
protoboard
>>
>>2962099
thank you i like your wsorkstation. did you put the speakers side by side because you didn't know how to output in mono?
>>2962102
i appreciate the 1/4 labled bins but this is not project messy this is just messy messy i expect post cleanup pics by the end of the weekend
>>
File: FFmpcTnXEAAvZ-1.jpg (82 KB, 1073x844)
82 KB
82 KB JPG
>>2961993
i'm waiting, rest of the thread
>>
File: 1690578634888339.png (1.51 MB, 1200x795)
1.51 MB
1.51 MB PNG
>>2962139
>>
>>2962138
>did you put the speakers side by side because you didn't know how to output in mono?
I put them wherever there was space, they're permanently wired together on account of being about $5 from AliExpress
>>
I love how confident ChatGPT is when claiming it can generate circuit diagrams for you
>>
>>2962169
an attempt was made
it could have just copied the wikipedia article
>>
>>2962169
The same as an indian, if it can replace indians then it's good enough for america.
>>
Look at my master work
Someone was throwing away this LED strip with no power supply to it

I used the power of electric engineering to bring it back to life on my Christmas tree, it now strobes green and red mwhahahaga
>>
>>2962175
>>
>>2962127
perfboard is another term
>>
File: snek.gif (525 KB, 364x489)
525 KB
525 KB GIF
>>2962178
i-is this s-...something I need to w-worry about...?
seriously I thought if I just used alot of resistors with 5v everything would be ok please just tell me you are memeing
>>
Does anyone make a very tiny heat gun pen for doing up heat shrink powered by 65w usb-c
I recently took that pill and I'm now pretty lacking in heat production on the go.
>>
>>2962222
if only humanity had invented a heat source that fits in your pocket
>>
>>2962195
If you need to ask you are fucking fucked bro

All the energy goes somewhere
>>
>>2962222
Not from what I’ve seen. If you’re ok with the size, you could try taking an existing hot air handpiece and rewiring the nichrome and shoving in a 28V PD trigger board. Or even a 48V trigger board or whatever they’re going for these days if you want a proper 300W class hot air output. But it will still be kinda bulky, and you’ll probably need even more room to step-down the voltage for the fan and control electronics. And getting a power-bank capable of more than 100W is pretty tough these days, so it wouldn’t really be portable and hence there’s little reason to use USB PD. I doubt 65W would be enough.

I bought a T12 solder sucker tip for my portable iron but it clogged fairly quickly. Seems like some things just don’t work with portable iron systems.
>>
>>2962195
your house is toast anon. better call the fire department in advance
>>
>>2962270
WTF IS THAT HOOYA HEEEEYA
>>
I just found out the wire I use for audio projects is actually Litz wire. Will this cause problems like oscillation? I also used that wire in my SNES jr for a RGB restore but the mod works perfectly as far as I can tell.
>>
I feel like my chink soldering iron is better than my chink soldering station

For some reason the station pulls very low power. It is not consistent but at times it is less than 10W. It barely can't melt leaded solder even though my temp is (supposed to be) at 320C

My older soldering iron works a lot better
>>
>>2962368
Either the heating element or the thermocouple is bad.
>>
Can anyone explain guitar pedal input and output ratings to me? If I take these at face value, putting two of these pedals (Zoom MS-50G) in series, pedal 1's output will BTFO the second's input. That or I lose 7 bits from the first pedal by turning the volume way way down.

But presumably pedals aren't designed to immediately destroy the next guy's front end. I got chatgpt to tell me (for what it's worth) that the people writing these datasheets are all following retarded industry conventions and I should ignore these numbers and trust that almost always pedal output will be fine with the next pedal's input. But it's irritating my autism that the numbers are basically meaningless; is there really no value to them?

I have a BS in EE, too, so I'm not some amateur who doesn't know a voltage from a power.
>>
>>2962386
They're just specs that describe the input/output stages separately, and not necessarily at the same time. I don't think they're talking about the gain of the pedal.
>>
>>2962393
Independently of gain, I mean. There's a lot more than gain going on in here. It's a digital effects pedal with an ADC on the input and DAC on the output. The DAC should be operated just below full scale for good resolution, but according to the datasheet the DAC at full scale would be >100 times more power than the ADC end of another unit could handle.
>>
>>2962322
Litz wire is specialised for high frequency use, but it works just fine at lower frequencies. Some IEMs seem to use it, in the form of that shitty stranded wire where each strand has coloured enamel on it.

>>2962386
If dBm is referring to mV, then -20dBm is 100uV, which seems sensible coming out of a guitar. RMS, presumably. But it might still be a power derivative, and those inherently depend on impedance, so idk. Chuck a pot in-line and see what gives you a sensible output. The +5dBm output sounds like it’s for headphones not for chaining until another effect, it seems self evident that the input and output levels should be identical.
>>
>>2962397
dBm is referenced to 1mW. Historically guitar stuff has had a 600ohm reference so the .775Vrms the manuals calls out as 0dBm is actually almost correct
>100uV seems sensible
Guitar peaks are like 1-2V, from what I've read
>>
>buy psp with a broken display
>buy a display
>buy a new battery
>costs as much as a used but working psp
It is like I am paying a premium for fixing it
>>
>>2962399
Oh, so the input range is 0.0775Vrms? And the phone jack output maxes out at 1.38Vrms? If it is meant to be daisy-chained, it could be higher to make room for resonance.
>>
>>2962448
If we take the datasheet literally, yes, which is patently absurd. It's more likely that it's all industry standard terminology that has almost no relation to actual limits. The question is what, if anything, we can take literally.
>>
File: 611.jpg (636 KB, 2160x2048)
636 KB
636 KB JPG
A while ago I asked this post about the idea of someone getting into electronics and not buying cheap garbage and replacing it with best value stuff when it breaks. The response was overwhelmingly negative saying you should start cheap and slowly upgrade with maybe one or two people saying it's an interesting idea.
I saved up many thousands of dollars and purchased many things and I am going to turn the guest bedroom in my apartment into a guest bedroom and home lab. I have spent a stupid amount of money getting ready to do this and I figure I can get it all set up tonight. I will post pictures of my progress
>>
File: 614.jpg (1.16 MB, 3456x1944)
1.16 MB
1.16 MB JPG
>>2962456
Step one is hanging up some curtains
>>
File: 620.jpg (942 KB, 2880x2160)
942 KB
942 KB JPG
>>2962459
The curtains will need to be ironed and I had to break out a stud finder, some drill bits, a level and a rubber mallet because the instructions say that if you can't find a stud, you should use drywall anchors. I used a 1/4-in drill bit and immediately found a stud so all the extra tools were unnecessary.
>>
File: 623.jpg (1.12 MB, 3456x1944)
1.12 MB
1.12 MB JPG
Next up is the bedframe. I got it on sale on Amazon for $20 more than the cheapest rickety option I could get locally. I've put the original X-Men trilogy on while I work. Magneto survived Auschwitz
>>
>>2962456
I'm watchin
>>
File: 626.jpg (831 KB, 2592x1944)
831 KB
831 KB JPG
Turns out the bed in the bag doesn't have bed sheets and I'll need to get curtains hemmed. I used the box spring but it does make the bed awfully tall. I would need to hem the curtains either way so I'll probably leave it in because it makes the bed a nice height to temporarily put things, I should probably get a cover for the whole thing like one of those plastic sheets that old people have. Another upside to this bed frame is that it's the standard size for under the bed storage so I'll get some bins, probably for Christmas decorations.
Next up I'm assembling the shelving unit for the 3D printer and storage. Wolverine just stabbed Rogue because he had a psdd nightmare
>>
File: 629.jpg (1.18 MB, 3456x1944)
1.18 MB
1.18 MB JPG
The bed frame said I should have two people to assemble it but it weighed like 10 lb. The shelving unit weighs 50 lbs and I had to lift the thing by the straps that said do not lift by these straps. The posts are hexagonal shaped and I was told that they are very good at minimizing any vibration that comes from 3D printing so I shouldn't need to buy a patio stone to put under the printer. Jean Gray is trying to cerebro
>>
File: 1548206261557.png (11 KB, 645x773)
11 KB
11 KB PNG
Martha Stewart in the chat doing interior design n sheeeit.
>>
File: 632.jpg (1.05 MB, 3456x1944)
1.05 MB
1.05 MB JPG
Smartest thing I did was set up that little table and attach a garbage bag to it. I'm usually one of those guys who tosses everything on the ground during a project so that when I finish assembling an Ikea end table it looks like a hurricane just hit.
>>2962475
I know what happens to a toad when it's hit by lightning
>>
File: 1548206261558.png (78 KB, 626x681)
78 KB
78 KB PNG
Martha Stewart exploding toads in the chat n sheeeit.
>>
File: 637.jpg (903 KB, 3029x1838)
903 KB
903 KB JPG
Shelving unit assembled, definitely would have been nice to have a second pair of hands to get it started. I will secure it to the wall once I figure out the power situation. I also included the standard issue homelab deep freeze filled with discount meat.
Mystique is currently planning to break Magneto out of his glass prison in X2
>>
>>2962485
based shelf enjoyer, it's one of those things that aren't too exciting to spend money on but it's super useful
>>
File: 641.jpg (1.02 MB, 3390x1907)
1.02 MB
1.02 MB JPG
Next up is an Ikea gaming desk that I got because it is very deep and has cable management runs along the back. Only downside is the top is a laminated particle board, so I'm assuming it's going to get trashed pretty quickly. I know someone who can get me a real wood option though, so I'll see how this holds up.
They are visiting Iceman's mutantphobic family and I've ordered a pizza
>>2962488
I've been planning this build for almost a year or so, there's only a couple inches of clearance between the shelving unit, the freezer, and the bed. I definitely didn't want to spend on shelves but it's so efficient space-wise and I'm working with an 8x11 area
>>
File: file.png (72 KB, 857x868)
72 KB
72 KB PNG
>>2962386
>I have a BS in EE, too, so I'm not some amateur who doesn't know a voltage from a power.
damn, and he was so confident too...
>>
File: 646.jpg (1.15 MB, 3840x2160)
1.15 MB
1.15 MB JPG
Pizza devoured, desk assembled. It has some nicks on the top of it and I would normally contact Ikea support and start the return/exchange process. But I had it shipped here because the nearest IKEA is a 3-hour drive away and with my luck it wouldn't get here until next year. So don't care and I knew it would be destroyed so I'm going to live with it.
Magneto just freed Juggernaut from his mobile prison
>>
>>2962386
>I have a BS in EE
have you considered that the pedal might have an analog gain stage so you don't lose the 7 bits
>>
File: 651.jpg (1.19 MB, 2241x2087)
1.19 MB
1.19 MB JPG
I was going through boxes to see what to set up first and I stubbed my toe and realized it's very late so I will pick this up tomorrow. My downstairs neighbor will appreciate it I'm sure. Here's a preview of what's going to be setup. I used AI image touch up to remove shipping labels from the boxes so I apologize if there's any wonkiness. See you tomorrow.
Magneto's greatest regret is Jean Gray dusting his best friend
>>
>>2962394
Tell me more, I'm just a hobbyist that does analog. I run my computer at 10% volume in windows, is that losing bits?
>>2962399
>Guitar peaks are like 1-2V, from what I've read
Yes, but on a vintage style instrument the normal volume is really is around 100 mV. It's a logarithmic/exponential thing
>>
>>2962560
you're losing bits but it doesn't matter until you get down to like 16 bits and you're starting with 24+ bits
>>
>>2962519
What a waste of money lol
>>
Good morning anons, I woke up sick but I won't let that get in the way. I'm starting off with a big one because it's very heavy and in the way and I know I won't want to pick it up later so starting off strong with the laser cutter.
Picking up where I left off with X3, Wolverine is leading them to stop Magneto
>>
File: 655.jpg (979 KB, 3456x1944)
979 KB
979 KB JPG
>>2962583
Off to a good start, I forgot the picture. I blame the new to me illness that it makes it hard to breathe
>>2962571
Please keep your arms and legs inside the ride at all times
>>
File: 658.jpg (1.04 MB, 2656x2160)
1.04 MB
1.04 MB JPG
Okay so this is a serious piece of hardware and it's going to take a week just to get through the basics of the four different things it can do. I'm getting a low little table on casters so I can roll it over to the window for the exhaust. For now it will live on the deep freeze with its accessories in a reusable shopping bag. I'll start playing around with it tomorrow because I'm assuming I will spend most of the day getting everything else set up
>>
File: 661.jpg (508 KB, 1930x1597)
508 KB
508 KB JPG
Very boring but absolutely necessary considering my not great power situation: a 1500va UPS
>>
File: 664.jpg (558 KB, 2181x1407)
558 KB
558 KB JPG
Some more boring but nice to have: climate control. A little dehumidifier with an alarm for when it's full, a low profile desk fan that I got on clearance that may need to be upgraded someday but is quiet enough and an air conditioner but it is currently December. The AC is Nice because it's also a dehumidifier, has a remote, and has a bunch of nice climate control settings. It's going in the closet for now, the dehumidifier is going on the shelf and the fan is going on the desk
Logan and sabertooth are war criminals who the US tried to execute. I'm on to the bad X-Men movies now
>>
I'll need to get one of those cable runs that you can put over cables on the floor so that I can run two across to the desk: one that is surge protected and the other that is on the UPS. Also, the dehumidifier has RGB that I will be leaving on although it's already pretty dry and I don't want to push the place into a staticky nightmare
This Wolverine movie is really dragging
>>
File: 667.jpg (376 KB, 1546x1327)
376 KB
376 KB JPG
I forgot to post the picture last time oh know. I realize this is getting very spammy so after the 3D printer I'm going to split it up into two more pictures and then work on organizing. I'm getting a little tired of random accessories that come with everything. Every box I've opened has something that I need to set aside, label and store for later
>>
File: 670.jpg (808 KB, 2200x2160)
808 KB
808 KB JPG
All right, next up is the 3D printer. This is going to be another one of those boxes that are full of accessories that I'll need to store somewhere. Left room on the shelving unit for the AMS unit I don't have but I'm told I should get. I had found a crazy deal on a filament dryer but I guess it was too good to be true because the order was canceled because they said there was a pricing error. So I'll need to get one in. Since I'm just doing a single roll of filament at a time and I'll be doing a bunch of test printing and functional prints, maybe it will be less important considering it's relatively dry. I don't know, I'll find out and I will need one eventually
>>
File: IMG_1044.jpg (38 KB, 800x600)
38 KB
38 KB JPG
i want to build a replica of a 80's digital audio fx unit, basically: audio input -> 12bit adc -> some microprocessor board -> 12bit dac -> audio output
which microprocessor board should i use?
>>
File: 675.jpg (902 KB, 2052x2160)
902 KB
902 KB JPG
It needs to perform 40 minutes of calibrations. This thing was unpleasant to set up. I know that a lot of 3D printers are basically DIY kits and the Bambu ones are more plug and play, but even then it I had some annoyances like getting the cable into the display and some hard to reach screws with a tiny hex head wrench. I had to pull over a chair mid unboxing because I'm so wheezy. Terrible time to get sick
Logan is on Three Mile Island and I think I'm going to see Ryan Reynolds soon
>>
I'm wiring up a CNC controller, will there be any issues with having 120V supply wires right next to 5V logic wires? I mean basically touching them. Only one of the wires will be to an inductive load and that one I'm going to keep separate with some standoffs, the rest are wires to switching power supplies.

I'm also trying to identify a component on the old controller that's between live and neutral, it looks like a disc capacitor but it's massive, almost the size of a dollar coin and on it is written:
>.1M
>1KV
>E
>>
File: 679.jpg (799 KB, 2699x1944)
799 KB
799 KB JPG
We've all been waiting for (from left to right):
Label printer
Briefcase style storage unit from Michaels that are containers inside a larger one (for rarely accessed things/ long-term storage)
iFixit kit
Hantek 5000 series oscilloscope
Mitutoyo calipers (there were a lot of counterfeit ones floating around but this is legit)
Self-healing cutting mat
ESD mat
Solder sucker
Breadboard
Solder wick
Wire strippers
Hot air station
Dremel 8240 kit
Klein Infrared thermometer that came bundled with a socket tester
Wolfbox electronic duster
Weller we1010 soldering station
Home hardware organizer that can be wall mounted
DC power supply, 0 to 30 volts, 0 to 10 amps
I forgot to include the solder, solder tip cleaner and after a solder tips
>>
>>2962640
This isn't the place to discuss your shopping hobby.
>>
File: ted talk.png (655 KB, 600x665)
655 KB
655 KB PNG
>>2962640
What's your first project?
>>
File: 682.jpg (833 KB, 3309x1861)
833 KB
833 KB JPG
I also picked up a mini PC to work off of with wall mount for a 27-in monitor I already have. Plan is to mount the monitor to the wall and then double-sided tape/ velcro the mini PC to the back of the monitor and run a USB hub down to the desk and use a wireless mouse/keyboard. That way I can push the monitor to the wall and move the mouse/ keyboard for what I'm not using it and not have to have a a PC taking up desk space. If the mini PC ends up being to too slow for my needs, I can use it as a thin client to my office PC that's pretty good.
>>2962643
Just one more picture after this
>>2962646
I picked up some little project kits to get me started that I'll include in the next picture, but my real goal is to create something cool for trunk or treat next Halloween. I work for a place that hosts an event so there's no limit on setup/ tear down time or the space I need, so I've been reading up on some of the things they do at haunted houses, Disney/ theme parks, etc and it seems that budget, time and imagination are the only real limits to what you can do. Starting now will give me plenty of time to figure it out and I think it's a good first project because the whole thing can be modular so it's more like a bunch of small projects
>>
>>2962560
>I run my computer at 10% volume in windows, is that losing bits?
Almost certainly not. Audio codec chips tend to have an integrated programmable-gain-amplifier for volume control.

>>2962584
Shoulda gone for a fibre laser. Hope you’ve got a good air filter to suck the laser exhaust through.

>>2962614
Shoulda waited for the P2. Or maybe gone for the H2D instead of the Xtool. If you plan on doing engineering prints you’ll want a heated enclosure, like in the Bambu H2 series or a bunch of Qidi printers.

>>2962623
One with full duplex I2S and enough speed and RAM to handle complex DSP. ESP32 would be my first attempt, if not one of the STM32 families with dedicated DSP instructions. 12 bit is kinda low though, no reason not to go to 16 bit at least, you can bit-crush at the end if that’s the sound you’re after.

>>2962632
It’s probably fine, but I would want some extra barrier between them just for safety’s sake, be that heat-shrink or loom tube or some other nonmetallic barrier. Are the wires moving?
The disc is almost certainly a MOV. It might possibly be a class Y mains capacitor.

>>2962640
I’d have spent less on the Weller station to get a cartridge tip chinkstation, and spent more on the scope to get something with 4 channels.

>>2962652
How about 3D printing a bracket for the mini PC that bolts to the back of the vesa-mount? Probably PETG or ABS for the heat resistance.
>>
>>2962493
>assumes the reference impedance on the input is 1Mohm
>assumes the reference impedance on the output is 10k
>probably hasn't heard of reference impedance, actually
Good effort. In fairness I didn't start seeing dBm and reference impedances until I began my PhD

>>2962517
Could be, but the way I turn down the volume is by setting parameters of individual pedal simulation effects. I doubt the fpga is somehow taking those settings and then applying them to an external gain block. More likely it's all internal float math with a fixed gain block. I'd be happy to be wrong, though

>>2962560
Probably. You could check for yourself if you have a scope.
>>
>>2962653
>and spent more on the scope to get something with 4 channels
I had asked here a while ago and people were 50/50 on 2 being the minimum with 4 ideal and 4 being a luxury and only necessary for use cases that at the time didn't seem to apply to me
>>
>>2962672
My opinion has always been to go for a 2nd hand (CRT) 2 channel scope first, spending no more than $200-300. Get a cheap USB logic analyser too if you want to view single-shot digital stuff. Then you jump up to a 4-channel digital scope for over $1000.
>>
File: file.png (82 KB, 883x529)
82 KB
82 KB PNG
>>2962668
>>assumes the reference impedance on the input is 1Mohm
my bad. here's the specs of a newer pedal from the same manufacturer that uses the more explicit dBu (600 Ohm impedance) https://zoomcorp.com/media/documents/E_MS-200Dplus.pdf
>>2962386
>putting two of these pedals (Zoom MS-50G) in series, pedal 1's output will BTFO the second's input
turn the volume down.
>That or I lose 7 bits from the first pedal by turning the volume way way down.
see below.
>But presumably pedals aren't designed to immediately destroy the next guy's front end.
it wont destroy it, it'll just saturate the ADC front-end.
>>2962399
>Guitar peaks are like 1-2V, from what I've read
depends on the type of pickup https://sound-au.com/articles/guitar-voltage.htm
>>2962668
>I doubt the fpga is somehow taking those settings and then applying them to an external gain block. More likely it's all internal float math with a fixed gain block.
ive never designed a digital FX guitar pedal before, but if i was going to:
1. i would probably use an MCU over an FPGA
2. i would use a cheap $2 IC like pic related that bundles the DAC and VGA into one simple package, specifically designed for audio applications.
>>
>>2962681
A used rigol is like $150. New is $350 or something. CRTs are ewaste
>>
File: floor protectors.jpg (118 KB, 1200x711)
118 KB
118 KB JPG
>>2962640
>Wire strippers

the 3 hand tools that are used constantly are, in order: tiny long-nose pliers, side-cutters, and stripper.
you seem to be missing two of those

also, the bed and shelf are very likely gonna scratch your floating floor
>>
>>2962386
>presumably pedals aren't designed to immediately destroy the next guy's front end

some people seem to have ignored the word ''maximum'' in the spec sheet
it's not telling you what voltage is expected out of the pedal
only what voltage it's capable of outputting under the most extreme conditions w/o clipping
>>
>>2962646
>What's your first project?

Pretending to have a hobby.
>>
friendly reminder that purchasing the implements and paraphernalia of a hobby does not make you a hobbyist of said hobby nor does it give you any experience with said hobby, it's just spending money as an easy out to make you feel like you accomplished something
>>
File: 20251206_175530.jpg (637 KB, 1772x1758)
637 KB
637 KB JPG
>>2962653
This is the disc, are you able to tell for sure what it is?

Question is should I put it in or ignore it, this was a hand made controller and I don't think the last guy knew what he was doing 100%.
>>
File: 685.jpg (1.17 MB, 2880x2160)
1.17 MB
1.17 MB JPG
I apologize in the delay, a friend showed up with some e-waist that we are turning into emulation machines for his kids for Christmas. I have and electronics starter kit from elegoo, a DIY signal generator kit and a clap control switch kit that I thought would be fun.
>>2962653
I'll be venting the exhaust straight out the window
Good suggestion for 3D printing a bracket for the mini PC instead of taping it on. It does have Vesa mount holes so I should be able to 3D print a more elegant solution
>>2962686
I forgot to include the hand tools. I apologize. I have some very nice side cutters and some bargain basement needle, nose pliers and there's what comes in the iFixit kit as well
>>2962691
>>2962694
You will enjoy my projects and progress posts. Thank you in advance for your kind words and encouragement
>>
>>2962704
>You will enjoy my projects and progress posts.

Will you? It seems like you enjoy attention more than whatever it is you're pretending to do.

Creators start out with a need to make something and then they get the tools/ knowledge along the way to make that thing real, you've started out with a need to buy stuff and somewhere along the way you'll get the projects to make your hobby real?
>>
>>2962709
i've seen this interaction a thousand times on 4chan. when has an excited anon ever said "you're right i am buying temporary happiness and will never use any of this." excited anon may or may not stick with it but the person who says "buying a hobby =/= participating in the hobby" is the more retarded of the two
>>
>>2962709
I won't even use a trip so you can't filter me. Welcome to progress town
>>
>>2962715
I just wish they would go to where they're among friends, on reddit.
>>
File: 1682973456232791.jpg (810 KB, 1044x1021)
810 KB
810 KB JPG
>>2962273
>>2962279
you guys were right I left it on for a few hours and the arduinos capacitors were like 180 degrees and there was a smell of burning plastic
>>
>>2962685
>laughs in lissajous patterns
I got a 100MHz CRT scope with digital waveform storage, better than any $150 rigol or hantek. There are definitely CRT scopes that are worth buying, but whether you get better value compared to used low-end digital scopes depends on your local 2nd hand market. When I got my scope there weren’t many digital scopes available 2nd hand, and none were below $500 besides those dinky 1-channel fluke scope-meters.

>>2962701
The numbering doesn’t match any MOV I’ve seen, while the .1M could mean 0.1uF, the M is a code I often see on ceramic caps (e.g. 104M). M means 20% tolerance. If you have a capable multimeter it should be easy to measure capacitance across live and neutral to see this value. An idiot-check method is to find a 1kV 0.1uF (100nF) disc capacitor on DigiKey to see what its dimensions are. Ideally you’d use an X2 capacitor there instead of that.

>>2962716
The workshop building is probably worth putting on its own thread. This is not a renovation or building thread. Discussion about tools is welcome, but the minutiae of novel electrical projects are what this general flourishes from.

>>2962730
Let me guess, using the DC input jack/pins? That voltage regulator can end up doing a lot of work. Best off using it with a USB wall plug, or a switching DC-DC converter module if you want to tidy it up and run the arduino off a 12V supply.
>>
>>2962715
in music production it's ridiculous like they have extreme vitriol and hate for anyone who does research on gear and software plugins and not just doing incredibly naive songwriting experiments with built-in DAW plugins. it would be like if drawfags were to seethe that someone buys paint and canvas while insisting that doing pixel art in mspaint is all you need. most of them probably don't even have the talent to make decent music that a sizable audience would want to listen to let alone become one of the great artists/producers who would have a meaningful cultural impact on the world.
>>
File: wave.png (13 KB, 800x98)
13 KB
13 KB PNG
are there any old analog TV boomers in here? I want to make an FPGA based video upconverter but I'm a bit confused on part of the old composite/ntsc standard

pic related is an example of a time-domain representation of an analog TV signal. However everything I've been reading so far says that the composite signal is "amplitude modulated".
I don't see anything that's amplitude modulated in this waveform. When they say it's amplitude modulated, do they mean that pic related is the baseband signal, which is then amplitude modulated by an RF carrier signal?
>>
>>2962742
I'm particularly confused because then I see this frequency domain representation, which shows/implies multiple subsignals having their own distinct carrier signals. I'm also further thrown off by the luminance signal somehow spanning ~5.5 MHz despite all of the analog luminance info (between the blanking intervals in >>2962742) needing to occur within 1/60th of a second, which doesn't seem like it would alternate fast enough to span 5.5MHz. Though, I understand that the horizontal resolution is technically only limited to how fast you can change the chrominance signal (which is evidently gated by the 6MHz limit)
>>
>>2962743
>how fast you can change the chrominance signal
luminance signal, my bad
>>
>>2962742
AM for video, FM for audio.
>>
>>2962743
>>2962743
https://en.wikipedia.org/wiki/NTSC#Technical_details
>>
>>2962733
>The workshop building is probably worth putting on its own thread.
There's a workshop thread so I've linked the posts from here and I'll put future updates in that thread. You'll be stuck with my beginners electronics kit progress posts
>>
I want to make a small scale pinball machine but I am too dumb to design the mechanical bits
>>
File: 1745678254263211.jpg (15 KB, 303x203)
15 KB
15 KB JPG
this is definitely one copper and one aluminum wire right? same wire btw, I'm pretty sure chinks put copper right at the tip of the spool but I don't have a lighter or a multimeter to test it properly rn.
>>
>>2962857
Taste it, if it tastes like cum it is copper
>>
>>2962871
not happening think I'm just gonna return it and get a 100ft cat5e from monoprice to strip
>>
File: IMG_3707.jpg (2.45 MB, 4032x3024)
2.45 MB
2.45 MB JPG
i asked this on the sqt yesterday but havent gotten a response so figured i would try here
the led driver on my range hood died. ive tried googling the mk-12v but cant find a direct replacement. can i order any cheap 12v led driver off amazon like https://www.amazon.com/LEDXLIRBH-Constant-100-240V-Transformer-downlights/dp/B0DMJLVF4W to replace it with? its powering two 12v 2w led's.
>>
File: bulged_capacitor.jpg (64 KB, 600x600)
64 KB
64 KB JPG
>>2962921

the 2 big caps on top right are bulgy
if you replace those, there's a very high chance unit will rise from the dead
>>
File: 1557252232613.jpg (11 KB, 222x250)
11 KB
11 KB JPG
>>2962929
>on top right
your other right
>>
File: booster.png (98 KB, 1370x704)
98 KB
98 KB PNG
What would be the best way to boost 2xAA battery voltage to about 6.5V and ~90-100 mA? I sketched this boost converter which (according to simulations) should work down to 2V with 75% duty cycle. The question is how to drive sufficient base current to the bipolar switch from cmos 555 and whether the dual inductor should be series- or parallel-connected.
>>
>>2962742
>>2962743
modulation applies to RF. analog TV isn't AM though - it's VSB (vestigial sideband), which means that the sync information is effectively coded as AM, and luminance as USB. chroma is QAM
>>
File: file.png (43 KB, 732x630)
43 KB
43 KB PNG
is this right way to drive a solenoid (40ohm resistor and the coil represents solenoid). If it is good then all that is left is picking correct components I hope

the mosfet will be controlled by an MC. I am planning to use a PWM there so I don't continuously power solenoid at full power after it is already fully pulled. would that be a problem for mosfet? (or transistor if I use a transistor instead)
>>
>>2962929
yeah i thought that might have been the case but to be honest i wouldnt know where to start ordering the correct ones. last time i tried buying a cap going by the label i got the tinest little cap instead of what i thought i was buying. can i just buy a new cheap board instead?
>>
>>2963013
looks like a perfectly cromulent drive. you might want to add a gate resistor to that MOSFET but that's about it. a PNP or NPN will also work, in which case a suitable resistor is mandatory
>PWM
hadn't thought of doing that on a relay, but I guess it saves current. there might also be something better than that diode. since the main idea is to maintain some lower average current through the coil, you'll probably want to keep the diode drop minimal. this means you'll want a Schottky diode or an ideal diode
>>
>>2963022
search for "through hole electrolytic capacitor", buy something that matches F and have equal or higher V
>>
>>2963013
ooh here's something you could do to maintain high efficiency: put a PMOS on that coil. when the NMOS is off the PMOS is on, maximizing efficiency
>>
>>2963031
anon please. can i just skip that and buy the $10 driver off amazon?
>>
>>2963031
>>2963032
Power efficiency is not really my concern, my concern is these solenoids (at least mine) are not designed to be operated at full power all the time. You were supposed to use full power only during activating them and after that you need to reduce power just enough to hold it at that fully pulled position.

So my MC will output full 5v for about 100ms, enough to fully open solenoid, and then it will switch to pwm to keep it open
>>
>>2963036
if you have zero self respect and zero trust for yourself, sure
>>
>>2963038
cool. thank you. is the 3.6w enough to drive the 2 2w led's? or do i need 4w or higher?
>>
>>2963039
Get a higher one, current one probably died from overheating being on top of a stove, getting an underpowered one is only going to speed that up.
>>
>>2963041
thanks anon
>>
File: 20251207_172200.jpg (2.03 MB, 2954x2058)
2.03 MB
2.03 MB JPG
Since this place is a blog now, almost done with my CNC controller which took wayy too long to do and it still isn't working the way I want. When the pc powers up and when linuxCNC starts the computer blips all the pins on the parallel port for a moment which causes the machine and spindle to turn on for a second.

It's just an accident waiting to happen, I could be in the middle of a tool change when I turn the PC on and have my hands shredded. I'm going to have to use a power switch instead of an E stop which kills all the relays or sacrifice a relay and require two inputs from the board, one positive and one negative before the rest of the relays turn on.
>>
>>2963078
is this not a place to share stories and progress pics?
>>
>>2963088
Big difference between posting one or two pictures and turning the thread into your personal attention farming blog. Which I mean you could just do by starting your own thread.
>>
>>2963078
safety third
>>
>>2963078
one thing you could do is use an AC signal to enable things. set up a timer in software that toggles a relevant pin, then put a high-pass filter on it (with multiple caps in series in case one fails short), then a slow amplitude detector before finally enabling whatever it is that needs enabling
>>
>>2962270
I like the ez reach ones.
>>
>>2962857
Could be tinned copper, often when cutting the outside layer of tin gets smeared across the cut face.

>>2962964
Good luck finding RRIO op-amps that reliably operate down to 2V and can source enough current at that point to turn on a BJT. Better off going for a dedicated switching converter, especially one specialised at energy-harvesting. That or a bootstrapped (discrete) converter, where the unregulated operation of something like a joule-thief gets the voltage high enough to use an op-amp or TL431 to perform the regulation.

>>2963013
Gate resistor would likely be desirable if that’s a power MOSFET, but ensure the gate voltage you’re giving it is significantly greater than it wants for the load current when acting linearly. If you go for a BJT, best to use an NPN, they’re the analog for an N-channel MOSFET, and are better for low-side switching.

As for PWM operation, it’s perfectly doable so long as the frequency is high enough, your diode will get a tiny bit warm (0.2W maximum for a 0.7V drop) but it should be fine. If you were doing 1A or more I’d want to consider a half-bridge of two Nch MOSFETs to minimise heat. With a driver that does shoot-through prevention. If not a monolithic DC motor driver IC, with all the nice temperature and overcurrent protection features. They’re nice.

>>2963036
Why do you think you can find the right circuit board when you couldn’t find the right capacitors?

>>2963037
The other option is to have a 3V rail or whatever and two transistors for each solenoid: one for each rail. Could even use a dumb RC circuit and diodes to time them automatically.

>>2963102
Yes, I recommend a nice high frequency like 433MHz, that way you can be sure you won’t get any spurious activations.
>>
File: 1765177337799.jpg (950 KB, 3000x4000)
950 KB
950 KB JPG
Why do all my wire connections oxidise and turn green? How do I stop this?
>>
>>2963022
>can i just buy a new cheap board instead?

better to fix your old one coz you dont know whether you need a constant voltage or constant current
and if you get a new one with a higher rating you could burn out the LEDs, which are probably custom made
then your wife realizes how incompetent you are and starts fucking the neighbor instead
>>
>>2963216
>why....oxidise

dont expose them to air or water, both of which contain oxygen
>>
>>2963216
Do you live somewhere with sulfuruous gases in the air? Or salty sea air? Or an open bottle of HCl? If not, idk. Tin-plating should solve your problem, Nurdrage has a video on electroless tin playing that’s pretty easy, I did it for speaker cables that had gone all green, after a wash in HCl to dissolve the oxidation in the first place. Also used acetone to clean up the gunk from the disintegrating insulation that was turning green and slimy inside, maybe the plastic breaking down is what oxidised the copper in the first place. The application of something to block oxygen ingress like oil or (dielectric) grease may also help, but in your case with oxidation inside the wire insulation I’d consider swapping all that wire for pre-tinned. Nothing beats wire that’s tinned from the factory. I don’t know what insulation materials are more robust against this sort of issue, but you can probably find people online discussing it. Silicone insulated wire is probably better, but it’s soft and I’ve seen it crack after years of storage.
>>
>>2963216
Just how much did you fart in a given day for that to happen? Seek medical help immediately
>>
>>2963216
How long did that take to develop? That shouldn't happen unless it's been exposed to something corrosive. If it's all solder joints you do, maybe you're using an inappropriate kind of flux/cleaner?
"Green slime" where plasticizers in the insulation react with the copper to cause degradation is a known process, but it only happens with a small subset of wires and takes decades.
>>
>>2963216
>>2963216
The rubberized in the jacket will combine with oxides and ooze out green if these are like 10 years old
>>
>>2962030
>>2962055

FUCK MY THERMOSTAT IS DEAD

The back EMF from the humidifier solenoid must've killed it, how the fuck are you supposed to power these things if they damage anything on a shared circuit??

It was an ancient and very expensive thermostat that works wirelessly with the home security system too.
>>
>>2963349
Was there a flyback diode (anti-parallel) across the low side relay coil?
>>
>>2963350
No because the coil works on 24V AC, everything in HVAC works on AC which is why I'm like how am I supposed to run this shit without frying everything??

In hindsight though I could've made a little module to convert the AC to DC for the solenoid and then used a diode for protection.
>>
File: 20251208_183651.jpg (2.63 MB, 3000x2506)
2.63 MB
2.63 MB JPG
>>2963353
This is the board, pretty sure it's powered from the top left pin. What are the chances the thing circled in red is a fuse? The diode test on my meter isn't doing anything to it and it's showing infinite resistance.

I'm going to hook this up to 24VAC in a bit and start probing, but for now I need to get a temporary thermostat installed before the stores close.
>>
>>2963356
TVS diode
https://www.mccsemi.com/pdf/products/SMCJ5.0-SMCJ440CA(DO-214AB).pdf
>>
>>2963358
SMCJ40A
>>
>>2963353
There is a 24VAC transformer in or near the air handler that pulls the contactor closed when the relay in the thermostat is activated. The contactor switches on the rest of the HVAC system. What's the make and model of the thermostat?
>>
>>2963363
Yeah that transformer is why I thought powering the solenoid directly off it would be ok, I assumed the back EMF would be absorbed by it but that transformer powers the thermostat too which doesn't seem to have any protection at all even though all it does is deal with highly inductive loads.

It's a honeywell TH8320ZW.

>>2963358
>>2963359
Thanks guys, will look into it after the 'rental' thermostat is installed.
>>
File: 20251208_194155.jpg (1.42 MB, 2702x2854)
1.42 MB
1.42 MB JPG
Bravo honeywell, I have a legitimate reason to return this piece of shit now.
>>
>>2963358
>>2963359

Well this just raises more questions than answers, that TVS diode should have protected the thermostat from any back EMF the humidifier solenoid could be throwing out. The new thermostat also confirmed for me something I suspected for years, the thermostat loses power after every heat/cooling cycle for some reason. Could the furnace be cutting power to the 24V transformer and why would they wire it like that?
>>
File: 20251209_040334.jpg (1.31 MB, 2244x2696)
1.31 MB
1.31 MB JPG
Sorry for fagging up the thread, but can anyone confirm for me that the component CR14 is a tvs diode?

I'm looking at the power delivery starting with the bridge rectifier U10, it checks out with the diode test. Cap RV4 seems ok and the double diodes CR6 and 7 check out too. Then comes CR14 and it's behaving weird, resistance starts out at like 8 meg ohm but then drops to like 3 and keeps dropping the longer I measure it and I get diode activation in both directions, 0.82V reverse and 0.5V forward. The base of CR14 is shorted to the negative output of the bridge rectifier so having reverse activation is bad right?
>>
File: 71nolh8hfDL.png (2.2 MB, 1500x2061)
2.2 MB
2.2 MB PNG
I have a string of LED fairy lights that run at 3v and draw 0.2A. only problem is they're wired in alternating polarity. is there a single component or IC that could switch the polarity fast enough that I wouldn't notice? somewhere between 250hz and 1khz, and also not draw too much extra current because it's solar.
>>
File: 1765271007.jpg (493 KB, 1080x1080)
493 KB
493 KB JPG
>>2963243
>>2963279
These are very recent (like maybe a month or two). It even happens in pic related, which is just bare wire into a wago connector. The original pic was probably the worst lol
>>
>>2963447
a 555 + an inverter can do it
>>
>>2963448
try different solder/flux, some is meant for plumbing and not electronics or it's supposed to be cleaned immediately after soldering
>>
>>2963447
How much current does each polarity draw? Are the forward voltages the same? Are there any current limiting resistors?

>>2963450
Why not just use a hex Schmitt inverter IC as the oscillator and bipolar driver at that point? No need for the 555 at all, and you only need two timing passives instead of three. Putting two lots of three gates in parallel will let you drive some amount of current, but it may not be enough. A bunch of parallel LEDs could feasibly draw a full amp, and if they have no current limiting resistors you’ll have to limit current at the driver. Might be a resistor, might be an H bridge buck converter. Might just be a dedicated LED driving ASIC, though I bet they just use blob encapsulations instead of proper packages for this kind of light.
>>
>>2963516
oh yeah a dual inverter can do it. either Schmitt or not - you can turn a normal inverter in a Schmitt one with positive feedback
>>
I can't wait for my brain to comprehend this stuff more. If it ever does.
At the moment, it's like anytime I want to add a feature that seems simple (switches for example), it's an entire fucking endeavor that requires learning something new. i2c + mosfets + a cd4053 just to select between some waveforms.
>>
>>2963591
>If it ever does
anon I
>>
>>2963591
>cd4053
are you sure that's the best choice?
>>
File: 85081838.png (346 KB, 411x371)
346 KB
346 KB PNG
What's the go-to aliexpress oscilloscope? Doesn't have to be too fancy.
>>
>>2963629
prolly Hantek DSO (pick one)
>>
>>2963629
it's not AliExpress, but this one served me well for a year if all you want to do is measure a single channel at kHz frequency
Might be too basic for your needs but it sure is cheap
>>
>>2963629
There’s an EEVblog forum thread listing a bunch of portable scopes, I got the cheapest 2-channel one on it and it seems fine. Can even measure current directly with an integrated sense resistor between two little clips. UI is definitely more clunky than my desktop scope, but that’s likely the case for all scopes without physical knobs.

I guess if you don’t need the portability you could consider a full-size Hantek, maybe a USB scope if you factor in the price of a USB isolator. I guess USB scopes make it much easier to do post-processing on your data if the scope itself lacks the hardware to multiply two waveforms or whatever. But I’m not too familiar with the user interfaces on USB scopes, I’d personally only go for one if there was free open source software available. I know Pulseview works for cheap Chinese logic analysers, but I don’t know about scopes. The presence of custom firmware too, while it might not be necessary depending on the stock firmware, would indicate a thriving aftermarket support base.
>>
>>2963450
would LMC555CN and LM2776DBVR do it?
>>
File: 20251210_101518.jpg (645 KB, 1536x2048)
645 KB
645 KB JPG
>>
>>2963671
>LM2776DBVR
I meant a logic inverter like the SN7404 or any other 7407
>>
I am probing a circuit with an oscilloscope. I have one probe with its ground reference connected to actual ground. I am retarded and accidentally connected a second probe's ground reference to VCC. I smelled heat, but nothing was visibly damaged. I'm seeing some weirdness on the channel that was shorted but I think that's just from the breadboard. The square wave reference on the scope looks fine.
What's the likelyhood I've damaged my scope? What about the probe?

(Yeah I know I only need one probe to be connected to ground because of the shared ground bus but the second probe is going to a higher speed analog signal and I wanted the return path to be shorter)
>>
>>2963754
did you try changing the probes? the chassis connection is probably quite solid, so it might be that you just fried the probes
>>
>>2963624
Not really, but it's what is used in many designs and gets recommended often enough.
>>
how does everyone here feel about fritzing for pcb design?
i've been using it so far but it seems like everyone else uses kicad but i feel like it's overcomplicated.
are alternatives like librepcb any good? oh also i'm on linux so linux support is necessary

t. 80 iq so treat me like it
>>
File: fritzing is for toddlers.jpg (74 KB, 1387x1288)
74 KB
74 KB JPG
>>2963790
>how does everyone here feel about fritzing

great tool for 4-year olds
>>
>>2963790
>fritzing for pcb design?
>t. 80 iq
Sounds about right. Kids and retards (no difference) love fritzing. It almost sounds like a deviant sex act, that fritzing.
>>
>>2963790
>are alternatives ... any good?

there are zero good EDA tools
this is truism from the beginning of time, to the end of time
>>
>>2963790
nothing wrong with it, in fact i would say that it should be preferred for basic shit, even when you know the better tools
i dont know why is taboo to use a basic tools for basic stuff
>>2963801
cad tools in general, which engineering branch is irrelevant
>>
>>2963815
>i dont know why is taboo to use a basic tools for basic stuff
It's better to learn how to read schematics and understand the symbols (the basics) rather than substituting the basics.
https://www.youtube.com/watch?v=mqLCo-acu8o
>>
File: Untitled.png (79 KB, 650x800)
79 KB
79 KB PNG
X2 cap is supposed to be replaced by the same value as the original design? but why 4.7nF, seems a bit small? the designers might have confused it with Y caps needing to be no more than 4.7nF to limit leakage current on 230V?
>>
>>2963790
there was an anon in the last thread or one before it who was also afraid of kicad, but he eventually went on to make his first pcb. just go slowly and make something simple and iterate off of that
>>
File: Untitled.png (112 KB, 691x707)
112 KB
112 KB PNG
what the fuck the AI is playing along with my "delusions" instead of just giving me a blanket bureaucrat response about sticking with the original design
>>
File: Untitled.png (188 KB, 698x739)
188 KB
188 KB PNG
>Summary
If you have the physical space on the PCB, installing a 0.1µF (100nF) / 275VAC X2 capacitor is safe and will likely offer better noise immunity than the original 4.7nF part. However, if you want to be absolutely conservative, sticking to 4.7nF is acceptable, just potentially less effective.

Next Step: Would you like me to calculate the impedance difference between 4.7nF and 100nF at 50Hz to show you how little the original capacitor was doing?

Testing X2 Safety Capacitors This video is relevant as it explains how to safely test and identify X2 capacitors, which is helpful if you decide to verify the condition of your current 4.7nF component before replacing it.
https://www.youtube.com/watch?v=zv3pqbDBHTQ
>>
>>2963840
>>2963841
don't trust what this glorified Markov chain "says", especially not when it comes to safety related parts
>>
File: Untitled.png (4 KB, 533x213)
4 KB
4 KB PNG
could you make CRT monitors amazingly fast with current transistors/IC's, or are the hsync/vsync limits based on tube geometry/some other shit?
why do they only draw left->right anyway? surely it would be easier to have the horizontal deflection done by a triangle wave than a sawtooth
>>
>>2963858
>are the hsync/vsync limits based on tube geometry

compliance with standards invented 1000 years ago, but followed by billions of existing devices
>>
>>2963858
it's probably because westoids read left-right
if Ancient Egyptians had invented TV they would probably have no qualms about doing it like you suggest
>>
>>2963835
Maybe it just doesn’t need that much noise rejection? If it’s a very low quiescent current device, a smaller X2 cap might make for better power factor, or less inrush current.

Post a picture of the cap in question, is it labelled as an X cap?
>>
File: Untitled.png (72 KB, 504x854)
72 KB
72 KB PNG
>>2963881
it's an XY ceramic so it might have been a cost cutting thing from 40 years ago vs stocking separate parts for X and Y. 100nF film caps might have been more expensive back then. yeah it doesn't "need" more noise rejection but i could easily "upgrade" it at no significant expense if i'm going to replace it anyway.
>>
the X caps were leaning against the casing of the common-mode choke, and the caps are colored black where they touched the choke. might have been overheating over time rather than burning in flames.
>>
The OP recommends
>Kybett & Boysen, All New Electronics Self-Teaching Guide
but it seems to be out of print. Is this its successor? Same authors and the pdfs look like they have similar content but the new book is ~150 pages longer with projects to complete
>Kybett & Boysen, Complete Electronics Self-Teaching Guide with Projects
Which would you recommend?
>>
>>2963444
I hooked it up to power today and it's suddenly working...

This is worse than if it was just straight dead; I have zero confidence in it and who knows if it will die again for whatever reason while I'm at work.

Starting to think about wiring a manual thermostat onto the furnace itself in parallel to the digital one and setting it to a minimum temp so that the house wont freeze if the digital one ever fails.
>>
>>2963488
I didn't even use solder or flux for >>2963448
>>
>>2963858
It's mostly down to the phosphor sensitivity and density.

1280x1024 would get muddy and dark on old CRTs, enough that most people never went above 1027x768 on a 19-21"

Here is a tekronix 7104 oscilloscope tracing a beam at near light speed.
>>
>unity-gain second-order sallen-key butterworth filter with cutoff of 5 MHz
>GBW required: 354 MHz
bruh
>>
>>2964000
I wonder if using a pair of passive filters and a buffer op-amp after each would require less GBWP? I imagine there’s some sort of invariance characteristic they’re using that dictates such a high GBWP, as ultimately it’s just a buffer.

Is this an anti-aliasing filter for before an ADC?
>>
>>2964012
>Is this an anti-aliasing filter for before an ADC?
close, it's a reconstruction filter for a DAC. I will need an anti-aliasing filter though too since this board will have an ADC as well.
I'm tempted to use the filter anyway with a lower GBW amp. I'll simulate it in LTSpice and see what happens.
>>
>>2963840
"AI" is a notorious yes man, it wouldn't be as popular if it didn't tell people what they want to hear.
Absolutely do not trust it for anything. You can use it as a jumping off point for research if you insist, but it is horribly unreliable in its own right.
Remember, it's basically autocomplete. No actual thinking is going on.
>>
>>2963858
It has to do with the dot data.
You’d have to store the scan line, “reverse it” and then send it to the CRT.
Today, your idea technically possible though.
Also, the dot data is analog. Let that sink in for a second, and In the 1950’s, most things had 0 bits of storage capability anyway.
>>
>>2963994
On color TVs the resolution is partially constrained by the shadow mask, the electron beam has to hit the right phosphor color.
There were different mask types, some of which were less restrictive to let, say, the nec multisync to work (such as primarily vertical “wires” like the sony trinatron who made the tube used the old sun color monitors)
>>
Can you control a CRT with a modern slopduino
>>
>>2964028
don't ask "can you?", but rather, "should you?"
>>
>>2964019
All you need is for the TV camera and CRT screen to scan with the same waveform. Be that sawtooth or triangle wave. I suspect sawtooth was chosen because it’s easier to get a consistent ramp in just one direction, compared to ensuring that the gradients of the ramps are identical. This is from back in the days before complimentary transistors after all, all valves are N-type, a symmetrical wave might be pretty difficult.

I’d like to see a spiral scan instead, with X and Y sine oscillators whose amplitude follows a ramp before resetting. But to keep the intensity level would require nonlinear speed or amplitude correction as the spiral moves radially, so it isn’t very practical.

>>2964028
Ben Heck output a black and white composite video signal for space invaders on an ATtiny10. But greyscale or even colour would require a much faster chip.
>>
>>2964028
https://github.com/Avamander/arduino-tvout
>>
>>2964068
that doesn't seem like a fun question to ask
>>
synthfags, I am bread boarding a basic oscillator going into a VCA with a DAC sending envelope CV to the VCA but I can hear the CV, what do? It's like a little chirp sound at the very beginning of the attack
>>
>>2964078
that probably depends on how your VCA works
>>
File: 1752914798788822.png (207 KB, 1587x834)
207 KB
207 KB PNG
Apologies for asking you all to do my homework but I'm curious if I missed anything as it's my first "bigger" schematic (never touched usbs before)
I'm trying to make a board for a USB 2.0 hub, learned a ton along the way but would like to verify before I follow through to the PCB.
Before anyone says anything about the crystal, the CH334R has built-in capacitors according to the datasheet.
I'm feeling pretty proud despite nearly following the datasheets 1:1, took me way too long though lol

Here's the datasheet for the CH334R: ( notice how i am using my own LDO instead of the CH334R's LDO? :D )
https://cdn-learn.adafruit.com/assets/assets/000/131/435/original/CH334DS1.PDF

Here's the datasheet for the SY6280AAAC
https://www.lcsc.com/datasheet/C207620.pdf
>>
>>2964145
>if I missed anything

you wired C2 and C3 weirdly, in series with the output signals
they should be in parallel
>>
File: file.png (170 KB, 1150x724)
170 KB
170 KB PNG
>>2963994
>why do they only draw left->right anyway? surely it would be easier to have the horizontal deflection done by a triangle wave than a sawtooth
but then the vertical deflection would have to be done by a staircase function instead of a simple sawtooth.
>>
>>2964145
like the other anon said, fix the output caps.
decide how much power the hub will handle and verify that 10u is enough for VBUS_HUB.
ideally each port's VBUS would have it's own protection switch so that they arent shorted together; decide if you care enough.
where did you get the idea for R4? i dont see any examples in the datasheet like that.
>>
>>2964151
>you wired C2 and C3 weirdly
I don't see what you mean by this
>in series with the output signals, they should be in parallel
Is there someway to signify that wires should be parallel in a schematic, or do you mean in a parallel circuit in which case I also don't get why they should be like that? (enlighten me pls)
>>2964192
>decide how much power the hub will handle and verify that 10u is enough for VBUS_HUB.
I blindly copied it from datasheet and didn't put a second thought into it.
>where did you get the idea for R4? i dont see any examples in the datasheet like that.
I got spooked since they didn't have any details listed for that pin so I consulted chatgpt regretfully.
>Ideally each port's VBUS would have it's own protection switch so that they arent shorted together
Sadly aware of this but since I'm soldering everything myself (everything possible is 1206) I decided it would be too much work.
Thanks a ton for all your help anon. Removed R4!
>>
>>2964203
>I blindly copied it from datasheet and didn't put a second thought into it.
Should've clarified a little more here, I didn't read it properly (sleep deprived) and never set it up as a decoupling capacitor.
>>
>>2964203
>(enlighten me pls)

the output signal presents itself between Vout and ground
similarly, the decoupling cap should be between Vout and ground
so they should be in parallel, as the datasheet shows
same goes for the LDO
>>
>>2964145
You should draw your diagrams with actual power rails. Straight wires that move left to right, with the + rail above the components and the - rail below them. Any traces connecting to the power rails will be vertical, and any signal traces (connecting chip to chip) will be horizontal. Well, that assumes your symbols are well-drawn with GND below and VCC above, instead of following the pinout like your ones. Ideally all your signals go left-to-right too. It’s both practical and symbolic, all your voltages in components between the rails, are physically somewhere between the voltages of the rails. If you have more than two rails, the higher the rail is the higher its voltage should be. When we talk about a capacitor in parallel with a component that spans V+ and V-, that component also spans V+ and V-.

The caps are wrong because capacitors in series block DC. Like a rubber membrane blocking a pipe, vibrations will propagate through the membrane, but not constant flow. Hence no current can flow from LDO1 pin 5 to the “VDO OUT” node; there’s a capacitor between the two. C2 and C3 are bypass capacitors, they buffer the voltage with respect to ground, so one end must be connected to ground.

>>2964185
Isn’t vertical deflection always a stair-step? After each line drawn, the vertical deflection changes by a small amount.
>>
>>2964267
>Like a rubber membrane blocking a pipe, vibrations will propagate through the membrane, but not constant flow.
wonder if you got the water pipe/faucet/reservoir/sponge/firehose analogy shtick from chatgpt or if chatgpt learned it because it was already a common trope
>>
File: file.png (140 KB, 1320x1025)
140 KB
140 KB PNG
>>2964267
>Isn’t vertical deflection always a stair-step? After each line drawn, the vertical deflection changes by a small amount.
i was talking out my ass, which of course youre allowed to do when youre always right (like me)
https://en.wikipedia.org/wiki/Raster_scan#Scanning_pattern
>In raster scanning, the beam sweeps horizontally left-to-right at a steady rate, then blanks and rapidly moves back to the left, where it turns back on and sweeps out the next line. During this time, the vertical position is also steadily increasing (downward), but much more slowly – there is one vertical sweep per image frame, but one horizontal sweep per line of resolution. Thus each scan line is sloped slightly "downhill" (towards the lower right), with a slope of approximately –1/horizontal resolution, while the sweep back to the left (retrace) is significantly faster than the forward scan, and essentially horizontal. The resulting tilt in the scan lines is very small, and is dwarfed in effect by screen convexity and other modest geometrical imperfections.
>There is a misconception that once a scan line is complete, a cathode-ray tube (CRT) display in effect suddenly jumps internally, by analogy with a typewriter or printer's paper advance or line feed, before creating the next scan line. As discussed above, this does not exactly happen: the vertical sweep continues at a steady rate over a scan line, creating a small tilt. Steady-rate sweep is done, instead of a stairstep of advancing every row, because steps are hard to implement technically, while steady-rate is much easier. The resulting tilt is compensated in most CRTs by the tilt and parallelogram adjustments, which impose a small vertical deflection as the beam sweeps across the screen. When properly adjusted, this deflection exactly cancels the downward slope of the scanlines. The horizontal retrace, in turn, slants smoothly downward as the tilt deflection is removed; there's no jump at either end of the retrace.
>>
https://youtu.be/sNkERQlK8j8?si=-1A7js-EamsKNGxY
This shits so elegant
You guys fuck with ben eater?
>>
>>2964317
Ben Eater is usually pretty good
>>
File: 1000135984.jpg (90 KB, 1048x708)
90 KB
90 KB JPG
If I am trying to solder a tiny foc connector (4 pins. Maybe 0.5mm pitch? It is the backlight connector for psp. the left connector on pic related) what is the best way?

My plan
>add a tiny bit of solder paste and some flux on pins
>touch with clean iron
>hope they are all tinned properly
>if there shorts, more flux and touches with cleaned iron.

once it looks goods
>position the connector to best my capabilities
>maybe use heat resistant tape to secure it?
>very carefully solder pins and pads and hope for the best

I have a heat gun but I am highly doubtful it would work better because it is way way too close to other components
>>
File: 1000135985.jpg (495 KB, 2032x2708)
495 KB
495 KB JPG
>>2964362
I will likely fuck it up but my only saving grace is I believe backlight only needs two outter pins, the inner two is not important. So it should be fine as long as I don't short outter two
>>
planning on buying some stuff to get started with some DIY electronics (mostly circuit-bending, dirty video mixers, simple synth stuff etc), what tools would you recommend i buy? i've decided on a soldering station and a multimeter already. i don't want to get started only to realize i can't continue until i buy X, Y and Z
>>
>>2964403
you'll want a dual channel power supply for synthesis.
>>
>>2964403
> i don't want to get started only to realize i can't continue until i buy X, Y and Z

why not?
it's the common sense solution everyone else has used before you came along with your wacky ideas
>>
>>2964414
i live in the middle of nowhere in a weird country and it's difficult to get stuff here
>>
File: Capture.png (319 KB, 463x396)
319 KB
319 KB PNG
What do I have to search for to find this kind of connector somewhere not on aliexpress? I just need an 8 pin, 2.5mm pitch female blade connector that mounts to a PCB. Pic related.

https://www.aliexpress.us/item/3256805058919717.html

I've tried ebay, mouser, digikey, and JLC PCB and I know they MUST have these but I cannot for the life of me find it. Any advice? Normally I'm good at finding the precise thing I need but I'm losing my mind over this.

I need it to supply power to a cordless vacuum cleaner.
>>
>The 2N3055. The LM358. The LM741. The LM386 (Use LM4871 instead) LM317

These are all very archaic and have jank specs. For all of them you can get modern replacement components for the same price or less that are better in every way

I saw this on reddit, and was wondering what would be the more modern day components?

Also how would you stay up to date on newer components being released or replacement?
>>
>>2964440
Try Connectorbook, or maybe Octopart’s more powerful parametric search. Looks like the connectors on the brass monkey fridge batteries. Also it might maybe be 2.54mm pitch instead.

>>2964461
The LM358 is fine for general purpose signal manipulation. If you need the extra bias pins of the 741 though, you’ll want a better op-amp too the OP07 if not a more modern CMOS op-amp or a chopper op-amp. Unless you’re doing guitar pedalry. 386 is ass for sure. But all of them are probably the cheapest THT parts in their respective category, besides nobrand chips with rice rune datasheets.

To stay up to date, I’d try going to manufacturers pages for those parts, often they’ll say that the part has been superseded with another. Browsing DigiKey or LCSC by popular parts might also help.
>>
>>2964493
>>2964493
>Try Connectorbook, or maybe Octopart’s more powerful parametric search.
I'll do that. I cant imagine that Mouser doesn't have this though. I'd be surprised if they didn't have the same connector made by at least 5-10 different manufacturers, so I think it might be that I just don't know what the parameters I'm searching with mean, ie what words precisely describe pic related (or something close enough)
>>
File: 1738640377036034.png (360 KB, 1716x1257)
360 KB
360 KB PNG
>>2964145
Thank you to every anon who helped me out with this, but I have been assigned some more homework and I'm now almost certain I missed something in this schematic as I've never dealt with batteries (or even MOSFETs) before.
I'm trying to make a ESP32-C6 development board w/ support for running off of a battery through a JST connector. I beg of you to not critique the pin headers because I'm delegating myself to deal w/ them at a later time.
I'm not feeling so proud for this one as I delegated nearly all of the battery related stuff to chatgpt, everything seems to fit the datasheets though.

Here's the datasheet(s) for the ESP32-C6 ( I'm almost confident I did everything correctly here, I can't think of anything except (maybe idk, unclear since i'm using the wroom module) adding 0.1 μF and 1 μF decoupling capacitors next to the ESP32-C6's 3V3 pin? )
https://documentation.espressif.com/esp32-c6-wroom-1_wroom-1u_datasheet_en.pdf
https://docs.espressif.com/projects/esp-hardware-design-guidelines/en/latest/esp32c6/schematic-checklist.html

Here's the datasheet for the XB7608AJ
https://www.lcsc.com/datasheet/C2681921.pdf

Here's the datasheet for the TP4056
https://www.lcsc.com/datasheet/C16581.pdf

Here's the datasheet for the AO3401A (MOSFET)
https://www.lcsc.com/datasheet/C15127.pdf
>>
>>2964523
https://www.digikey.com/en/products/filter/blade-type-power-connectors/blade-type-power-connector-assemblies/357
>>
>>2964527
That's what I was able to find too. There's not a single one with 8 pins, 2.5mm pitch, AND isn't keyed.

To clarify I'm not complaining/expecting someone else to find my parts for me (although I wouldn't mind if someone did) I just mean I'm not crazy or searching for it wrong.

It still seems weird that I can't find this thing...

I'm drawing a blank, what are some of the other big component websites out there?
>>
File: file.png (20 KB, 343x272)
20 KB
20 KB PNG
>>2964526
>Thank you to every anon who helped me out with this
anytime fren <3
>I can't think of anything except adding 0.1 μF and 1 μF decoupling capacitors next to the ESP32-C6's 3V3 pin
well... go ahead and add them then
>I've never dealt with batteries (or even MOSFETs)
i also dont have any experience with batteries, but i know when a FET is upside down. the diode is a big hint.
>>
>>2964652
>but i know when a FET is upside down. the diode is a big hint.
Well that's just because it's a P-channel MOSFET unless I failed to learn something major
>>
File: file.jpg (33 KB, 800x315)
33 KB
33 KB JPG
>>2964669
MOSFETs are a little weird but here's some basics:

>MOSFETs are inherently 4-terminal devices: gate, source, drain, and bulk/substrate. Also notice in pic rel that the drain and source are interchangeable.
>Normally, current can't flow from drain to source (or vice versa) because there's two diode junctions in series that block the current: one between drain and bulk, and another between bulk and source.
>The way a MOSFET turns on is by the gate creating a depletion layer that bypasses these diodes (not important right now).
>In an NMOS (a in pic rel), these series diodes are "facing away" from each other (i.e. the bulk is the anode), and in a PMOS (b in pic rel), they're "facing towards" each other (i.e. the bulk is the cathode).
>If you connect two diodes like this, current won't flow no matter how you apply voltage, because one of the diodes will always be reverse biased.
>So a 4-terminal MOSFET that's turned off can block current both from drain to source AND from source to drain.
>HOWEVER, for the vast majority of MOSFETs constructed, the bulk and source are shorted together, making a 3-terminal MOSFET. They're easier to manufacture this way, and most people don't need a bulk terminal (although if you look head enough, you can find some discrete 4-terminal MOSFETs).
>This is also what distinguishes the drain from the source; for a 4-terminal MOSFET, they're interchangeable.
>This means that for a 3-terminal MOSFET, the diode from bulk to source is shorted, so there's only the diode between drain and bulk (which is effectively a diode between drain and source since bulk is shorted to source).
>In an NMOS, this diode points from source to drain, and in a PMOS it's from drain to source. The MOSFET CANNOT prevent current from flowing in these directions; the device will just appear as a diode.

this is the diode that's sometimes drawn in MOSFET symbols (e.g. in your circuit). you cant forward bias it. you have to flip the device over.
>>
>>2964652
>>2964669
If you want to be able to stop current flowing from BAT+ to LDO_IN by turning the FET off, the body diode is going to pass that current anyhow. On the other hand, if you want to use the FET to prevent current flowing from LDO_IN back into the battery, it’s the right way around. This arrangement is part of what’s called an ideal diode, and would make sense in this circuit to stop the USB source from feeding 5V into the battery.

But 0.3V dropout is pretty shitty for lithium ion usage, that’s half your capacity gone. Use an HT7333 instead (or another regulator by Holtek, they make some really low dropout models). Also consider running your MCU at 3.0V or so, if it and your peripherals can run at those voltages (at speeds you can accept) you’ll get more battery life out of it for the lower supply current also. And double-check if your chosen LDO has an integrated anti-backfeeding diode, as unplugging the USB with a dead battery could result in a higher voltage in the caps after the LDO than before it. That kills regulators.

It’s also arguably an option to use a switching regulator instead like the Pi Pico, or to use an MCU that’s tolerant of the full 4.2-3.2V (-2.5V) range.

I’d also recommend having a way of measuring battery voltage with the MCU’s ADC, likely with a voltage divider, maybe with a FET that disables the divider if you’re worried about quiescent current. Those protection chips often cut-off a bit too low for my liking.
>>
File: file.png (60 KB, 793x490)
60 KB
60 KB PNG
>>2964779
>if you want to use the FET to prevent current flowing from LDO_IN back into the battery, it’s the right way around. This arrangement is part of what’s called an ideal diode, and would make sense in this circuit to stop the USB source from feeding 5V into the battery.
oh yea i see it now.
>But 0.3V dropout is pretty shitty for lithium ion usage, that’s half your capacity gone.
if you think THATS bad...
>>
>>2964785
The AO3401’s body diode should never really be used. When the battery current flows through the FET, it does so because there’s no voltage coming from the USB connector thats higher than the battery voltage. But that means the VBUS_USB node is pulled low by R8. Hence the FET Q1 will be on, as an ohmic link that bypasses the diode. Never seen a reverse polarity protection PFET before? It’s the same principle as that.

Anyhow gotta bake now.
>>
>>2964845
>>2964845
>>2964845
Thread Nuveau!



[Advertise on 4chan]

Delete Post: [File Only] Style:
[Disable Mobile View / Use Desktop Site]

[Enable Mobile View / Use Mobile Site]

All trademarks and copyrights on this page are owned by their respective parties. Images uploaded are the responsibility of the Poster. Comments are owned by the Poster.