[a / b / c / d / e / f / g / gif / h / hr / k / m / o / p / r / s / t / u / v / vg / vm / vmg / vr / vrpg / vst / w / wg] [i / ic] [r9k / s4s / vip] [cm / hm / lgbt / y] [3 / aco / adv / an / bant / biz / cgl / ck / co / diy / fa / fit / gd / hc / his / int / jp / lit / mlp / mu / n / news / out / po / pol / pw / qst / sci / soc / sp / tg / toy / trv / tv / vp / vt / wsg / wsr / x / xs] [Settings] [Search] [Mobile] [Home]
Board
Settings Mobile Home
/diy/ - Do It Yourself

Name
Options
Comment
Verification
4chan Pass users can bypass this verification. [Learn More] [Login]
File
  • Please read the Rules and FAQ before posting.

08/21/20New boards added: /vrpg/, /vmg/, /vst/ and /vm/
05/04/17New trial board added: /bant/ - International/Random
10/04/16New board for 4chan Pass users: /vip/ - Very Important Posts
[Hide] [Show All]


[Advertise on 4chan]


Thread that glitched:
>>2970026

>I'm new to electronics. Where to get started?
It is an art/science of applying principles to requirements.
Find problem, learn principles, design and verify solution, build, test, post results, repeat.
Read the datasheet.

>OP source:
https://github.com/74HC14/ohmOP
bake at page 10, post in old thread

>Comprehensive list of electronics resources:
https://github.com/kitspace/awesome-electronics

>Project ideas:
https://hackaday.io
https://instructables.com/tag/type-id/category-technology/
https://adafruit.com
https://makezine.com/category/electronics/

>Books:
https://libgen.is/

>Principles (by increasing skill level):
Mims III, Getting Started in Electronics
Geier, How to Diagnose & Fix Everything Electronic
Kybett & Boysen, All New Electronics Self-Teaching Guide
Scherz & Monk, Practical Electronics for Inventors
Horowitz and Hill, The Art of Electronics

>Recommended software tools:
KiCAD 6+
Circuitmaker
Logisim Evolution

>Recommended Components/equipment:
Octopart
LCSC
eBay/AliExpress sellers, for component assortments/sample kits (caveat emptor)
Local independent electronics distributors
ladyada.net/library/procure/hobbyist.html

>Most relevant YouTube channels:
EEVblog
W2AEW
Moritz Klein

>microcontroller specific problems?
>>>/diy/mcg
>I have junk, what do?
Shitcan it
>consumer product support or PC building?
>>>/g/
>household/premises wiring?
More rules-driven than engineering, try /qtddtot/ or sparky general first
>antigravity and/or overunity?
Go away
>>
File: backwards diode.png (330 KB, 2258x960)
330 KB
330 KB PNG
Oh I'm retarded
>>
File: tile_gpu.png (158 KB, 2400x1800)
158 KB
158 KB PNG
i finished designing the digital logic for a tile-based graphics circuit somewhere in power between an NES and SNES
i want to realize it (or at least some of it or an adaptation of it) in both FPGA (easy) and TTL (a lot more work)
wish me luck
>>
File: 1111.jpg (426 KB, 1500x1498)
426 KB
426 KB JPG
are beginner kits a meme? i feel like electronics is something i have to feel instead of just reading books
>>
>>2975984
indeed, electronics are definitely best learned when applying what you read in a book on a bench
there are so many parts that if you are a beginner these kinds of kits are just fine to get you going
>>
>>2975984
Arduino kits that send you into programming without the foundational intuition of voltage sources and current flow are not recommended. Even once you’ve got that intuition, it’s probably best to experiment with some basics of analogue electronics, like learning why an NPN transistor is usually used with its emitter to ground, how capacitors and resistors shape square waves, that sort of thing. Then you can go into the programming side of things if you really want to turn a hands on hobby into code-monkeying for some reason. You won’t use 90% of the stuff in those kits in projects, but getting experience on using its arbitrary modules will make you faster at designing novel projects with novel sensors and interfaces.
>>
>>2975984
>i feel like electronics is something i have to feel

feelings only come into play after you've gained enough experience to intuit a solution
before that comes 80 years of study, applying cold hard logic, and thousands of burnt fingers on hot tubes
>>
File: 1770126943543851.jpg (3.92 MB, 6936x9248)
3.92 MB
3.92 MB JPG
For the anon who was wondering about the triangle wave generator from The Art. Page 239.
>>
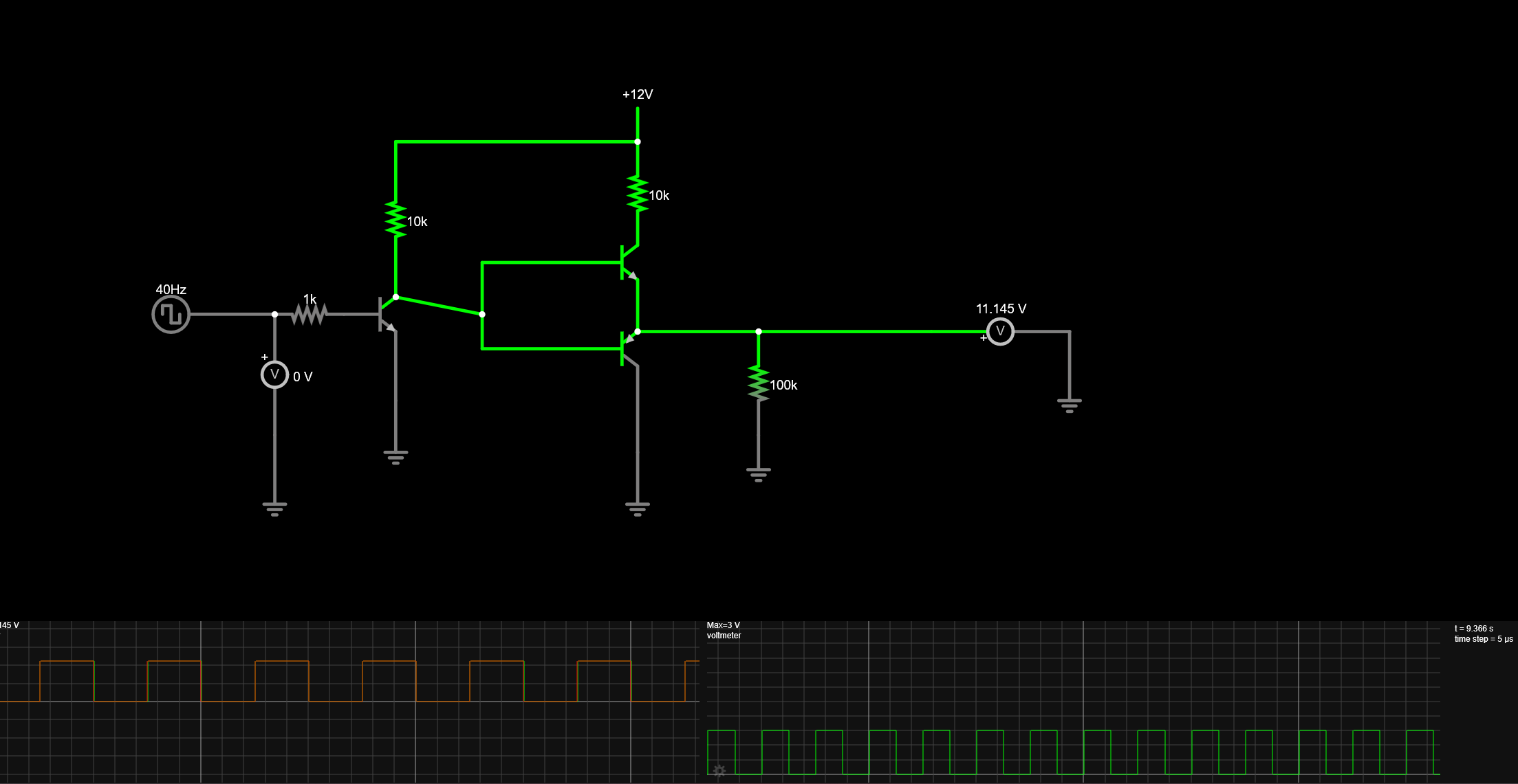
>>2976010
You used those values for R3 and R2? But your triangle wave in your picture is basically going from 0V to 5V if I’m reading the V/div at the bottom correctly.
>>
>>2976013
No, I tried a 2:1 ratio instead of a 5:1, and overall values were tweaked to get a higher output frequency according to the equations presented.
>>
File: R2498137-01.jpg (96 KB, 1420x798)
96 KB
96 KB JPG
can anyone recommend a reflow oven? I only need one large enough for single eurocards. picrel is the cheapest I could find that still seems decent, but it's 1600€ + VAT which seems a bit steep. plus it's bigger than what I need
>>
>>2976033
lol a rebranded version of the same oven is available from conrad for just over 1000€ + VAT. and of course aliexpress have ovens for like 300€. but then it will probably take many moons to arrive
>>
File: 1743063739050431.jpg (1.22 MB, 3602x4804)
1.22 MB
1.22 MB JPG
Tore everything down and rebuilt it. It doesn't present any issue now. The mysteries of breadboarding. Now my fully analog PWM H-bridge controller works! Damn I'm happy.

Speaking of something completely different, what's a good hobby grade desktop DMM? I have the Aneng AN8009, it works fine, it's just not great for desk use since it's light and the stand sucks, so at the smallest tug it falls down.
>>
File: 1763186135028559.png (294 KB, 1588x1268)
294 KB
294 KB PNG
About to tear my Les Paul apart and rewire it to my liking.
Pots are 500k logarithmic with a push/pull DPDT switch ("Polarity Neck" and Bridge). Capacitor is whatever was originally in there (22 nF I think).
>>
>>2976037
looking a bit more at the T-962 it seems it has numerous problems
>masking tape for electrical insulation
>uneven heat distribution
>actual temp can be 20°C above set point
>buttons aren't debounced
>poor grounding
there are ways to modify it to make it decent. not sure if that's worth my time
>>
>>2976140
lol the poor thermal control is because the cold junction for the oven's thermocouple is simply assumed to be 20°C. a firmware upgrade + DS18B20 fixes this. someone could make a bit of money selling these in upgraded form for maybe 500€
>>
>>2976140
is this whole photo ai generated? the background definitely is.
why?
>>
File: china.png (450 KB, 688x528)
450 KB
450 KB PNG
>>2976146
They lacked a stock photo of it in a lab?
>>
>>2976146
lol didn't notice that. I just grabbed the first picture I found
anyway I found a guy on youtube (Jerry Walker) who has been working on these ovens to improve their thermal control. especially the evenness of the heating. the thing that made the biggest difference was installing a fan that mixes the air around inside
now that I think about it, the RF100 >>2976033 looks suspiciously similar to the T962 in its general layout. if it also uses four IR lamps to heat the boards then it will have the same issue and one might as well get the 962
>>
>>2976158
>a fan that mixes the air around inside
Just checked out his part 3 video, seems like he's bolted a little motor to the other side of a panel with a makeshift fan blade on the end of its shaft. Seems to me that a thin sheet of stainless isn't enough to stop the motor itself getting up past 70C, I'd guess it would even go up past 120C. Instead I'd want to use a significantly longer shaft, with at least 20mm and some insulation between the oven and the motor. Maybe a little brushless fan aimed at the motor too.
>>
File: 81BPj5sJL0L-3995866913.jpg (497 KB, 1600x1600)
497 KB
497 KB JPG
>>2975961
Have I not found it, or has no one been man enough to build a good, easily reproducible (no carpentry required) open source bass/guitar amp? I feel like it shouldn't be that hard
>get some big speaker cone for $30 off amazon or whatever
>3d print some crappy enclosure
>stick it together
>use a gainclone or similar for power amplification
>add robust EQ to deal with the shitty cabinet
What am I missing?
>>
>>2976166
Particle board and mdf have pretty good acoustic properties for speaker enclosures.
To solid-fill PLA case is going to take days man, plus there’s a good chance that the heat will melt the PLA.
I guess if the only tool you have us a 3d printer then every problem looks like a yoda miniature.
>>
>>2976140
> infra red
That’s one of the stupidest ideas I ever heard.
The IR will bounce off the shiny traces, but over heat the PCB.
>>
>>2976171
Ok, get some 1ft sq acrylic sheets or something and print some brackets to hold it together. Dump a bunch of hot glue over the boundaries
>>
>>2976173
It's still easier to use some kind of wood.
Also I just saw a bass amp free for parts the other day. It would be way easier to frankenstein something like that.
>>
>>2976166
If anything you'd buy a cheap ikea container to put the amp inside. Or use a guitar preamplifier circuit plugged into any old (portable) speaker with an aux input. You could put all your tone and gain knobs on the preamp, and rely on the chinese for cutting down the costs of the power amp + speaker + enclosure setup. Not like it has to look like a real guitar amp after all.

>>2976172
It's probably 1-3um infrared, some metals definitely have non-trivial absorption outside the visible range. But I suspect you're at least half right, seems like convective soldering would not only produce more even heating, but offer more accurate temperature sensing too. Maybe air friers truly are the best.
>>
>>2976172
>>2976178
Do you two understand what infrared radiation is.
>>
File: IMG_4779.png (28 KB, 604x340)
28 KB
28 KB PNG
>>2976182
If those elements are hot enough to be glowing, they’re at least 500C. That means their peak wavelength is 3.5um or shorter. If you aim an infrared camera at something at room temperature, it’s measuring that temperature by radiation about 10um in wavelength. Metal objects often just reflect infrared radiation (i.e. they have high reflectivity and therefore low emissivity/absorbtivity), so you’ll often need to put a piece of black tape on them to get a proper reading off them. Pic related, while I couldn’t find any data for tin specifically, it seems a trend that metals become more reflective at longer wavelengths, extending well past 4um. If tin metal is highly reflective in the visible light as these other metals are, I would assume it to also be highly reflective in the medium wave infrared ranges, and hence be a poor candidate for heating via infrared radiation.

That said, ceramic stovetops work by transferring infrared radiation into the base of a pot which is often polished stainless steel, so as they heat up they may become less reflective and more absorptive.

I still stand by convective heating being better though.
>>
>>2976190
Actually GPT is telling me tin has a reflectivity of only 50% at 3.5um. No source. I guess that works ok, but it’s also saying that an epoxy SMD package will have a reflectivity of only 10% so your components are going to heat up almost twice as quickly as your solder. Considering our element is at like 500C and the temperature is limited by transfer speed, that will result in the components getting significantly hotter than the solder, as opposed to having an element at 250C and having temperature limited by thermal equilibrium (this would probably take ages with radiation alone unless you had a large element area and lenses).
>>
>>2976192
I autistically did the calculations for a herbal equilibrium infrared heater. You’d want maybe 24W per square centimetre to reflow a circuit board at 220C from ambient temperature in 5 seconds (calculated from heat capacities), accounting for 50% absorptivity thats 48W. As per the Stefan-Boltzmann law, a 220C blackbody will emit about 1000W per square metre, so if you could focus down the radiation from a 20x22cm blackbody onto just one square centimetre of PCB, that would give you your 48W. Maybe a 30x30cm area would be a bit more useful, but if you could adjust the area by moving the board up and down the focal-plane or adjusting the focusing elements you could cover small areas and large areas all the same. Practically you’d have a fixed thin-film heating element (maybe inductively heated sheet metal with a coating) and a mostly fixed series of parabolic thermal mirrors to focus the infrared to a point where you can put a PCB under it by hand. With some shutters in front of it I guess. And a temperature controller for the element. Seems unreasonably practical.
>>
>>2976010
thanks for posting the reference anon. I understand now how the wave stays centered around zero.
I was trying to imagine a way to have a triangle oscillator where the wave cycle was controlled by some external square wave, but I think then it really would drift away from the zero point over time as the charge/discharge cycles might not be perfectly equivalent.
>>
>>2976172
it very much depends. IR bounces off of certain materials and not others. it also depends on surface roughness. a shiny gold surface has very low emissivity. rough aluminium not so much. it clearly works well enough, except for the uneven heating due to the design of the chamber
>>
>>2975961
Dumb question but, what can you do in this hobby? what can you do with your electronic knowledge?
it seems like it is a wide field and you could do anything. but once you get into it making any simple project seemto be expensive on parts and time, so in the end you do useless gadgets and strat projects you'll never end.
>>
>>2976210
You could have a bleed resistor on the integrator, the harder part is if you want the amplitude to remain constant regardless of input frequency. You’d either need some sort of AGC or a PLL.
>>
>>2976166
All kinds of cabinet kits out there and empty cabinets for sale. Yeah, hobbies get expensive. Do you get 3d printing filament for free or something?
>>
>>2976182
I have a non-convective toaster oven. It’s crap.
I tried using it to cook something and it just burns the outside to charcoal while leaving the inside raw.
It works better if you put aluminum foil on top of it so the light isn’t shining right on the the thing.
I use it every day for over a decade.
It’s crap, and this thing is probably crap too.
>>
>>2976270
There’s a group of people that build and advocate using concrete speaker enclosures, i thought that was a good idea.
>>
>>2976290
It actually is as long as you don't plan on moving it often.
>>
>>2976256
>Dumb question but, what can you do in this hobby? what can you do with your electronic knowledge?
build electronics gadgets
more seriously, the depends on if you have any other hobbies. for example, if you're a guitarist then you can build guitar pedals. being able to debug and fix broken electronics is also useful
>>
>>2976309
>what can you do in this hobby?

build a fully functional robot girlfriend

>depends on if you have any other hobbies

losing your virginity before 40
>>
>>2976256
>Dub question but, what can you do in any hobby? What can you do with your specialist knowledge?
>it seems like in any wide field you could do anything. but once you get into it making any simple project seemto be expensive on parts and time, so in the end you do useless gadgets and strat projects you'll never end
Let me reveal you the truth about why people do anything: because we want and we like. I know it's hard to overcome the utilitarian mindset because it's literally what the ruling class (rich people, especially billionaires) wants you to live by because it makes you a better drone, but once you realize you don't have to produce anything useful and nobody is judging you for what you do, you'll be free to explore your interests. In a sense hobbies like electronics are closer to art than a mean to a financial gain.
>>
>>2976256
It’s often cheap on parts (compared to car modding, for example) but can definitely be time consuming. But it’s one of the few hobbies where one can create a project that rivals professional equipment, maybe even eclipsing it in some cases. But then it won’t just be electronics, rather it will also have aspects of mechanical design, maybe also optical, thermal, fluid, etc.
>>
File: IMG_20260213_192444.png (691 KB, 647x841)
691 KB
691 KB PNG
>>2975961
I have tried wick, sucktion solder and heat gun. The joystick is stuck to the PCB still. Does anyone know a way to tear apart the joystick to get it off the board?
>>
>>2976322
This is gonna sound crazy, but add more solder and then suck it again. The idea is to seal the hole so you get better capillary action and surface tension adhesion with the old solder. It helps to use a short piece of silicone tubing attached to the end of the sucker because it gets a better seal around the joint and can handle hot temps for s short duration without melting. Lastly, don't use a conical tip on your iron. A chisel tip transfers heat more efficiently and works better with the sucker. Good luck.
>>
>>2976322
get a desoldering gun
>>
>>2976336
I have that cheap pos off amazon and it worked 50/50
>>
>>2976322
First note which pad(s) are connected to the ground plane. Wind thick (1mm) solid core copper wire around the legs of the stick, and apply solder to each joint, ideally such that the grounded pins are near the middle of the wire. Then crank your iron up and apply heat to the middle of the wire to pump heat through the wire and into all the pads at once. Might take a minute of heat. Make sure you’ve got decent work holding, don’t want a 300C PCB or analog stick falling into your lap.
>>
File: flush side cutter.jpg (27 KB, 800x487)
27 KB
27 KB JPG
>>2976322
>anyone know a way to tear apart the joystick

you've hit upon the answer
if your desoldering game is weak, the sure-fire solution is to destroy the component, then push the individual pins out with a stainless needle
a sharp side cutter, and a gentle touch, will do the job
>>
File: y203d221b10d1.jpg (57 KB, 945x910)
57 KB
57 KB JPG
>>2976313
you got me wrong or I explained myself poorly. it's a hobby, go enjoy it, I play guitar which is inherently not productive. but you always do stuff towards an end. I don't take the guitar and smash random notes, I try to take on a riff or a song.
same thing, you practice electronics, you are doing some stuff. I'm interested on what kind of stuff can you do.
>>2976309
this anon told me about guitar pedals and I'll look into it, but I went to youtube and I saw stuff like making a lightbulb work with a button. amazing.
also as I said I'd like to know opinions because this hobby looks like you can do a lot of things but then you are really trapped on shitty projects and useless gadgets. let me explain.
>I will make a calculator
>fuck, this will take some time to understand and design.
>ok so I have to spend 10$ on parts to make the same stuff a 5$ calculator does.
>also it's ugly and does not work
>project number 9012 gets stall
>>
>>2976409
making a calculator is a good excuse to learn how microcontrollers work
guitar pedals allow you to learn how analog filters work. just a simple low-pass pedal with a knob will get you far I think, especially if you design it yourself. other silly things you can do is put in active components that cause distortion. like diodes, or transistors with improper bias. things like that. you can play around a lot with a breadboard and cheap simple parts. most advanced part you might need is an opamp
>>
>>2976372
I got to 5 pins left of 1 of the two controllers now. Unlike the first one the second one will need tweezers but it was like 1am by the time I got to it. The pins are kinda held in not by solder but by the tight clearances of the pins for the frame around the joystick.
>>
>>2976158
>if it also uses four IR lamps to heat the boards then it will have the same issue and one might as well get the 962
https://www.fortex.co.uk/product/rf100-smt-hot-air-low-cost-reflow-oven/
>Utilises 4 x Infrared quartz heating elements
and the Bungard HOTAIR 300 looks identical. I suspect both companies have just bought Puhui gear, repainted them and slapped new labels on. maybe if they were open about this and if they've done any upgrades, like Elektor does, then I'd be inclined to buy from them. so yeah, Puhui it is. honestly Puhui should just sell an upgraded version of the 962 for maybe 20% more and nip all this in the bud. they could even use the free replacement firmware
>>
>>2976409
>what kind of stuff can you do
To me it's not what I can do, but what I can learn, often just for learning sake. Like any engineering field, there's a whole world to explore and projects are just a way to direct the exploration, more than an end in themselves. My current project is a toy to better understand PID controllers, breadboarding has gone all right, now it's CAD time for a fun enclosure and mechanical integration. Next maybe radio stuff, because to me it's the closest thing to literal magic and I want to know more.
>>
File: capsule_616x353.jpg (40 KB, 616x353)
40 KB
40 KB JPG
I won't be annoying here anymore. just to leave something, people here might enjoy this game.
I tried it and IMO it really lacks explanations, but if you already know electronics it may suit you.
>>
>>2976448
I had that game in my wishlist since forever, but I refrained from buying it because
>early access

I was under the impression it was more oriented towards programming than anything else. Like Zachtronics' SHENZEN I/O, sure it's electronics and microcontrollers in the surface, but it's basically a programming puzzle game like any other Zachtronics game.
>>
>>2976465
Something like Factorio or GTNH is probably about as close as you can get to circuit design and routing. It doesn’t have ideas of noise or interference or impedance matching or length matching, so the routing challenge is much less of an issue than the design challenge, and even that’s half trivialised by wikis and tutorials.
>>
Are there any good vidya for learning electronics?
>>
>>2976484
shenzen io?
>>
Would this scratch preven this from working?
>>
>>2976535
>>
>>2976484
Best you’ll get is learning digital logic, minecraft (especially modded) can do that decently but it’s not part of a gameplay loop, there might be other games that do something more integrated with the gameplay loop. Imagine having to build a computer to decode encrypted messages of increasing complexity, or to triangulate radio and seismic signals, or calculate artillery and missile trajectories. Ideally you’d be incentivised to build specialised calculating machines with task-specific designs and all calculations done in hardware, as opposed to just slapping an ALU on an instruction decoder and some memory and programming everything. Doing analogue operations (especially for any integration) might be the way to go, but mixing analogue and digital calculation isn’t straightforward. But damn do I want to perform a fully analogue fourier transform.

>>2976530
See earlier posts, it is basically just an assembly programming game with a smattering of topology optimisation and part selection. Also a really addicting solitaire variant. Maybe it’s an accurate reflection of some EE jobs, but not at all representative of many facets of electronics.

>>2976538
The scratch next to the soldered pad in the middle? No.
>>
>>2976539
>See earlier posts, it is basically just an assembly programming game with a smattering of topology optimisation and part selection. Also a really addicting solitaire variant. Maybe it’s an accurate reflection of some EE jobs, but not at all representative of many facets of electronics.
maybe "toob amp designer" could be an interesting other side of the industry to make a game out of
>>
>>2976535
Only if it's shorting that (probably ground) plane to the pad
>>
>>2976544
Imagine the game having really shitty FPS despite not having very good graphics, turns out it’s running spice under the hood.
>>
>>2976555
just run spice in a separate thread lmao
actually you could turn that into a game mechanic. like as you progress you can put more spice threads in the background evaluating designs
>>
>>2976552
>>2976539
I could have ordered another ebay wmr controller set for what I've spent trying to desolder.
Anyways I ordered a micro needle for my unit to try the force some out
>>
Not sure if this is the right place to ask this. I am a 3rd year electrical engineering student eventually interested in going into the embedded track (currently taking core classes.) I want to land an internship doing something embedded, and my ideal path is to go into the industry directly after graduating. I'll note that I checked out the project idea websites and the ohmOP github. However, I am not sure what kind of projects I can do in my spare time to make myself attractive to potential employers for embedded internships. Does anyone have specific recommendations in general for someone who is interested in this path?
>>
>>2976586
No, but chances are you want something that translates well to the industry. With embedded, that means having specific experience with the microcontroller families used in industry, maybe also PLCs, idk. You may also want to get some experience with an RTOS and programming robust state machines. I’d also look into EMC; make some powerful sources of broadband magnetic and electric field noise and see how far you can push a project’s noise immunity. I’d consider getting experience with industrial communication protocols like RS485, maybe also CAN or Ethernet. Try other industrial practical things like motor driving and advanced feedback loops. I’m not sure if experience with computer vision and other neural network stuff would be appealing, but I suspect even in old industrial applications it’s slowly creeping in, like for production line fault flagging. Same for RFID and wireless technologies.

Is there an industry in particular you’d want to head into?
>>
>>2976591
>No
No as in that this is not the right place to ask? Where would be the place to ask? Gotcha, I see. Thank you, I will keep that in mind. I was researching CAN as a part of a project I was a part of.

As for industries, I am interested in primarily the semiconductor/silicon industry. However, I am open to looking into consumer technology, medical stuff, automotive, and embedded stuff.
>>
>>2976593
The "No" was for "Does anyone have specific recommendations in general for someone who is interested in this path?", because I'm attempting the entrepreneurial route. I say that but I'm really just building projects in my free time until I have the experience and confidence to make something akin to a product.
Arguably someone on the microcontroller general might be in the industry, but if you hang around long enough on either general you'll probably get someone with experience responding. As in half a week.

I'd just get making any projects that push the envelope of your experience and skill. Make the scope of each project limited, feature creep is the bane of a one-man-band.
>>
File: PXL_20260215_113337116~2.jpg (444 KB, 1277x2036)
444 KB
444 KB JPG
Sorry for the novice question, but what kind of component is this? Marked on the PCB as a diode despite looking like a resistor. There are more of them on the board except with different color codes, but all marked as diodes.
>>
https://nepp.nasa.gov/whisker/index.html
i kinda found this whole page to be funny
the whole presentation almost reads like /x/ or /sci/ schizopost or am i retarded enough to consider anything funny
>>
>>2976604
measure it with a multimeter
>>
>>2976611
Resistance is 11.5k ohms one way and 6.56k when I switch the multimeter leads. Also has this symbol on the other side of the PCB. That should indicate a zener diode, right?
>>
>>2976612
Forgot pic.
>>
>>2976612
you might want to lift one of the legs
testing whether it's a zener is a bit more involved but not difficult. put a resistor in series with it (like 10k or so) and put as much voltage as you dare across
>>
>>2976614
Understood. But the symbol does imply that it should be a zener, doesn't it? I was mainly just curious because I had never seen a diode that looks like that before.
>>
>>2976616
oh yeah I didn't notice the symbol. yeah that should be a Zener. strange package indeed

an update on my reflow oven investigations: the T-937 is a better investment because the T-962 cannot do lead-free. this is apparently the word of Puhui themselves
>>
>>2976465
>more oriented towards programming than anything else

I've played through all of Turing Complete and the programming only comes in the final section. At that point, you are manually entering the binary to build opcodes for a CPU you built yourself from logic gates. So you essentially have to make your own assembly language and then write programs to solve some of the classic CS problems like towers of Hanoi, etc.
I felt like this game was a really accessible introduction to how a basic CPU works, it introduces concepts like the stack, ALU, etc. Would recommend. It never felt like early access to me at all.
>>
File: Capture.png (66 KB, 2085x1009)
66 KB
66 KB PNG
>>2975961
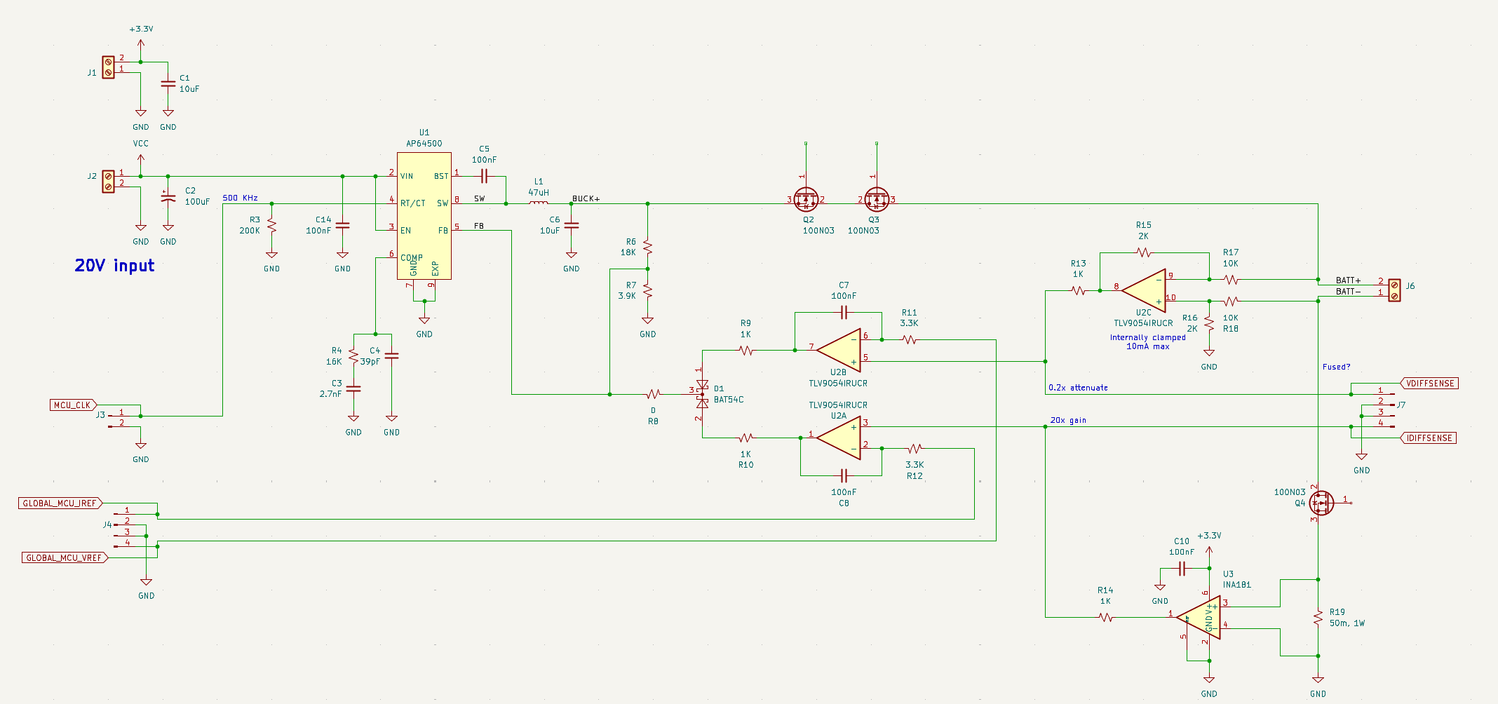
i'm trying to design a small battery charger, basically buck down 20V USB-C to whatever voltage and current required. i need to prevent:
1) reverse current flow into the buck converter with correct battery polarity
2) reverse current flow due to incorrect battery polarity

does this require a minimum of three FETs? i figure i need back-to-back FETs to address the first case, otherwise there is body diode bypass current. in the second case, i can't just rely on the high side back-to-back FETs, can i? a battery hooked up with incorrect polarity would allow current to flow through ground into my ICs and through any ground-connected passives.
>>
File: Capture.png (66 KB, 2136x1004)
66 KB
66 KB PNG
>>2976654
so i could not rely on something like >>2976654 this and i would instead need something like what i have attached here?
>>
File: nmh.png (688 KB, 600x600)
688 KB
688 KB PNG
>>2976613
>>
>>2976654
I don’t see why the two transistors at the top can’t protect in both cases. It’s the voltage as measured by that differential op-amp that will tell you that the battery is backwards anyhow, right? But I’d do the calculations to see what voltages will be at the amplifier’s terminals at a variety of situations, especially for if the power supply is only putting out 5V.
Your buck converter might even be able to handle a higher voltage at its output than its input anyhow, I think that’s worth testing if the datasheet doesn’t say.

Also, your error amplifiers’ integral gains are really high, might want to tame them with resistor across each capacitor. A bit of differential gain to prevent oscillation might help too, idk.
I’d also strongly consider some method of charge termination, to shut off the output once the current drops below a certain level. Be that with a comparator, or with DACs controlled by an MCU. Leaving a battery at full charging voltage for an extended time is bad for its longevity.
>>
>>2976693
>charge termination
i plan on doing this in software since this is going to be NiMH (probably -dv/dt termination) and LiPo (0.1C termination) dual use. i do have latching hardware level protection for reverse polarity, over current, and over voltage.

>I don’t see why the two transistors at the top can’t protect in both cases.
if i insert a battery with reverse polarity, won't the current flow through R19, through GND, and then risk flowing backwards through all of my ICs or passives? i mean it might be okay but i don't want to risk blowing shit up.
>>
File: hartley.jpg (2.24 MB, 3200x4800)
2.24 MB
2.24 MB JPG
messing with building a tiny Hartley oscillator. it's going to use surface mount 0402 parts, and such coils are lossy, so I built a little circuit to test what to do when using coils with ~5 Ohm ESR. transistor is a 2N7000 N-channel MOSFET. two points stick out:
>proper bias (upper red wire goes to a fixed 2.2V supply)
>short the emitter degeneration resistor (lower red wire)
the downside of shorting the emitter is that the waveform isn't a nice sine. it's probably possible to fiddle more with it, using a suitable small value between 0-100 Ohm
one thing I discovered is that it's possible to use quite low drive so long as the bias is separate. I can drive the oscillator at 0.7 V if I use a separate 2.2V bias (via 100 kOhm)
>>
>>2976704
Yeah you definitely need reverse polarity protection if U1 can’t handle a negative voltage at its output (it probably can’t), but for the “reverse current flow into the buck converter with correct battery polarity” you may not have to worry. With a 20V input, it might be able to have 25V presented to its output without it flowing back and damaging anything. It might be fine even if it does flow back, the boost converter in the power bank will block any reverse current.
It’s also an option to put a conventional diode inline with the charging current path, but inside the feedback loop so the voltage drop is taken into account by the switching controller. You could also put a diode across the output to short any reverse battery’s current, ideally blowing an output fuse. Even if you have that reverse-polarity-protection FET, I’d probably still do this.
>>
>>2976586
You should be talking to employers now, learning about their companies. In year 4 you should be interviewing for positions post graduation, so you can jump into a new job, otherwise there's a weird limbo state you'll be stuck in sitting around worrying. In this field you want to be useful and able to do things, that's what makes us employable. Just build something that sticks out to you
>>
File: IMG_4781.jpg (1.9 MB, 2199x2054)
1.9 MB
1.9 MB JPG
Gonna try some nickel plating tomorrow. Bought some alibay nickel strips intended for battery spot-welding, I’m electrochemically dissolving them in white vinegar right now. They seem to be pure enough to dissolve well, but it’s taking a while and there is a bit of residue left at the bottom of the beaker as the anode dissolves. Using concentrated cleaning vinegar would probably be a lot faster, maybe then I’d be sitting at 3V with high efficiency, instead of pushing 12V to get 0.2A.
Apparently thiourea is a brightener to improve the surface finish of plated nickel, I’ve got some thiourea lying about in the silver polish I used for tin plating of copper a while back, that might be interesting to mess about with.

I plan on plating the aluminium atop a knob and the copper of an FR4 faceplate for Amy audio mixer, to make them better match the lustre of the chrome-plated or stainless button and jacks.
>>
Greetings fellas, I've stopped with electronics for a couple years but I've been bitten by the bug again.

I need to record multiple audio signals in sync. Does anyone have info on off the shelf solutions for this? I'm a bit rusty with the digital side of things, so sure I can get 10 DACs, but getting them into the computar is another story.
>>
>>2976826
Get an external 10-channel mixer and install a DAW/sequencer on your computer.
>>
File: m-audio.jpg (343 KB, 1079x1346)
343 KB
343 KB JPG
>>2976826
>record multiple audio signals in sync

m-audio makes a wide variety of personal mixers
they can save to a computer using USB or firewire
if you want cheaper, they also make multi-input sound cards

dont get something like a 50 dollar mixer, it'll be full of hum and distortion
>>
>>2976837
>>2976835
Thanks. I'm messing around with speaker/microphone arrays.
>>
How plausible is a pedal as a project to start with?
I might get one of those starter kits with parts and start messing around.
>>
>>2976861
You can do it. Start here:
https://generalguitargadgets.com/
https://sound-au.com/index.html
Then you can work your way to a sampler/looper.
>>
>>2976816
I need to try this eventually. Mostly for restoring various things. Though I don't know if I'd trust Ali strips not to be plated steel.
I've always wondered how citric acid would work. It's super easy to buy pounds of it but I can't really find much info besides a few research papers.
>>
>>2976256
Modifying the wiring of an electric guitar is cheaper than buying redundant guitars, and maintaining them, and lugging them around.
Building effects pedals from components or at least kits is cheaper than buying the brand name stuff.
That was the main reason for me as a student, anyway. Now I just do it for fun.
Other uses are repairing broken stuff (hifi kit, vehicles), being able to properly set up stage gear and being able to fix electrical issues in the house without having to pay a technician 80 bucks an hour.
>>
>>2976861
Pedals with digital components (basically anything that involves time-based effects, like echo, reverb, chorus/flanger, loopers) can be a bit annoying but fuzzes, overdrives, treble boosters and the like are a very good place to start.
>>
>>2976861
you can make them in tuna/tea cans, as long as they are made out of something conductive and ferromagnetic it'll work against 60/50 Hz induced noise.
>>
>>2976875
My old analog electronics teacher got into EE because he was a musician and wanted to fix his stuff back in 1766. He loves loud music so he is almost deaf.
>>
>>2976878
>1766
Based wig-wearing lute shredder
>>
>>2976879
dude probably has 300 years no kidding. Came from a math literate musician to PhD in EE. Pretty cool.
>>
Can I just rely on the autorouter in Kicad and send it to print
>>
>>2976883
if it passes DRC and isn't some fancy RF thing or power electronics then probably
>>
File: rosa.jpg (551 KB, 4032x3024)
551 KB
551 KB JPG
pic rel is the ROSA (receiver optical sub-assembly) from a fiber optic SFP module. the little die on the left is a photodiode, and the big die is a MATA-37644B (https://www.macom.com/products/product-detail/MATA-37644).
can anyone tell where in pic rel the TIA is? im hoping some of the pads go straight to the TIA's output so i can rebond the die (im only interested in the TIA).
>>
>>2976826
If you want a live connection, the cheapest option may just be to have a bunch of USB audio codec ICs on a board with a USB hub IC. 41kS/s x 10ch x 24b = 9.8Mb/s, well within the limits for USB 2.
I’d also run a USB isolator, just so you don’t blow up your PC with phantom power or whatever.

>>2976837
Oh those are pretty cheap.

>>2976874
Citric acid is a complexing agent (like thiourea), so would likely have some impact on the chemistry. I wouldn’t know what, but it’s probably fine. I should definitely buy some in bulk, if just for rust removal.

>>2976899
Can you put it in a chip carrier with plenty of extra leads and just connect all of the unbonded pads? If not you could disconnect the bond-wires to the leads that you’re not using. I’d assume it to be one of the 4 pads next to the photodiode if it’s anywhere, but I’m pretty pre-novice when it comes to silicon layout, maybe it’s on some of the other pads. There’s always trial and error.
>>
>>2976881
I had a high freq engineering prof who looked like he came straight from the 60s. Floral shirts, bell bottomed trousers, moustache. He played guitar and was the chillest dude ever.
>>
>>2976901
>Can you put it in a chip carrier with plenty of extra leads and just connect all of the unbonded pads?
uhh not right now, its mounted on a board and if i removed it i would need to figure out how to drive it properly. probably not too difficult, but i would also need to figure out how exactly to remove it from the board without destroying it.
i do have access to a probe station, however, so i could just probe the pads in situo. that'll probably be the next step.
>>
>>2976816
I added some thiourea to the plating solution and it went from shiny to dark matte. I fucked up. Also my distance from anode to cathode is really small in this shallow dish so it's plating very unevenly. There's some blemishes on the copper too, shoulda washed it with HCl instead of just scrubbing it. Hopefully I can keep plating until there's enough metal to polish.
>>
>>2975961
Hello /ohm/. I want to convert a fixed-speed power tool with a universal motor (currently single phase mains powered) to run from a DC speed controller. To my understanding, this would involve connecting mains to both a bridge rectifier and a smoothing capacitor (in parallel) with both connected to the speed controller, with that connected to the tool. Sound right?
>>
File: 名称未設q定.jpg (63 KB, 1033x484)
63 KB
63 KB JPG
>>2975961
How to calculate the rest of the components after the bridge?
I want an output of 5 V, I have calculated the value for C1, but the values of C3 and R? I get the zenner must be @5.1V and the C2 can be omitted.
This thingy must be able to handle the mains directly so from previous posts the first cap does almost all the work, so the 23uF @ what voltage(at least)? since I have problems locating this size and above 50V.
Thanks in advance.
>>
>>2976956
You’d need a custom speed controller that’s capable of switching hundreds of volts. A smoothing capacitor is optional, there’s nothing wrong with feeding the motor the fluctuating voltage directly out of a bridge rectifier, so long as your PWM frequency is significantly faster or slower than twice mains frequency. With a filter cap, you’ll have a DC voltage higher than the RMS voltage, so the maximum speed will be higher, this potential overvoltage may risk reducing the lifespan of the motor, but it’s probably fine.

But why not just use a conventional phase-fired AC speed controller? Seems like a lot of effort for no gain.

>>2976963
Calculate the maximum possible AC current draw, it will basically be equal to the supply voltage divided by the capacitive reactance of C1. Then use the peak current of that (rms value multiplied by 1.414) to figure out the voltage drop across R, add 5.1V, and get the maximum voltage that might be seen across C3. At least in steady-state, when you switch on the power you could be at the top of a mains peak, in which case a very high current spike could go straight through C1 and fry your circuitry. So you definitely want a series current limiting resistor with C1 to limit this inrush current, then you can do the same calculation as above but with that series resistance instead. A capacitor across the zener diode is a good idea too.

Sure you don’t want to use a monocrystalline calculator-style solar panel instead? Or RF energy harvesting with a rectenna?
>>
>>2976971
>use a monocrystalline calculator-style
how?
>>
>>2976971
>A smoothing capacitor is optional, there’s nothing wrong with feeding the motor the fluctuating voltage directly out of a bridge rectifier
The idea there is to feed the speed controller a steady voltage. If that's not a concern, it's not a concern.

>But why not just use a conventional phase-fired AC speed controller?My understanding is that this affects torque more strongly than the PWM of a DC speed controller. The target is ~40% speed reduction with minimal torque loss. This specific thing is something I saw here:
https://youtu.be/gMVIdDKgG5A?t=1118
But rather than slow down a wood saw for steel, I want to slow down a steel saw for stainless. It's a bigger, slower, torquier motor with a smaller speed reduction, so the power reduction should be less than in the video. Think it would be small enough for an AC controller to be viable? At any rate, this is for evaluating the viability of the endeavor. I'm currently using a smaller blade to get the proper cutting speed when I want to use the saw on stainless, but that reduces the cutting capacity by nearly half, so it's not ideal.
>>
>>2976976
>If that's not a concern, it's not a concern

it's almost certainly a concern
PWM circuits generally dont like being switched on/off 120 times a second

your PWM strategy is gonna be expensive, which is why an alternate solution like belts or gears or AC speed controllers are preferred
ex. a 10,000uF cap at 200V costs like USD 70
20A 200V rectifier bridge is 15 USD
plenty of inexpensive PWM controllers exist but but only go to 48 or 60V
an industrial quality one, 180Vdc @ 10A from Grainer is 900 canadian pesos
>>
probably not the right place to ask but I just swapped my pc into a new case (4000D frame) and the front panel audio is completely fucked. I already swapped the front panel module (rma) and it's the same. shit worked fine in my old case. There is a loud buzzing sound and the audio quality is terrible, sounds like interference. Did I fuck up my motherboard or is there a missing ground somewhere? Rear panel audio is not affected.
>>
>>2976992
>front panel audio is completely fucked

so what?
only peasants use wired audio in <current year>
>>
>>2976990
>your PWM strategy is gonna be expensive
It's for modifying a $500 saw to replicate the function of a $3000 saw. With the small blade it already cuts stainless tube faster and cleaner than a Fischer saw.

>@ 10A
The saw can trip a 20A breaker if asked to. I'd prefer something bigger. If the outlined setup seems reasonable, I'll keep an eye out for a used one like the guy in the video did.

>or AC speed controllers
Would that indeed be viable in this situation?
>>
>>2976973
Well you buy some little solar panels from alibay, and solder them up to your circuit, if its power draw isn't very high. If the voltage range is within your tolerances you might be fine, maybe just a clamping zener to prevent overvoltage. What is it powering?

>>2976976
>The idea there is to feed the speed controller a steady voltage. If that's not a concern, it's not a concern.
If the motor has enough inertia to smooth out 8-10ms-long ripple, it's not a concern. They run smoothly on AC in the first place, after all, their commutation method is basically acting like a full-wave rectifier with no filtration in the first place.

>Think it would be small enough for an AC controller to be viable
What do you mean by that? An AC speed controller can be capable of plenty of power, definitely cheaper per watt than a high voltage DC speed controller, though you could probably make either yourself for something in the ballpark of $20. An AC phase-fired unit may have a bit less torque than the fully filtered rectified system, because the peak voltage will be lower. But as the other anon alludes to, that means a massive quantity of filter capacitance. A capacitor is defined by:
>I = C*dV/dt
which you can rearrange to be:
>C = I/(dV*2*f)
Where dV is the allowable peak-to-peak ripple voltage. If dV = 10V, f = 60Hz, and I = 10A, that's 8333uF of capacitance, at 180V or higher. Also your power factor may be bad enough to risk tripping breakers, and the inrush current when turned on will necessitate an additional soft-start circuit.

Just buy or make a TRIAC-based controller and see if it's sufficient.

>>2976992
Check if your PSU has a negative 12V rail, sometimes these are required for front-panel audio and not all ATX PSUs have that rail anymore. But mine sounds like shit too and I'm pretty sure my PSU has such a rail. Anyhow, you should buy (or make) a proper USB sound-card, built-in DACs are seldom any good.
>>
Is dc choke for dc bus a must have for vfd drive?
>>
File: ac speed controller.jpg (123 KB, 1091x701)
123 KB
123 KB JPG
>>2977004
>Would that indeed be viable in this situation?

dunno, but they're cheap enough to try out
so, for the price of a macdonald's gourmet dinner for two, you can find out

just avoid the ones where the specs are in chinglish
and, of course, amazon typically lets you return items within 30 days
>>
>>2975961
i need to generate anywhere from 0 to 16 PWM signals at a fixed 50% duty cycle at a fixed frequency that might range anywhere from 200 KHz to 2 MHz. for 2 or more active PWM signals, i want them phase shifted to be spaced out equally.
>2 channels = 180 degree shift
>6 channels = 60 degree shift
>13 channels = 27.7 degree shift
>etc.
the accuracy/precision of this isn't critically important. are there any ICs that can do this, or should i just commit to buying a cheap FPGA and learning how to program FPGAs?
>what is this for?
an external clock signal on a multi-phase buck converter.
>>
Is it true I can but a bipolar capacitor between my amp and speaker and it will work as a high pass filter?
>>
File: capacitive reactance.jpg (28 KB, 500x590)
28 KB
28 KB JPG
>>2977045
>work as a high pass filter?

caps are like resistors whose resistance varies with frequency according to some formula that only nerds know
these dorks claim that resistance drops as frequency increases
if true it would mean they block lower frequencies and pass higher frequencies, so yes
>>
headphones are electronics right?
i have the weirdest issue with my headphones where one side of it will work perfectly and then after like 20 minutes the volume will rapidly fizzle out and not produce any sound.
if i unplug them for like an hour and plug them back in they'll work perfectly again until it randomly goes out again. what could be the issue here? i figure the damn thing would just either stop working completely or work, but i can't figure out why it would just suddenly go quiet and then come back if i unplug it.
>>
>>2977049
>then come back if i unplug it

most likely cause is oxidized connectors
for the plug, rub it hard with an eraser
for the jack, spray some contact cleaner inside, plug and unplug the jack multiple times, then wait 10 mins for the chemicals to evaporate before you turn the device back on

if you prefer to do it the wrong way instead, lots of people will suggest this: https://www.youtube.com/shorts/TBaH9-kLrOw
>>
>>2977045
it will block DC, so technically yes :)
>>
What is the point of OPAMPS in ADCs like this? I can't access the output to make a filter or amplifier, they'd only act as comparators right?
>>
>>2977051
definitely not it, the connectors are mirror clean.
oxidized connectors would mean i could jiggle the cable and get my signal back, it just lowers in volume over like 3 seconds before it goes quiet and no amount of connector jiggling gets it back.
i just have to let it rest or something for a bit before i get sound back, this shit is genuinely baffling to me.
>>
>>2977081
I've just realized the chip in question has good DACs, so it can close the feedback loop, just not in the way I've thought.
>>
I'm a noob and just experienced AC audio vs DC for the first time. I have a breadboarded teensy feeding into a dac and it sounded great through headphones but would make no sound through my audio interface. It was driving me crazy, but then I added a 10uF capacitor form the op amp output and it feeds signal through the interface now. Wow I feel stupid but what an interesting thing in life. How can I determine the best capacitor value for this?
>>
>>2977102

I think you need to assume the downstream circuits will act as a high-pass filter with the cap.

So just do the old Fc = 1/2PIRC but solve for C with Fc being the lowest you want to pass, and R being the input impedance of the thing you are connecting to.
>>
>>2977021
A pair of 8-output Si5351 chips might do the trick (probably the C). It can do pretty finely divided phase offsets and can definitely handle your desired frequency range. I’m just not sure if it can do all of those phase offsets on all pins at once, and be robust enough that changing its frequency won’t have to cause all the phases to get jumbled. In any case they’re cheap and ubiquitous enough to buy one and mess about with it.

If the Si5351 doesn’t work then you can almost certainly find other DDS ICs that will.

>>2977045
Yes. The frequency response will depend on the impedance of the speaker. Too small a capacitor and you won’t hear anything but the tinniest sibilance. Too bug and you’ll hear all the bass anyway. Make sure the voltage rating is higher enough too.
Consider looking up how to calculate an RC filter’s corner frequency, and how to design a speaker crossover.

>>2977049
Sounds like a thermal issue, that the minute heating of it running causes something to expand and get loose. You can test this by listening to them on a much quieter volume, or a much louder volume (some distance from head). I suspect the solder joints on the speaker driver itself need reflowing.

>>2977081
But you can access the outputs. The output of OA1 is on RB1, the output of OA2 is on RA0, and OA3’s output is on RC0.
>>
>>2977109
>The output of OA1 is on RB1, the output of OA2 is on RA0, and OA3’s output is on RC0.
Missed that. Thanks bro.
>>
File: 7ec98k-528241901.jpg (57 KB, 644x500)
57 KB
57 KB JPG
>right: designing PCBs, doing analog and digital electronics
>left: interfacing with the computer
USB is a pain in the ass.
>bullshit on the mcu side
>need to write drivers on the computer side
>>
>>2977124
If you're not using a USB ASIC, you're doing something wrong. USB UART is fine 99% of the time, though RS232 is cooler.
>>
File: sadpile.jpg (49 KB, 540x493)
49 KB
49 KB JPG
>>2977124
>right: designing PCBs
>left: ordering parts
>>
>>2977008
>They run smoothly on AC in the first place, after all,
Right, but DC speed controllers do not, which is what I was concerned about, as the anon above mentioned >>2976990
>it's almost certainly a concern
>PWM circuits generally dont like being switched on/off 120 times a second
I imagine that this is specific to individual models, but if you know any general trends for DC speed controllers I would be interested in knowing.

>What do you mean by that?
Reducing operational voltage does Very Bad things to the performance of a universal motor, much worse than PWM throttling, as demonstrated in the video I linked above. Standard AC speed controllers work by reducing voltage. A phase-fired speed controller would presumably be better, but I'm not familiar enough with them to evaluate what a 40% speed reduction would mean for torque.

>Also your power factor may be bad enough to risk tripping breakers
The saw has a dedicated 30A circuit, but I'll keep that in mind.
>>
File: file.png (42 KB, 1242x221)
42 KB
42 KB PNG
>>2977124
i love this lil nigga like you wouldnt believe
>>2977136
just get an ASIC to fuck your wife too why dont you
>>
File: 2380.png (170 KB, 1547x744)
170 KB
170 KB PNG
what's the most expensive IC anons ITT have ordered? I'm building a thing based around picrel and the BOM is around $500/piece
>>
>>2977136
I'm trying to make heads and tails out of PICs with USB capability and how the fuck do I write a USB driver for linux. Initially I just want to send a analog audio signal (it's ultrasound) to the pc to process it.
>>
>>2977158
>but DC speed controllers do not
Pretty easy to fix, if it even needs fixing. Any high voltage speed controller will have a low voltage supply for its MOSFET and wave generation, likely a switching DC-to-DC converter. If this low voltage DC rail remains comparatively ripple-free, the actual switching of a bumpy waveform won't be an issue. This might be as simple as adding an extra diode and capacitor between the power input this DC-to-DC converter, or as complicated as using an external AC-to-DC brick. It might already be sufficiently buffered, be it before or after this DC-to-DC converter, that it will work fine with extremely high input ripple. Not that I've ever seen such a unit, but my point is that it's easier and cheaper than adding a fuckton of filter capacitance.

>Standard AC speed controllers work by reducing voltage. A phase-fired speed controller would presumably be better
Standard AC speed controllers are phase-fired these days. Maybe you'll occasionally see a massive variac being used, but they're expensive. With phase-fired, anything between 100% and 50% will still have the same peak voltage. It's below this that you start to drop off. If this drop in torque is a big problem, you could try to use feedback to measure torque or current and alter the phase trigger point to keep it high, or to use feedback to measure speed or back-emf and alter the phase-trigger point to keep it below a limit. That second option, using a hall-sensor to measure speed, plus some op-amps and shit, seems doable, but electronically varing the phase trigger point is a bit of a pain in the ass without going digital. DC PWM may be easier.

>>2977168
>Initially I just want to send a analog audio signal (it's ultrasound) to the pc to process it.
Anything stopping you from using the existing USB audio standard? It can take 192kSps at least, I wouldn't be surprised if it went higher. You could even ditch your MCU entirely and just use a capable USB audio codec ASIC.
>>
>>2977168
I'm kind of talking out of my ass since I've never done it, but don't write a driver proper, use libusb
>>
>>2977174
>You could even ditch your MCU entirely and just use a capable USB audio codec ASIC.
I have old pics in my bin, I don't have an ASIC
>Anything stopping you from using the existing USB audio standard?
being retarded and not knowing how USB works
>192kSps
that is more than enough
My other plan was to write it to a sd card via spi, but that comes with its own problems.
>>2977177
thanks
>>
>>2977225
Also the device side is a problem for me. I just wish computers weren't so evil. I understand why pease threw one off a building.
>>
>>2977225
> I have old pics in my bin, I don't have an ASIC
But do you have ADCs with the right bit-depth and sample-rate lying about too? Or will you be using the MCU’s integrated ADC? I’ve found some tutorials, namely Microchip’s AN2582 and on a site called “learnelectronicsindia.com”, but both assume you’re using an I2S ADC / DAC. Still, might be a good start, if you have DMA you should be able to just change the audio channel, assuming the usb audio library is capable of that kind of change.

And worst case you can just use USB-UART.
>>
>>2977174
Thanks, I'll look into it.
>>
I commence the wiring up of one of the two end-plates. It’s pretty tedious actually.
>>
File: IMG_4786.jpg (1.41 MB, 2809x1630)
1.41 MB
1.41 MB JPG
>>2977394
>>
Anyone knows something about how to mount those little piezo bender cells for sound/vibration emission? I imagine that for sound capture they must be glued somewhat rigidly to a surface, but I have no idea about sound creation.
>>
>>2977418
>I have no idea about sound creation

only the most underprivileged Biafran children have never had the opportunity to take apart a piezo buzzer using nail clippers
to them i recommend google image search for ''piezo buzzer disassembly''
>>
>>2977478
I mean from a design standpoint you rude cunt
>>
File: 20260219_183428.jpg (386 KB, 1182x878)
386 KB
386 KB JPG
some anons were helping me out with this design and it arrived today, amazingly the turnaround from JLCPCB was 11 days, and that's with selecting the slow economy shipping option. I think it shipped just before the holiday closures. I even remembered to put the designators on the silkscreen layer this time lel
>>
>>2977513
>he didn't painstakingly go through every instance of silkscreen overlap brought up by the DRC
>he didn't rotate every silkscreen designator to be the same orientation
>he didn't put an anime girl in the copper and mask layers
ngmi
>>
>>2977513
>>2977513
beautiful, I love that you put components values on. Very retro vibe.
What does your board do?
>>
>>2977519
>Very retro vibe.
I didn't realise that was a retro thing to do lol, but this is also only the second board I've designed. And it's probably far too complex for a second project, its an all-in-one synth voice, so an oscillator, filter, several voltage controlled amplifiers, all controlled by a DAC chip. It's supposed to plug in to a backplane connecting it to a Pi Pico.

>>2977514
at some point I got tired of all the objections the Democratic Republic of Congo was raising about my board and decided to just send it
>>
File: the numbers mason.png (1.11 MB, 2698x1602)
1.11 MB
1.11 MB PNG
Just finished my desktop audio mixer, I posted the enclosure and finished look on /3dpg/: >>2977535
Pic related is the schizobabble schematic. It's made of a few basic components:
>5V USB-powered Mazilli ZVS switcher to create isolated +/-12V rails, with some 74HC14 logic to prevent it faulting out
>33V zener diodes on my ZVS primary and secondary side, 5.5V TVS diodes on the 5V and microphone lines, a UV LED on the microphone line to clip it to 3V without being noisy like a zener, and a 1.6A input fuse and 1.5A thermal circuit breaker
>LM833 summing amplifier with gain of 70 to add up stereo audio from computer, phone, and radio, with direct line-out from this
>silicon diode clipping stage running off "line-level" summed signal to prevent eardrums getting blasted
>resistors and volume potentiometer to attenuate the signal by ~1/70 again, adjustable from ~1/35 to 0, followed by TL072 output buffer amplifier for driving headphones
>internal PCB from a TRRS earphone pair with mic removed and buttons replaced with wires going to buttons on front-plate
>microphone passthrough sockets connected to each other, but also connected to a buffering TL072 with passive RLC filter feeding phone TRRS mic line
>BJT circuit to detect phone's bias voltage on TRRS mic line and change colour of front-panel LED
And soldered onto phenolic strip-board.

FYI the whole summing amplifier audio chain is DC-coupled, which is probably stupid, but if it's a problem I can add caps.
>>
File: 1318224222119.jpg (29 KB, 396x385)
29 KB
29 KB JPG
>bought 1000 good quality resistors
>the higher quality means the leads are thicker, they don't bend at the same angle as the cheap chink shit ones I've been using, and they don't fit in my resistor footprint any more
>>
>>2977674
Yeah 7.62mm resistor spacing is pretty marginal on the thicker resistor leads. You can always squeeze them or put them up on angles if you’re desperate.
>>
>>2977680
this time round I suppose I can use the ridiculously tiny 100k resistors I once bought by mistake. I guess in the future I have the option of increasing to a 10.16 mm footprint, which seems rather large, or pick some wacky intermediate size that isn't a multiple of 2.54, neither option seems ideal
>>
>>2977674
>they don't fit ... footprint

give your resistors dignity by letting them get up, stand up, stand up for they rights
not only keeps 'em cool, but gives you hundreds of free test points for your scope probe
>>
>>2977690
it looks just awful though, it's like using "illegal building techniques" with Lego
>>
File: 20260221_131810.jpg (294 KB, 957x679)
294 KB
294 KB JPG
>>2977513
finished but will probably need to wait until tomorrow to test, everything takes so long
any updates from the anon making the two pole LM13700 filter?
>>
actually rather than just blogpost I may as well ask a question: would there have been a better way to decode my address lines? I have a 74HC138 3-to-8 decoder here so that the board can be selected with the right combination of 3 address bits. So I have 8 optional jumpers, one for each possible address. I feel as if there should be some way to set the board address simply by soldering or not soldering 3 jumpers in the right combination, but I think that would also require so many logic gates that using the 3-to-8 actually ends up simpler. Did I miss some obvious method?
>>
i will now design and build a box that amplifies the microphone of my earbuds and feeds it back into my ears, such that i can autistically get used to the sound of my own voice, and ultimately to better shape my voice to my will
it will be a rechargeable pocketable box, with a usb-b socket for charging through a tp4056, with a rrio op-amp running off the lipo directly

wish me luck
>>
File: whisperPhone Element.png (492 KB, 972x962)
492 KB
492 KB PNG
>>2977849
>rechargeable pocketable box, with a usb-b socket for charging through a tp4056, with a rrio op-amp running off the lipo directly

why not just a sound pipe?
>>
spot the mistake that just cost me an hour's troubleshooting
I'm gonna morb
>>
>>2977898
Pfft, yeah the off-centre silkscreen is a pain for resistors. Wish there was an option for that, not that value fields are usually in the silkscreen in the first place. I never bother with them, just populate the board as I go through the BOM.
>>
>>2977895
Too autistic not to build something myself, not autistic enough to be seen holding a plastic kiddy’s telephone
>>
Okay i got the new joysticks onto the wmr controllers fitted all the ribbons and housing back on but now there is no power. Any idea what it could be and if the pcb is messed up would there be a way to know?
Also is there a way to test power if the battery holder isn't on the board?
>>
>>2977898
>put silkscreen where it will be covered up by component.
just turn them off then
>>
File: IMG_20260222_185140.png (598 KB, 720x960)
598 KB
598 KB PNG
>>2977924
What here would cause it not to power on when i have the batteries connected?
>>
>>2977959
Trace the power rails through the boards to figure out if it’s not getting somewhere or if it’s getting shorted by something.
>>
File: IMG_2303.jpg (1.89 MB, 4032x3024)
1.89 MB
1.89 MB JPG
How the heck can I fix this connector on my new monitor? I don't know where it goes or what it does, but I had to fix something else and the top wire broke off. I have a soldering iron and flux and stuff but I've never done something this small
>>
>>2977961
Buy a JST PH crimp set, if not just a few crimp pins. Simplest method will be to crimp a new wire in a new pin, solder or butt-splice the other end of that wire to the broken wire, and insert it into the existing housing. If you can get the old pin out of there, that is. Maybe instead you cut the old housing to pieces and put the existing and new crimp pins into a new 6-pin housing. Worst case you have to chop and extend all the wires, at which point you’d be better off buying a pre-crimped JST lead and splicing that on.

I would not recommend soldering onto that old crimp pin, even if you get it out of its housing. Maybe you can bend it open and re-crimp a wire into it, but it probably won’t hold. I’d also likely avoid stripping and crimping to the end of the wire that already snapped, having one shorter wire is really going to concentrate stress on it, assuming there’s even length for it.
>>
>>2977960
I hope a generic multimeter from lowes will work. Not sure why BOTH of the controllers aren't getting power though.
>>
>>2977962
Thank you. In the meantime, I did get the pin out, crimped on the the old pin with the shorter wire, and the stress did not let it hold.

How can I figure out which one to buy? The connector says it's 30 gauge.
>>
File: circuit boards fob.jpg (597 KB, 1600x1200)
597 KB
597 KB JPG
Got these two circuit boards for my car fobs. Want to try fix one of them. On the near one I've lost the button as you can see. It was working if I depressed that little silver sheet but that's come loose, too. Not sure what I could use to replace it.
One the other it seems like the little round rubber buttons have half melted or something so they don't depress when you press on them. I guess if I removed it with a blade I could find something similar and stick it on and it would work though I don't know what I could use.
>>
File: micro button.jpg (59 KB, 800x800)
59 KB
59 KB JPG
>>2978043
I was thinking I could get some of these and remove one or two of the knobs and maybe glue them to the shell of my fob and that should be sufficient to depress the switch. Can't see why that wouldn't work but maybe there's a better solution
>>
4chins is committing sudoku over and over.
>>
Is metcal that much better than jbc?
>>
>>2978044
>I was thinking I could get some of these

forget it
that'd never work
what you need is
- a kit of replacement switches
- a geeky friend who has can solder tiny parts
- some beers for said friend, maybe even a rimjob

BTW, the top board is full of crub which can cause it to not work
needs a bit of alcohol or vinegar and a toothbrush to clean
>>
>>2978061
From my brief research a few years ago, it seemed as if JBC offered higher power stations with higher tech temperature monitoring and algorithmic correction for soldering loads, while Metcal’s curie-point cartridge tips are probably more reliable, especially in assembly line environments. Metcal do make some adjustable stations, but i don’t see any benefit of them compared to an adjustable JBC. Personally I’d go for JBC, but that’s because I’ve been eying a 200W station for XT90s and the like, and because I like being able to adjust my temperature down for plastic welding and installing heat-set inserts. But I wouldn’t pay over $250 for a soldering station in the first place, and there aren’t widespread open-source Metcal soldering controller designs from what I’ve seen, so JBC is definitely the way to go for anyone wanting a soldering station to make themselves or tinker with. I can buy C245 cartridge tips and use them with a desktop soldering station, desoldering tweezers, or even a USB-C or XT60-powered iron in my portable repair kit.
>>
File: pic.jpg (54 KB, 1479x670)
54 KB
54 KB JPG
complete noob here, is this the right way to hook up capacitors in parralel if i have to put them on two rows on board
>>
>>2978136
>is this the right way

yep
>>
File: IMG_20260223_174920.png (552 KB, 610x781)
552 KB
552 KB PNG
>>2977960
Well. It couldn't be the ribbons.
>>
>>2977976
Don't listen to the other guy, just remove the pin, solder to it another piece of wire and splice it with the shorter wire, put the pin back in and add some hotglue on the back if needed

There's no point in trying to crimp those little shits unless you have a new pin and the proper crimping tool
>>
>>2978066
Why wouldn't it work?
Obviously what you suggest would be better. If I tried it myself I'd probably screw it and don't think I have anyone to ask
>>
>>2978156
Yeah but chances are, the solder bead will likely make it too large to fit into the connector housing. Strain relief also becomes more important, as you've alluded to with the hot-glue.
>proper crimping tool
You can definitely do one of those JSTs with fine enough needle-nose pliers. It's tedious, taking maybe 10 minutes per attempt and even probably fucking up a couple of times, but for him that's probably preferable to shelling out for a crimp tool. Idk what chinky crimp tools are like though, quality-wise or price-wise.
>>
>>2978156
i just brought it to a shop and they did it for less than the tool cost
>>
I have a NES on a chip handheld that I want to convert into a raspberry pi powered console. Do I need to know how resistors work if I need to solder tactile buttons nd shiet?
>>
>>2978200
>I have a NES on a chip handheld that I want to convert into a raspberry pi powered console
Gonna have to explain more than that. Isn't the chip already acting as the whole console, and just needs to be connected to a screen and controls? Seems like there's not really any use for a raspberry pi computer in that exchange. If anything, you'd replace the famiclone with an emulator running on the pi, and just use it with a USB controller, even then a raspberry pi is overkill as people have emulated a NES on microcontrollers.
>>
File: 1753064345705877.jpg (1020 KB, 3084x4096)
1020 KB
1020 KB JPG
The solar light on my back gate died the other night after years of faithful service. I've opened it up to see if it can be fixed and the circuitry looks fine, the weather sealing obviously held up. The 18650 looks a bit swollen on one end though, could this be the cause of the failure?

I thought li-ion batteries that are on the way towards becoming spicy pillows would still keep working or can it result in premature failure of the battery long before it becomes a giant over-inflated fire hazard?
>>
File: 1759335670768264.jpg (453 KB, 3084x4096)
453 KB
453 KB JPG
>>2978219
>>
>>2978219
oh ffs, I've put it back together until I decide what to do with it and it's started working again for no obvious reason. I fucking hate electronics sometimes.
>>
File: 1758455286156045.jpg (40 KB, 320x320)
40 KB
40 KB JPG
This thing seems like an exceptional ripoff and so is every other example
https://www.apogeerockets.com/Electronics-Payloads/Staging/Simple-Timer-for-Staging

I have little EE experience, no PCB layout experience but the principle of the thing seems simple enough that I could probably get 5 of the shits made from JLCPCB with only their parts
How it's supposed to work
>have an accelerometer
>notice a nominal g-force in a certain direction
>begin a timer
>short the connected battery to the igniter output(s)
>I guess there is some safety features too

Here is a perilous journey into some new shit
>>
>>2978219
That's just the cardboard sticker atop the wire and terminal, it doesn't suggest anything about any bulging of the cell itself. If the battery is fine, wash down the board with some IPA and maybe reflow any suspect solder joints (especially ones with force on them). It could just be that the solar panel has degraded and isn't charging the battery as much as it used to.

>>2978226
Honestly, with the right hardware, you could do that with a 555 timer or two. I'm thinking a 3D-printed force-actuated-switch, made from a single bearing ball, pressed via lightweight spring against an electrical contact or two, with a debouncing circuit.
But the microcontroller method definitely has a lot of extra features you could program in, and do so minutes prior to launching. At JLC, it's cheaper to get them to solder parts they have in their basic/preferred components, of which they have:
>MPU6050
>STM32L151
>ATmega328P
>STM8S105
>STM32F103
>STM32F030
>74HC14
>NE555
Plus all the passives you'll ever need, and jellybean op-amps and comparators and linear regulators. Not sure about crystals. Anything more than a 5A transistor you'll also need to specify. But just having one or two SMD on your list that isn't from their basic/preferred parts isn't going to increase the price all that much. But getting them to solder THTs is definitely quite expensive, I recommend just doing that yourself. Apparently you can get them to program firmware at the factory too, be it for your full project or just a bootloader, but I have no idea how you'd arrange that. Best to just jam an ICSP header on the board and do that yourself too. Or pogo-pin pads for a programming jig if you want it extra compact.
>>
File: tilt.png (6 KB, 447x278)
6 KB
6 KB PNG
>>2978226
>>2978237
Maybe a tilt sensor with some math? Buy two and measure the bearing weight idk, put it at an angle so the force that you want needs to push it to the contacts against gravity.
>>
File: 1763339982321466.jpg (1.69 MB, 3798x2658)
1.69 MB
1.69 MB JPG
Family member broke this LED light thing. The wires (grey, yellow, white) seem to have separated from the strip light and I guess just need soldering back on.


But how do I know which wire goes to which connector on the LED strip light?

The wires are labelled: W / + / Y
The Strip lights are labelled: * / - / -

Which is which, what do I solder where please? The wire labelling refers to the colours. White, Yellow and mixed. No idea on the strip lights. Help much appreciated.
>>
>>2978244
>how do I know

trial and error; leds arent gonna die if you connect them backwards, so no worries as long as you dont short any wires together

i'd try
- plus to plus (that's not an asterisk)
- W to one of the minuses
- Y to the other

presumably one minus turns on the yellow LEDs, and the other turns on white LEDs
so if it work backwards, flip W and Y
>>
>>2978219
Check the output going to the battery. A lot of the time they just blast the cell with straight 5-6V from the panel because fuck you buy another one.
>>
>>2978240
Very prone to triggering from sideways acceleration, though I guess you could put several in series at different angles. Even then, it only works if you’ll get a net acceleration downwards, faster than gravity. Additionally, because it lacks a spring, it has less of a trigger force threshold, more of a trigger impulse (force times time) threshold; even a completely vertical tilt sensor would trigger on a minuscule net downwards acceleration, if it accelerated for long enough. I was assuming that the change in acceleration would be the end of a rocket motor stage, due to air resistance that would cause a net downwards acceleration in addition to gravity, so an upside-down tilt-switch alone might work.

I wonder if there’s an analogue altimeter method you could also use? A miniature balloon full of air that expands under low pressure to push a switch? A fully hermetic soldered envelope would be better, maybe using a circular membrane of thin copper would be flexible enough, though at that point you might want to use a force-sensitive resistor or load-cell stuck to the membrane, and a comparator. That would let you get less hysteresis than a physical switch, and be able to adjust the threshold without changing physical depthing.
>>
>>2978244
>>2978263
OK so I went ahead and basically trial and errored it

It works now, but only when the wires are held in a certain position. When it's moved, sometimes the warm yellow won't come on, or only one led will come on, or stuff like that.
Before it broke, it was a bit dimmer than the other ones. Any idea what could be causing this?
My solder job is incredibly shoddy, because of the way I had to solder the wires while they were already through the moon, but as far as I can see, no bridges
>>
>>2978318
>It works now, but only when the wires are held in a certain position
Sounds like a cracked solder joint or other mechanical issue. Reflow joints that have stress on them, and glob over them with something like hot glue once it's fixed in place, to prevent the joints from cracking again.
>>
>>2978153
Pretty much cannot figure out why I get no power to the control. I still do not know if hall effect xboxs sticks were meant to be in a windows mixed reality controller mainly due to lack of documentation on what stick they originally used.
Anyone know how to get 2 double AA to stick onto the contacts so I can test this with power and current rather than just resistance?
Preferably not soldering the copper contacts please.
>>
File: P250.png (18 KB, 800x390)
18 KB
18 KB PNG
I'm building this guy's inductor saturation tester.
https://sound-au.com/project250.htm
Saw it on his site a few days ago and realised it would be really handy for specifying the parameters of a high-power SMPS with a hand-wound inductor.

I may want a 50 ohm termination resistor on the scope-side too.
>>
File: 6krmumhpzilg1.png (816 KB, 2560x1593)
816 KB
816 KB PNG
Where do I get one of these PET labels printed for a project? I just want to put the name and input info on a few homemade items in a nice way, but I don't need 1000 of them. Does anyone do this?
>>
File: IMG_4794.jpg (3.2 MB, 3264x2448)
3.2 MB
3.2 MB JPG
>>2978358
Ah yeah, seems to work great. Time to start characterising my cores for their saturation currents and confirming their inductance. I just wound up some thin magnet wire as my sense resistor (after folding it in half and twisting it so the inductances cancel) so I’m not 100% sure what my actual resistance is.

>>2978359
Sticky label paper, a normal household printer, and scissors? If you hate printers like I do, then a diy plotter.
>>
File: IMG_4795.jpg (3.1 MB, 3264x2448)
3.1 MB
3.1 MB JPG
>>2978359
Oh if all the labels are the same, you could use a stencil or two. That way, even if you can’t get a combination of PET label paper and printer/plotter that work reliably together, you could mess about with different types of spray-paint atop the label sheets or rolls, if not just stencilling the details directly onto the part. Maybe with a clear-coat on top. The same reasoning applies to a custom stamp.

>>2978371
Oh wait that tapering off means there’s too much ESR, when saturated it should get even steeper. Swapping out my alligator clips for a more direct termination seems to do the trick. I should get some springy binding-posts.
>>
File: 20260224_215447.jpg (880 KB, 4000x3000)
880 KB
880 KB JPG
Has anyone ever have this happen before? XT60 FI connection.
>>
File: Screenshot_187.jpg (744 KB, 1881x1397)
744 KB
744 KB JPG
Good day newtard here, almost 0 experience with electronics.
Opened my AOC monitor to replace the caps in power supply.
Question, are these white reflective lines on seemingly fine cap is a sign that its about to go bad? By the way, cap that did blow up is also from the same manufacturer called Elite.
So I wonder If I should replace this one too
>>
>>2978376
No, but those high-current connectors are highly dependant on the spring-loaded contacts making a good connection. Banana plugs usually have actual springs, but XT60s and the like just rely on their four segments having enough flex. You can easily overstress such a connector by bending it the wrong way, vastly reducing the spring-force and resulting in significantly higher contact resistance. Because you're holding the female, that implies that the problematic male might be embedded in a product, so investigate that.

>>2978386
The cross pattern is a deliberate manufacturing groove to weaken the top of the capacitor, such that it will rupture and vent the boiling fluids instead of exploding. If the top of the capacitor is not bulging, it's probably fine. That said, if a near identical capacitor has exploded recently, you may want to replace it pre-emptively. If it's part of a switching power supply as it looks from a cursory glance, specifically choosing low-ESR capacitors is recommended. If you can find the datasheet of the original capacitor, you should be able to find out what ESR (equivalent series resistance) it originally had, in order to match or beat the existing value (lower is generally better).

My guess is that, if the blown and non-blown capacitors are identical, the capacitor that blew is subject to higher ripple current than the capacitor that did not blow, and hence specifically replacing the blown capacitor with one with a lower ESR / higher ripple current rating would be preferable. Alternatively, the capacitor that blew could be being run at a higher voltage than the one that did not blow, and hence replacing it with a higher voltage rated capacitor would be preferable. Either way you want to aim for 105C temperature ratings, maybe higher if they exist. Thankfully modern capacitors are always going to be more compact for the same specs compared to older capacitors, so there's typically room to upgrade them one way or another.
>>
>>2978398
Interesting, thanks for reply.
Not identical to the faulty one but I'm going indeed be replacing both identical capacitors one of which blew up with higher voltage ones
>>
>>2978373
use a low resistance probe ground. You can make one "in-board" with soldered loops of wire.

Since the core is saturated, it'll just be like a piece of wire, so the current should go up.
>>
>>2978336
>cracked solder joint
Does that stem from my solder work then?
It's only 3 points I soldered, does reflowing just mean to redo the work?
Would electrical tape work to hold it down? I have a hot glue gun but it's a mess to get to lel
I thought it was weird how at points only 1 or 2 leds would work, or only 1 colour would work depending on how it was held
Thank you
>>
>>2978404
NTA but sometimes beginners melt the solder onto the part, instead of heating the part fully and then allowing it to melt the solder. It can lead to something "looking" soldered, but very fragile because the solder hasn't bonded/wetted with the metals.

But joints can crack with good soldering too, due to thermal expansion, misuse or bad design.
>>
>>2978407
Thank you
I would guess that is likely what happened here. By part you mean the copper pads on the led strip right? I couldn't put any downward pressure onto the led strip i was soldering onto, because the entire strip is stuck with adhesive in the casing. I didn't want to pull it all out, so I pulled a bit and put the end in a crocodile clip. But obviously with it just being a floating led strip, it has no weight so I was sort of hovering over it.

My soldering iron was also being weird, it wasn't melting the solder despite me cranking up the heat. I never clean it properly after use (not sure how to) so I'm not sure if I've messed the iron up somehow and if it can be rectified. Would appreciate tips on that

Also Any suggestions on how to solder it better and keep the led strip firm? Thanks
>>
>>2978409
I did not read all the posts but:
https://www.youtube.com/watch?v=zOzXkt_PL28&t=71s&pp=ygURYmlnZGF2ZSBzb2xkZXJpbmc%3D
>>
File: duracekk.jpg (449 KB, 4000x3000)
449 KB
449 KB JPG
Problem: Need the ability to have a fairly robust office computer setup in new car

Already have a laptop mount in mind (unless anons have particular recommendations), and will get one of those screen extenders, maybe 2.
Car already has a 120v plug but lists max wattage at 130. Laptop charger shows max pull of 280W. Obviously I don't want to damage the integrated 120v or battery or alternator or whatever that would burn up. Thankfully I have a battery pack/UPS thing meant for solar that takes a charge from 120v. What I want to know is:

A) do I need to limit the voltage/amperage with an in-line device to stop the power supply from drawing more than 130W or do you reckon it's already got something like that?

B) If I do need to do so, will the low rate of charge damage the power supply?

C) If I didn't use the beefy laptop and instead used a smaller one that only pulls 80W is the 120v from the car a dirty enough waveform that it'll mess up the laptop or its brick? I don't have an oscilloscope but I could get one if it's likely to save me a potential headache.
>>
>>2978432
What is your use case? You could use a thin client that draws 25-30W at full load, or a Raspberyy Pee 5 with a touchscreen.
>>
>>2978443
Can't get away with anything weaker than the 80W "weak" laptop, would really prefer the bigger one too. I'm an engineer and need to do everything from basic office software to more advanced stuff like autocad and various controls stuff.
>>
>>2978445
The limiting factor is the gauge of the wire coming from the battery & fuse block. Check the fuse rating to determine the maximum current limit and size your PSU on that, leaving 10% headroom.
>>
>>2978448
You could also get a automotive power amplifier wiring kit and run another power lead to your laptop if you want to do it the hard way.
>>
>>2978448
>>2978450
I'm a factory guy not a car guy so I'm only sort of familiar with how it all works. My concern is that the alternator itself might be a limiting factor for that wattage, and that in any case it might be too messy a waveform. Years and years ago I got one of those cigarette lighter plug in inverters to do something similar and it killed the laptop power brick.
>>
>>2978398
I noticed the male connector inside the machine has melted the non servicable casing, so I will have to dremel it out. I am planning on replacing it with some EC3 connectors. I also need to replace the thermistor anyways as it has been giving me bad readings, but again, sealed off so I need to be invasive as fuck.
>>
File: IMG_20260224_170335721.jpg (935 KB, 2296x4080)
935 KB
935 KB JPG
I'm re-building a laptop battery with new cells and I need to know what kind the rectangular ones are. Any ideas?

I'm on fucking captcha attempt number 6. WTF is this missile command shit?
>>
>>2978432
>Laptop charger shows max pull of 280W
Something tells me you haven’t selected a particularly efficient laptop. If you want to reduce that, you might have to go for arm. Which in current year means a mac, preferably running linux, but I’m not sure how good wine is on arm.

Arguably you could have a voltage sensitive switch on your UPS battery, allowing it to discharge into the laptop until it gets below X%, then stop charging the laptop while it charges up again. But thats going to shred your UPS battery life. Maybe in the laptop settings you can tell it to only charge with a certain wattage, but I’d want to test that to see if the laptop drains its battery faster than it charges.

The only real sensible option is to use a higher power inverter (or DC-DC laptop charger) running directly off the car battery, assuming you want to have the engine running. If you want to have the engine off, then you’ll also need a substantial deep-cycle battery and a way to charge it (VSR, DC-DC, solar, etc.). If you’re drawing 280W for 4 hours, that’s an entire 100Ah battery emptied, and you’d be wise not to drain your battery completely anyhow.

>>2978452
Yeah you always want a pure-sine inverter, those cig-plug ones are usually modified-sine and that shits out a bunch of square harmonics. Bad for mains filter caps, but potentially much worse for a laptop charger with active power factor correction.

Investigate the power rating of your alternator.

>>2978459
Why not Anderson Power-Pole? They’re commonly used in some brands of power station, and have a good spring loaded connection.
>>
>>2976166
check
>>
File: culture.jpg (20 KB, 448x401)
20 KB
20 KB JPG
>>2978476
>Anderson Power-Pole
>>
File: file.png (1.05 MB, 1250x1128)
1.05 MB
1.05 MB PNG
putting together an h-bridge
i feel like using 2.2uf bootstrap caps might have been a mistake, guess we'll see
>>
>>2978579
I've been designing a thing around the L6203. it's very handy, but only if you need no more than 4A @ 48V
>>
>>2978580
With no internal current sensing and overcurrent protection, it falls short somewhat compared to more modern chips. I was using a 2A monolithic TI half-bridge motor driver, you can set it to either hiccup or constant-current regulation if I recall. For the features in that chip you posted, you could equally use a pair of half-bridge drivers with FETs of your choice, though it would definitely complicate the circuit layout.

Though this current design is an H-bridge buck-boost power converter. With CC and CV feedback loops for both the input and output. And 200A transistors. I may be getting ahead of myself.
>>
>>2978582
the datasheet suggests pairing it with a L6506 if you need current limitation etc. but yeah it just does one thing so it's kind of limited. good enough for what I need
>>
Can I put DC voltage boosters (1.3V to 1.5V) between MH cells in series?
I neither wanna buy those non-rechargable double and triple A cells again nor open up every device being picky with the 0.2V difference per battery
>>
>>2978601
Never heard of them, but I see no reason why they wouldn’t work. That said, I would look into substituting the batteries with a lithium pack, depending on the layout of the batteries you may find drop-in replacements, like the ones made for Xbox controllers and the like. It’s nice not having a memory effect.
>>
Why do ebike batteries use welding instead of stacks of these with spring terminals? There is a large LG EV battery that uses spring contacts.
>>
>>2978665
Lower resistance.
>>
>>2978665
A metal-to-metal bond is low-resistance, can't get an oxide layer between its surfaces, and won't bounce apart due to vibration. Standard AA springs aren't something I'd trust at more than a couple of amps, if you're building a high-power PD power-bank and want to use springs, you can get beefier ones.
>>
>>2978669
All ebike batteries in the future must be serviceable. My will is law.
>>
>>2978671
you know, this is not a bad idea. with better contact design (flat = more surface area), gold or silver plating etc we could make higher current holders
on the other hand spot welding can be automated so whatever. but for small projects a better cell holder might sell well
>>
How do I find another ground pad on my wireless mouse? It doesn't have USB since it's not rechargable. I've been poking around my PCB for 30mins now. I accidentally lifted the negative pad fbtw if you're curious.
>>
File: Capture.png (92 KB, 880x384)
92 KB
92 KB PNG
>>2975961
what's the point of the dimples on TI's WQFN-14 "BQA" package?
>>
File: Capture.png (44 KB, 901x498)
44 KB
44 KB PNG
>>2978682
never mind, my dumb ass should have googled it first. it's just another form of wettable flank. i've only ever seen it in the non-dimpled form. interesting.
>>
Bought a introduction to electronics book but idk

How do I learn electronic fundamentals?
>>
>>2978703
build circuit
watch magic smoke escape
repeat
>>
>>2978703
Fix something that's broken. Look up what all the components are and what they do. Learn how to use a multimeter to troubleshoot common problems. Practice soldering and desoldering and expand your toolset over time. Don't buy cheap shit, whether it's consumables like solder and flux, tools that you use frequently, or components from dubious sources.
>>
>>2978707
Is fire common ;_; I have a year old bread hard and a power source that I haven't used yet maybe I'll open it up

>>2978709
Ahh maybe I'll open up one of my controllers and try to fix it
>>
>>2978710
Use guitar picks or plastic pry tools to open stuff.
>>
yo i have a bunch of dead motherboards from the 2000's and im pretty sure its all capacitors
I was thinking this could be a good opportunity to learn how to change capacitors
I have a simple soldering iron and the small metal rope thing to desolder stuff, and also multimeters, is that enough to change capacitors?

Also could i use working capacitors from a discarded mobo to replace dead capacitors in a different mobo?

is aliexpress a good place to buy capacitors ? im from western europe
>>
>>2978712
You need a high-power soldering iron to comfortably change caps on motherboards because of all the copper that sinks heat away from the solder joints.
>>
>>2978713
That's THT caps. SMD caps are easier.
>>
>>2978710
>Is fire common
You would have to really fuck up to start a serious fire. Maybe if you didn't shut off the power after wires started smoking while working on top of a pile of newspaper and oily rags, there could be a fire. I've never even gotten wires smoking though, just hot chips (that burn your fingies when you touch them to see if they're hot).
>>
>>2978720
>just hot chips (that burn your fingies when you touch them to see if they're hot)
There's a retired electrical engineer I'm friends with who's worked on all sorts of projects in his time, personal and professional. One time while making a hobby circuit he noticed it was drawing WAY too much power so he started using his upper lip to carefully search the breadboard for the short. let's just say he found it and applied more pressure than he intended in the process, thus transferring a considerably larger amount of heat into his skin than he planned. Fast forward a few hours to when his wife was getting home and he found himself explaining to her why the Texas-Instruments logo was faintly branded onto his lip...
>>
Quick question, if I have a battery charger for household device that has a burnt power source can I get a new power source that outputs the same voltage and has at least as much current output and solder it to the wires of the charger in place of the old broken one? Or are there other considerations in the type of current it makes?
>>
>Mims III, getting started in electronics
Is this still the recommended intro into electronics? Want to learn how to fix things around the house and then build small things that I might find useful in a maker settings.
>>
>>2978757
Generally, no, but the answer is: it depends.
If it’s a wall-wart trickle charger, then yes, that will probably work but check for internal current-limiting resistors
If it has a LED charge indicator on the power source, likely has complicated charge circuitry in there.
Do you have a picture of it?
>>
>>2978683
Looks like they’re trying to save ¥.00001 on material costs.
>>
>>2978768
Mims' books are not bad and his circuits generally work. His explanations are not razor accurate and get a lot of stick from nitpickers, but so what. All of his books are pretty dated now and you really don't need to know much about the 555 timer for anything, but you'll learn more from them than you will from sticking arduino things together.
>>
>>2978781
>pretty dated now
Should I look for something more modern then? Household electronics have changed so shouldn't I get something that includes those changes?
>>
>>2978757
Depends. If it wants 15V on the dot then easy. If it says “12V input” and has a ~12V internal battery, it probably wants a dedicated battery charger that provides a proper charging curve. If it says 3.7V or 4.2V input, it definitely wants a dedicated charger. The difference is in whether the charging circuitry is internal or external. You can always take it apart to see if there’s a direct path from the charging plug to the battery, or if it goes through a DC-DC converter stage.
>>
File: photo_2026-02-27_23-39-24.jpg (250 KB, 1280x1280)
250 KB
250 KB JPG
>>2978713
>>2978715
is this enough to replace caps from a PC motherboard then? i dont want to go into it with the wrong tools
>>
>>2978797
For through-hole caps you’ll want some way of getting solder out of the plated-through-holes. Solder wick works on capillary action, but that capillary force also keeps solder in the plated holes. A solder sucker would be required in this case, if not a desoldering iron like a Yihua 929D-V or better.

For SMD caps, your tip might be too big. Desoldering SMDs is a pain, either you melt the solder on all pads at once somehow and pull it off effortlessly, or you try to work it off bit-by-bit as you do with a THT cap. Which has a high chance of delaminating pads. Or you destroy the component enough that you can desolder each pad individually without putting undue force on the other pads, that might be doable for capacitors.
>>
>>2978710
>Is fire common
I mean, things are going to go poof. you're not going to start fires doe. actually, fucking give a go with a cheap transistor or capacitor. deliberately correct it wrongly to a bench PSU. a polarized capacitor will spill its guts - cover it with a plastic tub or something. know that this happens to everyone who does electronics
cognescere ab cremarum
>>
File: solder-sucker-4.jpg (45 KB, 1400x927)
45 KB
45 KB JPG
>>2978797
I bought one of these cheap desoldering guns before recapping my Mac SE:
https://www.ebay.com/itm/403964013704

really glad I did, makes it way easier. If you don't want to go that far, get one of these solder suckers / desoldering pumps
>>
>>2978677
does it have a ground plane/pour (large areas of copper covered with solder mask) -- you could scratch the mask off an area to make your own ground pad
>>
>>2978809
I popped a transistor with a lithium battery once. It's fun as long as you're wearing eye protection.
>>
>>2978809
Never done it backwards, but I did pop a few big 25V Al-caps with 30+ volts. Gave me a real fright because it was a good minute after connecting power, and it was damn loud.
>>
File: lumens down today.gif (35 KB, 1026x654)
35 KB
35 KB GIF
>>2978797
>s this enough

it's a meaningless question since we dont know the wattage of your iron dildo
last time i did the deed, i needed to double-wield two irons, a 25W and a 35W
but these were brand name irons with great tips
your tip seems less than stellar

in any case, a motherboard is a bad choice for a neophyte wizard -- you gotta be level 100 or higher
try something simpler like a garage door remote

and besides a good iron, you need good lighting, which may be hard today cause lumens are 4% down
>>
how do i know which capacitors to buy
>>2978890
>a motherboard is a bad choice for a neophyte wizard
ive already replaced the clicky switch of a mouse, im not that newbie
My iron is 30W
>>
>>2978896
Low ESR
Japanese

Simple as
>>
>>2978896
>ive already replaced the clicky switch of a mouse, im not that newbie
Motherboards have too many layers, even powerful soldering stations can struggle

My tip is don't even try using a solder sucker or desoldering braid, the easiest way is to use a large tip to push enough heat and then flood with solder between both pins, wait for it to heat up and then pull on the capacitor from below (don't force it, wiggle until you can see both solder points move and then pull it away)
>>
>>2978899
There's also the option of mutilating the old cap with a pair of side cutters and soldering onto the leads if you don't mind African American engineering
>>
>>2978899
>>2978903
It’s a THT cap, all you need to do is reflow one pad at a time while pulling up on each end. In two or three cycles it will be out.
The solder sucker is for clearing out the solder from the holes so that you can insert a new cap.
>>
File: IMG_9409.jpg (112 KB, 640x480)
112 KB
112 KB JPG
Screwing around in the shop and pulled a microwave transformer with plans to build a spot welder for batteries. You can buy control circuits for these in either 40A or 100A control, to manage the output on the re-wound transformer.
Main use case: I've several old laptops which need new battery packs and I'm not satisfied with quality or life of the aftermarket replacements... but that implies I can find better battery sources and can get the packs to fit.
Am I wasting my time? I've enough experience with welding (and own MIG / TIG welders) so building it mostly to build it, but if it can't accomplish welding batteries for that use case, might do something different. Mostly building the welder as a personal DIY project.
>>
Where can I find genuine Amass X60TI connectors? I order some from Amazon and they flatout lied about the manufacturer. Only place I found was TME in Europe.
>>
>>2978913
Huh, didn’t know they made those control boards, I should buy one. Looks pretty straightforward to make it, but you’ll want to see some youtube videos or forum posts to see if it actually has enough power with just one microwave oven transformer.

>>2978916
Do you mean XT60I? If I recall there was another brand almost as good as Amass for XT60s, though I don’t know if they make the I too. Ask where the remote control general /rcg/ get their plugs from. I’m seeing Amass connectors on LCSC, but no stock of the XT60I. I can’t find the XT60I on Amass’s chinky online catalogue.
>>
I have a soldering iron tip that is FUCKED, it will not take get clean and I can’t get it tinned in solder. Is it salvegeable or should I just get another?
>>
File: supply.jpg (1.73 MB, 4032x3024)
1.73 MB
1.73 MB JPG
>>2978772
>>2978786
It is a power supply for a battery charger and I’m guessing the more complicated circuitry is handled by the battery charger unit. This is for 120v but it got plugged into a 240v outlet in europe so don’t know if it is easier to change the whole supply or maybe it only has a rezistor or something burnt inside.
>>
File: IMG_20260301_003857.jpg (3.33 MB, 2448x2448)
3.33 MB
3.33 MB JPG
can't figure out which capacitor is bloated on this mobo, or maybe it wasnt the mobo at all that was broken and it was a cpu issue?
for context, the CPU i had on this was an Athlon X2 260 overclocked from 3.2 GHz to 4 GHz for years, so maybe its the cpu that died? or it fried some mobo VRMs from OC ?
>>
>>2978937
Buy another, they’re not too expensive. You can try using an extra active flux to bring one back to life if it’s covered in crud, but if the plating is damaged there’s not really anything you can do.

>>2978941
It does just say “18V”, if the machine has a 5x3.6V battery like a power tool battery then the charging circuitry will be within the wall adapter, providing a constant-current output up to 21.0V or so. If it’s got a 4S battery though, when fully charged it will be 16.8V, so 1.2V if headroom would be perfectly sensible if the constant-current charge circuitry was in the machine itself. So I’d investigate the machine’s battery configuration, hopefully the manufacturer has information on that, otherwise you can probably find out from a teardown or pictures of someone else’s teardown. Worst case you can feed it 18V current-limited from a benchtop supply or LM317 or whatever and see if it gets up to a full charge, or just halfway.

>>2978946
Measure the capacitance?
>>
>>2978953
>Measure the capacitance?
can a regular multimeter do that though? is that in ohms or in volts ?
>>
>>2978946
Are you getting any POST codes, or is it not powering on at all?
>>
>>2978956
no powering at all
>>
>>2978957
Did you test the power supply? Did you test the front panel power switch?
>>
>>2978954
This multimeter: >>2978797 doesn’t have a capacitance feature, but basically any better meter will. When it’s powered on you can measure AC volts across the voltage rails to see if there’s any substantial noise on them (noise = bad caps). At least you might be able to, not sure what frequency ranges that meter can comprehend. Also measure their DC voltages to see if they’re being dragged down by a cap. Putting your probes in the back of the ATX connector is probably doable.
>>
>>2978957
Also make sure the 4-pin Molex is plugged in (near the LPT port).
>>
>>2978953
> providing a constant-current output up to 21.0V or so
What does this mean? Does it use 21v to charge the battery in that case and not 18?
>manufacturer information
We’ll it’s just a handheld vacuum, don’t think they’d have info for something like that, no?
Is the circuitry complicated, I have opened the charger that the supply supplies and maybe I can upload a pic here and someone can tell me, it was ‘t just going from the power supply straight to the battery connectors anyway.
I also don’t have a benchtop power supply, just got a multimeter and some soldering tools.
>>
>>2978953
>>2978962
Actually, I thought the power supply was fucked cause when I tried to charge the battery the charging light came on briefly and then off. But on yt some pajeet had the same issue and his was cause the batteries were dead, 5 cells. So maybe the power supply wasn’t fried…
But what do I do about the cells, I heard you need a special tool to weld that doesn’t produce too much heat?
>>
>>2978962
>What does this mean? Does it use 21v to charge the battery in that case and not 18?
A 3.6V cell is it’s nominal voltage, fully discharged it’s down at 2.5-3.2V, fully charged it’s 4.2V. 5*4.2V = 21V. In the same way that a “12V” lead acid battery is charged up to 14.6V, though in that case the voltage drops a volt after you take the charger off them.

>>2978963
Yeah, a spot-welder. See: >>2978913, you can make such a tool yourself.
>>
>>2978958
yea ive been using the PSU to test other mobos, it works fine
>front panel power switch?
im just shorting the jumpers on the board
it either turns on the cpu fan and doesnt make any sound, or just spins the fan for a second and shuts off
>>
>>2978913
So what’s the game plan here? Outlet to the transformer and then that gives you the voltage to spot weld?
>re-wound transformer
What’s that?
>>2978965
Yeah, don’t have a microwave lying around but I saw some guy using a car battery with a clocker activated solenoid.
Anything I should keep in mind about this, seems to be somewhat straightforward, but I wouldn’t mind paying someone to just give me a battery pack made the same way. What are some good lithium batteries?
>>
File: IMG_20260301_024831.jpg (3.43 MB, 2448x2448)
3.43 MB
3.43 MB JPG
>>2978959
>This multimeter: >>2978797(You) doesn’t have a capacitance feature,
are you sure? here's a picture of all 3 multimeters i have in case one of them does have that

and they don't, which multimeter could i get off aliexpress that has capacitance?
>>
File: IMG_20260301_031216.jpg (2.76 MB, 2448x2448)
2.76 MB
2.76 MB JPG
ive already took notes of the capacitors that most likely need to be changed across my motherboards, from visual cues (exclamation points are the most obviously bloated ones)

where do i order all these capacitors to ship to western europe at a reasonable price? aliexpress?
>>
>>2978971
>here's a picture of all 3 multimeters i have in case one of them does have that
The symbol is “C” and the unit is “μF”. None of your meters have that. Aneng AN8009 has capacitance.

>>2978975
Don’t trust AliExpress capacitors. I got fake TL072s, those are meant to be jellybeans.
>>
>>2978981
>Aneng AN8009
seems reasonably priced, ill get one
>>2978981
>Don’t trust AliExpress capacitors.
too late
these motherboards are practically worthless anyway, it will be a learning experience
>>
Im looking to hold two coincell LR44 batteries in series, currently im using a keystone 591 and 597 and its suboptimal

Anyone know any good SMD methods for holding LR44?
>inb4 go 2032
Project cant handle the 20mm dimension
>>
File: 2xLR44.jpg (112 KB, 1458x1463)
112 KB
112 KB JPG
>>2978997
There are little holders like this
>>
>>2978997
How about a 1632? Or 1220/1225? Their flatness does mean you’ll probably have a lower capacity compared to 2 LR44s though. A CR2 is long but only 16mm wide or so, maybe a cylindrical cell with axial leads would be the simplest option. You can also buy lithium batteries in a radial capacitor package, though I’ve only seen rechargeable Li-ions like that.

FYI two LR44s in series is the exact same size and voltage as a lithium 1/3 N battery, despite the full-size N battery being a 1.5V. So maybe you can find a holder designed for one of those instead, assuming the holder won’t short out the two positive electrodes.
>>
>>2978968
>that gives you the voltage to spot weld
You need high current, low voltage. Opposite of what a microwave transformer normally does.
Re-winding the transformer is just removing the high voltage winding, and replacing it with a beefy low voltage winding. Easy way to get a high current source.
>>
>>2978913
>and can get the packs to fit
I have a similar situation with a battery pack for a thinkpad x61t. There are aftermarket solutions, but none of them are the same as the original. (the original combined 4 rectangular cells that slid into space under the laptop, and the high capacity varient had those plus 4 18650's sticking out of the back. All the aftermarket ones just use 2 rows of 18650's and have empty space where the rectangular cells should be. It makes it longer and looks stupid, plus it throws off the weight distribution so it doesn't balance as well. Although in theory it allows for better total capacity) Also the laptop is old enough these days that last I checked there weren't very many aftermarket batteries floating around on ebay, and the ones that I did see were all way more expensive than they have any right to be)

I thought it would be beyond my abilities, but I decided to reverse-engineer the packs external shape with a pair of calipers and inventor, and remarkably I was able to get one that fit almost perfectly with just a few iterations. (I could probably get it just right in another few but I took a break from the project) Splitting it into 2 pieces for assembly and then adding stuff inside to support the parts and structurally reinforce it shouldn't be too hard I think.

So long story short, if you're worried about replicating the physical shape of the battery pack, it isn't THAT hard actually.
>>
File: spotWelderControlBoard.png (467 KB, 1199x613)
467 KB
467 KB PNG
>>2978931
>didn’t know they made those control boards
I didn't either; thought I'd need to actually design something up with a microcontroller. Pic related sets power out and pulse time. It runs off 9V AC (lol), had trigger input, and works by controlling the voltage to primary. Ran across in some DIY video so trying it first.
>>2978968
>re-wound transformer
A microwave transformer is on a 120V primary with a ~2000V secondary, and they're rated at ~1000W. What you do is cut off the secondary and put 2-3 turns of 0 AWG wire through where the old secondary was. This gives you a ~2V output with a lot of amps, which is what you need for a welder.
I cut the secondary off my donor last night, using a chisel, punch, and 3lb sledge. It was as much work as I thought it would be.
>>2979025
Good input. Did the BMS give you troubles, or did you design a complete new pack?
Found a post elsewhere talking about this where the poster recommended bringing both packs (new and old) to equivalent charge before swap so that the BMS wouldn't freak out and shut down.
>>
>>2978982
Neat. Aside from mismarking, lifetime is the other concern. Do yourself a favor and get a cheap capacitor checker. I bought one for $15 several years ago and wished I gotten one sooner. You can determine shorted open or closed or see if the cap works with a VMM but getting a direct measurement is really handy.
>>
>>2979026
>Did the BMS give you troubles, or did you design a complete new pack?
I still haven't actually gotten to that stage. I was planning on just taking the BMS out of one of the totally shot battery packs and plugging it into new cells. Bringing new packs and old packs to equivalent charge is a good idea, I wouldn't have thought of that. In an ideal world I would have re-used the shell as well, but for some reason it seems like the manufacturers REALLY don't want people to get inside there ;) I've seen videos of people just effortlessly popping them open but either I'm just really bad at it or its highly dependent on the specific battery pack model you're dealing with cause I've never fully opened one without causing at least some minor damage.

How hard would it be to design a whole new BMS? I kind of figured that since it's actively talking to the laptop that doing so would be rather difficult.
>>
File: file.png (683 KB, 1418x770)
683 KB
683 KB PNG
>>2979031
i already ordered the aneng AN8009 multimeter with capacitance stuff, do i need the capacitor checker too?
many of these results for "capacitor checker" look like regular multimeters to me
>>
>>2979051
If the capacitor checker is in there already you’re gtg.
Also note you need to test w part removed. In circuit won’t work.
>>
>>2979036
If the BMS is talking to an ASIC with a certain I2C address or whatever, you just need to use that chip in your BMS. If it’s talking to a microcontroller though you’d have to dump it’s firmware if possible, or reverse engineer it with a logic analyser if not. BMS hardware design is pretty straightforward as far as power electronics goes because there’s no inductors and you can basically just follow the reference design. Hardest part is layout for a small form-factor, and transistor selection can be a hassle too.

>>2979051
The LCR meter ones can measure capacitor ESR to some extent, which is a better way of telling if a capacitor is good, but it won’t work if a capacitor is in-circuit if I recall. You’d be better off building yourself a low-voltage ring-tester for in-circuit testing: https://danyk.cz/avr_ring2_en.html
>>
>>2979023
Sounds like a bunch of work and O also don’t have a microwave lying around. So maybe the car battery might be good enough?
Are there people who offer this as a service cause I could possibly see a market for people bringing you their appliances batteries so you can swap out the cells for cheaper than a new battery
>>
The order has been made.
I will post back here when the boards have been populated.
>>
Did I via stitch enough for 800MHz
>>
>>2979063
I can't answer your question, but in the interests of education can you explain what the question means? I know what a via is and I know that higher frequencies put stricter requirements on how things get laid out, (I think its mostly about trace length and/or capacitance of the trace and they all need to be small and the same?) But I have no idea what you mean by "stitch"
>>
I turned on my, erm, -modified- optiplex the other day and was greeted by what I thought was a wisp of smoke. By the third attempt it was unmistakably smoke. On the 4th I removed the tesla datacenter card and re-checked all the power connectors and such and when I turned it on it glowed visibly orange before I hit the switch on the PSU.

I can't read the whole part number but I believe there are others identical to it on the same mobo, and I have 9 identical optiplexes that I can cross-reference just in case. (just not at my house) Until then, can someone tell me roughly what kind of component this is, and why it might have burnt up?

The computer had been running fine for days just minutes before, and although I've done a few sketchy things with it, I've never had any indications of a problem before now.

At first I assumed I fucked up something, but I'm starting to think it was bound to happen and it was pure coincidence that it was when I plugged that card back in.

For reference, this is towards the back of the mobo, not far from the beginning of the PCIe area and not super far from the CPU either. I can provide better pictures if needed.
>>
>>2979068
damn forgot the picture
>>
>>2979066
I'm not sure how to explain the generalities, but in this case there are two stacked ground planes and the via "stitch" them together for isolation reasons
>>
>>2979063
Looks completely over the top, I like it.

>>2979069
5-pin component with two thick power pads? I'd guess it to be a linear voltage regulator. So it blowing up could be a result of too much input voltage, or too much load current, or just bad luck. Get the SMD marking from one of the other boards, shouldn't be too hard to look it up.
>>
>>2979073
>the via "stitch" them together for isolation reasons
>isolation reasons
so wouldn't you want to have lots of vias/connection points between 2 ground planes? That way you have a nice stable ground reference across the whole board? If so than that makes sense, but when you say isolation reasons it makes it sound to me like you want the 2 ground planes to be electrically isolated from each other...
>>
>>2979036
Sharing this bc it's on topic. Guy outlines rebuilding laptop batteries, and syncing up the BMS.
https://www.reddit.com/r/batteries/comments/1cxjeu1/my_full_guide_with_laptop_battery_rebuilds_with/
>>
>>2979074
>I'd guess it to be a linear voltage regulator.
It turns out that I actually DO have one of the other boards but I have no idea how to search for this part. Any tips?
>>
File: shorted MLCC.jpg (196 KB, 1280x720)
196 KB
196 KB JPG
>>2979106
>I have no idea how to search for this part

really? coz you seem to have an undamaged part right there in the 2nd pic
however, if you were to swap parts, odds are very very high the new part would burn up as well
that's the law in electronics: when a part burns up, 80% of the time, it's coz a downsteam party died first
let's say an MLCC cap shorts, it's the regulator feeding it that's gonna smoke; the cap will look hunky-dorycopaceticpeachy
>>
>>2979106
Huh, can’t find GLO or GL0 in any SMD code books. Maybe someone’s leaked a schematic for your motherboard, and maybe you could probe a working board to see the voltages on various pins, especially during startup and shutdown. Maybe an image AI could tell you what the part is from a photo? Otherwise it would be a job of finding out which manufacturer that triangle symbol represents and browsing their catalogue, maybe also sorting by package for SOT-23-5 or whatever that is, using DigiKey or Octopart or LCSC or whatever.
>>
>>2979130
>Advanced Analogic Technologies (AnalogicTech), now part of
Skyworks Solutions, specializes in power management semiconductors for portable devices, including battery chargers, charge pumps, and DC/DC converters. Their products serve markets like mobile phones, computing, and consumer electronics, focusing on efficient energy management.
Chinky IC
>>
>>2979059
You can buy commercial battery spot welders. That would be the thing to do if not DIY. As for me, I pulled the microwave off the curb. Ppl throw them out all the time.
I’m less interested in cheaper battery pack, more interested in better. Finding good laptop batteries is basically impossible.
>>
>>2979131
Those are both American companies, should be kinda easy to search actually
>>
>>2979131
I thought Skyworks made RF amplifiers, RF switches, MUX and etc RF related stuff
>>
>>2975961
How much trouble would I get into if I put on a marine horn on my car to startle assholes who use their phones while driving?
Its an epidemic. They're everywhere!
>>
>>2979176
I think large horns are pneumatic. A big ass air compressor.
>>
>>2979176
Go with a locomotive horn. I've actually seen that done.
>>
File: Capture.png (180 KB, 910x716)
180 KB
180 KB PNG
first time designing something with an FFC connector/cable. are these basically standardized in thickness (i.e., can i just use chinese ebay FFC cables) or do i really need to use the manufacturer recommended cables?
>>
>>2979191
no data sheet -> no guarantees
>>
Anyone know offhand of some simple ways to boost USB/battery voltage to an adjustable low current 350~450 VDC for a geiger counter? I'm probably not going to build one, I just want to know how you guys would do it.
>>
>>2979205
>some simple ways

simplest way possible is to tear apart a kodak or fuji disposable camera
often found at thrift stores for $1
schematics for same are easily googleable
>>
>>2979205
voltage multiplier sir
>>
>>2979207
I didn't think you could still find those. They used to be free by the bag full at Walgreens if you asked.

>>2979208
For DC-DC?
>>
>>2979213
It produces high-voltage, low power DC from either switching action or an ac waveform. You can make a simple switcher from a timer 555 or something like that.
>>
>>2979191
Should be in the spec sheet of the flat flex connector itself.

>>2979205
A tiny boost or flyback converter would be the simplest, using a TL494. Maybe a push-pull transformer driver instead, but that requires getting a transformer with a pretty extreme windings ratio, which may or may not be harder than getting a tiny air-gapped transformer.

GM tube voltages are low enough that conventional enamel magnet wire can handle it without potting, though segmented windings might yet be a good idea.
>>
>>2979205
Modified CCFL LCD backlight driver?
>>
File: IMG_9418.jpg (669 KB, 1510x2311)
669 KB
669 KB JPG
>>2979026
Continuing work on the welder. This transformer primary, assume the 110v goes across white and black, and that blue is some sort of split coil tap. And that I would run ground to the transformer frame.
Pic related is transformer with stock harness that I cut loose. I can post ohms across the coils; white to black is 0.6 ohm.
>>
File: image.jpg (2.7 MB, 4032x3024)
2.7 MB
2.7 MB JPG
>>2979225
Blue to white is 0.3 ohm. What’s throwing me off is that blue to black is also 0.6 ohm. I would have assumed it also 0.3 ohm for a split coil.
>>
>>2979207
Seriously, what does a camera need with 300 volts? Did it serve double-duty as a taser?
>>
>>2979232
big as flash
>>
>>2979226
All good. I just needed to realize that at the very low resistance levels I’m measuring, the values I’m getting are only directional.
Transformers outputting 2.0 V out of its new 2awg secondary.
>>
>>2979225
>>2979226
Seems unreasonably low resistance for a transformer. I’d expect maybe tens of ohms.

But it’s maybe 150 windings at 40cm long each, making 60m of copper, maybe it’s 0.8mm thick so in the ballpark of 2 ohms total. Do the calculations with your own measurements to see if it’s reasonable.

If you have an oscilloscope and function generator you can inject a low-voltage into it. You could measure the voltage ratio, the primary inductance, and see how many ringing oscillations it does in an LC circuit to tell if any windings are shorted.

>>2979232
Xenon flash-globe. Still much brighter for a shorter period of time than any white LED, so ideal for a short exposure with minimised motion blur.
>>
>>2979260
What I realized is that taking a DC resistance measurement on a transformer only is telling you that you have basic continuity. What really matters is its inductance. At any rate it’s working as intended.
I’ve been working with ChatGPT on the design principles for the spot welder. It asled whether I’d removed the shunts, which I didn’t even realize we were a part of this transformer. This video is a good tutorial on taking apart and rewinding these MOT and specifically shows the shunts being removed. In his case, he’s winding a 20 V transformer for some other work. The nice thing about these transformers is that they’re basically free if you can find them on the curb, and they can be rewound for any voltage, at insane current capacity.
https://youtu.be/I3fQjlInC44
>>
>>2979262
>What I realized is that taking a DC resistance measurement on a transformer only is telling you that you have basic continuity.
Surprisingly measuring resistance will tell you the resistance...
Small transformers have larger resistances, big ones have little resistance. You need that information for losses, Q, filters...
>I’ve been working with ChatGPT on the design principles for the spot welder.
bruh
>>
File: my MOT spot welder.jpg (91 KB, 1000x669)
91 KB
91 KB JPG
>>2979259
>outputting 2.0 V out of its new 2awg secondary.

so now, just grab a couple of nails, or brass pipe, or whatever, and try some welds
you'll likely notice that you dont need any kind of extra circuitry as your hands and eyes are perfectly adequate timers
and pulling the nickel off with your pliers is a perfectly good way to test of the strength of the weld
>>
File: batterySpotWelder.png (126 KB, 437x424)
126 KB
126 KB PNG
>>2979271
I've got a commercially constructed spot weld holder+switch coming, but was wondering what the electrodes actually are made from. Are they just copper bits ground down to a point?
I might try spot welding some steel can strips together while I wait. I have the equipment for other welding processes so running it wouldn't take anything extra. More concerned about the points getting welded to the workpiece or something.
>>
>>2979276
>concerned about the points getting welded to the workpiece

i use sharpened copper wire
they rarely stick, and then only very mildly
>>
>>2979271
I never understood why welding only needs Amps to work (and lots of them) but everything else uses Watts like motors and soldering irons and hairdriers. Doesn’t make any sense.
>>
>>2979314
Constant-power is traditionally harder to do.

For arc welding, the plasma channel likely has a negative resistance region or a temperature coefficient that makes it more stable in a constant-current mode than in constant-voltage mode. Volts are definitely required to start the arc, and a moderate voltage is needed to sustain the arc through the impedance of that plasma channel, which is a function of distance.

For spot-welding, it doesn’t necessarily have to be constant-current at all, but because you have a very low resistance and need a low voltage high current supply in the first place. This load resistance decreases when the weld is completed, so using constant-current means once the joint is welded, less power goes into the joint, and variable point-contact resistance from the copper probes doesn’t alter the power going into the joint. Voltage gets split by series resistances, current remains the same.
>>
>>2978410
thx
>>
File: IMG_9420.jpg (1.41 MB, 1749x3486)
1.41 MB
1.41 MB JPG
>>2979277
Well, no thin tin strip around so I pulled my welding test disk out and tried it. Rod tips are 12 awg, welder left some nice divots.
Realizing the 2awg secondary wire is wild overkill for this thing. I think 10 awg stranded would have been plenty for this application. It’s not like I’m making puddle welds and need 100 amp capacity.
>>
How does assembly/PNP pricing work for JLCPCB or PCBWay? Does anyone have experience with that? I don't have a BOM yet so I can't get a quote.
Say 15 small (100x100) boards with around 20 components each.

>>2979061
Noice, Post patches
>>
Should I read my electronics book?
>>
>>2979428

with AI advancing so rapidly, soon books will be reading you
then hanging you up on their shelves
>>
>>2979427
I’ve used JLC. For SMD components that are in their basic/preferred parts library, it’s very affordable, to the point where it’s definitely worth a minor redesign such that you can get more parts on that list. See: https://jlcpcb.com/parts/basic_parts or one of the third party tools that attempt to improve on their dogshit parametric search tool. If you have a few parts that aren’t on that list but are still in-stock at the main JLC/LCSC warehouse it’s not too bad, just a $5 fee per different part or so. Getting parts in from a different warehouse or vendor needs to be done prior to the JLC board ordering process, and has a more significant fee again. While there are some through-hole parts in their warehouse and even a couple on the basic/preferred list, the soldering cost is significantly higher, so I assume they’re hand soldered. At least that was the case for some relays I’d chosen. So my recommendations are as follows:
>do as much as possible using jellybeans from the basic list
>sparingly use cost-effective parts from LCSC where required
>use SMDs as much as possible
>solder any through-hole components like connectors yourself once the boards arrive
>don’t make the board larger than 100mm in either direction

Additionally, if you’re using KiCAD, the JLC export plugin makes the process very easy. I believe there’s also an LCSC import plugin for creating symbols and footprints with a valid LCSC part number, but I barely use it as the imported symbols are poorly laid out and the footprints sometimes just don’t work. FYI KiCAD’s default SOT-223’s placement origin is offset from JLC’s, so you’ll have to adjust all of those in the footprint confirmation window in the ordering process. The same applies to more obscure footprints, sometimes those are facing the wrong direction too.
>>
>>2979442
Thanks. Then I guess it's worth it since most of the components are going to be SMD LEDs.
>FYI KiCAD’s default SOT-223’s placement origin is offset from JLC’s, so you’ll have to adjust all of those in the footprint confirmation window in the ordering process. The same applies to more obscure footprints, sometimes those are facing the wrong direction too.
Yeah I saw people complaining about that. But with only 2 days of learning KiCad and a vague idea of what I'm doing I guess I'll cross that bridge when I'm confident enough to order.
JLC/LCSC's LED options seem a bit limited compared to digikey
>>
>>2979448
>JLC/LCSC's LED options seem a bit limited compared to digikey
What sort of LEDs are you wanting?
>>
>>2979449
6500K white, very high power, with a CRI >= 90
Seems like Cree is the only manufacturer making these. There's also some stock from Samsung but apparently they quit making LEDs last year.
>>
>>2979427
I decided to populate my own (50 very simple boards, ATiny10, cap, LED, nanot switch) after seeing the markup on their parts vs Digikey it was just too much for what I could do in a few hours. But for more complex designs or more volume I could see it being worth it.
For example the switch was the worst of the BOM:
https://jlcpcb.com/partdetail/CK-NANOT160AS/C2760981
https://www.digikey.com/en/products/detail/c-k/NANOT-160-AS/13182172
>>
>>2979467
If you’re stuck with such a small switch for mechanical reasons, then yeah having such stringent component restrictions will definitely have an impact on BOM cost, if not possibility as you can see: >>2979448, >>2979450. It might be viable to get everything but the buttons soldered by JLC or equivalent, and then order the components to solder yourself, or even order the components yourself to send to the fab-house for your own personal inventory. Otherwise, there are larger but far cheaper switches in the basic parts catalogue:
https://jlcpcb.com/partdetail/XUNPU-TS_1088AR02016/C720477
>>
File: 1752361811006639.png (142 KB, 866x1046)
142 KB
142 KB PNG
I bought a lamp with the intention to put it on a timer to sync it with my alarm clock in the morning. But it uses some sort of capacitive switch so it can't just turn on on its own. So I took it apart and poked around. It's using picrel for a FUCKING ON/OFF SWITCH.
I ended up bypassing it and in the process I found out the board contains an unused PWM input so I'll be able to make it get gradually brighter, maybe even sync it with the real sunrise.
>>
>>2979483
> I found out the board contains an unused PWM input
the absolute state of industrial society
>>
>>2979483
> i wonder why there is a chip shortage
Good luck trying to program it, could be factory seconds with a fused rom
>>
File: file.png (701 KB, 841x702)
701 KB
701 KB PNG
>>2979481
I assembled the first round of PCBs yesterday so we're already deep in the sauce. Im making tiny models of the demon core and wanted to control it from center pressing the core and have the LED close enough to the center to have the light pipe up alongside the switch. Maybe I'll figure out how to put the LED directly center and have the switch offset sometime, but this works okay, just the light looks best at a certain angle since it's offset
>>
>>2979483
>4 clock cycles per instruction cycle
I wonder what architecture it is?

>>2979507
>demon core
What, you put the two halves together and it emits a flash of light? Are you the anon who was trying to find a battery holder for two series LR44s earlier? I hope you’ve tested this to make sure the LED geometry and brightness works out, ordering 50 boards without prior testing seems a bit sketchy otherwise.

If you’re 3D printing the outside, it would be cool to use conductive filament or cover them in conductive paint, allowing you to electroplate them with nickel. Though with a simple domed shape it might be feasible to beat aluminium foil (or something else like tin) into a smooth outer shell like with gold leaf. Assuming you’re not spending machining time, or can’t find some metal widget already made in the right shape.
>>
>>2979529
>put the two halves together and it emits a flash of light?
Funny that's what I did years ago, larger model with a hall effect sensor and magnets in the top hemisphere. I simplified the design to just make a toy version with just different lighting modes for this. And nope not LR44 anon
>hope you’ve tested this to make sure the LED geometry
Yep, I'm a big OSHPark fan, this is the first time doing a larger run of boards, but I've nailed down the geometry for resin 3D printing. I just used grey resin and will test giving it a gloss coat. Spray silver might be an interesting experiment though, I hadn't thought of that.
I'll probably also make some totally transparent ones too (since I just swapped resin out to print the actual demon cores)

I'll post a pic in a couple hours after the print is finished and I get one of these "final versions" put together
>>
>>2979536
Sounds cool anon.
>>
File: spicy ball.jpg (82 KB, 680x834)
82 KB
82 KB JPG
>>2979507
>tiny models of the demon core
make them shock or burn the user or something for added realism
>>
File: file.png (672 KB, 893x500)
672 KB
672 KB PNG
>>2979553
Im actually a super novice uranium ore hunter and did think about putting a little spicy pebble in each one lol

no gloss yet, but it came together pretty well:
https://files.catbox.moe/sxoczn.mp4
>>
>>2979563
such tiny cu(t/r)ies
>Im actually a super novice uranium ore hunter and did think about putting a little spicy pebble in each one lol
I've actually done a bit of looking around on my property with a geiger counter. no luck tho
>>
>>2979566
I had to drive pretty far to get my first hit near some old shutdown uranium mines (Grants NM) it's pretty unfriendly out there though, gates locked that shouldn't be (BLM land) lots of no trespassing signs and natives wandering about. I want to try someplace else, I think there might be an area in Colorado
>>
>>2979579
our (Sweden) mountains are full of uranium from what I've heard. no luck on my end despite this
>>
File: 1771683349642213.png (218 KB, 938x1344)
218 KB
218 KB PNG
>>2979529
>I wonder what architecture it is?
From the specs
>A key factor in the high-performance features of the Holtek range of microcontrollers is attributed to their internal system architecture. The range of devices take advantage of the usual features found within RISC microcontrollers providing increased speed of operation and enhanced performance. The pipelining scheme is implemented in such a way that instruction fetching and instruction execution are overlapped, hence instructions are effectively executed in one cycle, with the exception of branch or call instructions.

>>2979500
According to the docs it should be possible to flash it. Unfortunately I managed to fry it while poking around. It could have been a fun project to make it run my own code.
>>
File: 1761109010034284.jpg (1.13 MB, 4032x3024)
1.13 MB
1.13 MB JPG
I ordered it after watching a bunch of YT vids and it arrived today. WOW.. is this thing small! Some of the solder points are literally the size of a ballpoint pen point. How do you even solder this thing when it's this small?
>>
>>2979661
>How do you even solder this thing when it's this small?
Very carefully. lmao
Practice on junk first. Don't start installation until you have desoldering wick. Clean the boards thoroughly with isopropyl alcohol when complete.
>>
>>2979661
Flux bukkake
>>
>>2979665
kek
I need some kind of magnification. I don't wear glasses but this shit's so small I can barely see it.
>Clean the boards thoroughly with isopropyl alcohol when complete.
I have no-clean flux. Doesn't that solve the issue?
>>2979666
>Flux bukkake
kek.. but then I won't be able to see what I'm soldering.
>>
>>2979661
Hot air station, lot of flux, capillary action, and surface tension.
>>
>>2979667
>I have no-clean flux. Doesn't that solve the issue?
No. While no-clean is less reactive, it should still be cleaned. Just make sure you keep the flux out of the connectors.
>>
File: 1752782301683542.jpg (155 KB, 1338x700)
155 KB
155 KB JPG
>>2979668
>Hot air station, lot of flux, capillary action, and surface tension.
Every mod install I watched used a soldering iron. I'm pretty sure those flex cables would melt if I used hot air (which i don't even have).
>>2979669
oh, thanks. I gotta check if I still have some flux. if I don't can any flux do?
>>
>>2979670
>if I don't can any flux do?
You should only be using RMA flux.
>>
File: 1755974371409510.jpg (1019 KB, 4032x3024)
1019 KB
1019 KB JPG
>>2979671
>You should only be using RMA flux.
found the flux I have.
It works. not sure if it's good for this tho
>>
>>2979673
It's the right type of flux and should work fine, but practice on a junk board to familiarize yourself with its wetting action.
>>
File: 1771891169476750.png (228 KB, 1268x743)
228 KB
228 KB PNG
This transformer is said to boost 12-24V up to 500V. I just don't see how this could be achieved with the turns ratio of just 1:10.
>>
i want to build something that relays a green led lighting up to a larger signal indicator. (not wanting to mod into the device with the green led)
I cant block ambient light completly, is there a photo element that is sensitive to only part of the spectrum, like green in my example?
>>
>>2979850
It says it takes up to 24V to charge a capacitor up to 500V
>>
>>2979188
>A big ass air compressor.
those horns are fuck loud just blowing into the house, like a trumpet.
a compressor to drive one way past 100db fits inside your hand
>>
>>2979862
google some of the great lake ships horns... They shake your bones man
>>
>>2979876
A buddy of mine had one screwed onto a 200bar nitrogen bottle. Shit was loud 2 miles +
>>
>>2979850
It’s a flyback transformer, they’re used in a flyback converter, which acts like a boost converter. Put current through the primary side, then shut it off with no freewheeling diode, and the voltage will spike on both the primary and secondary. If the primary side spikes up to 50V, then the secondary will spike up to 500V. So you can probably get away with a common 60V MOSFET and a decent feedback loop. Only flyback transformers should be driven this way, because they’re designed to store energy in their magnetic field, which normal transformers cannot do for some reason. They do this by adding an air gap in their magnetic core to add leakage inductance, but you could probably also just add an inductor in series with the primary winding.

If this were a conventional transformer like is used in a push-pull or forward converter, then yes you’d need more than 40:1 turns ratio to get 500V out of 12V.

>>2979859
LEDs act like photodiodes, they’re wavelength dependant but just have a wavelength threshold. Red light won’t set off a green LED, but green light will set off a red LED. If you use an LED with a green lens it will probably block other colours of light pretty well though. There might be better filters though (e.g. cellophane), you’d want to ensure that the device’s green light signal isn’t of the same or lesser magnitude compared to the green in a worst-case ambient white light.

Do some testing to see which LEDs respond strongly to the larger light, be they green diffuse or various colours of waterclear LED. Photodiodes too.
>>
Can anyone point me in the right direction to buy replacement flat solid core link ribbon cable? I flexed one too much and cracked the ends off.

A reddit thread said theyre basically a PITA to strip and need to be ordered in the right length.

These cables have 16 conductors, solid core wire, and both ends are pre-stripped. Width is about 1 inch. Length is about 6 inches. This is inside a Bose automotive amplifier.

My searches on mouser and digikey arent going anywhere, can't specify length this short and nothing appears solid core or pre-stripped.
Many thanks if you can help.
>>
>>2979918
This must be super niche OEM stuff. I honestly think I'm just going to buy appropriate gauge solid core wire and individually cut and strip 16 of them and just tape them together in a flat configuration.
Ive looked at RFC jumper cables which look how I want on one end, but have flat contacts on the other.
FPC and FFC are other buzzwords but not the thing I need.
Anything that comes close on mouser/digikey is only sold in 100m+ lengths.
>>
>>2979918
I’d just buy normal stranded ribbon cable instead, the kind where you can buy a 28-way cable and peel off the excess conductors to make it the right width, though I think 16-way is common too. It can be folded if need-be. It’s 0.05” per conductor, so 16 conductors would be 0.8”, which should fan out no problem. Then cover the ends with something akin to silastic, to hold it in place and prevent the solder/strands from cracking.

Unless it has to be a higher gauge than common ribbon.
>>
>>2979859
my guess you won't have to worry about ambient lighting setting off your detector if you just wait for a consistently higher reading.
I'd just try a Vcc - photodiode - ADC pin - 10k resistor - GND setup with a cheap microcontroller set to only trigger when the ADC reading is high to turn on your larger indicator. Or you could go full analog with an opamp circuit and use a potentiometer to dial in the trigger level, but who does that these days
>>
File: pipe with flange.jpg (21 KB, 602x636)
21 KB
21 KB JPG
>>2979928
>just wait for a consistently higher reading

like someone turning on the lights, or a glint from a passing car?
dumb idea!

an equally dumb idea is to filter for green light, as almost all ambient light is white, which contains green

seems to me a plausible solution is to block all ambient light
e.g. using a flanged black pipe held over the LED with double-sided tape
>>
>>2979932
Yeah physical blocking is best, but a green filter will definitely increase his signal to noise ratio if nothing else. My assumption was that if he could just block off the LED, it would be so trivial that he wouldn’t ask in the first place. Of course, maybe the requirement is just that the LED is visible, in which case it would be equally valid to just block it off completely and add a new indicator LED onto the non-invasive diy peripheral.
>>
project might be dead already, the recipent may be demanding a different solution
>>2979943
the maybe issue is the led shines through a light pipe which gets also minor ilumination from abient light entering the devices hot air holes. to really make it a pain in the ass, the gluing surface is curved.
but rethinking it after toying some with the device, the specific signal i want to hijack is a 2 hz blinking frequency making filtering irrelevant, so photodiode it is propably
>>
>>2979959
>making filtering irrelevant
Au contrare, a high-Q band-pass filter set to 2Hz would filter out quite a lot of ambient signals, both DC like sunlight and 120Hz from mains lighting. It might oscillate from an impulse response (turning a light on), so you could further increase its selectivity by rectifying the output of the filter using something like a diode-detector, and following it up with a low-pass filter so it only enables itself when the blinking light has been flashing for 10 seconds or so, assuming such a delay is acceptable.
A curved gluing surface sounds like an easy task for some sort of rubber bellows, or just gap-filling adhesive like silicone.

It might also be an option to detect the electromagnetic emissions from the device, build yourself an electric field probe (flat plate) and a magnetic field probe (flat coil), hook them up to your scope, and see if there’s a distinctive signal at the same time as the green LED is flashing. The same applies to the devices power draw, you could detect current spikes or voltage transients on its input power lines, which would be a non-invasive method for estimating what the device is doing, assuming it’s not battery powered. Just be careful when probing mains with your scope, it can be hard to get noise-free readings since your scope is referenced to earth but the line voltage is referenced to neutral, which can have noise with respect to earth. So battery scope, tape around the ground-pin, or differential measurements might help. Definitely easier if it’s powered by 12V. There might even be off-the-shelf devices that measure inline power draw fast enough and connect to an IOT network you could use, though I think wired (with optical isolation) is the way to go for reliability.
>>
File: heat gun 550°.png (626 KB, 1805x1006)
626 KB
626 KB PNG
Q:
is this thing even viable for desoldering smd components? or is it for other uses. supposedly it's 2000w and reaches 550° C.
>>
>>2979981
It's great to desolder the whole pcb at once and burn it to a crisp. Seriously though, hot air stations aren't that far off that thing, however they do have more precise temperature control, which is arguably not that of a big deal, and way less airflow, which kinda is.
>>
>>2979991
but:
https://www.youtube.com/watch?v=q6XqvCNYn4c
>>
>>2979918
If you ever, ever work with a cable harness outfit or board assembly CM that does cable harnesses, pick up the phone and see if they have anything on hand. But it's /diy/ so probably not the case

>>2979920
>>2979926
If it needs to be high reliability and you go to stranded wire, you're going to want to land those stranded wires on the board with crimp pins or connectors. Is that really solid wire or flat flex with solder pin terminations? It looks like flat flex to me.
>>
>>2979666
>Flux bukkake
No.

>>2979667
>>Clean the boards thoroughly with isopropyl alcohol when complete.
>I have no-clean flux. Doesn't that solve the issue?
Yes. As long as you don't flux bukkake

>>2979669
>No. While no-clean is less reactive, it should still be cleaned.
No. No-clean should be called "never clean" because you should *never clean* it and if you do, you will *never* get it clean.
>Just make sure you keep the flux out of the connectors.
Yes. No flux bukkake

>>2979671
RMA is fine. If you don't use excessive RMA, you don't need to clean it either.

Hobbyists and technicians get obsessed with cleaning flux and totally fuck it up to where it's better they didn't. If you do clean flux, you need to clean it extremely thoroughly. If you don't have an impedance spec or other way to measure contamination, don't even start.

t. has shipped products in the millions and read countless IPC-A-610 reports on things you could very well have in your house
>>
File: s-l500[1].jpg (24 KB, 500x500)
24 KB
24 KB JPG
>>2979981
>Q:
>is this thing even viable for desoldering smd components?
Yes. "Viable" covers a lot of ground

>>2979995
>but
But what? Use the hot air station. You can do a lot with a heat gun and some skill, but it's a kind of dumb skill to develop when hot air stations are cheap.

What you want to go with your hot air pencil is a hot air bath like pic rel. It's a lot easier if the board is already at ~150C or whatever. You will want a board frame to hold the board over the heater. The real gorilla brand used to be Zephyrtronics but Hakko and everyone else has perfectly nice stuff if someone else is buying, otherwise "Asian brand" knockoffs are fine.
>>
File: IMG_4803.jpg (115 KB, 800x800)
115 KB
115 KB JPG
On the topic of soldering tech, I found my T12 iron’s funky desoldering tip (pic related) to be inadequate when used with a cheap 5V vacuum pump on a board with plated through-holes. At least running at 50W from a 20V supply. There’s obviously a lot of thermal resistance between the thermistor and the tip, because it took a long time to heat up to the point of melting solder, and responded quite slowly to soldering loads. The vacuum pump was also more underpowered than I remember.
Instead, the Yihua 929 desoldering pump iron did a better job, though I still needed to use hollow desoldering needles to clear out the soldering bridges since the pins weren’t well centred in the holes. Guess I need to go back to the drawing board, but hopefully there’s a desoldering hand-piece that’s sufficiently modular, and ideally compact and easy to power off a USB C PD supply with a bit of work. It’s for my portable electronics repair kit, and the Yihua takes up a bit of room.

As for a vacuum desoldering machine for at home, I have been considering making an enclosure with a big enough membrane pump in it that can be used both for hot air and vacuum. Might as well do double-duty.

>>2980006
>crimp pins
If gooping it is good enough for the factory, it’s good enough for me.
>>
File: 1758329051439796.png (226 KB, 1018x502)
226 KB
226 KB PNG
>>2980032
What's a good & cheap desoldering pump for non-DIYers?

I remember seeing a lot of YTers use ZD-915 desoldering pump that went under a lot of brand names. But it now seems to be completely gone from marketplace.
I keep seeing this desoldering station which seems to be ZD-915's successor (the handle seems familiar and upgraded).
>>
>>2980039
Yeah that’s the sort of hand piece I was looking at. Cartridge tips seem to be better for low thermal resistance and compactness, but only thermaltronics and metcal seem to make them, so the traditional collet + element + tip assembly method seems like the only way to go. The gun-style ones have the accessible inline filter, and everyone goes for that style except for JBC.

As for the chinky ones, if you see enough review and comparison videos and blog and forum threads, you should get a pretty good idea of what’s good. I was looking at buying just the handpiece and doing the rest myself, probably with one of those T12 OLED control boards, and whatever power supply I think looks appropriate.
>>
File: ZD-915 inside.jpg (110 KB, 1320x745)
110 KB
110 KB JPG
>>2980041
>buying just the handpiece and doing the rest myself
I've tried this route in the past and you always end up paying way more and in the end and you end up with a shittier product that you can't easily find parts for when it breaks down. Unless you have a strong pump, a control board, a power supply, I don't see how you can beat these cheap products.

it is tempting to produce an open-source version of this since it doesn't seem complicated at all. Problem is finding a good & cheap pump and also a control board for the temp & suction control as well.
>>
>>2980044
It’s $25 for a proper diaphragm pump, T12 controllers are like $15 assuming 24V and K-type will work (already have one), and the hand pieces are in the realm of $30. Power supply is the trickier part, but hey I’ve got a pair of old ATX supplies lying about. You might still be right, though, if I can get a unit that does hot air and desoldering it’s probably worth getting just for the space saving, but all I can find are units that come with a normal iron, but I’d rather use a cartridge tip thing for that. Either way, what I end up with had better be user serviceable.

I’ll have a look to see what other people have made.
>>
>>2980050
Don't forget a case. Those aren't cheap.
And whatever you create will have a zero resale value.
>>
>>2980051
I 3D print cases all the time, though for more than a litre or so it’s not as effective a technique. I get boxes cheap where I work, so that’s not really an issue.
>resale
I’ve never cared about that. If it works, I’ll use it. If it’s not good enough, I’ll upgrade it. If I can’t upgrade it, I’ll strip it for parts and buy or make something new. Though I hope it’s possible to just plug the vacuum desoldering gun into my T12 station directly. I can rewire the plug and have a second plug for the switch contacts going into the vacuum enclosure. But that relies on the thermocouple and heating element being compatible.

On another note, those 500W class hot air stations presumably use mains heating elements and so the power just goes to the fan/pump. While looking online I saw some rework stations with a big blower fan mounted inside their enclosure instead of a piston pump. I expect a properly sized fan will be able to deliver better airflow at lower pressure compared to a pump, but I’m not sure. I expect both are important considering the substantial resistance to flow of the those going into the handpiece. One of those absurd brushless EDFs would probably be fine either way, but almost certainly louder than a proper pump.
>>
>>2980079
>I’ve never cared about that.
I care about that a lot. Why? Because branded tools don't depreciate as much. Go buy some generic tool off Amazon and then immediately try to sell it on one of the market places.... you'll be lucky if you get 60% of the value for the brand new item.

When you buy branded items, even if it's used, people are willing to pay more for it. So when the times comes to upgrade or when you just don't need it as much, you don't lose as much money. Not to mention that you get to use a good tool as well.
>>
can anons help identify the uf value on this capacitor? it's from an old atx power supply, it's 10v but i can't see the capacitance. i tried removing this glue they used by alcohol and sanding paper but didn't work.
>>
>>2980032
>If gooping it is good enough for the factory, it’s good enough for me.
You might not have any other reasonable option but if it was gooped from the factory, why do you think you're fixing it?

Note the pins on the Bose thing are not, and it's an automotive application. The toroidal inductors are, though.

OP might be able to find a wire-to-board board-in IDC connector that matches the hole pitch of the PCB, and then use ordinary ribbon cable. Something like the Harwin M50-3800842. If there's room you might be able to fit pin and socket connectors which would be easier to source and maybe a little easier to work with.
>>
>>2980096
680uF or 850uF low ESR
>>
>>2980096
Compare it to the size of a known good 10V cap to narrow it down.
>>
File: filaments.jpg (61 KB, 800x800)
61 KB
61 KB JPG
This is kind of dumb, but what is this wire they use for the frame on these? It seems like plated steel but where would you even buy that?
It would be nice to be able to DIY these and I feel like even the world's smallest spot welder could accomplish it.
>>
>>2980165
Copper-clad aluminum
>>
>>2980166
It's magnetic like the leads on (all?) 3mm/5mm LEDs.
>>
>>2980089
> branded tools don't depreciate as much
If I have the knowledge to purchase a Chinese knockoff tool, that will do what I need it to do and be able to be easily repaired when something inevitably goes wrong, then I’ve saved more than the bit of depreciation value you’d be get from buying and selling a western branded item. Yeah if I bought an $800 soldering station I’d want to be able to sell it to cover upgrade costs, but if I spend $150 it’s not really a big deal. Donate it to my ham radio club or repair café or coworker or whatever if I don’t want it.

It’s that initial knowledge that matters though. I definitely don’t know enough to understand what I’m getting with a cheap Chinese car, but a T12 station has its schematics reverse-engineered by Russians with custom open source firmware made by autistic Germans. I say that knowing exactly how something works is more valuable than a branded item, but it’s definitely subjective. If there’s a hot air station or desoldering station with that same level of 3rd party support and understanding it would be a good purchase, I can couple that with a name-brand handpiece if I want to maximise the resultant quality, just like you can use chinky soldering stations with western pencils and tips.
>>
>>2980185
The Metcal station I bought used over 20 years ago has never broken. At the time I bought it, Metcal would repair them for a reasonable fixed price. Maybe they still do. If not, you can find service schematics and the circuitry is not complicated. They go for a little more than I paid for mine on ebay.

Nothing against knockoff tools: I like the chinese hot air station I got but I've barely used it. The modern T12 stations look fine if you want a temperature knob, and any temperature control is such a big step up from an open-loop carpet burner. It's nice to see hobbyists getting on board and giving up the horrible light dimmer power control ham radio soldering station projects.
>>
>>2976715
Why does it have to be Hartley? The phase noise of a Colpitts oscillator is much better, just make sure you're using an air core inductor with high Q. If you need it tunable by voltage put varactors in shunt with the tank.
Or, skip it and make a 555 oscillator with a low pass to extract the fundamental.
>>
>>2979066
without stitching you can end up with a whole load of problems at high UHF. Mostly hot grounds, or undesired resonances. Had a board where I had unintentionally made a 'cavity' with traces directly under my DDS. Anyways the 5th harmonic of the reference was hot in the area, and mixed into the RX path causing a nasty oscillation. Only fixed after opening up the cavity and putting more stitching vias in.
Depending on the application, you want to ask: whats my return path? Where can I couple onto neighboring traces? Is my ground stitched in multple places or am I making a cavity or stub?
>>
>messed up layout and have to use a bodge wire
fuck my fat chungus life I'm never designing a PCB again
>>
>>2980216
>a single bodge
You got off easy.
>>
>>2980216
I always design pcb’s with at least two flaws:

Flaw one is an easily findable decoy flaw to make people think they found Flaw Two (e.g. open power rail).

Flaw Two is catastrophic, ideally over time. Maybe something like shunted rails to keep blowing the polyfuse. Ideally the shunt is in a middle layer.

Then people don’t steal my PCB design. Well, they do, buy pay the price. I fix them by routing out a slot to break the shunt, or run a “bodge” wire, or maybe an intentional solder blob. Only I know the “keys” to make it work.

So, you unintentionally did well.
>>
>>2980203
> did someone say UHF?
No stitching req’d
>>
>>2980193
Yeah that’s the other aspect. If you live somewhere with a relatively accessible service location to send your branded station away to, that may well sway the balance. Doubly so if it’s a tool that you lack the skills to repair. Hot air and desoldering irons look pretty simple, but some of the fanciest (JBC) soldering equipment has full colour displays and smart algorithmic bullshit to optimise your soldering. Even if they provided a schematic for repairing that (I doubt it) it would be a nightmare to troubleshoot.
But I’m down in New Zealand where any such warranty repair process is unlikely, and involves expensive shipping if it is possible.

Full transparency, my cheap T12 iron broke a few years ago by its P-channel MOSFET dying short-circuit. Took the tip up to a glowing red hot. I desoldered the SMD FET, and replaced it with a TO-220 I had lying about that I bolted to the enclosure with bodge wires going back to the board. Still works, it’s probably ten years old now. Heck, that overcooked tip still works fine too.
The power supplies in these things are suspect, I’d only ever recommend buying the ones with the DC jack for use with an external PSU. There’s also a bunch of different board designs from different companies, with their own issues, as detailed by the custom firmware repo. Makes you wonder if all the chinesium tools have all these caveats that people just haven’t discovered yet…
>>
>>2980237
>that clip in the middle
beautiful
>>
I want to use my 3 volt GPIO pin to generate a rising edge to +12 volts. The LLMs told me to make a "push-pull" output stage which works in Falstad, but when I measure it in real life, the expected +12 V output is even less than a volt. Does this kind of circuit work between +12 and ground or does it need to be +12 to -12 V?
All I need is a fast rising edge to +12V, and the "naive" approach (just controlling a single NPN transistor) has a few microseconds rise time, not fast enough.
I'm beginning to think the LLMs aren't great at electronics.
>>
>>2980216
>>2980217
agreed, I think only my most recent design worked first try without needing a revision. The worst mistakes are mirrored SMD footprints that can't be bodged
>>2980233
diabolical, take that chinese cloners
>>
>>2980340
> few microseconds rise time
depends on the tranny and on the load.
>>
>>2980340
I asked this q a year ago here. This picrel badically works… just setting the collector voltage to 12 V it won’t “backfeed” anything back into your μC pin.
>>
>>2980324
> clip
That is my “roaming variable inductor clip”.
Of course, when you tune it (move the clip to the right position on the wire it’s attached to) you can solder the wire to that exact position when you’ve got the freq right.
Then use the clip in the next project (the “roaming” feature).
It’s all you really need. That clip is from the 60s.
>>
>>2980340
Post a pic of your IRL circuit, idk about push pull, but looking at the transistor setup in the cad drawing looks reasonable and the output voltage makes sense to my amateur brain. You have the NPN and PNPs setup correctly? BCE and the right kind in the right spot?
>>
>>2980343
>>2980344
for bipolar transsexuals you also can use a speedup capacitor in parallel with the base resistor.
>>
>>2980346
also you're connecting the output to a LOAD IRL not directly to ground?! Please let that not be a problem...
>>
File: fsew.jpg (311 KB, 1032x1253)
311 KB
311 KB JPG
>>2980343
>>2980344
>>2980346
>>2980348
Anons.........
I had my PNP and NPN transistors mixed up, it works fine......
At least the replies made me do the obvious sanity check so thanks for that.
is this what they call a "certified bruh moment"?
>>
>>2980344
Also you can buy single gate logic devices almost like individual transistors for driving shit like transsexual bipolar devices.

…but bjts generally way more robust than mosfets. I replace 10 times more mosfets than bipolar stuff. Maybe nearby lightning strikes take out their gates easier or something…
>>
>>2980355
Does that mean we can’t get an actual pic of the breadboarded circuit?
>>
>>2980356
Logic-level FETs? Put a zener + cap on the gate or use optos.
>>
File: lt3751.png (216 KB, 3300x2550)
216 KB
216 KB PNG
>>2979896
I basically have this circuit with a 1:10 transformer, but still can't figure out how to make it output 500v with 24V input. Currently I'm measuring about 340V from the output. I'm pretty sure it's just the resistor values that need some tuning. In addition the data sheet has this mention:

>Transformer primary inductance limits VOUT comparator operation to Vout = 400V MAX. RVout and Rbg should be tied to ground when operating Vout above 400V.
>>
>>2980357
I mean you can see it if you want, it's not very exciting.
Yellow wire on the right brings in the 3 volt logic signal, which turns on the rightmost NPN. So when it's off, +12 volts goes to the emitters of the NPN/PNP pair on the left and I get my decently sharp rising edge at the leftmost yellow wire which is referenced to ground by a 100k resistor. I swapped out 10k for 1k since I took the oscilloscope screenshot and now the rise time is less than a microsecond.
>>
>>2980355
>>2980362
awesome glad it's sorted and works! LLMs are pretty insane sometimes, I didn't expect much but I've used "slop" circuitry in a couple of my designs so far, just have to know enough to catch when it's VERY CONFIDENTLY wrong sometimes.
>>2980347
Also curious if you could try this technique and see if you get a better rise time with this layout? Would save a lot of BOM/board space and I'm just curious
>>
>>2980366
>speedup capacitor
I will try it once I've finished troubleshooting the other problem I've now found
it never ends
>>
>make circuit
>breadboard it
>werks
>later realize that a battery will fuck everything as it discharges
>well maybe I can get away with a 9V and clamping Vcc to like 5 or 6V
>all the shit opamps I have shit the bed so low
I'm dumb, but lesson learned. For this project I bought a small buck-boost, but next time I'll need to give the supply side of things less for granted.
>>
>>2980340
Totem poles do not need a collector resistor. With that there your high output voltage will be highly dependant on load impedance. The first 10k resistor might be ok, it also limits your high-side output but it is multiplied by the final transistor’s gain. Swap it for a 1k if you’re seeing sluggish rise times. If that’s too slow still, add another transistor like in this blog post: https://www.circuitden.com/blog/11

If it still doesn’t switch fast enough, like the other anon and that blog said you can add a capacitor in parallel with your base resistor. You may also be able to improve it further by adding a Schottky diode from base to collector on the first transistor, preventing it from saturating.

>>2980360
What’s going on with that FB pin? Is it just not connected? The FB pin voltage should be 1.22V when properly operating with feedback, so you should set up a voltage divider such that 500V gets dropped to 1.22V, 1.7k/680k would be close enough. Without feedback, you could turn that capacitor into smoke. Actually I’d start off setting the feedback to only a hundred volts or so (1k/100k divider), to ensure that it actually regulates properly. Only then would I start changing the other parameters to try and increase the switching efficiency. If you have an oscilloscope you could look at the switching voltage and current waveforms to see if it’s operating too quickly or is exhibiting unideal behaviour.

I don’t understand what the RBG pin does in practice, nor how it influences what VOUT and VSCM do, but that might be the dial to twiddle to improve the circuit operation. It may well be that one of those pins is detecting too high of a transient voltage on the drain of the FET and is cutting the switching short. Page 12 of the datasheet has some equations relating to voltages sensed on those pins. Otherwise it has a fixed 26kHz frequency and you cannot adjust the current switching threshold without changing out your current-sense resistor.
>>
>>2980375
>Totem poles do not need a collector resistor
I admit I don't understand why - Falstad often gives me "infinite current" errors when I connect transistors without resistors, but I suppose that might be because the base current in the simulation can also be infinite?
I probably need to sit down and learn the very basics one day but Art of Electronics is so intimidating
>>
>>2980380
Infinite current comes from the theoretically perfect mathematical models used to simulate circuits.
If you give it a current source with a finite internal resistance, that would change things. Or add a resistor.
Some of the models are easy to understand so you might want to look at those first to get a handle on why infinite current happens.
The art of electronics focuses (somewhat) more on practical things where real conductors and wires have resistance.
>>
>>2980380
Thats just indicative of Falstad not having a model for transistor ESR, which is pretty disappointing. Better off using LTspice. If you have to, add 0.001Ω resistors to mitigate any errors. Or set your voltage source to have an equivalently small ESR, assuming it has a setting for that.

Not having a substantial resistance between a BJT’s base and a low-impedance voltage source is bad when the emitter of that BJT is tied to ground, but not really in the case of a totem-pole.
>>
I got a new Cat M1 / NB-IoT devkit today, and it came with simcards for 'Onomondo' and 'Conexa'.

I've used Soracom until now, are these any better for east US? I bet they're all the same (MVNO) but figured I'd ask.
>>
>>2980375
My bad, unlike in that schematic I posted the IC in my circuit is supposed to work in the "cap charger" mode where the FB pin is simply grounded. I have my schema on my work computer so I am unable to share that right now. The LT3751 IC has two operating modes. The usual "regulator" mode has FB connected to Vout via a resistor divider. The another mode is the isolated "cap charger" mode where FB is grounded.

I tried many different resistor values for Rvout, Rdcm, Rvtrans and Rbg but simply can't get the circuit to produce more than about 350V with 24 input. Sometimes I get about 460V output when I increase the input to about 32V. But this isn't really an option as this thing should operate with a standard 24V supply.

I start to think the problems might be related to either my poor PCB layout design or the transformer.
>>
>>2980489
You can get 300 V OK right?
Why not just put an extra output transformer with a 3:5 turns ratio? Keep the 300 V output circuit but don’t use it.
The existing transformer primary looks complicated so I wouldn’t touch it.
>>
>>2980489
Do you have a scope to look at your waveforms with? Specifically to see if the voltage at any of those comparator input pins are going above their threshold and turning the transistor off prematurely. You might also be getting some nasty ringing on your drain caused by parasitic inductance and capacitance, so it might be a good idea to add a snubber. You’ll also want to confirm that Q1 is turning on properly.

I’d consider swapping that US1M for a Schottky diode if you can get a high voltage one, and adjusting the current sense resistance up and down is probably worth a shot.
>>
File: 1742679203677118.jpg (117 KB, 1500x1500)
117 KB
117 KB JPG
Frens, does anyone have one of these? A local repair shop is going out of business and the guy told me they're gonna be selling this hot air rework station. Any good?
>>
>>2980663
Don't own it, but it should be fine for small PCB rework. It would be more useful to use it with a bottom heater, but on its own it's the wrong tool for something like re-balling a BGA chip on a large PCB with heavy copper.
>>
How would you disassemble this? It's the base of a kettle. Is it a weld onto the heating element at the bottom there?
I think the angle of the silver coloured tabs prevents disassembly
>>
File: 1770168406455280.jpg (103 KB, 829x449)
103 KB
103 KB JPG
>>2980673
looks spot welded. grind or drill out the spot welds. have a dremel?
>>
>>2980676
I've got a dremel. Annoying, I don't have a way to weld it back together.
I wanted to clean the underside of the copper contacts because I think they're making a bad connection after arcing a bunch, maybe I can figure out a way to sneak some sandpaper underneath them or something.
>>
>>2980673
It's disposable, not repairable. I mean, you COULD repair it but it won't be nice.
>>
>>2980677
It's clearly not meant to be repaired. You can build a spot welder from a microwave transformer and some copper wire.
https://www.youtube.com/watch?v=cPnJmDRg4Do
>>
>>2980673
>I think the angle of the silver coloured tabs prevents disassembly

no it doesnt
just grab some needlenose and put a bend on each tab until they pop out
then clean everything and undo the bends to fit them back into the terminals
but before that, squeeze the terminals a lil bit to make sure they'll grip hard
seems only right hand side one is oxidized
from heat generated by a resistive connection
>>
>>2980687
>right hand side

the other right
>>
>>2980687
You might have been right about this, though having seen the underside of the black plastic, it doesn't look easy to do non-destructively even if you get the tabs out.
Turns out you can remove that buildup chemically with citric acid, after fuckin around bending the contacts back into the right spot it's boiling again. Thanks for the input everyone.

>>2980678
>It's disposable
It's a sad world we live in isn't it?
>>
>>2980678
>don't train your electronics skills
>don't fix broken things
>don't think
>just consoooom
how about no?
>>
>>2980663
Never used one but they have a good reputation.
>>
>>2980715
NTA but I had a kettle like that where the heating element itself failed and that shit is cemented to the base.
>>
File: 1747100275643438.jpg (125 KB, 1016x946)
125 KB
125 KB JPG
WTF is this? I'm going over a small board that's a mod chip for a Nintendo Swithc and came across this. Bond wires? 4 pads? What could this be?
Sorry for a janky camera.... I got a small microscope and have hard time taking pics.
>>
Remember this ugly prototype from the last thread?
>>
>>2980768
This is it now.
>>
>>2980769
Front
>>
>>2980765
Gotta be something optical if you can see the dice. I’d guess one of those fancy digitally addressable LEDs, like a miniature WS2812. The die with the 7 bond wires will be your silicon control chip: 2 for power, 2 for data in/out, and 3 for the RGB LEDs.

>>2980769
Looks great. Would be funny if the circuit behaved worse off the perfboard though.
>>
I found a good document for winding inductors:
http://pigeonsnest.co.uk/stuff/core-saturation.html
Thanks reddit.

But it calculated my amp-turns at 17 for a 35mm ferrite toroid, which can’t be right. I’ll have to verify it with my scope.
>>
>>2980765
Seconding that it's an addressable RGB LED of some sort.
The big die on the right is the controller, and it connects to the LED dies on the left.
>>
>>2980760
sure if a major part fails that's one thing. but being able to fix say a janky connector inside the kettle is a good thing for multiple reasons
>>2980769
>>2980770
pretty
>>
File: 1743885703301551.jpg (230 KB, 1635x1064)
230 KB
230 KB JPG
>>2980780
>RGB LEDs
>>2980780
>RGB LED
That's a LED? Crazy! Never seen a LED up that close. I know how those 2-3mm LEDs look like but have never seen an SMT LED.
Thanks guys btw.
Which part produces light? How the heck does it work??

The LED is about 1mm wide.
>>
>>2980769
Very nice anon. Two sided assemblies with through-hole on both sides can be challenging in production. Did you have that assembled or did you hand assemble? What happened in the top left corner?

Also - I don't know your application so feel free to school me - consider limiting the range of your trimpots if you can (i.e. putting them between a pair of 1% resistors in series) and using 1-turn pots. They actually drift less because they're more mechanically stable. Technicians love multi-turn pots they can dial in to crazy one-time-on-the-bench precision, but then they somehow wind up having to do that a lot.
>>
>>2980830
The three little dies produce light:
https://youtu.be/ENvf8FQoItg
Just like in a normal 3mm LED.
>>
>>2980497
Two flyback transformers, how would that work?

>>2980537
I'll try doing some measurements tomorrow. Thanks for your advice. I suspect one reason could be my poor PCB design. I designed the board when I had no clue about solid ground planes and such.
>>
File: RS-RTB2.jpg (302 KB, 2000x1448)
302 KB
302 KB JPG
Anybody know if it is at all possible to hack/mod the some of new(ish) Rohde & Schwarz oscilloscope models?
Specificially the RTB-2 models seem pretty nice if I wouldn't have to pay their outrageous 'upgrade' prices.
Not sure if my lack of any leads is because the security team at R&S has actually done a descent job or because of the state of modern search engines these days...
>>
>>2979428
Bump
>>
>>2980920
Best case scenario you can just download its flash memory and look for config flags that haven't been set. Second best you can find someone else's uploaded firmware and/or config file from the upgraded model, and just flash that across. But that could well be read-protected, write-protected, or both. Once you get past a few thousand dollars for new equipment, even hobbyists get sheepish about taking their hardware apart to mess around inside them, let alone $8000 for the model with all the upgades. Maybe in 30 years when those are sought after for $600 in the 2nd hand market will someone try their hand at hacking them.

>>2980928
Do it, and don't you dare complain to us that it's not easy.
>>
>>2980770
it's weird to me that the most convenient source of synth module front panels is to order it as a PCB, I wonder if the PCB companies are bemused that people are using them for an unintended purpose.
>>
>>2980783
>troubleshooting my inductor saturation tester
>it hasn't been giving me a saturation curve for my inductor, it just flattens off suggesting too high ESR
>swap out shitty piece of magnet wire for proper 0.01 ohm current sense resistor
>swap out 3A schottky diode for a 20A schottky instead
>add 10000uF supply capacitor alongside the existing low-esr 470uF
>power it from 12V 100Ah battery
>voltage across current sense resistor still flatlines instead of spiking
>it flatlines at 1.5V
>do the math, that's 150A
>do more math, I should be saturating at ~0.5-3A
Oooh, I'm already saturating. And the slow inductive rise I've been looking for is below the noise floor. I tried using two windings instead of 52, but my scope isn't fast enough in single-shot mode to do that. Swapped it for a 0.47 ohm wire-wound resistor and got a decent reading for both saturation amp-turns and dI/dt inductance. Unfortunately, that's just 30 amp-turns until saturation, and 673nH / turn^2, so for a 10A-peak switching converter I'll be limited to 3 turns and just 6uH, and being stuck well up into the hundreds of kHz.
>>
File: iuyft.jpg (306 KB, 2000x900)
306 KB
306 KB JPG
behold, my cursed hybrid of nice custom PCBs and janky strip board
I'm on the home stretch now, "just" need to make at least 3 more of the green boards
>>
>>2980915
> Two flyback transformers, how would that work
The second additional transformer is just a regular, presumably isolated, step-up transformer.
Easy to wind yourself if you have a ferrite torroid.
>>
>>2980699
Hey, nice kettle. Could you post a picture with a bottle of vinegar next to it?
>>
File: 1774285311923871.png (188 KB, 1282x877)
188 KB
188 KB PNG
I'd like to connect a fault LED to the nDIS/nFLT pin. I think it would need an external supply and a PNP transistor, right?

>>2981052
Interesting, never thought of that
>>
>>2981062
750uA for an LED isn’t the end of the world. I often use 100k resistors so my indicator LEDs aren’t blindingly bright, at least for bright SMD LEDs. With through-hole LEDs you could either use those dim frosted LEDs at a higher current, with the PNP transistor, or the brighter clear LEDs at a lower current.
>>
File: 1000008199.jpg (2.71 MB, 4096x2304)
2.71 MB
2.71 MB JPG
>>2980842
The goal is to DIY a whole entire eurotrack system, see pic for my growing empire.
Thanks for the tip about using 1-turn pots, I do already have my trims range limited, but is definitely excessive waste because 2 of the trims are only for testing. Also for opamp current to voltage converters you can also limit the range by using a series resistance, to the opamp.
>>
>>2981059
As you wish
>>
>>2981125
Thanks, that helps with the scale.
>>
File: IMG_4983.jpg (757 KB, 1536x2048)
757 KB
757 KB JPG
433hz Remote -> Microcontroller(Pi Pico which uses 3.3.v) I have it powered up from 3.3v source instead of the battery working.

The plan is to just simulate the button presses with transistors.

Is there a better option? What are the pins at the bottom for? Where does the signal 'come out of'? Could I attach an antenna?

And any other recommendations for me to not mess this up? I'm a bit of a noob.
>>
>>2981184
That should work, it’s hard to tell the polarity of the buttons from here though, it’s possible that you can’t use simple high-side or low-side transistors, but in the worst case you should still be able to use relays or maybe optocouplers. If one pin of the button goes to ground (as it looks with K3) it should be pretty easy with an NPN transistor on each button.

Otherwise, if you want to keep the original remote usable and/or unmodified, I’d consider buying a 433MHz transmitter and receiver module, and using the pi to listen to and store the signal sent by the original remote, to retransmit again as desired.
>>
>>2981188
thanks for the reply. It's rolling code I have a SDR and tried to do that first. I shorted the button with a wire and it triggered the button action. I think I'll get some optocouplers then to be safe. - PC817?
>>
>>2981197
I don’t know if a standard BJT optocoupler like that is a good idea because current can still leak from the base, the safest method would be a logic MOSFET like the 2N7000, if not a FET-output opto or a reed relay. Measure the voltage on the button pins and see though, I’m guessing there’s no button matrix for just 3 buttons, and BJTs will probably work fine if they’re all low-side.

I wonder how the rolling code scheme works? Something deterministic but simple like an LFSR?
>>
>>2980954
>ask gpt like the zoomer i am
>tells me that ungapped ferrites are awful for smps use
>that the air gap reduces the effective permittivity, while allowing for greater amp-turns
>put my powdered iron toroid in my saturation tester with 59 turns
>saturates at 60 amps
>that's 3600 amp turns
Huh, here I thought air-gapped cores were only for flyback topologies. Shame the core losses are so high, I get like 4-2 rings before it drops below 50% amplitude on my ring tester in the 100-600kHz range I care about. I'll still see if it will work for my SMPS, sticking to the 100kHz end of that for now. Maybe I'll try cutting/breaking a ferrite to give it a gap, the only cores I can buy locally are toroids or a tiny split-core bobbin.
>>
>>2981253
I think the gap works to limit the current.
If you limit it enough, it could potentially withstand continuous operation where the output was shorted at the cost of less efficiency.
I believe shunts work similarly, but the shunt the magnetic field back around the primary, and the back emf limits the current that way.
>>
>>2981184
You could try a 4016-like cmos mux/switch device.
>>
>>2981261
>I think the gap works to limit the current
If you mean electrical current, I don't think that's quite it. By introducing an air-gap while keeping the number of turns constant, you reduce the inductance, so your dI/dt actually increases. A continuous short circuit means inductance doesn't matter, it reaches a steady-state where I = V / ESR. Even if that doesn't saturate the magnetic core, it's going to melt your windings. But because of this lower effective permeability thanks to the air-gap, the magnetic field strength for a given current is lower, and so it's further from saturating the core material. The effective permeability is going to be some sort of a path integral along the full magnetic loop, averaging up a function of displacement and permeability.

From a magnetic circuit point of view though, the air gap adds extra magnetic reluctance, and so with the same magneto-motive force potential (idk, probably measured in amp turns, or something proportional to them) you get lower magnetic current flowing through the loop of the core. If I remembered anything about H fields and B fields, they're what I'd use to tie in the model of a magnetic circuit with the idea of permeability.

>>2981264
Or even the legendary 4007...
>>
File: file.png (1.02 MB, 2583x760)
1.02 MB
1.02 MB PNG
>>2981253
>>2981266
Just did some more testing, with 8 turns around either half of a clamp-on ferrite suppression sleeve, placing 0-12 paper shims between the open end of the ferrite. As expected, the maximum amp-turns increased as the inductance decreased. Furthermore, this decrease of inductance was more than cancelled out by the increase of maximum current, as you can see with the maximum energy storage (0.5*L*I^2). Maximum energy stored in a core's magnetic field should be turns invariant, so it should be a pretty useful metric for how suitable a core is for a power supply. With no shims, this value is similar to my biggest ferrite toroid, but it gets 20 times larger at the greatest shimmage. Both are still far below the dubious 100J I calculated for my powdered iron core, I'll be testing that. Combined with a maximum frequency capability, this maximum energy gives you an idea of the maximum possible power transfer a converter can make, say 6.4mJ at 100kHz would be 640W, which is pretty respectable, while at 390uJ is only 39W at 100kHz. Well, this is a clip-on sleeve, so it might be really lossy even at 100kHz, I should put this into my ring-tester next.

This is pretty fascinating stuff though, and nice and easy to test at home with a scope.
>>
>>2980663
> straight air / spiral air
the absolute state of pushing retarded innovative tech to appease consumerism.
>>
>breadboarding
>signals are where they're supposed to be, everything's good
>realize I've mounted a 2222 backwards
>how is this even working?
>I guess I'll mount it the right way up
>signals now have an additional DC offset
Eventually I swapped the 2222 with a NPN, properly mounted that is, and the circuit went back to nominal, but man that made me question reality.
>>
>>2981266
>If I remembered anything about H fields and B fields, they're what I'd use to tie in the model of a magnetic circuit with the idea of permeability.
yup. Most of the H field will be in the gap.
>>
>>2981313
I’ve never soldered with hot air before, but all of the hot air stations I’ve ever seen have a chiral pattern stamped into their output nozzle.
>>
>>2981321
> how is this even working!
Ha, reminds me of doing code reviews.
Some things never change.

Beware of euro transistors with confuckulated pinouts.
>>
>>2981321
After a couple of hours debugging, where even 2 + 2, ohms law, if true print hello word sanity tests fail I just tell bossman the gnomes are lose and I will do something else. Not a chance in hell of doing something productive after reaching that stage. Only after some hours of sleep they get bored and leave me alone.
>>
>attempt to clean flux off board with isopropanol and a toothbrush
>flux dissolves just enough to coat the entire board with a thin and sticky layer
what tricks am I missing? Do I need to immerse the board completely in solvent so that the flux can dissolve and get diluted away? I was using a wash bottle but the flux still seems to just end up deposited on other locations on the board.
>>
NEW BREAD
>>2981579
>>2981579
>>2981579



[Advertise on 4chan]

Delete Post: [File Only] Style:
[Disable Mobile View / Use Desktop Site]

[Enable Mobile View / Use Mobile Site]

All trademarks and copyrights on this page are owned by their respective parties. Images uploaded are the responsibility of the Poster. Comments are owned by the Poster.