[a / b / c / d / e / f / g / gif / h / hr / k / m / o / p / r / s / t / u / v / vg / vm / vmg / vr / vrpg / vst / w / wg] [i / ic] [r9k / s4s / vip] [cm / hm / lgbt / y] [3 / aco / adv / an / bant / biz / cgl / ck / co / diy / fa / fit / gd / hc / his / int / jp / lit / mlp / mu / n / news / out / po / pol / pw / qst / sci / soc / sp / tg / toy / trv / tv / vp / vt / wsg / wsr / x / xs] [Settings] [Search] [Mobile] [Home]
Board
Settings Mobile Home
/g/ - Technology


Thread archived.
You cannot reply anymore.


[Advertise on 4chan]


File: xpo5jk7a8m4g1.jpg (192 KB, 1840x1228)
192 KB
192 KB JPG
Gweilo edition

How to request advice:
>Budget
>Intended use (media, source, environment)
>Frequency response preference and music examples
>Past gear and your thoughts on them

FAQ:
>Where do I buy IEMs?
Amazon, Aliexpress, Linsoul, Hifigo, Shenzhenaudio

>Shopping Guide (IEMs, PMPs, Cables, Ear Tips, etc.):
https://rentry.org/consoomer_guide

>EQ Guide (EQ 101, Targets, Myths & Misconceptions, Papers, etc.):
https://iem-eq-guide.pages.dev/

>Frequency Response Graph Tool
squig.link

>Budget Wire Over-Ear IEMs:
• Tripowin Ruta10 (Mild V) - $18
• Tanchjim Bunny DSP (Mild U) - $22
• Truthear Gate (Mild V) - $22
• EPZ Q1 Pro (V-shape) - $35

>Bullet IEMs:
• Tanchjim ONE DSP (5 Presets/5-Band PEQ) - $28
• Etymotic ER2XR (Neutral) - $140

>Flathead Earbuds:
• Blue Vido (Warm) - $5
• Yincrow X6 (Warm) - $10

>USB-C DACs:
• JCally JM6 (Non Pro) / CX Pro - $8
• JadeAudio JIEZI (10-Band PEQ) $18
• Snowsky Melody (10-Band PEQ) - $38
• Qudelix 5K (20-Band PEQ/GEQ) - $110

>PMPs:
• HiBy R1 - $85
• HiBy M300 - $200

>AVOID USING:
• Mainboard audio when using multi-driver pos

Previous Thread: >>107387504
>>
/iemg/ Dogma Check
Tired of the hivemind? Here’s your prescribed sanity dose:

>Crinacle is not your priest.
Rankings are a guide, not divine scripture. Your ears > his spreadsheet.

>Harman ≠ perfect.
It’s a preference curve, not a law of physics. Some genres need deviation.

>Chi-Fi isn’t magic.
Great value, yes. Immune to qc issues and hype cycles? Nah.

>Graphs are not sound.
They don’t show staging, dynamics, or fit. Use your ears, not just squigs.

>BA ≠ metallic, DD ≠ perfect.
Implementation matters more than driver type. Always has.

>Meme sets aren’t the whole hobby.
If it’s not shilled 24/7, it might still be good. It's highly encouraged to form an original opinion.

>Disagreeing ≠ cope or deaf.
Let people like what they like without foaming at the mouth.

>Loud posts =/= smart takes.
Confidence without experience is just noise. Show graphs, impressions, or both.


This has been your scheduled break from pos groupthink.
>>
>>107408334
>crinacle rankings
not a thing anymore, the list is deprecated for over a year
>shartman
obsoleted target, the hype died, no one likes it anymore
>chifi
after $5 shitbuds market got stale people stopped treating it like magic
>graphs
after nggar vid about graphs killing the hobby people started using their ears
>driver memes
we still remember kz crn
>meme sets
most of us have bought at least one of them and realized it's shit, others have been warned
>disagreeing =/= cope or deaf, loud posts =/= smart takes
now these ones are still relevant
>>
>>107408334
Chatgpt lost.
>>
What do you call this kind of thing where it's almost the shape and format of an IEM but instead of a bud it just has a little speaker that nestles in your ear but not inside your earhole
>>
>>107408866
OWS (Open Wearable Stereo)
>>
>>107409045
thank you, excellent
>>
Got my first pair and spent over an hour grappling with the fit and the seal until I realized I had the cables the wrong way, please tell me this is a common experience and I'm not a retard
>>
>>107409215
hard to believe, but yes you are not a retard
>>
File: pos upside down.jpg (91 KB, 631x800)
91 KB
91 KB JPG
>>107409215
>t.
>>
File: 1746252307453269.jpg (302 KB, 1200x675)
302 KB
302 KB JPG
>>107409215
>>107409253
It gets worse.
>>
T10 + Dunu S&S is... okay, I guess.
>>
Hexa with Dunu SS sounds, well, neutral, while with W1 it sounds more U-shaped
>>
deafman target means you have to EQ sorry I don't make the rules
>>
How I sleep after a day of gaslighting audio newbs into thinking $20 iems and apple dongles will get them good sound quality when I know damn well you need an R2R ladder dac with .01% resistors and a TOTL vintage tube amp to get even decent audio.
>>
File: IMG_20250722_185046.jpg (2.05 MB, 4000x5333)
2.05 MB
2.05 MB JPG
>>107409701
You need at least 1 fox IEM for decent audio.
>>
>>107409845
This fox needs 5 BBCs to satisfy her
>>
>>107410323
bbc 1: shartur after gender affirming care to grow his micropenis
bbc 2: nggar honorary nigger
bbc 3: black crinacle
bbc 4: dr dre of beats fame
bbc 5: niggaGPT
>>
File: z5.jpg (48 KB, 533x214)
48 KB
48 KB JPG
they won't ever be beaten by chinkfi, Sony house sound is the bane of Cringeacle fans
>>
>>107410699
my brother in christ you are deaf. sony is chinkfi from last decade
>>
>>107410835
>bass-heavy IEMs
>chinkfi
if this was chinkfi there'd be no bass, anon
>>
File: 1762798699725.jpg (2.06 MB, 2943x3806)
2.06 MB
2.06 MB JPG
>>107409701
you're half right, a $20 IEM compliments those things by virtue of not being expensive enough to sound like shit, and having low THD
>>
>>107410850
>noeq babbling
bass is literally just a matter of eq skill, not the phones
>>
Starting to think Bullet IEM + Dunu S&S is endgame.
What is a good cable with pause and audio controls? Tripowin Zonie has version with mic and only pause, ridiculously overpriced and never on sale. I have a MMCX NiceHCK BlackCoil which is nice, anything better?
>>
File: amir.png (1.07 MB, 794x797)
1.07 MB
1.07 MB PNG
>>107410897
ok Amir
>>
File: 1756606203362.jpg (2.97 MB, 3024x4032)
2.97 MB
2.97 MB JPG
$90+$150+$30
only $270 for endgame in 1 aliexpress order
>>
>>107410985
first non-cope setup I've seen in this thread, TA-66 is an A++ amp choice (ASR fags will tell you amps shouldn't matter)
>>
>>107410937
I'm using this
https://aliexpress.com/item/1005008964315993.html
but it's 2pin. There are mmcx + mic variants in their store but the search is terrible. Or you can just ask them, they replaced recessed 2pin with flush 2pin for me.
>>
>>107411002
If you're using an amp with IEMs then nothing matters, you're already deaf.
>>
>>107411030
I'm using 2pin. I used the *BlackWheat for an MMCX IEM, I can't use it for others.
>>
>>107411046
treble causes hearing loss, not bass noeq
>>
>>107411175
>boosting volume only boosts bass for him
It's over.
>>
noeqs say the darndest things
>>
>>107409845
>vodka runes
it all makes sense now
>>
noeqs be like the human ear can't hear above 0.5mw out of an apple dongle
>>
File: 1741283567470074.jpg (114 KB, 997x1433)
114 KB
114 KB JPG
>decrease the treble by 10dB
>increase the volume by 10dB
>the hearing is saved
Deafzo actually believes this.
>>
File: msedge_8DS15LZn5J.png (48 KB, 362x500)
48 KB
48 KB PNG
>>107411251
>he genuinely believes in the shitskin propaganda that everything must match Harman
>>
File: 1752225514193741.png (895 KB, 926x860)
895 KB
895 KB PNG
Yeah, impressions from yesterday remain. I really like the Fola, might as well be my endgame. The nozzles are a complete gimmick, but good in case you lose or damage one idk, stick to Standard.
I also prefer default DSP slightly to Analog.
Most defining characteristic sound wise is how clear and detailed it is, but without sounding sparkly. Some tracks with female vocals sounded very... Sweet? Velvety? I don't know how else to describe then.
They are very small, almost Chu sized, so people with big ears might not like them. Nozzles are thick and hard to put default tips on, I've just been using Sancai Nobles.
>>
>>107409539
EQ guide told me to EQ to fox target.
>>
noeqs be posting the dumbest sentences you've read in your life
>>
>>107411310
heard decent things, glad you found something you enjoy - feel like IEM space is a neverending chase through cheap shit for most people, so settling has to be enlightening.
>>
>>107411310
great, time to buy the nora
>>107411348
don't want to be pessimistic, but any mention of a specific pos being someone's endgame means that they haven't achieved endgame
when you reach endgame, you don't realize it, much less proclaim it out loud
>>
SuperMix5 will be amazing guys, boner conductor makes the bass alive
>>
>tube amp
>look inside
>resistor
>>
>>107411348
Thank you, I am feeling pretty satisfied right now. I did remove all other iems I was considering from my cart. Even if there might be something else I could enjoy more, I do feel like there is no point shooting for it. And as I mentioned yesterday, it blows my B3 out of the water, even after EQ.

>>107411368
Fair enough, but as I said above I don't see much point in giving chase for anything else at the moment. It just checked the most boxes for me out of any pair I tried (fit, looks, sound). But it is a very subjective hobby so it wouldn't surprise me to see someone who hates it. Even saw one on used market already because dude couldn't get a fit.

One additional note is that Analog will probably sound just a tad too bright to people, so again, I'd say stick to DSP.
>>
>>107411368
>don't want to be pessimistic, but any mention of a specific pos being someone's endgame means that they haven't achieved endgame
you guys aren't spending more than $20, idt it matters either way lol
>>
>>107411310
what about soundstage and imaging?
>>
File: file.png (36 KB, 1362x184)
36 KB
36 KB PNG
>>107411175
>I don't have hearing loss even though I judge things exclusively by how loud they can play
>>
>>107411557
Great as well, but I haven't tried with games if that's what you're after, at most with some songs that had same instrument going from left to right and back. Instrument separation is very well done.
>>
>>107411519
great seeing you find something that works really nicely for you, good job on the purchase
>>107411542
i was one of the first origin buyers and a self proclaimed debt-ridden hoarder, don't confuse me for a broke retard
>>
noeqs don't even know what pregain is
>>
File: 1758347730786698.jpg (129 KB, 824x824)
129 KB
129 KB JPG
>preamp -10dB
>amp +30dB
>the hearing is saved
Deafzo actually believes this.
>>
File: IMG_20251130_204501.jpg (1.76 MB, 4000x5333)
1.76 MB
1.76 MB JPG
>>107411368
Fox IEM is definitely endgame.
>>
>>107411376
>no upper treble
doubt
>>
>>107411740
its actually insane how despite shilling and larping as an interested buyer for years you have made zero (0) sales
>>
something about foxzo just makes some anons so mad but i don't know why
xhe posts like once per thread and it's usually a shitpost reply with a cute and awkward pic
>>
anons I really wanna buy the tanchjim lost manor because it has anime girl but its so expensive
>>
you forgot the constant samefagging and chartfagging
>>
>>107411872
cvj vivian is calling your name
>>
>>107411872
if you are destitute maybe put your pedophile shit on an epz like foxnigger
>>
noeqs make random claims then selectively forget what they're talking about
>>
>>107411872
it's not worth it
>>
File: 1741079623321159.jpg (3.46 MB, 4080x3060)
3.46 MB
3.46 MB JPG
>>107411826
At least 5 custom epz sales, not counting regular epz sales(they wasted their money).
>>
>>107412231
cope samefag
>>
Foxnigger is funny, I like him.
>>
>took a shower after weeks
>things sound better
wtf??
>>
feels like a lot of anons want that bassy smooth sound and are buying the wrong things
redeem the defiant bros, it's what you're looking for
>>
>>107412714
another noeq problem. that's literally the easiest sound profile to achieve
>>
fuck it im buying kz decet today
>>
whats a good $50ish dac? preferably black. my autism only allows me to use black red and silver for any kind of item
>>
>>107413422
https://shenzhenaudio.com/products/moondrop-dawn-pro-2-dual-cs43198-portable-usb-dac-amp
it's silver, also it has dsp
>>
>>107413422
Get this one
https://a.aliexpress.com/_mNlSccZ
>>
>>107408299
Looking to try some iems that I should buy to determine which sound signature that I like. What are some budget ones that I shuold buy?

Also does the soundcard you buy matter or would anything do? My PC case audio jacks have some sort of noise when I move my mouse and bought a usb sound card that removed the noise
>>
>>107413751
don't buy anything this general recommends
>>
Official /iemg/ Recs & Buyer's Guide
$2 Dawn 1DD
$3 EDC Pro 1DD
$4 Rue 1DD
$4 Luki 1DD+1subwoofer
$5 Kunten 1DD
$7 Castor 2DD
$7 Krila 1DD+1BA
$8 Venus 1DD
$10 QKZ x HBB 1DD
$11 TRN Lucky Bag (5 iems)
$12 Rosefinch 1DD
$12 GATe 1DD
$13 Chu II 1DD
$14 Bunny 1DD
$14 PR2 1planar
$15 Luna 1planar
$18 Decet 5DD
$20 LF3 Pro 1DD+1EST+1BA
$20 ST7 2DD+5BA
$30 VX Pro+ 1DD+8BA
>>
File: 1764122293898.jpg (3.85 MB, 3189x3000)
3.85 MB
3.85 MB JPG
>>107413751
Buy everything this general recommends and a TA-66
>>
>>107413861
>>107413795
I just want to hear the sound signature for myself before going deeper to autism.

I only tried CCA CRA (V-Shape) but haven't tried anything else.

I just want my cheap pos options per sound signature
>>
>>107413861
>TA-66
>200mW
>60-600Ω (pos fall well below this, so tuning will be affected)
>$290
>one single 6.35mm output
>tubes
this is bullshit for pos, fuck outta here
>>
>>107413861
How do you listen to your Ru7? Do you keep it on OS or NOS w/ upsampling?
>>
>>107413924
buy bunny/chu dsp and try them all out
>>
>>107413940
ru7 oversamples/pipes at dsd64 minimum but I run it at dsd256 and I run my NOS dacs in NOS mode and resample in software
>>
File: 1762793581457.jpg (143 KB, 1083x763)
143 KB
143 KB JPG
>>107413927
i need TA-66 for 250hz +1488dB pregain -1488dB
0.5mw from an apple dongle isn't cutting it
>>
pos absolutely needs TA-66
>>
File: 1760942077114.jpg (1.59 MB, 4032x3024)
1.59 MB
1.59 MB JPG
>>
>>107413422
TRN Black Pearl. It's only $30 though.
>>
>>107414000
fascinating thought, but no.
>>
Don't forget to use an R2R DAC with your TA-66 for maximum techs
>>
>>107414075
Kefine Klear opens up with R2R and tubes
>>
>>107413927
>$290
No.
>>
DSD collection: https://desuarchive.org/g/search/text/catbox%7Clain%20wv%7Cflac/deleted/not-deleted/
>>
>>107414152
Red pill me on DSD. Can you hear the difference vs regular FLAC files?
>>
>>107414113
>Kefine Klear
if that's true, then EA500LMs would be that much more magical.
>>
I usually listen on a 2.1 system that's been EQed to my room. Figured it's time to upgrade from tws.
What's a good neutral IEM under $200? Slight bass boost is acceptable.
>>
>>107414727
Chu2
>>
>>107414727
Daybreak
>>
the only correct answer to any recommendation request.
also, kunten.
>>
>>107413847
$8 Samsung EO-IA500 clears these with EQ
>>
>>107414727
I think the Shanling ME600 is still under 200 on Aliexpress.
>>
>>107413957
>but I run it at dsd256 and I run my NOS dacs in NOS mode and resample in software
This literally doesn't do anything btw.
>>
>>107414504
DSD was created to cheap out on DAC reconstrucion filters. Audiopedophiles think it's higher quality for some reason. Probably because of the file size. 99% of the file is dithering.
>>
you are now entering true poorfag hours
>>
>>107415379
What kind of 2.1 have you listened to if you think me600 is neutral.
>>
>>107414727
ER2XR
>>
>>107413847
Out of those which are the 3 best for separation, imaging and techs in general?
>>
>>107413422
Hidisz s9 pro, disregard the R2R sperg
>>
>>107416818
EDC Pro
>>
Chatgpt won. Driver quality exists. The jeet mind cannot comprehend midbass bleeding or not bleeding into mids coming from drivers of various quality at exact same FR.
>>
File: 1748576067978.png (351 KB, 1269x721)
351 KB
351 KB PNG
>>107417125
>exact same FR
Chatgpt lost.
>>
>>107417171
Planar bass doesn't bleed in the mids no matter how deep you shove your pos into your ears and no matter how much you bump the midbass with the EQ. You just won't experience mud in planars. Dynamic drivers, however...
>>
>>107417185
Read the EQ guide.
>>
>>107417189
The jeet mind cannot comprehend using his ears to take an actual listen to his pos instead of reading barely relevant garbage and sniffing graphs like a retard.
Oh, wait. I forgot. You don't even own any pos except CCA CRA (the original). Or maybe wankers.
>>
>>107417217
The ear user when he has to use his ears to EQ:
>>
>>107417245
>ear user
lmao
what are you, not an ear user? deafzo being deafzo confirmed
>>
File: 1763348256940646.gif (347 KB, 640x480)
347 KB
347 KB GIF
Stop fighting bros, good iems dont even exist anymore
>>
File: Cymbals.png (101 KB, 1230x557)
101 KB
101 KB PNG
>tfw noeq
>>
>>107417261
The "ear user" is someone who "hears" differences in everything because he's actually listening with his eyes. It's always the deafest people that hear the biggest differences between cables. The "ear user" can't comprehend EQing by ear because it requires using ears. He can't comprehend that graph isn't FR.
>>
the resident EQ Guide user
>doesn't have functional hearing = deaf fuck
>fell in love in CCA CRA after seeing its graph back when it was hot stuff among shitbuds
>after working his ass in local Indian jobs for years could finally afford to buy it along with an used 7/11 coupler
>EQs it to death and back, hallucinates how it would sound despite never hearing it, mental illness
>reads all the Shartman and Sean Olive academic publications without basic reading comprehension
>thinks he transcended his lack of hearing, now he's able to hear everything with his mind and knowledge = mental illness intensifies
>EQ guide drops
>it becomes his new bible and reason to live
>despite it he still thinks Harman is neutral because he never heard how thin and shouty it is
>naturally attracted esl third worlders to /iemg/
>>
>>107417325
>an used
Saar...
>>
>>107417325
TRVKE
>>
File: 1000069006.jpg (240 KB, 1206x1022)
240 KB
240 KB JPG
>>107417325
>>
Where is a good place to get the music itself?
>>
>>107417668
RuTracker
>>
I'm looking for good aliexpress headphones or earbuds. Also gonna ask over in CSG just in case but figured you guys would give better advice since you're audiophiles. Looking for a neutral sound signature
>Past gear
k7XX - loved it
K712pros - I miss em but they broke
AAA789 amp
>>
File: IMG_20240809_215556.jpg (1.87 MB, 4000x5333)
1.87 MB
1.87 MB JPG
>>107417283
*blocks your path*
>>
>>107417668
Trackers, soulseek, squid.wtf, lucida
>>
>>107411826
I think he's a zoophile pedophile troon
>>
>>107417668
Spotify and Apple Music with official apps. Work the best on iPhone (best music player) on AirPods Pro (way better than any IEM).
>>
>>107417787
>>107417716
Thanks
>>
>>107417125
Driver quality exists and it's inverse to price
>>
the solution to this general is more gpt and less foxshit
>>
>>107418285
Chatgpt lost. Fox won.
>>
>>107417832
you, dear sir, are vantabrown
>>
if techs and driver quality are real what are they? how do you define them? how do you measure them? how do you rank IEMs according to them?
>>
i aint never finna recover from this
>>
>>107418899
>what are they?
in the audio mix. it's up to your gear and brain to accurately reproduce it
>>
Should I go specifically for the IEMs in the OP (bullet-style ones), if the only place I can get them on is Amazon and I'm from Europe? Or should I find something else?
I'm only worried about returns being a problem
>>
>>107418967
GK will release a version of this set for 5 bucks
>>
>>107419110
>KZ will release a version of this set for 5 bucks
ftfy
>>
>>107419110
>>107419123
both true. and ill buy a 2nd one
>>
File: IMG_0349.png (2.22 MB, 604x3379)
2.22 MB
2.22 MB PNG
>>107418899
You can measure driver quality in USD. More USD, more THD. It's a direct conversion.
>>
>>107418899
>Driver quality
Random woke bullshit; $5 1DD iems are equally as transparent, if not, more transparent as $1000 iems with 5 different types of drivers stuffed inside; Doesn't make high end iems irrelevant, just riskier to blind buy (especially if you don't want to use EQ).
For techs: I can't say if it's real or not; I've had in-store impressions with high end headphones like with HD800s and Utopia thinking "Wow! The mid range sounds especially rich and detailed!" or "I've never heard this track's instrumentation sound this spread out before!" Just don't try chasing for better sound and find yourself 1 or 2 reliable iems that are comfortable.
>>
homosexual post >>107419187
>>
File: techs.png (456 KB, 2728x1955)
456 KB
456 KB PNG
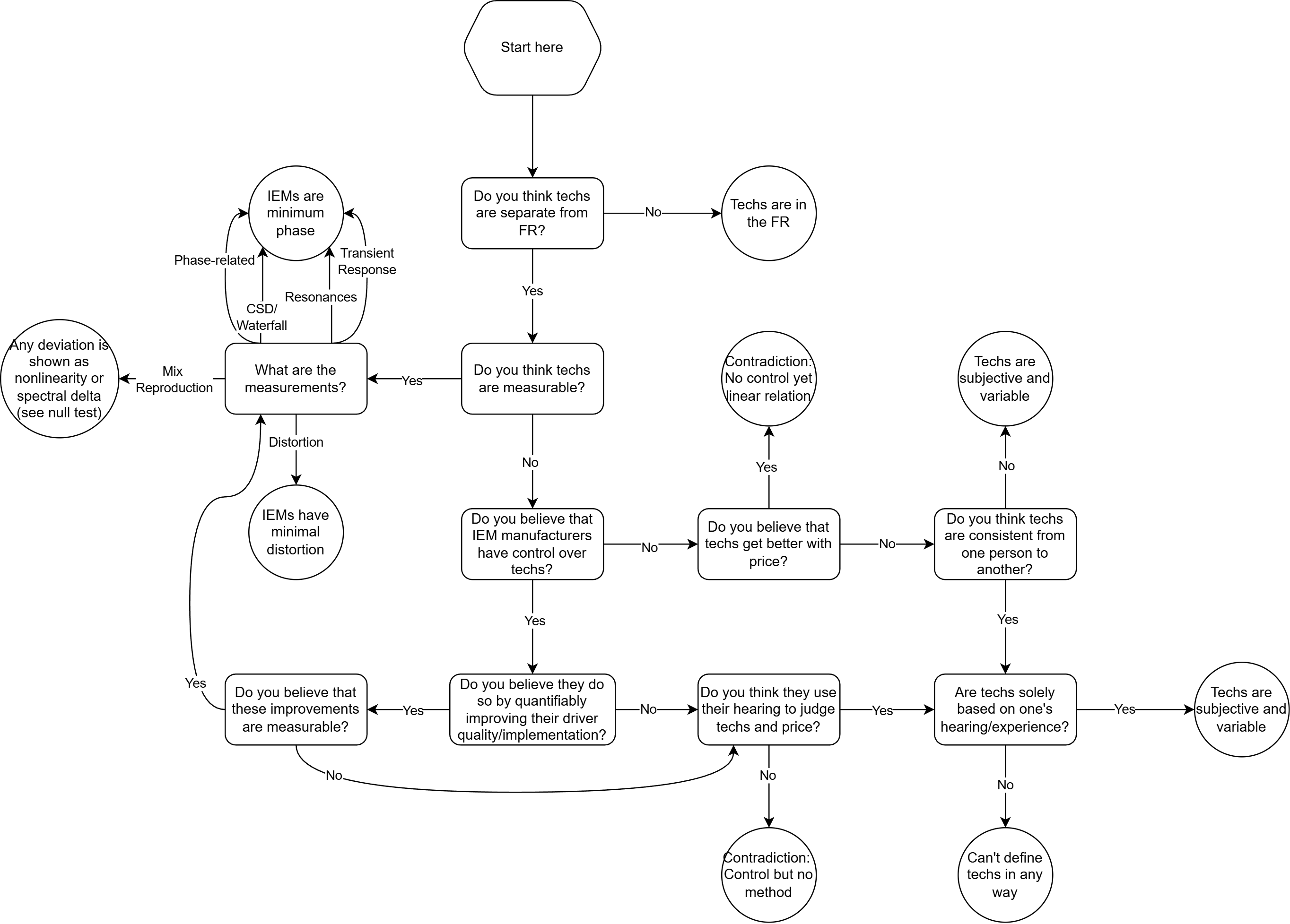
what are techs?
>>
>>107419221
Techs is just THD. The more THD (which costs money) the more techs you hear. Don't overthink something so simple.
>>
>>107419221
techbros...
>>
>>107419221
>IEMs have minimal distortion
only under $50
>>
File: 20251130_163515.jpg (150 KB, 2048x1110)
150 KB
150 KB JPG
>>107419205
I'll take being gay over being wrong desu
>>
>>107419445
cute, but being gay is incompatible with being right
>>
>>107419467
Yeah I'm gonna need a source for that one chuddie
>>
File: trvth impact.jpg (683 KB, 1800x1732)
683 KB
683 KB JPG
>>107417325
>>
>>107417668
Tidal
>>
>>107418967
>landfill material
<ohnoboy.webp
cancel before its too late
>>
>>107419718
>my shenzhen landfill recycle is better than your shenzhen landfill recycle
it all comes from the dumpster, it all returns to the dumpster.
>>
>>107419221
retard
>>
i've never regretted any pos or headpos purchase i've made because i eq.
>>
>>107419845
enlightened
>>
File: IMG20251203182802.jpg (318 KB, 717x944)
318 KB
318 KB JPG
Endgame.
>>
dropped $12-25 on only 4 IEMs (decet st7 vxpro+ lf3pro), spent total $800 of free coins, coupons, vouchers, etc.
my next 30 $5 shitbuds will be $0-3 each and will take until june to achieve
>>
>>107419221
Techs are in the faceplate.
>>107419845
EQ is mandatory. There's a million of reasons beyond the FR why an IEM can be bad. Headpos aren't even worth wearing, let alone listening to.
>>
File: maxx.jpg (97 KB, 1080x1080)
97 KB
97 KB JPG
>their pos doesn't give a tactile skin feeling
embarrassing!
>>
somehow I just knew someone out there could manage to seethe at >>107419845
>>
>>107417668
/iemg/
>>
>>107419774
>>107420309
Keep trying, one day you'll figure out how to actually play them bit-perfectly.
>>
another jeet mind struggling to comprehend the time domain
>>
>>107420417
are you a masochist? how many times do you need to lose to stop??
>>
>>107420417
It's the same jeet that thinks DAC clock is related to time domain every time.
>>
>>107420483
>clock is related to time

>>107420476
<bit-perfection isn't in the time domain

this thread is still free entertainment
>>
>>107420476
he wins every time thoughever
>>
>>107420503
Yes prajesh, time domain is in the shape of the filters, not in the clock speed. The impulse response is stays the same no matter how much you oversample it. And changing every bit of the file is the opposite of bit perfect, just sayin.
>>
>>107419528
$5 1DD < $1 5DD
post disproven
>>
now the jeets are calling others jeets. comedy gold achieved
>>
>>107420559
The jeet can't comprehend the bit. Keeps converting it to PCM for some reason.
>>
Jeets can't comprehend how DACs work.
Gweilos can't comprehend an ear pick.
Chinks can't comprehend Harman is ear rape.
Graphtards never had sex before.
Nobody is perfect.
>>
>>107420538
he literally can't possible ever win because he himself has no comprehension of the time domain
>>
>>107420794
cope
>>
>losing the bit perfect battle
>losing the techs battle
every single time is insane desu
>>
>>107420775
It's funny that Amir's obsession with the Harman curve means he can't comprehend intentionally introducing distortion and other elements into gear to create different sounds.
Schiit blind testing proved there was differences in their DACs, but since they don't operate under Amir's assumptions they're just faulty.
>>
So, I'm asking this since usually guides aren't up to date in generals. My dad wants new headphones. I suggested maybe he should get in ears since he either has shit luck with headphones where they'll tend to break, and he'll get drunk on Friday nights and be rough with just about everything. He's interested in the idea.
Thinking of a budget between $100-200 since I hear $400+ is the audiophile range and neither of us give a fuck about that. He's mainly just watching videos and listening to music while trading, so mostly just doing browser and desktop work. He does game occasionally although not as much as he used to. And typically he's more of a 70s-90s rock listener although he does have a somewhat diverse list of stuff he listens to that I know he tries not to talk about. I can't tell if he would care for more bass but I don't think he'd say no to it. All he's ever had to work with are shit ass wireless headsets that cause him all sorts of trouble in Winblows, and I can't tell if it's just his audio drivers or windows in general as he's cited seeing memory leaks with certain windows apps that cause his audio to go out and such.

Beyond all the needless information I've provided, my question is what would be a decent IEM recommendation or if he should even get IEMs at all?
>>
>>107421122
Simgot EA500LM
>>
>>107421122
you can try them through amazon for easy returns
sounds like comfort is the most important factor here, and iems are hit or miss
if you want headphones get some cheaper sennheisers or beyers, they will last a long time
ignore ea500lmzo, he's a resident retard
>>
>>107421151
there are more than one simgot owners in here dipshit. you're obviously new
>>
>>107421169
only one lm shill, everyone else finds them middling to disgusting
>>
>>107421122
25 EDC Pros
>>
>>107421182
>everyone else
like who?
>>
>>107421151
He said he wouldn't mind discomfort as he hasn't had a problem with any earbuds in the past. I'm also wondering if there are decent wireless pairs that could be looked at or if those are a pipe dream. At this point I don't know if any headphones will satisfy him without them breaking. Last time he tricked himself into buying a Mobius by Audeze. Shit's way too expensive for how flimsy the material was lol. And the audio is pretty good but it being wireless crap the battery inevitably shat the bed and needed to be plugged in 24/7
>>
>>107421182
>only one lm shill
there's also more than one here.
>>
>>107420957
>Schiit blind testing proved there was differences in their DACs, but since they don't operate under Amir's assumptions they're just faulty.
really? care provide a link? Do their DACs measure differently also?
>>
>>107421199
anon who posted the lm saying they were mid, anon who shat on the lm and prefers the og500, the one that measured the lm and found shit distortion
>>107421203
definitely try something from beyer and sennheiser, especially the former
there's a reason why you see them in every studio
for wireless pairs, i wouldn't get any of the tws recommended here, they are too specific in who and what they cater to
get something mainstream, those will work fine
>>107421208
just one anon who keeps samefagging
i'm talking about you anon
>>
>>107421232
>Do their DACs measure differently also
different DAC chips do measure differently. the point is how their amped
>>
>>107421253
>I believe 4 ANONS that vindicate my feelings against the pos
>everyone who likes it is samefagging.
you're creating problems where there aren't any at this point, anon.
>>
>>107421281
keep samefagging and shilling the lm buddy
don't forget to shill the foams and nozzles even though they only make the lm brighter
>>
>>107421232
Schiit don't use stock chips that chifi does, they have their own tech. The Mimir was a big improvement on the stock ESS chips, for example
https://www.superbestaudiofriends.org/index.php?threads/magni-3-heresy-and-3-blind-listening.8663/
https://www.superbestaudiofriends.org/index.php?threads/blind-test-part-deux-schiit-heretic-vs-magni-with-statistical-analysis.13192/
Marv covered two tests he did with them, I think the rest of the data is buried somewhere in the bloated Hi-Fi Schiit general Jason runs.
>>
>>107419221
EDC
PRO
SUPREMACY
>>
>>107421305
>foams
>only make the lm brighter
so you are trying to create problems where there aren't any. I accept your concession.
>>
>>107421336
Elaborating on this, the issue and conflict about DAC sound is ultimately driven by the narrative Amir pushes that everything must be absolutely transparent, and that distortion is failure rather than creativity.
Schiit's perspective has always been distortion and other quirks within amps and DACs, combined with the distortion already present in headphones and IEMs, can generate unique listening experiences which can upscale depending on the quality of the headphones.
The science isn't so much that DACs can't change sound, its whether you believe everything should be tuned to a Harman curve and generate that sound transparently or not.
Amir has been financially incentivised to push Harman research for years (he sold their luxury products at his home sound system business, and is taking Topping shill money currently), while Marv is obviously extremely close with the Schiit guys. Whatever you decide really comes down to understanding the bias on both sides, looking at the testing (which Schiit does more of these days) and your own listening experiences.
>>
>>107413751
Best cheap "neutral" IEM is the original salnotes zero. It has just enough bass, with clearer mids.
I don't like the Gate as much anymore because the Zero is so much clearer, but it might bother some treble sensitive folks. It's definitely less aggressive in that area than the Chu or Q1 pro.

The Zero 2 and Chu 2 are a V shaped tuning with much stronger bass, I'm not really a fan of either. The only V shaped IEM I like is the Tripowin Vivace.
>>
>>107421424
the foams make no difference, and the stock nozzle already has the foams
you lost, now post another lm pic like a good boy
>>
>>107421463
this falls apart when you realize that headpos distortion is an order of magnitude above dacs and amps
schiit makes sources that have audible dfferences (blows them up for no reason)
>>
>>107421488
Doing headpos owner a favor honesty.
>>
>>107421467
>the foams make no difference
still wrong. you never heard one.
>>
How bad must your music be if you want to distort it.
>>
>>107421534
there you go, now the post the pic naughty boy
>>
>>107421535
The Harman target has performed really badly against targets set by Youtubers and other groups in blind shootouts, it's becoming more clear that people are sick of it and are seeking other ways to generate more enjoyable sound
>>
>>107421535
95% of pos users have no idea if their music is the one clipping, or their gear
>>
>>107421336
can't say I'm impressed with methodology...
kinda similar with how headphones.com dude heard difference between DACs because he could hear 20k (he assumed he couldn't but never checked) so he heard difference in filters.
Without proper measurements to accompany blind tests it's all not very interesting data...
>>
>>107421565
Good morning sir.
>>
>hmm this painting is good
>but let me try this blur lens
>and let me add noise
>and rescale this image very badly
>omg it looks so much nicer!!!
adding distortion to music, what a fucking joke
>>
>>107421577
there isn't really much better. I know Schiit and Marv both attempted to rope Amir in so the testing would meet his standard, and Amir has run from it ever time. They can only really operate within their means and let people decide for themselves at that point if others don't want to participate or contribute first-hand.
>>
>>107421574
Don't buy BA pos, don't buy amps over 30mW. Wow, that was difficult.
>>
>>107421577
Adding on, Amir also won't do simple testing like running the same headphone through 2-3 dacs in controlled, identical conditions to disprove this sort of stuff. If it is that easy to refute, and he has the industry gear to do so, you'd think he would be doing it and pinning it to the front page of ASR as the ultimate slam dunk.
>>
>>107421605
>adding distortion to music
how are people wittingly or unwittingly doing this?
>>
>>107421667
buying shitty pos and pairing them with shitty dacs
>>
>>107421605
>a couple db of negative pregain so signal never clips
>distortion goes away
wow that was so hard.
>>
>>107421640
>all BA pos distort. always
>all amps over 30mW distort, always
it's almost as if all audio is kept cleanly below clipping, always. what a joke
>>
>>107421705
>>107421726
>retard thinks that distortion only comes from clipping
>>
>>107421740
R2R and tubes distort at every volume so avoid those too.
>>
>>107421577
idk i think the fat bongistani was just lying
can never trust angl*ids
>>
>>107421565
is this a joke post?
>>
There literally is a test where anyone can tell cirrus DACs from other DACs but it's on ASR, not SBAF. Common subjectivist L.
>>
>>107421740
>retard doesn't understand gain staging or "distortion".
is this why you didn't challenge me on, >>107418990 dipshit?
>>
>>107421774
SBAF isn't subjectivist. Bob does more in-depth science work than Amir ever has.
Hi-Fi is what people consider subjectivist, where people will try and sell you $2000 cables with a completely straight face.
>>
>>107421463
>Schiit's perspective has always been distortion and other quirks within amps and DACs, combined with the distortion already present in headphones and IEMs, can generate unique listening experiences which can upscale depending on the quality of the headphones.

Sounds like a bunch of vinyl sniffing head-fi Bullschiit. To be fair, I suppose that's the whole appeal of tube amps and everything else like that. I agree with Amir if that's really what he believes, I don't want anything external to change the sound. I guess we just have similar tastes.
>>
>>107421797
Using flat coupler for headphones is like those island niggers building airfields out of sticks trying to attract planes.
>>
>>107421786
>retard doesn't understand distortion
anon, gain is not the only variable for distortion
>>
File: harman only.jpg (242 KB, 1080x1577)
242 KB
242 KB JPG
>>107421823
>I don't want anything external to change the sound. I guess we just have similar tastes.
I think if it stopped there, nobody would really have issues. It's completely reasonable to think this.
The problem is when you get Jeeto telling people their enjoyment of anything which isn't Harman treble earrape is a placebo, when all indications are Amir has been deaf for years now.
>>
Any cheapo TFZ connector cable? The one on my EDC Pro is going bad
>>
File: 1000073551.jpg (67 KB, 562x571)
67 KB
67 KB JPG
>SBAF
This is who they worship btw.
Marv looked disgusting--nipples protruding--in his blue shirt before his gay orgy. Very very disrespectful.
>>
>>107421786
IEMs only affect the FR so whatever you're hearing in the mix is just FR.
>but my retarded definition of mixing is separate from FR and I'm definitely hearing the mix, not the FR
Well fix your retarded definition then, retard.
>>
File: amir2.png (178 KB, 196x354)
178 KB
178 KB PNG
>>107421889
based american-born, beer drinking, BBQing man, or bug eye'd Microsoft jeeto who was the reason every audio project since Zune was a massive failure and set them back a whole decade - you decide!
>>
>>107418990
see >>107419221 on left side
>>
>>107421922
I think I'd rather have the bald dt990 guy than either of those jfc
>>
>>107421922
>american-born
deaf and blind
>>
>>107421773
It's a jeet post. Sharur shilling his shootout.
>>
File: (questionmark).jpg (878 KB, 4000x4000)
878 KB
878 KB JPG
What was the best POS of 2025???
>>
>>107422000
Simgot EA500LM
>>
>>107422000
Fission
>best cable
>best dsp implementation
>best built
>swappable nozzles
>best comfort
>cheap
>>
File: file.png (633 KB, 1034x666)
633 KB
633 KB PNG
>>107422000
It's still in the mail.
>>
>>107422037
do they know you on a person-basis now?
>>
>>107422037
They keep getting uglier
>>
>>107422048
They seem to have changed their spokesperson, had to walk through everything again. But I have the previous one in whatsapp.
>>
>>107421918
>IEMs only affect the FR so whatever you're hearing in the mix is just FR.
first off, don't say stupid shit like this. you can't draw an audio mix with an FR chart, that's not how it works. CCP psyops got you good
>>
>>107422147
You can draw what an IEM does with a FR chart. When a mix passes through an IEM that's the only thing that gets affected. Easily testable by EQing an IEM to flat, recording the mix through it and comparing the recording to the original.
>>
File: BOO.png (389 KB, 782x429)
389 KB
389 KB PNG
>>107422147
>>
>>107422201
inb4 that dogshit 18% THD IEM for temu that has "proven" techs exist.
>>
>>107422147
>first off, don't say stupid shit like this. you can't draw an audio mix with an FR chart
>tells to not say stupid shit
>says stupid shit
lmao yes you can, retard.
>that's not how it works
do you even understand how hearing works in the first place? what is reaching your eardrum?
>CCP psyops got you good
china did 0 research about the matter
>>
>>107413847
>$5 Kunten 1DD
Fuckin how? Lowest I can get it to is 8,50 eurobux with coins (I have about 6600 coins)
>>
>>107422837
He gets the EBT discount
>>
File: 1763805973046549.jpg (3.58 MB, 3072x4080)
3.58 MB
3.58 MB JPG
>>107422000
definitely not this one
>>
>>107423180
I woulda bought the anime maid origins if I was a hypebeast faggot not better informed icl
>>
>>107423193
you dodged a 12khz bullet right there
>>
>>107422837
Aliexpress, pay with some coins.
U$3.58 without import taxes.
>>
>>107417185
Listening to timeless. Sounds muddy. Then I move my jaw a nanometer and the entire bass is gone. Extremely seal sensitive. Maybe you have no bass as well.
>>
>>107421873
If you're enjoying music on equipment that can't achieve 100db sinad, perfect linearity, and 20 bits of noise free dynamic range, you're probably stupid.
>>
>>107422209
says nothing. mobody, and I MEAN NOBODY records music to FOLLOW any particular FR curve. that's out of the purview of making the audio in the first place. panning and placing vocals and instruments take more effort to do with L/R + volume fader to create that. that's how you get your imaging. people don't make their music "mixed to", say, HARMAN or some shit like that. absolutely not.
>>
File: 1747754709286830.png (651 KB, 800x600)
651 KB
651 KB PNG
>>107423398
Read a book.
>>
>>107423343
SINAD can be low as long as the THD+N formula is fine, begone Topping marketing.
The same retards on ASR buying SINADmaxxing gear are listening to Youtube music and Spotify lossy claiming it is crystal clear
>>
>>107423398
you are so out of your depth with everything you say
>I MEAN NOBODY records music to FOLLOW any particular FR curve
even qualitatively, almost every has been producting music with a negative slope. open any track in any DAW and you'll see the spectra of the track being tilted down, because that's what most people like
>panning and placing vocals and instruments take more effort to do with L/R + volume fader to create that.
and eq, do not forget that
>people don't make their music "mixed to", say, HARMAN or some shit like that. absolutely not.
they don't, they make it so that it sounds ok in a room which means a sloped response in-room for speakers
not that any of this matters because audio production is not the same as audio reproduction
for audio reproduction, you only have to aim for optimal spectral quality, ie FR
>>
>>107423398
>says nothing. mobody, and I MEAN NOBODY records music to FOLLOW any particular FR curve.
that's wrong. or more like it's not to follow some particular FR curve but rather it happens naturally because of gear they are using during the mixing process (aka studio speakers)
>panning and placing vocals and instruments take more effort to do with L/R + volume fader to create that. that's how you get your imaging.
and then what? it's up to your IEMs to faithfully reproduce that. any decent mixer will pan everything decently... so basically mix doesn't matter but gear does
>>
File: 1733585064101603.png (343 KB, 564x561)
343 KB
343 KB PNG
>EQ one channel only
>panning changes
Chatgpt in fucking shambles.
>>
in the end, all your pos has to do is follow the dots, because most music is a series of dots
or more precisely, two series of dots, since it's stereo. thankfully your pos has two sides
>>
File: audio.png (33 KB, 1328x581)
33 KB
33 KB PNG
>>107423527
proof that your music is just dots
post a track and i'll show you the dots
>>
>>107423398
see left side of >>107419221
>>
>>107423499
noo you can't do that
>>
>>107423466
reading this fucking mxischizo is like taking crazy pills. muh mix is such a stupid fucking argument...
>>
>>107420295
>no air
DoA
>>
>>107423466
>you'll see the spectra of the track being tilted down
they have a shit ton of tools to use while mixing and mastering. if you think any producer looks at the track they're making and says, "this track is so off harman", you're out of your depth. it doesn't matter if you don't understand how recording music works, but mastering requires then eqing, after mixing, to further fit different elements in the mix. a guitar could interfere with vocals because they take up the same spot in the mix or share some of the same frequencies. only good mixing and mastering does this well and only good speakers replicate the effect
>>107423478
> it's up to your IEMs to faithfully reproduce that.
correct
>any decent mixer will pan everything decently
any mixer in existence has this ability. it doesn't have anything to do with being quality or even decent. you're making the audio itself, however exaggerated to the left or right you want to put something, it'll sound different across speakers.
>so basically mix doesn't matter but gear does
so no, godlike gear won't make a very shitty mix sound good. it's still a shit mix, you're just hearing it on expensive gear.
>>107423499
reply directly dumb drama faggot
>>
>>107423662
yeah I accept your concession. holy shit
>>
>>107421464
zero 2 is neutral, if you're very pedantic you can call it W-shaped due to the slight boost in vocals
>>
>>107423708
where did anyone talk about harman? harman only applies to audio reproduction
mixing and mastering creates a finalized mix that is exported as a single track, and the audio reproduction system only has to reproduce this single track
the end file is just one single waveform that the iem has to follow, and the only things thatt an iem will change in the reproduction of the "mix" (single waveform) is the spectra (ie FR) and distortion
>it'll sound different across speakers.
for speakers, due to directivity and room differences
for iems, due to FR
>so no, godlike gear won't make a very shitty mix sound good. it's still a shit mix, you're just hearing it on expensive gear.
there's no objectively "good" mix btw
there are some commonly agreed upon conventions that are followed, but you would never say that noise music has a bad mix because it doesn't follow these conventions
you cannot qualify anything as having a bad or good mix, just like how you can't say that there is objectively bad or good music.
>>
>>107423708
>I judge my IEMs by the things only speakers can play
What the fuck is this mental illness.
>>
>>107423784
>"mix" (single waveform)
why are you mixing these two up? those two are not correlated.
>for speakers, due to directivity and room differences for iems, due to FR.
nooo, not at all. pos play sounds the same way as their bigger counterparts. they're not playing a little dancy bouncy sinewave that jiggles to the audio you throw at it. that's not how it works.
>there's no objectively "good" mix btw
you just don't listen to music, or pay attention to that aspect of things, which is fine. but you're a dolt consumer attempting to think you can wrap your head around how this works. just don't get emotional, they already got you with it with your gear. that's the mindfuck of it all.
>but you would never say that noise music has a bad mix.
whatever noise rock musicians and producers themselves choose to use, is what qualifies. if they have no rules, then you're right, about noise rock. that does not apply to any aspect of the entire professional audio recording industry. and this includes the most major, most expensive goddamn productions ever made, by anybody at a mixing board with anybody against a microphone. noone sits and aims for some FR babyy. no.
>>
>>107418990
>it's up to your gear and brain to accurately reproduce it
>gear accuracy is defined by its FR
>techs are FR
Well that settles it.
>>
>>107423964
>pos play sounds the same way as their bigger counterparts.
Debunked by CSD.
>>
>>107423965
so neutrality matters, wow. it's almost as if the most experienced, highest paid professionals haven't been using neutral speaks as reference for decades..
>>107423979
I'm not saying they "measure the same", a 10mm DD is still doing the same thing a 10" DD is. just on a smaller level. are you arguing that??
>>
>>107424048
speakers**
>>
>>107424048
>a 10mm DD is still doing the same thing a 10" DD is. just on a smaller level.
It isn't. Speakers have room reflections. IEMs don't. CSD is the proof.
>>
>>107424069
I'm agreeing with that. the point is, >>107424048
>>
>>107423964
>why are you mixing these two up? those two are not correlated.
in audio reproduction they are literally the same, just a single waveform
every sound and all of audio is technically just a single waveform
>nooo, not at all. pos play sounds the same way as their bigger counterparts.
not at all, speakers in a room have meaningful interactions, iems don't have a room so to speak since wavelengths below 20khz are longer than the ear canal
>they're not playing a little dancy bouncy sinewave that jiggles to the audio you throw at it. that's not how it works.
the transducer reproduces the waveform as excursion
>you just don't listen to music, or pay attention to that aspect of things
i've done mixing and mastering work for over a decade for multiple genres which is why i'm putting emphasis on the subjectivity of it all
noise and ambient music do not follow most conventions, same for harsh electronic music or blues
>that does not apply to any aspect of the entire professional audio recording industry
>most expensive goddamn productions ever made, by anybody at a mixing board with anybody against a microphone. noone sits and aims for some FR babyy. no.
all of the top notch studios will have expertly treated rooms and good speakers with good linearity resulting in a downsloped in-room response. the slope will vary but they all aim for this
there are some caveats with nearfield monitoring and mixing but that's another discussion
>>
>>107424088
>I'm agreeing with that
>they're not playing a little dancy bouncy sinewave that jiggles to the audio you throw at it.
Pick one.
>>
>>107424103
and i can also tell you that if you think the professional audio recording industry has any influence on most studios, you are completely wrong
>>
>>107424103
>but that's another discussion
larp all you want. FR=everything is a tool for cope.
what you are admitting, is if professional recording requires following an FR curve, that has to be standardized, and implemented with updates over the years.
show me one.
>>
File: 1746807592333917.jpg (21 KB, 600x315)
21 KB
21 KB JPG
>mixzo doesn't know about Fourier transform
>>
>>107424215
you know nothing about mixing and mastering audio.
>>
>>107424246
You don't even know what audio is lol.
>>
>mixing and mastering
>look inside
>line goes up and down
>>
Bright, airy, detailed mixes from the 80s > modern dark dogshit.
Loudness wars ruined music.
>>
>>107424317
More like your hearing from the 80s > your modern hearing
>>
>>107424337
I don't complain. I still hear up to 17k. Millennial here.
>>
>>107424204
read >>107424135
there have been standardized responses for studios but nobody follows them in most cases
you can look at dolby standards and the like for audio production for movies and audio reproduction in theatres, doesn't change anything because most theatres will crank up the bass either way
anyways, it's been consistently shown that good speakers will have flat anechoic responses, good linearity, good output, and low distortion. place them in a room, and you obtain a downsloping response
there have been many studies that looked at studio speaker responses: the results vary wildly, and most are not following these "simple" guidelines
>FR=everything is a tool for cope.
FR for iems is everything in terms of audio output. distortion too but usually not a problem.
you pass a music file through the FR transfer function, and what you obtain is the same music file with a different spectra
>>
>>107424317
the death of dynamic range
>>107424337
80s introduced compression that made drums sound like cheap loud ass. everyone involved in the recording was on blow, even the janitor.
>>
>>107424392
>compression
in the 80s it was used sparingly, just on certain parts of the mix, but in the modern times everything gets thrown into multiband compressors, transient processors (also compressors) and other forms of compressors to hit 0db almost constantly - and then it's dark-tilted to make you crank up that volume knob even more
>the death of dynamic range
indeed
>>
>>107423708
>they have a shit ton of tools to use while mixing and mastering. if you think any producer looks at the track they're making and says, "this track is so off harman", you're out of your depth.
strawman argument. you literally have nothing to argue so much you are making your own dumb fucking arguments to debunk. crazy
>so no, godlike gear won't make a very shitty mix sound good. it's still a shit mix, you're just hearing it on expensive gear.
and??? you can fucking just change the track for FREE. That's why it doesn't matter. why do you not fucking understand that?
>it's still a shit mix, you're just hearing it on expensive gear.
you've yet to prove people are using shit mixes to judge gear lmao
>>
>>107423964
>that's not how it works.
how does it work then?
>>
>>107424379
>and most are not following these "simple" guidelines
which simple guidelines? treating rooms is standard. measuring them for reflections, then treating further to dampen them, is standard. it's so the recorded audio pick none of that up. it still has to go through more eq to take out the unintended frequencies. that's how you get a clean mix. when things are separated spatially and not interfering with shared frequencies.
they don't revolve their recording, mixing, or mastering process around their monitors following the curve. the monitors are already considered neutral and doing a different job and it comes down to what is chosen by trust, flavor or a combination of both.
>>
>>107424204
>larp all you want. FR=everything is a tool for cope.
where's your argument? How is it cope when it's a proven reality
>is if professional recording requires following an FR curve, that has to be standardized, and implemented with updates over the years.
what gear are they using for mixing and mastering?
>>
>>107424507
>strawman argument.
then you shit out the mouth. how does one even start with that?
>you can fucking just change the track for FREE.
>I can EQ a shit track with narrow imaging and smushed instruments, transients, everything.
no you can't?
>>
>>107423784
>there's no objectively "good" mix btw
An objectively good mix looks like a brick. No bits wasted.
>>
Kunten vs Zero 2. Which is better?
>>
>>107424595
You personally can't. I of course can.
>>
>>107424605
which means only one thing: no unintended silence
>>
>>107424537
>treating rooms is standard. measuring them for reflections, then treating further to dampen them, is standard.
wow and what kind of response do IEMs (and headphones) usually strive to achieve?
>>
>>107424589
digital and analog gear. this includes plugins and daws, recording to tape, mixing for vinyl, mixing for digital.. you'll have to be more specific.
>>
>>107424537
you are making some very telling mistakes that show, if it wasn't obvious enough, that you've never been in any audio production environment
when we are talking about mixing, we are not dealing with any ongoing recording taking place
the recording room has no consequence here and is not what we are talking about at all. we are referring to the room where the speakers are situated in and where the mixing engineer will do all of the required changes
>it still has to go through more eq to take out the unintended frequencies. that's how you get a clean mix. when things are separated spatially
yes, through the use of recording techniques and post processing (everything you said for eq, volume, etc), the latter occuring in the room with the monitors
>they don't revolve their recording, mixing, or mastering process around their monitors following the curve. the monitors are already considered neutral and doing a different job and it comes down to what is chosen by trust, flavor or a combination of both.
ideally they are neutral (they often aren't), and the rest is as you said a combination of flavor and taste
but none of this is of any consequence for audio reproduction. for reproduction you have a single waveform that the transducer has to match, that is it
>>107424605
uhh based?
>>107424617
both are ugly, so neither
>>
>>107424595
not EQ it idiot. literally listen TO A DIFFERENT "GOOD" one. what are you actually fucking braindead? what the fuck are you even talking about?
>>
>>107424636
to listen to it dumbo
you failed to explain your argument again
>>
>>107424632
once they're in your ears, it becomes a different psychoacoustic effect than sitting in a room with speakers, treated or not. so to answer your question...shartman? because people are still paying for JM-1 right now. your "EQ is free" argument doesn't hold for this, desu.
>>
>>107424771
>it becomes a different psychoacoustic effect than sitting in a room with speakers
elaborate
>so to answer your question...shartman
what is shartman? (as in what IS it and what was it trying to achieve)
>your "EQ is free" argument doesn't hold for this, desu
repeating it won't make it true.
EQ is free and you can EQ pos/headpos to speakers in a room
Explain to me how mix can possibly matter when you are 1 click away from listening to another mix.
>>
>>107424646
>you are making some very telling mistakes that show, if it wasn't obvious enough, that you've never been in any audio production environment.
slow your roll with the larp. you don't get to be taken seriously by assuming anything about me. you just agreed to 99% of what I said but starting with, "well actually you don't know anything, but I agree"..weak
>>
>>107424799
you're "eqing another mix" on the fly? that's not what you're doing. the mix is already there. you eqing alters it. simple as.
>>
I listened to my CVJ konoka again today that is all
>>
>>107422000
Kunten, really not even close this year
>>
bought aria 2's and these eartips being impossible to put on is making me feel like a retard
>>
>>107421190
still a better use of $40 desu
>>
>>107424821
you completely ignored everything about audio reproduction, have no clue what audio is comprised of, confused recording and mixing environments.
we agree on the most basic rudimentary mixing and mastering concepts, which is a start. now you should learn what a sine wave is
>>
>>107424821
nobody ever took your mix larp seriously in the first place
don't get it twisted
>>
mixchads won
>>
>>107424841
>you're "eqing another mix" on the fly
no I literally listen to another track. Do you have comprehension issues?
>that's not what you're doing. the mix is already there. you eqing alters it. simple as.
are you stupid? I click on another track and another mix is there
>>
noeqs lost
>>
reminder that any "won/lost" posts are made by the a singular samefag
do not fall for the obvious psyops
>>
>>107424919
there's at least 3, im one of them
>>
>>107424931
good try samefagzo
>>
>>107424935
you're also one of them
>>
>>107424871
>now you should learn what a sine wave is
dismissed. I accept your concession. I'm at least able to be a non-professional and hold my own about the topic, you straight up said you got all this experience, and you're being dismissive, after mostly agreeing with me..
>>107424899
>no I literally listen to another track
I didn't realize you were being so concrete about that..yes. different track, different mix, what's your point?
>>
I'll compare subbass PR2 vs Decet vs Luna when I get it
>>
>>107424961
>hold my own about the topic
avoiding questions and making blatant mistakes about basic notions does not mean you're holding your own about the topic, being this delusional is heartbreaking
all a transducer has to do is follow a simple waveform, you will again ignore this basic statement, ramble about mixing even if the entirety of the audio file someone is listening to is comprised of a singular waveform, and then proclaim to be the most educated and smartest person in the room despite looking like any old audiophile that has never ventured into audio in any capacity
>>
>>107424961
>I didn't realize you were being so concrete about that..yes. different track, different mix, what's your point?
how mix can possibly fucking matter when there's a ONE FREE CLICK between "bad" and "good" mix?
only gear matters cause it costs money (well unless it does like 0$ POS lmao). and then only EQ matters because ideal gear is very hard to find unless you are extremely fucking lucky
>>
>>107422037
P50 or K5?
And yeah I heard they changed their guy.
>>
>>107425023
a measured speaker's FR has jack shit to do with the audio it plays besides how it alters it. an audio file's waveform has fucking nothing to do with a speaker's FR measurement. at all.
>>
>>107425171
>besides how it alters it
..but that's all that matters?
>an audio file's waveform has fucking nothing to do with a speaker's FR measurement.
what do you think you are even arguing about?
>>
>>107425171
that is the point i'm conveying, all that matters for reproduction is the ability of the transducer to reproduce the waveform
the only things influencing the output is the FR of the iem, which will change the spectra of the music, and distortion
>>
IEM without soundstage will not play soundstage no matter how godly it is in your mix... (unless you can EQ IEM to have soundstage but I doubt most people can do it)
>>
>>107425219
iems do not have soundstage
>>
>>107425235
that's technically true but you still can hear what can be described as a soundstage.
>>
>>107424487
>and then it's dark-tilted to make you crank up that volume knob even more
thats great
>>
If your mix does not let you play your music at a cool 140 dB, it's a shit mix.
>>
File: psychoacoustics.gif (419 KB, 600x300)
419 KB
419 KB GIF
>>107425235
>>107425256
>>
>>107425264
just use dark bassy pos
>>107425274
lmao
>>
does 3.5 or 4.4 mm jack make a difference connecting to an epz tp35
>>
>>107425354
I don't think psychoacoustics as a science field has a proper explanation for what virtual soundstage of IEMs even is and what influences it
>>
>>107425457
>>107425457
>>
>>107425430
4.4 eats more power
>>
>>107425205
if an audio file has distortion in it's mix, you can't EQ out that distortion. it's still distortion, just at lower volume. you're mixing up a signal with the systems that play them. an FR just shows the speaker's coloration to every waveform you put through it.
>>
>>107425556
not mixing up anything, i am only discussing the effects of iem properties (distortion and FR) on the output that a person is hearing
the only things that will differentiate one music file being played on one iem vs another is the added distortion and spectral change as discussed
>>
>>107425364
>just use dark bassy pos
Examples?
>>
>>107408299
Forgive me for being retarded, but what’s a good IEM that has good noise reduction and passable sound?

I use my minidisc player on the train a lot and my $10 Best Buy earbuds aren’t cutting it for my commute. I’m willing to spend more than $20 but $200 is ridiculous for my use case.



[Advertise on 4chan]

Delete Post: [File Only] Style:
[Disable Mobile View / Use Desktop Site]

[Enable Mobile View / Use Mobile Site]

All trademarks and copyrights on this page are owned by their respective parties. Images uploaded are the responsibility of the Poster. Comments are owned by the Poster.