[a / b / c / d / e / f / g / gif / h / hr / k / m / o / p / r / s / t / u / v / vg / vm / vmg / vr / vrpg / vst / w / wg] [i / ic] [r9k / s4s / vip] [cm / hm / lgbt / y] [3 / aco / adv / an / bant / biz / cgl / ck / co / diy / fa / fit / gd / hc / his / int / jp / lit / mlp / mu / n / news / out / po / pol / pw / qst / sci / soc / sp / tg / toy / trv / tv / vp / vt / wsg / wsr / x / xs] [Settings] [Search] [Mobile] [Home]
Board
Settings Mobile Home
/vg/ - Video Game Generals

Name
Spoiler?[]
Options
Comment
Verification
4chan Pass users can bypass this verification. [Learn More] [Login]
File[]
  • Please read the Rules and FAQ before posting.

08/21/20New boards added: /vrpg/, /vmg/, /vst/ and /vm/
05/04/17New trial board added: /bant/ - International/Random
10/04/16New board for 4chan Pass users: /vip/ - Very Important Posts
[Hide] [Show All]


Janitor application acceptance emails are being sent out. Please remember to check your spam box!


[Advertise on 4chan]


File: TopThreadBait.png (56 KB, 2995x862)
56 KB
56 KB PNG
Previous thread: >>543617948
Featured game by thumbnail: Cataclysm (again) (2 weeks annual Cataclysm is almost over anons, hurry and start your playthrough!)

>Are mystery dungeon games allowed in this thread?
Generally yes, most mystery dungeon games(Shiren the Wanderer, Pokemon Mystery Dungeon, Etrian Mystery Dungeon, etc.) can be considered roguelikes
>Is Elin/Elona allowed?
Yes, they are roguelikes. Please do not post your Little Sister farms
>Is Dwarf Fortress allowed?
If it's adventure mode, yes. But adventure mode is boring. /tg/ has a general for fortress mode playthroughs but you can share here too!
>FAQ
https://l.idrix.fr/J7sOv
>What to Play
https://l.idrix.fr/eYNOh
>Individual Game Pastas
https://l.idrix.fr/wXd8t
>Roguelike Archive (Collection of pretty much every free roguelike there is)
https://archive.org/details/ArchiveRL.7z
>/rlg/'s "most popular" Cataclysm: DDA fork
https://github.com/cataclysmbnteam/Cataclysm-BN/releases


>News
27 Oct 2025 - Overworld v2.6.2 released
27 Oct 2025 - Shamogu v1.1.0 released Itch.io
26 Oct 2025 - Steam Sky 11.0.6 released
25 Oct 2025 - Wayward Beta 2.15.0 "Cursebreaker" released
22 Oct 2025 - Cogmind Beta 16 "The Unchained" released
21 Oct 2025 - Soulash 2 v0.9.12 "Vampires" Steam
10 Oct 2025 - ROGUE-FP v3.6.2 Steam gog
6 Oct 2025 - Tales of Kathay v0.4.0 free alpha Itch Steam
1 Oct 2025 - Wizard School Dropout Preview 8 "The Upstairs Room" released
>/rlg/'s shared DCSS online account
User: rlgrobin
Password: ownfault (or "robin" on Xtahua)

Roguelike Servers
https://angband.live/ (Angband and variants)
>>
New Achra when
>>
>>544548835
Lands of achra never.
>>
File: 20251029124201_1.jpg (293 KB, 1920x1080)
293 KB
293 KB JPG
Finally got around to playing Jupiter Hell classic
winrar'd my 3rd run on hard with marine, nearly running out of ammo at the end despite using shotguns
wish the higher difficulties weren't locked to begin with
>>
/rlg/ more like /dlg/
>>
>>544551620
Diaper lover general?
>>
>>544550313
I never found the skill/character systems very satisfying in this one. The combat and sound were definitely great by roguelike standards but it never pulled me in because I really like to make interesting build choices in games.
>>
>dimensional stress
last time I got hit with that much dimensional stress I almost died of a simultaneous boomer bile and hounds of tindalos proc
>>
>>544555582
definitely not something I can sink a ton of hours into replaying, but it's a fun change of pace from other roguelikes
>>
File: 1735871522640347.png (166 KB, 1572x989)
166 KB
166 KB PNG
any of these worth getting? on top of the oens i already have.
there doesn't seem to be a limit to how many i install
>>
>>544560676
Targeting system is nice, it increases your ranged aiming speed and accuracy IIRC. Integrated toolset gives you some basic tools that are always with you, kinda nice to free up some storage. Sensory dulling lets you switch off pain and its associated penalties. Subdermal carbon filament is armor, like the alloy plating, but I think it has less penalties than playing. Metabolic Interchange lets you burn calories for bionic power when it's turned on, I always go for one of those.
>>
>>544561776
how's Adrenaline Pump?
>>
>>544562136
The same as jabbing yourself with an adrenaline shot but as a CBM
>>
>>544563042
i see. i've never done that, do you remember the effects?
>>
>>544563270
IIRC it kicks in when you get badly injured and boosts your strength, speed, stamina etc. You get a bunch more action ticks per turn for like 15 minutes, and then it starts to give penalties. I think you can clear it with the blood filter, too.
>>
I'm working on a stealth action roguelike ala metal gear with cover shooter mechanics. Would anyone play this with ASCII art?
>>
>>544555582
Wierd. I consider one of the most build varied among trads. 15 master traits and each has several ways to build around depending on what weapon you want to main.
>>
File: 1747434236542415.png (26 KB, 1315x331)
26 KB
26 KB PNG
>>544564367
oh yeah adrenaline is good
you can clear it with blood filter, it takes a dozen or so turns to cycle out but you can pop another adrenaline in the meantime

what a combo
>>
>>544564368
Yes? That's a silly question IMO
>>
>>544564368
ASCII is my preferred method, yeah
As long as your UI layout isnt dogshit
>>
>>544524230
>Iirc, if your hands are free, you can just hit the ranged attack button.
that does work, thanks. if i put my weapon away, i can hit to fire my laser

unfortunately, it doesn't cycle through enemies correctly via pageup/pagedown like firing a gun does, despite having the keybinds for it.
>>
>>544560676
targeting system is a must-have, it lets you out-aim turrets and win basically any gunfight in CQB against arbitrary enemies
infolink is nice to have and if you give your followers two-way radios it lets you talk to them remotely which is fun
integrated toolset is so OP that I don't use it
metabolic interchange converts dead deer into power and is an excellent backup power source
I think joint servo makes you faster with no downside
which one is subdermal carbon filament again?

>limit
yeah it's entirely on how much of a freak you're willing to allow your character to become and suspend your disbelief on installing
>>
>>544568434
Just throw a turret control unit on the its tile and set targetting mode to auto. Ez.

You can find the relevant parts from a riot control platform bots.
>>
>>544568434
Does tab/shift+tab work maybe?
>>
>>544567604
I feel like most players can't deal with ASCII anymore, it's antiquated and relegated to enthusiasts
>>
https://youtu.be/-13LUfagQhY?si=7IJA2eUmFAesOR7B
>>
>>544576268
ASCII is far more readable than a tileset at anything but very small view ranges. The symbols are optimized for instant recognizability, tilesets simply can't match that. In short, git gud.
>>
File: 1757354596356518.jpg (3.77 MB, 3753x3527)
3.77 MB
3.77 MB JPG
>be a bike gang leader
>yell at random dude driving by in a beetle
>the beetle stops
>out of it comes some sort of, juiced up cyborg death machine with a laser rifle and a katana (Adrenaline Pump CBM)
>walks right through your flames and before you can even fire your AK once he slices off your arm (Thermal Dissipation CBM)
>you try to run away, but suddenly he is right in front of you (Joint Servo CBM)
>your life flashes before your eyes as you see your henchmen unload rifle and shotgun rounds into his chest and head, to no visible effect (Sensory Dulling CBM)

>>544573070
subdermal seems to be a flat % reduction to physical damage.
What's so good about integrated toolset? you can just bring a toolbox. i guess it's the welder, can you torch doors with it? well, it's not like there's a lack of acetylene, I have so much piled up that I stopped grabbing it.

>>544575735
unfortunately, it doesn't. and i did check the keybindings with ? just to confirm.
has it ever worked? i guess everyone just goes straight for the turret control unit.
>>
File: 1747356375573644.png (41 KB, 1331x939)
41 KB
41 KB PNG
>>544578103
>collect the zombie blood
>get a mission to go to a science lab
I got a hint from anon that the doctor quest chain will help me beat the game. Otherwise, I'd have no clue how to continue - despite breaking into two science labs (tower and new) there hasn't been any hint or difference from dda about how to progress the content.

well, now that i am all juiced up with cybernetics, there's really not that much that threatens me.
i guess the last things left would be grinding fab/tailor high enough to make good armor. i'm still using that godawful CRIT suit and a kevlar vest. It's so hot that I need to wear climate control gear or I take chest damage.
>>
File: Untitled.png (69 KB, 965x845)
69 KB
69 KB PNG
Rate my retard fit, scale of 1 to 7
Oh, on second thought, I still have to get a rifle sling and carry around that Elephant Gun.
For FUN.
>>
>>544578103
Integrated toolset has nominally different qualities- Pointlessly, 3 drilling (+1) and 1 wood sawing (-1) (pretty sure 2 wood sawing is just faster, not necessary for any craft)

The big draw is that it also has siphoning built in and can substitute as a welder/soldering iron or for various other heating duties that ovens and kilns and forges handle, using your bionic power reserves.

That and it's quite a bit more convenient than lugging a big fuck off toolbox, welder and hose around.
>>
>>544581140
>It's so hot that I need to wear climate control gear or I take chest damage.
Yeah, summer was a bitch in my run too. It feels bizarre to take heat damage in fucking not-New England summer running around naked.
>>
>>544560676
Scalpels is the best butchering/dissecting tool in the game iirc.
>>
>>544588248
Yeah, a butchering station is a bitch to craft and then you have to install it in one spot, but they both have Butchering 50 (not bad) and Fine Cutting 5! (Makes Dissection a breeze, iirc First Aid/Survival are averaged out and added to Fine Cutting, up to 10)

No more hauling corpses back to base- Flat out I dissect most of the "CBM" zombies, because they've all got great scrap rewards too- Most notably, it's something like a 12% chance to get Superalloy out of a lot of them. So chop up those zappers and zombie soldiers and nurse/surgeon/vivisectors and kevlar/cop and scrap brutes all
>>
>>544560676
I don't know about the Sentinel Power Storage (wut mod?) but if you've got bionic space turned off you may as well go with all of them.
The Mk IIs are nice because they have 250 storage instead of just 100, though.
Infolink doesn't do much, but I think it updates some of your stats on the info panel without having to be manually pinged (otherwise it's like the checkweather that wrist computers and stuff have), the coprocessor makes you read faster (you low int trog).
>>
>>544589363
>Sentinel Power Storage
Read this as Sentai Power Ranger
>>
>>544589363
Sentinel Power Storage drops from those souped up enemies in the bunker with that apophis boss i nuked and he didn't die. you can only install it once but it adds +1000 power.

>>544588898
also, check the disssembly results for those CBMs. you can get nanobots, carbon fiber, superalloy, it's worth it

>>544586894
a welder is good to bring too since you can repair your weapons.

>>544586002
what's the eye do
>>
>>544587305
I seem to recall the crazy heat was a thing back in the Whales days, surprised DDA hasn't removed it for being part of his alternate earth setting, but it inconveniences players so I guess it's not the right kind of realism
>>
>>544594616
Looks cool
(opens a temple, which I haven't found and you can dig into anyways)
>>544594616
You're gonna shit, bud. Activate the Extended Toolset in the Bionics menu and it wields an activatable representation, which gives you this menu. I like it for cutting open fences and stuff.
That's how the skullgun and arm integrated grenade launcher/shotgun/fusion blasters work too- Activate them in the Bionic menu and it wields a fakeweapon.
>>
>>544601509
if only it let me repair clothes too
>>
>>544610152
Wooden needle.
>>
>>544618472
Is the worst and slowest repair tool, at least get a steel one
>>
Stop getting your ass beat so bad you need to repair your armor right away, damn
>>
>>544621353
Have you never found yourself separated from your base/vehicle by a horde or something? And some item you were wearing got all the bad rolls and is hanging by a shred so if it takes another hit it'll risk being destroyed if you go back out withou repairing it? A needle weighs almost nothing, there's no reason not to have one on hand just in case.
>>
gumpa
>>
>>544625639
>have you never found yourself separated from your vehicle by a horde?
no, my vehicle is my life and if the horde starts closing in I'm just going to flee
>>
File: Achra victory 59b.png (121 KB, 1350x1012)
121 KB
121 KB PNG
Nothing too special about this build, I thought windblade was pretty boring but in retrospective I think the point was to pick mubarizun and just keep moving around instead of attacking.
I wanted to do a naked build specifically to pick up the amethyst helmet in the void since it is the one void item which I have never used so far and wanted to have victories with more item variety... and it didn't spawn.
If I did this build again I would have put one less level on roil and not take master bleed and just pump that into beit nochti.

The one cool thing is that I didn't get any divine intervention, first time in a long while that happens and first time on C32. Astral dungeon boss dead + 0 divine interventions is what I call a complete win. Proof of how busted albaz of Apophis is, lots of on command healing.
>>
>naked fat old man from the forest beats up everybody
>>
ded
>>
File: 1759903604328822.png (93 KB, 3807x1756)
93 KB
93 KB PNG
Which shield is better?
>>
File: 1737454401059974.png (627 KB, 2379x1682)
627 KB
627 KB PNG
>I have realized that I became obsessed with this project...I came across a great amount of conflicts, hostilities
>>
File: 1751808799801735.jpg (1.07 MB, 2560x1440)
1.07 MB
1.07 MB JPG
I'm the dude who asked if discussing Elin here was fine, pls dont bully

so it's my very first run but I feel like I'm doing quite alright, I got myself some nice stats and drinking at wells gave me some neat mutations like cat's eyes (+5 perception) and lithe legs (+5 speed); I know you can get 'wrong' builds in this game and I was a little concerned at first because I rolled a random foxgirl character but she's quite strong
I also found a small shied and after identifying it, turns out its pretty fucking strong
>luck
>learning
>investing

basically I just started playing Elin as a meme but it turns out its one solid roguelike rpg adventure and I'm having lots of fun
>>
>>544564368
Yes
>>
>>544656528
>mifu
your days are numbered
>>
>>544661147
w-why?
>>
File: 1731104257983882.png (183 KB, 500x500)
183 KB
183 KB PNG
>>544635902
>BN players when they are outside the deathmobile for 10 seconds
>>
>>544654202
Kind of depends on what kind of damage you're gonna take right?
Are you manfighting every zombie, or do you shoot the stabby cutty slashy ones or only need to deal with things like predators that sneak up and jump on you?
>>
>>544670442
i don't get how to tell what they're better at.
do shield ripostes use moves that could be spent on a weapon? they almost seem automatic.
>>
>>544671552
To me, it looks like the large ballistic is better if you are getting shot at and the other is better in general.
>>
>>544671552
Alright, couple things.
The average coverage is your block chance (it's halved for feet or something, idk) or whatever.
Shields all have "BLOCK_WHILE_WORN" behind the scenes which means they can use the "Block" technique like a normal weapon just by wearing them- They'll still work to block if you wield them, of course, but you're right: Block/Parry IS a weapon technique and normally you have to wield the weapon to use it.

You can block or dodge so many attacks per turn, yeah. How good the block and your strength and melee are affect how much the damage is reduced or whatever.
>>
>>544675751
what i want to know is - my dude will sometimes make attacks with the shield on his own, for example after moving or between weapon attacks. what are the mechanics there? am i giving up weapon attacks to do those?
>>
>>544635902
So you've /never/ been surprised by enemies?

Man, one time I was pushing my way up a street trying to reach a dojo, clearing mobs by pulling a few at a time. The street behind me was empty, so I could get back to my vehicle easy, right?
Then suddenly a big horde full of specials and a couple hulks and shit actually up and kool-aid-manned through a fucking wall and poured out into the street behind me and started coming for me, forcing me to flee through an alley and several buildings, and I had to hole up in a basement.
Fun!
>>
>>544677384
ur just bad
>>
File: 1738159812414093.png (9 KB, 731x36)
9 KB
9 KB PNG
>using fireball and plasma beam
>find this
Praise Voaprip
>>
>>544682716
No U
>>
>>544642309
>Albaz Abdi of Apophis
Yeah that will destroy the game for sure. Too many free stats building up on every level completion.

I've always wondered if there is a good way to use Windblade prestige because it gives you 100 speed. I don't think you can use it with Technique to get the damage and also benefit from the speed, because it uses up your stack right away. It's like you have to pick either the damage benefit or the speed benefit, but you don't really get to use both. It's still decent but far from the best prestige you can pick.
>>
File: smoke.png (159 KB, 999x697)
159 KB
159 KB PNG
any good way to get into the LIXA facility or do i have to bellyflop down three floors?
>>
>>544691303
construction? grappling hook?
>>
>>544691887
grappling hook only lasts for one floor down, disconnected after that
i could probably construct something but i just dropped all my stuff down the shaft before dropping down naked
damage wasnt that bad and i have an IFAK full of stuff
>>
File: F627w0KW4AAbQK-.jpg (119 KB, 555x800)
119 KB
119 KB JPG
ask me anything about nethack

credentials:
26 ascensions total (have won with all roles and races)
did a wishless, genocideless, polyless ascension
ascended a game with my starting pet alive
ascended 3 games in a row
>>
>>544695201
why would you play such a shit game?
>>
>>544696204
NTA, but your opinions stinks, Nethack is cool
>>544695201
>credentials:
How does it feel to be awesome, anon?
>>
Whats anon's opinion on soulash 1 and 2? Trying to start with the first one and I think I got a good character going, demon tank where I put 3/4 of my stats into both willpower and endurance for max defense, kinda underpoweded in term of damage but nothing can hurt me beyond the occasional high power spell.
>>
File: achrawindblade.png (417 KB, 1452x1079)
417 KB
417 KB PNG
The game tried really, really hard to fuck me for playing melee in this run. Multiple times I spawned into a wide open room surrounded by 5-10 ranged enemies. I also had to kill the Horror Giant by walking around a pillar and using Tengri's passive slash damage on step for 200 turns.

On the upside, I killed the King of Many Colors in two attacks.
>>
>>544696708
it feels good
>>
>>544695201
How do you feel about Moria/*band style games?
How do they compare the *hacks?
Have you ever tried the scifi nethack and is it any good?
>>
>>544706186
NTA but Nethack is honestly not really a roguelike, but rather its own thing. It's like an extended puzzle game where game knowledge is of upmost importance, and analyzing the current situation in a vacuum has much less value to knowing what is and isn't possible within the game.
While I wouldn't say it's wrong to talk about it here comparing a standard roguelike like Moria/*band to Nethack feels nigh impossible.
>>
>>544706186
I have never played a band game, and never played any nethack variants. I've ascended in nethack, brogue, and dungeon crawl stone soup. I've also played many hundreds of hours in Cata DDA
>>
File: bullet.png (66 KB, 644x702)
66 KB
66 KB PNG
i wanna find some of these again
lost the save before i got to use it
>>
File: Ohno.png (3.02 MB, 1607x1856)
3.02 MB
3.02 MB PNG
I've been carrying around a pouch full of grenades this entire time just to do exactly this.
...Kind of underwhelming to be quite honest. Not that these assholes are all that threatening but still. Sheesh.

>>544676815
That's sounds like a block retaliate technique or something? Not that I know for sure- I know it should prefer blocking with a weapon over your arms, but I don't know exactly how it handles retaliation attacks.

>>544687996
10/10, would rip trying to bump popcorn to save mana in Vaults

>>544689967
You could go Tengu/Tengri with... Assassin maybe, Master Charge/Electromancy, look for Lightning Gloves. It works, sure but... Windblade for speed, if you're trying to do that you could just as easily put a half dozen ranks in Stand Still and take Champion.

I think Windblade fits its niche much better in Cycle 1, where the game is "balanced for"

>>544692995
I think if you have long ropes it'll prompt you to use them?

>>544699172
Or do that, I guess.
>>
>>544716282
>anthro ai shart background
double kek
>>
>>544716679
I just pulled some stuff out of my shitpost folder, ye.
Doom sitting across from Conan getting called vain, some foxgirl wrestler shot and uh... The forehead of that nun that fucks a werewolf in that one video. You know the one.
>>
>>544716282
>if you have long ropes it'll prompt you to use them
I will try to remember that for next time
>>
>>544699172
Weirdly enough I've not been all that interested in speed builds. Maybe I should give them a try sometime.
>>
>if you have long ropes it'll prompt you to use them
Why can't IRL ropes do this?
>>
>>544734894
I've been thinking about an electromancy run since it repeats per skill level. Might be decent.
>>
>>544736228
I think the only one I did was some assassin goblin, I doubt it will hold up at 32 though.
>>
fucking can't stop playing overworld during commute
>>
>>544586002
I'd probably go with a survivor belt instead of the webbing belt but yeah
>>544654202
the lighter one
>>544676815
what martial art are you using where you're worried about that?
>>544677384
yeah, you can't trust that adjacent streets are empty and won't pull in a bunch of zombies, which is why you kill them too
>>
File: Achra.jpg (297 KB, 1920x1080)
297 KB
297 KB JPG
Well I did manage to make Lizardform work....kinda. Used Pallas + Zealot to stack block, then I had a stroke of genius when I realised I don't need a shield and can 2H my axe for area attack. Lizardform's ability to counter enemies who attack you seemed like it would be negligible but turned out really useful against fast but frail enemies. In the void I found the Hoplon shield which was incredibly strong.
In the end I feel like lizardform barely did anything. Nearly everything died to regular attacks and once I got Hoplon they died before I could attack. My original plan was to use the shield that make you counter attack on block, but I never found it.
>>
>>544668410
I'm getting the shit shocked out of me right now so yeah that's how it feels
>>
>>544759980
congrats
>>
>>544759980
Looks like pure suffering.
>>
What are some bandlikes?
>>
>>544763643
Yeah the early game was horrible; took a good amount of attempts and trying different builds. I ended up using crystalform with master freeze to kill thing early on and even then I only really survived because I found the Jade gloves which helped immensely. Arch-Lizard require either Lizard Visage or a helmet with 40+ armour, both of which are RNG to find.
Only being able to equip a helmet isn't that bad, but the fact your limited to 15 speed is horrendous. So many enemies are impossible to beat early on and each area is a coinflip to see if you're forced to fight one of them.
>>
I've looked everywhere for a pirate version of CInco Paus and I can't find it. Does anyone have a link please anons I'm desperate
>>
>>544773172
pony up it's like $10
I've been meaning to play it, I look forward to the Cinco Revolution
>>
>>544546449
It has been many years since I last played infra arcana, I got some nostalgia and decided to go play it.

But after I downloaded the newest version and started playing, I noticed it is barely similar to the game I played.

What is up with that? I have no idea what the hell I am doing wrong, it seems like I do not gain exp from combat anymore? How am I supposed to level?

The new classes also seem confusing, but that is probrably because I am not used to their playstyle?

What is the current strategy to playing the game, if I am not able to just grind xp on early floors to level up a bit before combat becomes too dangerous? I usually got to level 5 before reaching floor 4...
>>
File: Achra victory 60b.png (137 KB, 1350x1012)
137 KB
137 KB PNG
Well that's my 60th victory in Achra with Psychonaut. Tried qamar priest of Fawdaa and of The Worm and didn't get good results, but this one absolutely rocked it.
Albaz of Apophis gets even more ridiculous with projection since I can use Apophis' second prayer to heal from less than 50% to full instantly, get rid of all debuffs and damage enemies, potentially killing a mook and getting that prayer charge back.

>>544716282
>I think Windblade fits its niche much better in Cycle 1, where the game is "balanced for"
Several prestiges seem geared for that. Like destroyer doing 50 damage per game turn is just laughable at higher cycles.

>>544699172
Well done!
Why did you pick the amethyst helm (over other helmets) if you had all armour slots covered?

>>544734894
>>544736228
At high cycles having base speed above 70 is borderline essential to not get btfo by every enemy attacking you ten times in a row.
Windblade isn't even a good speed build since it only gives you like 100 speed, which is negligible at C32. You want master charge and stacking a lot of charge for that.

>>544759980
>In the end I feel like lizardform barely did anything
The form prestiges all seem pretty meh.
>>
>>544774136
I'm not american. Payment processors don't work, itch io especially has no black market gift cards available unlike steam. Also, 10$ is like enough food for a whole week. Mans gotta eat.

Anyway, I found a link for Cinco Paus on cs rin in a dedicated itch.io thread if anyone was wondering.
>>
File: kibel.jpg (9 KB, 255x197)
9 KB
9 KB JPG
For a genre mainly played by autists, there aren't any roguelikes with trains in them.
>>
>>544778068
How would that even work? Describe it to me and I will make the game for you.
>>
>>544778591
Magic train that is bigger on the inside than on the outside. Each car is a different floor, while the train itself is the dungeon.
This idea blows, I've never had good ideas. I was just making an observation.
>>
>>544779301
Well, other than making the dungeon look somewhat like a train cart, I see nothing that would tell it apart from a normal roguelite, other than the fact you would move to another cart instead of going down a floor.

Not sure it would make for good gameplay.
>>
>>544779734
Like I've mentioned earlier, I was making an observation. I'm sure someone smarter than me would come up with some gimmick that would make a train fun. I'm just surprised no roguelike has any trains in them at all.
>>
>>544778068
Cataclysm has train stations and rails, dunno if any fork ever added the actual trains though
>>
File: achraamethysthelm.png (313 KB, 1448x1079)
313 KB
313 KB PNG
>>544776558
>Why did you pick the amethyst helm if you had all armour slots covered?
The empty slot bonus is nothing. Read the second effect. It activates on attack to deal 300% main hand hit damage. If you're scaling that hit value then this is the best damage item besides Glaghar for killing the King.

>the form prestiges all seem pretty meh
Most of them are glass cannons. Crowform is the best of the bunch since you can just get a global damage bonus to all effects. Anqarak and Horror can one shot the King but they nerf your defenses.

>Windblade isn't even a good speed build since it only gives you like 100 speed
Scaling speed for damage is different than scaling speed to act faster. You only need 100 speed IIRC to avoid getting double turned.
>>
>>544779952
>I'm just surprised no roguelike has any trains in them at all.
Well, mostly because any and all aplications of the concept that I can think of would change the genre of the game away from being a roguelike.

WE COULD, in theory, make it a roguelike in the sense you have permadeath, randomized levels and the inability to save the game without exiting.

But the moment we try to make trains a thing, we move towards a tycoon game, like industry giant, or an engineering game, like factorio.

The best I could imagine was making it a roguelike version of infinity train, which would most likely not feel like a train at all. At most we could add a little cutscene of the character switching between carts when changing levels, showing the train moving through the background terrain, but that would be a flavorizer only, adding nothing to the actual gameplay.
>>
>>544752737
I'll check the belt out inna bit I guess. I've just had it for a while, all I really need to carry is the dumb Halligan Bar- The wand is just there because it's there, I might as well toss it by now.

I cut all the guns and ammo pouches last session, kind of dragging me down when I can just katar it up all borged out.
>>
>>544782067
>It activates on attack to deal 300% main hand hit damage.
I misread it all this time, I always thought it was "on attack per empty armour slot".
>>
>>544777004
have you considered not living in Russia or whatever third world shithole you live in
>>544786708
yeah, I like to bring two leg ammo pouches and that's all for ammo
if I'm going to be going rambo I bring a chest rig stuffed full as well
>>
File: Achra victory 61b.png (126 KB, 1350x1012)
126 KB
126 KB PNG
Neat victory also with 0 divine interventions.
I do have to say that stand still builds are pretty slow, at least this one sped up massively with the weapons from the void which finally let me clear entire rooms in one turn. Before that it was a slog of pressing 5 on the numpad over and over while the enemies slowly died without ever getting near me.
Healing on doing poison damage, doing blood damage on top of poison damage and healing on doing blood damage paired with high Will made this build just regenerate past any hope the enemy had to damage it. Could be made to work without albaz just fine.
>>
>>544793541
Stand still is a little dull especially if you're not doing kairos skirt. It's a safe playstyle at least since it auto targets over walls.
>>
Spooktacular roguelikes?
>>
>>544799287
Infra Arcana
>>
>>544800909
those shitass flying swan things are such a pain
bats too
honestly anything that flies and is fast, plus group enemies like spiders. especially the stealth spiders
>>
Updated my roguelike for halloween and added lit projectiles and bonus dungeons.
>>
>>544804084
>exorcist
darkbolt is funny as hell but it's not actually any good as a class
>>
>>544774679
It's now all about running away and diving. You get exploration exp and item identification exp. So only kill shit if it's
>killing you
>has an item you want
>is inbetween you and the stairs
>>
>>544778068
Ironically there's an entire subgenre of train-based roguelites.
>>
>>544782194
>>544778068
I think you could make a train rogulike and have the train actually matter.
The key point is that trains are very rare because almost every game is fantasy. Just steam/dieselpunk roguelike would on it's own be novel.
Then the whole point of a train is moving from place to place, so adding environmental effects would be key. Like rough terrain causing stumbling, going up/down/around things making everything slide in one direction or another, tunnels with no light, etc...
Then you go further and add forces outside the train, like bandits invading the level, stations where you can exit and get on other trains, passengers and cargo being swapped, etc...

The idea would be to embrace combinatorial level generation, so everything is extremely randomized but also intuitive and controllable so it's not just noise and is instead deliberate choice(probably don't get off at the volcano station and take the next train into literal hell if you've got no fire resist).

You could even switch things around and have the player be the conductor of the train(or be able to seize control of the engine car) and effectively send the entire dungeon through various routes to modify it's contents.
>>
>Just lost a 10 h long Soulash genie run to a random amazonian who came out of nowhere when I was in desert

God dang it
>>
>>544812285
Uh, ok...

Seems kind of weird for a roguelike.

What exactly am I supposed to do? Just rush the stairs asap and not worry about collecting shit?
>>
I just came up with 2 game mechanics in my sleep
Too bad they won't end up in any video game
>>
Holy shit, (BN) Aikido is fucking brutal.
I kind of like Niten Ichi-ryu for weebin out with a monomolecular blade and I can't tell if Taekwondo, Muay Thai, Boxing or Kickboxing supersede one another

But holy shit is Aikido nasty. "Defensive" my ass, every time I step into an enemy I fucking ragdoll and juggle combo them.

>I mean relaxing the whole body so it can react instantly without resistance, without thought.
>Do you see now ? It means becoming like clear water.

>Water can take any form; it drifts without effort one moment, then it pounds down in a torrent the very next.

A good part of it is that I'm stuffed full of dermal armor and so much quickness and speed I can blitz a handful of gun-wielding bandits in the space of two turns, but still.
>>
>>544819120
I wish I could figure it out, man. Not that it'd click and make trying to (de/)ascend in IA fun for me, probably. But still.

>>544825458
Get the fuck outta my walls
>>
>>544805842
spooky!
>>
>>544819120
Basically you rush the downstairs and then camp them exploring the perimeter for loot until you get in a bad situation and flee down to the next level.
>>
>>544826416
Seems like a very weird design choice for the game, when exactly did this new xp system get implemented?

Also, can I have a QRD on all these new classes?
>>
>>544826087
Poor guy blew his own brains out staring at a military operations map.
Well. If that doesn't obsolete the military pinpointer.

Anyone know which of these have plutonium generators installed? Asking for a friend. I am normal and can be trusted with the location of plutonium generators.
>>
>>544826087
taekwondo is good
I haven't used any of the others. of the ones I've used, Escrima is the best one to start with and Barbaran Montante is the best for the endgame
>>
>>544828154
the best place to find plutonium generators is military roadblocks, which are a random road spawn and not a designated map square
the military base is hell, don't go there
fema camps are an easy way to get a small handful of the endgame rivtech military weapons and such
I've never been to a dam
missile silos are very radioactive but I've never been
police stations are a good source of normal weapons like MP5s and such
>>
Bros the game mechanic I thought up was so good I want to make a game around it but it won't be a roguelike
>>
Is there a game like CDDA but modern and good?
>>
>>544833373
Unfortunately no. No other roguelike takes the realism autism as far as CDDA does, for better or worse.
>>
>>544830632
Yeah, that's where I got two of em so far. And two more from shipwrecks. And one more from... What was... Oh, here. A military "outpost" in particular. Pretty easy clear, 4 searchlights and 4 light turrets, couple soldier zombies. One flamer almost torched the place. Oh, and a manhack dispenser, but I hacked that out of sight.

Great loot, power armor, hauler robots and the aforementioned plut generator.

Just found the 'ol Le Barrett in this lab, pretty kino. Shoots through glass, walls, don't matter.
But fuuuuck man, I dipped into two different labs a dozen long while back in this playthrough and was gonna "come back" later, decided to explore this access shaft on a whim and see what I found and it succccks assssss, it's just an endless series of fucking rooms isn't it? There's no rhyme or reason, I understand now why everyone is always talking about the "finale" and "raiding" them- Not because it's hard or you're cheating the system, but because it's an endless fucking maze full of jack shit, cracking these out and sucking out the filling is the only way to get through them.

This is like the third floor and there's what, two more?? Jesus. It goes on for fucking ever.
>>
>>544837358
Two roadblocks, that is.
Man, I cleared out a FEMA camp because it was on my main bike route and I meant to go back and check it out but I figured it'd just be garbage, like the mass graves are
>>
File: 1689279980157517.jpg (518 KB, 1200x799)
518 KB
518 KB JPG
>>544837358
>>544837494
so how is cata nowadays? haven't played it since 2015

is there an endgame yet?
>>
>>544837358
Every lab has a "finale" room that has loot or something, so yeah you dive for those and ignore most of the rest. Military barracks in a lab can still have some nice stuff, though.
>>
>>544838102
Bright Nights has a way to close the portals and seal off the universe as a win condition.
>>
>>544838253
oh, nice

what happened to Whales?
>>
>>544838115
True, the guns down here are sweet. 9 shell shotgun, the production railgun (I think the craftable heavy rail had 10 more base damage, but the uncrafted one aims twice as fast at ~5 range and it can take better mods, maybe), 6-shot grenade launchers, some high-power snipers and good looking full autos too.
Definitely would've made my run a few hours in. Maybe I'll try it on a second playthrough but I'm kind of doing a world tour and maxing everything out right now, so it's a little banal.
>>
>>544840093
Like... I don't NEED a minigun.
But maybe I DO need a minigun?
>>
File: Untitled.png (275 KB, 1807x1153)
275 KB
275 KB PNG
>>544840595
I've wasted 2 and a half hours of my life, there was an elite scientist and basically this at the bottom of this lab.
It's even called "central lab"
Is this a fucking joke?

I'm... I'm gonna try to find another downstairs on floor 4, there's no way this is it
>>
>>544838531
Whales was more or less done with Cataclysm before DDA started. He had built a big pile of janky spaghetti code that had exceeded his ability to wrangle it, and sorta gave up.
>>
>>544847169
Oh yeah, he had announced he was doing "Cataclysm 2" where he was going to rewrite the whole thing but without the mistakes he had made the first time. Inexperienced coder mistake IMO, that sort of "rewrite it all" project almost always flames out because it's actually more work than just fixing your existing codebase, and rewriting things you already wrote is not fun like it was the first time you wrote it, so getting the project past the initial phase to where it becomes something playable and fun is even harder the second time around.
>>
>>544844215
Fuck man
Several dead end downstairs- About half of them lead to barracks, one (already fully read) library -later and I find this fucker.
On -9 z-level
What a fucking asspain. THIS is the finale, right? I can... Diamond coat something, with the CVD?

And what, kill a shoggoth? I've heard you can kill a shoggoth with a diamond coated weapon and get something special.

Hydrogen is easy enough to get, I might be able to cobble together an electrolysis setup here in the lab, there was 400 water in a tank a few floors back and a "testing track" with some generator carts and a car a while back.

I guess that's it. May as well have another look around. Holy shit. This is so ass, how do you just leave this map generation like this.
>>
>>544849985
You kill a Jabberwock with a diamond-coated weapon, actually. Never done it myself, it's basically an easter egg, but it's pretty cool
>>
>>544849985
>This is so ass, how do you just leave this map generation like this.
Oh, that shit dates back to Whales, it's an eldritch pile of spaghetti code that drives men mad apparently. DDA ripped most of it out in favor of even more boring labs with less worthwhile loot, because of course they would.
I think the BN guys have talked about plans to improve the labs, but I dunno if anybody's working on it
>>
>>544840595
that's not realistic
do not get the minigun
>>
>LIXA portal trigger glitched
>spawned in the middle of the forest permanently unable to open my map
rip that save i guess
>>
File: j_kit.png (82 KB, 805x513)
82 KB
82 KB PNG
Is this enough to defeat big J? I have never got to him before, Oberon is already dead. I'm a breath dragon.
>>
>>544840595
With a military exosuit or whatever its called, you can use that without mounting it on anything.
That or be some giga str mutant.
>>
PoEn^Hep
Just got the lair runes(shoals and spider), this is the furthest I've gotten so far so I have no idea what to do next. I've almost died like a dozen times in the branches and burned through most of my scrolls and potions. I don't have many spells online, but I found a manual of hexes so I've got a +8 aptitude and picked the hexer ancestor so I've been pulling things up the stairs and killing dangerous enemies one at a time.
I've also found all the evocables.

I'm currently thinking Elf then Depths, then I don't know, Abyss if I get zapped there? Vaults if I can find Discord?
>>
>>544861291
You need more scrolls all your staves are gonna get drained
But it's been years so idk
>>
>>544868275
Got abyssed in the elf:2 vault, somehow managed to grab the abyss rune(thank you invisibility potion, you're not useless after all!)
So I guess it's time for zot now, or should I try some other places trying to find better loot?
I currently only have resists from the hat f the alchemist and I think I'd really like more rF and Will before going into zot. ALso some fucking spells would be nice, and sInv!
>>
is the hardstuck guy still developing? haven't seen that game in ages
>>
>>544878074
who?
>>
>>544878147
hardstuck, a coomer roquelike. he used to shill his game on /v/ everytime he made some progress in gamedevelopment. i don't think i've seen the game since the hack happened. i figured i would ask here, haven't seen anything about it on /d/games either
>>
>>544878457
Don't think I've seen any post of the like in this general
>>
>>544878457
Try checking f95 since it's porn?
>>
>>544878705
yeah, i don't know why i didn't think of that. like calling tech support before turning it off and on again. anyway, found it, thanks
>>
File: Achra victory 62b.png (129 KB, 1350x1012)
129 KB
129 KB PNG
>"Oh disciples..."
>king gets disintegrated instantly from across the map alongside the entire room
It's always funny when that happens.
>>
YEEEEEEEEEEEEEEEEEEEEEEEEEEEEEEAH FUCK YOUUUUUUUUUUUUUUUUUUUUUUUU
>>
being a data scavenger in CDDA is pretty fun.
>>
When was the last time anyone completed a run in Jupiter Hell?

I took a break from it for a while and came back to find I can't get anywhere near completing a run anymore. Part of it is rust but part of it seems to be an endless stream of shit that has been added without much actual thought behind it. Way too many gotcha moments that involve getting to the end of a side branch and finding out you aren't getting shit for it because of failing to complete a gimmick you need to look up on the wiki.

It has gotten so bad that the top mod on Steam is a wiki UI overlay. Not a cheat program, not new content, just a way to figure out how these retarded gimmick levels actually work. Let's compare a classic fuck you from a classic roguelike to JH today.

>nethack's medusa stone gaze instakill / burning if you enter gehennom without rFire
I would say most people who would play Nethack are familiar enough with classical literature to know how Medusa works. There is a guaranteed spawn for a reflective shield on the island. Medusa is always there too so if you do get fucked you can at least know better next round. Same for rFire and Gehennom, hell is hot so no shocker there. It's very unlikely you would even make it that far without basic resistances covered anyway so I don't know if many people have ever actually gotten fucked on that one.

>JH gimmicks
Asterius Habitat requires you to hack special bots, which is itself a feature nobody ever uses, to bring them down to the last level and unlock the loot rooms. Except there is nothing to indicate this is what you are supposed to do and you won't even know you needed to do this until you get to the bottom floor and it's too late. There are even the same type of enemies you are supposed to hack on the last floor except they don't unlock the doors. Even worse is the similar special branch from the previous episode just requires you to kill the special bots to get their keycards.

(1/2)
>>
>>544880775
>you may retire (commit suicide) when you are ready
This works for irl too?
>>
(2/2)
So why is this so much worse?

Because intuiting how a shitty gimmick branch works involves
>playing through it once
>getting to the end and realizing you got hosed
>playing a fresh game
>encountering the same level again
>remembering which gimmick it's supposed to be in a list of very similarly named level branches
>getting it early enough to have enough floors on the branch to actually even get a good reward
>hoping it's a simple one and not something like hacking bots (which normally costs 3 multitools, meaning no one is even going to try this since it involves walking up to an enemy spamming rockets at you to find out these particular enemies only cost 1)

It sucks because this is the same shit that turned DoomRL into a bad joke after a while. When it was just making weapons from using mods it was okayish. You can reasonably intuit most of those since they just involve using two mods and the first one is usually the best mod for that weapon type to begin with. By the time we get to "YOU ARE THE BERSERK GUTS LOL" bullshit that turned the game into a spoiler fest it was obvious the game was being tailored for a narrower audience with every iteration. It seems like we have gotten to about that point here too. I picked on Asterius Habitat because that was in my last run but you can pick from a long list of other branches that are full of the same shit. Callisto Mines? Hope you know how the poison cloud migrations work and didn't 100% brick your run having one drift into the elevator room so you pick up 30 poison stacks trying to leave. CRI Labs? Hope you know how the level gimmick that takes three paragraphs to explain on the wiki works.

I'm saying that as someone who is in the top 2% of players globally too. I can't imagine someone brand new picking the game up today and thinking it is actually fun. Anyone who wants to say this is uneducated whining is welcome to post their scoreboard.
>>
>>544879858
Well how is it?
>>
>>544879029
>>544879858
Sorry I meant to ask the coomer guy.
I hate frostpulse, I know how it is, no need to tell me.
Nice run tho
>>
how the fuck do i play adom
>>
>>544880775
gz
>>
>>544883673
> it was obvious the game was being tailored for a narrower audience with every iteration
This is the thing I hate the most about the scene, man. inb4 "modern audience" but some of the shit is just like... God, it's great when devs play their own games and listen to the community but that's not the end all be all of game design, you know? Seeing features or balance tweaks that obviously came about because the dev has one particular fixation or listens to a subset of (frankly, overinvested cringe weirdos) really dedicated players pushing the absolute envelope of gameplay
>>
>>544825458
Post it, if it is any good I will use it on my upcoming project.
>>544832904
Ok, let us hear it.
>>
>>544886161
By uninstalling and playing something fun instead
>>
File: jh gay.png (80 KB, 1000x420)
80 KB
80 KB PNG
Here is a pretty good example of what I was talking about with JH.

This is an area you get to by
>doing a particular branch
>getting the level gimmicks completed
>touching the pillars at the end of it in the correct order, with an out of sequence move disqualifying further progress
>entering this zone with the map posted with a bunch of run destroying penalties
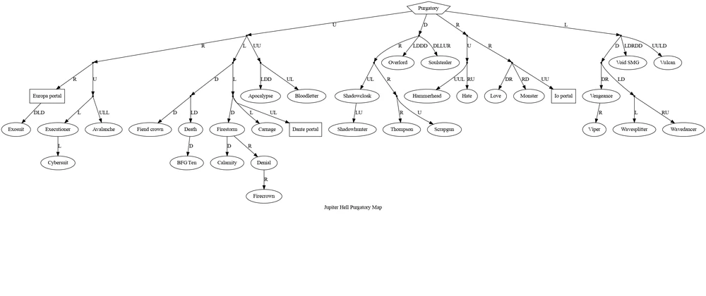
>if you don't have that map it is 100% not worth doing at all
Is it a special branch? Yes. Would it be at all accessible to someone who isn't looking up spoilers? FUCK NO it wouldn't and there is no way to pretend otherwise. You would have to accidentally bump into a pillar to make it glow and then correctly guess the next one four more times without making an error to even access this content. You get to Purgatory. Then what? Without spoilered knowledge you really just ruin your run trying to find shit in there without getting anything worthwhile. Actually figuring this thing out and mapping it to produce useful results would be such a timesink that I don't picture anyone but the most autistic nolifer figuring it out.

So who the fuck is this designed for? Is it designed for someone who buys the game and plays it without using a guide? I got half a dozen wins with a couple on Hard without ever looking at anything outside of the game itself before this shift in design happened. Now it is essentially mandatory to use a guide - not only to get to bizarrely difficult to access content but because the game itself is now designed with the expectation that you have accessed that content. I use NetHack as the comparison because it has a similar reputation for spoilers but this is next level. Imagine if you had to figure out how to complete Sokoban to get your Quest artifact. Or if Fort Ludious sealed off the wand of wishing if you open the drawbridge the wrong way.
>>
File: 1750206174967982.png (543 KB, 540x720)
543 KB
543 KB PNG
Still waiting for One Way Heroics 2
>>
File: 20251101_165213.jpg (3.29 MB, 4032x3024)
3.29 MB
3.29 MB JPG
Had chicken tenders at burger king, it's mindblowing better than that niggerslop KFC. The service was insanely fast as well. God bless America. Nuke Chyna and Ruskies.
>>
>>544899619
That's so cool, anon! What roguelikes do you like?
>>
>>544899726
KKKataKKKly$$m DarKKK Day$$ Ahead by KKKevin
>>
>>544776558
The form prestiges, like the visages are incredibly fucking awful.
Except crow. Crow is retarded.
>>
>>544908964
Crow is literally a shitty version of itself, somehow.
"Hey so you like standing still, stacking buffs and dealing damage? KILL YOURSELF"

Fuck it's so awful I'm gonna try and do a Crowform build real quick instead of prog POE
>>
>>544913920
Phew, online by the 5th rank.
Dunno if Humbaba/Kozmar/1-point-death-wonder is as good as I think it might be, but it's worth a shot, I guess. Push my speed to the next breakpoint and see if I want more Willpower or can start huffing Vigor once I see how the damage is.
>>
>>544917495
Ugh fuck, this is why I hate Crowform, now I remember.
I'm a retard and I played through 90% of the levels wearing the astral>lightning redeal pants before realizing I wasn't doing shit with crowform.
You take off those pants and your build instantly gets weaker despite that you're actually using your prestige.

Crowform wants you to trigger meditate and stand still a lot... But the % damage bonus is separate from all the calcs and only affects the base damage, like willpower is.
At least willpower scales your chance to shrug off stacks and your healing done, too.
Crowform is somehow asking you to get a bunch of meditate stacks or stand still and ALSO do big base hits. But standstill tends more towards scaling lots of little hits and meditate with % damage is a nonbo. I do ten 25-damage-hits and crowform might give me 20 more damage on each, where as putting on these redeal pants doubles the number of hits I get, which means I get twice as much damage (meditate being 90% or more of the damage) instead of 2% more.

I'm gonna try and beat the KOMC naked and birdlike, but it's not really a crowform build- If I do win it'll probably be because I stacked enough Scorch to pulp him and got lucky with removal.

What the fuck ARE you supposed to do for Crowform? Go all in on scaling something like Lightning Staff, maybe, to give it a big hit to scale? Wear the funny purple hat that gives meditate on stand-still, instead of Crow Visage hat?
>>
>>544922763
Captcha: I need her holding it while it gets hard in her hand
>>
>>544882204
>nethack's medusa stone gaze instakill
Don't forget that there are rumors/oracle consultations that mention her, and a bunch of statues in the rooms around her lair to give you plenty of warning, too. It's like a textbook example of how to treat an instadeath enemy in games.
>>
>>544922763
Yeah, not good not great.
Went wrong somewhere- A quick rank in Asi Malak towards the end, because I remembered that helps with hitspam.
Could've held the Staff of Chaos instead of the Asclepa at the end but I don't think it would buff my damage that much- Hugely suffering from having no way to approach the KOMC

Maybe if I saved the last skill slot for picking up Astrothunting after killing all the adds?
Interesting idea, not gonna replay the run just to try tho
>>
Has anybody played with the "Really Dark Skies" mod for Bright Nights? Not sure I want to invest in another run right now, but it sounds cool, and a much harder BN might be worth a try.



[Advertise on 4chan]

Delete Post: [File Only] Style:
[Disable Mobile View / Use Desktop Site]

[Enable Mobile View / Use Mobile Site]

All trademarks and copyrights on this page are owned by their respective parties. Images uploaded are the responsibility of the Poster. Comments are owned by the Poster.