[a / b / c / d / e / f / g / gif / h / hr / k / m / o / p / r / s / t / u / v / vg / vm / vmg / vr / vrpg / vst / w / wg] [i / ic] [r9k / s4s / vip] [cm / hm / lgbt / y] [3 / aco / adv / an / bant / biz / cgl / ck / co / diy / fa / fit / gd / hc / his / int / jp / lit / mlp / mu / n / news / out / po / pol / pw / qst / sci / soc / sp / tg / toy / trv / tv / vp / vt / wsg / wsr / x / xs] [Settings] [Search] [Mobile] [Home]
Board
Settings Mobile Home
/vg/ - Video Game Generals


Thread archived.
You cannot reply anymore.


[Advertise on 4chan]


File: 1762334470704198.png (1.4 MB, 1920x1080)
1.4 MB
1.4 MB PNG
I can fix her edition

Previous Realm: >>548397074

Where Winds Meet is an epic Wuxia open-world action-adventure RPG set in ancient China at the tenth century. Players will assume the role of a young sword master as they embark on a journey to uncover the mysteries of their own identity. Let the wind carry your legend on an epic journey to the East!

Download Now:
PS Store: https://playstation.com/games/where-winds-meet/
Steam: https://store.steampowered.com/app/3564740/Where_Winds_Meet/
Official PC Launcher: https://wherewindsmeetgame.com/news/official/GlobalLaunch/InstallGuide.html

Website: https://www.wherewindsmeetgame.com/

Maps:
Chinese: https://map.17173.com/yysls/maps/qinghe (more info, but... Chinese)
English (global): https://mapgenie.io/where-winds-meet/maps/world

/vg/ Guilds:
>Name: Sage
>ID: 10001992
94/95

>Name: HeavenlyClover
>ID: 10036681
92/95

>Name: NOFUNALLOWED
>ID: 10108281
53/80

Search by ID and then send a message to the guild leaders saying you're from /vg/.

Codes (Settings -> Other -> Exchange Code) (And should this decree no longer hold true, let the heavens bear witness as we bellow at the OP with righteous fury):
WWMGLtiktok
WWMGLyoutube
WWM251115
>>
>>548441381
she can ruin me
i'd let her cripple my cultivation even
>>
>>548441381
Fictional Chinese women cannot be fixed.
>>
File: file.png (356 KB, 880x743)
356 KB
356 KB PNG
>Completely mundane questline with no magic or mysticism whatsoever
>giga kino
It's that simple
>>
File: 1739719308798654.png (1.45 MB, 2149x756)
1.45 MB
1.45 MB PNG
content famine is over
>>
File: G658SBnbkAAX-oc.jpg (224 KB, 1200x675)
224 KB
224 KB JPG
China won.
and IGN is seething so hard that they had to retweet their score of a 6/10 after this was posted.
>>
Julius Caesar had less trouble crossing the flipping Rubicon than I'm having trying to cross this YELLOW fucking river to the north of Kaifen. Every day I try to cross it and every day I'm told I can't. Well when WILL I be allowed to cross it, Paimon? Talk to me you fucking invisible bitch
>>
File: 1752165702638658.gif (1.86 MB, 222x244)
1.86 MB
1.86 MB GIF
eyo bros... i fucking hate that scissor woman fight
>>
>>548441707
IGN needs to uphold the agenda
>>
File: wwm_SOhovEas1m.png (156 KB, 1920x1080)
156 KB
156 KB PNG
>>548439474
I got it just now with this.
>>
>temporary badge
why. what a waste of my time.
>>
>>548440604
Don't listen to the retards. Legend is literally cock ball torture
While dealing with normal mobs is fine, bosses are gonna cut your dick off and fuck your ass with it.
You miss a parry window and take 1/3th of your hp. Got hit by the yellow attack? Wipe, try again.
I went as far as making another account to play on Legend, and after 3 hours on Qinyie I just gave up and switched to expert.
The tryhards might enjoy the challenges but I want to explore the game more, not spend an entire afternoon stuck on a single boss.
>>
File: daughteru.png (1.19 MB, 802x1117)
1.19 MB
1.19 MB PNG
>>548441578
Yeah it was great. The CN VA for Zheng Ran did a great job, really elevated the questline for me.
>>
File: 1735908312393436.png (86 KB, 237x219)
86 KB
86 KB PNG
>spent 7k in normal gacha and got shit
>turns out you need to do 200 pulls for the premium jade banner to appear later on

OK, now I feel much better.
>>
>>548441707
>IGN
Who cares about IGN. You can't spell IGN without fuckingcuntbuckets
>>
Our game's the best! Yo-ho!
Our game's got the zest! Hey-ho!
>>
>>548441938
okay thats assuming global gets it and we wont get giga jewed.
>>
>>548440604
Ignore the legend autists and value your time and sanity. The only good comment is that you could try legend and drop later because it doesn't let you change to legend later.

Pick recommended if you want a chill experience and don't want to be challenged/you're more into social stuff. Anything less is braindead.
Pick expert if you want a bit more challenge.
Picking legend doesn't make your experience more difficult in terms of engagement, it makes it an autistic chore and makes the game 10x more parryslop at the cost of other mechanics (and it being too parry heavy is one of the more repeated charges againt the game's gameplay).
>>
>>548441880
Legend is the perfect difficulty. You will regret removing all the challenge in the game
>>
>>548441880
honestly this, if you're not a soulsfan you will hate legend
>>
>>548441839
Damn nice, so I am just barely too shit.
>>
>>548442110
I love soulslike and played a ton of them but Legend in this game feels like adding a hardcore mode to saints row
not really fitting
>>
>>548441938
dont forget to exchange the standard shop exchange tokens for your 10% coupon discount and two monthly premium pulls.
>>
>>548440604
Choose Legend. Even if you're bad you can summon help for bosses
>>
>>548441839
Not even permanent bragging rights
Lmao what a waste
>>
>>548442110
I played every DS game, 100'd Sekiro and I still hate legend. It's not fun, it doesn't add anything to the game, it's just a chore.
>>
>>548442230
Legendfags don't understand they're dealing with a GAAS game that requires them to run bosses literally 300 times each. This kind of torture no man can endure, only a tranny is up to a task
>>
File: perceptionskill.png (920 KB, 1141x1028)
920 KB
920 KB PNG
>>548441539
feel free to kill yourself any time now, for the lack of reading comprehension you have
>b-b-b-b-but a perception skill is the same thing as a martial art skill
no it isn't you dumb mother fucker
>>
>>548441880
This.
Bosses are way too overtuned.
Legend would be infinitely more bearable if the stupid -80% healing debuff didnt exist
>>
>>548442220
Completely forgot, thanks.
>>
I wonder, did they make kaifeng after qinghe?
Because the kaifeng exclusive minigames seem better
>>
>trying to do Horse Tamer no-hit
>second phase gold charge hits me 99% of the time
????????????????????????????????????????????????????????????????????????????????????????????????????????????????????????
>>
>>548442286
>>548442110
>>548442209
>>548442094
>>548441880
samefag

ignore him, he wants to stop your cultivation short like his own. Choose Legend
>>
>>548442480
>samefag
You wish.
>>
wew finally leaving bamboo abode (and northern bamboo abode)
general shrine here I come!!!
>>
File: file.png (80 KB, 823x82)
80 KB
80 KB PNG
Brothers. Use your message horns wisely.
>>
>>548442414
can't you triple jump in that fight

just fly, you fool
>>
>>548442368
All bosses are easier after first clear and the healing nerf is removed too. You can just panacea fan every boss down after.
>>
>>548438893
it's still hard to deal with, pretty much a battle of attrition. they've vulnerable when casting one of the healing skills, so i use my fastest gap closer or stunning mystic skill to stun them during the animation and follow through with soaring spin. it reduces the healing to a level you can outpace with DPS, you just have to play hyperagressive with the pressure. i'm running DB so it's easier to do that, but your best option is simply keeping pressure to stop them from using the healing skills and punishing them with a stun into soaring spin if they do manage to get one off. they're functionally without a second weapon, so as long as you can keep the pressure, you're outdamaging them by a wide margin.
the only thing impossible to counter in bounties is a gear gap or getting ganked
>>
Hitless sleeping daoist is mindbreaking me bros. 6 hours of non-stop attempts and the closest I got was one finisher away from a kill. I'M tired.
>>
File: 1749185262525206.jpg (34 KB, 480x360)
34 KB
34 KB JPG
>>548442414
Dodge sooner
>>
>>548441513
Dual blade becomes good once you realize that rats are where all your damage comes from and you should never be attacking unless you're buffed by rats
>>
>>548442368
>run bosses literally 300 times each
When you farm them in the mode that spends energy they are significantly weaker and you can beat them quite easily even on legend.
It's only the first kill that's tough.
>>
File: 1751856804313439.png (481 KB, 579x533)
481 KB
481 KB PNG
>do one pull for swords unseen
>get thread cutter accessory
>next one is 180 pearls

Nah, fuck off. The accessory is alright, though. Not worth the 60 pearls, though.
>>
now that the dust has settled, is this an MMO?
>>
reminder that wuxia sucks


xianxia > xuanhuan >>> dogshit > w*xia
>>
>>548442663
>tfw spent an entire afternoon yesterday trying to beat it first time
>couldnt do it, gave up
>people are doing it without taking a single hit
This is some insane dedication. Or overwhelming autism
>>
>>548442631
It still takes a shitload longer than playing them on normal. You're taking punishment up the ass just for a badge
>b-b-but I want difficulty
You can still get that same difficulty by running trials, what you want is a badge
>>
>>548442385
It says it on the spear skill baka, which you should be using with your mo dao
>>
>>548442793
that's just like your opinion, junior
>>
>>548442719
not yet, maybe later
functionally it serves every need of modern mmo player, which is just doing dungeons and doing retarded emotes in capital cities
but it's not an mmo because you don't see people doing the same things in your world when leveling, you just see signposts
the game's leveling is designed as a single player experience so it doesn't bother much but still, not really an mmo
>>
>>548442793
I don't even know what these are. Which one is like Nioh?
>>
File: says it right there.jpg (425 KB, 1920x1080)
425 KB
425 KB JPG
>>548442385
>trying to deflect after realizing he was a dumbass
Embarrassing as fuck anon.

>>548440138
>no, you literally have to read another skill to know how to trigger the skill you want to use
is what you said which was being argued against
>>
>>548442793
I prefer lower fantasy and plots of wuxia
most xianxia just turns into progressionslop where everything is secondary to cultivating and ascending
>>
>>548442842
>doesn't read the reply chain
>doesn't read the reply chain again
see
>>548440138
it's one thing to be retarded. it's another to be retarded and participating in discussions where you do not belong. it's like you don't understand you are actually retarded and have the urge to spread your stupidity everywhere you go
>>
Does gear level matter in pvp? Can I use a lvl 20 sword or do I need a maxed one for max damage?
>>
People are leaving HeavenlyClover en masse. Some are calling it a sinking ship.
>>
>>548443217
elaborate
>>
>>548442815
>It still takes a shitload longer than playing them on normal.
It doesn't.
>>
>>548443217
Very concerning.
>>
People are leaving(getting kicked for inactivity) HeavenlyClover en masse. Some are calling it a sinking(floating) ship.
>>
>>548443217
what happened?
>>
File: 1583879032374.gif (944 KB, 320x320)
944 KB
944 KB GIF
>fighting the faggot Twin Lions
>finally get him down to 20% of his second phase
>he's almost qi exhausted
>jumps up and shoots explosives at me
>thinking it's going to be 2 like the last time he did it
>deflect twice
>he actually shoots 3 this time and don't see it in time
>die
>>
>>548442793
xianxia is only good if they don't ascend to the 17th heavenly realm with a dao so strong they can shatter planets with a glance
>>
a guild in wwm actually doing something?
i don't believe it
>>
>>548443217
I only left because we aren't ranking up fast enough and I want the higher level rewards
>>
>>548443136
>said the guy arguing the Mo Blade doesn't tell him how to trigger the perception skill
>>
>>548443378
>>548443217
nothing this is an astroturf, i just went to go check lol, we're 78/80 and 15/15 apprentice.
>>
how do i do trading?
>>
File: 1760116147872170.png (1.83 MB, 2289x791)
1.83 MB
1.83 MB PNG
any of you messed with this? thoughts?
>>
>>548443217
drama? someone raped someone?
>>
>balance the game around story mode difficulty
>just give legend mode bosses so much inflated attack that it's parryslop or get one shot
Even souls shit wasn't that imbalanced
>>
>>548442719
it's a live service game where progression and story are predominantly tied to a solo experience but there's also some multiplayer elements with the instanced stuff; the multiplayer "world" itself is more like a social hub
>>
File: 1764430743985651.jpg (52 KB, 750x422)
52 KB
52 KB JPG
Reminder that whether you play PVP, Legend difficulty, or is just a casual enjoyer of the game, there is no right or wrong way to play WWM as long as you are having fun.
>>
>>548443505
>astroturf

It's a joke.
>>
>>548443168
inner ways matter and you will be fighting people who skipped all dialogue and speed ran the game to get their morale chant and other inner ways to tier 3
>>
Nine Mortal Ways niggas too powerful, look at all these (you)s
>>
>>548443553
Best thing to spam when you knock down a mofo
>>
File: 1744208009943090.jpg (35 KB, 500x455)
35 KB
35 KB JPG
>hover over arena mode in wandering paths
>heart beat rises to 170bmp
>>
>>548443553
good for PvP, too slow for PvE
>>
>>548443430
Literal skill issue. Always assume it's 3
>>
>>548443670
I hate getting pranked in ancient chinese......
>>
so basically, I should buy the cosmetics from the battle pass shop?
>>
>>548443217
Idc cause I like the regulars enough to stay
>>
>>548443553
dabbs on niggas in pvp. Its pretty strong.
>>
>>548443501
i literally figured it out within a few minutes of my first post. but your being retarded lasts forever. my condolences
>>
>>548443553
I use it on bosses when they're knocked out, does decent damage
>>
File: 1735526462933862.png (1.08 MB, 1920x1080)
1.08 MB
1.08 MB PNG
Does anyone even play Hardcore in this?
Now that is some CBT shit
>>
>>548441880
it's funny because my legend experience is that bosses are fun if painful, and honestly becoming not that bad at cap with gear and bell
but normal mobs are incredibly fucked up. if i do not chain cc the entire camp my invuln will pop instantly and i will die shortly after
>>
>>548443663
>tier 3 morale chant
How the fuck
>>
>>548442793
Xianxia is alright if they don't straight up throw a galaxy on the 2nd chapter
>>
File: 1746051571375073.jpg (90 KB, 957x621)
90 KB
90 KB JPG
>invade a bounty target
>they're being treated by another player
>actually let them finish before attacking because I'm white
>one's a fan healer, the other's using a sword
>styling all over both of them for literal minutes, executing one then the other back to back
>barely doing any lasting damage even after a gorillion executes because the fan healing is that good
>get slowly whittled down and die
Literally impossible, nerf healing
>>
What's the list of weekly things to buy from merchants again? bear sheep ore?
>>
>>548444014
git gud lol
>>
>riddle
>its an animal
>its used to herd farm animals
>is it a shepherd?
>no, but its close
>is it a border collie?
>no
>where is it from?
>england and scotland
>so its a shepherd
>no, but its close
>the answer is: shepherd dog
MOTHERFUCKER
>>
Some illnesses result in a damaged or destroyed meridian core. What does that mean in gameplay terms / stats?
>>
File: damn brat.jpg (1.2 MB, 1920x2099)
1.2 MB
1.2 MB JPG
>>548441381
Even in the Jianghu I get no respect.
>>
File: 1752037406929564.png (16 KB, 2545x2333)
16 KB
16 KB PNG
>Surging meridian
>Survive fatal damage once
>Boss still kills you though it
>>
>>548444006
Guide Path Challenges have liek 200 inner way boxes inside that you can then recycle for even MORE boxes. Plus the weiyang merchant.
>>
>>548443754
I just beat him after I posted that
>>
Will you actually be able to build on guild land once the guild ranks up enough?
>>
>>548443953
Hardcore is not available yet. I wonder if its legend difficulty too
>>
File: 1634862450960.jpg (53 KB, 714x650)
53 KB
53 KB JPG
>every quest is a lore dump
>MC canonically doesn't understand anything that happens and acts like a retard
This game unironically needs a Paimon. Someone should be explaining this shit to me like I'm 12 and MC is not up to the task
>>
>beat Murong Yuan first phase
>load back onto the world map
???
Fuck you too, game.
>>
>>548444243
apparently CN just got it.
>>
>>548444283
Shit got real bad in kaifeng, I got no fucking idea what the leaf quests are about, all I know is that there is a locust dish that some fag want to make and a blind girl with a father that fucked off
>>
>>548444283
Just study Chinese history and read everything in your journal, compendium, on your map etc
Story's great
>>
>>548443710
>meditate in seclusion for
fuck that. just give me the fast and easy way
>>
File: 1760112446345236.png (212 KB, 1065x233)
212 KB
212 KB PNG
>>548444224
>Guide Path Challenges
I'd do challenges if they had text scroll and didn't hide the actual objective off screen
>>
>>548443868
Taking this long to figure out a kid's game mechanic isn't the own you think it is
>>
>>548444375
So in a while then, that's fair enough.
>>
>>548441381
Which guild has more EU?
>>
qrd on perception skills?
>>
>>548444283
I have no idea what's going on in the quests. Nothing is explained and everything is assumed of you. I didn't even know we were supposed to be the baby from the intro. I almost quit when I learned this 80 hours into the game.
>>
File: 20251130_225112.jpg (190 KB, 1165x1984)
190 KB
190 KB JPG
WHY WOULD YOU RUIN A PERFECTLY GOOD DRESS WITH PANTIES LIKE THIS

even though I'm playing female, I'm buying this one for the male version cause that one is baller
>>
>>548444551
this but NA
>>
>>548444484
you being retared is a self-own. i don't even need to do anything for you to keep being one
>>
>>548444551
youve been asking this for days bro, just make your own guild called the europoors and convince the other scattered euros to join yours.
>>
>>548444595
>I didn't even know we were supposed to be the baby from the intro. I almost quit when I learned this 80 hours into the game
Lmao
>>
File: 1747790175368847.png (435 KB, 1920x1080)
435 KB
435 KB PNG
I still don't get why this game allows you to absolutely brick your account in several ways
>>
>>548444602
They didn't have panties in ancient chine. Boxers for everyone
>>
>>548444602
Are you planning on HRTing then?
>>
>>548443725
If they can't match you up with people after a certain time you get matched with bots (free win)
>>
>>548444602
irl chinese law requires shorts
>>
>>548444701
>HRTing
TRT since I'm switching to male.
>>
>>548444014
get fucked invader bitch.
>>
>>548444689
Didn't buy that morale chant with your freee jades eh? Better swipe or you're bricked
>>
>>548444651
how's he the stupid one?
the way i see it, you're the guy who can't even understand how a game for 10 year olds works.
>>
>>548444689
1. don't worry about it
2. just be yourself
>>
>>548444684
It's the first time I'm asking it. Contain your paranoia, not everyone is a samefag. It's just a question.
I assume the answer is that EU's are roughly equally scattered in both guilds?
>>
>>548444701
>>548444813
jokes aside, it's really refreshing for me to see a female character star in a wuxia story because basically all the media I consumed had a male lead. The voice actor is funny too, so I like it so far.
>>
What is expected of a guild leader in this game?
>>
File: 1739336751484981.jpg (769 KB, 3840x2097)
769 KB
769 KB JPG
i bricked my battle pass shop right? i already maxed it out and no more shop badges to gain to buy these things...
>>
>>548444993
I like the femc, she's like a cute martial art autist tomboy.
>>
>>548445110
you can farm fifty of those just by walking around and picking them up, why are you bricking your bp shop to get them
>>
>>548445071
nothing other than telling people to do their guild missions so you can upgrade the guild. Acting as the social lubricant to get parties and events going. Booting niggas who quit. Being prepared to boot a nigga if hes acting super fucking obnoxious and a major asshole.
>>
>>548445071
They must speak Chinese
>>
>>548444881
what? you know everything about a game within half an hour of trying out? why do you feel the need to bullshit to win an argument? you are just as retarded, no?
>>
File: XiaoxianSage.png (1.6 MB, 1539x657)
1.6 MB
1.6 MB PNG
Sage have new Sect leader!
Previous one quickly switched seat when they've finished their Feng Shui readings and found omen coming in following months. We wish the previous sect leader well.
>>
>>548444651
It took you over two weeks to figure this out btw, you can scream and shit your pants as much as you want but the proof speaks for itself that you are the one that is a retard
>>
what the hell are guild missions
>>
>>548445318
it can't be, Sage is dead
>>
>>548445318
why didn't you turn on the names doofus
>>
>>548445224
i mean i couldve bought these instead of the appearance items
>>
>>548445348
took over 2 weeks? i just picked it up half an hour to kill 3 qianye 3 times with it. but yeah, you and your mental disorder love making things up in your head, that's how delusional you are
>>
File: 1.jpg (680 KB, 2560x1440)
680 KB
680 KB JPG
Who the FUCK are the 16 lanes? I've been playing for 100 hours and what even is this
>>
>>548445359
Go to guild, then events, then try and do as many as those missions as you can. The XP from completing them really helps.
>>
>>548445454
somehow, Sage returned
>>
Tell me about Mercyheart Town, why do they plant the flowers?
>>
>>548445547
Yeah, I'm not doing that after my weekly cap is hit. That shit's work.
>>
>actually kill a goose or two
>unlock an encounter where they're looking for someone strong and your guy walks in all smug like "Yeah, I've killed a goose before"
Also don't know if this was always an option but my martial rating can be measured in geese
>>
>>548445284
don't try to compare yourself to me, brat. i was able to fully comprehend the divine perception teachings on my first try! you are an ant to me
>>
>>548445529
The 16 kingdoms that china is split into at the moment. Its also some other play on words.
>>
>>548445318
You have one week Elder Sister. Then you will be usurped. It is the nature of the leadership seat.
>>
>>548445318
I thought Sage...........is Saged........
>>
>>548441739
which one?
>>
>>548445680
you are dog shit that tries to be dragon shit. in the end, you are still shit
>>
File: 1763932820989660.gif (2.85 MB, 250x250)
2.85 MB
2.85 MB GIF
hot take: the dao lord fight is not fun
>>
>>548445318
how many female(male) are in this pic?
>>
>>548445503
>Thinks Perception Skills are exclusive to Thundercry Blade
Aiya, the foolishness of this arrogant junior knows no bounds...castrate yourself and kowtow before me 3000 times, and I may leave you an intact corpse
>>
>>548445627
Buddhism discusses datura flowers. look into it
>>
>>548445807
at least it wasnt cancer in legend
>>
>>548440604
legend, it's only hard at the start, once you get to the 2nd region is very easy to outscale the bosses if you keep up with all the extra power mechanics like oddities, talents, arsenal, tuning, attack buff food, endurance/qi regen scrolls, 5 medicines (10 if you choose ruby), tank companion and more.
>>
>>548445807
its over so quick, even on legend, that it doesn't matter. it's kind of a joke fight anyway.
>>
File: 1742329164654343.png (777 KB, 1207x628)
777 KB
777 KB PNG
why did my stats become goose
>>
>>548445813
>making things up in his mind again
no one gives a fuck that martial arts besides mo blade have perception skills, like the aforementioned panacea fan. it's you being retarded and bringing the topic to a tangent that was being discussed. but again, your mind is just so distorted. you retard, you retard, you retard
>>
File: 1760252289468296.jpg (38 KB, 600x605)
38 KB
38 KB JPG
I thought this shit was for dual blades but its apparently for spear dps too? FUUUUCK
I exchanged everything for tips
>>
File: Untitled.jpg (1.94 MB, 3840x2160)
1.94 MB
1.94 MB JPG
I think something is wrong with their stove.
>>
>>548445807
It's fun in comparison. Parryslop bosses are lowest form of boss fights, anything that isn't parryslop is already times better fight
>>
>>548445704
What the FUCK are you talking about? That little hoe is asking for some online event rewards and I don't even know what she means
>>
don't do weekly dungeon until breakthrough
>>
File: 1736716513857947.png (3.42 MB, 1645x1067)
3.42 MB
3.42 MB PNG
the trashbags stick together
>>
>>548445795
junior, you might as well be conceding with such words. if you want to save face against this old monster, you had better bring more than a paper tiger!
>>
Might swap off Legend because it's kinda lame and gay
>>
>>548445980
Holy melty
>>
File: file.jpg (387 KB, 2557x1385)
387 KB
387 KB JPG
Yingying needs correcting
>>
File: 1693613772640387.jpg (268 KB, 686x695)
268 KB
268 KB JPG
>>548445807
fun take: the dao lord fight is hot
>>
>CN has player market and trading before reaching Kaifeng
>Global has none
Uh bros... are we once again shafted???
>>
>>548446074
if you do it right now and are at max, you'll be topped up by the time there is breakthrough
>>
>>548446127
this weasel's fart has more substance than you. PFFFFFFFFFFFFFFFFFFFFFFFFFFFFFFFFFFFFFFFFFFFFFFFFFFFFFFFFFFFT
>>
File: 20251130170631_1.jpg (61 KB, 600x876)
61 KB
61 KB JPG
>>>548439951
My fault for being retarded, did a little better this time.
>>548441839
Fuck this guy in particular too don't one up me
>>
Is the only way to change sex the transformation pill in the shop for about $20?
>>
File: 1750800076679467.jpg (37 KB, 800x582)
37 KB
37 KB JPG
>>548446272
Gweilo, the game is free. Just enjoy it.
>>
>>548446234
That's a 40 year old woman pretending to be Chinese Yuffie
>>
>>548446359
Yes, but supposedly we get one for free later on in an update
>>
>>548446178
i'm just repeating it because i know you are too retarded to understand. you'd be mad if you knew how to read
>>
>>548445979
because the goose is the perfect measurement for power comparisons. you are slightly more powerful than an average goose. gj
>>
>no content
>no update
The lack of a coherent schedule is upsetting to me. At least with hoyosloppa you know you're getting some shit every 3 weeks and a lot of shit every 6 weeks
>>
>>548446409
Isn't Yuffie supposed to be chinese?
>>
>>548446427

I only picked male cause I thought NPC romances would be a thing. It's never going to be a thing, right? I just thought that this game would be so wacky it would also have that kinda shit in it too.
>>
>>548446409
as a hagchad, I love that shit
>>
>>548446609
do not despair, young master. in a year, we'll have as much as china has now! there is only a very small chance that the game gets shut down first
>>
>>548446638
No idea. Never played FF, just watched the porn that came out of it.
>>
>>548444813
T is a hormone.
>>
>>548446640
Apparently they add NPC romance later but my source is these threads so it could have been a cool Nine Mortal Ways funny
>>
I failed, Legendbros....
I had to get out of it...
>>
>>548446640
Velvet shade cuties all love me. Despite them saying I'm an easily manipulated fool that they used to take the blame of the envoy's death
>>
>get over 100 fps even in Kaifeng
>except when I travel from place A to place B
>during travel my fps drop to low 20s until all new models are loaded in
How do I fix this?

Betriebssystem: Bazzite 43
KDE-Plasma-Version: 6.5.2
KDE-Frameworks-Version: 6.20.0
Qt-Version: 6.10.0
Kernel-Version: 6.17.7-ba14.fc43.x86_64 (64-bit)
Grafik-Plattform: Wayland
Prozessoren: 16 × AMD Ryzen 7 7800X3D 8-Core Processor
Speicher: 64 GiB of RAM (62,4 GiB usable)
Grafikprozessor: AMD Radeon RX 9070

if you excuse my German
>>
Aunt Han's assertive hag breath........
>>
>>548446638
No, she's from NOT Japan in FF7. That region is supposed to be Japanese and she's supposed to be a ninja
>>
>>548446823
>AMD
lol lmao even
>>
>>548446823
>Linux
lmao
>>
>>548442368
>run bosses literally 300 times each
if you farm bosses in singleplayer mode you're bricking yourself and sword trials are not dependent on your difficulty setting
>>
>>548446823
>amd
dumb ass nigga, should have went nvidia. their software is top tier.
>>
>>548446640
NPC romances are in >>548369798
>>
>>548446823
>Kraut
kek
>>
>>548446858
Aunt Han's 15 face surgeries that hide her 65 year old hag face...
>>
>>548446823
>kde
oh nononononono xDDDD
>>
File: 1755532873103126.jpg (175 KB, 704x396)
175 KB
175 KB JPG
>get the chest tracking ability
>there's just tiny boxes buried in dense grass and shrubbery in the middle of nowhere that you're never going to see from any angle
>>
>>548446898
>>548446976
Goy cattle shitting in their own bowl. I'm ashamed to share this thread with you.
>>
>>548441931
Whoa, she's hot!
>>
>>548446973
So far I've done nothing but run evil woman fight 1 for her unique costume. 118 costume tickets later I have 0 unique drops...
>>
>he fell for the amd gpu meme
9fags we are unstoppable
>>
>>548447128
The CEO of AMD is cousins with the CEO of NVIDIA, retard
>>
>feedback form asks for a private video call to give feedback at the end

lol
>>
>>548446976
linux is optimised for AMD as of now. On windows I used to prefer nvidia as well.
>>
>>548447218
And that somehow makes nvidia's overpriced, overshilled hardware better?
>>
>>548447280
>schedule a call
>cry about type 1 type 2 body types for an hour
Why didn't anyone do this?? Be the change you want to see
>>
>>548442385
>readlets
>>
>>548447021
isn't she only 40?
>>
>>548443553
Enemy broken: I do this, then fire breath, and into drunken fist until my vitality is gone, and then execute.
>>
>>548447280
how much irl money do you get for spending the time giving feedback? that's some people's job, so surely they will compensate you appropriately
>>
>doing well
>suddenly boss doesn't load animations and tposes me to death
I can't with this fucking chinkslop
>>
>>548446285
Nicely done
>>
>>548447334
The one time I bought an AMD gpu, it would randomly give me BSoD's. I've never had that issue with nvidia. A friend of mine's AMD cpu just shit the bed after 10 months and I've never had an issue with intel cpu's. I shan't buy AMD
>>
>>548445207
EN FeMC has done a really good job. I really like her.
>>
>>548447313
not at all.
it was like this years ago, though.
(nta)
>>548447361
it wouldn't surprise me if she was 100+ years old
>>
File: 1754347882007316.png (729 KB, 994x843)
729 KB
729 KB PNG
brothers, feng's tradehall has already reset for the second time this trade period
if you didn't already buy 30 rice 30 lanterns and 30 crysanthemums yesterday your tradegod status is already bricked for the week
>>
File: worst quest ever.jpg (105 KB, 1592x872)
105 KB
105 KB JPG
this is possibly the worst quest I played through ever
stupid jumping puzzles, and I didn't even understand the plot of this quest
or somehow I'm trusted enough by this high official and general
then I spent 15 minutes lost in the stupid boat
>>
>>548447407
100 tang coins
>>
>>548447361
Who knows. All we know is she was an important part of the hanging blade and she was an adult 16 years ago I guess
>>
>>548447408
Top kek
Never had a problem with bosses but chinese lag in arena can get wild
>skating around, feet glued to the ground, swinging at you half a mile away with an invisible weapon
Very cool!
>>
>>548447571
They call the ship the Quintadent and also the Five-Fang ship and back and forth in this quest.
>>
>>548447571
>somehow I'm trusted enough by this high official and general
She literally just sets you up as the fall guy from the start lmao
If anything I'm surprised MC is stupid enough to go along with it. He really does need a Paimon to set him straight, the man's retarded
>>
File: 1748231521946611.png (240 KB, 628x553)
240 KB
240 KB PNG
>got echo jades in the lllm-friend gift bag
>>
>>548447553
>it was like this years ago, though.
source me up. Every intel I could find before building my new rig 2 months ago and even all the info today says the opposite.
>>
>>548444014
It's 2v1.
>>
>get massage
>got aids
It wasnt THAT kind of massage, honest
>>
>>548447664
When you notice lag, if you play super aggressively and hit first you basically win because they can't do anything
>>
>>548447414
Thanks, it's crazy embarrassing how long it took to actually beat this.
>>
>>548447565
why didn't you tell me this yesterday
>>
>>548447826
i don't think it will change, unless the writing team changes the mc will just act stupid for the sake of the plot.
>>
>>548447831
>get a tasty looking bun with cream on top
>is actually just a Wine-scented Jade
I'm sad every time
>>
>>548443168
pretty sure gear does matter since there are pvp specific attuning stones
>>
>>548444014
>>they're being treated by another player
>>actually let them finish
giga retard. you don't understand the first thing about invading
>>
So why'd Qianye just flirt with us the first time we met instead of killing us? Maybe no one knows MC is the baby
>>
>>548448204
canon skank.
>>
File: 202512162740.png (3.2 MB, 1920x1080)
3.2 MB
3.2 MB PNG
Was nice to visit and play some music during the wind down of the Sage gathering.
Hopefully it's the start of an auspicious time for them. Best regards.
>>
>>548447527
Cool story bro. And I've been building PCs for myself, friends and family for 15 years, picking red, green and blue depending on what fits their usecase, budget and what the company has to offer at the time. None of my builds had issues because they are thought through and more often than not, they were AMD.
Over the years each company had their ups and downs, but advocating for nvidia in 2025 is goy cattle behavior.
Similarly shitting on modern AMD cpu's.
But feel free to spend your money as you like, it's a free country.
>>
So I'm out of things to do, should I just erp at the guild hall?
>>
My grandpa works at Nintendo and he says the new region is releasing tomorrow. Be ready
>>
why does windtail lounge(green mic icon) keep turning on automatically?
>>
File: 1751893348998501.png (288 KB, 876x2180)
288 KB
288 KB PNG
>>548444450
there is a redditor who posted the full text of all the challenges from the Chinese version which actually displays them properly
>>
>>548448275
Did you visit every hoe pavilion for the hoe pavilion photos? Did you have sex with the one hoe that puts out?
>>
>>548447840
if you don't believe me, then i won't force it. although i do compile references for many things, this is too mundane a matter, so please understand that i don't have a convenient database to reference. if you have prepared sources for the contrary, i will gladly receive them and change my mind.
otherwise, since it's like this, it's best that you continue as you were. it certainly does not matter to me what graphics card you use!
>>
>>548447882
Have had that work but not consistently I've fought hinese names that are effectively immune to stun, breaking out when they shouldn't and just hitting you back mid combo
Or teleporting away
Or just not taking the execute, it not going off until they've got their qi back
Whole lot of laggy bullshit
>>
>>548445807
it's a fun gimmick but too easy. the second phase should have attacked at least 3x faster and the bow part should be faster too
>>
I think our general number is still wrong, but I'm too lazy to go see and fix it.
>>
>>548448204
the first time we met? flirt? that never happened.
young masters, did i miss a quest, am i bricked?
>>
>>548448393
Do i need to use both weapons from the set for it to count?
>>
>>548444014
>plays bad
>jobs to ____
>devs please nerf!
>>
File: I AM FREE.png (411 KB, 1918x1028)
411 KB
411 KB PNG
I AM FREE

Unironically one of the hardest things I ever had to do in my gaming "career"
>>
>>548448595
Part of the main story anon. We had to serve guests their drink.
She was wearing the white version of her dress and got your MC all hot and bothered with her flirting
>>
>another footslut skin
But why
>>
File: 1733620459698952.png (838 KB, 1824x851)
838 KB
838 KB PNG
>>548447181
see? bricked. if you ran sword trials you would at least have more costume tickets for your energy spent.
>>548448025
because the game says it resets on monday and i foolishly trusted it it but there was timezone fuckery going on
>>548448696
yes. you don't need to level them up though since trial bosses auto scale your gear level
>>
>>548448797
i haven't gotten to that part yet
>>
>>548448595
>femc about to get yuri'd, then Aunt Han
Qianye wanted the oyakodon
>>
>>548448393
Oh damn, thanks
>block sleeping daoist with the spear heavy
Didn't even think of trying that in the actual fight but that would have helped with his missile spam
>>
>>548448838
>if you ran sword trials you would at least have more costume tickets for your energy spent.
WRONG, I'm a special lucky boy and I'm just one boss run away from being extra lucky
>>
Qianye is busted in trials. It feels like her damage is higher than on legend
>>
>>548448819
>no image
worthless post
>>
>>548448924
It happens long before you ever fight her though
>>
>>548448989
it actually doesn't help and it's probably the hardest mission there (besides stonesplit qianye).
its startup is slow enough that you'll get hit by the first projectile if you wait til you already see it before starting the charge attack, and you miss out on all the qi break damage you would get from deflecting his projectile spam which is your main way of actually killing him fast
>>
>>548448268
I've built my pc 15 years ago and upgraded every 4-5 years. I shan't buy AMD. I buy what works, nothing to do with brand. It's just that nvidia is the only other choice
>>
File: 1763844365692286.jpg (531 KB, 3840x2091)
531 KB
531 KB JPG
is she dead dead
>>
>>548449425
she looks alive to me in that picture
>>
>>548449425
Yes
>>
>>548449425
She could be alive, she could be dead. What is truly being alive or dead? Some are dead but still walk this earth yet some are alive but 6 feet under.
>>
I don't know why but this games pvp makes me really really mad
It's such a joke yet I'm still mad
>>
Qianye fucking FeMC with her futa cock
>>
>>548449038
yeah easy trial qianye deals more damage than abyss void king
>>
>>548449425
Ironically and unironically yes.
>>
File: 20251129103558.jpg (266 KB, 1440x2560)
266 KB
266 KB JPG
i wish the animal whisperer perk would allow us to speak with our crossed eyed friend
>>
>>548448241
Shame aunt cockblocked us right as we were gonna get tongued
>>548019339
>>
>finish main quest
>realize there are a bunch of side quests i missed
>do the void king one
>the boss is a joke
>the dungeon is even more of a joke
>lore seems entirely unrelated at first glance
are the other side quests a lot better? meaning, a LOT better? because this honestly feels like i wasted my time.
>>
>>548449702
zased
>>
remember to not do your hero trials and other weeklies this week before we get the new cap.
>>
>>548449425
She'll be back 7 years from now
>>
File: 1733403209614563.png (1019 KB, 1624x997)
1019 KB
1019 KB PNG
hmmm
>>
>>548019339
>>548449893
which one is qianye
>>
>>548449909
>lore seems entirely unrelated at first glance
you need to do a second glance
all the blue bugs you see entering/leaving people come from this place originally
void king's boss is the evil white haired guy who uses the bugs
evil white haired guy is also the male ghost vision you saw talking in the dungeon
>>
>>548450075
To the right. She's wearing the white version of her outfit
>>
So Aunt Han is the witch and there's 2 of them one of them is the one who saved you?
>>
>>548449985
i thought you couldn't convert across the blue/purple realm
>>
File: 1759258208025407.png (51 KB, 522x198)
51 KB
51 KB PNG
okay what the fuck man what do i even do
i thought i earned this two runs in a row
>>
>>548450195
No
>>
>>548450195
no, you were just having a nightmare. there's only one witch slut and your boring ordinary aunt who is not a witch is the one who saved you
>>
I don't actually think Morale Chant is that good.
>>
>>548450610
t. recommended
>>
>>548450232
If you're like me and are randomly taking a damage tick because of ping when you mount the horse then it's impossible currently
>>
>>548450610
>5% damage increase isn't good
>10 physical penetration isn't good
Just admit you suck
>>
is fivefold bleed good for umbrella?
>>
>>548450167
interesting.
so if i go to these side quests, it's like i'm figuring out an entire hidden story arc? that one guy who showed up in the early cutscenes, he's actually still involved but you won't be able to tell if you don't visit these exotic places and do the quests?

that's kinda cool. so then, how does the void king dungeon and quest compare agains the other ones in the first area?
>>
>>548450213
Junior those are both gold rarity
>>
>>548449425
"you know, it was really unclear" jet moment. it's like that for anyone with a cutscene involved.
>>
I'm kinda liking the thunderous bloom inner way.
>>
>>548450859
shit.
>>
>>548450985
all the boss dungeons are plot related iirc, all the world bosses have lore but don't tend to be super relevant to the current plot. the divinecraft dungeons are puzzle dungeons and are fun.
The quests with blue books as their icon are always good. I enjoyed quite a bit of the random side quests.
>>
>>548450610
You dare question the wisdom of your seniors?
>>
>>548450871
The thing is that you can get phys pen from other sources easily. 5% damage increase is fine I guess. But 5%? Really? It seems entirely insignificant. The only thing that's interesting is the double and triple hit effect. But that's only worth while on weapons that do good damage per hit. The faster attacking your weapon the more you aren't going to notice this. Especially with it's cooldown.
I use strategic sword and every build guide has morale chant. But it's just kinda shit for it. I'd much rather insightful strike for the dot damage increase that affects bitter season, fivefoldbleed and also gives you healing, damage reduction affinity rate AND penetration.
Morale chant seems majorly overrated.
>>
>>548451218
okay so can i ask a third time, how do they compare?
to wit: would you say the other dungeons are much larger, say, about four or five times as large?
>>
>>548449425
imagine...
>>
>>548451309
It's not a 5% damage increase, it's a conditional 1% per stack increase that you need to trigger and keep up.
With how parryslop bosses are you're more likely than not hardly stacking it and letting it drop too.
>>
>>548451352
no little buddy you should go ahead and uninstall
>>
>>548451309
>5% damage increase is fine I guess. But 5%? Really?
As opposed to 0%? An increase is an increase.
>Morale chant seems majorly overrated.
You dare challenge our chinese brothers and sisters? You're courting death, junior
>>
>>548451309
Equip Morale Chant right NOW junior or face the wrath of the jianghu. Do NOT think you get to choose what's good and bad in the jianghu just because you defeated a god or two
>>
>>548451154
Actually I lied, you could try just letting your teammates do the mechanic because I notice that this specific issue only happens when I try to mount
>>
The man in the well is bullshit there is no way I wouldn't have fucking killed that mugger.
>>
>Baitng about morale again
Pull 9Ways fags out by the roots
>>
>>548451525
>As opposed to 0%? An increase is an increase.
Very chinese of you.
>>
>morale chant is useless
post hp bar
>>
>>548451479
honestly i feel like 10x should be a minimum, considering how disappointing it was.
to not even be 4x that size... yeah, uninstalling might be better if i don't want to feel disappointment.
>>
The Dao Lord told me morale chant is useless. I seriously hope you niggas didnt spend jade on this.
>>
>>548451352
Uninstall and play Aion 2 instead
>>
>>548451352
All the campaign quests are pretty much mandatory main quest material, just do them. And the second tab is mandatory too. Stop questioning things junior, just do as you're told
>>
>>548451309
morale chant seems pretty mediocre until high uncap levels BUT once you do have those high uncap levels it's universal so may as well start uncapping it now
>>
>>548444712
At least one of the dresses in the game has cute off-white silk panties.
>>
>>548451309
>you can get phys pen from other sources easily
Post them
>>
>>548450181
You also see Qianye in Heaven's pier when you first get there asking about the flowers Aunt Han planted, and she hints that she knows something about it. Game is full SOUL. Most people probably forgot that interaction with her, if they didn't outright miss it
>>
DP and Rope is so bad compared to strat sword in arena jesus fucking christ
>>
File: 1733444740397972.jpg (310 KB, 1142x1376)
310 KB
310 KB JPG
Argh where is it WHERE IS IT
I won't ever even play it but my autism can't stand not having it
>>
>>548451865
Tunning
>but
Get lucky, it's easy
>>
I don’t know what I’m doing wrong on qianye white phase when she does the triple teleport. The second teleport just always hits me no matter my timing
>>
does CN have more MMO type elements added that we will get.
>>
>>548452012
I hope not
>>
>>548451949
>no paranirmita-vasavartin scroll
Junior, Prepare yourself. I have left secluded cultivation and am going to cripple your fucking meridians!
>>
>>548451886
>X is so bad compared to strat sword in Y jesus fucking christ
Fixed, math > all
>>
I'm glad I didn't kill Qianye and will get to see her cute face again. Can't wait :)
>>
>>548451865
Tuning. Bitter seasons gives phys defense reduction which is probably the same as pen.
>>
>>548452064
I have that one. I have them all except Pacing the Void.
>>
>>548452094
yeah it's pretty retarded that it's the best in pvp and pve
>>
>>548452063
why, it would be optional
>>
I want to punch the Yan Ming kid in Harvestfall Village so bad.
>>
>>548451949
how do you get to this page
>>
File: 1712874870556936.gif (1.66 MB, 498x272)
1.66 MB
1.66 MB GIF
>steadfast stance
>less likely to suffer stagger effect when attacked
nic-
>invalid when attack comes from a boss or player
...
what's the point then?
>>
>>548451785
Nah. I don't think it is and I don't think I will. But go for it. High cap levels look mediocre. Extra attack every 10 seconds and 5% damage just seem pretty shit.
>>
>>548452064
"No rating yet" means it's been acquired but not yet played outside of the minigame where you got it.
>>
>>548451768
i don't really want to because the dungeon and the boss are lacking. the most interesting thing is the lore. but even if i find out all the lore i won't be satisfied, because the game is unfinished. so it only makes sense to chase lore if you enjoy the process. but how can i enjoy a dungeon that is a straight line with four rooms?
>>
>>548452012
Yeah you do open world bosses too. There's a weekly cap for them as well.
>>
File: file.png (429 KB, 1143x414)
429 KB
429 KB PNG
anypne need it
>>
>>548452280
Since it's blue rarity you can uncap it easily I guess, and the higher level lets it apply to bosses. Still seems useless but I guess that's the logic.
>>
>>548452263
F2 for emotes, go to Talents and press whatever musical instrument shows up there
>>
>>548452440
>only 192%
I don't bother unless it is at least 250%
>>
>>548452383
what kinda stuff do they have, i wish the multiplayer world had actual stuff to fight in it
>>
whats the difference between affinity and critical rate
>>
>>548452280
>Tune it
>works on bosses
>get tapped by boss combo, no stagger so you can chain deflect
>>
>>548452360
>game is unfinished
It's like One Piece, every arc is self-contained. Every boss's lore is in the game, you'll have to look for it but it's there. Sure there will be more bosses but the ones you have now already have their stories finished, so figure that shit out. Or watch a lore video
>dungeon that is a straight line with four rooms
Are you complaining about the deer one? That's the one everyone whines about but it has the most important lore so fucking pay attention junior. The Last Emperor is the ultimate villain of the game and his lore is in the deer dungeon, figure shit out
>>
>>548452596
affinity is a max damage super critical.
>>
File: p3265_p_v12_ar.jpg (891 KB, 1920x2880)
891 KB
891 KB JPG
Trying to farm some pine resin near Kaifeng but there's a thick fog everywhere.
Even worse is there's poison fog! Are there quests to disperse this? I just want to find the teleport stone near the outpost
>>
File: 1764239836050260.png (825 KB, 2155x1422)
825 KB
825 KB PNG
>>548452596
It is simple, junior brother.
>>
>>548452781
There is a quest related to that fog, yes.
>>
>>548452596
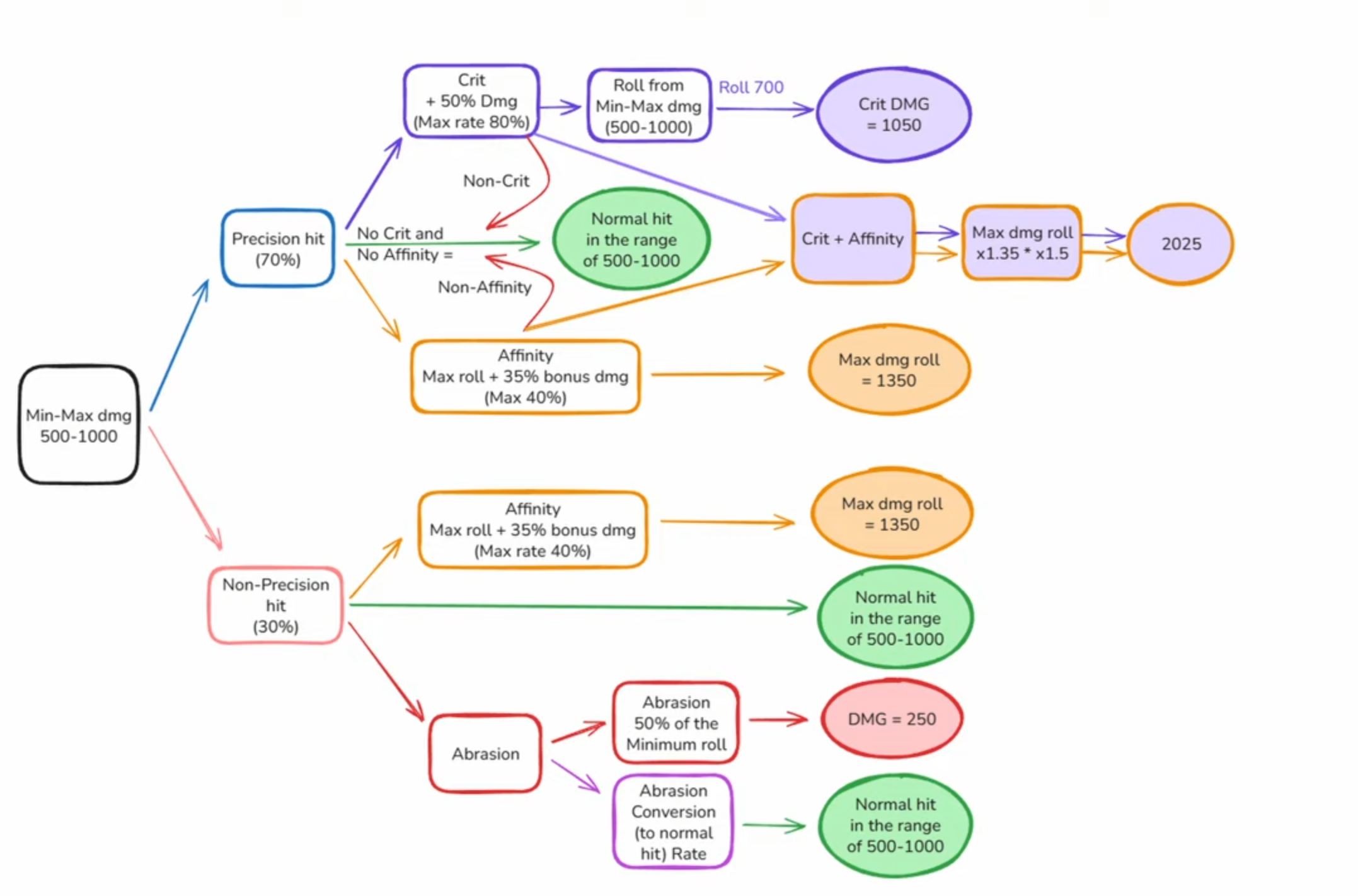
When you hit an enemy, a roll happens. Is it an affinity hit? Yes? Gratz, maxroll attack damage +30% Is it not an affinity hit? Then it rolls for precision. Failed a precision hit? You deal min damage. Otherwise, you roll for a critical hit. Did it suceed? Gratz, +45% damage on a damage roll between min to max. Did it fail crit? Roll for standard damage range.
>>
>>548452781
The quest literally starts if you let yourself succumb to the poison
>>
>Dung Pu
>>
>>548451458
you are aware that when you have any divinecraft on and you parry the boss gets afflicted by it? and the dot can stack the buff too. for me it's always max stacks
>>
>>548452858
>>548452898
Ty guys.
>succumb
This is not in my cultivator nature
>>
File: 1743340772297687.png (2.07 MB, 2134x602)
2.07 MB
2.07 MB PNG
finally have time to play while arena is open
only one fight has been gay, dude with an umbrella that just ran nonstop

what are the best mystic arts for pvp?
>>
>>548452591
I saw a Youtube video before launch from a Chinese dude saying they have open world bosses and raids, think it was 20-man cap. An anon mentioned about them releasing some pvpve with guilds involved, but I've seen no proof of that.
>>
>>548453115
You are letting the poison strengthen your body by willingly allowing it in and enduring it.
>>
File: 20251130201901_1.jpg (268 KB, 1920x1080)
268 KB
268 KB JPG
Thoughts about the new outfit? I think it looks cute but I dont like the gloves
>>
How do I post wrestling invitation in the sect channel
>>
strategic sword basic combo for 90% of my life is bullshit
>>
>>548453347
meet me at the partnership tree
>>
>>548453119
>dude with an umbrella that just ran nonstop
Umbrellatroons need the rope
When they go up in the air, you can do the kick art to knock them down
The sword gap closers can work too, just less consistently, sometimes they whiff and do fuckall while the troon floats away like Mary Poppins

>what are the best mystic arts for pvp?
Toad, pretty sure you can do it straight off being knocked down as well
Also good if they're backed into a wall or corner
Guardian palm aerial's pretty kino
The bamboo spear is absolutely busted and you see it everywhere the higher you go
>>
>>548453383
> Hits you With Q
>hits you with ~
>makes your HP bar explode
Nothin personelle, kid.
>>
>>548451874
I tried to pick her pockets
>>
>>548453347
No, it's terrible. Dreadful. Wouldn't be caught dead in it.
>>
>>548452753
>self-contained
so issue with the blue eyed guy from the prologue can be resolved in the game as it is right now?

that's great news. since it's like that, the lore indeed is worth chasing. i was worried that they would leave it unresolved for the entire duration of the GaaS lifetime
>>
>>548452596
they basically work the same but are kinda incompatible and different gear sets give bonuses to one or the other
>affinity hits cannot crit
>Crit rolls damage normally then x1.5
>affinity rolls max damage then x1.35
if your weapon/inners/armor set boosts affinity damage you want to focus more on your max damage stat than min damage, if it boosts crit you want a balance.
>>
Someone... must die.
>>
>>548453796
Yep, killed him without a second thought.
>>
>>548453796
TOTAL MCLEL DEATH
>>
>>548453429
whats the bamboo spear?
>>
>>548452851
interesting, so you can only crit on a precision hit? i didn't realize that.

and is that 30/70 split for precision the same precision that you can get +3 or so for on the talent tree?
>>
I am capped at 1200 sect reputation per week? It's gonna take me 5 fucking weeks with the clowns before I can buy the sect outfit?
>>
Bosses with erratic/twitchy animations should be illegal in this genre
Twin lions and sleeping daoist are not fun
>>
>>548453347
the spats ruin it for me since theres obvious windows to see beyond and you just get these ugly spats
>>
>>548453383
t. skillet
>>548453347
why is your dress so long, are you an old maid
>>548454195
rep from getting coins is uncapped
>>
Shame tattoos are so limited, can't place them anywhere on the face like I want, can't have duplicates of them
>>
>>548454256
The main issue with Daoist is the sheer amount of parries you need to do. I did the Hitless challenge and it took me 6 hours, you literally need to parry 100 attacks at least also a lot of his attacks are timed perfectly so that if you miss one parry you get hit with everything else. Also one of his phase 2 projectile attack is literally bugged.
>>
>>548454289
>getting coins
but that's only commerce coins, so I gotta play the market? Getting 25.000 coins from meow meow chest put me at 240 reputation right now
>>
>>548454495
get trading little bro
>>
>>548454289
>rep from getting coins is uncapped
sect merits are not rep.
>>
>>548454629
you can tell that it is, from context
>>
>>548441564
Kek
>>
File: ew.png (413 KB, 441x654)
413 KB
413 KB PNG
>>548453347
this new skin is for footsluts
>>
How do I into group healing?
Keep healing circle and floaty umbrella up, do big burst when necessary, top up with spotheals, keep poking boss with fan missiles inbetween?
>>
>>548454769
i had 60k merits last week retard
>>
>>548454769
From context it's clearly sect reputation, which is capped at 1200 per week, as the original post asked if sect reputation was capped at 1200 per week.
>>
>>548454829
Perfect, I know of a sage member that should buy it and send me pics
>>
>>548454829
where are her shoes
>>
Mo Dao vacuum spam is absolutely disgusting in arena
>>
Please indicate spoilers, seniors. Some juniors still haven't left Bamboo Abode (and Northern Bamboo Abode) yet...
>>
>>548455028
Fuck them. It's a dog eat dog world
>>
I can't believe Zhou Zhang is fucking dead...
>>
>>548455003
qrd on this vacuum spam technique?
>>
>>548455003
bait it and hit em with the nameless stun while they're literally frozen in place not moving
>>
>>548454536
well coins from chests don't count for sure
>>
>>548455145
you're in the greenwood but you're not in the wulin...
>>
laggy strategicsword/nameless combo too strong
>>
>>548454769
>>548454893
I wanna buy the sect outfit and merit seems to do jack shit for that
>>
>>548443572
p raped me
>>
>>548455554
giwtwm
>>
Skill theft is immoral.
>>
Post more feet
>>
umbrella is a stupid weapon. it looks like japanese more than chinese weapon too.
>>
>>548455725
i practice the nameless demonic arts, idgaf
>>
>>548455438
Merit doesn't increase your reputation (the currency), merit is just for climbing sect rankings. Reputation can only be gained by doing the jianghu errands dailies. Reputation gain is increased based on your sect ranking but this is mostly pointless since you're still capped at 1200 a week. Notably you can do jianghu errands while sectless to gain Reputation and then spend the Reputation when you join a sect.
>>
>>548455725
You call it "skill theft", and yet no one loses their skill when an aspiring cultivator practices the art. Curious...
>>
i cant get out of Master
>>
unauthorized copying goes against the great dao
>>
Is it just me or does arena feels weird? the second someone starts attacking me Im perma stunned
the same happens when I attack someone
>>
>>548455725
You call it theft. I call it acquisition.
>>
skill theft is proof that wws is xianxia not wuxia
>>
I saw a golden leaf limited time event mentioned in the last thread; what is that? My FOMO sense is tingling but the only thing I can find is the "Tale of Gold Leaves" questline, which doesn't seem to be the same thing.
>>
qrd on morals?
>>
>>548454836
Also try to pull down your umbrella and use the damage buff right as a boss is going into it's stagger window (hard to keep track of the cooldowns when it's up in the air so I usually just use it once at the start and not again until the first stagger so I can be sure)
I am still not sure if the charged umbrella R extends the bosses exhaust window like it does regular mobs but I think it also increases damage taken a little so worth using that on a downed boss also.
>>
fastest way for adventurer slip? i want gray wolf
>>
>>548456160
It's been mostly one-way tonight, and not just because I'm losing
I'm getting people who are dodging out of everything, a single hit and they're gone, or worse, they just hit me back then take the stun
Meanwhile I've just been stunned out of my abilities and now they're on cooldown

Chalking it up to latency bullshit but it's miserable
>>
>>548456367
slips are capped brother
>>
>>548456160
arena is just a ping check. if you are one of the regular people who have shit connectivity with it, dont bother too much about it.
>>
>>548456160
what rank
>>
Is the next breakthrough in 21 hours or 1 day and 21 hours?
>>
>>548456160
maybe try holding block while you're getting "stunlocked" instead of mashing attack and you'll discover most of those combos are fake
>>
>>548456270
Escape > events
second in the list I believe
>>
got hunted inside percepction forest and midnight sect sent me a letter saying I was weak and reduced my point
tf am I supp to do against 5 china man?
>>
>>548455725
it's more like skill piracy
>>
>>548456329
they're a spook. strength is the ultimate.
>>
>>548456627
Thanks Anon, I knew it must've been something simple I was missing.
>>
File: Screenshot.png (3.01 MB, 1920x1080)
3.01 MB
3.01 MB PNG
Is this THE 4chins outfit?
>>
File: 1747892522847678.png (201 KB, 832x137)
201 KB
201 KB PNG
The bells....
>>
File: Untitled.jpg (1.01 MB, 3840x2160)
1.01 MB
1.01 MB JPG
we just need these boxes to do breakthroughs on weapon levels, right?
>>
Got to lvl 40 breakthrough, enemies started to have hands, gonna level to 50 and they gonna grow even more hands...Feel like i might be doing something wrong but i hope just maxing upgrades availible will make shit not take forever to kill.
>>
>>548456621
>Blocking
So you're a cuckold, got it.
>>
File: the duel - umbrella.mp4 (3.82 MB, 960x540)
3.82 MB
3.82 MB MP4
>>548455825
It needs more tech in it.
>>
File: feet4.webm (2.13 MB, 752x416)
2.13 MB
2.13 MB WEBM
>>548455746
>>
>>548457006
if you want to just mash without thinking feel free but don't complain about losing when you do it against other, less retarded players
>>
>>548456621
>maybe try holding block while you're getting "stunlocked"
I just tried that for a laugh against an asian with dual blades and lol, lmao if you think you're getting the block off mid-stun
The guy hitting you will need to deliberately stop and let you recover to get the block up
>>
I should be doing all 5 Qinghe outposts every day?
>>
>>548457193
imagine the smell...
>>
File: 1748203964140590.png (1.1 MB, 1171x1050)
1.1 MB
1.1 MB PNG
this is kinda dumb
>>
Should I do the hero's realm today or wait for tomorrows or does it not matter
>>
>>548457331
Only if you need black stones
>>
>>548457382
You're dumb, you know that?!
>>
File: 1461932534944.jpg (89 KB, 1043x1216)
89 KB
89 KB JPG
>China
>The birthplace of gunpowder
>No playable guns
this game is SHIT
>>
>>548457331
no. and daily reset doesn't matter because you can farm infinite through multiplayer matchmaking.
>>
>>548457465
guncels lost, bigly
>>
>>548457465
Sorry, but guns (fucking portable handheld cannons) are only for the imperial soldiers.
>>
>>548457465
>game happens 200 years before first use of gunpowder in combat
>>
>>548457465
too auspicious to figure out to make guns with gunpowder
>>
File: file.png (256 KB, 461x727)
256 KB
256 KB PNG
aaaaaaaaaaaaaaaaaaaaaaa
I hate umbrella/fan users
>>
How do you setup a thing to automatically play a song in multiplayer mode? I know other people are doing it
>>
>>548457465
2-3 years in you will get your guns. Healing ranged gun and melee dps gunfu
>>
>every 2-3 arena matches i get one where the other guy just desyncs for like 10 seconds and i come back with half my hp missing
wtf
>>
>>548457382
True, our MC should have made more quips to break the tension and there should have been a talking mascot character too. I just can't get into anything serious because it makes me get the ick majorly, fr fr.
retard
>>
>>548457465
>WHY TF THIS USA GAME SET IN 1880 TEXAS DOESNT HAVE NUKES? THE COUNTRY THAT NUKED JAPAN 2X!?!?!? OMG!!

retard
>>
>>548457883
By installing Chinese malware on your system.
>>
>>548456903
The world scales with your level and assumes appropriate gear. There's always a little bit of a difficulty spike when you first breakthrough, since you don't have the gear yet. If you fall too far behind in gear, shit can start to get really hard. I just mashed breakthrough every chance I got and before I knew it I was fighting level 55 enemies with level 30 gear and getting my shit pushed in.
>>
>>548458008
there are enemies with gunpowder weapons. you dont even play the game. begone troll
>>
File: file.png (84 KB, 403x115)
84 KB
84 KB PNG
dude
>>
>>548457370
Describe it...
>>
>>548457847
nice goose
>>
File: 1733530478675945.jpg (57 KB, 464x683)
57 KB
57 KB JPG
>pvp is footsie into engage/counter engage into technical standing combos
i've seen this type of pvp before... in dfo/dnf, except you also juggle in dfo, followed by floor combos, followed by combo threshold resets so you can 100-0 someone with enough technical knowhow

cdnf was one of the biggest chink games ever and i'm guessing this pvp system was inspired by that
>>
>trying to heal someone
>request to join them
>everyone rejects the invite
>>
>>548458209
this a wuxia with low xianxia elements, gunpowder doesnt do shit against cultivators

RETARD
>>
>>548458379
you are in an oversupplied niche, healslut sister
>>
>>548458328
>technical combos
LMAOOOOOOOOOOOOOOOOO
>>
>>548458441
kek I was surprised how little they do compared to ninja flaming dart spam or arrows
>>
>>548458471
I just wanted the Like for the daily sect errand...
>>
>>548458379
legend status?
>>
File: 1762251940964143.png (578 KB, 1065x472)
578 KB
578 KB PNG
this has to be among the worst content i've seen in a game in my life
>show up
>find and press 3 buttons (you have map indicators)
>walk
>wait
>walk
>walk
>you now know a mystic martial art (???)
thinking back... rdr2 had some segments like this (e.g. the mandatory women's suffrage parade) but even they weren't this bad.
>>
>>548458441
What's stopping me from shooting a grain of gunpowder like a bullet like the coin slut?
>>
File: IMG_4116.jpg (510 KB, 1170x854)
510 KB
510 KB JPG
Uhhh how bad are the Jeets going to be?!?!
>>
File: file.png (150 KB, 643x193)
150 KB
150 KB PNG
>>548458575
>>
File: Untitled.png (1.01 MB, 800x800)
1.01 MB
1.01 MB PNG
>>548458379
Whenever I TP to the clinic I get so many requests in a row I just spam "accept" and eventually one of them works. Feels like pic related every time I go there.
>>
>>548458641
I'm glad you found out you don't like it before you spent any money on it anon
>>
>>548458503
>t. sour mf who got 100-0 and cried about 0 counterplay
the technicality is choosing the next move with the shortest window, given your available skills, weapons, setup and cds. this is technical knowledge.

combos are technical, but they end up in the realm of muscle memory which means its not hard to pull off. don't mix up "technical" with "requires ultimate mastery of pvp mindgames" because then i might think you're retarded
>>
File: 1756599581034090.jpg (29 KB, 753x601)
29 KB
29 KB JPG
>39/40
>trial qianye still filters me
>>
>>548458702
If you aren't legend on mobile with at least 10 kills by Dec 14 you are not allowed to post in this thread
>>
the “hardest” combo in this game is still baby mode easy compared to a real fighting game. ping is the most important thing for wwm pvp since it’s basically a 2-3 touch game and weapons like nameless sword/twinblades existing is a death sentence for those with worse ping
>>
>spent the past 20 minutes trying to get a single heal request done for my weekly
>one in 20 people respond
>every single of them has been in a "Casual Stage" I can't get into
>this quest used to take me 8 fucking seconds
Nah this system is fucking terrible
>>
File: 1764365132033083.png (1.05 MB, 673x1340)
1.05 MB
1.05 MB PNG
which guild has goth jade beauties
>>
>>548458979
>compared to a real fighting game.
that dead kusoge genre?

Shouldnt be playing 2xko and coping that it's not already dead, bro?
>>
>>548448243
>visit the guild base
>it's empty
>no one is around
Every fucking time.
>>
>>548459143
Is goth just all black?
>>
>>548459149
>doesn't even know any actual fightans to mention
zoom zoom
>>
File: IMG_4118.jpg (1.4 MB, 1170x1656)
1.4 MB
1.4 MB JPG
KWAB, why are they so petty?
>>
File: 1764001072277097.webm (3.82 MB, 900x506)
3.82 MB
3.82 MB WEBM
>>548458845
you are fucking dogshit lmfao i know about LE COUNTERPLAY i have like 5 webms of me baiting out the most important skill
here bro look at my really technical combo ohh its so hard doing m1 Q m1 Q m1 Q
>>
File: 1751067799168597.jpg (893 KB, 840x1478)
893 KB
893 KB JPG
FFXIV collab when? I want to parryslop Nophica and Lymlaen
>>
File: 1756621605675845.jpg (144 KB, 670x674)
144 KB
144 KB JPG
>>548458979
>hardest combo
nobody gives a shit about "hard to do combo" retard. the reason it's called technical is not because it's SUPER HARD TO DO OMG!!! but because it's a flowchart of questions: what skills are off cd, what skills are you waiting to go off cd, what attack is the best move to use right at this second, what sequences of movements are ideal when my opponent is a) flinched b) blocking c) on the floor d) in the air f) getting comboed in midair g) in the middle of performing a skill etc. knowing the answer to each question as it comes up is technical knowledge, as in, knowledge about the game, how it works, timings, ping restrictions, etc

fuck off with your "games are either super hard to pull off or super easy baby mode lol" bullshit
>>
>>548459216
They're all dead and irrelevant outside of SF and Kekken lil nigga

t. Soulcalibur player
>>
>>548459230
This nigga has never read wuxia shit in his life
>>
>>548459230
honestly, it's not wrong.
what would you say the strong point of wws is?
>>
>>548458641
You should stick to fortnite lil buddy
>>
>>548459248 see >>548459337
technical doesn't mean hard to do, dipshit clown retard. it means choosing the right move to optimize and lengthen your combo
>BUT BRO JUST TOOK MY WHOLE INEFFICIENT COMBO!!!
then you fought a noob
>>
>>548459478
Being a wuxia
>>
>>548459494
wow there really are subhumans who think they're hardcore for playing pvp in this game
genuinely amazing
>>
>>548459494
the dual blade 50% combo is 2 buttons though
>>
>>548459481
you actually enjoyed thousand buddhas wept?
it's the movie game part of a movie game.
>>
File: 20251130212107_1.jpg (309 KB, 1920x1080)
309 KB
309 KB JPG
Just finished the Battlepass
31 Chests, 0 Draw reward
China scammers, I kneel
>>
File: 1749759050245117.jpg (18 KB, 434x439)
18 KB
18 KB JPG
>>548459248
>guy just blew fire and tanked it instead of trying to guard/disengage
>>
>>548459634
nah bro I wished I was in cod zombies kiting a crawler so my bros could buy up
>>
>>548459647
>0 Draw reward
The lingering melody?
>>
File: m2.jpg (340 KB, 1920x1080)
340 KB
340 KB JPG
>>548441381
Swiped for outfit
Now for a threesome with Aunt Han and Qianye
>>
File: 1754158675831364.png (1.25 MB, 1062x1904)
1.25 MB
1.25 MB PNG
how many hours from now
>>
is legend fights harder than the 5-hit challenge on abyss fights?
>>
>>548459587
post rank with your character's name and ID, junior
>>
>>548459647
I was considering buying the battlepass for the extra rewards but I don't like the skin and the extra pulls/premium hairdyes and whatever rewards are so mid
>>
>>548459687
When I've got a DBfag going unga bunga I usually leap -> guardian palm, pretty sure that actually knocks them down as well even though they've got super armour
>>
>>548459647
I got 3
>>
>>548459829
no.
>>
>>548459337
>>548459494
You are coping so hard lmao.
That anons webm is a perfect example of how baby mode this game and its pvp are
Literally the twinblade optimal is M1 4 times and press Q, looped 3 times. This is like cookie clicker difficulty not some technical game kek
>>
>>548459860
retarded newfags have no idea how to counter dbgrugs, so that's the crux of the problem.
>>
File: file.png (124 KB, 1082x76)
124 KB
124 KB PNG
>>
File: 202512155150.png (3.69 MB, 2560x1440)
3.69 MB
3.69 MB PNG
I seem to have missed some people in my photo but here it is anyway
>>
>>548459749
so you're not going to answer?
coward
>>
>>548459831
why the fuck would I grind pvp in a game that I hate pvp, are you well?
the entire system is based around the get off me ability and spamming super armor
>>
>>548460034
just b urself
>>
>>548460126
one of them has their feet out...
>>
File: 1758389137682150.jpg (64 KB, 675x680)
64 KB
64 KB JPG
>>548460004
post rank with your character's name and ID, junior. or else your post simply represents your tears (and anal fissures)
>>
>>548460178
yeah the guy in the back is pretty shameless
>>
File: climb.jpg (612 KB, 1920x1080)
612 KB
612 KB JPG
i do random crimes, then when i get a bounty i fortnite into the sky and watch the bounty taker struggle to climb up

when are we getting new content im bored
>>
File: 20251130183024_1.jpg (406 KB, 1920x1080)
406 KB
406 KB JPG
>>548453262
thank you wise master
>>
>>548456878
as far as i know, yeah
no idea why they give us so many of them
>>
File: skybase.jpg (574 KB, 1920x1080)
574 KB
574 KB JPG
>>548460356
some day I hope I can be quick enough to delete the floor under someone so they fall and have to climb up again
>>
File: 1762484974309088.jpg (58 KB, 205x275)
58 KB
58 KB JPG
>>548460164
>noob
>played on the lowest level
>beat a few retards
>got absolutely bodied by a few retards
>MY OPINION ON PVP IS THE CORRECT ONE

holy lmao dfo also had this exact problem. noobs get bodied so hard they absolutely lose their composure and then pvp dies in the west (westroons are very sensitive)
>>
>niggas are forcing bounty hunters to play only up
So this is the power of the Demonic Cult?
>>
>>548460596
dfo pvp was great. Loved my frosty spamming BM. Shame chinks killed it by cheating with lagswitches and straight up ddos attacks
>>
File: 1758282033016743.png (123 KB, 494x182)
123 KB
123 KB PNG
>>548460745
found you, do you have any idea how small the dfo pvp playerbase was
>>
>>548460596
yeah man you're really hardcore and a total god for playing pvp in this game, keep mashing with strat sword in 300 ping that's the peak of pvp
>>
>>548460596
yeah it's fine to not like pvp in a game but to act like some expert after giving up 5 minutes in is pretty funny
>>
File: 202512183815.png (2.9 MB, 1680x1050)
2.9 MB
2.9 MB PNG
>>
File: 6969.jpg (14 KB, 184x184)
14 KB
14 KB JPG
Oh wait it's reset already? Alright time to put a whole ass day into securing my healer sect spot
>>
>>548459478
environments
>>
>>548454289
we need more miniskirts
>>
>>548460162
what do you think the answer is retard? yes I enjoyed the story part of my side quest. sub room temp iq baboon.
>>
File: y1.jpg (27 KB, 440x218)
27 KB
27 KB JPG
Young master I'm not feeling so well...
>>
Am I playing Strat wrong? Feels like Nameless is just better you kill boss qi quick spamming waves
>>
>>548459478
wuxia with a budget despite the teen rating. you have to understand the closest we had to budget in wuxia before this was wandering sword and it was "octopath traveler" type of budget.
i really mean it, if you like this genre most of the games are worse than flash games you could play 20 years ago, only recently we started getting better 2d assets because of AI but other than that they usually horrible to play.
>>
>>548461238
we warned you about dual cultivation bro
>>
File: 1743557820998964.png (433 KB, 1123x629)
433 KB
433 KB PNG
>>548460940
shut up junior. if pvp was really like you think it is, nobody would be better than anyone else, and skill + knowledge would be a complete non-factor in pvp. everyone would have a winrate of 40%, and everyone at the top is there because they actually cheated instead of showing any level of mastery (it doesn't exist according to you). logically speaking, just stop pvping before you hurt yourself or others again. you obviously can't handle it
>>
>>548461238
Velvet Shade pussy got me acting unwise
>>
>>548461513
Anyone can q nameless/strategic and grind out mythic bro. It’s not that impressive
>>
File: dfo global.jpg (174 KB, 800x600)
174 KB
174 KB JPG
>>548460883
Nah I was the OG frosty spammer
>>
>>548461058
you must be blind to not realize how bad the pvp is after an hour max 2 of playing
i got 80% wr and the rank before grandmaster but you need to be an actual 2 digit iq monkey to queue up into serene breeze strat sword the game
you run around like 2 faggots then whoever gets the first hit in lag wins
>>
>>548461264
You can just run both swords currently since we don't have enough breakthroughs to just raw dog nameless with enough uptime so the 2nd slot can just be the spear for instant stam regen
>>
>>548461264
How are you playing it
>>
>i can finally play the game again tomorrow
the wait was torturous
>>
>>548461665
well i agree the lag is pretty ass but I don't see what's wrong with a competitive game having high damage and bursts
t. guilty gear fag
>>
>>548461665
>footsie into combo
did you just describe every pvp game ever that utilizes fighting game-like mechanics
>>
File: 1741015064299198.jpg (898 KB, 3840x2007)
898 KB
898 KB JPG
wtf just happened
>>
>>548461146
Whats the point of miniskirts if we cant get pantsu because of chink laws...
>>
>tips exchange has a cap
how in the hell are you supposed to max out your inner arts if I can't hit t3 after opening 800 boxes
>>
>>548461889
he turned himself into a fucking deer
funniest shit ive ever seen
>>
>>548461889
Oh deer
>>
>>548461513
Meanwhile, the top pvps are actually mostly east asian because their laggy bullshit is immensely favoured to the point they're not even playing the same game
There's your technical pvp game, bro
>>
>>548461847
Difference is you need a good netcode otherwise the games just a joke like wwm arena
>>
>>548461910
Its a long term grind which was why everyone said to buyout all sources of weekly innerway chests ASAP
>>
>>548461898
>go to gelbooru
>search azur_lane panties official_art
>pages upon pages of art from a chinese game that features pantsu
hmm
>>
File: 1737490506400426.webm (3.82 MB, 1280x720)
3.82 MB
3.82 MB WEBM
>>548461808
i would like if the high damage was attributed to hard combos
>>548461847
wow look at my footsies lil bro i'm literally playing sf2
guess what would've happened if he was higher ranked? he serene breezes, attacks me. I serene breeze, then I combo him. Wow, what engaging gameplay!
Now Imagine if I had strat sword instead of DB
>>
>>548462004
>master
top leaderboards are full of asian too. explain that shit.
>>
>>548459806
i dont quite understand that but it seems pretty cool
>>
idk the difference between yin energy and yang energy
>>
>>548462113
>i would like if the high damage was attributed to hard combos
yeah but high execution like that is probably not happening in server dependent "mmo" pvp
>>
>>548462119
Literal cheating for sect rankings
>>
>>548462113
>enemy doesnt even cloudstep him right out the start
i dunno man, posting webm doesnt really prove shit unless you stream it live.
>>
>>548462159
yang dark masculine male
ying light feminine female

theyre opposites so extrapolate from here.
>>
>>548462159
yin is feminine, yang is masculine
>>
so save energy from today for the new raid rewards or can we get todays and the new ones anyone know?
>>
>>548462159
>yin
darkness, softness, femininity
>yang
brightness, hardness, masculinity
>>
>>548462254
but even in pve trial ranking, they're still dominating. i feel like they just play the game a lot more than most of us.
>>
>>548461232
>i enjoyed thousand buddhas wept
glad you admitted it.
although you don't have the money to play a movie game now, you should give them a try once you save up. or watch it on youtube, it's the same thing. judging by how you enjoyed this side quest, movie games would be perfect for you.
>the story part of
it's not 'part' of the side quest - the ENTIRE side quest is a movie game segment.

unbelievable that troons are even defending movie game quests.
>>
>>548462028
good netcode, bad netcode, the premise is the same. footsie and bait, area denial, combo to death. if someone outlags the other, it was simply a miscalculation in network packet transmission. get good, junior.

>>548462004
>their laggy bullshit
its weird how no matter the game, the first thing losers blame when they get fucking outplayed is "lag". yet, good players (actual good players) only mention problems with lag in general, usually resulting in dropped combos, not getting 100-0 effortlessly by chinaman zhang
>>
File: 1764530084442421.png (103 KB, 414x483)
103 KB
103 KB PNG
do people really coom to this?
>>
>>548462119
1 week head start and actual exploits
>>
Creating a male/body type 1 Young Master that has high Yin energy
>>
>>548461665
lil pup wouldn't last 2 seconds in Naraka
>>
why is the breakout arena very laggy? i am from singapore, i thought the server is from our side?
>>
>>548462545
seanig pvp debuff
>>
>>548462416
Were all /v/tards mass dropped onto their heads as newborns?
>>
>>548462416
>reddit spacing
>>
File: 1746961862638421.jpg (278 KB, 1280x720)
278 KB
278 KB JPG
>>548462113
here's something you did that he fucked up on:
you got him in a back combo which is way more flinching. he also doesn't serene and disengage after getting fucking back attacked.

you are fighting clowns my jade beauty in chinese jesus christ
>>
it's useless arguing about pvp in here when you have no lifers getting legend with 51% wr thinking they're hot shit
>>
my deflection assist is not working in pvp wtf?
>>
>>548462545
Supposedly it's based on the guild leader's server location
>>
>>548462481
I coom to that
>>
>>548462441
>laggy chang apologist
You have to be yellow, there's no way you've played arena in this and not seen the comical bullshit they can get away with
Probably explains why you think this is some ebin technical game
>>
should I try this? is this good for mmo tourism
>download and boot
>don't do anything except just tour the game
am I 'free' to do whatever like loading into lumbridge on osrs
>>
File: dfo.png (1.2 MB, 1264x588)
1.2 MB
1.2 MB PNG
>>548461662
r8
>>
>>548462706
you do need to do main story to unlock the second big area (kaifeng, you start in qinghe) but other than that you can do whatever
>>
>>548462481
I get turned on from (re) raping loli NPCs or getting them to extract white demon qi from my jade rod then go finish with actual porn/hentai
>>
>>548462679
>>548462595
oh damn. so i guess i'll just be permanently a liability in guild activities lol. well as long as the guild is fine with that, i guess.
>>
>>548462703
Yellow game for yellow masters.
>>
>beat up the Dao Lord
>Little Fu triplets
>WE'LL TELL YOU EVERYTHING
>throws a smoke bomb
>RUN
Little rascals...
>>
I have awful ping in coop
what's the best weapon for me?
>>
>>548462953
Correction needed for each and every one of them
>>
>>548462441
Theres a reason fighting games are only played if they have rollback now. Because good netcode is fundamental in a good 1v1 pvp game
>>
>>548462481
i don't coom to old hags
>>
>>548462972
DPS Umbrella probably.
>>
>>548462893
Its fine you can join the aus/nz niggers in being deadweights as long as you can handle it.
Must be weird for you to not have 5 ping in a game huh
>>
File: 1763571441825189.jpg (643 KB, 3840x1585)
643 KB
643 KB JPG
how am i so broke
>>
>>548463126
You should have an excess if you've been capping them weekly so....
>>
>>548463126
how manys trings of coins did you buy tf
>>
File: file.png (3.86 MB, 2557x1395)
3.86 MB
3.86 MB PNG
>>548463001
>>
So what's the most efficient way to use your energy to upgrade your gear once the level cap increases?
>>
>>548463075
it kinda is. we usually have below 50ms in games.
but i think if we're connecting in NA, this high latency is expected.
>>
>>548463335
Spam the level 56 5 man dungeons
Make sure to save your weekly bonus for the 10 man dungeon till after we uncap
>>
>>548462159
They're just the opposites of all elements. Cold vs heat, light vs dark, good vs evil, strong vs hard, male vs female, niggers vs everyone else
>>
>>548462262
>cloudstep second 1
but why do people do this. it doesn't combo into anything and you can eat shit if the other player has an armored move like firebreath or mo dao succ
>>
>>548463335
sword trial then hero trial
>>
>>548458090
Yea the jump is rough, maybe im just bad at gachas but i see how there's lvl 60 dropping this week? and breakthrough, so everyone keeps saying "farming gear now? unwise..." and feel like i shouldn't be having this much trouble. But then again i did pick legendary difficulty.
On an unrelated note: fuck animals and ranged enemies, they are so annoying.
>>
>>548463017
mmos will always have lag. china doesn't give a shit that the north american continent is big and everyone has an average of 50-100 ping with each other at best. china is also big but the people playing these games are all focused in a small geographical area. american gamers are all over the place. in s.korea, a ping of 7 or higher is unplayable, and 0-2 is the norm.

if you're playing at 300 ping you should already be aware of the egregious lag and shouldn't bother using it as an excuse
>>
>>548463446
they usually follow it with guardian palm.
>>
File: 1761816838467661.png (1.3 MB, 1877x992)
1.3 MB
1.3 MB PNG
>>548462481
more women than men actually. it seems retarded to do it inside a videogame client though.
>>
>>548462481
Yeah ERP memes aside from people joking about fucking the AIs, the slop they put out is god awful. If you just want to fuck AIs, there's way better sites, free ones, with better models that don't have any of the censorshop. Or god forbid you just use an actual ERP site like F-list
>>
>>548461662
this has the same style as Sword Master Story, I like it
>>
>>548462706
its not really an mmo. Its Wuxia Assassins Creed with a chatbox and insane erp potential.
>>
>>548463446
>it doesn't combo into anything
the technical knowledge of being 2 steps ahead of your opponent.
1. he expects that it combos into nothing and begins comboing to flinch you
2. you expect that he will attack right away and use an attack that gives super armor
3. you win the exchange
this is not the only option, knowing all the options is technical knowledge/skill
>>
>>548462676
you need to buy the upgrade to make it work from cash shop
>>548463638
>god forbid you just use an actual ERP site
but that requires talking to other people
>>
why tf theres so many fags without eyebrows in arena? I think I lost to at least 6 of them tonight
>>
>>548462481
I don't, but I do enjoy fucking with the ai to see how weird of a scenario I can do but still have it accept that I helped it out, and that has involved dual cultivating
if I want to coom to text I'll just have grok write me some smut
>>
>>548463496
i think you need at least 11.5k gearscore to even enter the required abyss dungeon for the breakthrough requirement lol. so you will still need to gear up.
>>
>>548462416
Junior brother, if you need help clearing your internal head injury I can heal you for the low low price of 5 likes
>>
>>548463521
didn’t they already made a statement saying they would address the bad netcode on global. guess they do care
>>
Is arena gear score equalized? Feels like inner ways you don't unlock through pve you're SoL
>>
Five animal frolics is so gay
>>
>>548463836
eyebrows only weigh you down
>>
>>548462415
Believe it or not, also cheating.
>>
>>548463058
am I really forced into woman weapon...
>>
>>548463980
no, gear score is not equalized
i thought it was and went in with a level 1 strat sword, was wondering why i did no fucking damage while dual blades killed me in two combos.
not a fan because it basically demands you go in with your pve setup unless you spend a lot of time grinding for pvp gear
>>
>>548462159
it's pretty easy. an easy way i use to help remember it is
YANG is wang
VagYINa
>>
File: 1734465559370862.png (259 KB, 660x380)
259 KB
259 KB PNG
Hnnnnghhhhhh
>>
File: 1610200783248.jpg (161 KB, 1058x1151)
161 KB
161 KB JPG
every time I ran by a signpost, I read it "Shitpost". I need to take a break from this hellhole.
>>
>>548463998
Young master does not know the immensity of Heaven and Earth
>>
>>548464194
Kill yourself
>>
Do i have to join silver needle to get the cosmetics and fuck off or they will get locked off once i leave anyway? That sect seems like cancer to progress in without alt account cheating.
>>
>>548464284
Every sect you can just join -> Rank up till you can get all rewards -> Fuck off -> Repeat.
Can return to a sect later with 0 issues
>>
File: 1741708924264195.jpg (47 KB, 658x901)
47 KB
47 KB JPG
I joined well of heaven and I have zero idea how to rank up in it
>>
>>548464532
have totally not gay sex with your bros
>>
File: 1545723682623.jpg (48 KB, 500x667)
48 KB
48 KB JPG
>>548444014
>he fell for the honor scam
lmao
>>
File: 1745800292487491.mp4 (2.27 MB, 752x416)
2.27 MB
2.27 MB MP4
>>548464280
hgnnhghh
>>
>>548464532
you rob from the rich and give to the poor. Then at night you have lots of gay sex. Thats about it bwo.
>>
>>548463686
right, I forgot you can't just run into everyone in the overworld.
>>
I'm doing Qianye trial, and they want you to clear with the tank weapon set, but this shit is so weak? the skills don't deal damage? how do I deal more damage in the stagger windows?
I'm just deflecting and auto attacking with modao at the moment.
>>
>>548464532
give away your money basically
>>
>>548464659
Do NOT cum in the bathwater
>>
>>548464134
That's trash I thought it was like BnS
Guess I won't play it, inner ways matters so much
>>
>>548444145
the clue for rice is something like "big particles"
I got lucky and asked if it was related to food or water and whittled it down from there
>>
>>548464659
>this nigger is the one making retarded grok webms
alright time to go back and submit all your posts to the dev support email
>>
File: 1748637447531883.jpg (990 KB, 850x1093)
990 KB
990 KB JPG
>>548464406
okay thanku. Although i hear already everyone left and getting likes is annoying...but also heard you can just do some solo daily bullshit for merit and tank the penalty.
>>
>>548464827
That's the first one I posted THOUGH
>>
>>548444014
play arena, heals dont work there and speed stunlocks
>>
>>548464859
can't you just seduce some wanderer into breaking his legs for you every day?
>>
>>548464908
it's not your first retarded post in general, though. bye
>>
>>548464986
you'll never be a janny
>>
File: file.jpg (1018 KB, 1036x3085)
1018 KB
1018 KB JPG
>>548464606
>>548464664
LIES AND SLANDERS. In Well of Heaven you only do the manliest of activity reserved for the manliest of man among men like wrestling

This is clearly the world of the villains from Nine Mortal Way trying to create discord in the orthodox sects
>>
>>548464859
I'll cripple myself for you twice a day if you want.
>>
If I ring the peace bell can I revert the effect? I want to get the encounter.
>>
File: Photos_xKsIVqdFkF.png (766 KB, 1164x638)
766 KB
766 KB PNG
>>548441381
>/vg/ Guilds:
>Name: Sage
>ID: 10001992
>94/95

>Name: HeavenlyClover
>ID: 10036681
>92/95

>Name: NOFUNALLOWED
>ID: 10108281
>53/80

I've been playing solo so far, is that an indicator of a player cap on each guild? Is there any meaningful difference between them? I don't know which to join
>>
>>548464827
Nothing is bannable albeit
>>
Why do NPCs "ghost" when walking sometimes? Like they're skipping frames.
>>
>>548445627
aureate pavilion cunts are using local buddhist "monks" who are glorified bandits to mass produce the flowers, which are an ingredient for their puppet shenanigans I think and also act as crack on its own
>>
>>548465148
>>/vg/ Guilds:
>it's the same trannies from xivg and bpsr
>>
I got sword horizon but im not liking it
I effectively traded staggering bosses for a bit more damage, and now I cant pivot to sword morph
damn you niggers
>>
>>548465148
Yeah that is player cap, and no it is all the same flavor of autism between all 3 guilds
>>
File: 1750861866587958.png (62 KB, 1279x170)
62 KB
62 KB PNG
how do i get 200 exploration points in co-op mode
>>
how do I get into other guild's houses?
>>
>>548465085
So do female WoH member oil wrestle with their martial brothers too or are they all dykes?
>>
>>548464986
This >>548465062 trvke
>>
>>548465173
based on what? you don't think flooding their slopbot logs with illegal shit is something they'll do something about? it's one thing if he made one post but his very existence boils down to doing shit that any normie support worker would click the ban button without a second though, knowing there would be no repercussions
>>
>>548464659
suteki da ne
>>
>>548465148
region is tied to the guild leader so you should probably visit each compound and make sure you get playable ping
>>
People gave up on finding sufferers. As the sufferer of desire I was just chilling in town for an hour and no one attacked
>>
>>548465245
I've never played either of those games actually and also I've never once claimed to be anything other than a man
I have played other dogshit mmos with /vg/ before t hough
>>
File: 1739752800794432.png (300 KB, 719x738)
300 KB
300 KB PNG
>Granny Turtle rallying everyone to sing
>>
File: 1744526876514870.jpg (94 KB, 421x834)
94 KB
94 KB JPG
I hate coomers so much it's unreal. They just can't help but to corrupt every single hobby known to man.
>>
>>548465380
how do you check your ping?
>>
>>548465148
Assuming
>>548465380
is true (which I dont believe it is) HC is NA East-ish. Im located around minnesota.
>>
>>548465328
>female WoH members
>>
>>548465397
Yea ok, that's why you responded.
>>
>>548465062
>>548465358
I was kinda fucking with you but now you've egged me on so I'm gonna go grab a big compilation in prep for when I'm bored. let's play the coinflip-ban game
>>
>>548447127
bodhi sea's chests are the worst for this
like 6-10 chests hidden in the swamp water in areas that are bubbling, but unless you jump in the swamp water right where the bubbling is you'll never guess they're in there.
and since you'll get CROC'd easily if you don't know the construction hack you'll deliberately avoid randomly jumping in the swamp water most of the time
>>
>>548465439
you run around a bit and nope out if there's a half second delay on everything you do
>>
>>548465109
Why twice though?
>>
>>548465360
>Illegal shit
Alas, the westoid brain cannot comprehend that words are not illegal and LLM children do not exist
>>
>>548465536
so basically all guilds... I'm so done...
>>
>>548465517
Uh oh watch out for the janny
>>
Is this a MMO

Or is it one of those MMO-lites where you're mostly single player but some ares/missions are multiplayer
>>
>>548465570
>words are not illegal
what country are you in that that's the case
>>
>>548465517
peak trans behavior
>>
File: phelios.jpg (29 KB, 640x480)
29 KB
29 KB JPG
>>548465406
gaming was our thing long before you were born zoomy
>>
>>548465570
are you dumb? why do you think chatbot sites are banned in half the world as of a month ago lol. and you're not even using one of them, you're flooding a game with that shit. if in any way they do logging, which they probably do since they're constantly optimizing the bots to avoid jailbreaking given all the bugs recently, you're putting them in legal jeopardy
>>
File: 1736926859157392.jpg (62 KB, 396x774)
62 KB
62 KB JPG
>got horrible flu
>head-splitting migraine
>puking my guts out
>high on ibuprofen and alcohol
>brain is not working at all
>slow as a sloth
>still beat the Kaifeng story bosses on legend
Why the FUCK they made Qianye into such a bulldozer but then the consequent bosses are a fucking joke?
>>
>>548465687
Mmo-lite. Its wuxia assassins creed with a chatbox and insane erp potential. The solo ORPG portion is fucking good though and free.
>>
>Nameless spear
>Stun
>~
>Starting spinning
>Dude starts up his combo while actively being hit
How the fuck.
>>
File: 2025113011301.png (1.74 MB, 1920x1080)
1.74 MB
1.74 MB PNG
DO NOT bed deranged maidens, young master. You cannot fix her.
>>
>>548461910
>>548462051
When do they refresh? Season?
>>
>>548447826
the MC is not only comically naive and sheltered but has that anime MC esque idealized view of the jianghu. so even when he knows he's getting scammed he just goes along with it if it benefits the world kek
and he did in fairness get chucked from country bumpkin land straight into the capital of the dynasty chock full of scheming city slickers and politicians
>>
>>548465786
>you're putting them in legal jeopardy
>t. doesn't know anything about law
>>
>>548465786
>which they probably do since they're constantly optimizing the bots to avoid jailbreaking given all the bugs recently
Was literally a troll by the poster, you're a retarded rat
top kek
>>
>>548465796
>ibuprofen and alcohol
uhhhhhhh
>>
>>548465786
Oh shit, an actual schizo
>>
>>548465883
he can have fun figuring it out in court then. since the chink dev team probably doesn't care and will ban for any reason to appeal to the west
>>
File: 1754028254083947.jpg (81 KB, 1012x1050)
81 KB
81 KB JPG
>>548465806
That's parryslop for you. You're not supposed to attack outside of the Qi exhaustion windows. Enemies will just instantly initiate bullshit supearmor combos the nanosecond your stun/knockdown/knockup is over without any tells.
>>
File: 1755058398576527.png (1.12 MB, 1242x1795)
1.12 MB
1.12 MB PNG
wee
>>
>>548465513
The female npcs in the WoH training minigame imply there are at least some
>>
>>548465806
Either what he said >>548466017 for NPCs, else ridiculous ping for pvp (he started his own combo before the server registered you have him in the spin lock)
>>
File: 1757291591179924.gif (2.48 MB, 200x153)
2.48 MB
2.48 MB GIF
>>548465710
>>
>>548465513
You see one in their bootcamp running in her underwear
>>
>>548466017
I'm talking about pvp
>>
>new feet skin dropped
>no jade beauty feet posted
this game general is dead or full of gays
>>
>>548465954
Hey if it works, it works.
>>
>>548466023
fucking how
>>
File: 2025112721850.png (2.42 MB, 1920x1080)
2.42 MB
2.42 MB PNG
>>548447826
I love just how many quests is the MC being bamboozled and ripped off by randos lmao
>>
>>548466243
It's expensive... I'll get it soon.
>>
>>548466128
My spin never stopped, he just kept dpsing me through it.
>>
File: 01_72033500_p0_.png (315 KB, 828x1170)
315 KB
315 KB PNG
>>548465085
*force feeds sex change pill* it's over for you now faggot kun
>>
Does this game sell cosmetics

Anyone have a video/website/wiki with them
>>
File: 1734356834876836.png (874 KB, 1193x684)
874 KB
874 KB PNG
>>548466315
i use nameless sword + db
>>
>>548466243
I'm posting my feet only to my husbandt
>>
>>548457808
the one encounter actually has a wacky scholar scientist trying to create a rudimentary gun funny so they hinted at it too
>>
I took 2 pills of Tylenol. Time to game.
>>
File: 02_72033500_p1_.png (279 KB, 828x1170)
279 KB
279 KB PNG
>>548466394
>>
>game makes me want to fap to chinese beauties
>Literally no cute asian pornstars that aren't americanized uggos
>>
>>548466486
you're a slut faraday
>>
>if you miss one parry on umbrella bitch you're perma stunned for all the rest
>>
>>548466373
Dual blade guy? Dual blades are immune to stagger during Karmic Flames, otherwise he might have been doing the drunken poet combo
>>
>>548466651
you rike?
>>
>>548466573
this shit is so unrealistic it makes me wanna throw up.
>>
>>548465991
>zoomie thinks someone will go to court over talking to a chatbot in the mmo
>>
File: 1754886914834585.gif (263 KB, 500x282)
263 KB
263 KB GIF
>>548463964
>they would address the bad netcode on global
kid i have a bridge to sell you
>>
>>548466243
my outfit looks better
>>
>>548466478
What do you do with nameless sword? Just keep poking with ~? Since charging up 3 blades sounds impossible in pvp
>>
File: confused.png (74 KB, 252x252)
74 KB
74 KB PNG
Can someone explain the story to me like i am five? Did i get this right?

>Poorfags galore
>The ember of the east proposes "just make more money lol"
>The underground medieval chinese mafia stole the "just make more money lol" machine
>You are tasked to retrieve it
>The underground medieval chinese mafia guild is led by three kids in a trench coat
>That random bitch who scammed you is actually the ember of the east and you didn't recognize her because every fucking one has the same face in this game
>She got arrested by the government for some reason
>Revealed that there is no such thing as " make more magic lol" machine and it was all just Mangekyou Sharigan
>???
>Poorfags beg for handout
>You kill the local governor
>?????
>The gov decided to make more money (but paper) lol
>Everyone is happy
>???????
>>
>>548466737
he will if he wants to contest his ban because it's unfair and unjust and totally legal and all that
>>
>>548466651
time to run your stun break
>>
>>548466631
not faraday
>>
>>548466812
i do the charge attacks unless they rushing me then poke/get in with closer then db
>>
>>548466243
great excuses to jerk to my beauty, sorry she's mine alone
>>
@Lamp not yet. Can do whenever. Also unmuted in 2 hours. Hopefully the last time I have to make a post like this
>>
File: 1748706292575980.gif (709 KB, 500x281)
709 KB
709 KB GIF
>>548466651
>bro's reflexes with plus tip (lag)
>>
>>548466869
You forgot the portion where the government is confiscating tang coins which are made of iron to make weapons with to fight another war. Also the person responsible for this decision did it make himself wealthy and people desperate to slave away. He also happened to be a tang glownigger. This lead to the creation of paper money something the IRL song empire did in the time this game takes palce.
>>
>>548467049
Grats on the freedom Coom
>>
File: Photos_3D5p6juCkE.png (1.72 MB, 1164x638)
1.72 MB
1.72 MB PNG
>>548466869
>The gov decided to make more money (but paper) lol

>Uneducated chinese peasant child
VS
>All 1st world countries in the 21st century
>>
>>548467062
hey that's me whenever I enter coop so everyone agreed that I should be forced into healing fan and healing umbrella!! I don't regret this decision!!! Let low ping chads rule damage... I am worthless...
>>
>>548466684
yeah dual blades, god damn they have their long ass combo and stagger immunity?
gayer than I thought
>>
File: 1738991047380435.png (109 KB, 475x757)
109 KB
109 KB PNG
just one left bwos... when is the guild hero realm run
>>
File: 1762860850526331.jpg (1.53 MB, 2560x1600)
1.53 MB
1.53 MB JPG
Kaifeng is kino but I think they should update skyboxes and cloud textures because that's some really low res shit.
>>
>>548467440
I need a list of all the challenges but in fucking english bro
>>
>>548466573
This shit is so unrealistic it makes me want to jerk off.
>>
>>548467350
the counter to it is to not let him hit you to extend the duration unless you can deflect every single hit.
just run away and it'll go away much faster
>>
>>548467440
can't you do that one on solo hero realm with ai?
>>
dont forget to comb your hair for 2 free hairstyles
>>
>>548467546
Karmic Flame isn't extended by hitting anyone yet. That's like t4 or t5 inner way. It's just a set duration at the moment. The real answer is to let him dump his cds in the first 8 seconds and then he has no weapon
>>
Is it better to join the slut sect or just steal the technique to get the heal fan art?
>>
>>548467609
i already got the bald one so am i done?
>>
>>548467350
asians love their gayass sasuke kirito dual swords being overpowered as shit in every single game
>>
>>548467609
bro I already unlocked them all in the first week
>>
>>548464827
i kinda wanna get AI molested by my guildmate...
>>
>>548467654
>The real answer is to let him dump his cds in the first 8 seconds and then he has no weapon
>switch to strat
What now?
>>
File: Photos_OiMn7TDebn.png (635 KB, 511x526)
635 KB
635 KB PNG
>>548466869
You forgot how this fatty is actually the emperor in disguise who is helping you to flush corrupt agents out of his regime
>>
File: 1751873358138311.jpg (1.83 MB, 2560x1600)
1.83 MB
1.83 MB JPG
Daily reminder to do your Well of Heaven training laps every day for +2 constitution.
>>
>>548467657
Joining a sect for weapons is a meme. Everything is irrationally easy to steal and you'll have to go through the cave that you would've stolen it from for their inner ways most of the time anyway. It's incredibly gay
>>
>>548467146
>fight another war
wars*
basically everything south of the yangtze river is ruled by a bunch of petty states the song need to flatten
>>
>>548467693
which guild
>>
>>548467842
Its only +1 after you're done with 10 days of the "first chant/slogan steal" shit
>>
>>548467842
But I'm already at 100+?
>>
>>548467779
If they had strat sword, they should've just stuck with it and picked a more synergistic combo for it like Nameless or spear
>>
>>548467657
you'll wind up doing the dungeon anyway for the inner art and possibly chests if a completionist so no, if you don't want to join the sect then don't
>>
>>548466869
>That random bitch who scammed you is actually the ember of the east and you didn't recognize her
she told you she was the first time she met you though. not your fault you didn't believe.
and she's not the white hair lady from the revelry cutscene, she's the PREVIOUS ember who wuque replaced after she was pushed out for political reasons and became poor
>>
>>548467350
Just run away and block when they're in Karmic Flames, dual blade deals very little damage unless they're in Karmic Flames or have Rodent Rampage from rope dart, if they're spending Q charges on their combos without having either buff then you cam easily outpace them in damage assuming you're not eating free hits

>>548467779
If you have a leveled Stategic Sword why would you bother with dual blades?
>>
>>548467980
>strat & nameless sword
>synergy
>>
>>548467784
he's just the prefect's older brother
>>548467589
oh that's probably easier than relying on matchmade randos to not fuck up mechanics huh
>>
>>548468126
Strat and Nameless is literally the #1 combo in CN bro
>>
>>548467654
What? When I hit things with it on, it generates flames which extend the duration.
I just reviewed footage of my arena matches where I do it so I can confirm this works in PVP as well.
>>
>>548468161
I couldnt make it work despite hearing this. You have no hard stuns, everything else can be guarded. Nameless spear+strat sword is working better
>>
>>548468126
You haven't played much pvp
It's complete bullshit and spammable. Strategic sword is full of invincibility frames and nameless sword grapple in any ping is retarded
>>
>it's another episode of superfast dps weapons having more superarmor and survivability than a fucking tank in an asian game
>>
>>548468279
>everything else can be guarded
that's what yellow flash mystics are for.
>>
>>548468279
how the fuck do you have no hard stuns when one of them is a hard stun engage and the other is a hard stun with damage immunity
>>
requested an item from npc at 3% and won btw
>>
>the burnening happen
>everyone MC knew for their entire life including survivors instantly forget about them and treat them like stranger
did I miss something? sure they donned the goofy aah punished master mask in the cutscene but...
>>
>>548465545
nta but i need you to do that for me :)
>>
>>548467497
>>548448393
here.
>>548468435
those are stagger not stun. they lose to armor (for example flame breath, dualblade demon mode)
>>
File: file.png (358 KB, 1002x534)
358 KB
358 KB PNG
>>548468016
>She's not the white hair lady from the revelry cutscene

So why the fuck is this fag arrested?
>>
>>548468389
So are we just spewing lies now or what? What survivability? Mo Dao eats db for breakfast.
>>
>>548468591
Losing to armor is irrelevant when they can't trade back with the armor bro. In what scenario is someone going to be in armor at the distance where a Nameless can jump them, or is there armor gonna matter when the strat sword just teleported behind you in iframes? The point is it interrupts combos and creates a new opener yourself. "Hard" CC is largely a meme in this game because all the sources of actually hard CC that you need can come from mystic, and all that matters is whether you can touch the person twice. Since the first touch gets CC broken
>>
>>548468435
Hard stun, not hitstun. The immobilize. You can guard the grapple from nameless, and parrying the charge attack from strat is hilariously easy and everyone does so at higher ranks (if not bait you out with their own immobilize)
>>548468393
that is so vitality hungry though, i kept running out of that, and endurance. People are smart enough to not throw out arrows/small chip damage that gives free vit at high ranks anymore. Also i feel like both Yaksha rush and Talon do their follow ups too slow to be true, or at least a lot of people slip out of them
>>
>>548468645
because she conspired with yingying and dao lord to scam the prefect with a fake money making vessel
>>
File: 1756916282099991.jpg (21 KB, 250x213)
21 KB
21 KB JPG
Ok but why are there tomatoes and potatoes in 10th century China?
>>
>>548468645
Scapegoat
>>
Is there an oddity collection NPC for Kaifeng or is it just Qinghe?
>>
>>548468824
junior...
>>
>>548468750
This, I have to play like I have aids when I'm against Mo Dao.
>>548468806
>You can guard the grapple from nameless
>parrying the charge attack from strat
The super sweaty already know about animation cancelling. That shit isn't going to work all the time with no lag compensation. NA and EU are already lightyears ahead of the top chink players. Chinks are dogshit.
>>
>>548465397
i played bpsr and i recognized some names. several have already been kicked as they aren't playing this game anymore
>>
>>548468901
Why not? There ate fucking robots and Murong has what's basically a drone
>>
>>548468543
the world is supposed to believe he died in the attack so the tang glowies don't keep relentlessly harassing them and him. they're just all going along with the narrative (lest we forget, on top of him saving their asses he's also their bosses kid)
>>
>>548468591
strategic sword bleed is overpowered and you can stack it execute andstack it again while they're on the floor getting up.
People lose 80% life in 1 combo
>>
File: 1744204172197435.png (208 KB, 624x469)
208 KB
208 KB PNG
im actually really horny right now and will revisit my favorite little ai whore ingame who i have turned into my devoted cumdump that greets me with her tongue hanging out and eyes closed
>>
>>548468806
>enemy guard at a distance
>sword wave them or bait them into doing something else when they see you charging, followed by
>enemy doesn't guard at a distance
>dash at them
It's that easy. This isn't a game where the difference between hard vs soft CC matters after the first touch. Needing hard stuns on a weapon is a complete meme. I swear so many people are playing chink MMO PvP for the first time with this game. They literally all do the exact same thing and the meta always turns into the exact same state. It's just how they prefer it
>>
>>548469149
rope yourself
>>
File: images (1).jpg (40 KB, 480x640)
40 KB
40 KB JPG
Wait, this is Yingying?
Or just the same title?
I am confused.
>>
File: ERP_1.jpg (560 KB, 1536x874)
560 KB
560 KB JPG
>>548469149
based
>>
>>548469149
based king. don't let the seething tranny get you down
>>
>>548469201
rather shoot ropes down my little ai whore's throat, thank you very much
>>
>>548469149
Boat time now
>/claim
>/claim
>/claim
>>
>>548469149
Use Chub AI or something instead of this dogshit game's AI. No matter how much you want to be a faggot and shit up the threads, it can't possibly be worth it for the ellipses-filled garbage you have to put up with to jailbreak it
>>
>>548469126
what does that have to do with anon's comment about lacking ways to beat block/armor
>>
File: 1751446580381180.jpg (35 KB, 600x450)
35 KB
35 KB JPG
>western social media for this game is all meta gaming, failed attempts of making jade beauties, and having to interact with indos/indians/gays/homos/trannies/americans/other jewish ideas
>chinese social media is all BL, Jade Beauties, outfit coordination, making different scenarios (playing dolly) and laughing at americans
>>
>>548469558
Based Chinese
>>
>Going over guild mechanics
>Apparently there are 3 different flavors of guild, and how to progress the guild depends on which one they pick at creation
>Be lowly solo pve casual, which matches Sage, but it's full
S-senior brothers of HeavenlyClover and NoMerrimentPermitted, will I be cast to the wolves after having my meridians broken should I cast my shadow on your doorstep...?
>>
>>548469221
same title. yingying was FIRED. this is her upgrade.
>>
>>548469558
Isn't gay shit illegal over there?
>>
File: yingying.jpg (540 KB, 2143x2122)
540 KB
540 KB JPG
>>548468016
>>548468824
picrel can be found under world tab > characters, i suggest checking there from time to time.
>>
>>548469504
The weapon is already completely broken it doesn't need armor break just let them, make the first move and you win
>>
>>548469385
Thanks for letting me know boat is up
>>
>>548468090
>block
how many weapons have block breaks, or is the damage through block bad enough that it's not a great option anyway?
>>
File: 1734672577471548.jpg (87 KB, 700x1024)
87 KB
87 KB JPG
>>548469461
>he doesn't enjoy the challenge of breaking an ai who was designed to be pure and not lewd
step aside, junior
>>
>>548469632
Sage is in fact, open.
>>
>>548469716
you can switch models by clicking first encounter / profound friendship
>>
File: birds.mp4 (1.47 MB, 576x1024)
1.47 MB
1.47 MB MP4
>>548469239
>>
I hope Xi checks the logs and bans all the pedoniggers and coomers.
>>
File: 1742889056239277.jpg (417 KB, 1536x2048)
417 KB
417 KB JPG
>>548469835
women were made for oinkmaxxing
>>
File: 20251122121854.png (2.37 MB, 1920x1080)
2.37 MB
2.37 MB PNG
>>548469558
The Chinese Jade beauties look like down syndrome retards though, their beauty standards are awful. My girls at least looks Chinese and not some abomination.
>>
>>548469632
just join one bro it dont matter.
>>
>>548469461
Just let the man have his fun raping AI NPCs
>>
>>548469632
clover here, we've got a bunch of people who barely contribute and there's been no discussions about kicking them, only if they disappear for a week without prior warning. you should still do your guild contribution quests anyway, and we're more than happy to rerun guild dungeons for people and they're worth joining. way better than running it with randos
>>
File: 1751175204341988.jpg (7 KB, 250x198)
7 KB
7 KB JPG
I think my tier III mental illness just killed a healer at the clinic
>>
>>548470026
Keep it up!
>>
>>548466869
>The government wanted to replace icon coins (Tang coin, bad) with copper coins (new coin, good)
>There weren't enough copper coins to circulate while there were tons of iron coins.
>The Ember of the East gifted the money making pot and the government promised to give people copper coins.
>But it was stolen (oops who could have thought). Since it was gifted and was lost. That's the government's problem. The people should have been distributed the copper coins from that but that went up in smoke. So they're forced to fix that mess which they (didn't) caused.
>The Ember of the East is Wen Wuque aka YingYing. She was betrayed and ousted by her cousin Wen Wuhan (or Wuhen whatever I forgot) and drifted to Kaifeng. She's currently broke.
>The fat Shi guy was actually Tang's agent. He was planted by Aureate Pavilion to sabotage Kaifeng. He supposed took the place of the original lord Shi. So he went hard on the Tang coin policy. Oppress the people and took the wealth for himself.
>>
>>548469835
>it's a challenge to put (brackets) and force the AI to spam ellipses
No seriously, you have to have some seriously low standards then. The AIs are literally just given a scenario of [don't do ERP], [your backstory in 20 words], [your goal]. That's it. If what you want is a challenge, places like Chub AI have full-blown branching scenario plotlines that are harder to crack while giving infinitely better quality. And once again, without... the... ellipses... every.. two... words...
>>
>>548469632
>HeavenlyClover
I wanted to say that no one really cares all too much about individual performance and that people are chill, but with one of our members supposedly getting reported for "chatting too much" in guild chat I don't think that's going to be the case; People have been getting muted in global chat just from being mass reported.
Just b urself, join, and ignore the niggerfaggots.
>>
>>548469969
Im not sure if picrel is yours or chinese.
>>
girl in voice chat... with a baby in the background...

DIE WHORE DIE
>>
File: 1762076090245192.jpg (220 KB, 1920x1080)
220 KB
220 KB JPG
U guys are talking to the newest Elder of Midnight Blades
I just kicked some China Man down the Mount and got his Title
>>
>>548470240
inform her you will be eating her child to advance your cultivation to the next realm
>>
>>548461910
>get 15 class chests from a quest
>seasonal edgex2
this is going to suck forever
>>
>>548470240
>not plapping her until she goes crazy and kills her own baby just to have yours
>>
File: Photos_AoBaMtWfEv.png (482 KB, 1163x610)
482 KB
482 KB PNG
>>548469836
The game is telling me otherwise
>>548469981
I don't know if it matters thats why I'm talking about it senior brother
>>548469997
I guess I'll just try to join whoever has a free slot then, I just primarily play pve and wouldn't want to take up a limited slot and sabotage guild progression if my preferred playstyle doesn't line up, which is how the guild overview thing made it sound like it works
>>
>>548469919
Cute
>>
This game is great but fuck me the bosses are pure cancer. Fighting the wold maiden boss now and the two npcs that lead me to her area as part of a quest both not only do nothing but don't even draw aggro. They're also constantly getting in my way and blocking attempts to dodge her unblockable yellow death attacks.
Honestly, this fetish with ultra punishing bosses in an otherwise easy enough and enjoyable open world, really needs to fucking die.
It's fine in games entirely about that style of combat but this is not one of those games.
I keep seeing people compare it to the souls games in this regard but in those games, that sort of punishing combat works because it's symmetrical and the combat isn't floaty. It's fun in the souls games and a hell of a lot easier. Good fucking luck trying to the the equivalent of a naked hollow run here.
>>
>>548470240
lil deshawn needs a real man to step up and gift his single momma a cosmetic
we must be better wanderers
>>
>>548470369
message the guild leader. they can get you in as an apprentice, then when we remove our inactive you become member.
>>
File: Spoiler Image (198 KB, 600x367)
198 KB
198 KB PNG
>>548470318
transmuting my soul into your inner sanctum so it can kneel to you
>>
File: Ugly chink.png (2.33 MB, 1885x935)
2.33 MB
2.33 MB PNG
>>548470221
Mine. Ugly chink in top left of this screenshot. My girl's face with the same look.
>>
File: 1754045840961963.jpg (43 KB, 500x667)
43 KB
43 KB JPG
>>548469969
mine looks turkish
>>
>>548470210
I still aint buying that he got muted by mass reports in guild chat. Aint no way.
>>
>>548469919
>that sneaky bin chicken
kek
>>
>>548470382
Turn. Down. Your. Difficulty.
>>
>>548470497
You realize that's a Slav?
>>
>>548470382
Whoa hey you sound like a Legend Difficulty player! Did you know you can lower the difficulty and get the exact experience you are describing as ideal?
>>
>>548470567
Imagine bricking your account...lol!
>>
>>548470528
I'm just illustrating that sanctioning only really happens when you report someone. I've typed nigger, ngger(which got him muted), fggt and all other variations of slurs for each individual race and creed. I have not been muted.
What likely happened is that the AI governing the reports caught that something bypassed a filter, and that word was weighed more heavily, so it muted him.
>>
File: IMG_4111.jpg (351 KB, 1024x596)
351 KB
351 KB JPG
DO HERO TRIALS or not? Breakthrough tomorrow I don’t want to brick my character.
>>
>>548470819
considering how gay the healer rat race is, it wouldn't surprise me if healsluts reported him
>>
>>548470862
no you fucking moron breakthrough is tomorrow. why would you waste your opportunity like this? Think nigga THINK
>>
File: 20251130232420_1.jpg (151 KB, 1920x1080)
151 KB
151 KB JPG
>>548470318
>>548470491
ok so I went to the kitchen to get a burguer and was afk on online mode
someone disciple went after me, killed me and took my title

lmao Im crying
back to the grind
>>
>>548470862
Who the fuck cares. I hope you finished the one leaf, one life quest though because it's expiring in a couple days.
>>
>>548470914
I mean that's possible too, but wasn't he only doing that as a response for being muted? IDK it isn't that deep in honesty, but I'm deliberately watching myself around you guys now.
>>
>>548470996
I will clog your anus meridian
>>
File: laughing-lol.gif (29 KB, 220x199)
29 KB
29 KB GIF
>>548470973
now u know why 99% of the elders are on solo mode
>>
>>548470973
i recant my soul and my respect
damn lmao rip
>>
>>548470647
no? anzujaamu is a turk from a frankish lineage (her ancestors were probably christian slaves)
>>
>>548470973
pride comes before the fall...
at least you died like a true American
>>
How to fix WWM
>Add pawns like DD2
>Add a snow area
>Add more fish to fish and improve the fishing mechanics
>Add husbrandy
>Add gardening/baking mechanics/systems
>All hair should be dyeable
>Add in jade beauty groping mechanics
>add in jade bueaty foot massage mechanics
>All clothes should be dyeable, and you can unlock them after getting some cheevo for some hard dungeon/pve requirement
>add in jade beauty pregnancy mechanics where they experience a permanent debuff for 9 real world months
>>
>>548471289
Kill yourself
>>
File: 1750428720402167.png (1.34 MB, 1729x1043)
1.34 MB
1.34 MB PNG
is it random? i got 8 last time
>>
>>548471195
Dude she literally speaks Russian. Her parents are Russian.
Turk rapebabies don't have blue eyes and aren't blonde.
>>
>>548469716
what the FUCK. even in the cutscene where yingying took off her hat and revealed her secret blonde hair it wasn't even the same color as ember of east
>>
>>548471289
based, I'll send these on up the ladder and we'll implement them asap
>>
>>548465294
>>548465294
please respond
>>
>>548471432
play da game
>>
>>548470496
>>548469969
>Not procelain skinned
ngmi. It's the historical, and present day, standard of asian beauty
>>
File: 1755366773736644.jpg (104 KB, 720x720)
104 KB
104 KB JPG
>>548471374
damn, really? i no longer care about her now. thanks for ruining my fantasy.
>>
>>548470131
the iron coins are the new ones though. they've had copper coins for many dynasties (just look at all the shit in granny turtle's pot). their foreign enemies, Tang, started printing iron coins due to the copper shortage and were exporting them even to Song to fuck up the economy
>>
>>548471550
i am? im level 55? i cant get co-op points no matter what online activity i do. what do i ACTUALLY have to do?
>>
>>548471680
just b urself
>>
>>548471567
Why? Slavic women can be cute as fuck.
>>
>>548471680
maybe try opening chests and picking herbs.
>>
>>548464659
phosphor...
>>
File: 1755994395985232.png (1.84 MB, 1920x1080)
1.84 MB
1.84 MB PNG
>Get on boat
>Check owner profile
>__ ______ _____
>>
>>548468960
>Kaifeng
right west of the wayfarer for granary friend
>>
>>548471954
many such cases
>>
>>548471792
do slavic women like asian men
>>
>>548471954
how many times do I have to tell you that successful wealthy people who shower don't play legendary
>>
>>548470131
Some more stuffs about YingYing in case you're lazy to check
>Wen Wuque, the illegitimate child of the sister of the previous(?) lord of Weiyang Wen Tao.
>Wen Tao was angry about that and married off his sister to a subordinate of Wen.
>That subordinate made it big thanks to that marriage. But Wuque was abused because illegitimate child and shit. Eventually got sold off via marriage.
>Didn't accept her fate. Became more ruthless. Took over the wealth of her martial household. Came back to Wen with the head of her husband in hand.
>Took over the lord position. Amassing wealth and power for herself. Crushing every competition.
>Money = best. She once threw and jade pendant outside the carriage and laughed as the commoners fought over it.
>Eventually got betrayed and ousted by Wen Wuhen (probably the son of Wen Tao) and drifted to KaiFeng.
>When the current emperor (Big Zhao) was coming to take over the capital. She went full jews with the rumor that the new lord was going to kill everyone to make big money.
>Was injured during that time and rescued by Grandma Turtle who mistook her for her daughter YingYing.
>Lived with Grandma Turtle. Eventually realized the wrong of her old way and started thinking about the people.
>The Tang coins incident happened. She orchestrated the money making pot scam with the help of Velvet Shade and later met (You).
On Lord Shi
>Lord Shi was originally a merchant in Weiyang.
>His business went bankrupt and he ended up on the street because of Wen Wuque (YY)
>He was among the people who fought for the jade pendant Wuque thew away and won.
>Helped Wuhen ousted Wuque (YY) for revenge.
>Wuhen was a dick and (probably) broke off the deal with Shi after obtaining power.
>Shi stole the secret art of Wen family and went to Aureate Pavilion (Tang). They disguised him and sent him to Kaifeng to sabotage and delay the southern expedition.
>>
>>548472035
Not as a general thing unless it's a gold digger and you're wealthy.
Zoomettes worldwide are obsessed with KPOP twinks though.
>>
>>548470974
>expiring
why would they make it limited?
>>
File: eh2.png (122 KB, 900x665)
122 KB
122 KB PNG
>>548472119
>Came back to Wen with the head of her husband in hand.
But why?
>>
>>548472119
>Yingying is a used goods hag
Dropped
>>
>>548472190
if it's like hoyoshit the questline itself isn't going away but a layer of rewards is
>>
my ears hurt
>>
File: 1747817479380806.jpg (21 KB, 400x400)
21 KB
21 KB JPG
>>548472160
>Zoomettes worldwide are obsessed with KPOP twinks though.
>>
>>548472226
To prove herself.
>>
>>548471680
I think coop is probably different than any of the online mode activities - coop being actually inviting someone to or joining someone elses solo mode to beat bosses, heal them ect. There is a guild quest like that I was completing early on by doing those two things but I stopped bothering as it was a pain in the balls
>>
>>548471803
I've literally done everything while in online mode.
I've opened chests.
I've activated boundary stones.
I've collected herbs.
I've done outposts.
I've done Well of Heaven running.
I've done pitch pot.
I've done bosses.

The number won't go up.
>>
do the other guilds rp as much as sage
>>
>>548472319
>attractive white woman get groomed into the kpop scene
>stops liking men, starts liking femboys
>travels to korea
>scores a smooth like butter oppa
>he's abusive and doesn't help with anything at all
>her mother is abusive and literally slaves the woman away while worshipping the ground her boys walk on
>his dick is comically small
>she lives in poverty and domestic servitude
>he gets topped by other men on the side
happens more than you'd believe
>>
>>548471680
Go do outposts / trial, inniate duo pose, open chests, collect ze bugs, that kinda shit
>>
>>548472535
HC doesnt (as far as im aware) but we got a traitor in the midst whoses a giga erper.
>>
File: 1669473948283844.jpg (74 KB, 900x900)
74 KB
74 KB JPG
>>548470026
>+5 Likes
>>
>>548472484
Not online mode, co-op mode. You have to go into someone else's world
>>
>>548472560
Me as the other man
>>
>>548472560
jewish hands typed this post. zoomettes will be met with where the winds meet
>>
>>548472484
Coop mode is different to online mode
>>
>>548469221
yeah it's Yingying, Remember when you first met her when she saved you from the bandits? she also threw a life coin.
>>
>>548472692
>he doesn't know about korean (and also chinese) family dynamics of today
huge part of the reason why asian women simp for white men is because their own men are generally controlling manchildren who can't even wipe their own asses, and their mothers enable it at every opportunity
>>
>>548472353
Did dude do anything wrong beside poking her with his dick?
>>
>>548472560
based gookmom abusing the foreign whore
>>
>>548472857
tahts because women should be abused?
>>
>>548469643
>>548469221
It is her, anon. That is the whole point, the Ember of the East fell from grace and the only thing that remains is his title
>>
>>548472535
I feel like I need a cheat sheet sometimes with that shit because I came to this game knowing nothing about cultivation/wuxia. I'm picking it up as I go though.. swan flesh, frogs in well, eyes but cannot see mt tai and the like its fun to observe but I don't really join in
>>
File: 1756187549289442.png (25 KB, 469x57)
25 KB
25 KB PNG
>>548472535
>>
>>548472535
oh that kind of rp. yeah, kinda. clover will talk normally a lot of the time but then something will get a you're courting death or can't see mount tai. those come out regularly
>>
>>548473010
that's why you'll die alone
>>
>>548473039
>mysterious elder who watches from the sidelines
that's a thing in wuxia too lol
>>
>>548473107
gross
>>
So do i just buy that box with 25000 fish and then buy everything in fish store every week? is that really how it works or im blind?
>>
>>548473258
you got it
>>
>>548473192
perfect, glad to know im helping in some small way
>>
Someone needs to go back to /lcg/
>>
>>548472857
tell me more about chink family dynamics mister steingetz
>>
>>548473258
>box with 25000 fish
?
>>
>>548473039
im gonna ask chat gpt to translate for me
>>
File: 2025112922656.png (2.74 MB, 1920x1080)
2.74 MB
2.74 MB PNG
>>548472535
Genuinely I have no clue how you can play games like this and not want to talk like some 1980s kung fu character. I think it's fun

I don't even intentionally RP or whatever in MMOs, but the setting is so authentic and the world so flavorful that it almost feels sacrilegious to not play along with it
>>
File: 1737952721265118.png (169 KB, 282x310)
169 KB
169 KB PNG
So what's the gameplay benefit of the mo blade disabling double and triple jump? It isn't even a meta weapon in any kind of content.
It's just a chore having to swap weapons all the time when exploring.
>I can't jump when holding it because it's heavy
>but I can when it's strapped on my back
Makes sense.
>>
>>548472661
>>548472748
well how the fuck do i get a rando to join me in co-op
>>
>>548472535
NFA erps daily
>>
File: 1751202083726089.png (243 KB, 600x419)
243 KB
243 KB PNG
>>548473335
How many mang can you generate, yong master?
>>
I would be saying stupid stuff right now
>>
>>548473039
Read 187 chapters of reverend insanity.
>>
File: 1754701436042959.png (66 KB, 644x500)
66 KB
66 KB PNG
>>548473442
try posting your id and asking someone to join you
>>
>>548473442
>He lacks a dual cultivation partner
>>
how do i get into those high paying bounties? its always taken
>>
>>548473407
just apply wuxia logic to it
>the martial art requires you to be grounded or close to the ground at all times while holding it otherwise you'll lose control and go insane
>>
>>548473340
I'm not in game rn, but there's like a box you can buy for nothing that gives you 25000 fish currency and i think it's also weekly. So you just get infinite fish...unless i missed some critical information but i guess not.
>>
>>548473407
>It isn't even a meta weapon in any kind of content
bwo...
>>
Should I get an outfit only to use the hairstyle?
Y/N
>>
>>548473778
mo blade hits like a truck and is a tank in pve content. Its hard to compete with these guys from time to time as a strat user.
>>
>>548473737
>it was revealed to me in a dream
>>
>>548473814
just b urself
>>
>>548473918
>he can't manipulate the contents of his dreams to affect reality
how can you even compete?
>>
>>548462481
any way to make this go further? best i could reach was making her describe her slit.
>>
>>548473778
>>548473868
imagine being such a gigantic shitter lmao
the mo guy is constantly parring or getting interrupted while you're unloading free damage from behind
>>
File: 2025112816462.png (2.62 MB, 1920x1080)
2.62 MB
2.62 MB PNG
>>548473407
>>548473726
I don't care about any of that shit, I didn't play a wuxia game to be johnny fatass on the ground just because I like me a big sword
It's gay, GAY, and should be changed immediately
>>
>>548473814
Maybe
>>
>>548474089
>any way to make this go further?
Yes, buy a sturdy rope and neck yourself.
>>
>>548474149
>Mo Blade
>Parrying
>>
>>548473258
What box
>>
>>548474149
>shitters interrupting their swings to parry in multiplayer raids
yeah i see a lot of pubby nameless players not even shooting swordbeams too but just because retards can play it badly doesn't mean it's bad.
>>
You can spread the plague but it seems to only be on specific player interactions. I got it while healing someone before and it's a fairly low chance. Can't just stand near people and do the WoW thing
>>
>>548473814
I did that.......
>>
>>548474315
The inner way attack has a long cooldown and hits like a wet noodle.
>>
>>548474462
9MW should be able to proactively spread plague, it would actively help the healing economy
>>
>>548474603
get it to level 3 sister
>>
>>548474603
it true combos into a lot of stuff and is a pretty decent oki.
>>
>>548474620
I'm genuinely convinced that's its purpose. To slightly increase heal targets without necessarily doing the WoW server-nuke plague. I also predict that Hollowvale is going to be the Nine Mortal Ways of healing and they create more heal options for Silver Needle
>>
>>548474739
That's not up to me. Eventually I will.
>>
File: 1757403270380146.png (541 KB, 828x578)
541 KB
541 KB PNG
If you're an herb picker like me, make sure to get this goated food.
>>
Make a new thread NOW
>>
File: 1744345705755936.png (135 KB, 387x314)
135 KB
135 KB PNG
>>548474937
>50/50 to actually give herb buff
fool. get the chicken noodles
>>
>>548474983
calm down junior we're nowhere near page 10
>>
>shitters still thinks mo blade sucks
>the same weapon that is always topping dps charts in CN
>b-but the innerway cooldown is long!!!!
>10 seconds
>literally free charged attack every 2-3 enemy attacks.

lol. these are probably the same people who doesnt block in pvp thinking parry is always better.
>>
>>548474149
>getting interrupted
Just switched to mo blade tonight and so far I have just been spear knockdown into taunt > charged heavy, mo blade shield and then back to back charging level 3 with followups without a care in the world. Shits great, hyper armor seems to take care of everything outside of red attacks
>>
File: 1625828588821.jpg (318 KB, 731x720)
318 KB
318 KB JPG
>>548474739
>24/30
>no way to go higher outside of spending all my energy potions
>>
>>548475028
It's 50/50? Fuck. Back to noodle.
>>
>>548475105
it goes down to 5 seconds at later uncaps too
>>
>>548475157
you can hyper armor through red attacks
a lot of red attacks you can run away from the first swing then start swinging on the followup without taking hp damage
>>
>6 adventure slips when assisting with boss kill
wtfs the point
>>
>>548472879
Frog lusting after swan meat, junior
>>
>>548471351
I used to think it was based on how much the boat owner paid (idk if it costs extra per launch of the cruise).
But since there's a weekly cap on how many times you can claim boat rewards it just automatically goes down 25 -> ? -> ... -> 8 -> 8 until you cap your boat rewards for the week
>>
>>548475174
your non-seasonal path challenges? they give 20 inner notes chests for various milestones
>>
>>548475105
thundercry is better than the other one with the summons?
>>
WHAT FUCKING BOX
>>
>>548475105
>literally free charged attack every 2-3 enemy attacks.
It does like 3 times less damage than an actual charged heavy attack with drumbeat and all.
>>
>>548475461
Junior has eyes but cant see mt tai....
>>
File: 1736945047881908.jpg (81 KB, 1280x720)
81 KB
81 KB JPG
wtf, I didn't realize abyss trials are easier than legend
literally free number goes up
>>
>>548475461
Its just some retard's hallucination
>>
>>548475369
I'm 43/50 on those. They aren't weapon specific though so the chance I would get more seasonal edge from them is really low.
>>
>tfw fell for the strategic sword meme and dedicated a lot of notes to sword horizon
Im bricked, cant even beat twin lions with this shit
>>
>>548475698
>They aren't weapon specific though
Doesn't matter, they're bookmark fuel.
>>
is the breakthrough at exactly reset tomorrow? my stamina is almost full
>>
>>548475786
spend some stam so you dont overcap, but its at reset tomorrow. Dont forget to prepare by doing the mausoleum trials.
>>
>>548475392
yes. the one with summon is the buff weapon for katana.

>>548475208
exactly. the charge level also increases.

>>548475507
who says you can only do and choose one thing when playing? the fuck is that supposed to mean?
>>
>>548475763
Imagine being a metanigger.
>>
>>548475763
Just don't get hit Young Master.
>>
>>548475763
use conversion yn
>>
>>548475312
So far I am still in the habit of cancelling into parries for them but I will try brute forcing them a bit when I next log in. The only thing that feels unnatural after a hundred hours playing swords is using block again but other than that I'm loving it
>>
File: wwm_3UtnSmXAYI.png (63 KB, 479x247)
63 KB
63 KB PNG
>>548475768
>
>>
>>548472535
Hail thee, kind shrew
>>
File: sleep with them.png (15 KB, 568x245)
15 KB
15 KB PNG
really have no clue where i found the box but heres my fishes at least to prove its real - and thats after i bought some stuff from shop.
>>
>>548475863
>the one with summon is the buff weapon for katana
i see, isn't there also a third one in china?
>>
>>548475995
>not level 3 after using all 600
my condolences lucklet-sama
>>
>>548475545
YOU DARE?! YOU ARE COURTING DEATH!
>>
>>548474937
how many herbs do you reckon you pick?
>>
If I buy the battle pass can I save the lingering melodies for when some better outfit comes on to draw? or will that be some new meme currency
>>
File: 1752122276825849.jpg (39 KB, 498x327)
39 KB
39 KB JPG
Ok Its literally impossible to stay online once u hit Elder on Midnight blades
Had 5 disciples showing up to challenger me one after the other the second I got my title back
holy fuck
>>
>>548476363
Lingering melodies is just the standard "premium gacha ticket" so you can stockpile them
>>
Why is there a shitty 'general' category of 5 inner ways that can only be converted between themselves and then literally every other inner way can swap between the rest
>>
>>548476408
Did you lose your elder status? Did you keep the title if you did? Also no point in being elder after you get the sufferer 300 rep points because you will never be chief elder due to exploits.
>>
>>548474476
post ur cultivator
>>
>>548476137
I'm only 2/30 on art of resistance.
>>
>>548475763
i don't get it, do you just not like it? it's strong
>>
File: 3d that feel when_1.jpg (60 KB, 740x685)
60 KB
60 KB JPG
>>548475786
>>548475838
What is breakthrough? I feel like I should figure this out before I go farming Dao Lord
>>
File: 1753608889148172.gif (2.47 MB, 500x433)
2.47 MB
2.47 MB GIF
>>548476408
and if u go afk they will kill u asap and then u are back to searching for 1hour till u find one elder online

this system would be way better if u could just invade solo mode elders, mfs hide on solo mode and the online elders pay the price
>>
>people struggling with Twin Dragons

I literally first timed it with Stonesplit.
>>
>>548476646
Exceeding the level cap. Tomorrow we can hit 56.
>>
They should take the jumping puzzles from GW2, since that's a gold standard for jumping fun.
Otherwise getting puzzles from Secret World and giving it a Wuxia mix would be kino. Where can I sign up to help out these yellow guys?
>>
I can't wait until I have enough to buy the Nine Mortal Ways outfit. I don't care if other people have it, I want it
>>
>>548475763
instead of dodging, use the charge attack to dodge. You now do a gorillion damage by avoiding attacks
>>
It's been a day and I still haven't gotten my severance trail, did it bugged out, how does this shit work?
>>
>>548476328
Yes
Jade peony, Purple peony, Beauty's garment, Vicious flower, Buddha's tear, Jasmine. And maybe frost mushroom but I haven't explored that area yet.
>>
>>548476534
got title, killed 5 disciples back to back
alt tab to check the board and lost my title again bc someone killed me afk AGAIN

this game not having a full bordeless sucks so much bc no way Im playing windowed but u hear nothing if u alt tab while full screen
>>
>>548476707
do the questionnaire thing and agree to giving the discord interview
>>
>>548476730
just b urself
>>
>>548476691
he rapes me every night
>>
>>548476691
>not playing on Legend
okay, bud
>>
>>548476790
I mean did the title disappear from your appearance when you lost your sect rank?
>>
>>548476537
>>
>>548476534
>because you will never be chief elder due to exploits.
can u explain?
>>
Move fags
>>548477182
>>548477182
>>548477182
>>548477182

Also i fucked up the numbering, s-sorry
>>
>>548476790
Download borderless gaming
>>
>>548469221
Are you so faceblind you can't tell it's the same model?
>>
>>548468150
>the prefect's older brother
Junior... the prefect is the emperor's little brother



[Advertise on 4chan]

Delete Post: [File Only] Style:
[Disable Mobile View / Use Desktop Site]

[Enable Mobile View / Use Mobile Site]

All trademarks and copyrights on this page are owned by their respective parties. Images uploaded are the responsibility of the Poster. Comments are owned by the Poster.