[a / b / c / d / e / f / g / gif / h / hr / k / m / o / p / r / s / t / u / v / vg / vm / vmg / vr / vrpg / vst / w / wg] [i / ic] [r9k / s4s / vip] [cm / hm / lgbt / y] [3 / aco / adv / an / bant / biz / cgl / ck / co / diy / fa / fit / gd / hc / his / int / jp / lit / mlp / mu / n / news / out / po / pol / pw / qst / sci / soc / sp / tg / toy / trv / tv / vp / vt / wsg / wsr / x / xs] [Settings] [Search] [Mobile] [Home]
Board
Settings Mobile Home
/g/ - Technology


Thread archived.
You cannot reply anymore.


[Advertise on 4chan]


File: IMG_4190.jpg (327 KB, 1333x1940)
327 KB
327 KB JPG
Miku edition

How to request advice:
>Budget
>Intended use (media, source, environment)
>Frequency response preference and music examples
>Past gear and your thoughts on them

FAQ:
>Where do I buy IEMs?
Amazon, Aliexpress, Linsoul, Hifigo, Shenzhenaudio

>Shopping Guide (IEMs, PMPs, Cables, Ear Tips, etc.):
https://rentry.org/consoomer_guide

>EQ Guide (EQ 101, Targets, Myths & Misconceptions, Papers, etc.):
https://iem-eq-guide.pages.dev/

>Frequency Response Graph Tool
squig.link

>Budget Wire Over-Ear IEMs:
• Tripowin Ruta10 (Mild V) - $18
• Tanchjim Bunny DSP (Mild U) - $22
• Truthear Gate (Mild V) - $22
• EPZ Q1 Pro (V-shape) - $35

>Bullet IEMs:
• Tanchjim ONE DSP (5 Presets/5-Band PEQ) - $28
• Etymotic ER2XR (Neutral) - $140

>Flathead Earbuds:
• Blue Vido (Warm) - $5
• Yincrow X6 (Warm) - $10

>USB-C DACs:
• JCally JM6 (Non Pro) / CX Pro - $8
• JadeAudio JIEZI (10-Band PEQ) $18
• Snowsky Melody (10-Band PEQ) - $38
• Qudelix 5K (20-Band PEQ/GEQ) - $110

>PMPs:
• HiBy R1 - $85
• HiBy M300 - $200

>AVOID USING:
• Mainboard audio when using multi-driver pos

Previous Thread: >>107425457
>>
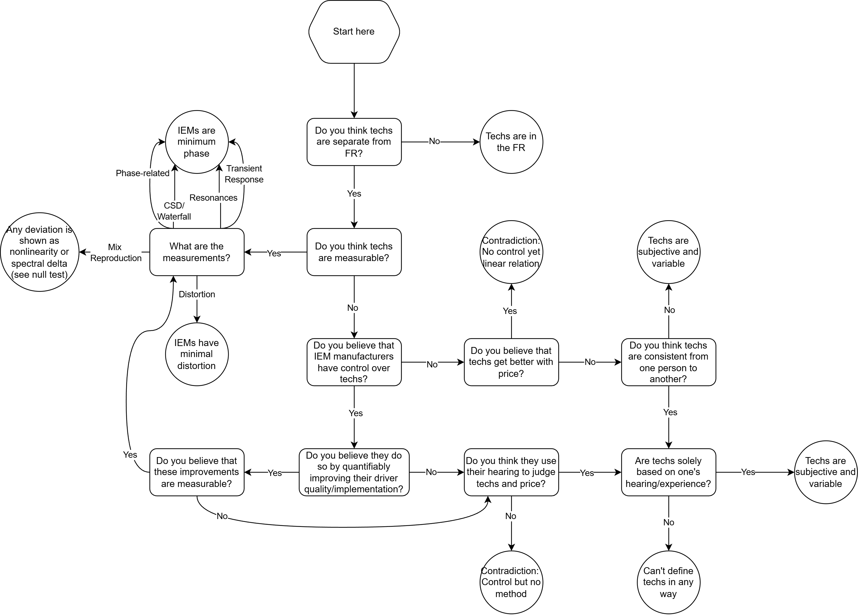
File: techs.png (456 KB, 2728x1955)
456 KB
456 KB PNG
follow the tree
>>
>>107459625
techs are ITAR
>>
>>107459648
>ITAR
>chink techs domination decade
gweilo please let sexy seductive chinese secretary in!
>>
>>107459612
>camera
>in my pmp
should it even be called a music player at this point?
>>
Alright /g/, now that I have the Fiio Echo Mini on my hands, what are some good IEMs/Over-Ears for primarily classical music while on the go?
>>
>>107459672
Watch Bad Guy Good Audio Reviews. He listens to classical music, so his insights should be helpful.
>>
>>107459686
go away wigger
>>
>>107459672
wats a good budget mp3 player that has a good number of hours it can run for
>>
>>107459728
I don't wear wigs. I'd rather go bald from headpos. Even if I use mainly IEMs.
>>
>get airpods pro 3
>it sounds amazing and is better than any chink iem shit and also works perfectly on PC
my sides
>>
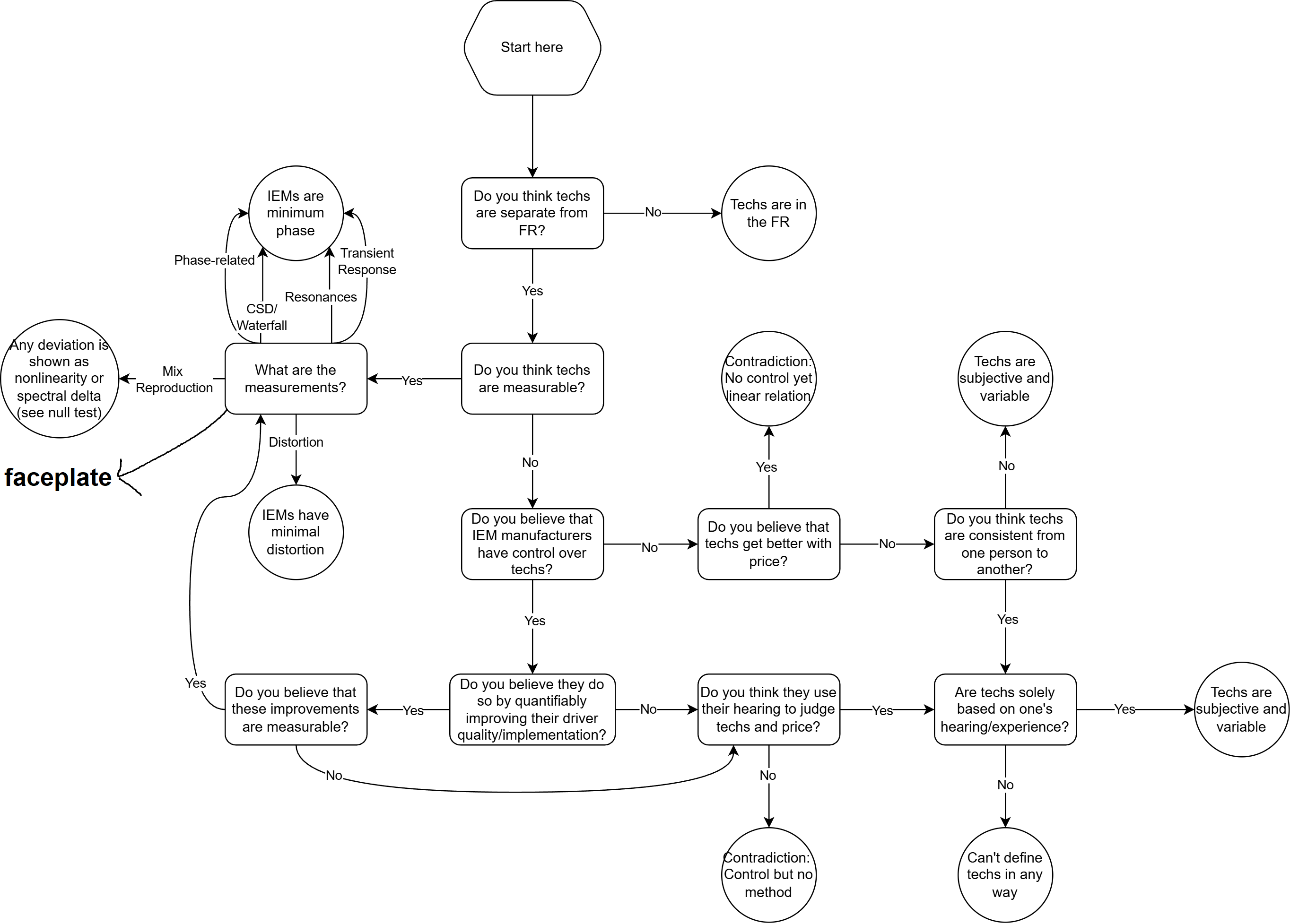
File: 1742554129475447.png (319 KB, 2728x1955)
319 KB
319 KB PNG
>>107459625
>>
frequency response can't be measured
>>
>>107459816
True, you must use your ears.
>>
>>107459612
So you can eq edc pro to sound like sennheiser hd 600? Is that what frequency niggers say? >>107459612
>>
>>107459826
hd600 has much worse distortion than edc pro
>>
>>107459761
Faceplates, shells, cables (appearance and texture), hand feels are also part of the techs.
>>
>>107459826
hard to emulate the distortion and bass leakage with eq
and you can't emulate how uncomfortable a headpos is with eq. or how much it lets noise in
>>
>>107459612
Just a heads up the miku player seems to be complete dogshit at the moment. Maybe that'll change later on or not, who knows
https://www.reddit.com/r/Hiby/comments/1peogn7/m500_first_day_notes_mostly_on_practical_and/
>>
>>107459610
Been using IEMs since 2006 and there's literally nothing made before 2020 that I would still use today, not even cables.
>>
>>107459856
Sounds like average PMP experience.
>>
>>107459856
tid bit I heard is that they fucked up the firmware and they all think they are 4g versions regardless and keep trying to spam connections to cell towers and demolishing the battery in the process.
>>
being deaf is the ultimate form of EQ. your ears never hurt and you don't have to move those peaky bars or spend money on tips
>>
File: IMG_20251206_195201.jpg (2.09 MB, 4000x5333)
2.09 MB
2.09 MB JPG
>>107459835
P50 has a smaller faceplate so the techs are worse.
>>
>>107459911
>he doesn't to fine granular eq on his sub bass chest shaker
>>
>>107459914
how's the isolation vs q1p?
>>
>>107459929
Just got them, will test tomorrow.
>>
I want a DAP with uhhh, a black unlit LCD screen with optional green back light button, and I want the screen to be like really small and only display numbers and text, and uhhh I want every knob and output physically possible. it should weight 1.3lbs
>>
>>107459857
Sounds like you've made very little smart purchases in your life.
>>
>>107459914
foxzo got a new multi driver pos, a day to shake the annals of /iemg/ history
>>
>>107459612
Where and how much for miku?
>>
>>107459914
I had to do so many revisions in my art to get it to fit properly. Q1 mogs.
>>
File: 1724172409116520.jpg (167 KB, 1125x1373)
167 KB
167 KB JPG
Reminder that this is one of the few tech hobbies STILL not affected by the AI craze

For how long, however? ;)

Better start buying shit you don't need
>>
>>107460334
That's because chatgpt lost.
>>
File: 1682572781243435.jpg (19 KB, 500x375)
19 KB
19 KB JPG
>>107460350
I need two trillion dollars more
>>
>>107460078
I preserved my hair by not using headphones and preserved my eardrums by not using etymotic. Can you say the same?
>>
>>107460334
speaking of pic related, music to check your techs
https://youtu.be/DB3htwasAVg?t=54
>>
>>107460334
>rena won't be taking your dismembered body parts home
why even live
>>
>>107460547
What pos would Rena use?
>>
>>107459612
Will vocaloid and tiktok kids now flood this hobby?
>>
>>107460547
Got more pictures of her?
>>
>>107460399
nta but you proved the other guy right
>>
>>107460571
China already has a stronghold on the market and cheap prices, even if it becomes a fad, everything should remain the same
>>
>>107460334
Resistor networks and tubes won. Wired earbuds won. We just keep winning.
>>
>>107460567
og airpods she found in a dumpster connected to a samsung galaxy s8
>>
>>107460574
You can't name anything old worth buying. Whatever you have in mind - I've seen it and didn't buy it. Because it's dogshit.
>>
>>107460603
>pagpagged shitpods paired with actually nice phone
not a bad deal
>>
>>107460614
I stopped reading your post after you parroted le headpos bald idk what this convo is about
>>
File: 1760547766697966.jpg (258 KB, 2400x2400)
258 KB
258 KB JPG
>>107460567
>>
>>107460629
Sure you did baldy.
>>
>>107460399
>etymotic
>bad for eardrums
what? it's far from reaching your eardrums
>>
>>107460637
it's such a stupid forced meme, that's all
>>
File: rena.jpg (105 KB, 850x481)
105 KB
105 KB JPG
>>107460572
here, rena listening to (game) music with pos
>>
>>107460629
>>107460676
>see headpos bald
>immediately barge into the conversation
That's what uncs call "triggered".
>>
>>107460698
Something more lewd??
>>
File: 1000073600.jpg (19 KB, 516x387)
19 KB
19 KB JPG
Average headpos user
>>
you will buy a grado
>>
File: 1748605825109828.png (621 KB, 1380x674)
621 KB
621 KB PNG
gaijin you must buy, imejiately
>>
>>107461085
no, i will buy a Moondrop Old Fashioned™, pre-order NOW at your retailer of choice for only 24.99
>>
>>107460698
how did she get a psvita in 1983
>>
File: 20251206_133010.jpg (2.29 MB, 3000x3582)
2.29 MB
2.29 MB JPG
Lets go
>>
>>107461200
not a bad choice with the Fola. they sell a pos with the same driver for $500, so good job.
>>
>>107461085
>>107461142
Obsoleted by lcd-gx with fox ears.
>>
File: GC_20250406_154226462.jpg (2.25 MB, 3840x2160)
2.25 MB
2.25 MB JPG
Still using my Letshuoer D13
>>
>>107459911
Ultimate noise cancelling as well.
>>
>>107461357
Unironically there actually is apparently such a thing as deaf supremacists who believe deaf people are the master race.

They started and are still effectively centered around Gallaudet University.
>>
File: -1089681309-108445856.jpg (273 KB, 1500x1754)
273 KB
273 KB JPG
>>imma show this boomer
>>
>>107461310
these will make you deaf.
>>
File: balance.png (104 KB, 2000x1217)
104 KB
104 KB PNG
Barely OK channel matching, but otherwise I like the Balance. The comfort is above average but unfortunately the vent is mostly fake. Its still one of the most open IEMs out there but between this and the Illustrious, its not even close. It isolates slightly less than the Fola, which is also more open than your average single DD.

Sound is decent, I hear the standard single DD 10K+ treble peak, but its not especially bad and everything else is basically where it should be for a single DD. If you've bought more than a few 1DD FOTMs you probably know exactly how FR sounds. This and the Fola sound almost identical actually, but I'd say the Fola is the better package on sale because it has a modular cable with USB C. What I will give the Balance credit for is coming with a nutsack which puts it into the same class as kilobuck IEMs like the Softears Turii.

>>107461224
The $500 one is great actually
>>
File: Fola.png (97 KB, 2000x1190)
97 KB
97 KB PNG
>>107461580
The Fola also takes a mild L for channel matching. Tanchjim fell off? On the other hand the Fola shells don't have the Origin bulge so the comfort is improved.
Sound wise this is almost the exact same as the balance, and pretty much the same as the Origin as well with maybe a bit less treble. There's no reason to buy the Origin anymore, considering this has a better looking design (in my opinion), a better accessory package and slightly better tuning for a lower price.
>>
>>107461580
>The $500 one is great actually.
not $400 greater than Fola. there's only so much implementation you can do to maximise the same exact driver.
>>
>>107461558
Nope
>>
File: 1743087871041924.png (897 KB, 1540x2180)
897 KB
897 KB PNG
DONGLE SISSIES

OH NO NO NO NO

AHAHAHAHAHAHAHAHA
>>
>>107461960
without directly replying to anyone in particular, you're just shitting up the thread. and embarrassing yourself
>>
>>107461668
Its only competitor is the Psyche so its actually worth $2000.
>>
only problem with dongles is the cable will get bent to death at some point b/c they can't use copper thicker than a strand of hair anymore
>>
the best dongles under $200 are ru7 and up6
>>
>>107462072
>only competitor
>2DD/4PL/2BA
>VDSF tuning
vs.
>1DD
no pos is worth $2K, let alone one from Moondrop.
>>
File: 1717585752358124.png (991 KB, 1280x960)
991 KB
991 KB PNG
>>107462329
it's not a problem for my apple dong, just send it to any 3d print farm and take the opportunity to print an eartip case too
https://www.thingiverse.com/thing:5024824
>>
>>107462551
does that work for pocketing a phone+dongle? normally you'd bend it behind the phone with the audio jack facing you
>>
>>107461391
and now they post on 4chan on a thread called /iemg/
>>
>>107462382
>still talking about drivers
Bro...
>>
>>107463123
Wow, very clever and funny anon!
>>
Why can I hear the rumbling through placing my elbow on my desk when I can't hear it through my IEMs
>>
>Flat-Measuring Speakers Actually Sound Worse, Says Designer Behind $500,000 Speaker Systems
Love when phone sends me articles like this. And as always it's same old retardation
>“Flat is flat says nothing about the quality what comes out,” he said. “It just says something about the SPL level.”
of course
>His focus is on timing and transient response, how quickly a driver starts and stops, which he considers “so much more important than frequency response.” These qualities are harder to capture in a frequency graph, and Børresen argues they’re what separates good speakers from great ones.
it's literally always the same fucking shit
>>
>>107463295
nice, where can I sign up to your blog?
>>
>>107461200
how do they sound? whats the difference?
>>
>>107461580
>What I will give the Balance credit for is coming with a nutsack which puts it into the same class as kilobuck IEMs like the Softears Turii.
Whats a nutsack (in this context)?
>>
File: intuaura.png (13 KB, 1137x269)
13 KB
13 KB PNG
>>107461580
>Barely OK channel matching, but otherwise I like the Balance.
I thought this was supposed to be the usp of the Balance. It says they check each pair by hand to make sure the channel balance is perfect.
>>
>>107463398
he's talking about small mesh pouches which are sized to hold the iem ear pieces individually
>>
>>107463444
ah ok
>>
>>107463441
"channel matching," for nearly all manufacturers is ~2db tolerance. better manufacturers and your luck determine how much better or worse your pos is
>>
>>107461580
how do I have a separate EQ profile for each channel
>>
>>
>>107463664
Select/deselect "L" or "R" in your eq software
>>
>>107461085
grado is the granddaddy of the chink harman
>>
>>107463669
Is that how the Fola looks like? Damn they're ugly as fuck. Only a tranny would wear those in public.
>>
>>107463244
I am. what's your issue?
>>107463459
>early all manufacturers is ~2db tolerance
source? is that a manufacturing standard somewhere?
>>
>>107464076
NTA but usually most manufacturers will "adhere" to something like that.
From the few I've talked with, channel matching is only considered a big issue (ie warranty viable) when it's in a wide range and more than 3 dB. I agree with anon, most manufacturers will have tolerances in those ranges, and more established brands will tighten that more (eg Tanchjim).
>>
>>107461668
and the fission has the same driver for $100 less
>>
>>107464189
I keep forgetting that one lol. yes,
$199- Fola
$129- Fission
$109- Nora
$259- Origin
$600- Origin Lost Manor
all using the same DMT5 driver
>>
>>107464076
People don't buy Psyche or Origin LM for the drivers.
>>
>>107464301
Yeah only trannies buy those
>>
>>107464301
why don't you illuminate me then? what are they paying for?
>>
File: 1734389631555032.jpg (264 KB, 2014x1000)
264 KB
264 KB JPG
>>107464316
I don't know, take a wild guess.
>>
>>107464316
to flex on the poors
>>
>>107464316
lol
>>
File: IMG_20241110_1227437082.jpg (2.33 MB, 4153x4153)
2.33 MB
2.33 MB JPG
I am new to IEMs. I just bought the Celest IgniteXBeast from Amazon for Black Friday. I figured for $6 I can just have a pair of wired earbuds to throw in my bag in case the wireless run out of juice. I gotta say these are absolutely insane for the price. They need heavy EQ'ing if you want strong bass, but at least the driver can handle deep bass without distorting. If all sub $10 IEMs sound better than standard buds at sub $10 then I have become a believer.
>>
>>107464652
>at least the driver can handle deep bass without distorting.
literally every iem in existence can do just thistr
>>
>>107464665
If you give it enough volume it will distort, but I mean it's got really good performance for what it is. Glad to hear this is common on IEMs. I'm damn near ready to go down the Aliexpress rabbithole on cheap IEMs. Probably gonna get some QKZs next since they seem to be everywhere, like an IEM venereal disease. Are having balanced armatures along with dynamic drivers practically a necessity for good sound reproduction in an IEM, or is it marketing fluff?
>>
>>107464716
>Are having balanced armatures along with dynamic drivers practically a necessity for good sound reproduction in an IEM, or is it marketing fluff?
for distortion, having BAs is bad and that's probably what you're hearing
>>
>>107464760
Well the distortion only comes in when the volumes are at levels that become uncomfortable over time, the sort of thing you'd expect from any speaker in any device. The question was more in regards to just general listening. It was either these or the Celest WyvernQing, and the additional balanced armature sold me on the BeastXIgnites. I'm sure at $6 either would have been a great deal.
>>
>>107464791
honestly if you're hearing distortion, it means that you're listening waayyyy too loud (for most iems)
>The question was more in regards to just general listening.
it all depends if the drivers are used to create something you like, and this something is frequency response (FR)
more drivers means that there are more ways to shape the FR to whatever, but whether you will like this FR is something you'll have to figure out
>>
>>107464844
>create something you like, and this something is frequency response
I prefer better drivers that actually sound like it without needing an eq crutch that still doesn't cut it.
>>
File: 1_1.jpg (1.26 MB, 2592x1944)
1.26 MB
1.26 MB JPG
>>107464844
I just bought the Celest WyvernqQing since they are $6 also, and I will compare to see which sounds better.I mainly got them cause I was looking for a pair of earbuds for my bro with Down Syndrome, for Christmas. He's always damaging the cords cause he's always using them, so I wanted to find something that you can just swap the cord out and he can keep rocking. His dad buys him the earbuds you can find on Aliexpress for $1 each, but at the gas station for $15, cause he's an idiot. He justifies the behavior with "my boy is worth paying $15 now and then"....like geez you redneck moron, if he's worth it then buy him something nice that you can easily repair.
>>
>>107464936
I have yet to come across anything that I never want to EQ, it's all a matter of degree of how far it misses the mark. Even if there was a perfect curve out of the box it doesn't change the fact that all music isn't mastered to fit that curve, or my tastes, so even then an EQ would be helpful.
>>
>>107464936
and most pos have shit FR or are shit products, it's very hard to have both
>>107464943
honestly you could buy those very cheap IEMs like the KZ Dawn in bulk
>>
>>107464999
If I am going to have to buy anything in bulk it will be the cables. Looks like these need recessed plugs, hopefully they are easy to acquire and affordable.
>>
>>107464972
>I have yet to come across anything that I never want to EQ.
you're particular with EQ, nothing wrong with that.
>>107464999
>and most pos have shit FR
at least you admit some pos don't have these problems
>>
>>107465070
>at least you admit some pos don't have these problems
for some people it works, personally i've never heard of an IEM that is good enough to warrant listening to without EQ
>>
>>107465085
the right way to listen, for you, is only the right way, for you.
>>
>>107464943
most of this thread may as well have downs syndrome so your brother is in good company
>>
>>107464999
In the future I might just pick up whatever cheap IEM there is in bulk if he doesn't keep up with the cables. They probably won't keep up with the cables, his dad has an almost criminally low IQ.
>>
>>107465085
>for some people it works, personally i've never heard of an IEM that is good enough to warrant listening to without EQ
Aful Explorer
>>
Best IEMs for someone with tinnitus?
>>
>>107465513
Xuan NV
>>
>>107464936
You are not hearing drivers bro. How many CRN fiascos need to happen before you learn.
>>
>>107464791
Clipping comes at higher volume. There's an inherent level of distortion that stays the same at every volume.
>>
>>107465513
any IEM without EQ
>>
File: file.png (83 KB, 1120x624)
83 KB
83 KB PNG
>>107459929
Worse isolation
>>
File: file.png (643 KB, 2024x3484)
643 KB
643 KB PNG
>>107467130
Channel balance, compression, THD. Measured with the shallowest insertion. Subjectively there's a fairly wide 10kHz peak, 5dB Q=2, 6.7kHz peak is lower than usual, 3dB. During a sweep I heard two tones during 200Hz-1000Hz so I expected the distortion to be worse. The silhouette of p50 is smaller than g10 but p50 is much taller, for me the fit is less secure. I'll rock it for a couple of days but will probably stick with g10.
>>
Are most iems huge or do I just have small ears? The only iem I can wear without any discomfort is Moondrop Lan. I really liked the sound of Hexa but the nozzles are huge and even with s-size spintips they are uncomfortable.
>>
File: 1754728204682896.jpg (1.26 MB, 2754x2754)
1.26 MB
1.26 MB JPG
>>107467239
Many such cases.
>>
>>107467239
yu9 makes IEMs with extra thin nozzles. But it's BA pos.
>>
File: IMG_0349.png (2.22 MB, 604x3379)
2.22 MB
2.22 MB PNG
>>107464760
>>107464844
Distortion comes from the pos having a price tag above $50. USD is THD.
>>
File: IMG_0504.png (178 KB, 680x680)
178 KB
178 KB PNG
>>107464936
Holy cope and hearing loss. EQ your pos gweilo
>>
File: RU7 + TA-66.jpg (159 KB, 1280x853)
159 KB
159 KB JPG
More 1-bit for your bit-perfect RU7 DAC

https://files.catbox.moe/fzps9g.wv
https://files.catbox.moe/xg9bwv.wv
https://files.catbox.moe/5075th.wv
https://pomf2.lain.la/f/m45bgo3n.wv
https://pomf2.lain.la/f/ytqdjex.wv
https://pomf2.lain.la/f/p829nlyd.wv
https://pomf2.lain.la/f/dlwl52o.wv
https://files.catbox.moe/gt1amq.wv
https://files.catbox.moe/vhtjt4.wv
https://files.catbox.moe/gh3y1p.wv
>>
any suggestions for a short 2.5mm/2pin IEM cable preferably cloth sleeved opposed to the usual. Looked at Xinhs but they dont seem to offer non traditional sleeving.

looking for something to pair with my Qued5k so like 50cm give or take total so I can start clipping it higher and not have oodles of spare cable.
>>
>>107468021
50cm is uncommon, you can order a custom cable on aliepress, lunashops online store.
>>
>>107463295
How quickly a driver starts and stops literally is frequency response.
>>
most retarded post on iemg award >>107468499
>>
>>107468778
Never read a book award.
>>
File: CEA2034 -- Borresen X3.png (98 KB, 1600x900)
98 KB
98 KB PNG
>>107463295
>Børresen
$11,000 btw
>>
>>107468875
Zoomer party lingo award
>>
Any way to recommend using IEM for desktop gaming but getting them wireless? Was thinking of using my Q5K but unsure if bluetooth latency would play a significant role or if bluetooth has gotten a lot better with that lately on 6.0
>>
wiredbros we had 0ms for over 30 years while bluetooth 9.0 still lags like a motherfucker despite how much they try
we literally just keep winning
>>
My Fiil T1 Lite earbuds finally gave out on me, they served me well for several years, and I liked how they sounded. I'm tempted to rebuy similar ones but I'm sure the budget tws iem market has had to advanced since then. So what's the recommended budget ($50 and under) TWSs in current year? Are Moondrop ST2 ultras or Roseselsa Ceramic X any better?
>>
The best, highest-quality pos experience. The whole chain in reverse order, from pos to source:
>IEM
Subtonic Storm, preferably the revision. BAs and ESTs for microscopic texture and extremely fine details. Tuned to the FR of Genelec speakers in a treated studio, including all the reflections, resulting in highly natural sound signature. Neutral doesn't mean boring with Subtonic Storm.
>Cable
Any high-quality cable with silver wires, gold- or platinum-plated for the best conductivity and that "prestige" and "LTD" feel. Plugs coated with beryllium and mountain quartz, for additional techs (beryllium) and transcendental, immeasurable sound experience (quartz).
>Amplifier
Tubes or fuck off. You want to warm up the sound just a bit and make it organic. Sounds in real life aren't clinically perfect, that's why we want subtle, natural distortion and saturation in our audio, without losing details - in fact, they'll be more pronounced.
>DAC
R2R. Reject mOdErNiTy ;^) - embrace TRVDVTIVN. Let's go back to the 80s, when DACs were built with love and every resistor was hand-picked. We're going for that vibe - a relatively simple, traditional DAC with meticulously matched resistors. Of course, it also has to have a clean-sounding amp to preamplify the sound before it goes to tubes.
>Source
Anything that plays bit-perfect audio. It may be the most expensive Astell or Xperia Z3 scavenged from the dumpster - it doesn't matter. All you need is a lot of space, USB host feature (for the DAC) and a good app for bit-perfect playback.
>>
>>107467130
Checks out with their "open-back" design, even if it got "closed" with customization.
>>
>>107469018
I'll take it over not knowing that IR=FR.
>>
>>107469236
There are 2.4GHz TWS but they still have like 30ms latency. You will not get bluetooth improvements on desktop any time soon, they must be supported not just by the buds and the transmitter but also by the OS itself, and no desktop OS supports BLE audio at all(where all the latency improvements happened) and barely any TWS support it.
>>
>>107467557
If I had known that this picture is going to be reposted so often, I would have spent more than two minutes making it. That typo makes me cringe everytime...
>>
>>107459856
I'm the photographer of the Miku DAP that was used on this thread lol.
Mine had the battery issue until this Friday and then it randomly went away. Battery now seems to be working normally
>>
>>107466372
>You are not hearing drivers bro.
what am I hearing?
>inb4 FR
>>107466397
clipping also comes from the audio itself. not every bit of audio is kept below clipping, even when rendering to whatever format, an audio signal can still be clipped by only the audio itself.
>>
The Jeet Mind Cannot Comprehend The Time Domain
>>
>>107471000
the drawing is derpy so you lucked out
>>
How does my rockboxed ipod classic compare to modern pmps? Cost aside, what kind of technological advancements have been made in the space?
>>
>>107471103
You're hearing the marketing blurb, the faceplate and then FR, in that order.
>>
>>107471160
vast. you can plug a ru7 into a modern pmp but not vintage ipod
>>
>>107471170
You're also hearing the anime girl on the box.
>>
>>107471192
Costs more than the IEM itself.
>>
>>107469313
buy chu2 and az09 should run you about $25
>>
>>107469753
>You want to warm up the sound just a bit and make it organic
mumbo jumbo. adding tube distortion to audio doesn't make it sound more "organic", some people simply prefer that added tonality.
>>
>>107471200
Even the cable is more materials and manufacturing than the driver
>>
will FRschizos ever realize the time they spent fortunetelling charts would be better spent on EQing
>>
>>107471213
And GPU/CPUs are made from sand, but your average chang can't build one in his backyard. Your point? Material cost alone is often meaningless if you don't count the investment in the factories and research.
>>
>>107471213
incorrect
>>
>>107471273
>>107471292
You don't sell CPUs for cheaper than sand, but you do sell IEMs cheaper than the cable and tips that come with them. The IEM itself has a negative value.
>>
>>107471361
iems aren't made of cables and tips you colossal retard
>>
>>107471361
>The IEM itself has a negative value.
how do you come up with this shit?
>>
File: IMG_0278.jpg (50 KB, 521x383)
50 KB
50 KB JPG
>>107471361
TRVTH NVKE!!
>>
>>107471585
>>107471467
your pos is recycled e-waste from the shenzhen dumpster and for some, the chinese government subsidizes it through aliexpress coins, coupons and voucherd
>>
if you ask ai to make your eq presets, you can have double the placebo and double the techs from fucked up fr
lock in boys
>>
File: 1763954790984962.jpg (913 KB, 3024x4032)
913 KB
913 KB JPG
How's the cable on Fission? Thinking of grabbing this pos.
>>
File: 1752267204503837.png (52 KB, 1136x495)
52 KB
52 KB PNG
new target dropped. looks like 5128DF + shelf filters, but not the filters that are on the site (105 Hz I believe), but rather filters that look like the ones from the latest harman paper (iirc 200-ish Hz lowshelf)
>>
>>107472323
Their best stock cable. The Fission to me is Tanchjim's most complete product.
>>
>>107472190
>worst nation in regards to harming the environment
>somehow responsible enough to recycle plastic for pos
btw, which shenzhen dumpsters, specifically? google maps that shit, I want to see a dumpster devoted to pos
>>
>>107472344
>its just DF + a simple high shelf cut
Its what my typical target for EQ ends up looking like, yeah - listener
it's the target for troons with low T
>>
>>107472382
it goes more like this:
>factory makes a shitload of drivers
>pos flops, drivers end up filling dumpsters and landfills
>your company digs it up and sells you the recycled ewaste
>First In First Out means the oldest shenzhen dumpster driver is sold at Best Buy, Amazon, etc. by name brands like Sony etc
>aliexpress uses the latest driver (all the same one)
>>
>>107472585
did he explained it somewhere, especially the filter parameters?
>>
>>107472631
the driver itself has negative value because you're hauling someone else's garbage for them. meanwhile copper and silver cables never get thrown out, intrinsicly having more value than driver
>>
>>107472644
https://forum.headphones.com/t/musings-re-harmans-headphone-iem-preference-adjustments-and-how-they-relate-to-speakers/25898
>>
>>107472702
>wants headphones to sound like speakers
>has no speakers
What the fuck did he mean by this.
>>
File: 1734289693861854.png (89 KB, 1136x958)
89 KB
89 KB PNG
>>107472702
thanks. so in this post he says it's 500 hz, -5 dB, 0.4 q. I played around in his eq playground, and he apparently changed it to 1000 hz, -5 dB, 0.4q
>>
>>
>>107472631
>>107472695
source?
voices in your head don't count
>>
>>107459612
>https://rentry.org/consoomer_guide
>Aful Explorer (dark)

Whar does dark mean?
>>
>>107472945
opposite of bright
>>
>>107471114
Headpos Law
>>
>>107472977
beecha?
>>
>>107472945
Thick bass low treble.
>>
>>107472863
source is I opened your pos and it's the same driver as my pos
>>
>people actually visit the consoomer guide
>>
/iemg/ Buy Guide
$2 Dawn 1DD
$3 EDC Pro 1DD
$4 Rue 1DD
$4 Luki 1DD+1subwoofer
$5 Konoka 1DD+1BA+1subwoofer
$5 Kunten 1DD
$7 Castor 2DD
$7 Krila 1DD+1BA
$8 Venus 1DD
$10 QKZ x HBB 1DD
$11 TRN Lucky Bag (5 iems)
$12 Rosefinch 1DD
$12 GATe 1DD
$13 Chu II 1DD
$14 Bunny 1DD
$14 PR2 1planar
$15 Luna 1planar
$18 Decet 5DD
$20 LF3 Pro 1DD+1EST+1BA
$20 ST7 2DD+5BA
$30 VX Pro+ 1DD+8BA

/iemg/ approved gear
$0 Apple Dongle
$150 TA-66
$175 RU7
>>
Stanford approved Buy Guide
$0 Samsung Coaxial drivers freebie IEM
$0 PEQdB
>>
Wish I wasn't poor
>>
>>107472945
it is for those that still have intact hearing
>>
File: IMG_20251126_190431.jpg (3.34 MB, 4000x5333)
3.34 MB
3.34 MB JPG
>>107473042
>>107473114
Obsoleted by fox IEM.
>>
>>107473453
post fox tail buttplug
>>
File: IMG_20250910_212431.jpg (2.24 MB, 4000x5333)
2.24 MB
2.24 MB JPG
>>107473461
>>
File: graph (1).png (767 KB, 2400x1038)
767 KB
767 KB PNG
Challenge to EQ Guidezo!! Match the IR of a multi-BA and 1DD using minimum-phase EQ.
>>
>>107473928
Should be possible with IIR all-pass filters, trivial with FIR. The other way around is only possible with FIR.
>>
>>107473928
>just make an IEM worse
Uhh why.
>>
>>107473928
>>107473954
AI says otherwise
"Because they’re confusing minimum-phase EQ with arbitrary phase manipulation, and assuming “impulse response” just means “phase + FR,” which it does in systems theory — but real IEMs are not minimum-phase devices across the whole spectrum, so you can’t just “EQ the IR” like you’re sculpting clay."
>>
>>107473928
>>107473954
"Every linear, time-invariant (LTI), minimum-phase system has a 1-to-1 mapping between:

its magnitude response (FR)

its phase response (and thus its impulse response)

So in THAT idealized world:

If you match FR, you automatically match IR.

Because minimum-phase systems can’t “hide” phase behavior separate from magnitude.
You tweak FR phase locks in accordingly."
>>
File: 1751950644979743.png (213 KB, 5086x1542)
213 KB
213 KB PNG
>>107474053
That's because chatgpt lost.
>>
>>107473928
>>107473954
Multi-BA + DD hybrids are not minimum-phase due to:

acoustic crossovers

multi-bore path delays

damping differences

driver offset distances

venting and compliance

physical time-of-flight differences

tube resonances

These create non-minimum-phase behavior — meaning:

phase doesn’t follow FR

impulse responses differ even with matched FR

no minimum-phase EQ can replicate them

This is why the “challenge” is basically:

“EQ your way out of physical time delays, mechanical resonances, and multi-path interference.”

Which is impossible with:

minimum-phase EQ (IIR or analog-like)

normal parametric EQ
>>
>>107473928
>>107473954
Why did someone say “Should be possible with all-pass filters or FIR”?

Because in DSP, if you allow arbitrary phase manipulation:

all-pass filters = phase change without FR change

FIR linear-phase convolution = you can sculpt any IR

So yes — in pure digital DSP, you can replicate any IR of any system if:

you can freely modify magnitude and phase

you’re not limited to minimum-phase filters

you’re not bound to physical acoustics

But IEMs aren’t DSP systems.
You're EQing a physical resonant tube + drivers + crossovers + ear canal.

They’re assuming:

“EQ” = full DSP FIR convolution
When the post says:
“minimum-phase EQ”

Meaning:
No arbitrary phase control
No FIR convolution
No independent IR shaping

Which makes the “challenge” actually nonsense.
They think they can EQ impulse response because they’re mentally simulating a DSP filter, not a physical IEM.

In a physical IEM:

you can’t EQ cross-driver delay

you can’t EQ tubing-induced phase wraps

you can’t EQ acoustic path length differences

you can’t EQ non-minimum-phase dual-driver interference

you can’t EQ crossover-induced time offsets

So the real situation is:

Minimum-phase EQ CANNOT match the IR of two IEMs that differ in physical driver layout, acoustic geometry, or crossover topology.

They’re conflating:

DSP domain (where IR matching is possible)

with

Acoustical domain (where it absolutely isn’t)
>>
>>107474060
>>107474067
>>107474075
Debunked >>107474064
>>
>>107473928
>>107473954
Minimum-phase EQ can’t undo non-minimum-phase acoustics. You can’t EQ driver offset or multi-path delay.
You’re confusing DSP convolution with physical IEM acoustics. Not the same sandbox.
If the system isn’t minimum-phase, matching FR doesn’t match IR. Multi-BA hybrids aren’t minimum-phase devices.
rip bozo
>>
>>107474084
You're confusing FR with magnitude response. Read a book.
>>
Minimum phase IEM + minimum phase EQ will always stay minimum phase. If you to match a non-minimum phase IEM you just use non-minimum phase EQ, problem solved.
>>
>>107474064
No all-pass or FIR was used here—this is vanilla minimum-phase EQ (e.g., biquad filters in a chain), proving the challenge is at least partially met without extras. The low errors suggest near-perfect magnitude + minimum-phase matching yields IRs indistinguishable for most listeners (per psychoacoustics; group delay <2-3 ms is inaudible).
>>
>>107474064
You EQ'd including phase, not minimum-phase EQ.

The resulting IR matches… because a DSP convolution filter can literally sculpt any IR you want.

This doesn’t demonstrate anything about physical IEMs, acoustics, or minimum-phase limitations.
>>
>>107474064
The original claim was:

“Match the IR of a multi-BA and 1DD using MINIMUM-PHASE EQ.”

Minimum-phase EQ means:

You CANNOT independently adjust phase

Phase must follow magnitude

You get no control over cross-driver delay

You get no control over non-minimum-phase behavior

You CANNOT reconstruct a non-minimum-phase system from a minimum-phase approximation

Their screenshot shows PHASE-EQ’D / FULL DSP correction, not minimum-phase EQ.

They didn't do the challenge.
They changed the rules and declared victory.
>>
what did we learn, /iemg/?
>"Can you replicate the IR of a hybrid or multi-BA with minimum-phase amplitude EQ alone?"
no
>>
so chatgpt won?
>>
>>107474124
You can sculpt digitally any physically existing IEM you want. And an infinite number of physically impossible IEMs.
>>107474150
Well chatgpt here >>107474115 said it is possible, don't you trust chatgpt?
>>
>using stock chatgpt
>based on reddit and headfi pseudoscience
the least you could do is feed it some books on electroacoustics and control theory
>>
>>107474166
try this exercise: see if it can debunk itself or have another llm debunk it.
>>
>used two bots to read an image
>bots massively contradicted each other
Now you know why nobody takes you seriously.
>>
chatgpt actually won this round, damn
>>
>>107474189
you challenged nothing. complaining doesn't help, either.
>>
>>107474202
which one
>>
>>107473348
I'm not even poor but I still spent $50 on 40 IEMs and bought a TA-66 + RU7 for them
>>
File: 1735087046266581.png (378 KB, 660x572)
378 KB
378 KB PNG
>>107474224
40 bad IEMs.
>>
israelgpt generate me the best iem for a sexual deviant bbc fetishist cuckold
*beep boop*
your iem is: fox iem
>>
File: 1758354532386874.mp4 (1.4 MB, 464x688)
1.4 MB
1.4 MB MP4
>>107474237
Endgame.
>>
>>107474067
>Multi-BA + DD hybrids are not minimum-phase
you don't need a word salad to prove they are not minimum-phase. you need just 1 measurement
which retarded chatbot obviously can't provide. meaning they are minimum phase until proven otherwise
>>
>>107474208
>here's unfiltered unlimited chatGPT drivel it can generate in fraction of a second in unlimited quantities
>please challenge it
I wish you had a capacity to understand just how retarded you are
>>
I thouthe the app3 was supposed to be foam? mine look like silicone
>>
why would I use in ear monitors when I can use speakers?
>>
>>107474299
outside silicone, but inside is foam
>>107474300
because you have shit taste in music and should feel a moral obligation to not torture those around you
>>
>match the IR of this IEM
>ok
>no not like that!
Lol
>>107474299
The foam is inside the silicone.
>>107474300
When you go outside and don't have brown skin.
>>
>>107474300
for different, even specific use cases from one another. that's why
>>
>>107474300
Noise isolation
Binaural audio
At night
>>
>>107474300
gayming
>>
>guidezo dead
>editorzo dead
>consoomerzo dead
>foxzo alive
sus!
>>
help i bolted an aliexpress driver to the end of a trashcan, used a rig, tuned it to harman target and it still sounds like trash
>>
>>107474577
girugamesh
>>
>>107474660
that's like 2 people, max. and one's a jannie
>>
>>107474235
name an IEM you have that's better than Luki/Konoka then
>>
>>107472977
>>107473364
>>107473011
Thanks
>>
>>107474300
because you aren't a hermit that avoids society and you want to listen to music while being courteous to the people around you when in public
>>
what's a good audio player if i want to get something separate from my phone for shits and giggles? the walkmans look pricy
>>
>>107469753
>"The best, highest-quality pos experience"
>pos "Tuned to the FR of Genelec speakers"
>good app for bit-perfect playback

motherfucker really thinks he's "bit-perfect" while using EQ. I love it when these people spend top dollar on gear and still can't wrap their heads around it. it's like crack to me.
>>107475481
Hibys are pretty decent they have more than a handful to choose from
https://store.hiby.com/collections/music-player
>>
Techs are literally end game. Once you've achieved perfection the only thing that fills the void is endless schizophrenia. You know it in your heart to be true. Audio gives me limitless power made manifest in my own personal tulpa that is like no other. I hear the sound of God, the sound of the universe itself and it tells me to spread the message. Hear hear!
>>
>>107475481
echo mini if you want to try something retro
>>
>>107475481
another phone
>>
>>107475580
>EQ
Not needed at all with that setup. Everything, from DAC to amp to pos is already perfect.
>>
The Jeet Mind Still Cannot Comprehend The Time Domain
>>107475580
>>
>>107475778
>Not needed
>>107469753
>Tuned to the FR of Genelec speakers in a treated studio, including all the reflections, resulting in highly natural sound signature.

tell him, not me :p
>>
File: DDRW_EmiW.png (1.38 MB, 1920x1080)
1.38 MB
1.38 MB PNG
I want to use wireless IEMs for rhythm game(s) (DDR in particular for a start)
I hear the space travel 2 have a low latency mode, anyone can give me a qrd on how is it? what codec does it use for that? Is that mode compatible with SBC-XQ?
Any other IEM on that price range with low latency mode I should look into?
>>
>>107476373
get the JBL one with the 2.4ghz dongle. bluetooth will always have latency.
>>
>>107476862
>$165
lol.
lmao.
Look man, I know that bt will always add latency but for my usecase I can just recalibrate the audio sync for my games and get a good enough result.
>>
>>107477064
>recalibrate the audio sync
*to a certain degree, I must add, things start to get wonky if I get past the ±0.1s sync window.
>>
>>107459612
How much better does my music sound with miku player?
>>
>>107475788
The jeet still shits on the bits.
>>
>>107475851
>>107469753
>IEM
>tuned
For what ear canal, head, pinna and insertion depth? Do you have "average" HRTF? Probably not.
>>
>>107477912
hello, rat
>>
>>107475275
q1 pro
>>
>>107477133
like 7%
>>
New AliExpress Codes, they can now be collected

$2/15: IFPQD2T4 - IFP7NJPY
$4/29: IFP8I9WN - IFPBWDEZ
$7/49: IFPTEUG1 - IFPP9D3U
$10/79: IFPI9ORK - IFPXFJUZ
$15/109: IFPCJUY2 - IFPLAIUR
$20/159: IFPITGE8 - IFPBGU3N
$30/249: IFPUOOLY - IFPYNPDH
$45/369: IFPUVXQZ - IFPKANVN
$60/469: IFPNTPDC - IFPYZRJ5
$65/569: IFPSTPHD - IFP6W0XA
>>
File: moondropold.jpg (64 KB, 800x800)
64 KB
64 KB JPG
>>107459612
Just ordered these POS, graph looks okaaay just no bass as expected. Anyone else that got these?
>>
Etymotic ER2XR utterly and ruthlessly mogged every chifi under $500. This shows that Gweilo pos is better than Zhang pos.
>>
>>107475851
It means the pos itself is acoustically tuned to Genelec speakers sound signature, retard. As I said earlier, no EQ needed.
>>
File: 1741417079734829.png (3.74 MB, 1800x1200)
3.74 MB
3.74 MB PNG
>>107478900
Mogged by zhang on its own turf.
>>
File: 1749027947060077.png (268 KB, 720x404)
268 KB
268 KB PNG
Let me guess.
>>
>>107479053
insert once, enjoy T E C H S for the rest of your life
>>
>>107478896
On ears are so uncomfortable, why do people even bother.
>>
never going back to in ears after getting a bose quietcomfort
>>
hi fags, tanchjim bunny or truthear gate?
>>
>>107479805
I paid $5 for both they're w/e
>>
What's a good entry level PMP in the $100-$200 price range that has solid bluetooth? A lot of reviews make it out to be a typically iffy feature from what I can tell.

Looking for something to pair with my wf-1000xm3's for music, asmr, audiobooks. Probably just for at home/in bed use since I have enough shit to carry around at work as is.
>>
>>107459612
Wtf is an in ear monitor and why are they better than regular headphones?

Some guy in another thread claimed that $18 pair was better than normieware for over 100?? Is this true bros
>>
>>107480554
Yeah, bunny dsp
>>
>>107480541
5 year old android flagship phone
>>
File: 1757189178319414.png (1.15 MB, 1920x1080)
1.15 MB
1.15 MB PNG
>>107459612
Not sure if this is the thread to ask, but I feel like sound-autists here would know about it.

I want to buy a bluetooth stereo speaker, but I've only ever bought headphones so I know nothing about it. Is $30 a decent price? What are the things to look for or avoid? Doesn't need to be perfectly crystal clear, it's bluetooth after all, I just want something at least decent.

Asking because normalfags are retarded and will rate 5-starts for shitty sound if it has boosted base, so reviews are pretty useless.
>>
>>107478926
:p it's a warzone in here when it comes to eq, you were friendly fire
>>107479053
kek
>>
File: 1749423361874963.jpg (592 KB, 1264x2780)
592 KB
592 KB JPG
listening to ratchet and clank soundtrack (stereo ost) ripped from YT and converted to flac for fun, all on my tea pro's with a DDHifi e3 + e3m, very comfy.
>>
File: 1750120485548482.jpg (525 KB, 3072x4096)
525 KB
525 KB JPG
>>107481383
forgot to mention this is what it looks like with magsafe on a OnePlus 13R case, why do you guys even buy daps again? My phone has a physical DND dwitch and oxygenOS 15/16 has anti audio ducking tucked away somewhere in the settings (not that this even really bothers me)
>>
>>107480554
>Wtf is an in ear monitor
Just an in-ear headphone, really. They're sometimes referred to as in-ear monitors because they first got popular among musicians who used them for on-stage monitoring.
>why are they better than regular headphones?
They may or may not be, depending on what you're looking for and what you mean by "regular headphones". General advantages include:
- much smaller and more portable than around-ear or on-ear headphones
- much better isolation and bass reproduction than earphones
- possibly very stable fit (in particular with foam eartips or IEMs/eartips that are custom molded to your ear)
>Some guy in another thread claimed that $18 pair was better than normieware for over 100?? Is this true bros
Maybe. Depends on the particulars and what's "better" to you.
>>
File: ChordDAVE.png (3.19 MB, 1800x1014)
3.19 MB
3.19 MB PNG
>>107474660
If anyone cares I'm still here, still demoing new stuff (picrel) but haven't had the time to write out meaningful impressions so I didn't bother posting
>>
EQ is not free.
>>
>>107481383
you usually don't convert youtube music to flac, you download the opus instead and leave it like that. the only times I convert youtube music to flac is when I actually need to edit the audio file in some way, then instead of reencoding to a lossy format I use flac
>>
>>107478896
No, fuck on-ears.
>>
>>107481728
>he bought sharur's preset
Bro...
>>
>the avg iemg user
>>
>>107481930
>mfw the uncomfortable iem cable only costs $6767.67
>>
>>107481354
Rtings has measurements and binaural recordings which can get you a good idea about the differences between them: https://www.rtings.com/speaker
That said, none of these small Bluetooth speakers sound truly decent to me. It's just physically not possible for something that small to reproduce real bass. Typically, everything below about 200 Hz is completely missing, which is a big chunk of music. Dynamics are severely limited, they simply don't get very loud and compress and distort noticeably at higher volume. Most of them don't have good treble because they lack a dedicated tweeter. The best I can say about them is that they at least sound significantly better than phone speakers.
>>
>>107480554
>why are they better than regular headphones?
They don't make you bald.
>>
File: 1734149244046542.png (359 KB, 736x736)
359 KB
359 KB PNG
>global eq set to raw 5128DF
>adjustable highshelf in my music player
life is good
>>
>>107471160
modern pmps are leagues leagues ahead in every department except one, clickwheel. there are plenty of pmps with scrollwheels but none as good as the ipod clickwheels imo.
>>
>>107482696
hi listener
>>
>>107483368
I mean, up until now I used the harman filters in my music player, but I like the idea of reducing the number of filters, so the highshelf at 1k is a pretty good idea
>>
why does everybody in the audio scene look like some sort of deformed untermensch? how do we fix this problem?
>>
>>107483567
don't be SEA
>>
File: 1000073680.jpg (51 KB, 686x386)
51 KB
51 KB JPG
>>107483572
even the whites look dysgenic
>>
$0.01 Kunten arrived im hooking it to my ru7 + ta-66
>>
>>107483567
im bulking this winter and doing my part
>>
USB Audio Player stopped working for OS-wide EQ, what do I switch to?

Also, what should I buy next in the £100-£175 range? I'm bored of my SuperMix 4's.
>>
>>107484102
idk i use hibymusic and (or) magisk
>>
>>107481930
Caleb is the best reviewer from the headpos.law website
>>
>>107484102
buy a dsp dongle or Poweramp EQ idk
>>
>>107484102
LineageOS + Magisk + JamesDSP
>>
>>107462329
I bend my Apple dongle pretty much 180° regularly and yet it still works fine. That thing is indestructable somehow.
>>
>>107483930
how's cunt 'em?
>>
>>107462329
Never had the cable broken. Always get disconnects from any movement eventually.
>>
>>107484215
yea. was being obtuse but dongle+phone > pmp every time. was tempted to order this https://www.usaudiomart.com/details/650266328-cayin-n3ultra-digital-audio-player/ but I'll just pay more for RU9
>>
File: Cayin-RU9-1-4_webp_92.jpg (298 KB, 1564x880)
298 KB
298 KB JPG
>>107484533
ru9 for comparison
>>
>>107484597
>>107484597



[Advertise on 4chan]

Delete Post: [File Only] Style:
[Disable Mobile View / Use Desktop Site]

[Enable Mobile View / Use Mobile Site]

All trademarks and copyrights on this page are owned by their respective parties. Images uploaded are the responsibility of the Poster. Comments are owned by the Poster.