[a / b / c / d / e / f / g / gif / h / hr / k / m / o / p / r / s / t / u / v / vg / vm / vmg / vr / vrpg / vst / w / wg] [i / ic] [r9k / s4s / vip] [cm / hm / lgbt / y] [3 / aco / adv / an / bant / biz / cgl / ck / co / diy / fa / fit / gd / hc / his / int / jp / lit / mlp / mu / n / news / out / po / pol / pw / qst / sci / soc / sp / tg / toy / trv / tv / vp / vt / wsg / wsr / x / xs] [Settings] [Search] [Mobile] [Home]
Board
Settings Mobile Home
/g/ - Technology


Thread archived.
You cannot reply anymore.


[Advertise on 4chan]


File: PXL_20220320_031824661.jpg (285 KB, 1457x923)
285 KB
285 KB JPG
XXX edition

How to request advice:
>Budget
>Intended use (media, source, environment)
>Frequency response preference and music examples
>Past gear and your thoughts on them

FAQ:
>Where do I buy IEMs?
Amazon, Aliexpress, Linsoul, Hifigo, Shenzhenaudio

>Shopping Guide (IEMs, PMPs, Cables, Ear Tips, etc.):
https://rentry.org/consoomer_guide

>EQ Guide (EQ 101, Targets, Myths & Misconceptions, Papers, etc.):
https://iem-eq-guide.pages.dev/

>Frequency Response Graph Tool
squig.link

>Budget Wire Over-Ear IEMs:
• Tripowin Ruta10 (Mild V) - $18
• Tanchjim Bunny DSP (Mild U) - $22
• Truthear Gate (Mild V) - $22
• EPZ Q1 Pro (V-shape) - $35

>Bullet IEMs:
• Tanchjim ONE DSP (5 Presets/5-Band PEQ) - $28
• Etymotic ER2XR (Neutral) - $140

>Flathead Earbuds:
• Blue Vido (Warm) - $5
• Yincrow X6 (Warm) - $10

>USB-C DACs:
• JCally JM6 (Non Pro) / CX Pro - $8
• JadeAudio JIEZI (10-Band PEQ) $18
• Snowsky Melody (10-Band PEQ) - $38
• Qudelix 5K (20-Band PEQ/GEQ) - $110

>PMPs:
• HiBy R1 - $85
• HiBy M300 - $200

>AVOID USING:
• Mainboard audio when using multi-driver pos

Previous Thread: >>107459612
>>
NEON GENESIS IEMGELION: You will (not) EQ
>>
Should I buy the SM5?
>>
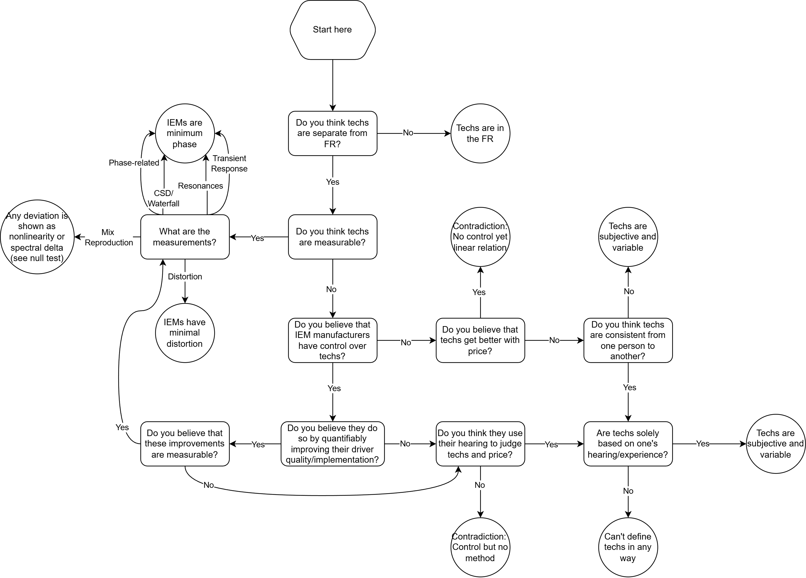
File: techs.png (456 KB, 2728x1955)
456 KB
456 KB PNG
follow the tree
>>
>>107484676
>boosted 5k
>severely recessed >10k
looks like ass
>>
Enjoy 1-bit audio with your bit-perfect RU7
https://files.catbox.moe/5u4qbm.wv
https://files.catbox.moe/dcpvg8.wv
https://files.catbox.moe/86rbbt.wv
https://files.catbox.moe/u52vog.wv
https://files.catbox.moe/fitm00.wv
https://files.catbox.moe/kp8d4r.wv
https://files.catbox.moe/ryc8yg.wv
https://files.catbox.moe/ucbapj.wv
https://files.catbox.moe/sdkppf.wv
https://files.catbox.moe/ifm9wv.wv
https://files.catbox.moe/g6do0d.wv
https://files.catbox.moe/joo8v6.wv
>>
>>107484648
192KHz
https://pomf2.lain.la/f/18k5g7kn.flac
https://files.catbox.moe/mf0xni.flac
>>
>>107484677
this stinks can we get the retarded dogma pasta instead
>>
>>107485182
do not deny tree
>>
>>107485204
its soulless
>>
>>107485222
blinded by the tree, happens to some
>>
>>107485232
cringe
>>
>>107485234
follow the tree and tell us your end
>>
>>107485244
no thanks
>>
tree won
>>
File: ru6 ru7.jpg (3.9 MB, 8064x3024)
3.9 MB
3.9 MB JPG
https://files.catbox.moe/55zr6g.wv
https://files.catbox.moe/sfqnlk.wv
https://files.catbox.moe/twhy5w.wv
https://files.catbox.moe/6ylwi2.wv
https://files.catbox.moe/rbb78g.wv
https://files.catbox.moe/acnu9v.wv
https://files.catbox.moe/2kvrjx.wv
https://files.catbox.moe/k6eyi2.wv
https://files.catbox.moe/q4x7ui.wv
https://files.catbox.moe/quyamx.wv
https://files.catbox.moe/2sldzu.wv
https://files.catbox.moe/chwrqe.wv
https://files.catbox.moe/qe56e3.wv
https://files.catbox.moe/1ljd7o.wv
>>
File: 1764727470138999.jpg (3.85 MB, 3189x3000)
3.85 MB
3.85 MB JPG
/iemg/ Buybuybuy

Shitbuds
$2 Dawn 1DD
$3 EDC Pro 1DD
$4 Rue 1DD
$4 Luki 1DD+1subwoofer
$5 Konoka 1DD+1BA+1subwoofer
$5 Kunten 1DD
$6 ED9 Pro 1DD
$7 Castor 2DD
$7 Krila 1DD+1BA
$8 Venus 1DD
$10 QKZ x HBB 1DD
$11 TRN Lucky Bag (5 iems)
$12 Tangzu Waner
$12 Rosefinch 1DD
$12 GATe 1DD
$13 Chu II 1DD
$14 Bunny 1DD
$14 PR2 1planar
$15 Luna 1planar
$18 Decet 5DD
$20 LF3 Pro 1DD+1EST+1BA
$20 ST7 2DD+5BA
$30 VX Pro+ 1DD+8BA

Amps
$5 Apple Dongle
$15 TRN Black Pearl
$130 Shanling UP6
$150 TA-66
$175 RU7
>>
>>107485388
>no samsung coaxial endgame
gutter oil list
>>
File: 1765187966058351.png (1005 KB, 1917x1636)
1005 KB
1005 KB PNG
ali tutorial: tap widget for 75, tap gogo match for 50, tap local shipping for $.5 voucher, shop at coins page, get store coupons promo coupons saver coupons
>>
File: file.png (1.01 MB, 1200x750)
1.01 MB
1.01 MB PNG
what is the point of expensive IEMs when $10 chifi accurately matches the standard reference curve for IEMs? Is the audio quality really so much better on the Truthear Pure that it justifies its increased price over the Truthear Gate?
>>
>>107485491
if you're broke just say that
>>
>>107485495
im not broke im a kleptomaniac
>>
>>107485495
thanks, i should have said i was a musician
>>
I recently bought Faaeal Iris 2.0. I like the sound, but they are too large and built like crap. Are there more premium alternatives?
>>
tree is just like eq guide astroturfed soulless coal nobody ever reads while dogmapost is gemmy ragebait
>>
>>107485645
So am I retarded or good if I didn't understand a single term used here?
>>
>>107485685
it's ok, the other redditors here don't know either
>>
eq guide: raise subbass, lower ear rape, neg pregain, buy amp
>>
eq guide won
>>
File: ebussy.jpg (6 KB, 225x225)
6 KB
6 KB JPG
usecase for paying more than $25 for shenzhen slop?
>>
>>107485746
>buy amp
That's from the hearing loss guide.
>>
>>107484597
>Budget
$200
>Usecase
media consumption, electroacoustic music production
>FR
Neutral, with as wide of a soundstage is possible with IEMs
>Music example
https://voca.ro/13z0nnEMCb3T
>Past gear
SE215 - used them a lot, but crappy build quality. Sounded pretty good to me when I was a teenager.
Bose QC TWS - quite terrible sounding in all honesty, so mid heavy it sounds like mud
Moondrop Chu 2 - sounds like improved phone throw-ins, zero soundstage and tinny but otherwise decent sounding.
Philips Fidelio X2HR - great soundstage, but veiled even when driven properly. Also not an IEM.
>>
>>107488569
>Neutral
that's complicated...
>with as wide of a soundstage is possible with IEMs
IEMs do not have a soundstage
>>
>>107488624
>that's complicated...
i'll take whatever the latest and greatest in flat standards is
>IEMs do not have a soundstage
soundstage, separation, imaging, whatever you want to call it, i'm trying to find an IEM that sounds less "all in the head".
>>
>>107488668
I'd say something like tanchjim fola is your best bet for something with a decent soundstage and relatively neutral
but there's no guarantees
>>
currently rocking the moondrop may on my hiby r4 and really like them. i've read that the blessing 3 are an upgrade if one does like the may, is that true? i don't want to shell out 400 bucks for a sidegrade.
>>
>>107488668
>>107488722
or nora if you don't need a metal shell and additional nozzles
>>
What would constitute for a quality driver if we merely go by specs?
>>
>>107489102
20-20k hz range and low (sub 0.5%) THD
aka most $20 POS
>>
>>107489102
high rigidity, low mass
examples: beryllium, DLC, lithium-magnesium, carbon nanotubes
not really applicable to BAs, ESTs or planars, but there are BAs with lithium-magnesium diaphragm just to show off R&D and technical muscle
>>
>>107489252
>specs
>muh beryllium
that's not specs dumbo
>>
>>107489102
THD(higher is better).
>>
when will GK release their next bargain bin pos
>>
>>107489264
reading with comprehension is clearly not your forte
>high rigidity, low mass
here's your specs
>>
File: 1756704668723912.png (136 KB, 1877x1023)
136 KB
136 KB PNG
>>107489417
Not a spec.
>>
>>107489417
well where are rigidity and mass measurements? which are considered good? which spec sheets are they disclosed in?
>>
>>107489520
material physics
>>107489497
mental illness
>>
>if it's good for construction it's good for IEM drivers
LLMzo actually believes this.
>>
>>107489564
>material physics
material stiffness and driver stiffness will be different. where are the measurements? who established the connection between rigidity and driver properties? where was this demonstrated?
what about mass? same questions
where are the actual specs for specific IEMs?
>>
qrd on Bnnuy? Does the resin shell turn oxidized yellow after a year of use?
>>
File: 17607160408940.png (201 KB, 454x441)
201 KB
201 KB PNG
>>107489497
Impulse response is obsolete, we look at the step response now. It is actually somewhat useful in multidriver pos as it clearly shows if some drivers are inverted or there are any other phase shenanigans.
>>
>>107489612
I haven't seen anybody ever mentioning that but I imagine it can happen
>>
>no answer
what a surprise
>>
>>107489695
sharur says the mega5-est has inverted polarity, can someone explain this to me cuz I'm a retard please, also how is he the only one to notice this on the M5E, many people have their hands on it and it seems like sharur is the only one claiming it has "inverted polarity" whatever that means
>>
>>107489921
Its not a real issue, classic case of jeets making up problems to take credit for the solution.
>>
>>107489941
yeah so sharur just engages in snakeoil/character defamation then, glad I can just block his channel and never get recommended his memes again
>>
>>107489921
Polarity is whether the driver moves forwards or backwards when you apply voltage to it. Correct polarity is when positive voltage moves the driver forwards, inverted is the opposite. Then there's relative and absolute polarity. Relative is whether two earpieces have the same polarity, if it's not it immediately sounds fucked up, you can fix it by rotating one of the 2 pins 180 degrees. Absolute polarity is the polarity of both earpieces. Surprisingly inaudible, only with asymmetrical low frequency waveforms. Fixable by rotating both 2 pins, if you care. There's an online test where you can check whether you hear a difference. Sharur complains that some IEMs have inverted polarity with stock cables, he doesn't know you can reshape earhooks. A more serious problem is when individual drivers inside an IEM have different polarities. Fix by upgrading to single driver IEMs.
>>
>>107484677
>what are the measurements
>yes
>>
>>107485050
could have not wasted my time by putting some fucking info of what it is.
>>
>>107490121
>arrows, how do they work
>>
>>107490163
this retard doesnt know what quoting is.
everybody point and laugh at teh noobtube
>>
>>107490159
It's the bit shitting jeet. When every bit of a track is changed by resampling and EQ the jeet calls it perfect and shits it here. Time domain is wasting your time.
>>
>>107490163
hahahaaa you probably can't even triforce newfish
>>
>>107490180
I am eternal, I have time to spare. still nice to not have to download the shit just to find out what the fuck it is.
>>
the jeet mind cannot comprehend
ffprobe
either it seems
>>
USD = THD = Techs
It's really that simple.

>>107484677
>>107489497
Mental illness.
>>
File: HIDIZS-S9pro-23030909(1).jpg (127 KB, 1500x1500)
127 KB
127 KB JPG
>>107485050
You're mentally ill if yout think your dac is needed when PCM can go up to 32bit/768khz, with lower noise floor and cleaner signal to boot.
>>
it's another mentally ill jeets talking about things beyond their comprehension episode
>>
>>107490470
The jeet can't comprehend listening to bits without shitting on them.
>>
Can frequencies with gigantic spikes above 20khz cause ear damage?
>>
>>107490698
yes
>>
File: 1763801376973.png (121 KB, 1080x1758)
121 KB
121 KB PNG
>>107490698
I wouldn't worry about it much, gweilo.
>>
basstards won
>>
File: 1762817686687.jpg (154 KB, 500x500)
154 KB
154 KB JPG
>>107485449
>couldn't get my voucher today cuz out of stock
I regret posting this.
>>
File: file.png (259 KB, 699x762)
259 KB
259 KB PNG
>>
Reminder you can buy ear picks from Aliexpress
>>
>>107491571
that kz rep took one look at iemg and figured the gweilo are dumb enough to keep buying zenith
>>
File: 1733828359844476.gif (84 KB, 112x112)
84 KB
84 KB GIF
Supermix 4 or Crinear Daybreak?
>>
>>107491629
peq $5 shitbud to perfection why buy anything else
>>
>>107491571
>KZ admitting their recycled driver isn't special
the real takeaway here. expect revisions to be further upgraded from edx lite driver to this. shenzhen won
>>
>>107491571
I'd just like to interject for a moment. What you're refering to as Kunten, is in fact, KZ/Kunten, or as I've recently taken to calling it, the KZ x GK Kunten. Kunten is not an IEM unto itself, but rather another free component of a fully functioning KZ system made useful by the KZ driver, shell and vital acoustics components comprising a full FR as defined by Crinacle.

Many IEM users listen to a modified version of the KZ system every day, without realizing it. Through a peculiar turn of events, the version of KZ which is widely used today is called the GK Kunten, and many of its users are not aware that it is basically the KZ driver, developed by KZ.

There really is a GK Kunten, and these people are using it, but it is just a part of the system they use. Kunten has the KZ driver: the speaker in the IEM that creates the sound. The driver is an essential part of an IEM, but useless by itself; it can only function in the context of a complete IEM. The KZ driver is normally used in combination with the KZ Zenith IEM: the whole system is basically KZ with Kunten added, or KZ x GK Kunten. All the so-called Kuntens are really KZ Kuntens!
>>
File: 1739375681336981.jpg (65 KB, 541x812)
65 KB
65 KB JPG
Anyone know if there's a specific discount code for this? Just can't get it to the shown discount price.
>>
File: impressions.png (2.48 MB, 1956x562)
2.48 MB
2.48 MB PNG
A few months back I said that the Aries Cerat Ianus Protos was one of the best sources I've ever heard but today I heard something that rivals that. Normally more into portable sources but I dragged into hearing the Line Magnetic Line Magnetic LM-84IA, Aqua La Scala MkII Optologic DAC and Rockna Wavelight DAC.

>Line Magnetic + Aqua La Scala
The Aqua DAC is a R2R tube source so I'm doubling up on tubes here, but the end result is surprisingly neutral, albeit exceedingly sweet. Peak female poison. There's no mud / warmth to the music, it's actually as neutral as the Zahl HM1. But the stack completely mogs the Luxury Precision EA4 that I drive daily.

>Line Magnetic + Rockna Wavelight
The Wavelight is surprisingly dynamic and technical for a R2R. Very similar in tonality to other delta sigma dacs like the Ferrum Wandla. However it didn't sound like a huge improvement. Also the "sweetness" of the vocals is gone so the Aqua DAC is definitely most of the heavy lifting. I can see the Rockna dac being better paired with a solid state amp, Line Magnetic is not the way to go.
>>
>>107488762
it's an easy connection to make because of their hybrid configurations, I'm sure. but you absolutely should never buy that pos.
>>107489695
>Impulse response is obsolete
>our (samefag) new grift is step response.
not even worth arguing because driver quality and implementation actually sounds like it when the effort is put in + the audio calls for it..didn't we already establish the fact that you can't actually EQ physical driver behavior?
>>
>>107489843
>talking to myself
no surprise
>>
>>107491571
It's afraid
>>
>>107490403
s9 pro historically has been known to have the lowest noise floor out of pretty much any dongle
>>107491571
this is why KZ isn't going anywhere. they put their money where their mouths are.
>>
>>107492132
>didn't we already establish the fact that you can't actually EQ physical driver behavior?
Last time I checked physical driver behavior is FR and distortion only, chatgpt couldn't find anything else that drivers can do.
>>
>>107492051
>Aqua La Scala
>$4K+
>less resolution than a dongle
what the FUCK are you doing here?
>>
>>107492242
>Last time I checked physical driver behavior
you literally never have and I accept your concession.
>>
>>107492552
What do you mean. I checked it just today in this very thread.
>>
>>107492595
no, dipshit, you keep conflating what you might know a little of, with something you know jack shit about. you keep proving my point with that IR cope of "zero2 eq to 500LM (of all things, you silly goose)". honestly the way (You) are this nutty about FR=everything is just a humiliation ritual
>>
>>107492752
>facts are a cope
See, this why chatgpt lost.
>>
>I know what driver behavior is
>but I won't tell you
>I mean, I tried telling you but everything I knew turned out to be just FR and I don't wanna be bullied anymore
>>
>>107492310
My local dealer is selling it for $11000 SGD, where the fuck are you finding the La Scala for 4k.

>what the FUCK are you doing here?
Bwo I've been posting in /iemg/ since 2018
>>
>>107492834
idk what's worse, being demolished by your own "proof", or reducing every argument to 'chatgpt lost'? kind of like how you reduce FR to physical driver behavior.
>>
>>107492921
Calling a measurement fake and thinking you won is definitely worse.
>>
File: 1738059379002717.png (799 KB, 1920x1080)
799 KB
799 KB PNG
>>107492051
>Line Magnetic LM-84IA
>S/N ratio: 87dB
Wouldn't there be audible hiss with IEMs?
>>
>>107492946
Not if you're old enough.
>>
>>107492010
never buy these. you can't trust that it isn't 100% chance of crap
>>
>>107492946
I demoed using storm which is quite insensitive, no noise. But it also could be that the speaker tap cable had a voltage divider tacked on top of it.
>>
>>107492921
>reduce FR to physical driver behavior.
reduce driver physical driver behavior to FR***
>>
>>107492943
I won as soon as you posted that dumbass picture lol. you keep pretending it's some sort of techs kryptonite, when really you simply are the best cope artist in this hobby.
>>
>>107493032
"If you kill yourself you win" ahh argument.
>>
File: 1739324458077607.jpg (36 KB, 720x900)
36 KB
36 KB JPG
>>107493032
>you simply are the best
I know.
>>
any DAPs out there that aren't the size of my huge ass phone and I can make playlists on the go? and w/ bluetooth too
>>
File: file.png (64 KB, 1063x417)
64 KB
64 KB PNG
He doesn't even know he traumatized a man for life with this comment.
>>
File: images.png (30 KB, 218x232)
30 KB
30 KB PNG
>solves audio
>>
>>107493607
>breaks after first use
>>
measurement for techs?
>>
File: 1765147363737134.png (497 KB, 2400x1038)
497 KB
497 KB PNG
>>107493853
Just check the IR. If it's just a single positive swing, the techs are bound to be meh.
>>
Winning with sound, born for battle.
Listen carefully, that's the sound of victory.

Moondrop x AG co-branded e-sports gaming headset, stay tuned!
>>
>>107494140
>headpos bass
>thick and high shell
>+5dB/oct + FF
>>
>>107494140
Coomdrop won
>>
File: a4beuzretq0a1.jpg (77 KB, 800x450)
77 KB
77 KB JPG
>>107491571
>>
>>107493853
THD is the only reliable metric. Otherwise high THD pos wouldn't cost over $50
>>
>>107493285
shanling up6
>>
>>107493116
trudeaubros... our response?
>>
>>107493962
That's why speakers are the best.
>>
if I eq'd two different 10mm DD pos with the same sensitivity and impedance to the same target, would they sound different?
>>
>>107494966
yes because of resolution
>>
>>107494973
I guess it depends on a higher quality, better-made and implemented components? seems like the only thing that makes sound, sound good. can't think of anything else since eq is free, but yeah..it makes sense lol
>>
>>107494973
>>107495221
https://iem-eq-guide.pages.dev/myths-misconceptions/
>>
>>107495238
so what's the point in an ru7 dongle or even tube amps when you can just eq what they're doing to the goddamn pos anyway lmfaooo
>>
>>107495238
holy never been read
>>
File: IMG_20251209_225554.jpg (1.95 MB, 4000x3000)
1.95 MB
1.95 MB JPG
>>107489102
The faceplate.
>>
Erm my 1 week old IEMs are suddenly a lot more responsive to bass than they were when they were new? I didn't touch the EQ. Is break-in actually real? Same DAC, nothing has changed.
>>
>>107495343
all that that boils down to is AES/Sean Olive?Harman research orthodoxy. you ask for citations, xhe'll send you Sean Olive journals that are like 95% non-peer-reviewed. xhe still doesn't understand what xhe's seemingly pious over. can't square that circle, simple as
>>
>>107495481
The speed of sound isn't a perfect constant, it's just that this week it's hitting the sweet spot.
>>
>>107495502
... Hmm... I did just have a massive rise in atmospheric pressure overnight.
>>
>>107495481
Could also be filter clogging. My Origin is now very bassy.
>>
>>107495497
1 measurement
>>
>>107495550
inb4 xhe quotes that paper with 16% thd
>>
just got the bunny and the sound isolation is considerably worse than on my chu 2. is it just the difference between a plastic vs metal shell or am i doing something wrong here? bass is being reproduced properly so i guess that means it's creating a seal
>>
File: IR.png (329 KB, 1413x714)
329 KB
329 KB PNG
>>107493962
hows the techs on this blue IEM?
>>
>>107495550
>1 measurement
you're talking in circles already? we’ve already followed your logic further than you have at this point and nobody's buying what you're spewing. I'll email both Toole AND Olive about you and see what they think of your particular situation lol.
>>
>>107495695
1 measurement.
>>
>>107495683
>swings negative first
Uhh... that's not good.
>>
>>107495677
its just the plastic build leaks more sound, the seams/tolerances on the bunny are not perfect
>>
>>107495727
wait what why? i just ordered this IEM a few days ago and it's on its way still, should i just send it back immediately and get something else? (M5E)
>>
>>107495683
really good or really bad, depends on what you tell me
>>
>>107495727
>swings negative first
polarity doesn't matter in these measurements. every pos measurement you see flips polarity randomly. half the graphs swing positive first, half swing negative first. nobody cares because it’s irrelevant.
>>
>>107495774
>M5E
holy shit you got got lmao
>>
>>107495705
2 genders.
>>
>>107495865
bro he got you, you don't have to reply like this
hang it up bud, you'll get em next time
>>
>>107495863
whats wrong with the M5E?
>>
>>107495728
a shame, but i guess it will be still worth it if i don't get the moisture/clogging problems i had with the chu 2. i had just ran out of spare filters too.
>>
>>107495238
>In fact, FR measurements are all done by first finding the IR of the IEM, then doing the Fourier transform of it to obtain the FR.
>t. never measured any IEM
it's a clear sine sweep across the audible band that's the de facto standard in measuring FR
no one ever measures IR first and converts it into FR except maybe shartman
>>
>>107495886
oh no, I'm already formulating an email to Sean Olive. no bullshit.
the question still stands, how can you take a troon seriously when they're this obsessed with eq, and still get it wrong?
>>
>>107495985
>no one ever measures IR first
this is what made me scratch my head...first I ever heard anybody mentioning having to "find IR first, then doing a Fourier transform of it to obtain the FR". not once
>>
Should i buy a mystery box where there is a 80% chance to get tips
>>
>>107496038
noooo dont fall for it bro
>>
>>107495945
>he doesn't know
>>
>>107496047
but the 20% chance to get iems....
>>
>>107495985
>>107496017
>still don't know how FR measurements are obtained
>in 2025
cmon bros it's been decades at this point
>>
>>107496128
I stopped when I found out I can't measure at the eardrum, so HRTFS are out the window for me. I can't listen correctly and it makes me sad
>>
>>107496166
those people with absolute pitch are truly blessed being able to just extract precise frequencies in erratic regions and EQ them directly at their eardrums, in my and most people's case there always will be the missing link between hearing and EQing that will make it just impossible
>>
>>107496218
only attained through Harman's How Not To Listen software.
>>
>>107496291
literal malware
>>
>>107495287
clipping. amps are only useful for EQing
>>
>>107496218
chink deafmans are easy, just lower treble until ears stop hurting. it's so bad (for someone without hearing loss) that you barely need peq. a fucking "treble" slider will suffice to save your hearing
>>
>>107493607
>absolute dogshit cable
>>
>>107492752
only peqdb jeets say this, they're not real eqtards
>>
holy shit, hesuvi + impulcifier
>>
>chuzo II
Let it be known that Chuzo the Second was born on December 9th.
>>
>>107497164
I'm surprised how long I my Chu is in use throughout my maining rotation. I'm currently maining it for probably the past month, it's still enjoyable
>>
>>107494966
>to the same target
and how are you going to do that?
>>
>>107495287
what's the point in snake oil?
>>
>>107495497
such a retarded shit to say
>Harman research orthodoxy
as opposed to what? your delusions with 0 research?
you don't even have any criticism of harman research cause you failed to read any of it
also answer to this
>all that that boils down to is AES/Sean Olive?
is no
>>
>>107496218
>those people with absolute pitch are truly blessed being able to just extract precise frequencies in erratic regions and EQ them directly at their eardrums
that's literally not a thing
>>
I want to move from a headset to earbuds and a desk mic for all my general trash taste listening and vidya at my desk.
I don't really have a budget but I'd rather not spend hundreds, priority would be servicability I suppose as my last set of good headphones offered service parts and they saved my ass a few times.
Any suggestions?
>>
chinks + harman = hearing loss
>>
>>107497523
>Kefine Klean
Small, well built, nice sound, and they sell a nozzle replacement kit
>>
>>107497259
>the answer to this
>all that that boils down to is AES/Sean Olive
>is no
that wasn't a question, it was a statement. typical strawman on your part.
>>
>>107496128
My knowledge is that usually a logarithmic chirp signal is used as stimulus, from the response the FR can be calculated without calculating the IR as an in-between, though it can also be done that way. Idk about the implementations in common measurement software, REW and the AP software aren't open source, is there documentation on how exactly they implement it?
>>
>>107497683
read the paper (farina 2000), all modern methods will use some method of cross correlation between stimulus and recorded response to get the impulse response. look into dual fft
swept sine is just better because you also get harmonic distortion products, and it's not a pain in the ass to use
>>
>>107497523
>servicability
just buy new edc pro for $0 every time
>>
>>107497566
well then it's WRONG
and you are retarded
>>
>>107497886
how am I wrong?
>>
So the consensus seems to be that the Divine/Diablos are overpriced?
>>
>>107491571
>proprietary acoustic chamber
What the fuck is that?
>>
>>107497987
Yeah, good tuning, buf crinigger already burned manh of us with shit in the past, cant say imma pay a premium for his name
>>
>>107497993
just their implementation of acoustic pathways. GK Kunten doesn't have all this, that's why it's that much cheaper.
>>
Does 3.5mm iem with built in dac exist? Or is it all usbc ones?
>>
>>107498148
the cables with a built-in dac are only for usb-c
>>
>insertion depth variation
>no seal no bass
>earwax buildup
>moisture buildup
>goes bald anyway
it's time to convert to hpg superiority
>>
>>107498060
it's literally the exact same pos lmao
>>
>>107498226
i agree but i'll never go bald so headphones have no hair loss effect on me
>>
>>107497879
you also save money this way on the most expensive part: the cable
>>
>>107498249
it's literally not. same driver, different shell/implementation
>>
>>107498315
source: KZ's facebook post just trust them bro
>>
one in each ear
>>
>>107496038
>>107496076
will the chink behind this honor these odds?
[final_jeopardy_jingle.wav]
>>
Xixtas... our tots on OWS??
>>
>>107498387
>>>/g/hpg
>>
File: OwOws.png (66 KB, 455x475)
66 KB
66 KB PNG
>>107498405
How is this related to hpg??
>>
>>107498387
I had the moondrop pill and it stopped charging from the case, same with mino. Wonder if the chinks have figured it out yet.
>>
>>107498322
source: look at the photos.
>>
>>107498421
if it's outside the ear it's just headpos
>>
File: graph.png (288 KB, 2400x1038)
288 KB
288 KB PNG
>>
>>107497956
you are wrong that it boils down to AES and harman. Audio research spans literal decades
>>
IEM users when ear has water inside what do you do eg. after dunking head into water
>>
>>107498226
there's no good headpos to buy anyway
and all the cheaper ones are destroyed by $20 ($0) IEMs
>>
>>107498640
nothing
>>
File: 1735401704081058.jpg (78 KB, 1080x936)
78 KB
78 KB JPG
Just got jm6 pro for $1. Didn't go for the pricier dongles since I hear they overheat.
>>
>>107498687
dacs dont overheat lmao
>>
>>107498639
no, I'm not wrong saying citations for dumbass eqguide are AES/Sean Olive papers. ask the "author" for the citations.
>>
>eq like an autist
>completely ignores the monitor's color calibration
how do you call this phenomenon
>>
>>107499257
are you just practicing your english or something?
>>
>>107499267
filipino nigga, it's not my fault that you can't understand a simple sentence
>>
do I upgrade my APP3 firmware? it's currently on 8A357. i'm reading conflicting stuff about the new firmware. some are saying it removes all the bass. others are saying it tames the highs. does anyone here actually know what the fuck theyre talking about? currently the bass is perfect but the highs are a bit too shouty for sure.
>>
File: r36-mini-review-5.jpg (442 KB, 1920x1080)
442 KB
442 KB JPG
gonna plug ru7 and 2 microsds into this
>>
Should I get an NW-ZX300? I've been using my NW-A55 for years, and it's still great, but I spotted a second-hand 300 at a reasonable price and am considering it. Am I just consuming for the sake of it, or are there enough upsides to justify the purchase?
>>
>>107499898
honestly no, it's not android so it'll always be missing something. you're better off with a dogshit phone with shanling up6
>>
>>107499257
>EQ: +15dB treble +15dB bass
>Monitor: +100 saturation +100 contrast
yep, it's kz time
>>
>>107500059
>it's not android so it'll always be missing something
Is this bait? 'cause that's the whole point.
>>
>>107500105
oh this is a zoomoid selfcontrol thing, carry on. for functioning adults, having a general purpose OS is ideal
>>
>>107495865
Post the measurement or stop pretending techs are in the measurement. Those are the only possible genders.
>>
OK, is there anyone not on medication who can offer an opinion?
>>
>>107500357
me here
>>
>>107500357
does caffeine and weed count then me
>>
>>107500342
accepted your concession already, now you're repeating yourself again. you're like a baby with this hobby
>>
>stil hasn't posted a single measurement after months
>>
>>107500402
1 measurement.
>>
what is this 1 measurement nigga why is he demanding 1 measurement all the time so weird bro
>>
>>107500618
he's asking for 1 measurement, or anything that would point to techs existing
after months, nothing
>>
>>107500642
get a job nigga maybe then you can get yo 1 measurement
>>
>>107500676
keep dodging, we'll be waiting
>>
>>107500676
It's the job of the guy that claimed techs are in the measurements, and he really sucks at it.
>>
>>107500402
>accepted your concession
what is this mental illness? so instead of at least trying to argue your dumbass position or shitting out chatGPT drivel you'll be playing muh concession game? pathetic fuck
your every argument was destroyed with measurements. you can not provide any counter arguments. you were getting destroyed so fucking hard you needed chatGPT for support... obviously that one didn't help
>>
>>107500642
That's month after he did try naming some measurements, and got BTFO so hard the word CSD gives him PTSD.
>>
this all started after cringeacle said the lm was mid btw
still stuck on that comment 2 years later
>>
>>107500756
*months
>>
now wait until he posts the "chatgpt won" or "techs won" lol
>>
switched from my $80 hexas back to my $20 tin hifi c2s after about two years
the treble sounds slightly grainier, but the fact it doesn't have unfixable, limp-dicked bass more than makes up for that
I should have never "upgraded"
>>
chatgpt won
>captcha BASEDRN
>>
>>107498226
>insertion depth variation
Positional variation on headpos is much worse.
>no seal no bass
Universal.
>moisture buildup
Sweaty earpads.
>>
I'm looking for a pair of IEMs that I can get molded into earplugs. I want to use them with my motorcycle because my Cardo speakers + earplugs are fine for music but on long trips I want to listen to audiobooks.

Can some someone help me find IEMe that are
>Very low profile, if they stick out too much they won't stay in my ears when I put my helmet on
>Not crazy expensive, less than $100 AUD if possible but I can stretch the budget
>Use connectors so I can remove the cable and replace if needed.
>>
>>107500899
etymotic for isolation, or aful magicone if they don't stick out too much
very hard to give you options, and ones that get "molded into earplugs" sound like custom IEMs, which cost way more than $2USD/$100AUS
>>
>>107500795
I switched from p50 back to q1 pro after 1 day because the wind is much louder on p50.
>>
are there any actual measurements for length modes of real people out there? in general (or on average) how wide are they usually?
>>
>>107500995
depends on what race you are
>>
>>107501013
I'd like to see any data if it exists
>>
>>107500995
https://iem-eq-guide.pages.dev/how-to-eq/eq-refinement/#iem-and-canal-interactions
and look at the new etienne paper, more detail there too. the audioxpress paper on ear canal influence on measured response might also be interesting
what you're looking for is the transfer function of the ear canal, there are other papers out there on simulating or characterizing the transfer function, but ideally you should look into databases that have blocked ear canal measurements and corresponding full hrtf measurements and find the tf on your own
>>107501033
a paper was published this year and showed that ear geometry changes based on ethnicity and age
>>
>>107500803
trvke
>>
The elephant in the room is we can't actually derive a "good" sounding target from our HRTF measurements. Even in the binaural study that should have been a slam dunk people preferred HRTF of ku100 to their own HRTF. You need to use your ears if you want good sound.
>>
>>107498640
I usually tilt my head to side and shake my head as if I want to force the water out (not vigorously). If that doesn't work I use my palm/tragus to act like plunger then shake my head again. My last resort is using cotton buds to absorb the water, but cotton buds are not recommended for people with clumsy hands.
>>
>>107501243
my elephant in the room take is that music is so inconsistent in terms of small grain details that it's not worth fussing too much about similar small grain details in most IEMs
>>
>>107500923
My wife is an audiologist and one of the custom molded earplug companies offer a service where they will imbed an IEM of your choice.
>>
>>107501183
thanks
>>
>>107501291
depending on how they do it, these earplugs will not create a flush fit with your ear as they extend the IEM body by a decent bit
idk what it will look like on your end, but be mindful of this
https://youtu.be/AkJM_XPvYrQ?t=267
>>
>>107501243
>The elephant in the room is we can't actually derive a "good" sounding target from our HRTF measurements.
that's kinda true but having at least some understanding of what your HRTF is like is still helpful. It's just that such information is hard to acquire and use with our current understanding and tools.
>Even in the binaural study that should have been a slam dunk people preferred HRTF of ku100 to their own HRTF.
as pointed out in their article their HRTF measurements might not have been the best and with increased accuracy results might differ. but it was a very interesting study yeah
>>
Moondrop Darksaber, dusk shell with top pro internals
>>
etymotic research er2se or er2xr?
>>
>>107500923
theyre not expensive at all, i paid €60 for custom otoplastics
>>
>>107501600
XR for fun bass
>>
>>107501652
i dont like too much bass though, its just that they dont sell the er2se here
i can get the es2xr for €70
>>
>>107501749
the XR hardly has too much bass
>>
>>107501749
get xr and just EQ bass then
>>
>buy s12 pro cause they say it's very eq-able
>try eq-ing it
>everything sounds the same only the volume is lower
Is EQ a meme?
>>
>>107501763
show your EQ
>>
File: se-vs-xr-vs-bass-boost.png (81 KB, 1920x1080)
81 KB
81 KB PNG
>>107501756
thats exactly what i was wondering, does it really matter that little?
picrel suggests a pretty big difference
>>107501758
>just fix it in post
nah, eq belongs in the studio
>>
>>107501749
>too much bass
it's BA pos wtf are you even talking about
>>
>>107501894
ER2 has DD
>>
What would you do if the output jack is too far away? My PC sits arm lengths away is it ideal to use M-F 3.5 audio extension cable. Or spend a bit more on a USB DAC with longer usb cable?
>>
>>107500803
You cant get a 7 letter captcha liar
>>
>>107501945
Ideally get the dac closer to you with a usb extension cable but a 3.5mm works too even if its theoretically worse.
>>
>>107501945
DAC of course. you can even get one with bluetooth
>>
>>107501945
doesnt matter, both solutions work fine
dont waste money, either get a longer usb cable (usb spec officially supports up to 3m) or just extend your phone connector cable
a conductor is a conductor, the difference in resistance is meaningless
>>
>>107501809
>nah, eq belongs in the studio
it's 1 simple shelf don't be a fag
>>
>>107501945
>Or spend a bit more on a USB DAC with longer usb cable
this
>>
File: download (3).jpg (213 KB, 1600x1600)
213 KB
213 KB JPG
for 30€, is there anything that can compete?
>>
after reading the eq guide i decided to sell all my pos except one wired and one wireless
the shit is just not worth it beyond portability and anyone saying otherwise are pretending behalf on their own lies they want to believe
>>
>>107502088
>anc
what
>>
>>107502373
>after reading the eq guide i decided to sell all my pos except one wired and one wireless
elaborate?
>>
>>107502447
this is an inherently retarded way to 'enjoy' music
>>
>>107502469
no but what was written in EQ guide to trigger you?
>>
>>107502476
the reasons of why you must EQ
>>
>>107502482
everything requires EQ even speakers. Reasons to EQ IEMs aren't worse than reasons to EQ anything else.
>>
>>107502489
>arent worse
you clearly didnt read the guide
the inherent mismatch and bypassing of HRTF and varying canal resonance of blockage is significantly worse that ones of speakers
>>
File: kz.jpg (49 KB, 619x794)
49 KB
49 KB JPG
>>107502446
yes, got real anc but not very good anc
>>
>>107502574
bruh that is beam forming 'call noise reduction' intentionally misadvertised as an 'ANC'
>>
>>107502494
speakers have it's own caveats with room reflections and shit
>bypassing of HRTF
that's a problem with both headphones and IEMs. IEMs are tuned to counter that a bit. As somebody said above tuning to HRTF doesn't guarantee matching to preference so it's a moot point really.
>varying canal resonance
that's not really a big problem and can be EQed rather easily which becomes even easier with more experience
>speakers
if you have speakers you literally can EQ your IEMs to them but obviously using good speakers in a treated room is ideal. For music.
Not for gaming tho
>>
File: kz-an01-05-01.jpg (85 KB, 960x380)
85 KB
85 KB JPG
>>107502582
call noise reduction is a separate feature
they are actually talking about real ANC
>>
>>107502619
oh wow they actually did that
why have you brought the wrong page of the product description lol
>>
>>107502632
I just picked the first thing that had noise cancelling in the title and a pretty picture
>>
see ya guys, I'm out, I just heard my endgame for the first time and I'm finally at peace :') it's been a real one lads, enjoy life and the music it gives <3
>>
>>107502885
..which one tho???
>>
>>107502927
M5E
>>
>>107503052
I should add; with Spinfit W1 Medium size & powered via Questyle M15i on Standard Gain.

Everyone who said this IEM sounded like shit either got QC'ed or just listened to trash music because M5E does nothing special over something like my Tea Pro when comparing a phonk song. But when listening to quality mastered music with sovl like Ashes by Celine Dion or Hotel California (HFO) it just oozes that soul and it just feels right, the tonality is very organic, feels like touching tree bark. Everything else sounds synthetic now :/
>>
Why are most DAPs so expensive?
>>
>>107500895
>Positional variation on headpos is much worse.
Not true for big planars
>Sweaty earpads.
Genes issue
>>
>>107503993
>Universal.
dumbfuck
>>
>>107503986
so you can buy a dongle amp and connect it to a $20 ebay phone
>>
20 buck GK DAP when
>>
File: 1745910571223999.gif (38 KB, 192x152)
38 KB
38 KB GIF
I feel like micro planars have ruined treble for a lot of newbies. There's something about them that is so much more grating than a chart indicates and is completely different from a Balanced Armature set that graphs similarly.
>>
>>107504777
>I feel
Care to post the tech measurements?
>>
File: c1w24rn9p6da1.jpg (1.63 MB, 3024x3133)
1.63 MB
1.63 MB JPG
>>
>>107504777
wow if only there's a way to reduce treble on chink earrapes
>>
File: 1756919349105614.png (42 KB, 166x143)
42 KB
42 KB PNG
>>107505076
>>
donglechads, we won
>>
lost my sansa clip, must have used it for 15 years. what the physically smallest out of rec'd players?
>>
>>107500756
>just eq the IR! look at the FR, it's smooth now!!
lmfao
>>107500753
>your every argument was destroyed with measurements
literal LLM destroys your misunderstanding every time. a new page is turned for us, and we get to see this hobby in a new light.. at least /iemg/ learns something new when your dogma gets demolished.
I'm not going away, but your tripe is on its way out. simple as.
>>107501183
>paper
non-peer-reviewed just like everything that "cites" the eqguide. holy shit what a larp/grift this is for you.
>>
>>107505603
1 measurement.
>>
>>107505653
here's your problem. you weren't aware of csd plots until I told you. even then it wasn't enough for you. you didn't understand then, and to reinforce your own perspective, you doubled down. that's pure dogma. but it's more ammo for me and the rest of us, so please. triple down.
>>
File: Shanling-UA7-1.jpg (130 KB, 1280x720)
130 KB
130 KB JPG
it's out
>>
>>107505720
>you weren't aware of csd plots until I told you
delusional and debunked, but you can't read so why bother

instead, here's what gpt says about csd plots:

CSD plots inflate trivial minimum-phase decay into faux “ringing drama.” In a sealed IEM or headphone, magnitude and phase are locked. Any narrow peak in the FR yields a predictable energy tail in the time domain. The CSD is just re-drawing the same information with a dramatic perspective grid. Nothing new is revealed.

The waterfall exaggeration comes from windowing and scaling choices. Shallow windows smear time. High dynamic-range plots highlight micro-decays that sit far below audibility. Changing FFT size, slice spacing, or floor level reshapes the “rings” without touching the underlying device. Most visual differences are artifacts of parameter tuning, not acoustic performance.

In a minimum-phase system, the true physical behavior is already encoded in the FR. If a resonance matters perceptually, it appears as a peak or dip in the magnitude plot. If the FR is clean, the system’s time decay is inherently clean. CSD adds no independent diagnostic value.

Non-minimum-phase environments—room-loaded speakers—can exhibit excess group delay and stored energy not predictable from FR alone. CSD can surface that because reflections and modal behavior break the minimum-phase link. IEMs do not. For them, CSD is redundant visualization with high susceptibility to misinterpretation.
>>
You'd first have to prove that God exists before you could prove the existence of techs so why won't you?
>>
>>107505746
what was your prompt? lol
>>
>>107505782
>atheism in the big 25
really nigga?
>>
>>107505783
discuss the use of csd plots for evaluating IEMs
>>
>>107505782
such a weird angle to take when foxzo/jannie/eqguidefucker is the pious one in all this. also, reply directly you nutjob
>>
>>107505801
pretty cool. I'm not aware of the particular software, but I know simulations are also run of waveforms flowing throughout the shell/nozzle and them manufacturing based off that.
>>
>>107505782
Shiva, Vishnu and Brahma are real and their existence are proven
>>
stop being such a bitch and deep insert your iems fool
>>
>>107505827
multiphysics simulations on iems is pretty dumb and are mostly for decorative marketing pics
everything engineering decision will lead to changes in fr, thd, sensitivity, and impedance. nothing else
>>
>>107505869
>>
Why shouldn't I get the ME600?



[Advertise on 4chan]

Delete Post: [File Only] Style:
[Disable Mobile View / Use Desktop Site]

[Enable Mobile View / Use Mobile Site]

All trademarks and copyrights on this page are owned by their respective parties. Images uploaded are the responsibility of the Poster. Comments are owned by the Poster.