[a / b / c / d / e / f / g / gif / h / hr / k / m / o / p / r / s / t / u / v / vg / vm / vmg / vr / vrpg / vst / w / wg] [i / ic] [r9k / s4s / vip] [cm / hm / lgbt / y] [3 / aco / adv / an / bant / biz / cgl / ck / co / diy / fa / fit / gd / hc / his / int / jp / lit / mlp / mu / n / news / out / po / pol / pw / qst / sci / soc / sp / tg / toy / trv / tv / vp / vt / wsg / wsr / x / xs] [Settings] [Search] [Mobile] [Home]
Board
Settings Mobile Home
/g/ - Technology

Name
Options
Subject
Comment
Verification
4chan Pass users can bypass this verification. [Learn More] [Login]
File
  • Please read the Rules and FAQ before posting.
  • You may highlight syntax and preserve whitespace by using [code] tags.

08/21/20New boards added: /vrpg/, /vmg/, /vst/ and /vm/
05/04/17New trial board added: /bant/ - International/Random
10/04/16New board for 4chan Pass users: /vip/ - Very Important Posts
[Hide] [Show All]


[Advertise on 4chan]

[Catalog] [Archive]

File: plug-types-by-country[1].jpg (132 KB, 1600x1488)
132 KB
132 KB JPG
Why do American plugs look so surprised, Israeli plugs so angry, and Denmarkian/Greenlandish plugs so happy?
5 replies and 3 images omitted. Click here to view.
>>
Indians have the retarded dot on the forehead.
>>
File: s-l1600.jpg (85 KB, 1024x576)
85 KB
85 KB JPG
>>107580392
Those are sockets not plugs. Anyway for me it's the europlug
>>
>>107580777
This but 3 pronged
>>
>>107580777
this one is based, saves so much space
miss them after moving out of europe
>>
File: plug-types-by-country[2].jpg (217 KB, 1600x1488)
217 KB
217 KB JPG
>>107580392

File: keyboard.jpg (139 KB, 1500x608)
139 KB
139 KB JPG
What the fuck is the point of these? Who has ever used the right side modifier keys for anything since the invention of the personal computer?
72 replies and 11 images omitted. Click here to view.
>>
>>107572938
Why not use numpad instead?
>>
>>107572828
I use the right Alt whenever I hit Alt + Enter with one hand.
>>
I use right-alt because I'm a Polish femboy and I need to input Polish characters.
Załółć gęślą jaźń wsadź mi w dupę.
Right-control comes from the ancient times when multiple people would play one game simultaneously on one keyboard. I distinctly remember having right control as "defend", right shift as "jump", and enter "attack".
The "open context menu" button is truly useless though.
>>
I've used the right windows key quite often, typically for shortcuts like WIN+I or WIN+D, but the other three just don't get used. The menu button is definitely a legacy feature, maybe useful now if your right mouse button is broken but otherwise kind of pointless to the point they made it a "copilot" key on some newer machines. I think the last time I touched r-CTRL was playing DOOM shareware on a win95 box.
>>
>>107572828
I use em dashes profusely—can't do that without right alt.

File: 1743017277892712.png (675 KB, 640x640)
675 KB
675 KB PNG
Endgame edition

How to request advice:
>Budget
>Intended use (media, source, environment)
>Frequency response preference and music examples
>Past gear and your thoughts on them

FAQ:
>Where do I buy IEMs?
Amazon, Aliexpress, Linsoul, Hifigo, Shenzhenaudio

>Shopping Guide (IEMs, PMPs, Cables, Ear Tips, etc.):
https://rentry.org/consoomer_guide


Comment too long. Click here to view the full text.
103 replies and 31 images omitted. Click here to view.
>>
>>107581638
Upgraded from no EQ to no EQ?
>>
you do realize there are 4 ta-66 owners here right. 2 of them upgraded from stock tubes
>>
>>107581653
I eq per iem and per amp, even per music genre, you kinda have to when maximizing bass
>>
>>107581686
It was real in your mind.
>>
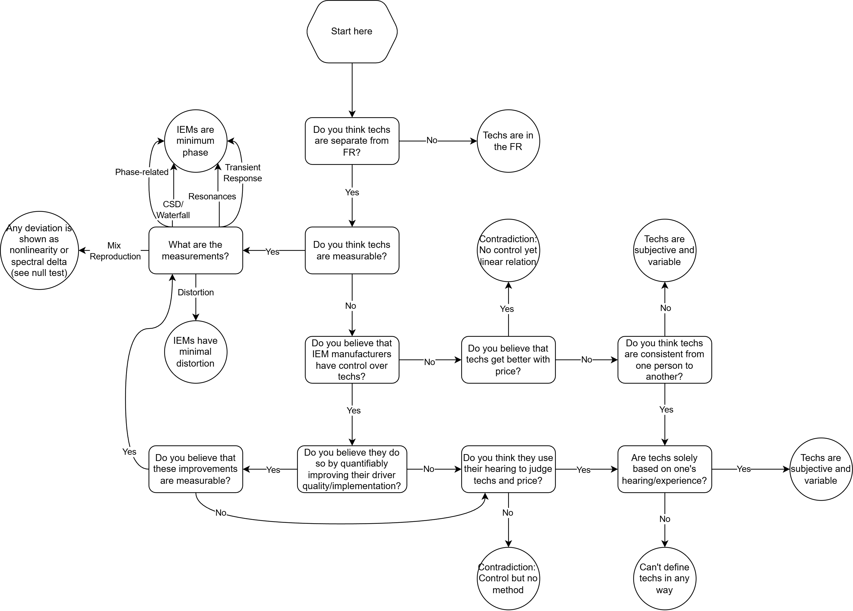
File: techs.png (456 KB, 2728x1955)
456 KB
456 KB PNG
remember that tree won

File: 1735419853218051.png (443 KB, 833x1200)
443 KB
443 KB PNG
>Lisp is a family of programming languages with a long history and a distinctive parenthesized prefix notation. There are many dialects of Lisp, including Common Lisp, Scheme, Clojure and Elisp.

>Emacs is an extensible, customizable, self-documenting free/libre text editor and computing environment, with a Lisp interpreter at its core.

>Emacs Resources
https://gnu.org/s/emacs
https://github.com/emacs-tw/awesome-emacs
https://github.com/systemcrafters/crafted-emacs

>Learning Emacs
C-h t (Interactive Tutorial)
https://emacs-config-generator.fly.dev
https://systemcrafters.net/emacs-from-scratch
http://xahlee.info/emacs
https://emacs.tv

Comment too long. Click here to view the full text.
146 replies and 20 images omitted. Click here to view.
>>
wanna look inside?
λ> du -sBm emacs
1739M emacs
>>
>>107581436
>org-sbe
This is the first time I've ever heard of this. The only docs I could find for it was its docstring.
https://github.com/bzg/org-mode/blob/main/lisp/ob-table.el#L73-L106
I will play around with it.
>>
>>107581515
Yeah like I mentioned, there's fuck all documentation around. But a lot of people wondering how the hell they're supposed to use it in stackoverflow and other places.
>>
>>107581446
give us a peek
>>
>>107581697
Need to move from straight to elpaca, or better yet just clone the repos by hand and commit them to my dotfiles.
λ> ls -la | sed "s/$USER/anon/g"
total 516
drwxr-xr-x 1 anon anon 274 2025-12-17 16:04 .
drwxr-xr-x 1 anon anon 10 2024-12-15 2024 ..
drwxr-xr-x 1 anon anon 74 2025-12-14 08:15 .config
drwxr-xr-x 1 anon anon 6 2025-04-24 23:15 .local
drwxr-xr-x 1 anon anon 578 2025-12-17 16:07 .var
drwxr-xr-x 1 anon anon 156 2025-07-10 00:12 archive
drwx------ 1 anon anon 0 2025-05-18 15:11 auto-save-list
-rw-r--r-- 1 anon anon 105045 2025-12-17 16:04 config.el
-rw-r--r-- 1 anon anon 251157 2025-12-17 16:04 config.elc
-rw-r--r-- 1 anon anon 158007 2025-12-16 23:02 config.org
-rw-r--r-- 1 anon anon 2943 2025-11-23 23:20 early-init.el


Comment too long. Click here to view the full text.

File: adt80.jpg (3.82 MB, 4562x3010)
3.82 MB
3.82 MB JPG
>UIs to generate anime
ComfyUI:https://github.com/comfyanonymous/ComfyUI
SwarmUI:https://github.com/mcmonkeyprojects/SwarmUI
re/Forge/Classic:https://rentry.org/ldg-lazy-getting-started-guide#reforgeclassic
SD.Next:https://github.com/vladmandic/sdnext
Wan2GP:https://github.com/deepbeepmeep/Wan2GP
InvokeAI:https://www.invoke.com/

>How to Generating Anime Images
https://rentry.org/comfyui_guide_1girl
https://tagexplorer.github.io
https://making-images-great-again-library.vercel.app/
https://neta-lumina-style.tz03.xyz/

>Output cleanup

Comment too long. Click here to view the full text.
75 replies and 41 images omitted. Click here to view.
>>
>>107581155
Not impossible.
>>
File: 1742178557827188.png (4 MB, 1280x1856)
4 MB
4 MB PNG
>>107580914
it's magic
>>
>>107579672
Instead of spending money on finetuning, they have to steal NovelAI's model somehow, idk, hire a squad of neckbeards with pendrives to lay siege to Anlatan's offices.
>>
File: ComfyUI_temp_hpyrd_00002_.jpg (563 KB, 3000x1750)
563 KB
563 KB JPG
>>107580387
>>
>>107581474
Thanks, but it fucked up the phone, lighting, skin color, shading, fingers and fot skinfolds. That's why I wanted to do it myself and also because I want to do other characters.

Why is the Chinese AI is so Rude?
11 replies omitted. Click here to view.
>>
PHP Developers are unironically that stupid. Back in school the IT teacher developed his own flashy looking PHP shitware to manage school timetables and grades and shit, and somehow managed to jew the school into using it for everything. I found out one day that you could literally just upload a PHP file into where it asks you to submit homework and do RCE on the server. Separately I also figured out that you could add Javascript into the comments box through some convoluted method and do XSS on all the students' computers.
>>
>>107576721
>>107578231
Explain how doing anything with $_GET['input'] cpuld somehow lead to code execution on the server. Please, go on, enlighten us plebs
>>
>>107574253
Supremely based. Sick of the sanitized ai shit.
>>
>>107579936
I specifically mentioned an upload form that allowed uploading a .php file which you could then visit in the browser to execute.
>>
>>107580117
And I saw a flying pig yesterday. Code or it didn't happen.

62 replies and 2 images omitted. Click here to view.
>>
>>107581314
And then you're gonna go outside and touch grass for the first time in three decades and get all the bitches.
>>
What Firefox version are you using?
I'm using Firefox 128. I won't update.
>>
>>107581719
>I won't update.
Enjoy your malware.
>>
>>107581739
Worth it.
>>
>>107573766
Thanks to ai, jeets, and corporations purposefully fucking ip the internet in the future it will take an ai browser just to sift through all the shit to find anything useful.

File: file.png (3.8 MB, 1920x1080)
3.8 MB
3.8 MB PNG
You fuckers let the thread die edition

Everything is already from China, but here we discuss the cheap chink shit you see on various sites.
1st rule of /csg/: If it looks too good to be true, it probably is.

Useful links
>TWS IEM reviews: www.scarbir.com/
>Guide: csg-guide.neocities.org/
>Wiki: https://igwiki.lyci.de/wiki/Chink_Shit_General

>What headphones/earbuds should I buy?
>>>/g/iemg
>I want a cheap smartphone what should I buy?
>>>/g/spg/
>I want to buy some sort of emulation device

Comment too long. Click here to view the full text.
5 replies and 1 image omitted. Click here to view.
>>
>>107580943
it's based on whether cloudflare flags your browser as high risk (meaning they can't fingerprint you)
i'm on ungoogled chromium with no vpn and i get all 3 steps
>>
>>107581170
Well I'm running hardened firefox with stuff like ad nauseam running, so whenever it's a service that discriminates based on cattle status I get put in the peasant tier.
Well worth it though, fuck em.
>>
Conclusion to >>107515369, it arrived today.
Everything I ordered is in it, nothing is broken, and the package has not been tampered with.
So, in the end, I got $10 for receiving my order 2 weeks too late, which equates to a literal 50% discount on the price of the order, thanks Temu.

And what's the deal with this stupid captcha? This one is literally much easier for bots. I don't get it...
>>
File: file.png (153 KB, 432x430)
153 KB
153 KB PNG
>color
look at the picture
>>
decided to grab a new 8.4in tablet as soon as i'm done collecting the shopping credit this month. i'm then going to try cash in around $20-25 worth of gems and the $4.50 from merge boss and then stack ti with around 11% cashback
man this AI madness, trump tariffs making everything expensive and overall inflation made me spend so much these 2 months

File: 1759786070716.webm (1.84 MB, 720x480)
1.84 MB
1.84 MB WEBM
When was the "sweet spot" for the internet?
10 replies and 1 image omitted. Click here to view.
>>
>>107579678
the userbase stopped being majority nerds by 1995 at the latest, it just wasn't as apparent if you were a nerd because things weren't so well connected yet and non-nerds mostly confined themselves to stuff like reading the news and looking up flight times.
>>
It was good before the mid 2010s. Early 2010s were still like the 2000s in terms of culture carrying over
>>
These threads are all made by repost bots.
https://desuarchive.org/g/thread/98894866/
>>
>>107581507
If this is done by the site itself, then why do this? It would drive away new potential long term users once they sniffed that out.

If it's done by an NGO, then I get it: kill the site.
>>
1996 - 2004
That's a generous span btw, the tail end of that was shitty Web 2.0 bullshit and the middle was y2k popup corporate web hell.

first CVE found
64 replies and 4 images omitted. Click here to view.
>>
>>107581636
It's not straw-clutching when the context is kernel programming. Almost every kernel you'll encounter will have some bits of ASM in it.
>>
i'm not liking the SHOUTING bot update. roll it back.
>>
>>107581636
>what's the point of using Rust in Linux kernel if it requires unsafe
>it's same point as using C along with inline asm
>but you can write any software in C without a single line of assembly
>then how would you write kernel context switching in C
>hurr grasping at straws
What. Context switching is one of the most important responsibilities of the kernel.
>>
>>107581669
>"pretty much"
>decides to focus on the single example that does depend on it. not because of C, it just does no matter what you do
>this is somehow an argument in favor of rust
I'm tired of this conversation. believe whatever you want to believe, I have no obligation or anything I stand to gain by convincing you otherwise.
>>
>>107581724
This thread is about Linux kernel.

File: Firefox_logo,_2019.svg.png (775 KB, 2048x2048)
775 KB
775 KB PNG
Time to find a new backup browser
>Third: Firefox will grow from a browser into a broader ecosystem of trusted software. Firefox will remain our anchor. It will evolve into a modern AI browser and support a portfolio of new and trusted software additions.
https://blog.mozilla.org/en/mozilla/leadership/mozillas-next-chapter-anthony-enzor-demeo-new-ceo/
https://www.phoronix.com/news/Mozilla-New-CEO-AI
142 replies and 19 images omitted. Click here to view.
>>
>>107581237
I have tried Brave in the past and didn't like it. and since I'm a web shitter I had Chrome already installed only for testing (firefox was my main dev browser). I will just use chrome as my main now and firefox just for testing.
>>
>>107570244
I'm cautiously optimistic about this because he's saying a lot of stupid shit about AI but at least they didn't bring in an Indian CEO.
>>
File: forever evolving.jpg (40 KB, 500x500)
40 KB
40 KB JPG
>>107576658
>The web is forever evolving and your browser will evolve with it whether you like it or not.
>>
>>107580879
I like PM
>>
>>107579312
Anyone have a screenshot? Security check won't let me see.

File: EUV.png (439 KB, 1024x1011)
439 KB
439 KB PNG
This is not a drill, it's finally confirmed that China has a working EUV prototype since early 2025, it's just undergoing testing and verification right now, expected to enter large scale production by 2028-2030.

>In a high-security Shenzhen laboratory, Chinese scientists have built what Washington has spent years trying to prevent: a prototype of a machine capable of producing the cutting-edge semiconductor chips that power artificial intelligence, smartphones and weapons central to Western military dominance, Reuters has learned. Completed in early 2025 and now undergoing testing, the prototype fills nearly an entire factory floor.

>The availability of parts from older ASML machines on secondary markets has allowed China to build a domestic prototype, with the government setting a goal of producing working chips on the prototype by 2028, according to the two people.But those close to the project say a more realistic target is 2030, which is still years earlier than the decade that analysts believed it would take China to match the West on chips.

>The breakthrough marks the culmination of a six-year government initiative to achieve semiconductor self-sufficiency, one of President Xi Jinping's highest priorities. While China's semiconductor goals have been public, the Shenzhen EUV project has been conducted in secret, according to the people.

https://www.reuters.com/world/china/how-china-built-its-manhattan-project-rival-west-ai-chips-2025-12-17/
>>
How much of this tech is stolen from ASML?
>>
>>107581694
How much of your seething is China induced?
>>
>>107581694
Looks like most of it is via poached ex-ASML employees.

Users of all levels are welcome to ask questions about GNU/Linux and share their experiences.

*** Please be civil, notice the "Friendly" in every Friendly GNU/Linux Thread ***

Check the Wikis (most troubleshoots work for all distros):
wiki.archlinux.org
wiki.gentoo.org
wiki.alpinelinux.org

>Which distro should I choose?
gnu.org/distros
nosystemd.org
>What are some cool programs?
suckless.org
harmful.cat-v.org/software

Comment too long. Click here to view the full text.
2 replies omitted. Click here to view.
>>
File: IMG_20251126_185951_419.jpg (1.75 MB, 3840x2160)
1.75 MB
1.75 MB JPG
>>107581434
Gonna need that pape anon
>>
>>107581519
>*rapes you*
>>
File: 1738449358610.jpg (137 KB, 1024x973)
137 KB
137 KB JPG
Best distro for tinkertrannying?
>>
>>107581688
Any non-systemd distro
>>
>>107581688
Arch

File: 332344357345.png (67 KB, 1262x1442)
67 KB
67 KB PNG
Reminder to enable additional filters in your uBO settings such as:
>Built-in 6/6, Ads 3/3, Privacy 3/3, Malware Protection/Security 2/2, Multipurpose 2/2, Cookie Notices 4/4, Social Widgets 3/3 & Annoyances 9/9

Reminder to import these into your uBO filter lists:
>https://raw.githubusercontent.com/DandelionSprout/adfilt/refs/heads/master/LegitimateURLShortener.txt
>https://raw.githubusercontent.com/laylavish/uBlockOrigin-HUGE-AI-Blocklist/main/list.txt

Reminder to stop using shit like -
>AdNauseam, Ghostery, Decentraleyes, Disconnect, Privacy Badger, ClearURLs etc
- with uBO, as uBO is simply better than any of those listed, no matter how many times people like Rossman shill for them.

Reminder to put these into 'my filters' to improve YouTube:
>youtube.com##ytd-rich-grid-renderer:style(--ytd-rich-grid-items-per-row: 6 !important;)
>youtube.com##.ytp-quality-menu .ytp-menuitem:has(.ytp-premium-label)
>youtube.com##.ytp-menuitem:has(.ytp-menuitem-container-with-badge)

Comment too long. Click here to view the full text.
282 replies and 41 images omitted. Click here to view.
>>
>>107580083
which one? For me the blocker works on most sites but i've seen like 2 or 3 exceptions the past year. A ~90% success rate or so.
>>
File: file.png (55 KB, 943x636)
55 KB
55 KB PNG
>>107580135
Same problem lol
>>
>>107580135
>>107580898
"However, with the Manifest v3 version, uBlock Origin Lite is no-longer permitted, and new rules have to be submitted as part of an update to the extension itself, and so filter updates arrive whenever an update to the extension is installed."
>>
>>107580135
>>107580898
yeah i am getting that today too. although it is hit and miss as to what videos it appears on.
>>
>>107517414
Cool Linus, I pirate all my other media, why wouldnt I pirate "creators" stuff too?

File: 1764334896530292.jpg (475 KB, 1920x1080)
475 KB
475 KB JPG
>>107514773
"With software there are only two possibilities: either the users control the program or the program controls the users."
--Richard Stallman

>Cyberpunk
The FAQ: https://sizeof.cat/post/cyberpunk-faq/
What is /cyb/erpunk?: https://pastebin.com/pmn9vzWZ
How do I into /cyb/erpunk?: https://pastebin.com/5tpNFQds
Huge list of cyberpunk media: https://sizeof.cat/post/cyberpunk/
The cyberdeck: https://pastebin.com/7fE4BVBg
Cyberlife: https://jinteki.industries/files/cyberlife.7z
Bibliothek: https://www.mediafire.com/folder/4m5hd2065hde8/Bibliothek

>Privacy
Tools: https://www.privacyguides.org/en/tools/

Comment too long. Click here to view the full text.
23 replies and 2 images omitted. Click here to view.
>>
>>107570112

https://www.thezebra.com/resources/home/how-roomba-works/

roombas don't have cameras, schizo. the higher end ones remember the floor layout, but they use infrared.
>>
>>107581036
>roombas don't have cameras, schizo.
Sure. And what about that lens I can see? Also
https://www.theverge.com/2023/4/17/23686553/irobot-roomba-j7-security-camera-beta-feature
https://www.technologyreview.com/2022/12/19/1065306/roomba-irobot-robot-vacuums-artificial-intelligence-training-data-privacy/
https://homesupport.irobot.com/s/article/31161
>The Roomba® j series and Combo 10 Max robots utilize a front-facing camera


https://www.youtube.com/watch?v=A0Z79ycisDU
>>
>>107581223

well i'll be a monkey's uncle. why did you buy a spy robot to clean your house?
>>
>>107581223

It's only on the j7 and combo 10 max models. All the other models just use infrared.
>>
>>107581302
It was a long time ago, my older Roomba didn't work but could be used as spare parts for this one. At the time, Roomba was the better choice for keeping things clean. And I have repaired a lot of Roombas the last 20 years, using broken ones as spare parts for newer ones.
In any case, nothing incriminating can be seen where it operates.


[Advertise on 4chan]

Delete Post: [File Only] Style:
[1] [2] [3] [4] [5] [6] [7] [8] [9] [10]
[1] [2] [3] [4] [5] [6] [7] [8] [9] [10]
[Disable Mobile View / Use Desktop Site]

[Enable Mobile View / Use Mobile Site]

All trademarks and copyrights on this page are owned by their respective parties. Images uploaded are the responsibility of the Poster. Comments are owned by the Poster.