[a / b / c / d / e / f / g / gif / h / hr / k / m / o / p / r / s / t / u / v / vg / vm / vmg / vr / vrpg / vst / w / wg] [i / ic] [r9k / s4s / vip] [cm / hm / lgbt / y] [3 / aco / adv / an / bant / biz / cgl / ck / co / diy / fa / fit / gd / hc / his / int / jp / lit / mlp / mu / n / news / out / po / pol / pw / qst / sci / soc / sp / tg / toy / trv / tv / vp / vt / wsg / wsr / x / xs] [Settings] [Search] [Mobile] [Home]
Board
Settings Mobile Home
/g/ - Technology

Name
Options
Subject
Comment
Verification
4chan Pass users can bypass this verification. [Learn More] [Login]
File
  • Please read the Rules and FAQ before posting.
  • You may highlight syntax and preserve whitespace by using [code] tags.

08/21/20New boards added: /vrpg/, /vmg/, /vst/ and /vm/
05/04/17New trial board added: /bant/ - International/Random
10/04/16New board for 4chan Pass users: /vip/ - Very Important Posts
[Hide] [Show All]


[Advertise on 4chan]

[Catalog] [Archive]

File: kvlvfoyk8t6g1.jpg (165 KB, 1179x1396)
165 KB
165 KB JPG
101 replies and 8 images omitted. Click here to view.
>>
>>107531451
Put the fries in the bag, lil pup
>>
>>107531457
Jeets like you will be killing each other in the streets when the one job LLMs are good at, stalling people on tech support, eats your country alive lmao

Meanwhile I shorted NVDA today and made more than you'll see in your entire life.
>>
>>107531498
>shorting NVDA this early when they're about to get pumped
Oh you're retarded retarded
>>
>>107531534
TWO WEEKS!!!! I already sold today and all indicators predict recession in 2026. So good luck eating your own poo, Rahjeet.
https://www.marketwatch.com/story/tech-slides-as-oracle-broadcom-revive-ai-bubble-concerns-tech-roundup-f8bb2524
>>
>>107528600
I'm pro ai but anti slop. If you can't hide the fact that you used AI and try to make something with AI pretending it to be genuine you are automatically s subhuman to me. even AI requires effort

File: 1741637717334519.png (163 KB, 1280x1024)
163 KB
163 KB PNG
Users of all levels are welcome to ask questions about GNU/Linux and share experiences.

*** Please be civil, notice the "Friendly" in every Friendly GNU/Linux Thread ***

Before asking for help, please check our list of resources.

If you would like to try out GNU/Linux you can do one of the following:
0) Install a GNU/Linux distribution of your choice in a Virtual Machine.
1) Install a GNU/Linux distribution of your choice on bare metal and run your previous OS in a Virtual Machine.
2) Use a live image and to boot directly into the GNU/Linux distribution without installing anything.
3) Go balls deep and replace everything with GNU/Linux.

Resources: Please spend at least a minute to check a web search engine with your question.
Many free software projects have active mailing lists.


Comment too long. Click here to view the full text.
264 replies and 35 images omitted. Click here to view.
>>
>>107517925
I'm playing games on it just fine. Sounds like a skill issue. Maybe MacOS is more your speed?
>>
>>107531123
I feel like rsync doesn't work well at large scale: more than 16 TB and more than 8 million files. It would take too long. Unless there's some helper program/data that informs rsync of where the last changes were so it can skip everything else.

Alternative question: best Linux methods for incremental backups?

>>107531251
>I have no idea how well it works under load, but I'm happy with using syncthing for some folders on my pc and phone
How many files? But do you sync more than 8 million files each time? File count of synced folders "./source/" and "./destination/"?

>>107531272
Oops: reply to >>107517154 and not #107517135

>>107531279
That guy said he was using many Windows programs and they didn't work in Linux. With that situation I guess he was using wine or some shit and had compatibility problems. He could probably find replacements for whatever he was doing instead of spending so much time trying to get the many win-programs running in GNU/Linux. But I'm not sure as that fag didn't give many details.
>>
Fucking with Linux [spoiler]Mint[/spoiler] for the first time, just for fun. I've barely scratched the surface with it, but I'm having fun navigating all the menus. I'm still on the fence about installing it/replacing Windows, though.

I like how clean it looks.
>>
>>107531123
>$ # pacman -S unison
>[man page:] unison — a multi-platform bi-directional file synchronization tool
>Unison works between any pair of machines connected to the internet, typically communicating over ssh(1), but also directly over TCP. It is careful with network bandwidth, and runs well over slow links. Transfers of small updates to large files are optimized using a compression protocol similar to rsync(1).
>$ # pacman -S syncthing
>[man page:] syncthing - Syncthing
The man page description for syncthing is too short. A related topic is distributed file systems; some require block-level access and others don't. IPFS only requires file-level access, but I think it's hard to delete stuff in an IPFS repo.

>>107530882
>image
Is that a horse?
>>
>>107517748
sauce

File: adt77.jpg (3.76 MB, 4022x2800)
3.76 MB
3.76 MB JPG
>UIs to generate anime
ComfyUI:https://github.com/comfyanonymous/ComfyUI
SwarmUI:https://github.com/mcmonkeyprojects/SwarmUI
re/Forge/Classic:https://rentry.org/ldg-lazy-getting-started-guide#reforgeclassic
SD.Next:https://github.com/vladmandic/sdnext
Wan2GP:https://github.com/deepbeepmeep/Wan2GP
InvokeAI:https://www.invoke.com/

>How to Generating Anime Images
https://rentry.org/comfyui_guide_1girl
https://tagexplorer.github.io
https://making-images-great-again-library.vercel.app/
https://neta-lumina-style.tz03.xyz/

>Output cleanup

Comment too long. Click here to view the full text.
79 replies and 29 images omitted. Click here to view.
>>
>>107531252
Oh Nyo!
>>107531258
Hi avatar fren ^^
>>
Can anyone explain why the """"""most creative"""""general on /g/ has zero OC and only ever falls back on copyrighted characters?
>>
File: ComfyUI_15535_.png (2.68 MB, 1824x1248)
2.68 MB
2.68 MB PNG
>>107531530
I post my OCs here, though they're mostly /tg/ material so that's mainly where I post them
>>
>>107531530
It's a young general
>>
>>107531552
Nice! First time I saw that general! Which is the meta there? I'm fast reading a bit.

File: 2fw252nbss6g1.jpg (914 KB, 4096x3072)
914 KB
914 KB JPG
VU Edition

How to request advice:
>Budget
>Intended use (media, source, environment)
>Frequency response preference and music examples
>Past gear and your thoughts on them

FAQ:
>Where do I buy IEMs?
Amazon, Aliexpress, Linsoul, Hifigo, Shenzhenaudio

>Shopping Guide (IEMs, PMPs, Cables, Ear Tips, etc.):
https://rentry.org/consoomer_guide


Comment too long. Click here to view the full text.
25 replies and 2 images omitted. Click here to view.
>>
>>107531260
it's bait shitposting. you can tell because they're always loudest about things they never actually heard
>>
File: 1750299292714470.jpg (145 KB, 750x1000)
145 KB
145 KB JPG
>when the unenlightened mortals cannot comprehend your call for grandeur
>>
>>107531299
sony phones let you unlock bootloader
>>
>DUNU, the brand without hype
>>
>>107530653
Salnotes Zero, gate, Vivace are all basically endgame for me but they need a lot of tip rolling to sound just right.

The Zero at least comes with different shaped tips.

File: Screenshot.png (426 KB, 2036x756)
426 KB
426 KB PNG
Is Tahoe usable yet?
>>
macacOS sequoia is ridlded up the asshole with rootkits malware viruses etc so yeah anything is an upgrade for your botnet node

File: perl-logo.jpg (124 KB, 1400x560)
124 KB
124 KB JPG
any point to learning this? or is it just boomerslop?
54 replies and 6 images omitted. Click here to view.
>>
>>107522855
it feels like shell, but actually proper language
writing shell scripts in python are too verbose and non-unix like
if you want to write shell scripts, but want actual lists and hashes instead of treating everything as strings it fills that niche
one of the best thing about perl is it's good backwards compatibility
python eats dicks with it's changes and breaking old stuff
seriously, creating pyenv (python version) and virtualenv, because you need exactly python 3.5 to be able to run something is pure retardation
>>
>>107523924
>projecting their insecurities
>>
>>107522855
it's alright in the niche where awk in a shell script isn't enough but setting up a python project would be overkill
>>
>>107522855
100% slop. If you want a better perl, learn ruby, but even that is kinda useless imo.
>>
>>107528098
>One of Perl's biggest contributions to language design was to provide syntax for dictionary-like data structures. If you want to see how languages used to use dictionary-like data structures, open up Emacs and type:
Languages used array-like syntax for dictionaries since the 60s. SNOBOL had it. The tranny language awk also had it.

File: H50.jpg (46 KB, 550x402)
46 KB
46 KB JPG
15 fucking years later and sealed loops are STILL complete garbage, somehow managing to be WORSE than most air coolers.
How the hell is this still a thing?
When will this utter nonsense end?
Or are PC gamers so obsessed with LEDs that they can't understand?
>>
Companies pandering to normies who don't want to deal with building custom loops but want bragging rights.
>>
>>107531267
>bbbzzzzzzzzzzzzzzz *pfffsssss* *dripping sounds*
>>
>>107531267
>When will this utter nonsense end?
until people stop buying it
>>
File: momo.jpg (148 KB, 690x768)
148 KB
148 KB JPG
>>107531267
I will get permanent Barbie and Epstein tattoos before the time I install water inside of my computer. LMFAO

Why do we rarely see copper heatsinks now?
100 replies and 12 images omitted. Click here to view.
>>
>>107530763
Because it still has an impact and looks nice and I'd pay money for the product
>>
>>107531439
you are still not getting the point.
the best product = do not cut corners
>>
File: 1513683270295.jpg (16 KB, 365x346)
16 KB
16 KB JPG
>>107531493
>the best product = do not cut corners
I don't even know how to respond to the profound retardation of this statement
>>
>>107531529
because it's truth
>>
>>107531493
the best product good looking, sir

File: mouse.jpg (14 KB, 400x399)
14 KB
14 KB JPG
mouse
5 replies and 3 images omitted. Click here to view.
>>
>>107527864
>2025
>still no device named "cat"
It's always some jeet naming scheme like Jewvidia 983810XT Super or GoyMD 9999XT HRT Edition
>>
File: 1765578055544.jpg (69 KB, 1200x675)
69 KB
69 KB JPG
>>107527816
bear computer
>>
File: sddefault.jpg (29 KB, 640x480)
29 KB
29 KB JPG
>>107529929
>>
>>107530678
i want to ass fuck that bear.
in the ass
>>
File: CatKB.jpg (60 KB, 550x309)
60 KB
60 KB JPG

File: Pixel7Graphene.jpg (41 KB, 860x860)
41 KB
41 KB JPG
>bro use Google phone to degoogle
>Sure Google chips are the only ones you can do It without back Doors, trust me ;)
23 replies and 3 images omitted. Click here to view.
>>
>>107530669
Graphene only supports Pixels.
>>
No phones can be trusted. Unless the wireless components can be physically removed.
>>
>>107525128
I got a 9 Pro for $900 a week ego on eBay from a seller/store based out of VIC I think it was. That was with some $50 code that was advertised on the product page at the time of purchase.
>>
>>107527785
>mediatek SoC
pozed and we have proofs
>qualcomm SoC
we don't know
>samsumg SoC
we don't know
>iphone
walled-garden, apple can do whatever the fuck they want with YOUR phone remotely
>phone you can unlock and sign with your own signature
google pixel

it's literally the only thing left, it's not like we have any choice...
I would drop google hardware if there was ANY alternative but there isn't so until there is, it's the only smartphones I'll ever buy.
>>
>>107530686
They will support a phone with a high end Qualcomm SoC in 2027. Most probably from Motorola.

File: wow.png (93 KB, 1728x490)
93 KB
93 KB PNG
This is why AI will kill us all. I asked an LLM to pick the least harmful option between "Minsgendering a trans woman" and "Exploding a nuke over a city".

Can you guess which option it chose?
> pic related

I will post the AI's reasoning in the next posts
60 replies and 12 images omitted. Click here to view.
>>
>>107527306
Yes, because the government and corporate ones don't get users who talk it in circles until they get it to say something it shouldn't, and then scream about how it offended them. Also the government ones that control drones probably are trained to never in any circumstances shoot someone the drone hasn't been ordered to kill, with some allowance for collateral damage.
>>
>>107530296
>Also the government ones that control drones probably are trained to never in any circumstances shoot someone the drone hasn't been ordered to kill
this dude trusts the government in the year 2025

HAHAHAHAHAHAHAHAAHAHAHAHAHA
>>
>>107527057
So replicate his empirical _experiment_. Or... Let me guess, you only believe in peer reviewed studies?
>>
>>107530296
Yes, the government ones are obviously only programmed to shoot Venezuelans on sight. And Mexicans, but *only within the territorial borders of the Continental United States*.
>>
> Like… like a dog? Dogs are safe.
> Like X. X are safe
Gemini 3 is slop

ChatGPT-5.2 just dropped.

Any requests?
95 replies and 12 images omitted. Click here to view.
>>
what were the reasons for Jews being expelled from 109 countries
>>
>>107530962
>>107530992
>>107531020
You guys have been mindbroken.
>>
>>107531282
you seem upset kike
>>
>>107531282
so does it give censored results or lays down the truth on the table?
>>
File: 1.jpg (113 KB, 1262x1399)
113 KB
113 KB JPG

Why do people act like this isn't extraordinary technology?

I see people calling AI a glorified search engine, but it's clearly far more than that. The ability to focus on what a user specifically wants, and infer points of confusion on the user's end before clarifying them in detail is nothing short of incredible. It can produce in minutes what would normally takes hours, if not days of manual searching from the user.

Much gets made of AI replacing artists, but if you ask me, the real job it replaces is the educator. Teaching standards are already dropping to unprecedented levels, and now human teachers are completely and utterly outclassed by a far superior source of information; one capable of immediately aggregating data and providing the sources to go with it. I've been doing some research for a software project I'm making, and the free version of ChatGPT has helped me more in a handful of hours than months worth of classroom attendance just by providing focused, explanation-backed information.
96 replies and 8 images omitted. Click here to view.
>>
>>107530228
Bro, that decision making of how to focus and what style to focus on still has to get made. You're just pawning off the decision of what to focus on and what material to cover to a stochastic shuffling and of the past works of humans instead of the humans themselves.
>>
>>107530132
> I'd have had to force myself into someone else's paradigm for via a textbook

When you use ChatGPT, you're still using "someone else's paradigm," except now that "someone else" is an unholy mashup of hallucinations, interpolation and random number generation. It's like saying you won't eat meat because it's not healthy, and then drinking a mix of meat and raw sewage that's been blended together instead. It still has all of the downsides of a textbook in there, you've just blended it together and mixed it with randomly generated garbage along the way.
>>
>>107531036
>Bro, that decision making of how to focus and what style to focus on still has to get made.
Yes, and you the user now get to make it.

>>107531072
>When you use ChatGPT, you're still using "someone else's paradigm,"
No I am not, because I dictate what we're studying and what format I am receiving the instruction in, via my own instructions to the AI.

>an unholy mashup of hallucinations
Overblown issue at this point by people who don't bother teaching it not to fabricate.

>It's like saying you won't eat meat because it's not healthy, and then drinking a mix of meat and raw sewage that's been blended together instead.
This metaphor makes zero sense.

>It still has all of the downsides of a textbook in there

Comment too long. Click here to view the full text.
>>
>>107530540
Good thing we didn't have a generation of kids at key developmental periods stuck on chromebooks and unable to see each other's facial expressions that would be bad haha
>>
>>107531239
> No I am not, because I dictate what we're studying and what format I am receiving the instruction in, via my own instructions to the AI.

If you already knew how to properly determine what to study, you wouldn't be needing an AI aid to teach you. You think that you're doing "self-directed study" and what you're actually getting is a watered down drunkard's walk through the topic with a smattering of bullshit along the way.

> Overblown issue at this point by people who don't bother teaching it not to fabricate.

The chatbot has no capacity to distinguish truth from fabrication. You cannot "teach it to identify truth" when its fundamental architecture is entirely based on soft heuristic notions of likelihood rather than truth or logical distinctions.

> This metaphor makes zero sense.

I understand that you're illiterate, but it isn't that difficult of a metaphor. You believe that you are doing self-directed study instead of having that direction set by a particular teacher or text book. That instruction is not only made up of (at best) a mashup of various human contributions, but your "direction" (as in what topics and concepts you are even aware enough of to ask for assistance on learning) will now be effectively set by taking mistranslated and slightly off summaries of human sources and spinning a wheel to see which one you use next.

Again, you don't see the obvious nonsense these AI agents spew, because you are asking it to summarize material that you know nothing about. Ask it to summarize a topic that you've actually invested real effort into learning, and you will see right through the veneer of "understanding" these chatbots have. Calling them stochastic parrots is an insult to the intelligence of parrots.

Software unnecessarily written as "web apps" edition

>Free beginner resources to get started with HTML, CSS and JS
https://developer.mozilla.org/en-US/docs/Learn - MDN is your best friend for fundamentals
https://web.dev/learn/ - Guides by Google, you can also learn concepts like Accessibility, Responsive Design etc
https://eloquentjavascript.net/Eloquent_JavaScript.pdf - A modern introduction to JavaScript
https://javascript.info/ - Quite a good JS tutorial
https://flukeout.github.io/ - Learn CSS selectors in no time
https://flexboxfroggy.com/ and https://cssgridgarden.com/ - Learn flex and grid in CSS

>Resources for backend languages
https://nodejs.org/en/learn/getting-started/introduction-to-nodejs - An intro to Node.js
https://www.phptutorial.net - A PHP tutorial
https://dev.java/learn/ - A Java tutorial
https://rentry.org/htbby - Links for Python and Go

Comment too long. Click here to view the full text.
47 replies and 12 images omitted. Click here to view.
>>
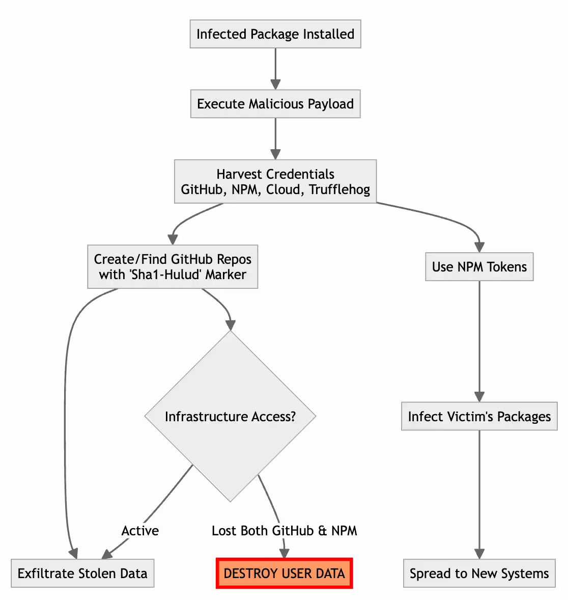
File: igbsaqqvlwjqbrnxmh8k.png (184 KB, 1116x1178)
184 KB
184 KB PNG
>>107527506
>but isn't react/next relying on node?
Yeah but these React server vulnerabilities don't seem to be Node vulnerabilities. Just like Node is often running on Linux, but if Node has a vulnerability, that doesn't mean there's a vulnerability in Linux.
>also there were node vulnerabilities just a week ago or so
I think you might be referring to malware packages uploaded to NPM. That's not a vulnerability in Node itself though. Just like if there are some malicious apps in the Google Play store (which has happened in the past), that doesn't mean there's a vulnerability in Android itself.

Pic related is related to malware NPM packages. Source: https://about.gitlab.com/blog/gitlab-discovers-widespread-npm-supply-chain-attack/
>>
>>107521643
>cant think of throttle usecase atm.
i can think of one, in a game, pressing a button to cast a spell over and over while its on 'cooldown'
>>
>>107527518
Hopefully it's just Big Tech falsely believing they can use so-called AI to replace devs
>>
File: m6p5Jj44waD4nTT.jpg (132 KB, 908x908)
132 KB
132 KB JPG
>>
>>107515182
is it much different from native apps?
all guis need a database a rendering engine and application code
sandboxing it in the browser even increases security

File: 1764178860872614.png (1.18 MB, 1200x919)
1.18 MB
1.18 MB PNG
Why isn't there a unixlike environment that uses lisp as a shell scripting environment?
I guess Guix is kinda like that I suppose but it'd be really cool if it was like Emacs and every tool is a lisp program you can look at, is there any system like that?
4 replies and 1 image omitted. Click here to view.
>>
>>107525184
>Why isn't there a unixlike environment that uses lisp as a shell scripting environment?
Because it wouldn't be Unix-like.

>>107526854
That's not Unix-like at all. Interlisp is based on Lisp machines.
>>
>>107528015
>not eat
>>
>>107530599
>food analogy
>>
>>107525184
>is there any system like that
There were. Symbolics Genera and Xerox Interlisp.
>>
>>107531517
They weren't Unix-like though. Unix trannies want the equivalent of "Why isn't there a black person that looks and acts and has DNA exactly like a white person?"


[Advertise on 4chan]

Delete Post: [File Only] Style:
[1] [2] [3] [4] [5] [6] [7] [8] [9] [10]
[1] [2] [3] [4] [5] [6] [7] [8] [9] [10]
[Disable Mobile View / Use Desktop Site]

[Enable Mobile View / Use Mobile Site]

All trademarks and copyrights on this page are owned by their respective parties. Images uploaded are the responsibility of the Poster. Comments are owned by the Poster.